Sign in to use this feature.

Years

Between: -

Subjects

remove_circle_outline
remove_circle_outline
remove_circle_outline
remove_circle_outline
remove_circle_outline

Journals

Article Types

Countries / Regions

Search Results (84)

Search Parameters:
Keywords = EMT gene signature

Order results
Result details
Results per page
Select all
Export citation of selected articles as:
41 pages, 18792 KB  
Article
A Robust Marine Collagen Peptide–Agarose 3D Culture System for In Vitro Modeling of Hepatocellular Carcinoma and Anti-Cancer Therapeutic Development
by Lata Rajbongshi, Ji-Eun Kim, Jin-Eui Lee, Su-Rin Lee, Seon-Yeong Hwang, Yuna Kim, Young Mi Hong, Sae-Ock Oh, Byoung Soo Kim, Dongjun Lee and Sik Yoon
Mar. Drugs 2025, 23(10), 386; https://doi.org/10.3390/md23100386 - 27 Sep 2025
Viewed by 890
Abstract
The development of physiologically relevant three-dimensional (3D) culture systems is essential for modeling tumor complexity and improving the translational impact of cancer research. We established a 3D in vitro model of human hepatocellular carcinoma (HCC) using a marine collagen peptide-based (MCP-B) biomimetic hydrogel [...] Read more.
The development of physiologically relevant three-dimensional (3D) culture systems is essential for modeling tumor complexity and improving the translational impact of cancer research. We established a 3D in vitro model of human hepatocellular carcinoma (HCC) using a marine collagen peptide-based (MCP-B) biomimetic hydrogel scaffold optimized for multicellular spheroid growth. Compared with conventional two-dimensional (2D) cultures, the MCP-B hydrogel more accurately recapitulated native tumor biology while offering simplicity, reproducibility, bioactivity, and cost efficiency. HCC cells cultured in MCP-B hydrogel displayed tumor-associated behaviors, including enhanced proliferation, colony formation, migration, invasion, and chemoresistance, and enriched cancer stem cell (CSC) populations. Molecular analyses revealed upregulated expression of genes associated with multidrug resistance; stemness regulation and markers; epithelial–mesenchymal transition (EMT) transcription factors, markers, and effectors; growth factors and their receptors; and cancer progression. The spheroids also retained liver-specific functions, suppressed apoptotic signaling, and exhibited extracellular matrix remodeling signatures. Collectively, these findings demonstrate that the 3D HCC model using MCP-B hydrogel recapitulates key hallmarks of tumor biology and provides a robust, physiologically relevant platform for mechanistic studies of HCC and CSC biology. This model further holds translational value for preclinical drug screening and the development of novel anti-HCC and anti-CSC therapeutics. Full article
(This article belongs to the Special Issue Marine Collagen: From Biological Insights to Biomedical Breakthroughs)
Show Figures

Graphical abstract

19 pages, 6540 KB  
Article
Cell-Free DNA Bisulfite Sequencing Reveals Epithelial–Mesenchymal Transition Signatures for Breast Cancer
by Minsun Stacey Jeon, Zehuan Ding, Casey Pei, Jing Li, Linglin Xie, Edward Sauter and Ke Kurt Zhang
Int. J. Mol. Sci. 2025, 26(17), 8723; https://doi.org/10.3390/ijms26178723 - 7 Sep 2025
Viewed by 1672
Abstract
Cell-free DNA (cfDNA), shed by malignant tumor cells into extracellular fluid, provides valuable epigenetic information indicative of cancer status. Nipple aspirate fluid (NAF), a noninvasive liquid biopsy from at-risk women, contains nucleic acid and protein biomarkers from adjacent cancer cells, showing promise for [...] Read more.
Cell-free DNA (cfDNA), shed by malignant tumor cells into extracellular fluid, provides valuable epigenetic information indicative of cancer status. Nipple aspirate fluid (NAF), a noninvasive liquid biopsy from at-risk women, contains nucleic acid and protein biomarkers from adjacent cancer cells, showing promise for breast cancer (BrC) detection. However, despite its potential, the application of cfDNA in NAF for BrC screening is still underexplored. Here, we report a proof-of-concept study for using cfDNA bisulfite sequencing (cfBS) to assess tumor DNA methylation signatures from NAF samples. For four healthy individuals and three BrC patients, cfBS achieved greater than 20× sequencing depth with an average coverage of 26.5× on the genome. A total of 7471 differentially methylated regions were identified, with significant hypermethylation in BrC samples compared to healthy controls. Gene set enrichment analysis indicated that the differentially methylated genes (DMGs) were significantly associated with epithelial–mesenchymal transition (EMT). By developing a novel EMT scoring metric, we found that BrC samples had more of a mesenchymal phenotype than samples from healthy individuals. CDH1, WNT2, and TRIM29 were hypermethylated near the promoter region, while COL5A2 was hypermethylated in the coding region. The DNA methylation and EMT changes were validated through The Cancer Genome Atlas Breast Invasive Carcinoma study, which confirmed that DMGs were associated with gene expression change and that our methylation-based EMT score reliably distinguished tumors from healthy controls. Our findings support the utilization of the NAF cfDNA cfBS methylation profile for noninvasive BrC screening and pave the way for enhanced early detection of this disease. Full article
(This article belongs to the Special Issue Integrative Multi-Omics Analysis for Cancer Biomarkers)
Show Figures

Figure 1

36 pages, 3579 KB  
Article
RNA Sequencing Reveals Inflammatory and Metabolic Changes in the Lung and Brain After Carbon Black and Naphthalene Whole Body Inhalation Exposure in a Rodent Model of Military Burn Pit Exposures
by Allison M. Haaning, Brian J. Sandri, Henry L. Wyneken, William T. Goldsmith, Joshua P. Nixon, Timothy R. Nurkiewicz, Chris H. Wendt, Paul Barach, Janeen H. Trembley and Tammy A. Butterick
Int. J. Mol. Sci. 2025, 26(15), 7238; https://doi.org/10.3390/ijms26157238 - 26 Jul 2025
Viewed by 2015
Abstract
Military personnel deployed to Iraq and Afghanistan were exposed to emissions from open-air burn pits, where plastics, metals, and medical waste were incinerated. These exposures have been linked to deployment-related respiratory diseases (DRRD) and may also impact neurological health via the lung–brain axis. [...] Read more.
Military personnel deployed to Iraq and Afghanistan were exposed to emissions from open-air burn pits, where plastics, metals, and medical waste were incinerated. These exposures have been linked to deployment-related respiratory diseases (DRRD) and may also impact neurological health via the lung–brain axis. To investigate molecular mechanisms, adult male rats were exposed to filtered air, naphthalene (a representative volatile organic compound), or a combination of naphthalene and carbon black (surrogate for particulate matter; CBN) via whole-body inhalation (six hours/day, three consecutive days). Lung, brain, and plasma samples were collected 24 h after the final exposure. Pro-inflammatory biomarkers were assessed using multiplex electrochemiluminescence and western blot. Differentially expressed genes (DEGs) were identified by RNA sequencing, and elastic net modeling was used to define exposure-predictive gene signatures. CBN exposure altered inflammatory biomarkers across tissues, with activation of nuclear factor kappa B (NF-κB) signaling. In the lung, gene set enrichment revealed activated pathways related to proliferation and inflammation, while epithelial–mesenchymal transition (EMT) and oxidative phosphorylation were suppressed. In the brain, EMT, inflammation, and senescence pathways were activated, while ribosomal function and oxidative metabolism were downregulated. Elastic net modeling identified a lung gene signature predictive of CBN exposure, including Kcnq3, Tgfbr1, and Tm4sf19. These findings demonstrate that inhalation of a surrogate burn pit mixture induces inflammatory and metabolic gene expression changes in both lung and brain tissues, supporting the utility of this animal model for understanding systemic effects of airborne military toxicants and for identifying potential biomarkers relevant to DRRD and Veteran health. Full article
(This article belongs to the Section Molecular Pathology, Diagnostics, and Therapeutics)
Show Figures

Figure 1

18 pages, 2600 KB  
Article
Nintedanib Induces Mesenchymal-to-Epithelial Transition and Reduces Subretinal Fibrosis Through Metabolic Reprogramming
by David Hughes, Jüergen Prestle, Nina Zippel, Sarah McFetridge, Manon Szczepan, Heike Neubauer, Heping Xu and Mei Chen
Int. J. Mol. Sci. 2025, 26(15), 7131; https://doi.org/10.3390/ijms26157131 - 24 Jul 2025
Cited by 1 | Viewed by 1486
Abstract
This study aimed to investigate the tyrosine kinase inhibitor Nintedanib and its potential role in reversing epithelial–mesenchymal transition (EMT) induced by transforming growth factor beta 2 (TGF-β2) in retinal pigment epithelial (RPE) cells, along with its therapeutic potential using a mouse model of [...] Read more.
This study aimed to investigate the tyrosine kinase inhibitor Nintedanib and its potential role in reversing epithelial–mesenchymal transition (EMT) induced by transforming growth factor beta 2 (TGF-β2) in retinal pigment epithelial (RPE) cells, along with its therapeutic potential using a mouse model of subretinal fibrosis. We hypothesized that the blockade of angiogenesis promoting and fibrosis inducing signaling using the receptor tyrosine kinase inhibitor Nintedanib (OfevTM) can prevent or reverse EMT both in vitro and in our in vivo model of subretinal fibrosis. Primary human retinal pigment epithelial cells (phRPE) and adult retinal pigment epithelial cell line (ARPE-19) cells were treated with TGF-β210 ng/mL for two days followed by four days of Nintedanib (1 µM) incubation. Epithelial and mesenchymal phenotypes were assessed by morphological examination, quantitative real-time polymerase chain reaction(qPCR) (ZO-1, Acta2, FN, and Vim), and immunocytochemistry (ZO-1, vimentin, fibronectin, and αSMA). Metabolites were measured using luciferase-based assays. Extracellular acidification and oxygen consumption rates were measured using the Seahorse XF system. Metabolic-related genes (GLUT1, HK2, PFKFB3, CS, LDHA, LDHB) were evaluated by qPCR. A model of subretinal fibrosis using the two-stage laser-induced method in C57BL/6J mice assessed Nintedanib’s therapeutic potential. Fibro-vascular lesions were examined 10 days later via fluorescence angiography and immunohistochemistry. Both primary and ARPE-19 RPE stimulated with TGF-β2 upregulated expression of fibronectin, αSMA, and vimentin, and downregulation of ZO-1, consistent with morphological changes (i.e., elongation). Glucose consumption, lactate production, and glycolytic reserve were significantly increased in TGF-β2-treated cells, with upregulation of glycolysis-related genes (GLUT1, HK2, PFKFB3, CS). Nintedanib treatment reversed TGF-β2-induced EMT signatures, down-regulated glycolytic-related genes, and normalized glycolysis. Nintedanib intravitreal injection significantly reduced collagen-1+ fibrotic lesion size and Isolectin B4+ neovascularization and reduced vascular leakage in the two-stage laser-induced model of subretinal fibrosis. Nintedanib can induce Mesenchymal-to-Epithelial Transition (MET) in RPE cells and reduce subretinal fibrosis through metabolic reprogramming. Nintedanib can therefore potentially be repurposed to treat retinal fibrosis. Full article
Show Figures

Figure 1

19 pages, 5038 KB  
Article
A Novel Hypoxia-Immune Signature for Gastric Cancer Prognosis and Immunotherapy: Insights from Bulk and Single-Cell RNA-Seq
by Mai Hanh Nguyen, Hoang Dang Khoa Ta, Doan Phuong Quy Nguyen, Viet Huan Le and Nguyen Quoc Khanh Le
Curr. Issues Mol. Biol. 2025, 47(7), 552; https://doi.org/10.3390/cimb47070552 - 16 Jul 2025
Viewed by 1023
Abstract
Background: Hypoxia and immune components significantly shape the tumor microenvironment and influence prognosis and immunotherapy response in gastric cancer (GC). This study aimed to develop hypoxia- and immune-related gene signatures for prognostic evaluation in GC. Methods: Transcriptomic data from TCGA-STAD were [...] Read more.
Background: Hypoxia and immune components significantly shape the tumor microenvironment and influence prognosis and immunotherapy response in gastric cancer (GC). This study aimed to develop hypoxia- and immune-related gene signatures for prognostic evaluation in GC. Methods: Transcriptomic data from TCGA-STAD were integrated with hypoxia- and immune-related genes from InnateDB and MSigDB. A prognostic gene signature was constructed using Cox regression analyses and validated on an independent GSE84437 cohort and single-cell RNA dataset. We further analyzed immune cell infiltration, molecular characteristics of different risk groups, and their association with immunotherapy response. Single-cell RNA-seq data from the TISCH database were used to explore gene expression patterns across cell types. Results: Five genes (TGFB3, INHA, SERPINE1, GPC3, SRPX) were identified. The risk score effectively stratified patients by prognosis, with the high-risk group showing lower overall survival and lower T-cell expression. The gene signature had an association with immune suppression, ARID1A mutation, EMT features, and poorer response to immunotherapy. Gene signature, especially SRPX was enriched in fibroblasts. Conclusions: We developed a robust hypoxia- and immune-related gene signature that predicts prognosis and may help guide immunotherapy strategies for GC patients. Full article
(This article belongs to the Special Issue Linking Genomic Changes with Cancer in the NGS Era, 2nd Edition)
Show Figures

Figure 1

18 pages, 2226 KB  
Article
Short- and Long-Term Endothelial Inflammation Have Distinct Effects and Overlap with Signatures of Cellular Senescence
by Barbora Belakova, José Basílio, Manuel Campos-Medina, Anna F. P. Sommer, Adrianna Gielecińska, Ulrike Resch and Johannes A. Schmid
Cells 2025, 14(11), 806; https://doi.org/10.3390/cells14110806 - 30 May 2025
Viewed by 1851
Abstract
This study investigates the interplay between cellular senescence and inflammation in human umbilical vein endothelial cells (HUVECs). We employed RNA sequencing to analyze gene expression changes in HUVECs subjected to replicative- or radiation-stress-induced senescence, and we compared these profiles with those of cells [...] Read more.
This study investigates the interplay between cellular senescence and inflammation in human umbilical vein endothelial cells (HUVECs). We employed RNA sequencing to analyze gene expression changes in HUVECs subjected to replicative- or radiation-stress-induced senescence, and we compared these profiles with those of cells under acute or chronic TNFα-mediated inflammation. Our findings reveal that both senescence types exhibited significant upregulation of genes associated with epithelial- (or endothelial) mesenchymal transition (EMT) and inflammatory pathways, indicating a shared molecular response. Notably, chronic inflammation led to a pronounced EMT signature, while acute inflammation primarily activated classical inflammatory responses. Experimental validation confirmed reduced proliferation and increased secretion of pro-inflammatory cytokines (IL-6 and IL-8) in senescent and chronically inflamed cells and substantiated the upregulation of EMT marker genes. Additionally, we observed impaired wound healing capacity in senescent and chronically inflamed cells, highlighting the functional consequences of these cellular states. Our study underscores the critical role of inflammation in exacerbating senescence-related changes, contributing to the understanding of age-related cardiovascular pathologies. These insights may inform future therapeutic strategies aimed at mitigating the effects of aging and inflammation on endothelial function and cardiovascular health. Full article
(This article belongs to the Special Issue Mechanisms Underlying Cardiovascular Aging)
Show Figures

Graphical abstract

18 pages, 3654 KB  
Article
Multi-Transcriptomic Analysis Reveals GSC-Driven MES-Like Differentiation via EMT in GBM Cell–Cell Communication
by Weichi Wu, Po Zhang, Dongsheng Li and Kejun He
Biomedicines 2025, 13(6), 1304; https://doi.org/10.3390/biomedicines13061304 - 26 May 2025
Viewed by 1143
Abstract
Background: Glioblastoma (GBM) is the most malignant brain tumor, with a cellular hierarchy dominated by glioma stem cells (GSCs). Understanding global communications among GSCs and other cells helps us identify potential new therapeutic targets. In this study, multi-transcriptomic analysis was utilized to [...] Read more.
Background: Glioblastoma (GBM) is the most malignant brain tumor, with a cellular hierarchy dominated by glioma stem cells (GSCs). Understanding global communications among GSCs and other cells helps us identify potential new therapeutic targets. In this study, multi-transcriptomic analysis was utilized to explore the communication pattern of GSCs in GBM. Methods: CellChat was used to quantitatively infer and analyze intercellular communication networks from GBM single-cell RNA-sequencing (scRNA-seq) data. Gene set enrichment analysis (GSEA) was conducted to identify specific biological pathways (epithelial–mesenchymal transition, EMT) involved in the communication pattern of GSCs. Spatial transcriptomic database was used to support the relationship between EMT and GSC proliferation. Single-sample GSEA (ssGSEA) was employed to assess which GSC state exhibited the strongest association with the EMT signature. Results: The cell communication pattern of GSCs is mostly related to EMT. Multiple EMT-related genes are highly expressed in GBM, particularly in GSCs, which are associated with poor prognosis. In addition, EMT-related genes are most enriched in mesenchymal-like (MES-like) GSCs. Tumor patients with MES-like GSC-enriched signatures demonstrate the most unfavorable prognosis compared to those harboring proneural-like (PN-like) or classical-like (CL-like) GSCs. Conclusions: This study suggests that GSCs facilitate GBM progression through intercellular communication in the pattern of EMT. EMT-associated genes may drive the differentiation of GSCs toward a MES-like phenotype, thereby leading to poorer clinical outcomes. Consequently, targeting EMT-related pathways could represent a novel therapeutic strategy for GBM treatment. Full article
(This article belongs to the Special Issue Transcriptomics in Human Health and Disease)
Show Figures

Figure 1

16 pages, 1931 KB  
Article
Single Cell RNA Sequencing of Papillary Cancer Mesenchymal Stem/Stromal Cells Reveals a Transcriptional Profile That Supports a Role for These Cells in Cancer Progression
by Danny Jandu, Nani Latar, Artida Bajrami, Rachel Queen, Megan Hasoon, Matthew Teasdale, Rafiqul Hussain, Jonathan Coxhead, Sebastian Aspinall and Annette Meeson
Int. J. Mol. Sci. 2025, 26(10), 4957; https://doi.org/10.3390/ijms26104957 - 21 May 2025
Viewed by 1421
Abstract
Papillary thyroid cancer (PTC) contains mesenchymal stem/stromal cells (MSCs), but their contribution to PTC progression is not clear. In this study, we compared the transcriptional signatures of normal thyroid (NT) and PTC-derived MSCs with the aim of determining if these have distinct transcriptomes [...] Read more.
Papillary thyroid cancer (PTC) contains mesenchymal stem/stromal cells (MSCs), but their contribution to PTC progression is not clear. In this study, we compared the transcriptional signatures of normal thyroid (NT) and PTC-derived MSCs with the aim of determining if these have distinct transcriptomes that might influence PTC progression. We used flow cytometry in combination with a panel of MSC clusters of differentiation (CD) markers and showed that both thyroid MSC populations expressed MSC markers and lacked expression of markers not normally expressed by MSCs. In addition, we determined that both MSC populations could differentiate to adipocytes and osteocytes. Analysis of single cell RNA sequencing data from both MSC populations revealed, regardless of tissue of origin, that both contained similar numbers of subpopulations. Cluster analysis revealed similarity in expression of both MSC populations for stromal markers, the vascular marker VEGFA and the smooth muscle marker CALD1, while smaller subpopulations expressed markers of more lineage-committed thyroid cells. PTC MSCs also showed upregulated expression of 28 genes, many of which are known to be involved in epithelial–mesenchymal transition (EMT) and/or disease progression in several types of cancers, including but not limited to breast cancer, gastric cancer, cervical carcinoma, bladder cancer and thyroid cancer. This included several members of the S100 and IGFBP gene families. Taken together, these data support a role for PTC MSCs in PTC progression. Full article
Show Figures

Figure 1

24 pages, 2686 KB  
Article
Predicting Treatment Outcomes in Glioblastoma: A Risk Score Model for TMZ Resistance and Immune Checkpoint Inhibition
by Nazareno Gonzalez, Melanie Perez Küper, Matias Garcia Fallit, Alejandro J. Nicola Candia, Jorge A. Peña Agudelo, Maicol Suarez Velandia, Ana Clara Romero, Guillermo Agustin Videla-Richardson and Marianela Candolfi
Biology 2025, 14(5), 572; https://doi.org/10.3390/biology14050572 - 20 May 2025
Viewed by 1875
Abstract
Glioblastoma (GBM) presents significant therapeutic challenges due to its invasive nature and resistance to standard chemotherapy, i.e., temozolomide (TMZ). This study aimed to identify gene signatures that predict poor TMZ response and high PD−L1/PD−1 tumor expression, and explore potential sensitivity to alternative drugs. [...] Read more.
Glioblastoma (GBM) presents significant therapeutic challenges due to its invasive nature and resistance to standard chemotherapy, i.e., temozolomide (TMZ). This study aimed to identify gene signatures that predict poor TMZ response and high PD−L1/PD−1 tumor expression, and explore potential sensitivity to alternative drugs. We analyzed The Cancer Genome Atlas (TCGA) biopsy data to identify differentially expressed genes (DEGs) linked to these characteristics. Among 33 upregulated DEGs, 5 were significantly correlated with overall survival. A risk score model was built using these 5 DEGs, classifying patients into low-, medium-, and high-risk groups. We assessed immune cell infiltration, immunosuppressive mediators, and epithelial–mesenchymal transition (EMT) markers in each group using correlation analysis, Gene Set Enrichment Analysis (GSEA), and machine learning. The model demonstrated strong predictive power, with high-risk patients exhibiting poorer survival and increased immune infiltration. GSEA revealed upregulation of immune and EMT-related pathways in high-risk patients. Our analyses suggest that high-risk patients may exhibit limited response to PD−1 inhibitors, but could show sensitivity to etoposide and paclitaxel. This risk score model provides a valuable tool for guiding therapeutic decisions and identifying alternative chemotherapy options to enable the development of personalized and cost-effective treatments for GBM patients. Full article
(This article belongs to the Special Issue Immune Microenvironment and Molecular Mechanism of Glioma)
Show Figures

Graphical abstract

22 pages, 8027 KB  
Article
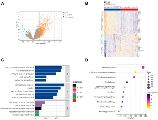
Natural Killer Cell Activation Signature Identifies Cyclin B1/CDK1 as a Druggable Target to Overcome Natural Killer Cell Dysfunction and Tumor Invasiveness in Melanoma
by Linbin Chen, Wanqian Liao, Jing Huang, Qiuyue Ding, Junwan Wu, Qiong Zhang, Ya Ding, Dandan Li, Jingjing Li, Xizhi Wen and Xiaoshi Zhang
Pharmaceuticals 2025, 18(5), 666; https://doi.org/10.3390/ph18050666 - 30 Apr 2025
Cited by 1 | Viewed by 1307
Abstract
Background/Objectives: Natural killer (NK) cells play a crucial role in immune surveillance against melanoma, yet they frequently exhibit dysfunction in the tumor microenvironment. This study aims to establish an NK cell activation-related prognostic signature and identify potential druggable targets to overcome NK cell [...] Read more.
Background/Objectives: Natural killer (NK) cells play a crucial role in immune surveillance against melanoma, yet they frequently exhibit dysfunction in the tumor microenvironment. This study aims to establish an NK cell activation-related prognostic signature and identify potential druggable targets to overcome NK cell dysfunction. Methods: A prognostic signature was developed using the TCGA-SKCM cohort and validated across independent datasets. NK cell activation and cytotoxicity were evaluated in melanoma-NK-92MI co-culture systems via flow cytometry. Mechanistic studies employed Western blotting, co-immunoprecipitation, ELISA, and qRT-PCR. Single-cell RNA-seq data were used to analyze cell–cell communication. Results: A four-gene NK cell activation signature was identified and validated for prognostic significance across five independent melanoma datasets. Among the identified genes, cyclin B1 (CCNB1) emerged as a novel therapeutic target for overcoming NK cell resistance. In vivo, pharmacological inhibition of the CCNB1/Cyclin-dependent kinase 1 (CDK1) complex with RO-3306 significantly suppressed melanoma growth by enhancing NK cell infiltration and IFN-γ production. In vitro, CCNB1 knockdown in melanoma cells augmented NK-92MI activation, as evidenced by increased expression of CD69, CD107a, IFN-γ, and NKG2D, thereby improving NK cell-mediated cytotoxicity. Mechanistically, in melanoma cells, the CCNB1/CDK1 complex phosphorylates STAT3, activating the IL-6/STAT3 positive feedback loop, which upregulates PD-L1 and enables resistance to NK cell-mediated cytotoxicity. Beyond its role in immune evasion, CCNB1 also promoted melanoma invasiveness by inducing epithelial–mesenchymal transition (EMT) through the TGF-β-SMAD2/3 signaling. Conclusions: This study establishes CCNB1/CDK1 as a novel immunotherapeutic target and uncovers a new role for CDK1 inhibitors in enhancing NK cell function and suppressing melanoma progression. Full article
(This article belongs to the Topic Kinases in Cancer and Other Diseases, 2nd Edition)
Show Figures

Figure 1

16 pages, 3543 KB  
Article
PPARα Genetic Deletion Reveals Global Transcriptional Changes in the Brain and Exacerbates Cerebral Infarction in a Mouse Model of Stroke
by Milton H. Hamblin, Austin C. Boese, Rabi Murad and Jean-Pyo Lee
Int. J. Mol. Sci. 2025, 26(9), 4082; https://doi.org/10.3390/ijms26094082 - 25 Apr 2025
Viewed by 1331
Abstract
Ischemic stroke is a leading cause of death and disability worldwide. Currently, there is an unmet clinical need for pharmacological treatments that can improve ischemic stroke outcomes. In this study, we investigated the role of brain peroxisome proliferator-activated receptor alpha (PPARα) in ischemic [...] Read more.
Ischemic stroke is a leading cause of death and disability worldwide. Currently, there is an unmet clinical need for pharmacological treatments that can improve ischemic stroke outcomes. In this study, we investigated the role of brain peroxisome proliferator-activated receptor alpha (PPARα) in ischemic stroke pathophysiology. We used a well-established model of cerebral ischemia in PPARα transgenic mice and conducted the RNA sequencing (RNA-seq) of mouse stroke brains harvested 48 h post-middle cerebral artery occlusion (MCAO). PPARα knockout (KO) increased brain infarct size following stroke, indicating a protective role of PPARα in brain ischemia. Our RNA-seq analysis showed that PPARα KO altered the expression of genes in mouse brains with known roles in ischemic stroke pathophysiology. We also identified many other differentially expressed genes (DEGs) upon the loss of PPARα that correlated with increased infarct size in our stroke model. Gene set enrichment analysis (GSEA) and Gene Ontology (GO) analysis revealed the upregulation of gene signatures for the positive regulation of leukocyte proliferation, apoptotic processes, acute-phase response, and cellular component disassembly in mouse stroke brains with PPARα KO. In addition, pathway analysis of our RNA-seq data revealed that TNFα signaling, IL6/STAT3 signaling, and epithelial–mesenchymal transition (EMT) gene signatures were increased in PPARα KO stroke brains. Our study highlights PPARα as an attractive drug target for ischemic stroke due to its transcriptional regulation of inflammation-, apoptosis-, and EMT-related genes in brain tissue following ischemia. Full article
(This article belongs to the Special Issue Inflammatory Biomarkers in Ischemic Stroke)
Show Figures

Figure 1

20 pages, 3517 KB  
Article
The Clinical Relevance of Epithelial-to-Mesenchymal Transition Hallmarks: A Cut-Off-Based Approach in Healthy and Cancerous Cell Lines
by Maria Cristina Rapanotti, Elisa Cugini, Maria Giovanna Scioli, Tonia Cenci, Silvia Anzillotti, Martina Puzzuoli, Alessandro Terrinoni, Amedeo Ferlosio, Anastasia De Luca and Augusto Orlandi
Int. J. Mol. Sci. 2025, 26(8), 3617; https://doi.org/10.3390/ijms26083617 - 11 Apr 2025
Viewed by 1531
Abstract
The atypical activation of the epithelial-to-mesenchymal transition represents one of the main mechanisms driving cancer cell dissemination. It enables epithelial cancer cells to detach from the primary tumor mass and gain survival advantages in the bloodstream, significantly contributing to the spread of circulating [...] Read more.
The atypical activation of the epithelial-to-mesenchymal transition represents one of the main mechanisms driving cancer cell dissemination. It enables epithelial cancer cells to detach from the primary tumor mass and gain survival advantages in the bloodstream, significantly contributing to the spread of circulating tumor cells. Notably, epithelial-to-mesenchymal transition is not a binary process but rather leads to the formation of a wide range of cell subpopulations characterized by the simultaneous expression of both epithelial and mesenchymal markers. Therefore, analyzing the modulation of EMT hallmarks during the conversion from healthy cells to metastatic cancer cells, which acquire stem mesenchymal characteristics, is of particular interest. This study investigates the expression of a panel of epithelial-to-mesenchymal transition-related genes in healthy cells, primary and metastatic cancer cells, and in mesenchymal cell lines, derived from various tissues, including the lung, colon, pancreas, skin, and neuro-ectoderm, with the aim of identifying potential cut-off values for assessing cancer aggressiveness. Interestingly, we found that the expression levels of CDH1, which encodes the epithelial marker E-cadherin, CDH5, encoding vascular endothelial cadherin, and the epithelial-to-mesenchymal transition-transcription factor ZEB1, effectively distinguished primary from metastatic cancer cells. Additionally, our data suggest a tissue-specific signature in the modulation of epithelial-to-mesenchymal transition markers during cancer progression. Overall, our results underscore the importance of investigating epithelial-to-mesenchymal transition as a tissue-specific process to identify the most suitable markers acting as potential indicators of disease aggressiveness and therapeutic responsiveness. Full article
(This article belongs to the Special Issue Mesenchymal Stem Cells Differentiation in Health and Disease)
Show Figures

Figure 1

16 pages, 3620 KB  
Brief Report
Patient-Derived Colorectal Cancer Extracellular Matrices Modulate Cancer Cell Stemness Markers
by Ângela Marques-Magalhães, Sara Monteiro-Ferreira, Pedro Amoroso Canão, Elisabete Rios, Ângela Margarida Costa, Flávia Castro, Sérgia Velho, Joana Paredes, Fátima Carneiro, Maria José Oliveira and Ana Patrícia Cardoso
Int. J. Mol. Sci. 2025, 26(7), 2890; https://doi.org/10.3390/ijms26072890 - 22 Mar 2025
Cited by 2 | Viewed by 1338
Abstract
Although it has been shown that the tumor extracellular matrix (ECM) may sustain the cancer stem cell (CSC) niche, its role in the modulation of CSC properties remains poorly characterized. To elucidate this, paired tumor and adjacent normal mucosa, derived from colon cancer [...] Read more.
Although it has been shown that the tumor extracellular matrix (ECM) may sustain the cancer stem cell (CSC) niche, its role in the modulation of CSC properties remains poorly characterized. To elucidate this, paired tumor and adjacent normal mucosa, derived from colon cancer patients’ surgical resections, were decellularized and recellularized with two distinct colon cancer cells, HT-29 or HCT-15. Methods: The matrix impact on cancer stem cell marker expression was evaluated by flow cytometry and qRT-PCR, while transforming growth factor-β (TGF-β) secretion and matrix metalloprotease (MMP) activity were quantified by ELISA and zymography. Results: In contrast to their paired normal counterparts, the tumor decellularized matrices enhanced HT-29 expression of the pluripotency and stemness genes NANOG (p = 0.0117), SOX2 (p = 0.0156), and OCT4 (p = 0.0312) and of the epithelial-to-mesenchymal transition (EMT)-associated transcription factor SNAI1 (p = 0.0156). Notably, no significant differences were found in the expression of SLUG or TGFB on HT-29 or of the six transcripts on HCT-15 cells. HT-29 mRNA alterations were followed by enhanced expression of the stemness-associated receptors cluster of differentiation 44 (CD44), CD133, and CD166 (p = 0.0078), the secretion of TGF-β (p = 0.0286), and MMP-2 (p = 0.0081) and MMP-9 (p = 0.0402) proteolysis. To infer the clinical relevance of these findings, we assessed cohort databases and evidenced that patients expressing higher levels of the four stemness-associated genes (NANOG/SOX2/OCT4/SNAI1) had worse overall survival. This study demonstrates that normal and tumor matrices harbor different stemness potential and suggest patient-derived decellularized matrices as an excellent three-dimensional (3D) model to unveil stemness signatures, appointing candidates for future therapeutic strategies. Full article
Show Figures

Figure 1

18 pages, 7819 KB  
Article
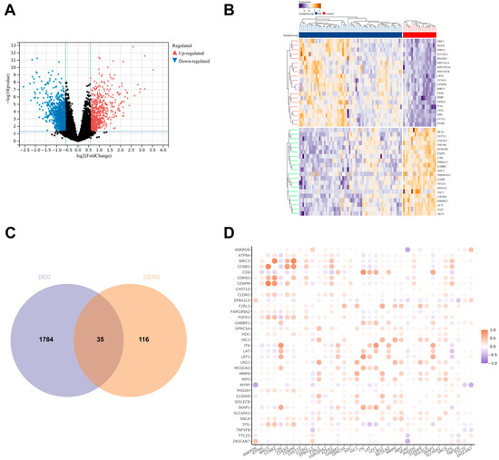
Developing an IPF Prognostic Model and Screening for Key Genes Based on Cold Exposure-Related Genes Using Bioinformatics Approaches
by Peiyao Luo, Quankuan Gu, Jianpeng Wang, Xianglin Meng and Mingyan Zhao
Biomedicines 2025, 13(3), 690; https://doi.org/10.3390/biomedicines13030690 - 11 Mar 2025
Viewed by 1335
Abstract
Background: Cold exposure has an impact on various respiratory diseases. However, its relationship with idiopathic pulmonary fibrosis (IPF) remains to be elucidated. In this study, bioinformatics methods were utilized to explore the potential link between cold exposure and IPF. Methods: Cold exposure-related genes [...] Read more.
Background: Cold exposure has an impact on various respiratory diseases. However, its relationship with idiopathic pulmonary fibrosis (IPF) remains to be elucidated. In this study, bioinformatics methods were utilized to explore the potential link between cold exposure and IPF. Methods: Cold exposure-related genes (CERGs) were identified using RNA-Seq data from mice exposed to cold versus room temperature conditions, along with cross-species orthologous gene conversion. Consensus clustering analysis was performed based on the CERGs. A prognostic model was established using univariate and multivariate risk analyses, as well as Lasso–Cox analysis. Differential analysis, WGCNA, and Lasso–Cox methods were employed to screen for signature genes. Results: This study identified 151 CERGs. Clustering analysis based on these CERGs revealed that IPF patients could be divided into two subgroups with differing severity levels. Significant differences were observed between these two subgroups in terms of hypoxia score, EMT score, GAP score, immune infiltration patterns, and mortality rates. A nine-gene prognostic model for IPF was established based on the CERG (AUC: 1 year: 0.81, 3 years: 0.79, 5 years: 0.91), which outperformed the GAP score (AUC: 1 year: 0.66, 3 years: 0.75, 5 years: 0.72) in prognostic accuracy. IPF patients were classified into high-risk and low-risk groups based on the RiskScore from the prognostic model, with significant differences observed between these groups in hypoxia score, EMT score, GAP score, immune infiltration patterns, and mortality rates. Ultimately, six high-risk signature genes associated with cold exposure in IPF were identified: GASK1B, HRK1, HTRA1, KCNN4, MMP9, and SPP1. Conclusions: This study suggests that cold exposure may be a potential environmental factor contributing to the progression of IPF. The prognostic model built upon cold exposure-related genes provides an effective tool for assessing the severity of IPF patients. Meanwhile, GASK1B, HRK1, HTRA1, KCNN4, MMP9, and SPP1 hold promise as potential biomarkers and therapeutic targets for IPF. Full article
(This article belongs to the Section Molecular and Translational Medicine)
Show Figures

Figure 1

24 pages, 2211 KB  
Review
Mechanisms of Resistance to Anti-PD-1 Immunotherapy in Melanoma and Strategies to Overcome It
by Magdalena K. Zielińska, Magdalena Ciążyńska, Dorota Sulejczak, Piotr Rutkowski and Anna M. Czarnecka
Biomolecules 2025, 15(2), 269; https://doi.org/10.3390/biom15020269 - 12 Feb 2025
Cited by 12 | Viewed by 9925
Abstract
Resistance to anti-PD-1 therapy in melanoma remains a major obstacle in achieving effective and durable treatment outcomes, highlighting the need to understand and address the underlying mechanisms. The first key factor is innate anti-PD-1 resistance signature (IPRES), an expression of a group of [...] Read more.
Resistance to anti-PD-1 therapy in melanoma remains a major obstacle in achieving effective and durable treatment outcomes, highlighting the need to understand and address the underlying mechanisms. The first key factor is innate anti-PD-1 resistance signature (IPRES), an expression of a group of genes associated with tumor plasticity and immune evasion. IPRES promotes epithelial-to-mesenchymal transition (EMT), increasing melanoma cells’ invasiveness and survival. Overexpressed AXL, TWIST2, and WNT5a induce phenotypic changes. The upregulation of pro-inflammatory cytokines frequently coincides with EMT-related changes, further promoting a resistant and aggressive tumor phenotype. Inflamed tumor microenvironment may also drive the expression of resistance. The complexity of immune resistance development suggests that combination therapies are necessary to overcome it. Furthermore, targeting epigenetic regulation and exploring novel approaches such as miR-146a modulation may provide new strategies to counter resistance in melanoma. Full article
(This article belongs to the Special Issue Cancer Immunotherapy and the PD-1/PD-L1 Checkpoint Pathway)
Show Figures

Figure 1

Back to TopTop