Sign in to use this feature.

Years

Between: -

Subjects

remove_circle_outline
remove_circle_outline
remove_circle_outline
remove_circle_outline
remove_circle_outline
remove_circle_outline
remove_circle_outline
remove_circle_outline
remove_circle_outline

Journals

Article Types

Countries / Regions

remove_circle_outline
remove_circle_outline
remove_circle_outline
remove_circle_outline

Search Results (421)

Search Parameters:
Keywords = Day-Ahead market

Order results
Result details
Results per page
Select all
Export citation of selected articles as:
32 pages, 2800 KB  
Article
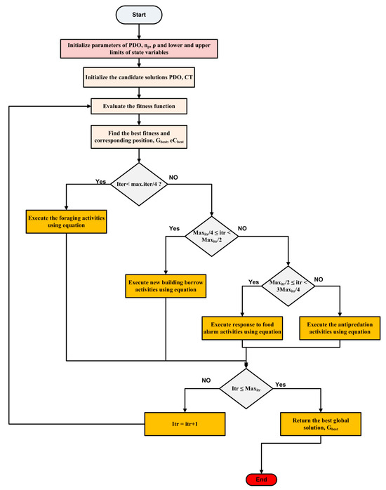
A Novel Prairie Dog Optimization for Energy Management of Multi-Microgrid System Considering Uncertainty and Load Management
by Sri Suresh Mavuri and Surender Reddy Salkuti
Designs 2025, 9(6), 130; https://doi.org/10.3390/designs9060130 - 21 Nov 2025
Viewed by 179
Abstract
This study introduces a design-oriented framework for an intelligent Energy Management System (EMS) in a Multi-Microgrid (MMG) environment to achieve efficient, reliable, and sustainable power operation. The proposed EMS is systematically designed to coordinate three interconnected microgrids with the main grid, optimizing Distributed [...] Read more.
This study introduces a design-oriented framework for an intelligent Energy Management System (EMS) in a Multi-Microgrid (MMG) environment to achieve efficient, reliable, and sustainable power operation. The proposed EMS is systematically designed to coordinate three interconnected microgrids with the main grid, optimizing Distributed Energy Resource (DER) utilization under uncertain weather, load, and market conditions. A novel Prairie Dog Optimization (PDO) algorithm is developed as a key algorithmic design innovation to enhance decision-making in day-ahead scheduling and load management. Through an optimization-based design approach, the EMS minimizes Energy Generation Cost (EGC) and Probability of Power Supply Deficit (PPSD). Simulation studies on a modified 33-bus system validate the design’s effectiveness, showing that PDO reduces operational cost by 5% and carbon emissions by 20% compared to Grey Wolf Optimization (GWO) and Particle Swarm Optimization (PSO). A better system performance is indicated by the optimal EGC of 0.1567 $/kWh and PPSD of 0.155%. Comprehensively, the PDO-based EMS is an important addition to the design engineering field by offering scalable, adaptive, and sustainable energy system design to the design of resilient and zero-emission MMG architectures to be used in the future in smart grids. Full article
Show Figures

Graphical abstract

15 pages, 2312 KB  
Article
Coordinated Participation Strategy of Distributed PV-Storage Aggregators in Energy and Regulation Markets: Day-Ahead and Intra-Day Optimization
by Xingang Yang, Yang Du, Zhongguang Yang, Lingyu Guo, Simin Wu, Qian Ai and An Li
Electronics 2025, 14(22), 4514; https://doi.org/10.3390/electronics14224514 - 19 Nov 2025
Viewed by 214
Abstract
Against the backdrop of rapidly growing distributed photovoltaics (DPVs) and mounting pressure on conventional frequency-regulation (FR) resources, this study proposes a day-ahead–intraday two-stage optimal scheduling strategy for aggregators of DPV + advanced energy storage participating in a joint energy–FR market. In the day-ahead [...] Read more.
Against the backdrop of rapidly growing distributed photovoltaics (DPVs) and mounting pressure on conventional frequency-regulation (FR) resources, this study proposes a day-ahead–intraday two-stage optimal scheduling strategy for aggregators of DPV + advanced energy storage participating in a joint energy–FR market. In the day-ahead stage (hourly resolution), a multi-aggregator-independent offering model is formulated that explicitly accounts for PV curtailment costs and storage operating/lifecycle costs. Subject to constraints on buy–sell transactions, PV output, storage charging/discharging power and state of charge (SOC), FR capacity, and power balance, the model co-optimizes energy and FR-capacity offers to maximize profit. In the intraday stage (15 min resolution), bidding deviation penalties are introduced, and a rolling optimization is employed to jointly adjust energy and FR dispatch/offers, reconfigure storage SOC in real time, reduce deviations from day-ahead schedules, and enhance economic performance. A three-aggregator case study indicates that, with deviation penalties considered, regulation-command tracking remains at a high level and PV utilization remains very high, while clearing costs decline and system frequency-response capability improves. The results demonstrate the proposed strategy’s implementability, economic efficiency, and scalability, enabling high-quality participation in ancillary services and promoting high-quality renewable integration under high-penetration distributed scenarios. Full article
Show Figures

Figure 1

26 pages, 2356 KB  
Article
DFC-LSTM: A Novel LSTM Architecture Integrating Dynamic Fractal Gating and Chaotic Activation for Value-at-Risk Forecasting
by Yilong Zeng, Boyan Tang, Zhefang Zhou and Raymond S. T. Lee
Mathematics 2025, 13(22), 3587; https://doi.org/10.3390/math13223587 - 8 Nov 2025
Viewed by 528
Abstract
Accurate Value-at-Risk (VaR) forecasting is challenged by the non-stationary, fractal, and chaotic dynamics of financial markets. Standard deep learning models like LSTMs often rely on static internal mechanisms that fail to adapt to shifting market complexities. To address these limitations, we propose a [...] Read more.
Accurate Value-at-Risk (VaR) forecasting is challenged by the non-stationary, fractal, and chaotic dynamics of financial markets. Standard deep learning models like LSTMs often rely on static internal mechanisms that fail to adapt to shifting market complexities. To address these limitations, we propose a novel architecture: the Dynamic Fractal–Chaotic LSTM (DFC-LSTM). This model incorporates two synergistic innovations: a multifractal-driven dynamic forget gate that utilizes the multifractal spectrum width (Δα) to adaptively regulate memory retention, and a chaotic oscillator-based dynamic activation that replaces the standard tanh function with the peak response of a Lee Oscillator’s trajectory. We evaluate the DFC-LSTM for one-day-ahead 95% VaR forecasting on S&P 500 and AAPL stock data, comparing it against a suite of state-of-the-art benchmarks. The DFC-LSTM consistently demonstrates superior statistical calibration, passing coverage tests with significantly higher p-values—particularly on the volatile AAPL dataset, where several benchmarks fail—while maintaining competitive economic loss scores. These results validate that embedding the intrinsic dynamical principles of financial markets into neural architectures leads to more accurate and reliable risk forecasts. Full article
(This article belongs to the Section E5: Financial Mathematics)
Show Figures

Figure 1

30 pages, 1362 KB  
Article
Stock Market Volatility Forecasting: Exploring the Power of Deep Learning
by Minh Vo
FinTech 2025, 4(4), 61; https://doi.org/10.3390/fintech4040061 - 5 Nov 2025
Viewed by 1282
Abstract
This study provides a comprehensive evaluation of five deep learning (DL) architectures—TiDE, LSTM, DeepAR, TCN, and Transformer—against the extended Heterogeneous Autoregressive (HAR) model for stock market volatility forecasting. Utilizing 22.5 years of high-frequency data from the S&P 500, DJIA, and Nasdaq indices and [...] Read more.
This study provides a comprehensive evaluation of five deep learning (DL) architectures—TiDE, LSTM, DeepAR, TCN, and Transformer—against the extended Heterogeneous Autoregressive (HAR) model for stock market volatility forecasting. Utilizing 22.5 years of high-frequency data from the S&P 500, DJIA, and Nasdaq indices and incorporating key macroeconomic variables (DXY, VIX, US10Y, and US1M), we assess predictive accuracy across multiple horizons from one day to one month. Our analysis yields three main findings. First, when macroeconomic variables are included, DL models consistently and significantly outperform the HAR benchmark, with TiDE excelling in one-day-ahead predictions and DeepAR dominating longer horizons. Second, in the absence of these exogenous variables, the statistical advantage of DL models over HAR often disappears, highlighting HAR’s enduring relevance in feature-constrained settings. Third, among the DL architectures, DeepAR emerges as the most robust and versatile performer, especially when leveraging macroeconomic data. These results underscore the conditional power of deep learning and provide practical guidance on model selection for financial practitioners and researchers. Full article
Show Figures

Figure 1

19 pages, 2493 KB  
Article
Enhancing Power-to-Hydrogen Flexibility Through Optimal Bidding in Nordic Energy Activation Market with Wind Integration
by Sina Ghaemi, Sreelatha Aihloor Subramanyam, Hessam Golmohamadi, Amjad Anvari-Moghaddam and Birgitte Bak-Jensen
Energies 2025, 18(21), 5734; https://doi.org/10.3390/en18215734 - 31 Oct 2025
Viewed by 276
Abstract
The recent updates to the Single Day-Ahead Coupling (SDAC) framework in the European energy market, along with new rules for providing manual frequency restoration reserve (mFRR) products in the Nordic Energy Activation Market (EAM), have introduced a finer Market Time Unit (MTU) resolution. [...] Read more.
The recent updates to the Single Day-Ahead Coupling (SDAC) framework in the European energy market, along with new rules for providing manual frequency restoration reserve (mFRR) products in the Nordic Energy Activation Market (EAM), have introduced a finer Market Time Unit (MTU) resolution. These developments underscore the growing importance of flexible assets, such as power-to-hydrogen (PtH) facilities, in delivering system flexibility. However, to successfully participate in such markets, well-designed and accurate bidding strategies are essential. To fulfill this aim, this paper proposes a Mixed Integer Linear Programming (MILP) model to determine the optimal bidding strategies for a typical PtH facility, accounting for both the technical characteristics of the involved technologies and the specific participation requirements of the mFRR EAM. The study also explores the economic viability of sourcing electricity from nearby wind turbines (WTs) under a Power Purchase Agreement (PPA). The simulation is conducted using a case study of a planned PtH facility at the Port of Hirtshals, Denmark. Results demonstrate that participation in the mFRR EAM, particularly through the provision of downward regulation, can yield significant economic benefits. Moreover, involvement in the mFRR market reduces power intake from the nearby WTs, as capacity must be reserved for downward services. Finally, the findings highlight the necessity of clearly defined business models for such facilities, considering both technical and economic aspects. Full article
Show Figures

Figure 1

18 pages, 2239 KB  
Article
AI–Big Data Analytics Platform for Energy Forecasting in Modern Power Systems
by Martin Santos-Dominguez, Nicasio Hernandez Flores, Isaac Alberto Parra-Ramirez and Gustavo Arroyo-Figueroa
Big Data Cogn. Comput. 2025, 9(11), 272; https://doi.org/10.3390/bdcc9110272 - 31 Oct 2025
Viewed by 1176
Abstract
Big Data Analytics is vital for power grids, as it empowers informed decision-making, anticipates potential operational and maintenance issues, optimizes grid management, supports renewable energy integration, ultimately reduces costs, improves customer service, monitors consumer behavior, and offers new services. This paper describes the [...] Read more.
Big Data Analytics is vital for power grids, as it empowers informed decision-making, anticipates potential operational and maintenance issues, optimizes grid management, supports renewable energy integration, ultimately reduces costs, improves customer service, monitors consumer behavior, and offers new services. This paper describes the AI–Big Data Analytics Architecture based on a data lake architecture that uses a reduced and customized set of Hadoop and Spark as a cost-effective, on-premises alternative for advanced data analytics in power systems. As a case study, a comparative analysis of electricity price forecasting models in the day-ahead market for nodes of the Mexican national electrical system using statistical, machine learning, and deep learning models, is presented. To build and select the best forecasting model, a data science and machine learning methodology is used. The results show that the Gradient Boosting and Support Vector Regression models presented the best performance, with a Mean Absolute Percentage Error (MAPE) between 1% and 4% for five-day-ahead electricity price forecasting. The implementation of the best forecasting model into the Big Data Analytics Platform allows the automation of the calculation of the local electricity price forecast per node (every 24, 72, or 120 h) and its display in a comparative dashboard with actual and forecasted data for decision-making on demand. The proposed architecture is a valuable tool that allows the future implementation of intelligent energy forecasting models in power grids, such as load demand, fuel prices, power generation, and consumption, among others. Full article
(This article belongs to the Special Issue Machine Learning and AI Technology for Sustainable Development)
Show Figures

Figure 1

27 pages, 3330 KB  
Article
Agent-Based Energy Market Modeling with Machine Learning and Econometric Forecasting for the Net-Zero Emissions Transition
by Burak Gokce and Gulgun Kayakutlu
Energies 2025, 18(21), 5655; https://doi.org/10.3390/en18215655 - 28 Oct 2025
Viewed by 514
Abstract
The transition of Türkiye’s energy market toward net-zero emissions by 2053 requires modeling approaches capable of capturing complex interactions and long-term uncertainties. In this study, a long-term agent-based modeling (ABM) framework was developed, integrating econometric demand forecasting with a seasonal autoregressive integrated moving [...] Read more.
The transition of Türkiye’s energy market toward net-zero emissions by 2053 requires modeling approaches capable of capturing complex interactions and long-term uncertainties. In this study, a long-term agent-based modeling (ABM) framework was developed, integrating econometric demand forecasting with a seasonal autoregressive integrated moving average (SARIMA) model and machine learning (ML)-based day-ahead market (DAM) price prediction. Of the ML models tested, CatBoost achieved the highest accuracy, outperforming XGBoost and Random Forest, and supported investment analysis through net present value (NPV) calculations. The framework represents major market actors—including generation units, investors, and the market operator—while also incorporating the impact of Türkiye’s first nuclear power plant (NPP) under construction and the potential introduction of a carbon emissions trading scheme (ETS). All model components were validated against historical data, confirming robust forecasting and market replication performance. Hourly simulations were conducted until 2053 under alternative policy and demand scenarios. The results show that renewable generation expands steadily, led by onshore wind and solar photovoltaic (PV), while nuclear capacity, ETS implementation, and demand assumptions significantly reshape prices, generation mix, and carbon emissions. The nuclear plant lowers market prices, whereas an ETS substantially raises them, with both policies contributing to emission reductions. These scenario results were connected to actionable policy recommendations, outlining how renewable expansion, ETS design, nuclear development, and energy efficiency measures can jointly support Türkiye’s 2053 net-zero target. The proposed framework provides an ex-ante decision-support framework for policymakers, investors, and market participants, with future extensions that can include other energy markets, storage integration, and enriched scenario design. Full article
(This article belongs to the Section B1: Energy and Climate Change)
Show Figures

Figure 1

29 pages, 15120 KB  
Article
Optimal Clearing Strategy for Day-Ahead Energy Markets in Distribution Networks with Multiple Virtual Power Plant Participation
by Pei Wang, Sen Tian, Qian Xiao, Tianxiang Li, Zibo Wang, Ji Qiao, Hong Zhu and Wenlu Ji
Appl. Sci. 2025, 15(20), 11197; https://doi.org/10.3390/app152011197 - 19 Oct 2025
Viewed by 578
Abstract
Constrained by current market mechanisms, small-scale virtual power plants (SS-VPPs) on the distribution network side struggle to exert their market characteristics. To address this, this paper proposes a trading framework and operational strategy for distribution-side SS-VPPs to participate in the day-ahead energy market. [...] Read more.
Constrained by current market mechanisms, small-scale virtual power plants (SS-VPPs) on the distribution network side struggle to exert their market characteristics. To address this, this paper proposes a trading framework and operational strategy for distribution-side SS-VPPs to participate in the day-ahead energy market. First, an operation and trading framework for distribution networks involving SS-VPPs is proposed. This framework comprehensively considers the clearing process of the electricity energy market, the operation mechanism of the distribution network, and the cost structures of various stakeholders, while clarifying the day-ahead market clearing mechanism at the distribution network level. Next, accounting for energy balance constraints and distribution network congestion constraints, this paper establishes a collaborative optimization model between SS-VPPs and active distribution networks. After obtaining the energy optimization results for all stakeholders, distribution locational marginal pricing (DLMP) is determined based on the dual problem solution to achieve multi-stakeholder market clearing. Finally, simulations using a modified IEEE 33-node test system demonstrate the rationality and feasibility of the proposed strategy. The framework fully exploits the market characteristics and dispatch potential of SS-VPPs, significantly reduces overall system operating costs, and ensures the economic benefits of all participants. Full article
Show Figures

Figure 1

34 pages, 7348 KB  
Article
Unsupervised Profiling of Operator Macro-Behaviour in the Italian Ancillary Service Market via Stability-Driven k-Means
by Mahmood Hosseini Imani and Atefeh Khalili Param
Energies 2025, 18(20), 5446; https://doi.org/10.3390/en18205446 - 15 Oct 2025
Viewed by 343
Abstract
The transition toward sustainability in the electric power sector, driven by increasingly renewable integration, has amplified the need to understand complex market dynamics. This study addresses a critical gap in the existing literature by presenting a systematic and reproducible methodology for profiling generating-unit [...] Read more.
The transition toward sustainability in the electric power sector, driven by increasingly renewable integration, has amplified the need to understand complex market dynamics. This study addresses a critical gap in the existing literature by presenting a systematic and reproducible methodology for profiling generating-unit operators’ macro-behaviour in the Italian Ancillary Services market (MSD). Focusing on the Northern zone (NORD) during the pivotal period of 2022–2024, a stability-driven k-means clustering framework is applied to a dataset of capacity-normalized features from the day-ahead market (MGP), intraday market (MI), and MSD. The number of clusters is determined using the Gap Statistic with a 1-SE criterion and validated with bootstrap stability (Adjusted Rand Index), resulting in a robust and reproducible 13-group taxonomy. The use of up-to-date data (2022–2024) enabled a unique investigation into post-2021 market phenomena, including the effects of geopolitical events and extreme price volatility. The findings reveal clear operator-coherent archetypes ranging from units that mainly trade in the day-ahead market to specialists that monetize flexibility in the MSD. The analysis further highlights the dominance of thermoelectric and dispatchable hydro technologies in providing ancillary services, while illustrating varying degrees of responsiveness to price signals. The proposed taxonomy offers regulators and policymakers a practical tool to identify inefficiencies, monitor concentration risks, and inform future market design and policy decisions. Full article
(This article belongs to the Special Issue Policy and Economic Analysis of Energy Systems: 2nd Edition)
Show Figures

Figure 1

26 pages, 3454 KB  
Article
Hybrid Deep Learning Approaches for Accurate Electricity Price Forecasting: A Day-Ahead US Energy Market Analysis with Renewable Energy
by Md. Saifur Rahman and Hassan Reza
Mach. Learn. Knowl. Extr. 2025, 7(4), 120; https://doi.org/10.3390/make7040120 - 15 Oct 2025
Cited by 1 | Viewed by 1681
Abstract
Forecasting day-ahead electricity prices is a crucial research area. Both wholesale and retail sectors highly value improved forecast accuracy. Renewable energy sources have grown more influential and effective in the US power market. However, current forecasting models have shortcomings, including inadequate consideration of [...] Read more.
Forecasting day-ahead electricity prices is a crucial research area. Both wholesale and retail sectors highly value improved forecast accuracy. Renewable energy sources have grown more influential and effective in the US power market. However, current forecasting models have shortcomings, including inadequate consideration of renewable energy impacts and insufficient feature selection. Many studies lack reproducibility, clear presentation of input features, and proper integration of renewable resources. This study addresses these gaps by incorporating a comprehensive set of input features, while these features are engineered to capture complex market dynamics. The model’s unique aspect is its inclusion of renewable-related inputs, such as temperature data for solar energy effects and wind speed for wind energy impacts on US electricity prices. The research also employs data preprocessing techniques like windowing, cleaning, normalization, and feature engineering to enhance input data quality and relevance. We developed four advanced hybrid deep learning models to improve electricity price prediction accuracy and reliability. Our approach combines variational mode decomposition (VMD) with four deep learning (DL) architectures: dense neural networks (DNNs), convolutional neural networks (CNNs), long short-term memory (LSTM) networks, and bidirectional LSTM (BiLSTM) networks. This integration aims to capture complex patterns and time-dependent relationships in electricity price data. Among these, the VMD-BiLSTM model consistently outperformed the others across all window implementations. Using 24 input features, this model achieved a remarkably low mean absolute error of 0.2733 when forecasting prices in the MISO market. Our research advances electricity price forecasting, particularly for the US energy market. These hybrid deep neural network models provide valuable tools and insights for market participants, energy traders, and policymakers. Full article
Show Figures

Figure 1

32 pages, 1580 KB  
Article
Forecasting the Power Generation of a Solar Power Plant Taking into Account the Statistical Characteristics of Meteorological Conditions
by Vitalii Kuznetsov, Valeriy Kuznetsov, Zbigniew Ciekanowski, Valeriy Druzhinin, Valerii Tytiuk, Artur Rojek, Tomasz Grudniewski and Viktor Kovalenko
Energies 2025, 18(20), 5363; https://doi.org/10.3390/en18205363 - 11 Oct 2025
Viewed by 669
Abstract
The integration of solar generation into national energy balances is associated with a wide range of technical, economic, and organizational challenges, the solution of which requires the adoption of innovative strategies for energy system management. The inherent variability of electricity production, driven by [...] Read more.
The integration of solar generation into national energy balances is associated with a wide range of technical, economic, and organizational challenges, the solution of which requires the adoption of innovative strategies for energy system management. The inherent variability of electricity production, driven by fluctuating climatic conditions, complicates system balancing processes and necessitates the reservation of capacities from conventional energy sources to ensure reliability. Under modern market conditions, the pricing of generated electricity is commonly based on day-ahead forecasts of day energy yield, which significantly affects the economic performance of solar power plants. Consequently, achieving high accuracy in day-ahead electricity production forecasting is a critical and highly relevant task. To address this challenge, a physico-statistical model has been developed, in which the analytical approximation of daily electricity generation is represented as a function of a random variable—cloud cover—modeled by a β-distribution. Analytical expressions were derived for calculating the mathematical expectation and variance of daily electricity generation as functions of the β-distribution parameters of cloudiness. The analytical approximation of daily generation deviates from the exact value, obtained through hourly integration, by an average of 3.9%. The relative forecasting error of electricity production, when using the mathematical expectation of cloudiness compared to the analytical approximation of daily generation, reaches 15.2%. The proposed forecasting method, based on a β-parametric cloudiness model, enhances the accuracy of day-ahead production forecasts, improves the economic efficiency of solar power plants, and contributes to strengthening the stability and reliability of power systems with a substantial share of solar generation. Full article
(This article belongs to the Section A2: Solar Energy and Photovoltaic Systems)
Show Figures

Figure 1

16 pages, 2125 KB  
Article
A Multi-Model Machine Learning Framework for Daily Stock Price Prediction
by Bharatendra Rai and Leili Soltanisehat
Big Data Cogn. Comput. 2025, 9(10), 248; https://doi.org/10.3390/bdcc9100248 - 28 Sep 2025
Viewed by 1827
Abstract
Stock price prediction remains a challenging problem due to the inherent volatility and complexity of financial markets. This study proposes a multi-model machine learning framework for one-day-ahead stock price prediction using thirty-six features derived from technical indicators. Empirical analysis is conducted on data [...] Read more.
Stock price prediction remains a challenging problem due to the inherent volatility and complexity of financial markets. This study proposes a multi-model machine learning framework for one-day-ahead stock price prediction using thirty-six features derived from technical indicators. Empirical analysis is conducted on data from Apple, Tesla, and NVIDIA, employing nine classification algorithms, including support vector machines, random forests, extreme gradient boosting, and logistic regression. Results indicate that momentum-based indicators are the most influential predictors. While support vector machines achieve the highest accuracy for Apple, extreme gradient boosting performed best for NVIDIA and Tesla. In addition, explainable AI techniques are applied to interpret individual model predictions, thereby enhancing transparency and trust in the results. The study contributes to financial analytics research by providing a comparative evaluation of diverse machine learning methods and highlighting key indicators critical for short-term stock price forecasting. Full article
(This article belongs to the Topic Electronic Communications, IOT and Big Data, 2nd Volume)
Show Figures

Figure 1

24 pages, 2475 KB  
Article
Optimal PV Sizing and Demand Response in Greek Energy Communities Under the New Virtual Net-Billing Scheme
by Ioanna-Mirto Chatzigeorgiou, Dimitrios Kitsikopoulos, Dimitrios A. Papadaskalopoulos, Alexandros-Georgios Chronis, Argyro Xenaki and Georgios T. Andreou
Energies 2025, 18(19), 5082; https://doi.org/10.3390/en18195082 - 24 Sep 2025
Viewed by 1409
Abstract
Energy Communities have emerged as a key mechanism for promoting citizen participation in the energy transition. In Greece, recent legislation replaced the virtual net-metering scheme with a virtual net-billing framework, introducing new economic and regulatory conditions for shared renewable energy investments. This study [...] Read more.
Energy Communities have emerged as a key mechanism for promoting citizen participation in the energy transition. In Greece, recent legislation replaced the virtual net-metering scheme with a virtual net-billing framework, introducing new economic and regulatory conditions for shared renewable energy investments. This study develops an optimization tool for determining the optimal PV system size and Demand Response actions for individual EC members under this new framework. The model is constructed to align closely with the current regulatory and legal context, incorporating technical, economic, and policy-related constraints. It uses real electricity production and consumption data from existing Greek ECs, as well as 2024 Day Ahead Market prices, grid fees, and surcharges. The results emphasize the importance of customized sizing strategies and suggest that policy refinements may be needed to ensure equitable participation and maximize community-level benefits. Full article
(This article belongs to the Section A2: Solar Energy and Photovoltaic Systems)
Show Figures

Figure 1

20 pages, 6000 KB  
Article
A Bidding Strategy for Virtual Power Plants in the Day-Ahead Market
by Yueping Kong, Yuqin Chen, Jiao Du, Yongbiao Yang and Qingshan Xu
Energies 2025, 18(18), 4874; https://doi.org/10.3390/en18184874 - 13 Sep 2025
Viewed by 971
Abstract
Under the context of rapid distributed energy development and ongoing electricity market reforms, this paper investigates bidding strategies for virtual power plants (VPPs) formed by aggregated distributed renewable energy (DRE) in China’s evolving day-ahead electricity market. To address privacy concerns of DRE participants [...] Read more.
Under the context of rapid distributed energy development and ongoing electricity market reforms, this paper investigates bidding strategies for virtual power plants (VPPs) formed by aggregated distributed renewable energy (DRE) in China’s evolving day-ahead electricity market. To address privacy concerns of DRE participants and VPP aggregators during dynamic aggregation, an enhanced Benders decomposition framework is proposed. The methodology first characterizes market uncertainties (e.g., electricity prices and renewable generation output) by clustering them into representative scenarios using K-medoids clustering. A privacy-preserving decentralized optimization model is then formulated: the VPP aggregator solves a master problem to determine bidding decisions, while DRE units independently address subproblems via privacy-protected mathematical constraints that avoid revealing explicit operational details. The framework ensures secure information exchange and computational efficiency. Case studies demonstrate that the proposed model effectively balances privacy protection and bidding performance, outperforming traditional centralized optimization approaches in terms of solution quality and scalability. Full article
Show Figures

Figure 1

55 pages, 7653 KB  
Article
Lifting the Blanket: Why Is Wholesale Electricity in Southeast European (SEE) Countries Systematically Higher than in the Rest of Europe? Empirical Evidence According to the Markov Blanket Causality and Rolling Correlations Approaches
by George P. Papaioannou, Panagiotis G. Papaioannou and Christos Dikaiakos
Energies 2025, 18(18), 4861; https://doi.org/10.3390/en18184861 - 12 Sep 2025
Viewed by 766
Abstract
We investigate the key factors that shape the dynamic evolution of Day-Ahead spot prices of seven European interconnected electricity markets of the Core Capacity Calculation Region, Core CCR (Austria AT, Hungary HU, Slovenia SI, Romania RO), the Southeast CCR (Bulgaria BG, Greece GR) [...] Read more.
We investigate the key factors that shape the dynamic evolution of Day-Ahead spot prices of seven European interconnected electricity markets of the Core Capacity Calculation Region, Core CCR (Austria AT, Hungary HU, Slovenia SI, Romania RO), the Southeast CCR (Bulgaria BG, Greece GR) and the Greece-Italy CCR (GRIT CCR), with emphasis on price surges and discrepancies observed in SEE CCR markets, during the period 2022–2024. The high differences in the prices of the two groups have generated political reactions from the countries that ‘suffer’ from these price discrepancies. By applying Machine Learning (ML) approaches, as Markov Blanket (MB) and Local, causal structures learning (LCSL), we are able of ‘revealing’ the entire path of volatility spillover of both spot price and the Cross-Border Transfer Availabilities (CBTA) between the countries involved, from north to south, thus uncovering i.e., ‘lifting the blanket’, to discover the ‘true’ structure’ of the path of causalities, responsible for the price disparity. The above methods are supported by the ‘mainstream’ approach of computing the correlation of the spot price and CBTA’s volatility curves of all markets, to detect volatility spillover effects across markets. The main findings of this hybrid approach are (a) the volatility of some Core CCRs (AT, HU, RO) markets’ spot price and CBTAs with neighboring countries, ‘uncovered’ to be pivotal, operating as a ‘transmitter’ of volatility ‘disturbances’, over its entire connection and causal path from Core CCR to SEE CCR markets, partially contributing to their price surge, (b) reduced available capacity for cross-border trading of some Core and SEE CCRs (they have not satisfied the minimum 70% requirement margin available for cross-zonal trade, MACZT), combined with local weather and geopolitical conditions, could have exacerbated the impact of the Flow-based Market coupling method (FBMC) used in the Core CCRs, on the prices’ surge of SEE CCR’s countries, e.g., via induced non-intuitive flows. This phenomenon questions the efficiency and reliability of the European Target’s model (TM) in securing ‘homogeneous’ power prices across all interconnected markets, core and peripheral. Full article
Show Figures

Figure 1

Back to TopTop