Sign in to use this feature.

Years

Between: -

Subjects

remove_circle_outline
remove_circle_outline
remove_circle_outline
remove_circle_outline

Journals

Article Types

Countries / Regions

Search Results (6)

Search Parameters:
Keywords = DHTKD1

Order results
Result details
Results per page
Select all
Export citation of selected articles as:
18 pages, 4561 KB  
Article
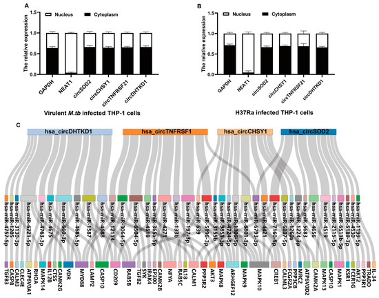
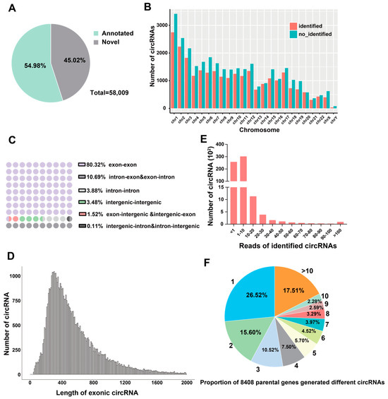
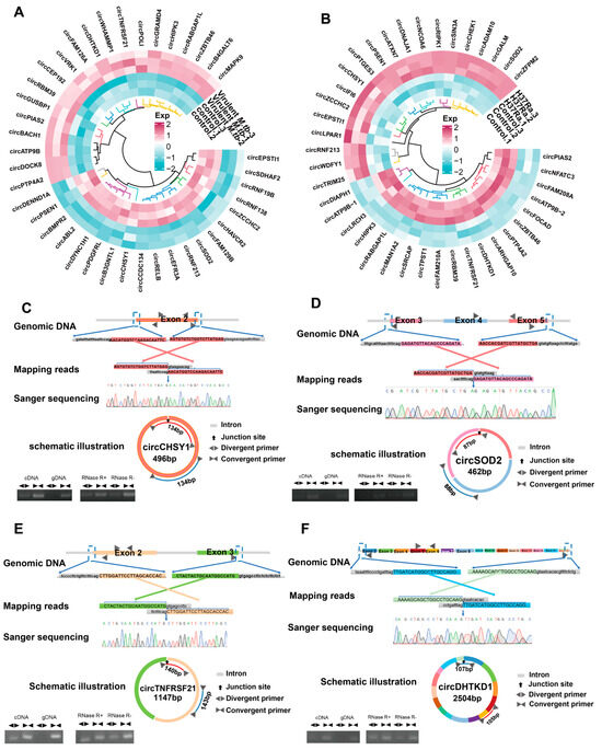
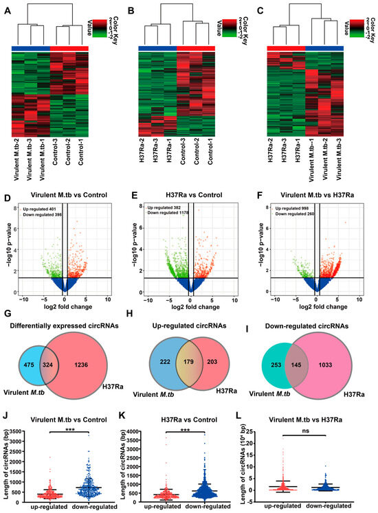
Identification of Differential Circular RNA Expression Profiles and Functional Networks in Human Macrophages Induced by Virulent and Avirulent Mycobacterium tuberculosis Strains
by Yifan Zhu, Delai Kong, Zijian Wang, Ting Li, Tian Tang, Yongchong Peng, Changmin Hu, Jin Chao, Huanchun Chen, Yingyu Chen and Aizhen Guo
Int. J. Mol. Sci. 2023, 24(24), 17561; https://doi.org/10.3390/ijms242417561 - 16 Dec 2023
Cited by 4 | Viewed by 1973
Abstract
Circular RNAs (circRNAs) are noncoding RNAs with diverse functions. However, most Mycobacterium tuberculosis (M.tb)-related circRNAs remain undiscovered. In this study, we infected THP-1 cells with virulent and avirulent M.tb strains and then sequenced the cellular circRNAs. Bioinformatic analysis predicted 58,009 circRNAs [...] Read more.
Circular RNAs (circRNAs) are noncoding RNAs with diverse functions. However, most Mycobacterium tuberculosis (M.tb)-related circRNAs remain undiscovered. In this study, we infected THP-1 cells with virulent and avirulent M.tb strains and then sequenced the cellular circRNAs. Bioinformatic analysis predicted 58,009 circRNAs in all the cells. In total, 2035 differentially expressed circRNAs were identified between the M.tb-infected and uninfected THP-1 cells and 1258 circRNAs were identified in the virulent and avirulent M.tb strains. Further, the top 10 circRNAs were confirmed by Sanger sequencing, among which four circRNAs, namely circSOD2, circCHSY1, circTNFRSF21, and circDHTKD1, which were highly differentially expressed in infected cells compared with those in uninfected cells, were further confirmed by ring formation, specific primers, and RNase R digestion. Next, circRNA-miRNA-mRNA subnetworks were constructed, such as circDHTKD1/miR-660-3p/IL-12B axis. Some of the individual downstream genes, such as miR-660-3p and IL-12B, were previously reported to be associated with cellular defense against pathological processes induced by M.tb infection. Because macrophages are important immune cells and the major host cells of M.tb, these findings provide novel ideas for exploring the M.tb pathogenesis and host defense by focusing on the regulation of circRNAs during M.tb infection. Full article
(This article belongs to the Section Molecular Biology)
Show Figures

Figure 1

16 pages, 656 KB  
Review
The Therapeutic Potential of Vitamins B1, B3 and B6 in Charcot–Marie–Tooth Disease with the Compromised Status of Vitamin-Dependent Processes
by Victoria Bunik
Biology 2023, 12(7), 897; https://doi.org/10.3390/biology12070897 - 22 Jun 2023
Cited by 8 | Viewed by 4286
Abstract
Understanding the molecular mechanisms of neurological disorders is necessary for the development of personalized medicine. When the diagnosis considers not only the disease symptoms, but also their molecular basis, treatments tailored to individual patients may be suggested. Vitamin-responsive neurological disorders are induced by [...] Read more.
Understanding the molecular mechanisms of neurological disorders is necessary for the development of personalized medicine. When the diagnosis considers not only the disease symptoms, but also their molecular basis, treatments tailored to individual patients may be suggested. Vitamin-responsive neurological disorders are induced by deficiencies in vitamin-dependent processes. These deficiencies may occur due to genetic impairments of proteins whose functions are involved with the vitamins. This review considers the enzymes encoded by the DHTKD1, PDK3 and PDXK genes, whose mutations are observed in patients with Charcot–Marie–Tooth (CMT) disease. The enzymes bind or produce the coenzyme forms of vitamins B1 (thiamine diphosphate, ThDP) and B6 (pyridoxal-5′-phosphate, PLP). Alleviation of such disorders through administration of the lacking vitamin or its derivative calls for a better introduction of mechanistic knowledge to medical diagnostics and therapies. Recent data on lower levels of the vitamin B3 derivative, NAD+, in the blood of patients with CMT disease vs. control subjects are also considered in view of the NAD-dependent mechanisms of pathological axonal degeneration, suggesting the therapeutic potential of vitamin B3 in these patients. Thus, improved diagnostics of the underlying causes of CMT disease may allow patients with vitamin-responsive disease forms to benefit from the administration of the vitamins B1, B3, B6, their natural derivatives, or their pharmacological forms. Full article
Show Figures

Figure 1

20 pages, 3179 KB  
Article
Functional Versatility of the Human 2-Oxoadipate Dehydrogenase in the L-Lysine Degradation Pathway toward Its Non-Cognate Substrate 2-Oxopimelic Acid
by Natalia S. Nemeria, Balint Nagy, Roberto Sanchez, Xu Zhang, João Leandro, Attila Ambrus, Sander M. Houten and Frank Jordan
Int. J. Mol. Sci. 2022, 23(15), 8213; https://doi.org/10.3390/ijms23158213 - 26 Jul 2022
Cited by 8 | Viewed by 3275
Abstract
The human 2-oxoadipate dehydrogenase complex (OADHc) in L-lysine catabolism is involved in the oxidative decarboxylation of 2-oxoadipate (OA) to glutaryl-CoA and NADH (+H+). Genetic findings have linked the DHTKD1 encoding 2-oxoadipate dehydrogenase (E1a), the first component of the OADHc, to pathogenesis [...] Read more.
The human 2-oxoadipate dehydrogenase complex (OADHc) in L-lysine catabolism is involved in the oxidative decarboxylation of 2-oxoadipate (OA) to glutaryl-CoA and NADH (+H+). Genetic findings have linked the DHTKD1 encoding 2-oxoadipate dehydrogenase (E1a), the first component of the OADHc, to pathogenesis of AMOXAD, eosinophilic esophagitis (EoE), and several neurodegenerative diseases. A multipronged approach, including circular dichroism spectroscopy, Fourier Transform Mass Spectrometry, and computational approaches, was applied to provide novel insight into the mechanism and functional versatility of the OADHc. The results demonstrate that E1a oxidizes a non-cognate substrate 2-oxopimelate (OP) as well as OA through the decarboxylation step, but the OADHc was 100-times less effective in reactions producing adipoyl-CoA and NADH from the dihydrolipoamide succinyltransferase (E2o) and dihydrolipoamide dehydrogenase (E3). The results revealed that the E2o is capable of producing succinyl-CoA, glutaryl-CoA, and adipoyl-CoA. The important conclusions are the identification of: (i) the functional promiscuity of E1a and (ii) the ability of the E2o to form acyl-CoA products derived from homologous 2-oxo acids with five, six, and even seven carbon atoms. The findings add to our understanding of both the OADHc function in the L-lysine degradative pathway and of the molecular mechanisms leading to the pathogenesis associated with DHTKD1 variants. Full article
Show Figures

Figure 1

15 pages, 1519 KB  
Article
Heterozygous DHTKD1 Variants in Two European Cohorts of Amyotrophic Lateral Sclerosis Patients
by Alma Osmanovic, Isabel Gogol, Helge Martens, Maylin Widjaja, Kathrin Müller, Olivia Schreiber-Katz, Friedrich Feuerhake, Claus-Dieter Langhans, Gunnar Schmidt, Peter M. Andersen, Albert C. Ludolph, Jochen H. Weishaupt, Frank Brand, Susanne Petri and Ruthild G. Weber
Genes 2022, 13(1), 84; https://doi.org/10.3390/genes13010084 - 29 Dec 2021
Cited by 9 | Viewed by 4037
Abstract
Amyotrophic lateral sclerosis (ALS) is a fatal neurodegenerative disorder characterized by progressive upper and lower motor neuron (LMN) loss. As ALS and other neurodegenerative diseases share genetic risk factors, we performed whole-exome sequencing in ALS patients focusing our analysis on genes implicated in [...] Read more.
Amyotrophic lateral sclerosis (ALS) is a fatal neurodegenerative disorder characterized by progressive upper and lower motor neuron (LMN) loss. As ALS and other neurodegenerative diseases share genetic risk factors, we performed whole-exome sequencing in ALS patients focusing our analysis on genes implicated in neurodegeneration. Thus, variants in the DHTKD1 gene encoding dehydrogenase E1 and transketolase domain containing 1 previously linked to 2-aminoadipic and 2-oxoadipic aciduria, Charcot-Marie-Tooth (CMT) disease type 2, and spinal muscular atrophy (SMA) were identified. In two independent European ALS cohorts (n = 643 cases), 10 sporadic cases of 225 (4.4%) predominantly sporadic patients of cohort 1, and 12 familial ALS patients of 418 (2.9%) ALS families of cohort 2 harbored 14 different rare heterozygous DHTKD1 variants predicted to be deleterious. Four DHTKD1 variants were previously described pathogenic variants, seven were recurrent, and eight were located in the E1_dh dehydrogenase domain. Nonsense variants located in the E1_dh domain were significantly more prevalent in ALS patients versus controls. The phenotype of ALS patients carrying DHTKD1 variants partially overlapped with CMT and SMA by presence of sensory impairment and a higher frequency of LMN-predominant cases. Our results argue towards rare heterozygous DHTKD1 variants as potential contributors to ALS phenotype and, possibly, pathogenesis. Full article
(This article belongs to the Special Issue Genetics of Motor Neuron Diseases)
Show Figures

Figure 1

16 pages, 4459 KB  
Article
Identification of Prognostic Gene Biomarkers in Non-Small Cell Lung Cancer Progression by Integrated Bioinformatics Analysis
by Panagiotis Giannos, Konstantinos S. Kechagias and Annamaria Gal
Biology 2021, 10(11), 1200; https://doi.org/10.3390/biology10111200 - 18 Nov 2021
Cited by 30 | Viewed by 5430
Abstract
The progression of non-small cell lung cancer (NSCLC) is linked to epithelial-mesenchymal transition (EMT), a biologic process that enables tumor cells to acquire a migratory phenotype and resistance to chemo- and immunotherapies. Discovery of novel biomarkers in NSCLC progression is essential for improved [...] Read more.
The progression of non-small cell lung cancer (NSCLC) is linked to epithelial-mesenchymal transition (EMT), a biologic process that enables tumor cells to acquire a migratory phenotype and resistance to chemo- and immunotherapies. Discovery of novel biomarkers in NSCLC progression is essential for improved prognosis and pharmacological interventions. In the current study, we performed an integrated bioinformatics analysis on gene expression datasets of TGF-β-induced EMT in NSCLC cells to identify novel gene biomarkers and elucidate their regulation in NSCLC progression. The gene expression datasets were extracted from the NCBI Gene Expression Omnibus repository, and differentially expressed genes (DEGs) between TGF-β-treated and untreated NSCLC cells were retrieved. A protein-protein interaction network was constructed and hub genes were identified. Functional and pathway enrichment analyses were conducted on module DEGs, and a correlation between the expression levels of module genes and survival of NSCLC patients was evaluated. Prediction of interactions of the biomarker genes with transcription factors and miRNAs was also carried out. We described four protein clusters in which DEGs were associated with ubiquitination (Module 1), regulation of cell death and cell adhesions (Module 2), oxidation-reduction reactions of aerobic respiration (Module 3) and mitochondrial translation (Module 4). From the module genes, we identified ten prognostic gene biomarkers in NSCLC. Low expression levels of KCTD6, KBTBD7, LMO7, SPSB2, RNF19A, FOXA2, DHTKD1, CDH1 and PDHB and high expression level of KLHL25 were associated with reduced overall survival of NSCLC patients. Most of these biomarker genes were involved in protein ubiquitination. The regulatory network of the gene biomarkers revealed their interaction with tumor suppressor miRNAs and transcription factors involved in the mechanisms of cancer progression. This ten-gene prognostic signature can be useful to improve risk prediction and therapeutic strategies in NSCLC. Our analysis also highlights the importance of deregulation of ubiquitination in EMT-associated NSCLC progression. Full article
Show Figures

Figure 1

24 pages, 3646 KB  
Review
Toward an Understanding of the Structural and Mechanistic Aspects of Protein-Protein Interactions in 2-Oxoacid Dehydrogenase Complexes
by Natalia S. Nemeria, Xu Zhang, Joao Leandro, Jieyu Zhou, Luying Yang, Sander M. Houten and Frank Jordan
Life 2021, 11(5), 407; https://doi.org/10.3390/life11050407 - 29 Apr 2021
Cited by 18 | Viewed by 4875
Abstract
The 2-oxoglutarate dehydrogenase complex (OGDHc) is a key enzyme in the tricarboxylic acid (TCA) cycle and represents one of the major regulators of mitochondrial metabolism through NADH and reactive oxygen species levels. The OGDHc impacts cell metabolic and cell signaling pathways through the [...] Read more.
The 2-oxoglutarate dehydrogenase complex (OGDHc) is a key enzyme in the tricarboxylic acid (TCA) cycle and represents one of the major regulators of mitochondrial metabolism through NADH and reactive oxygen species levels. The OGDHc impacts cell metabolic and cell signaling pathways through the coupling of 2-oxoglutarate metabolism to gene transcription related to tumor cell proliferation and aging. DHTKD1 is a gene encoding 2-oxoadipate dehydrogenase (E1a), which functions in the L-lysine degradation pathway. The potentially damaging variants in DHTKD1 have been associated to the (neuro) pathogenesis of several diseases. Evidence was obtained for the formation of a hybrid complex between the OGDHc and E1a, suggesting a potential cross talk between the two metabolic pathways and raising fundamental questions about their assembly. Here we reviewed the recent findings and advances in understanding of protein-protein interactions in OGDHc and 2-oxoadipate dehydrogenase complex (OADHc), an understanding that will create a scaffold to help design approaches to mitigate the effects of diseases associated with dysfunction of the TCA cycle or lysine degradation. A combination of biochemical, biophysical and structural approaches such as chemical cross-linking MS and cryo-EM appears particularly promising to provide vital information for the assembly of 2-oxoacid dehydrogenase complexes, their function and regulation. Full article
(This article belongs to the Special Issue Current Approaches in Molecular Enzymology)
Show Figures

Graphical abstract

Back to TopTop