Sign in to use this feature.

Years

Between: -

Subjects

remove_circle_outline
remove_circle_outline
remove_circle_outline
remove_circle_outline
remove_circle_outline
remove_circle_outline
remove_circle_outline
remove_circle_outline
remove_circle_outline

Journals

Article Types

Countries / Regions

remove_circle_outline
remove_circle_outline
remove_circle_outline
remove_circle_outline
remove_circle_outline

Search Results (368)

Search Parameters:
Keywords = BCL-2 protein family

Order results
Result details
Results per page
Select all
Export citation of selected articles as:
20 pages, 4313 KB  
Article
AMPK Limits MNNG-Induced Parthanatos by Inhibiting BH3-Only Protein Bim
by Shuhei Hamano, Tomoe Maruyama, Midori Suzuki, Maki Mitsuya, Takumi Yokosawa, Yusuke Hirata, Atsushi Matsuzawa and Takuya Noguchi
Int. J. Mol. Sci. 2025, 26(21), 10519; https://doi.org/10.3390/ijms262110519 - 29 Oct 2025
Viewed by 397
Abstract
Parthanatos represents an alternative form of regulated cell death (RCD) mediated by poly (ADP-ribose) polymerase-1 (PARP-1). However, the underlying mechanisms and physiological significance of parthanatos are poorly understood. In this study, we investigated molecular mechanisms of parthanatos in human fibrosarcoma HT1080 cells using [...] Read more.
Parthanatos represents an alternative form of regulated cell death (RCD) mediated by poly (ADP-ribose) polymerase-1 (PARP-1). However, the underlying mechanisms and physiological significance of parthanatos are poorly understood. In this study, we investigated molecular mechanisms of parthanatos in human fibrosarcoma HT1080 cells using biochemical and cellular experiments, and found that parthanatos induced by the alkylating agent N-methyl-N′-nitro-N-nitrosoguanidine (MNNG) is mediated by two alternative pathways that depend on pro-death Bcl-2 family proteins BAX/BAK or Bcl-2-interacting mediator of cell death (Bim). Moreover, we found that MNNG activates AMP-activated protein kinase (AMPK) through PARP-1-dependent ATP depletion, and then AMPK selectively downregulates MNNG-induced parthanatos mediated by Bim but not BAX/BAK. Under unstimulated conditions, expression levels of Bim were below the detection limit. Interestingly, MNNG strongly upregulated the protein expression levels of Bim, but only when the activation of AMPK was inhibited. These observations suggest that the AMPK signaling pathways activated by PARP-1-dependent ATP depletion limit parthanatos by blocking the Bim upregulation triggering Bim-mediated parthanatos. Thus, our results demonstrate a novel relationship between AMPK and parthanatos, which may provide insights into the physiological roles of parthanatos. Full article
(This article belongs to the Section Biochemistry)
Show Figures

Figure 1

19 pages, 3678 KB  
Article
miR-7704-Enriched Stem Cell-Derived Extracellular Vesicles Attenuate Hyperoxia-Induced Apoptosis and Oxidation in Lung Epithelial Cells
by Yu-Hsun Chang, Kun-Chi Wu and Dah-Ching Ding
Curr. Issues Mol. Biol. 2025, 47(11), 893; https://doi.org/10.3390/cimb47110893 - 28 Oct 2025
Viewed by 326
Abstract
Bronchopulmonary dysplasia (BPD) is a significant complication of hyperoxia in preterm neonates. Extracellular vesicle (EV)-based therapies derived from mesenchymal stem cells (MSCs) show regenerative potential. We investigated the therapeutic efficacy of EVs derived from human umbilical cord mesenchymal stem cells (HUCMSCs), particularly those [...] Read more.
Bronchopulmonary dysplasia (BPD) is a significant complication of hyperoxia in preterm neonates. Extracellular vesicle (EV)-based therapies derived from mesenchymal stem cells (MSCs) show regenerative potential. We investigated the therapeutic efficacy of EVs derived from human umbilical cord mesenchymal stem cells (HUCMSCs), particularly those engineered to overexpress miR-7704 in a hyperoxia-induced BPD cell model. EVs were isolated from GFP- and miR-7704-transfected HUCMSCs. A549 alveolar epithelial cells were exposed to normoxic or hyperoxic conditions and treated with HUCMSC-EV or miR-7704-HUCMSC-EV. EV uptake was confirmed using fluorescence microscopy. Cell proliferation was evaluated, and apoptosis was assessed by means of Western blot analysis of caspase family proteins and apoptosis-related markers. Both HUCMSC-EV and miR-7704-HUCMSC-EV enhanced A549 cell proliferation under hyperoxic stress, with miR-7704-HUCMSC-EV showing greater efficacy. Protein-level analyses revealed hyperoxia-induced increases in cleaved caspase-3, caspase-7, and FasL, along with decreased Bcl-2. Treatment with miR-7704-HUCMSC-EV significantly reversed these effects, whereas HUCMSC-EVs minimally impacted apoptotic protein expression. Bioinformatic analysis predicted that hsa-miR-7704 targeted the 3′ UTR of APOPT1. miR-7704-HUCMSC EVs also enhanced the expression of key antioxidant enzymes, including SOD1, SOD2, and HO-1. miR-7704-enriched HUCMSC-derived EV significantly promoted cell survival and mitigated hyperoxia-induced apoptosis and oxidation in a BPD cell model, suggesting their potential therapeutic role in neonatal lung injury. Full article
(This article belongs to the Section Molecular Medicine)
Show Figures

Figure 1

16 pages, 2931 KB  
Review
Caspase-8 and BID Caught in the Act with Cardiolipin: A New Platform to Provide Mitochondria with Microdomains of Apoptotic Signals
by Patrice X. Petit
Cells 2025, 14(21), 1678; https://doi.org/10.3390/cells14211678 - 27 Oct 2025
Viewed by 686
Abstract
Mitochondria play a central role in cellular bioenergetics. They contribute significantly to ATP production, which is essential for maintaining cells. They are also key mediators of various types of cell death, including apoptosis, necroptosis, and ferroptosis. Additionally, they are one of the main [...] Read more.
Mitochondria play a central role in cellular bioenergetics. They contribute significantly to ATP production, which is essential for maintaining cells. They are also key mediators of various types of cell death, including apoptosis, necroptosis, and ferroptosis. Additionally, they are one of the main regulators of autophagy. This brief review focuses on BID, a molecule of the BCL-2 family that is often overlooked. The importance of the cardiolipin/caspase-8/BID-FL platform, which is located on the surface of the outer mitochondrial membrane and generates tBID, will be emphasized. tBID is responsible for BAX/BAK delocalization and oligomerization, as well as the transmission of death signals. New insights into the regulation of caspase-8 and BID have emerged, and this review will highlight their originality in the context of activation and function. The focus will be on results from biophysical studies of artificial membranes, such as lipid-supported monolayers and giant unilamellar vesicles containing cardiolipin. We will present the destabilization of mitochondrial bioenergetics caused by the insertion of tBID at the mitochondrial contact site, as well as the marginal but additive role of the MTCH2 protein, not forgetting the new players. Full article
(This article belongs to the Section Mitochondria)
Show Figures

Graphical abstract

29 pages, 9454 KB  
Article
Pfaffia glomerata Ameliorates BPA-Induced Reproductive Impairments in Mice by Suppressing Apoptosis via PI3K/AKT Signaling Activation
by Hongwei Xue, Shuyan Zhang, Juan Lu, Jia Liu, Yihang Li and Xi Chen
Pharmaceuticals 2025, 18(11), 1614; https://doi.org/10.3390/ph18111614 - 25 Oct 2025
Viewed by 765
Abstract
Objectives: Bisphenol A (BPA), a prototypical environmental endocrine-disrupting chemical (EDC), is ubiquitously present in environmental matrices and biological fluids. Dietary ingestion and inhalation exposure to BPA can induce testicular oxidative stress and apoptosis. This study aimed to investigate the protective effects and underlying [...] Read more.
Objectives: Bisphenol A (BPA), a prototypical environmental endocrine-disrupting chemical (EDC), is ubiquitously present in environmental matrices and biological fluids. Dietary ingestion and inhalation exposure to BPA can induce testicular oxidative stress and apoptosis. This study aimed to investigate the protective effects and underlying mechanisms of Pfaffia glomerata (Pg), a perennial herb of the Amaranthaceae family, against BPA-induced reproductive system injury. Methods: Potential targets and molecular mechanisms were predicted through network pharmacology. Physiological indicators, histopathological changes, serum biochemical parameters, and Western blot analysis were used to systematically evaluate the ameliorative effects of Pg and elucidate its mechanisms. Results: Our network pharmacology analysis identified core targets of Pg in attenuating reproductive system injury, including PTPN11, PIK3CA, JAK2, PIK3R1, PDGFRB, and others. GO enrichment and KEGG pathway analysis indicated that these key targets primarily regulate steroid metabolism, enhance antioxidant capacity, and modulate signaling pathways such as PI3K-AKT, Fc epsilon RI, and cAMP. In vivo studies demonstrated that all Pg dose groups showed significant improvement in BPA-induced histopathological injury to testicular tissues. BPA exposure increased serum levels of follicle-stimulating hormone (FSH) while decreasing testosterone (T), estradiol (E2), and progesterone (PROG) levels. Furthermore, BPA elevated serum levels of the testicular marker enzymes acid phosphatase (ACP) and lactate dehydrogenase (LDH) but reduced alkaline phosphatase (ALP) levels; all these effects were significantly reversed with Pg treatment. Western blot results showed that compared with the model group, high-dose Pg significantly upregulated the expression of phosphorylated AKT (p-AKT), phosphorylated PI3K (p-PI3K), and Bcl-2, while downregulating Cleaved Caspase-3 and Bax. Conclusions: Our findings indicate that Pg may attenuate BPA-induced reproductive system injury by activating the PI3K/AKT signaling pathway, upregulating the anti-apoptotic protein Bcl-2, and inhibiting the activation of the apoptotic effector Caspase-3. The study provides a new theoretical basis for the development of novel natural drugs or health products. Full article
(This article belongs to the Section Pharmacology)
Show Figures

Graphical abstract

14 pages, 3033 KB  
Article
MK3 Gene Upregulates Granulosa Cell Apoptosis Through the TNF/P38 MAPK Pathway in Chicken
by Li Chen, Jia Liu, Ying Zhang, Jinsong Pi and Yan Wu
Cells 2025, 14(20), 1630; https://doi.org/10.3390/cells14201630 - 20 Oct 2025
Cited by 1 | Viewed by 449
Abstract
In poultry production, the laying rate is a critical economic trait, as high egg production significantly enhances profitability. Mitogen-activated protein kinase-activated protein kinase 3 (MK3) is a member of the mitogen-activated protein kinase (MAPK) family, which plays an important role in [...] Read more.
In poultry production, the laying rate is a critical economic trait, as high egg production significantly enhances profitability. Mitogen-activated protein kinase-activated protein kinase 3 (MK3) is a member of the mitogen-activated protein kinase (MAPK) family, which plays an important role in follicular development. Our previous RNA-seq analysis revealed that MK3 expression was significantly altered in the ovaries of laying hens exposed to normal versus light-deprivation conditions. Based on previous RNA-seq analysis of chicken ovaries, this study focused on the MK3 gene to explore its role in regulating apoptosis of follicular granulosa cells in laying hens. The results demonstrated that MK3 overexpression induced granulosa cell apoptosis by modulating the expression of key proliferation- and apoptosis-related genes, including FAS, Caspase3, BCL2, and C-myc. These findings were further validated using specific siRNA-mediated knockdown of MK3. Flow cytometry, CCK-8, and EdU assays consistently showed that MK3 facilitated apoptosis and inhibited granulosa cell proliferation. Additionally, dual-luciferase reporter assays revealed that the transcription factor WT1 bound to the MK3 promoter and enhanced its transcriptional activity. Mechanistically, MK3 regulated granulosa cell apoptosis through the TNF/P38 MAPK pathway. This conclusion was corroborated by treatment with the P38 inhibitor GS-444217 and specific siRNA targeting components of the pathway. In summary, MK3 promotes granulosa cell apoptosis in the follicles of laying hens, is transcriptionally regulated by WT1, and exerts its pro-apoptotic effects via the TNF/P38 MAPK pathway. Full article
(This article belongs to the Special Issue Focus on Machinery of Cell Death)
Show Figures

Figure 1

33 pages, 2755 KB  
Review
Targeting the BCL2 Family: Advances and Challenges in BH3 Mimetic-Based Therapies
by Nabanita Mukherjee, James Sheetz and Yiqun G. Shellman
Int. J. Mol. Sci. 2025, 26(20), 9859; https://doi.org/10.3390/ijms26209859 - 10 Oct 2025
Viewed by 2024
Abstract
The BCL2 family of proteins plays a pivotal role in regulating apoptosis and cellular homeostasis, making them critical therapeutic targets in cancer and other diseases characterized by pathological cell survival. BH3 mimetics, small molecules that selectively inhibit anti-apoptotic BCL2 family members, have achieved [...] Read more.
The BCL2 family of proteins plays a pivotal role in regulating apoptosis and cellular homeostasis, making them critical therapeutic targets in cancer and other diseases characterized by pathological cell survival. BH3 mimetics, small molecules that selectively inhibit anti-apoptotic BCL2 family members, have achieved significant clinical success, particularly in hematologic malignancies. However, several challenges remain, including resistance mechanisms, toxicity (such as MCL1 inhibitor-associated cardiotoxicity), and the intricate balance between apoptotic and non-apoptotic functions. This review provides a comprehensive overview of BCL2 family biology, the development and clinical application and outcomes of BH3 mimetics, and the emerging resistance mechanism known as double-bolt locking. We also examine strategies to overcome resistance, including combination therapies and immunomodulatory approaches. Beyond oncology, we highlight the expanding therapeutic potential of BH3 mimetics in autoimmune, fibrotic, and infectious diseases, as well as regenerative and anti-aging medicine. Finally, we discuss predictive biomarkers and tissue-specific responses that inform precision therapy. Together, these insights underscore the promise of BH3 mimetics and the need for continued multidisciplinary research to optimize their clinical impact. Full article
(This article belongs to the Collection 30th Anniversary of IJMS: Updates and Advances in Biochemistry)
Show Figures

Figure 1

16 pages, 3493 KB  
Article
Molecular Cloning and Expression Profiling of a Bax-Homologous Gene (EsBax) in the Chinese Mitten Crab (Eriocheir sinensis) Under Exogenous Stimulations
by Mingqiao Ran, Chao Liu, Ying Deng, Wenbin Liu, Dingdong Zhang, Hengtong Liu and Cheng Chi
Fishes 2025, 10(10), 502; https://doi.org/10.3390/fishes10100502 - 7 Oct 2025
Viewed by 491
Abstract
EsBax (bcl-2 Associated X protein), a member of the bcl-2 family involved in the mitochondrial apoptosis pathway, plays a crucial role in immune response and defense in invertebrates. In this study, we successfully cloned the full-length cDNA of EsBax from the Chinese [...] Read more.
EsBax (bcl-2 Associated X protein), a member of the bcl-2 family involved in the mitochondrial apoptosis pathway, plays a crucial role in immune response and defense in invertebrates. In this study, we successfully cloned the full-length cDNA of EsBax from the Chinese mitten crab (Eriocheir sinensis) and investigated its immune-related functions. The EsBax cDNA is 3374 bp in length, including a 1563 bp open reading frame (ORF) encoding 521 amino acids, a 142 bp 5′ untranslated region (UTR), and a 1699 bp 3′ UTR. The predicted EsBax protein has a molecular weight of 58.0786 kD, a theoretical isoelectric point of 7.28, and contains three conserved BH domains (BH1-BH3), and a transmembrane domain (TM). Amino acid sequence analysis revealed the highest sequence identity (99.42%) with E. sinensis. For the expression analysis, three biological replicates were performed for each tissue and treatment group. Real-time quantitative PCR showed that EsBax mRNA was ubiquitously expressed in all examined tissues, with the highest expression in the hepatopancreas, followed by hemocytes, intestine, gill, and the lowest in muscle. Upon stimulation with lipopolysaccharide (LPS), Aeromonas hydrophila (AH), or cycloheximide (CHX), EsBax expression increased and peaked at 24 h (LPS and CHX) or 48 h (A. hydrophila), then decreased. These results suggest that EsBax expression is dynamically responsive to exogenous stimulants (LPS, A. hydrophila, and CHX) in E. sinensis, implying a potential role of EsBax in the molecular events associated with pathogen-induced apoptosis in this species. Full article
(This article belongs to the Special Issue Crustacean Health, Stress and Disease)
Show Figures

Figure 1

25 pages, 14971 KB  
Article
Targeting Anti-Apoptotic Bcl-2 Proteins with Triterpene-Heterocyclic Derivatives: A Combined Dual Docking and Molecular Dynamics Study
by Marius Mioc, Silvia Gruin, Armand Gogulescu, Oana Bătrîna, Mihaela Jorgovan, Bogdan-Ionuț Mara and Codruța Șoica
Molecules 2025, 30(19), 3919; https://doi.org/10.3390/molecules30193919 - 29 Sep 2025
Cited by 1 | Viewed by 624
Abstract
Anti-apoptotic Bcl-2 family proteins (Bcl-2, Bcl-xL, and Mcl-1), are often overexpressed in cancer, which aids tumor growth and treatment resistance. As a result, these proteins are excellent candidates for novel anticancer drugs. Within this study a virtual library of betuline derivatives was built [...] Read more.
Anti-apoptotic Bcl-2 family proteins (Bcl-2, Bcl-xL, and Mcl-1), are often overexpressed in cancer, which aids tumor growth and treatment resistance. As a result, these proteins are excellent candidates for novel anticancer drugs. Within this study a virtual library of betuline derivatives was built and screened for possible Bcl-2, Bcl-XL, and Mcl-1 inhibitors. For every target, molecular docking simulations were performed using two different engines (AutoDock Vina and Glide). The ligands that most frequently appeared among the top candidates were shortlisted after comparing the top-20 hits from both docking scoring functions. To assess binding stability, five of these promising compounds were chosen and run through 100 ns molecular dynamics (MD) simulations in complex with every target protein. Key persistent intermolecular contacts were identified from MD contact frequency histograms, and stability was evaluated using root-mean-square deviation (RMSD) profiles of protein–ligand complexes following equilibration. Additionally, Prime MM-GBSA binding energies (ΔG_bind) for the 15 docked complexes were computed, and ligand efficiency was reported. Two substances, BOxNaf1 and BT3, stood out among the screened derivatives as the most stable binders to all three Bcl-2 family targets according to the dual docking and MD analysis approach. When the MM-GBSA and RMSF/rGyr data are considered alongside docking and MD stability, BOxNaf1 and BOxPhCl1 emerge as the most compelling dual/multi-target candidates, whereas BT3, though MD stable, shows weaker MM-GBSA energetics and is retained as a lower-priority backup chemotype. Full article
(This article belongs to the Special Issue Molecular Docking in Drug Discovery, 2nd Edition)
Show Figures

Figure 1

22 pages, 12120 KB  
Article
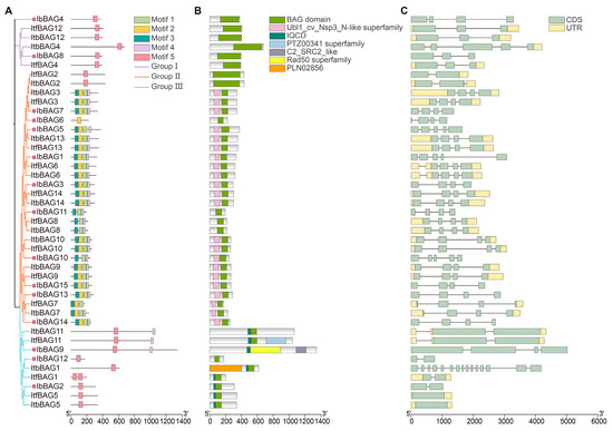
Genome-Wide Identification and Expression Analysis of BAG Family in Sweet Potato and Its Two Diploid Relatives
by Xiaochen Zhang, Qingchang Liu, Hong Zhai, Ning Zhao, Shaopei Gao, Huan Zhang and Shaozhen He
Int. J. Mol. Sci. 2025, 26(18), 9053; https://doi.org/10.3390/ijms26189053 - 17 Sep 2025
Viewed by 539
Abstract
The Bcl-2 associated athanogene (BAG) family is a multifunctional group of proteins that perform diverse functions, ranging from apoptosis to tumorigenesis. In plants, BAGs play a key role in growth, autophagy, and stress response. However, the BAG family has not been explored in [...] Read more.
The Bcl-2 associated athanogene (BAG) family is a multifunctional group of proteins that perform diverse functions, ranging from apoptosis to tumorigenesis. In plants, BAGs play a key role in growth, autophagy, and stress response. However, the BAG family has not been explored in sweet potato. In this study, we identified 15, 14, and 14 BAGs in cultivated hexaploid sweet potato (I. batatas, 2n = B1B1B2B2B2B2 = 6x = 90) and its two diploid relatives I. trifida (2n = 2x = 30) and I. triloba (2n = 2x = 30) by sequence alignment, genome structure analysis, and phylogenetic characterization. Based on their phylogenetic relationships with Arabidopsis, we divided these BAGs into three subfamilies. Protein physicochemical properties, chromosome localization, collinearity and Ka/Ks analysis, phylogenetic relationships, gene structures, promoter cis-elements, protein interaction networks, and expression patterns were systematically investigated to explore the possible functions of these 43 BAGs in the development and abiotic and biotic stress response of sweet potato. The results suggested that homologous BAGs have differentiated functions and play various vital roles in plant growth, tuberous root development, and abiotic and biotic stress response in sweet potato and its two diploid relatives. This work provides a comprehensive comparison and understanding of the BAG genes in sweet potato and its two diploid relatives, supplying a theoretical foundation for their functional study and further facilitating the molecular breeding of sweet potato. Full article
(This article belongs to the Section Molecular Plant Sciences)
Show Figures

Figure 1

17 pages, 8117 KB  
Article
Evolution and Functional Dynamics of the BAG Gene Family in Passion Fruit (Passiflora edulis)
by Munsif Ali Shad, Songguo Wu, Yuxin Wu, Lijie Zhang, Yuhong Zhou, Jingzheng Wang, Lingqiang Wang, Chongjian Ma and Lihua Hu
Plants 2025, 14(18), 2887; https://doi.org/10.3390/plants14182887 - 17 Sep 2025
Viewed by 636
Abstract
B-cell lymphoma 2 (Bcl-2)-associated athanogene (BAG) family proteins are co-chaperones that regulate growth, development, and cell death and are evolutionarily conserved across eukaryotes. The BAG gene family has attracted intense interest in human health research, but its plant counterparts have received little attention. [...] Read more.
B-cell lymphoma 2 (Bcl-2)-associated athanogene (BAG) family proteins are co-chaperones that regulate growth, development, and cell death and are evolutionarily conserved across eukaryotes. The BAG gene family has attracted intense interest in human health research, but its plant counterparts have received little attention. In this study, we conducted a genome-wide scan of the BAG family in passion fruit, a crop of great economic importance. Fifteen PeBAG genes were identified, with all but PeBAG5 having multiple copies. PeBAG members, each characterized by a BAG domain, were categorized into two groups: Group 1 (PeBAG1/2/3/4) with extra ubiquitin domains, and Group 2 (PeBAG5/6-1/6-2) with additional plant-specific calmodulin-binding domains. The transcriptome data suggest that PeBAGs exhibit high gene expression in stems, flowers, and fruit, while PeBAG4-3 and 6-1 upregulated under hormonal and abiotic stresses. qRT-PCR further confirmed the heat stress activation of PeBAG4-3 and 6-1. Subcellular localization in planta revealed varied compartmentalization, with members in the nucleus, cytoplasm, and plastids demonstrating functional divergence. This study provides a guide for investigating and employing PeBAG genes to improve heat resistance in passion fruit. Full article
(This article belongs to the Section Plant Genetics, Genomics and Biotechnology)
Show Figures

Figure 1

18 pages, 2979 KB  
Article
The Combination of Ibrutinib with BH3 Mimetics or Dichloroacetate Is Effective in B-CLL
by Joaquín Marco-Brualla, Oscar Gonzalo, Gemma Azaceta, Isabel Izquierdo, Luis Palomera, Martín Villalba, Isabel Marzo and Alberto Anel
Cells 2025, 14(17), 1343; https://doi.org/10.3390/cells14171343 - 29 Aug 2025
Viewed by 958
Abstract
Since its discovery, the BTK inhibitor ibrutinib has redefined the standard treatments for hematological cancers, such as chronic lymphocytic leukemia (CLL). However, concerns exist regarding its secondary effects in humans and its occasional lack of efficacy in certain malignancies. Therefore, combined therapies with [...] Read more.
Since its discovery, the BTK inhibitor ibrutinib has redefined the standard treatments for hematological cancers, such as chronic lymphocytic leukemia (CLL). However, concerns exist regarding its secondary effects in humans and its occasional lack of efficacy in certain malignancies. Therefore, combined therapies with ibrutinib have emerged as promising new approaches. In this study, we aimed to explore its therapeutic potential through different approaches. For this purpose, we combined this drug with the BH3 mimetics ABT-199 and ABT-737, which inhibit anti-apoptotic members of the Bcl-2 family, and with the PDK1 inhibitor dichloroacetate (DCA), respectively. As cell models, we used ex vivo samples from patients and also selected the in vitro CLL cell line Mec-1, generating two sub-lines overexpressing Bcl-XL and Mcl-1, a common feature in this cancer. Results demonstrated a synergistic effect for both approaches, in all tumor cells tested, for both cytostatic and cytotoxic effects. Mechanistically, the expression of Bcl-2-family proteins was explored, exhibiting increases in pro-apoptotic, but also in anti-apoptotic, proteins upon ibrutinib treatment and a relative increase in the amount of the pro-apoptotic protein PUMA after treatment with DCA. Our data provides new insights into combined therapies with ibrutinib for CLL, which further expands our knowledge and the potential of this drug for cancer treatment. Full article
(This article belongs to the Section Cellular Metabolism)
Show Figures

Figure 1

15 pages, 2387 KB  
Article
25-Hydroxycholesterol Induces Intrinsic Apoptosis via Mitochondrial Pathway in BE(2)-C Human Neuroblastoma Cells
by Jaesung Kim, Koanhoi Kim, Dongha Park, Seong-Kug Eo, Bo-Ae Lee and Yonghae Son
Int. J. Mol. Sci. 2025, 26(16), 8012; https://doi.org/10.3390/ijms26168012 - 19 Aug 2025
Viewed by 996
Abstract
An oxysterol, 25-Hydroxycholesterol (25OHChol), is produced through cholesterol oxidation and is involved in various cellular processes, including apoptosis. However, the precise mechanisms underlying 25OHChol-induced apoptosis in neuroblastoma cells remain unclear. The aim of this study was to elucidate the detailed molecular mechanisms by [...] Read more.
An oxysterol, 25-Hydroxycholesterol (25OHChol), is produced through cholesterol oxidation and is involved in various cellular processes, including apoptosis. However, the precise mechanisms underlying 25OHChol-induced apoptosis in neuroblastoma cells remain unclear. The aim of this study was to elucidate the detailed molecular mechanisms by which 25OHChol induces apoptosis in human neuroblastoma cells. This study explores the apoptotic effects of 25OHChol and the associated signaling pathways in BE(2)-C cells, a widely used human neuroblastoma cell model for neuronal differentiation and cancer research. To evaluate the cytotoxicity of 25OHChol, cell viability was assessed using the CCK-8 assay, which demonstrated a concentration-dependent decline, indicating a potential induction of cell death. Morphological changes characteristic of apoptosis, such as nuclear condensation and fragmentation, were confirmed via DAPI staining. Additionally, Annexin V/PI flow cytometry analysis revealed an increase in late apoptotic cell populations, further corroborating apoptosis induction. To investigate the molecular mechanisms, we analyzed the expression of Bcl-2 family proteins via Western blotting. The results showed an elevated Bax/Bcl-2 ratio, suggesting activation of the intrinsic mitochondrial apoptotic pathway. This was further supported by a reduction in mitochondrial membrane potential (MMP), as measured by flow cytometry. Increased caspase-9 and caspase-3/7 activity provided additional evidence for caspase-mediated apoptosis. Moreover, treatment with the pan-caspase inhibitor Z-VAD-FMK led to a dose-dependent increase in cell viability, confirming the essential role of caspases in 25OHChol-induced apoptosis. In conclusion, this study demonstrates that 25OHChol triggers apoptosis in BE(2)-C neuroblastoma cells through activation of the intrinsic mitochondrial apoptotic pathway. These findings provide new insights into the cytotoxic effects of 25OHChol and its potential role in neuroblastoma cell death. Full article
(This article belongs to the Section Molecular Neurobiology)
Show Figures

Graphical abstract

17 pages, 325 KB  
Review
The Role of Senolytics in Osteoporosis
by Erman Chen, Jingjing Zhang, Han Chen and Weixu Li
Biomolecules 2025, 15(8), 1176; https://doi.org/10.3390/biom15081176 - 16 Aug 2025
Viewed by 3106
Abstract
Cellular senescence is a fundamental contributor to numerous dysfunctions and degenerative diseases, including osteoporosis. In genetically modified and preclinical animal models, therapeutic strategies targeting persistent senescent cells have been shown to delay and prevent osteoporosis. Senolytics are a class of drugs or compounds [...] Read more.
Cellular senescence is a fundamental contributor to numerous dysfunctions and degenerative diseases, including osteoporosis. In genetically modified and preclinical animal models, therapeutic strategies targeting persistent senescent cells have been shown to delay and prevent osteoporosis. Senolytics are a class of drugs or compounds designed to selectively eliminate senescent cells without adversely affecting normal cells. In this review, we focus on the role of senolytic agents in regulating bone metabolism and their potential in the treatment of osteoporosis. We discussed major types of senolytics, such as natural compounds, kinase inhibitors, Bcl-2 family inhibitors, inhibitors of the mouse double minute 2/p53 interaction, heat shock protein 90 inhibitors, p53-binding inhibitors, and histone deacetylase inhibitors. This review also highlights the progress of senolytics in clinical trials. However, clinical results diverge from preclinical evidence. Therefore, senolytics should be critically evaluated as a potential therapeutic strategy for osteoporosis, with further validation required. Full article
(This article belongs to the Special Issue Tissue Calcification in Normal and Pathological Environments)
Show Figures

Graphical abstract

21 pages, 3146 KB  
Article
TnP as a Multifaceted Therapeutic Peptide with System-Wide Regulatory Capacity
by Geonildo Rodrigo Disner, Emma Wincent, Carla Lima and Monica Lopes-Ferreira
Pharmaceuticals 2025, 18(8), 1146; https://doi.org/10.3390/ph18081146 - 1 Aug 2025
Viewed by 965
Abstract
Background: The candidate therapeutic peptide TnP demonstrates broad, system-level regulatory capacity, revealed through integrated network analysis from transcriptomic data in zebrafish. Our study primarily identifies TnP as a multifaceted modulator of drug metabolism, wound healing, proteolytic activity, and pigmentation pathways. Results: Transcriptomic profiling [...] Read more.
Background: The candidate therapeutic peptide TnP demonstrates broad, system-level regulatory capacity, revealed through integrated network analysis from transcriptomic data in zebrafish. Our study primarily identifies TnP as a multifaceted modulator of drug metabolism, wound healing, proteolytic activity, and pigmentation pathways. Results: Transcriptomic profiling of TnP-treated larvae following tail fin amputation revealed 558 differentially expressed genes (DEGs), categorized into four functional networks: (1) drug-metabolizing enzymes (cyp3a65, cyp1a) and transporters (SLC/ABC families), where TnP alters xenobiotic processing through Phase I/II modulation; (2) cellular trafficking and immune regulation, with upregulated myosin genes (myhb/mylz3) enhancing wound repair and tlr5-cdc42 signaling fine-tuning inflammation; (3) proteolytic cascades (c6ast4, prss1) coupled to autophagy (ulk1a, atg2a) and metabolic rewiring (g6pca.1-tg axis); and (4) melanogenesis-circadian networks (pmela/dct-fbxl3l) linked to ubiquitin-mediated protein turnover. Key findings highlight TnP’s unique coordination of rapid (protease activation) and sustained (metabolic adaptation) responses, enabled by short network path lengths (1.6–2.1 edges). Hub genes, such as nr1i2 (pxr), ppara, and bcl6aa/b, mediate crosstalk between these systems, while potential risks—including muscle hypercontractility (myhb overexpression) or cardiovascular effects (ace2-ppp3ccb)—underscore the need for targeted delivery. The zebrafish model validated TnP-conserved mechanisms with human relevance, particularly in drug metabolism and tissue repair. TnP’s ability to synchronize extracellular matrix remodeling, immune resolution, and metabolic homeostasis supports its development for the treatment of fibrosis, metabolic disorders, and inflammatory conditions. Conclusions: Future work should focus on optimizing tissue-specific delivery and assessing genetic variability to advance clinical translation. This system-level analysis positions TnP as a model example for next-generation multi-pathway therapeutics. Full article
Show Figures

Graphical abstract

16 pages, 8040 KB  
Article
Low BOK Expression Promotes Epithelial–Mesenchymal Transition and Migration via the Wnt Signaling Pathway in Breast Cancer Cells
by Ling Liu, Tiantian He, Zhen Zhang, Wenjie Dai, Liyang Ding, Hong Yang, Bo Xu, Yitong Shang, Yu Deng, Xufeng Fu and Xing Du
Int. J. Mol. Sci. 2025, 26(15), 7252; https://doi.org/10.3390/ijms26157252 - 27 Jul 2025
Viewed by 770
Abstract
The B-cell lymphoma 2 (Bcl-2)-related ovarian killer (BOK), a member of the Bcl-2 protein family, shares a similar domain structure and amino acid sequence homology with the pro-apoptotic family members BAX and BAK. Although BOK is involved in the development of various types [...] Read more.
The B-cell lymphoma 2 (Bcl-2)-related ovarian killer (BOK), a member of the Bcl-2 protein family, shares a similar domain structure and amino acid sequence homology with the pro-apoptotic family members BAX and BAK. Although BOK is involved in the development of various types of cancer, its mechanism of action in breast cancer remains unclear. This study found that BOK was involved in the process of MG132, inhibiting the migration and epithelial–mesenchymal transition (EMT) of breast cancer cells induced by transforming growth factor-β. Furthermore, interfering BOK reversed the inhibition of breast cancer cell migration and the EMT process by MG132. Additional studies revealed that BOK silencing promoted the expression of EMT-related markers in breast cancer cells, while BOK overexpression inhibited EMT and migration. Using RNA-seq sequencing and Western blotting, we confirmed that the Wnt signaling pathway is involved in BOK regulating the EMT process in breast cancer cells. Therefore, we conclude that low BOK expression promotes breast cancer EMT and migration by activating the Wnt signaling pathway. This study enhances our understanding of breast cancer pathogenesis and suggests that BOK may serve as a potential prognostic marker and therapeutic target for breast cancer. Full article
(This article belongs to the Section Molecular Biology)
Show Figures

Figure 1

Back to TopTop