Sign in to use this feature.

Years

Between: -

Subjects

remove_circle_outline
remove_circle_outline
remove_circle_outline
remove_circle_outline
remove_circle_outline
remove_circle_outline

Journals

Article Types

Countries / Regions

Search Results (81)

Search Parameters:
Keywords = Akt/PKB (protein kinase B)

Order results
Result details
Results per page
Select all
Export citation of selected articles as:
24 pages, 10761 KB  
Article
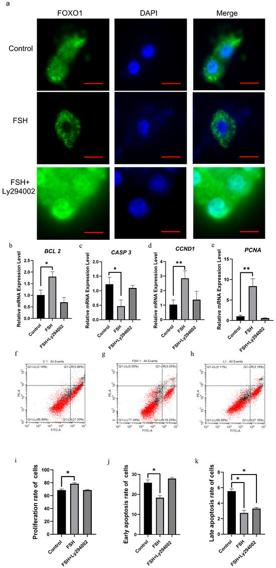
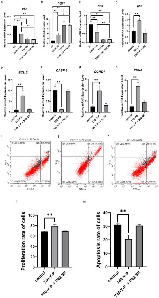
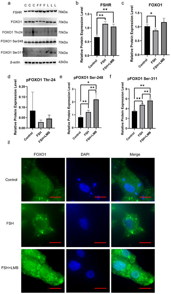
FSH-Induced Nuclear Exclusion of FOXO1 Mediated by PI3K/Akt Signaling Pathway in Granulosa Cells Is Associated with Follicle Selection and Growth of the Hen Ovary
by Chunchi Yan, Yu Ou, Xue Sun, Yuhan Sun, Jinghua Zhao, Ning Qin and Rifu Xu
Cells 2025, 14(23), 1864; https://doi.org/10.3390/cells14231864 - 26 Nov 2025
Viewed by 166
Abstract
Follicle selection is a pivotal process that determines which dominant prehierarchical follicle will enter the preovulatory hierarchy in the hen ovary and directly affects egg-laying productivity, in which granulosa cells (GCs) are characterized by active proliferation and significantly enhanced FSHR mRNA expression. Increasing [...] Read more.
Follicle selection is a pivotal process that determines which dominant prehierarchical follicle will enter the preovulatory hierarchy in the hen ovary and directly affects egg-laying productivity, in which granulosa cells (GCs) are characterized by active proliferation and significantly enhanced FSHR mRNA expression. Increasing evidence has shown that the PI3K/Akt signaling pathway and its important target and effector FOXO1, which promotes GC apoptosis, play crucial roles in ovarian follicular development in mammals. To investigate the molecular mechanism by which follicle-stimulating hormone (FSH)-mediated forkhead box O1 (FOXO1) participates in follicle selection, we treated granulosa cells from 6–8 mm prehierarchical follicles of chickens with FSH and leptomycin B (LMB). The results showed that under FSH and/or LMB treatment, the expression levels of FSHR, FOXO1, and its phosphorylated forms (p-FOXO1) at the predicted protein kinase B (PKB/Akt) phosphorylation sites Thr24, Ser248, and Ser311 were differentially regulated. The subcellular localization of p-FOXO1 in hen ovarian GCs was determined by Western blotting and immunofluorescence staining (IF) analysis. And the expression of FOXO1 was significantly reduced, whereas the expression of p-FOXO1 corresponding to the PKB phosphorylation sites Ser248 and Ser311 was noticeably boosted in cultured GCs induced by FSH, accompanied by exclusion of FOXO1 from the nucleus to the cytoplasm. Subsequently, the effects of the PI3K/Akt signaling pathway on phosphorylation levels and nuclear exclusion of p-FOXO1 at the sites Ser248 and Ser311 were examined. The results indicate that the PI3K/Akt-dependent phosphorylation at these sites directly resulted in nuclear exclusion of FOXO1 in ovarian GCs, in which the Ser248 site is more essential than the Ser311 site. Subsequently, the FSH-induced acetylation of FOXO1 mediated by the cAMP/PKA pathway can enhance the phosphorylation level of FOXO1 at the Ser248 site. In summary, our findings demonstrate that FSH induces FOXO1 phosphorylation, nuclear exclusion, and functional inactivation by activating the PI3K/Akt signaling pathway. Moreover, during follicular development and selection, FOXO1 acts as a pivotal mediator linking the PI3K/Akt and P62/Keap1/Nrf2 signaling pathways to regulate granulosa cell proliferation and apoptosis, thereby exerting a central regulatory role. Full article
(This article belongs to the Section Cell Signaling)
Show Figures

Figure 1

21 pages, 947 KB  
Review
Molecular Mechanism Discovery of Acacetin Against Cancers: Insights from Network Pharmacology and Molecular Docking
by Jung Yoon Jang, Donghwan Kim, Eunok Im, Na Kyeong Lee and Nam Deuk Kim
Int. J. Mol. Sci. 2025, 26(19), 9433; https://doi.org/10.3390/ijms26199433 - 26 Sep 2025
Viewed by 992
Abstract
Acacetin, a naturally occurring flavonoid, has attracted increasing attention due to its broad anticancer potential. In vitro and in vivo studies using diverse tumor models have demonstrated that acacetin modulates oncogenic signaling, suppresses angiogenesis, and induces apoptosis and other regulated cell death pathways. [...] Read more.
Acacetin, a naturally occurring flavonoid, has attracted increasing attention due to its broad anticancer potential. In vitro and in vivo studies using diverse tumor models have demonstrated that acacetin modulates oncogenic signaling, suppresses angiogenesis, and induces apoptosis and other regulated cell death pathways. With the rising demand for multi-target therapeutics, network pharmacology and molecular docking have emerged as powerful tools to unravel the complex molecular mechanisms of phytochemicals. Unlike previous reviews that have mainly focused on single pathways or limited cancer contexts, this review emphasizes novelty by integrating network pharmacology with molecular docking and explicitly linking these computational predictions to experimental validation, thereby identifying epidermal growth factor receptor (EGFR), signal transducer and activator of transcription 3 (STAT3), and the serine/threonine kinase AKT (also known as protein kinase B (PKB) as central experimentally supported targets. This integrative framework maps acacetin’s multi-target anticancer mechanisms and clarifies its translational opportunities for future therapeutic development. Full article
Show Figures

Figure 1

17 pages, 1299 KB  
Article
Impaired PTEN Expression in T Cells Drives Resistance to Treg-Mediated Immune Regulation in Multiple Sclerosis
by Janine Schlöder, Bettina Trinschek, Felix Luessi and Helmut Jonuleit
Cells 2025, 14(18), 1445; https://doi.org/10.3390/cells14181445 - 16 Sep 2025
Viewed by 680
Abstract
The regulation of T cell-mediated immune responses is essential for maintaining immune homeostasis and preventing autoimmune diseases. In multiple sclerosis (MS), impaired immunoregulatory control allows autoreactive T cells to persist, as effector T cells (Teff) display reduced susceptibility to regulatory T cells (Treg). [...] Read more.
The regulation of T cell-mediated immune responses is essential for maintaining immune homeostasis and preventing autoimmune diseases. In multiple sclerosis (MS), impaired immunoregulatory control allows autoreactive T cells to persist, as effector T cells (Teff) display reduced susceptibility to regulatory T cells (Treg). This resistance to Treg-mediated tolerance is linked to altered IL-6 signaling and hyperactivation of protein kinase B (PKB/c-Akt). However, the mechanisms leading to increased PKB phosphorylation remain poorly understood. Here, we examined the expression of phosphatase and tensin homolog PTEN, a key phosphatase that negatively regulates PKB/c-Akt activation. We found that PTEN protein expression rapidly declines in activated Teff from MS patients. To clarify whether PTEN downregulation contributes to Treg resistance, we used PTEN-specific siRNA to modulate PTEN expression in Teff from healthy donors. PTEN knockdown resulted in accelerated IL-6 production, enhanced PKB phosphorylation, and reduced responsiveness to Treg-mediated suppression, similar to Treg resistance observed in MS. This study reports disrupted PTEN expression in activated Teff from MS patients. Our findings highlight that PTEN is critical for effective immune regulation of T cells, and suggest its dysregulation contributes to impaired immune tolerance in MS. Full article
Show Figures

Graphical abstract

14 pages, 2464 KB  
Article
Salvia miltiorrhiza Root Extract as a Potential Therapeutic Agent for IgE/Ag-Induced Allergic Reactions and Atopic Dermatitis via the Syk/MAPK Pathway
by Min-ah Kim, Jin-Ho Lee, Keunjung Woo, Eunwoo Jeong and Tack-Joong Kim
Biomedicines 2025, 13(7), 1547; https://doi.org/10.3390/biomedicines13071547 - 25 Jun 2025
Viewed by 1117
Abstract
Background/Objectives: Allergens can trigger severe immune responses in hypersensitive individuals, with mast cells releasing inflammatory mediators via IgE-FcɛRI signaling. Spleen tyrosine kinase (Syk) is a key regulator in this pathway, making it a promising therapeutic target. Natural modulators of Syk-mediated mast cell [...] Read more.
Background/Objectives: Allergens can trigger severe immune responses in hypersensitive individuals, with mast cells releasing inflammatory mediators via IgE-FcɛRI signaling. Spleen tyrosine kinase (Syk) is a key regulator in this pathway, making it a promising therapeutic target. Natural modulators of Syk-mediated mast cell activation remain underexplored. This study investigated the anti-allergic effects of a 70% ethanol extract of Salvia miltiorrhiza (SME) using in vitro and in vivo models. Methods: SME was evaluated using IgE-sensitized RBL-2H3 cells, a passive cutaneous anaphylaxis model, and a DNCB-induced atopic dermatitis-like mouse model. Allergic responses were assessed via degranulation assays, histopathology, serum IgE levels, and the spleen index. Results: SME significantly inhibited mast cell degranulation by 44.4 ± 1.6% in RBL-2H3 cells at 100 µg/mL following 30 min of treatment compared to the untreated control. Western blot analysis demonstrated dose-dependent suppression of protein kinase B (PKB, also known as AKT), c-Jun N-terminal kinase (JNK), extracellular signal-regulated kinase (ERK), and spleen tyrosine kinase (Syk) phosphorylation, indicating inhibition of key allergic signaling pathways. In an IgE/Ag-induced passive cutaneous anaphylaxis model in ICR mice, SME (100 mg/kg, orally) significantly attenuated vascular permeability, as evidenced by a 20.6 ± 9.7% reduction in Evans blue extravasation relative to the Ag-treated group. In a 1-chloro-2,4-dinitrobenzene (DNCB)-induced atopic dermatitis (AD)-like model, six treatments of SME significantly improved the skin condition, reduced spleen enlargement associated with allergic inflammation, and decreased serum IgE levels by 43.3 ± 11.2% compared to the DNCB group. Conclusions: These findings suggest that SME may help to alleviate allergic responses and AD by modulating key immune signaling pathways. Full article
(This article belongs to the Section Cell Biology and Pathology)
Show Figures

Graphical abstract

19 pages, 9891 KB  
Article
AS-IV Attenuates Oxidative Stress-Induced Apoptosis in Zebrafish via Modulation of the AKT/NRF2/HO-1/Caspase-3 Signaling Axis
by Jili Dai, Zhizhou E, Yannan Bi, Zetao Yin, Yanfang Wang, Xingyu Wang, Xiaoe Jia and Bo Zou
Molecules 2025, 30(11), 2355; https://doi.org/10.3390/molecules30112355 - 28 May 2025
Viewed by 1410
Abstract
As the primary active component of Astragalus membranaceus, Astragaloside IV (AS-IV) is widely recognized in pharmacological research for its multifaceted therapeutic potential, particularly its antioxidative, immunostimulatory, and cardioprotective properties. Oxidative stress is an important mechanism in the induction of many diseases. The [...] Read more.
As the primary active component of Astragalus membranaceus, Astragaloside IV (AS-IV) is widely recognized in pharmacological research for its multifaceted therapeutic potential, particularly its antioxidative, immunostimulatory, and cardioprotective properties. Oxidative stress is an important mechanism in the induction of many diseases. The present study investigates the antioxidative mechanism of Astragaloside IV in zebrafish, using menaquinone exposure to induce oxidative stress conditions. The findings revealed that AS-IV effectively attenuated oxidative stress-induced mortality and morphological abnormalities in zebrafish. AS-IV exhibited a concentration-dependent protective effect against developmental abnormalities, with progressive reduction in pericardial effusion, body curvature, and growth retardation observed at higher doses. Moreover, AS-IV treatment not only effectively reduced reactive oxygen species (ROS) accumulation and attenuated oxidative DNA damage but also significantly decreased apoptosis in the cardiac region of zebrafish embryos under oxidative stress conditions. Western blot analysis revealed that AS-IV treatment significantly reduced the protein levels of both Cleaved Caspase-3 and γ-H2AX, indicating its ability to inhibit DNA damage-induced apoptosis. AS-IV mediates its antioxidant defense mechanisms through the activation of the nuclear factor erythroid 2-related factor 2 (NRF2) signaling pathway, inducing the significant upregulation of cytoprotective enzymes. This molecular mechanism underlies the observed phenotypic improvements in oxidative stress-related damage. Upstream analysis demonstrated that AS-IV activates NRF2 primarily through protein kinase B (AKT/PKB) pathway modulation, independent of KEAP1 regulation. Comprehensive mechanistic analysis reveals that Astragaloside IV mitigates oxidative stress-induced apoptosis in zebrafish through coordinated regulation of the AKT/NRF2/HO-1/Caspase-3 signaling axis. Full article
Show Figures

Figure 1

19 pages, 2563 KB  
Article
Insulin-Sensitizing Properties of Decoctions from Leaves, Stems, and Roots of Cucumis prophetarum L.
by Zewdie Mekonnen, Giuseppe Petito, Getasew Shitaye, Gianluca D’Abrosca, Belete Adefris Legesse, Sisay Addisu, Maurizio Ragni, Antonia Lanni, Roberto Fattorusso, Carla Isernia, Lara Comune, Simona Piccolella, Severina Pacifico, Rosalba Senese, Gaetano Malgieri and Solomon Tebeje Gizaw
Molecules 2025, 30(1), 98; https://doi.org/10.3390/molecules30010098 - 30 Dec 2024
Viewed by 1871
Abstract
Type 2 diabetes mellitus (T2DM) is a chronic disease characterized by insulin resistance and impaired beta-cell secretory function. Since existing treatments often present side effects based on different mechanisms, alternative therapeutic options are needed. In this scenario, the present study first evaluates the [...] Read more.
Type 2 diabetes mellitus (T2DM) is a chronic disease characterized by insulin resistance and impaired beta-cell secretory function. Since existing treatments often present side effects based on different mechanisms, alternative therapeutic options are needed. In this scenario, the present study first evaluates the cytotoxicity of decoctions from the leaves, stems, and roots of Cucumis prophetarum L. on HepG2 and L6C5 cells. The extracts were chemically investigated by UV–Vis and ATR-FTIR spectroscopic techniques and by ultra high-performance chromatographic techniques, coupled with high-resolution mass spectrometry. Briefly, decoctions from the leaves and stems were mainly composed of apigenin C-glycosides, while the root decoction was rich in raffinose and cucumegastigmane II. To evaluate the insulin-sensitizing properties of the extracts in insulin-resistant L6 myoblasts, an evaluation by Western blot analysis of the proteins in the insulin signaling pathway was then performed. Particularly, key proteins of insulin signaling were investigated, i.e., insulin receptor substrate (IRS-1), protein kinase B (PKB/AKT), and glycogen synthase kinase-3 (GSK-3β), which have gained considerable attention from scientists for the treatment of diabetes. Under all conditions tested, the three decoctions showed low cytotoxicity. The stem and root decoction (300 μg/mL) resulted in a significant increase in the levels of p-IRS-1 (Tyr612), GSK3β (Ser9), and p-AMPK (Thr172) compared to those of the palmitic acid-treated group, and the leaf decoction resulted an increase in the level of p-IRS-1 (Tyr612) and p-AMPK (Thr172) and a decrease in p-GSK3β (Ser9) compared to the levels for the palmitic acid-treated group. The root decoction also reduced the level of p-mToR (Ser2448). Overall, the acquired data demonstrate the effect of reducing insulin resistance induced by the investigated decoctions, opening new scenarios for the evaluation of these effects aimed at counteracting diabetes and related diseases in animal models. Full article
Show Figures

Figure 1

37 pages, 2176 KB  
Review
Can Plant Extracts Help Prevent Hair Loss or Promote Hair Growth? A Review Comparing Their Therapeutic Efficacies, Phytochemical Components, and Modulatory Targets
by Joon Yong Choi, Min Young Boo and Yong Chool Boo
Molecules 2024, 29(10), 2288; https://doi.org/10.3390/molecules29102288 - 13 May 2024
Cited by 35 | Viewed by 40969
Abstract
This narrative review aims to examine the therapeutic potential and mechanism of action of plant extracts in preventing and treating alopecia (baldness). We searched and selected research papers on plant extracts related to hair loss, hair growth, or hair regrowth, and comprehensively compared [...] Read more.
This narrative review aims to examine the therapeutic potential and mechanism of action of plant extracts in preventing and treating alopecia (baldness). We searched and selected research papers on plant extracts related to hair loss, hair growth, or hair regrowth, and comprehensively compared the therapeutic efficacies, phytochemical components, and modulatory targets of plant extracts. These studies showed that various plant extracts increased the survival and proliferation of dermal papilla cells in vitro, enhanced cell proliferation and hair growth in hair follicles ex vivo, and promoted hair growth or regrowth in animal models in vivo. The hair growth-promoting efficacy of several plant extracts was verified in clinical trials. Some phenolic compounds, terpenes and terpenoids, sulfur-containing compounds, and fatty acids were identified as active compounds contained in plant extracts. The pharmacological effects of plant extracts and their active compounds were associated with the promotion of cell survival, cell proliferation, or cell cycle progression, and the upregulation of several growth factors, such as IGF-1, VEGF, HGF, and KGF (FGF-7), leading to the induction and extension of the anagen phase in the hair cycle. Those effects were also associated with the alleviation of oxidative stress, inflammatory response, cellular senescence, or apoptosis, and the downregulation of male hormones and their receptors, preventing the entry into the telogen phase in the hair cycle. Several active plant extracts and phytochemicals stimulated the signaling pathways mediated by protein kinase B (PKB, also called AKT), extracellular signal-regulated kinases (ERK), Wingless and Int-1 (WNT), or sonic hedgehog (SHH), while suppressing other cell signaling pathways mediated by transforming growth factor (TGF)-β or bone morphogenetic protein (BMP). Thus, well-selected plant extracts and their active compounds can have beneficial effects on hair health. It is proposed that the discovery of phytochemicals targeting the aforementioned cellular events and cell signaling pathways will facilitate the development of new targeted therapies for alopecia. Full article
(This article belongs to the Special Issue Antioxidant Activity of Natural Products: 2nd Edition)
Show Figures

Graphical abstract

15 pages, 2630 KB  
Article
The Lipophilic Extract from Ginkgo biloba L. Leaves Promotes Glucose Uptake and Alleviates Palmitate-Induced Insulin Resistance in C2C12 Myotubes
by Tiantian Li, Quanhe Lv, Chunhui Liu, Chunfei Li, Xiaomin Xie and Wen Zhang
Molecules 2024, 29(7), 1605; https://doi.org/10.3390/molecules29071605 - 3 Apr 2024
Cited by 4 | Viewed by 2561
Abstract
Ginkgo biloba L. (ginkgo) is a widely used medicinal plant around the world. Its leaves, which have been used as a traditional Chinese medicine, are rich in various bioactive components. However, most of the research and applications of ginkgo leaves have focused on [...] Read more.
Ginkgo biloba L. (ginkgo) is a widely used medicinal plant around the world. Its leaves, which have been used as a traditional Chinese medicine, are rich in various bioactive components. However, most of the research and applications of ginkgo leaves have focused on terpene trilactones and flavonol glycosides, thereby overlooking the other active components. In this study, a lipophilic extract (GL) was isolated from ginkgo leaves. This extract is abundant in lipids and lipid-like molecules. Then, its effect and potential mechanism on glucose uptake and insulin resistance in C2C12 myotubes were investigated. The results showed that GL significantly enhanced the translocation of GLUT4 to the plasma membrane, which subsequently promoted glucose uptake. Meanwhile, it increased the phosphorylation of AMP-activated protein kinase (AMPK) and its downstream targets. Both knockdown of AMPK with siRNA and inhibition with AMPK inhibitor compound C reversed these effects. Additionally, GL ameliorated palmitate-induced insulin resistance by enhancing insulin-stimulated glucose uptake, increasing the phosphorylation of protein kinase B (PKB/AKT), and restoring the translocation of GLUT4 from the cytoplasm to the membrane. However, pretreatment with compound C abolished these beneficial effects of GL. In conclusion, GL enhances basal glucose uptake in C2C12 myotubes and improves insulin sensitivity in palmitate-induced insulin resistant myotubes through the AMPK pathway. Full article
Show Figures

Figure 1

18 pages, 2349 KB  
Article
Selectivity Studies and Free Energy Calculations of AKT Inhibitors
by Haizhen A. Zhong and David T. Goodwin
Molecules 2024, 29(6), 1233; https://doi.org/10.3390/molecules29061233 - 10 Mar 2024
Cited by 8 | Viewed by 5043
Abstract
Protein kinase B (PKB) or AKT protein is an important target for cancer treatment. Significant advances have been made in developing ATP-competitive inhibitors and allosteric binders targeting AKT1. However, adverse effects or toxicities have been found, and the cutaneous toxicity was found to [...] Read more.
Protein kinase B (PKB) or AKT protein is an important target for cancer treatment. Significant advances have been made in developing ATP-competitive inhibitors and allosteric binders targeting AKT1. However, adverse effects or toxicities have been found, and the cutaneous toxicity was found to be linked to the inhibition of AKT2. Thus, selective inhibition of AKT inhibitors is of significance. Our work, using the Schrödinger Covalent Dock (CovDock) program and the Movable Type (MT)-based free energy calculation (ΔG), yielded small mean errors for the experimentally derived binding free energy (ΔG). The docking data suggested that AKT1 binding may require residues Asn54, Trp80, Tyr272, Asp274, and Asp292, whereas AKT2 binding would expect residues Phe163 and Glu279, and AKT3 binding would favor residues Glu17, Trp79, Phe306, and Glu295. These findings may help guide AKT1-selective or AKT3-selective molecular design while sparing the inhibition of AKT2 to minimize the cutaneous toxicity. Full article
(This article belongs to the Special Issue Computational Drug Discovery: Methods and Applications)
Show Figures

Figure 1

13 pages, 3320 KB  
Article
Antidiabetic Effect of Urolithin A in Cultured L6 Myotubes and Type 2 Diabetic Model KK-Ay/Ta Mice with Glucose Intolerance
by Shinji Kondo, Shin-ichi Adachi, Wataru Komatsu, Fumiaki Yoshizawa and Kazumi Yagasaki
Curr. Issues Mol. Biol. 2024, 46(2), 1078-1090; https://doi.org/10.3390/cimb46020068 - 24 Jan 2024
Cited by 7 | Viewed by 3579
Abstract
Diabetes is caused by abnormal glucose metabolism, and muscle, the largest tissue in the human body, is largely involved. Urolithin A (UroA) is a major intestinal and microbial metabolite of ellagic acid and ellagitannins and is found in fruits such as strawberry and [...] Read more.
Diabetes is caused by abnormal glucose metabolism, and muscle, the largest tissue in the human body, is largely involved. Urolithin A (UroA) is a major intestinal and microbial metabolite of ellagic acid and ellagitannins and is found in fruits such as strawberry and pomegranate. In this present study, we investigated the antidiabetic effects of UroA in L6 myotubes and in KK-Ay/Ta, a mouse model of type 2 diabetes (T2D). UroA treatment elevated the glucose uptake (GU) of L6 myotubes in the absence of insulin. This elevation in GU by UroA treatment was partially inhibited by the concurrent addition of LY294002, an inhibitor of phosphatidylinositol 3-kinase (PI3K) which activates Akt (PKB: protein kinase B) or Compound C, an inhibitor of 5′-adenosine monophosphate-activated protein kinase (AMPK). Moreover, UroA was found to activate both pathways of Akt and AMPK, and then to promote translocation of glucose transporter 4 (GLUT4) from the cytosol to the plasma membrane in L6 myotubes. Based on these in vitro findings, an intraperitoneal glucose tolerance test (IPGTT) was performed after the oral administration of UroA for 3 weeks to KK-Ay/Ta mice with glucose intolerance. UroA was demonstrated to alleviate glucose intolerance. These results suggest that UroA is a biofactor with antihyperglycemic effects in the T2D state. Full article
Show Figures

Figure 1

16 pages, 3720 KB  
Article
Pyruvate Kinase Differentially Alters Metabolic Signatures during Head and Neck Carcinogenesis
by Pei-Chun Huang, Ching-Wen Chang, Yu-Cheng Lin, Chang-Yi Chen, Tsai-Ying Chen, Lu-Te Chuang, Chung-Ji Liu, Chien-Ling Huang and Wan-Chun Li
Int. J. Mol. Sci. 2023, 24(23), 16639; https://doi.org/10.3390/ijms242316639 - 23 Nov 2023
Cited by 6 | Viewed by 2120
Abstract
During glycolysis, the muscle isoform of pyruvate kinase PKM2 produces ATP in exchange for dephosphorylation of phosphoenolpyruvate (PEP) into pyruvate. PKM2 has been considered as a tumor-promoting factor in most cancers, whereas the regulatory role of PKM2 during head and neck carcinogenesis remained [...] Read more.
During glycolysis, the muscle isoform of pyruvate kinase PKM2 produces ATP in exchange for dephosphorylation of phosphoenolpyruvate (PEP) into pyruvate. PKM2 has been considered as a tumor-promoting factor in most cancers, whereas the regulatory role of PKM2 during head and neck carcinogenesis remained to be delineated. PKM2 mRNA and protein expression was examined in head and neck tumorous specimens. The role of PKM2 in controlling cellular malignancy was determined in shRNA-mediated PKM2-deficient head and neck squamous cell carcinoma (HNSC) cells. In agreement with the results in other cancers, PKM2 expression is enriched in both mouse and human HNSC tissues. Nevertheless, PKM2 mRNA expression reversely correlated with tumor stage, and greater recurrence-free survival rates are evident in the PKM2high HNSC population, arguing that PKM2 may be tumor-suppressive. Multifaceted analyses showed a greater in vivo xenografic tumor growth and an enhanced cisplatin resistance in response to PKM2 loss, whereas PKM2 silencing led to reduced cell motility. At the molecular level, metabolic shifts towards mitochondrial metabolism and activation of oncogenic Protein kinase B (PKB/Akt) and extracellular signal-regulated kinase (ERK) signals were detected in PKM2-silencing HNSC cells. In sum, our findings demonstrated that PKM2 differentially modulated head and neck tumorigenicity via metabolic reprogramming. Full article
Show Figures

Figure 1

25 pages, 21125 KB  
Article
The Essential Oil from Conyza bonariensis (L.) Cronquist (Asteraceae) Exerts an In Vitro Antimelanoma Effect by Inducing Apoptosis and Modulating the MAPKs, NF-κB, and PKB/AKT Signaling Pathways
by Rafael Carlos Ferreira, Sâmia Sousa Duarte, Valgrícia Matias de Sousa, Ramon Ramos Marques de Souza, Karinne Kelly Gadelha Marques, Renata Albuquerque de Abrantes, Yuri Mangueira do Nascimento, Natália Ferreira de Sousa, Marcus Tullius Scotti, Luciana Scotti, Josean Fechine Tavares, Juan Carlos Ramos Gonçalves, Marcelo Sobral da Silva and Marianna Vieira Sobral
Pharmaceuticals 2023, 16(11), 1553; https://doi.org/10.3390/ph16111553 - 2 Nov 2023
Cited by 10 | Viewed by 2139
Abstract
The characterization and cytotoxicity of the essential oil from Conyza bonariensis (L.) aerial parts (CBEO) were previously conducted. The major compound was (Z)-2-lachnophyllum ester (EZ), and CBEO exhibited significant ROS-dependent cytotoxicity in the melanoma cell line SK-MEL-28. Herein, we employed the [...] Read more.
The characterization and cytotoxicity of the essential oil from Conyza bonariensis (L.) aerial parts (CBEO) were previously conducted. The major compound was (Z)-2-lachnophyllum ester (EZ), and CBEO exhibited significant ROS-dependent cytotoxicity in the melanoma cell line SK-MEL-28. Herein, we employed the Molegro Virtual Docker v.6.0.1 software to investigate the interactions between the EZ and Mitogen-Activated Protein Kinases (MAPKs), the Nuclear Factor kappa B (NF-κB), and the Protein Kinase B (PKB/AKT). Additionally, in vitro assays were performed in SK-MEL-28 cells to assess the effect of CBEO on the cell cycle, apoptosis, and these signaling pathways by flow cytometry and the 3-(4,5-dimethylthiazol-2-yl)-2,5-diphenyltetrazolium bromide (MTT) assay using MAPKs inhibitors. CBEO induced a significant increase in the sub-G1 peak, as well as biochemical and morphological changes characteristic of apoptosis. The in-silico results indicated that EZ interacts with Extracellular Signal-Regulated Kinase 1 (ERK1), c-Jun N-terminal Kinase 1 (JNK1), p38α MAPK, NF-κB, and PKB/AKT. Moreover, CBEO modulated the ERK1/2, JNK, p38 MAPK, NF-κB, and PKB/AKT activities in SK-MEL-28 cells. Furthermore, CBEO’s cytotoxicity against SK-MEL-28 cells was significantly altered in the presence of MAPKs inhibitors. These findings support the in vitro antimelanoma effect of CBEO through apoptosis induction, and the modulation of ERK, JNK, p38 MAPK, NF-κB, and PKB/AKT activities. Full article
(This article belongs to the Section Natural Products)
Show Figures

Graphical abstract

16 pages, 1604 KB  
Review
Evaluation of Current Studies to Elucidate Processes in Dental Follicle Cells Driving Osteogenic Differentiation
by Christian Morsczeck, Michela De Pellegrin, Anja Reck and Torsten E. Reichert
Biomedicines 2023, 11(10), 2787; https://doi.org/10.3390/biomedicines11102787 - 13 Oct 2023
Cited by 5 | Viewed by 1912
Abstract
When research on osteogenic differentiation in dental follicle cells (DFCs) began, projects focused on bone morphogenetic protein (BMP) signaling. The BMP pathway induces the transcription factor DLX3, whichh in turn induces the BMP signaling pathway via a positive feedback mechanism. However, this BMP2/DLX3 [...] Read more.
When research on osteogenic differentiation in dental follicle cells (DFCs) began, projects focused on bone morphogenetic protein (BMP) signaling. The BMP pathway induces the transcription factor DLX3, whichh in turn induces the BMP signaling pathway via a positive feedback mechanism. However, this BMP2/DLX3 signaling pathway only seems to support the early phase of osteogenic differentiation, since simultaneous induction of BMP2 or DLX3 does not further promote differentiation. Recent data showed that inhibition of classical protein kinase C (PKCs) supports the mineralization of DFCs and that osteogenic differentiation is sensitive to changes in signaling pathways, such as protein kinase B (PKB), also known as AKT. Small changes in the lipidome seem to confirm the participation of AKT and PKC in osteogenic differentiation. In addition, metabolic processes, such as fatty acid biosynthesis, oxidative phosphorylation, or glycolysis, are essential for the osteogenic differentiation of DFCs. This review article attempts not only to bring the various factors into a coherent picture of osteogenic differentiation in DFCs, but also to relate them to recent developments in other types of osteogenic progenitor cells. Full article
Show Figures

Figure 1

8 pages, 534 KB  
Commentary
Activation of σ1-Receptors by R-Ketamine May Enhance the Antidepressant Effect of S-Ketamine
by Hans O. Kalkman
Biomedicines 2023, 11(10), 2664; https://doi.org/10.3390/biomedicines11102664 - 28 Sep 2023
Cited by 7 | Viewed by 3774
Abstract
Ketamine is a racemic mixture composed of two enantiomers, S-ketamine and R-ketamine. In preclinical studies, both enantiomers have exhibited antidepressant effects, but these effects are attributed to distinct pharmacological activities. The S-enantiomer acts as an NMDA-channel blocker and as an opioid μ-receptor agonist, [...] Read more.
Ketamine is a racemic mixture composed of two enantiomers, S-ketamine and R-ketamine. In preclinical studies, both enantiomers have exhibited antidepressant effects, but these effects are attributed to distinct pharmacological activities. The S-enantiomer acts as an NMDA-channel blocker and as an opioid μ-receptor agonist, whereas the R-enantiomer binds to σ1-receptors and is believed to act as an agonist. As racemate, ketamine potentially triggers four biochemical pathways involving the AGC-kinases, PKA, Akt (PKB), PKC and RSK that ultimately lead to inhibitory phosphorylation of GSK3β in microglia. In patients with major depressive disorder, S-ketamine administered as a nasal spray has shown clear antidepressant activity. However, when compared to intravenously infused racemic ketamine, the response rate, duration of action and anti-suicidal activity of S-ketamine appear to be less pronounced. The σ1-protein interacts with μ-opioid and TrkB-receptors, whereas in preclinical experiments σ1-agonists reduce μ-receptor desensitization and improve TrkB signal transduction. TrkB activation occurs as a response to NMDA blockade. So, the σ1-activity of R-ketamine may not only enhance two pathways via which S-ketamine produces an antidepressant response, but it furthermore provides an antidepressant activity in its own right. These two factors could explain the apparently superior antidepressant effect observed with racemic ketamine compared to S-ketamine alone. Full article
(This article belongs to the Special Issue Novel Insight into Ion Channel and Ion-Related Signaling)
Show Figures

Figure 1

17 pages, 2071 KB  
Article
IGF/mTORC1/S6 Signaling Is Potentiated and Prolonged by Acute Loading of Subtoxicological Manganese Ion
by Xueqi Tang, Rekha C. Balachandran, Michael Aschner and Aaron B. Bowman
Biomolecules 2023, 13(8), 1229; https://doi.org/10.3390/biom13081229 - 8 Aug 2023
Cited by 3 | Viewed by 2193
Abstract
The insulin-like growth factor (IGF)/insulin signaling (IIS) pathway is involved in cellular responses against intracellular divalent manganese ion (Mn2+) accumulation. As a pathway where multiple nodes utilize Mn2+ as a metallic co-factor, how the IIS signaling patterns are affected by [...] Read more.
The insulin-like growth factor (IGF)/insulin signaling (IIS) pathway is involved in cellular responses against intracellular divalent manganese ion (Mn2+) accumulation. As a pathway where multiple nodes utilize Mn2+ as a metallic co-factor, how the IIS signaling patterns are affected by Mn2+ overload is unresolved. In our prior studies, acute Mn2+ exposure potentiated IIS kinase activity upon physiological-level stimulation, indicated by elevated phosphorylation of protein kinase B (PKB, also known as AKT). AKT phosphorylation is associated with IIS activity; and provides direct signaling transduction input for the mammalian target of rapamycin complex 1 (mTORC1) and its downstream target ribosomal protein S6 (S6). Here, to better define the impact of Mn2+ exposure on IIS function, Mn2+-induced IIS activation was evaluated with serial concentrations and temporal endpoints. In the wild-type murine striatal neuronal line STHdh, the acute treatment of Mn2+ with IGF induced a Mn2+ concentration-sensitive phosphorylation of S6 at Ser235/236 to as low as 5 μM extracellular Mn2+. This effect required both the essential amino acids and insulin receptor (IR)/IGF receptor (IGFR) signaling input. Similar to simultaneous stimulation of Mn2+ and IGF, when a steady-state elevation of Mn2+ was established via a 24-h pre-exposure, phosphorylation of S6 also displayed higher sensitivity to sub-cytotoxic Mn2+ when compared to AKT phosphorylation at Ser473. This indicates a synergistic effect of sub-cytotoxic Mn2+ on IIS and mTORC1 signaling. Furthermore, elevated intracellular Mn2+, with both durations, led to a prolonged activation in AKT and S6 upon stimulation. Our data demonstrate that the downstream regulator S6 is a highly sensitive target of elevated Mn2+ and is well below the established acute cytotoxicity thresholds (<50 μM). These findings indicate that the IIS/mTORC1 pathways, in which Mn2+ normally serves as an essential co-factor, are dually responsible for the cellular changes in exposures to real-world Mn2+ concentrations. Full article
Show Figures

Figure 1

Back to TopTop