Sign in to use this feature.

Years

Between: -

Subjects

remove_circle_outline
remove_circle_outline
remove_circle_outline
remove_circle_outline
remove_circle_outline
remove_circle_outline
remove_circle_outline
remove_circle_outline
remove_circle_outline

Journals

remove_circle_outline
remove_circle_outline
remove_circle_outline
remove_circle_outline
remove_circle_outline
remove_circle_outline
remove_circle_outline
remove_circle_outline

Article Types

Countries / Regions

remove_circle_outline
remove_circle_outline
remove_circle_outline
remove_circle_outline
remove_circle_outline
remove_circle_outline

Search Results (447)

Search Parameters:
Keywords = 20th-century heritage

Order results
Result details
Results per page
Select all
Export citation of selected articles as:
47 pages, 16751 KB  
Article
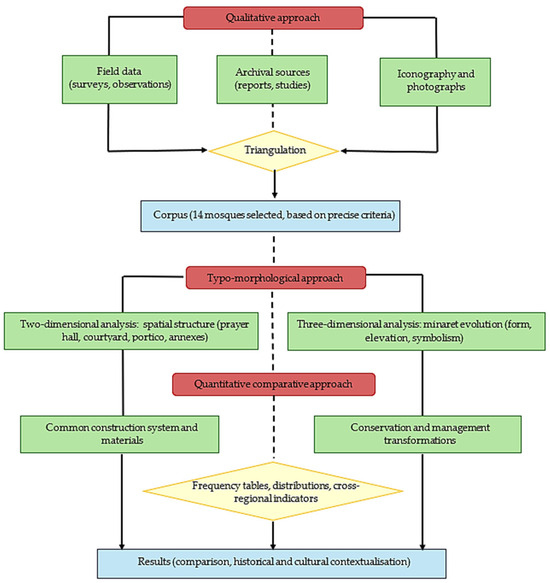
Tracing the Morphogenesis and Formal Diffusion of Vernacular Mosques: A Typo-Morphological Study of Djebel Amour, Algeria
by Sana Mekki, Bidjad Arigue, Giovanni Santi, Leila Sriti, Vincenzo Pace and Emanuele Leporelli
Buildings 2025, 15(23), 4277; https://doi.org/10.3390/buildings15234277 - 26 Nov 2025
Viewed by 185
Abstract
The Djebel Amour region, located in the Western Saharan Atlas of Algeria, hosts a vernacular mosque heritage that remains largely unexplored. This study presents the first comprehensive typo-morphological analysis of fourteen mosques dating from the 11th to the 20th century. Their original architectural [...] Read more.
The Djebel Amour region, located in the Western Saharan Atlas of Algeria, hosts a vernacular mosque heritage that remains largely unexplored. This study presents the first comprehensive typo-morphological analysis of fourteen mosques dating from the 11th to the 20th century. Their original architectural state was reconstructed through the triangulation of field surveys, archival documentation, iconographic sources, and oral testimonies. A reference model based on four recurrent components—the prayer hall with its mihrab, courtyard, portico, and minaret—enabled the identification of typological constants, contextual variations, and vernacular constructive logics. The results reveal the persistence of sober and functional forms, marked by the frequent absence of a courtyard and the presence of skiffa-inspired porticos and staircase minarets. A complementary quantitative component strengthens cross-regional comparisons and situates the Djebel Amour corpus within wider North African, West African, Middle Eastern, and Southeast Asian vernacular mosque traditions. Beyond architectural reconstruction, this study develops an operational framework for conservation and transformation management, supported by a structured database that systematises typological, material, and construction data. While the analysis relies primarily on photogrammetric documentation, the proposed framework is compatible with international digital standards and can be expanded through methods such as 3D laser scanning, drone-based surveys, or geospatial modelling. By integrating qualitative, quantitative, and digital perspectives, this research offers practical tools for heritage authorities, local administrations, mosque committees, architects, designers, and conservation practitioners, positioning the Djebel Amour mosques as a reference model for sustainable heritage management and contextual adaptation in arid and tribal environments. Full article
(This article belongs to the Special Issue Built Heritage Conservation in the Twenty-First Century: 2nd Edition)
Show Figures

Figure 1

31 pages, 9637 KB  
Article
Low-Altitude Photogrammetry and 3D Modeling for Engineering Heritage: A Case Study on the Digital Documentation of a Historic Steel Truss Viaduct
by Tomasz Ciborowski, Dominik Księżopolski, Dominika Kuryłowicz, Hubert Nowak, Paweł Rocławski, Paweł Stalmach, Paweł Wałdowski, Anna Banas and Karolina Makowska-Jarosik
Appl. Sci. 2025, 15(23), 12491; https://doi.org/10.3390/app152312491 - 25 Nov 2025
Viewed by 205
Abstract
For many historic engineering structures, including early 20th-century truss bridges, no comprehensive technical documentation has survived, making them highly vulnerable to irreversible loss. This study addresses this challenge by developing and testing a non-invasive, UAV-based photogrammetric methodology for the comprehensive documentation of the [...] Read more.
For many historic engineering structures, including early 20th-century truss bridges, no comprehensive technical documentation has survived, making them highly vulnerable to irreversible loss. This study addresses this challenge by developing and testing a non-invasive, UAV-based photogrammetric methodology for the comprehensive documentation of the Niestępowo railway viaduct in Northern Poland. A dense geodetic control network was established using GNSS and total station measurements, providing a metrically verified reference framework for 3D reconstruction. Two photogrammetric software platforms—Bentley ContextCapture and Agisoft Metashape—were employed and comparatively evaluated in terms of processing workflow, accuracy, and model fidelity. To ensure methodological robustness, both tools were used for cross-validation of the generated 3D models and for the comparative assessment of their dimensional consistency against archival documentation. The results confirm that both platforms can produce highly accurate, photorealistic 3D models suitable for engineering inventory and heritage preservation, with Agisoft Metashape yielding slightly higher geometric precision, while Bentley ContextCapture ensured superior automation for large datasets. The generated 3D models reproduced details such as rivets, cracks, and corrosion marks with millimeter-level accuracy. The presented workflow demonstrates the potential of UAV photogrammetry as a reliable and scalable method for safeguarding cultural and technical heritage. By enabling the creation of metrically precise digital archives of historic bridges, the methodology supports future conservation, monitoring, and restoration efforts—preserving not only physical form but also the historical and engineering legacy of these structures. Full article
Show Figures

Figure 1

14 pages, 2034 KB  
Article
Molecular Diagnostics and Determining of Biodeterioration Risk for the 16th Century Icon “Descent into Hell” from the State Tretyakov Gallery
by Daria Avdanina, Anna Ermolyuk, Nikolay Simonenko, Egor Troyan, Michael Shitov and Alexander Zhgun
Heritage 2025, 8(12), 498; https://doi.org/10.3390/heritage8120498 - 24 Nov 2025
Viewed by 113
Abstract
Various heritage objects can be subjected to various types of biodegradation and biodeterioration. Mold fungi can destroy many types of art—be it monumental art or easel paintings. Tempera paintings on wood are at risk of biodeterioration, since the wide variety of organic and [...] Read more.
Various heritage objects can be subjected to various types of biodegradation and biodeterioration. Mold fungi can destroy many types of art—be it monumental art or easel paintings. Tempera paintings on wood are at risk of biodeterioration, since the wide variety of organic and inorganic materials in art objects often provide an optimal habitat for biological colonization, causing aesthetic and structural damage. In this regard, timely identification and characterization of their microbiological destructive potential are critical. The fungi Syncephalastrum sp. STG-160 and Cladosporium sphaerospermum STG-161, isolated from bio-lesion sites of the 16th century icon “Descent into Hell” from State Tretyakov Gallery, Moscow, were identified and characterized morphologically and molecularly in our work. Syncephalastrum sp. was found in an unusual habitat that has not been previously described for this species. To determine the biodegradability of the identified fungi, their cells were inoculated onto mock layers—egg yolk ochre, cobalt green tempera pigments, and watercolor black. The results show that some pigments were more degradable than others. The addition of cobalt green completely inhibited STG-161 growth and significantly deceleratedSTG-160 mycelium development, most likely due to the presence of heavy metal ions in the pigment. Ochre, a frequently used pigment in restoration practice, is the most degradable material for Syncephalastrum sp. STG-160. Combining culture-dependent methods with SEM and fluorescence microscopy allowed us to identify an invisible individual spore of Syncephalastrum sp. STG-160 and a single hypha of Cladosporium sphaerospermum STG-161 directly on the icon’s surface in clean-contaminated zones, potentially allowing their development in cases of adverse temperature and humidity conditions. Therefore, in order to ensure rapid and effective conservation, it is crucial to assess and quantify the presence of biological systems causing damage to the heritage object itself as well as its individual art components. Full article
(This article belongs to the Special Issue Cultural Heritage: Restoration and Conservation)
Show Figures

Figure 1

17 pages, 10098 KB  
Article
Stone Procurement Strategies in Ugento (Lecce) During the Messapic Age
by Giuseppe Scardozzi, Emma Cantisani and Nicoletta Di Benedetto
Heritage 2025, 8(12), 496; https://doi.org/10.3390/heritage8120496 - 24 Nov 2025
Viewed by 88
Abstract
This paper presents the results of a multidisciplinary research project carried out over the past two years by the Archaeological Mapping Laboratory at the CNR-ISPC, Lecce, and the Heritage Materials Science group at the CNR-ISPC, Florence, in collaboration with the PASAP Med Ph.D. [...] Read more.
This paper presents the results of a multidisciplinary research project carried out over the past two years by the Archaeological Mapping Laboratory at the CNR-ISPC, Lecce, and the Heritage Materials Science group at the CNR-ISPC, Florence, in collaboration with the PASAP Med Ph.D. Programme at the University of Bari “Aldo Moro”. The investigation focuses on stone procurement strategies employed by the Messapian settlement at Ugento, near the Ionian coast of Salento. Archaeological surveys within its territory and surrounding areas enabled the identification and petrographic characterization of ancient extraction sites, allowing for the classification of several calcarenite types. Systematic sampling and petrographic analyses of archaeological specimens shed light on the sourcing strategies adopted for both the construction of the city’s defensive walls—erected in the mid-4th century BCE—and selected architectural and sculptural elements preserved in the Ugento Archaeological Museum and the Colosso Collection, dating from the Archaic to the Hellenistic periods. The analyses show that the availability of lithotypes in the region significantly influenced construction techniques, particularly in the city walls, while in certain cases—such as specific architectural elements made of pietra leccese—it required the import of lithologies absent from the immediate vicinity. Full article
Show Figures

Figure 1

21 pages, 11661 KB  
Article
Al-Madafah in Sweida, Southern Syria: An Exploration of Architectural Heritage and Socio-Cultural Significance
by Bushra Yaroub Alarbeed, Harshit Sosan Lakra, Komal Raj Aryal and Nimesh Chettri
Heritage 2025, 8(11), 487; https://doi.org/10.3390/heritage8110487 - 19 Nov 2025
Viewed by 436
Abstract
Al-Madafah (the guesthouse) is a cornerstone of the cultural and social fabric of Sweida Province in southern Syria. Rooted in the Druze community’s history following their settlement in Jabal al-Arab in the 17th century, these structures have served as spaces for hospitality, cultural [...] Read more.
Al-Madafah (the guesthouse) is a cornerstone of the cultural and social fabric of Sweida Province in southern Syria. Rooted in the Druze community’s history following their settlement in Jabal al-Arab in the 17th century, these structures have served as spaces for hospitality, cultural exchange, political resistance, and community cohesion. Despite their significance, scholarly research on Madafahs in Sweida remains limited. This article examines their architectural design, socio-cultural roles, and historical evolution to uncover this understudied tradition and advance conservation efforts for this heritage. Combining archival research, case studies, and oral histories from residents and experts, this study employs narrative analysis to decode the cultural meanings embedded in these spaces. Findings reveal that Madafahs are more than architectural landmarks; they serve as living embodiments of resilience, cultural pride, and communal identity, fostering social cohesion, while their basalt stone construction reflects Jabal al-Arab’s vernacular heritage. Historically, they hosted revolutionary activities against colonial rule. Today, urbanisation and economic pressures threaten their traditional role, yet they endure as symbols of continuity. This study highlights Madafahs as valuable heritage sites and cradles for narratives of magnanimity and defiance. Collaborative efforts between stakeholders and policymakers could revitalise these spaces, ensuring that their legacy persists amid modern challenges. Full article
Show Figures

Figure 1

26 pages, 3400 KB  
Article
Analysis of Retrofit Strategies of Mid-20th-Century Modern, Concrete Buildings
by Bernadett Csaszar, Richard O’Hegarty and Oliver Kinnane
Architecture 2025, 5(4), 108; https://doi.org/10.3390/architecture5040108 - 7 Nov 2025
Viewed by 558
Abstract
Reusing existing buildings is a valid response to the architectural challenge associated with addressing climate change and can aid the regeneration of the historic built environment. This demands sensitive architectural conservation strategies that improve thermal comfort, indoor environmental quality, and energy efficiency. In [...] Read more.
Reusing existing buildings is a valid response to the architectural challenge associated with addressing climate change and can aid the regeneration of the historic built environment. This demands sensitive architectural conservation strategies that improve thermal comfort, indoor environmental quality, and energy efficiency. In addition, energy retrofit solutions that balance performance improvements with the conservation of cultural and architectural values are needed to achieve higher performance while preserving cultural heritage, architectural features, and identity. Energy retrofits of post-war, mid-20th-century buildings pose particular challenges, including low ceiling heights, full-height windows, external decorative components, and other structural aspects, as these features hinder thermal upgrades. Concrete buildings from this period are frequently demolished due to limited guidance on effective retrofit methods. This study explores the most effective energy retrofit strategies for balancing energy efficiency with conservation requirements in such buildings, and assesses the risks associated with condensation and thermal bridging arising from internal insulation strategies. This paper examines internal insulation as a retrofit solution, where external insulation is not feasible. Internal wall insulation (IWI) reduces overall heat loss but concentrates thermal transfer at uninsulated junctions, thereby increasing the risk of condensation. In the simulated case, a relatively thin, short strip of slab insulation, combined with wall insulation, significantly reduced condensation and mould risk, suggesting a potential solution for mid-century building types. The analysis shows that applying insulation asymmetrically worsens conditions on the uninsulated side. Full-height window replacement, coupled with internal slab insulation, results in the most significant improvement; however, slab insulation alone can mitigate condensation risks where window replacement is not permitted. Findings highlight that partial insulation at balconies, parapets, and roof junctions is minimally effective, reinforcing the importance of integrated internal strategies for successful retrofits. Full article
(This article belongs to the Special Issue Strategies for Architectural Conservation and Adaptive Reuse)
Show Figures

Figure 1

46 pages, 19895 KB  
Article
Historic Trees, Modern Tools: Innovative Health Assessment of a Linden Avenue in an Urban Environment
by Wojciech Durlak, Margot Dudkiewicz-Pietrzyk and Paweł Szot
Sustainability 2025, 17(21), 9681; https://doi.org/10.3390/su17219681 - 30 Oct 2025
Viewed by 409
Abstract
Within the current administrative boundaries of the city of Lublin, fragments of roadside tree avenues of various historical origins and periods of establishment have been preserved, including former tree-lined roads leading to rural and suburban residences from the 18th and 19th centuries. This [...] Read more.
Within the current administrative boundaries of the city of Lublin, fragments of roadside tree avenues of various historical origins and periods of establishment have been preserved, including former tree-lined roads leading to rural and suburban residences from the 18th and 19th centuries. This avenue once led to the manor in Konstantynów and now serves as the main road through the campus of the John Paul II Catholic University of Lublin (Katolicki Uniwersytet Lubelski—KUL). As one of the last surviving elements of the former rural landscape, the Konstantynów avenue represents a symbolic link between past and future. The research combines acoustic tomography and chlorophyll fluorescence analysis, providing a precise and non-invasive evaluation of the internal structure and physiological performance of 34 small-leaved linden trees (Tilia cordata Mill.). This methodological approach allows for early detection of stress symptoms and structural degradation, offering a significant advancement over traditional visual assessments. The study area is an intensively used urban campus, where extensive surface sealing beneath tree canopies restricts rooting space. The degree of surface sealing (paving) directly beneath the tree canopies was also measured. Based on the statistical analysis, a weak a non-significant weak negative correlation (r = −0.117) was found between the proportion of sealed surfaces within the Tree Protection Zone (TPZ) and the Fv/Fm vitality index, indicating that higher levels of surface sealing may reduce tree vitality; however, this relationship was not statistically significant (p = 0.518). The study provides an evidence-based framework for conserving historic trees by integrating advanced diagnostic tools and quantifying environmental stress factors. It emphasizes the importance of improving rooting conditions, integrating heritage trees into urban planning strategies, and developing adaptive management practices to increase their resilience. The findings offer a model for developing innovative conservation strategies, applicable to historic green infrastructure across Europe and beyond. Full article
(This article belongs to the Special Issue Patterns and Drivers of Urban Greenspace and Plant Diversity)
Show Figures

Figure 1

47 pages, 82417 KB  
Article
Credentials for an International Digital Register of 20th Century Construction Techniques—Prototype for Façade Systems
by Alessandra Cernaro, Ornella Fiandaca, Alessandro Greco, Fabio Minutoli and Jaime Javier Migone Rettig
Heritage 2025, 8(11), 448; https://doi.org/10.3390/heritage8110448 - 24 Oct 2025
Viewed by 674
Abstract
The architectural heritage of the 20th century has proved to be highly vulnerable to the test of time, with slight variations in different geographical contexts. The lack of value recognition, restrictions imposition, and resulting protection has led to the loss of memory of [...] Read more.
The architectural heritage of the 20th century has proved to be highly vulnerable to the test of time, with slight variations in different geographical contexts. The lack of value recognition, restrictions imposition, and resulting protection has led to the loss of memory of material and immaterial values. Restoring dignity has been the primary goal of those who have given substance and vitality to the theme of Modern Restoration, inheriting from the past the method that requires, in order to catalogue each work, the essential stages of knowledge and documentation, preliminary to conservation and enhancement. It is precisely in this scenario, after analysing the experiences of institutions, bodies and associations in the field of filing and cataloguing, that the needs brought about by the digital transition were taken on board; the aim is to define, within the PRIN 2022 DIMHENSION project, an innovative operative protocol that is economically, socially and technically sustainable, aimed at the computerised management of 20th century architectural heritage. The steps are the identification of the global description of the history of the building, translation of the entire body of data into information assets (H-BIR), and the possibility of consultation using parametric models (H-BIM). A Digital Register has therefore been designed, initially for an international sample of late 20th century façade systems, which goes well beyond their dynamic documentation, creating the conditions for a platform for consulting the complex of information, structured in an H-BIR archive interfaced with an H-BIM object library. Full article
(This article belongs to the Special Issue Digital Museology and Emerging Technologies in Cultural Heritage)
Show Figures

Figure 1

14 pages, 2395 KB  
Article
Strength Characteristics of Historical Mortars—Experimental Study Using the Double Punch Method
by Piotr Matysek and Michał Witkowski
Materials 2025, 18(21), 4868; https://doi.org/10.3390/ma18214868 - 24 Oct 2025
Viewed by 369
Abstract
Identification of the strength characteristics of mortars in brick or stone masonry is crucial in the structural analysis of heritage buildings and selecting materials for their repairs and reconstruction. Non-destructive, minimally destructive, and minor-destructive tests have been developed to establish the strength of [...] Read more.
Identification of the strength characteristics of mortars in brick or stone masonry is crucial in the structural analysis of heritage buildings and selecting materials for their repairs and reconstruction. Non-destructive, minimally destructive, and minor-destructive tests have been developed to establish the strength of mortar in existing masonry. This paper presents strength tests on mortar samples extracted from bed joints of heritage buildings erected in the historic center of Cracow during the 19th and 20th centuries. The mortar samples were tested using the double-punch method, a minor-destructive technique especially useful for heritage structures where cutting out large masonry specimens is not possible due to conservation reasons. The impact of sample thickness and type of capping materials on the test results were analyzed in detail. Practical recommendations are also proposed for the procedure of the double-punch method in relation to historical mortars. Full article
Show Figures

Figure 1

15 pages, 4543 KB  
Article
Conservation for Teaching: Restoration and Educational Use of an 18th-Century “Albarelo” at the Museum of the History of Pharmacy in Seville (Spain)
by Antonio Ramos Carrillo, Juan Núñez Valdés and Rocío Ruiz Altaba
Heritage 2025, 8(11), 445; https://doi.org/10.3390/heritage8110445 - 23 Oct 2025
Viewed by 387
Abstract
The permanent historical-pharmaceutical collection at the Faculty of Pharmacy, University of Seville (Spain), offers visitors a vivid impression of what an apothecary’s shop looked like around the turn of the 19th to the 20th century. In that era, pharmacists manually prepared medicines and [...] Read more.
The permanent historical-pharmaceutical collection at the Faculty of Pharmacy, University of Seville (Spain), offers visitors a vivid impression of what an apothecary’s shop looked like around the turn of the 19th to the 20th century. In that era, pharmacists manually prepared medicines and stored raw materials in various ceramic containers, including jars, oil cruets, burnias, and albarelos. Each year, the museum receives new donations, such as a recent set of pharmacy jars from a private collection. Most of these are albarelos, with one dating back to the 18th century and others originating from more recent ceramic workshops. During transport from Murcia to Seville, the 18th-century albarelo was accidentally broken. To preserve its historical and artistic value, we commissioned a master potter to restore the piece. Thanks to this intervention, the albarelo is now part of the museum’s exhibition and can be appreciated by students and visitors interested in cultural heritage beyond the pharmaceutical field. Full article
Show Figures

Figure 1

15 pages, 19436 KB  
Article
Preserving Europe’s Post-War University Buildings: Towards Integrated Conservation and Management Plans
by Giuseppe Galbiati, Franz Graf and Giulia Marino
Buildings 2025, 15(21), 3824; https://doi.org/10.3390/buildings15213824 - 23 Oct 2025
Viewed by 470
Abstract
The construction of post-Second World War university buildings represents one of the most distinctive architectural phenomena of the twentieth century. These buildings rapidly gained international recognition for their innovative design and construction techniques, while also embodying the social and political aspirations of their [...] Read more.
The construction of post-Second World War university buildings represents one of the most distinctive architectural phenomena of the twentieth century. These buildings rapidly gained international recognition for their innovative design and construction techniques, while also embodying the social and political aspirations of their time. Today, however, nearly five decades after their completion, they face new challenges related to energy retrofitting, spatial renovation, and functional adaptation. As a result, the architectural integrity of many European post-war universities is increasingly at risk. Extensive renovations, abandonment, and even demolitions are becoming more frequent, often in the absence of coherent management frameworks or long-term conservation strategies. To address these issues, this study adopts a three-phase methodological framework consisting of (1) historical research, (2) critical–comparative analysis of conservation and management strategies, and (3) in situ investigation. Through the examination of multiple case studies across Europe, the research finds that, although Conservation and Management Plans (CMPs) are internationally recognized as effective tools for safeguarding heritage, they have been implemented in only a limited number of cases. The analysis reveals significant variations in strategic approaches and expected outcomes, resulting in a highly heterogeneous panorama. The challenges and limitations that have led to the current situation are also discussed. By providing a large overview of the current practice, the paper aims at demonstrating the urgent need to develop new, more comprehensive CMPs. These plans should integrate objectives relating to energy efficiency, heritage preservation, and adaptive reuse. Multidisciplinary approaches are thus advocated over the fragmented, mono-objective plans that remain prevalent today. Full article
Show Figures

Figure 1

29 pages, 5764 KB  
Article
The Potential Use of Electric Bicycles in the Historic Quarter of the Seaport City of Valparaíso, Chile, Through Participatory Mapping and Focus Groups Supported by AI Data Processing
by Vicente Aprigliano, Catalina Toro, Gonzalo Rojas, Mitsuyoshi Fukushi, Iván Bastías, Sebastián Seriani, William Ribeiro da Silva, Álvaro Peña and Luis López-Quijada
ISPRS Int. J. Geo-Inf. 2025, 14(10), 405; https://doi.org/10.3390/ijgi14100405 - 16 Oct 2025
Viewed by 567
Abstract
The Seaport City of Valparaíso, Chile, declared a World Heritage Site (WHS) by the United Nations, is known for its built landscape shaped during the first phase of globalization in the late 19th century, including early transport systems. However, the city now faces [...] Read more.
The Seaport City of Valparaíso, Chile, declared a World Heritage Site (WHS) by the United Nations, is known for its built landscape shaped during the first phase of globalization in the late 19th century, including early transport systems. However, the city now faces growing 21st-century urban and transport challenges common in Latin America. Amid the rise of electric micromobility in Chile, this study explores the potential use of electric bicycles (E-Bikes) in Valparaíso’s historic quarter. A qualitative methodology was employed, including participatory mapping to identify strengths, weaknesses, opportunities, and threats (SWOT), and focus group discussions supported by AI-based text analysis. Findings reveal that barriers to E-Bike use extend beyond topography and infrastructure, highlighting concerns such as deteriorated public spaces, lack of green areas, and safety issues. Promoting E-Bike adoption will require improving infrastructure, launching educational campaigns, optimizing routes, and fostering community participation. This study aims to inform local decision-makers on how to enhance sustainable mobility by integrating E-Bikes into the historical electric transport of Valparaíso, thereby contributing to the modernization of mobility within a heritage context. Full article
Show Figures

Figure 1

20 pages, 15206 KB  
Project Report
Vaulted Harmonies: Archaeoacoustic Concert in Notre-Dame de Paris
by David Poirier-Quinot, Jean-Marc Lyzwa, Jérôme Mouscadet and Brian F. G. Katz
Acoustics 2025, 7(4), 66; https://doi.org/10.3390/acoustics7040066 - 15 Oct 2025
Viewed by 938
Abstract
This paper presents Vaulted Harmonies, a 66-min animated feature film created as part of the scientific outreach effort of the Past Has Ears at Notre-Dame project (ANR-PHEND). The project investigates the historical acoustics of Notre-Dame de Paris and their influence on music over [...] Read more.
This paper presents Vaulted Harmonies, a 66-min animated feature film created as part of the scientific outreach effort of the Past Has Ears at Notre-Dame project (ANR-PHEND). The project investigates the historical acoustics of Notre-Dame de Paris and their influence on music over the centuries. The film is structured around eleven musical pieces spanning the 12th to 20th centuries, each chosen for its relevance to the cathedral’s history and musical heritage. Details include how each piece was recorded and auralised using a calibrated geometric acoustic model that reflects the acoustics of the corresponding historical period. Further details describe the creation of the CGI renderings of Notre-Dame, which feature animated musicians synchronised with the music they perform, enhancing the immersive quality of the experience. These musical performances are interwoven with short documentary-style segments that provide historical and musicological context. The film adopts a first-person perspective in which the acoustics and visuals dynamically follow the camera’s movement, offering a virtual reality-like experience in a cinematic format. Vaulted Harmonies thus functions both as an engaging archaeoacoustic outreach project and as a standalone virtual concert rooted in historically informed performance and production. Full article
(This article belongs to the Special Issue The Past Has Ears: Archaeoacoustics and Acoustic Heritage)
Show Figures

Figure 1

20 pages, 3708 KB  
Article
Bacillus anthracis Phylogeography: Origin of the East Asian Polytomy and Impact of International Trade for Its near Global Dispersal
by Gilles Vergnaud, Markus H. Antwerpen and Gregor Grass
Pathogens 2025, 14(10), 1041; https://doi.org/10.3390/pathogens14101041 - 14 Oct 2025
Viewed by 666
Abstract
Bacillus anthracis is the etiological agent of the zoonotic disease anthrax. The pathogen has colonized many regions of all inhabited continents. Increasing evidence points to a strong contribution of anthropogenic activities (trade) in this almost global spread. This article contributes further genomic data [...] Read more.
Bacillus anthracis is the etiological agent of the zoonotic disease anthrax. The pathogen has colonized many regions of all inhabited continents. Increasing evidence points to a strong contribution of anthropogenic activities (trade) in this almost global spread. This article contributes further genomic data from 21 B. anthracis strains, including 19 isolated in Germany, aiming to support and detail the human role in anthrax dispersal. The newly sequenced genomes belong to the B. anthracis lineage predominant in China. This lineage is remarkable because of its phylogenetic structure. A polytomy with nine branches radiating from a central node was identified by whole-genome single-nucleotide polymorphism (wgSNP) analysis. Strains from Germany populate two among the nine branches. Detailed analysis of the polytomy indicates that it most likely emerged in China. We propose that the polytomy is the result of the import of contaminated animal products in a limited spatiotemporal frame, followed by the distribution of these products to different locations within China, where new B. anthracis lineages then became independently established. Currently available data point to Bengal as a likely geographic source of the original contamination, and the history of trade exchanges between Bengal and China agrees with the early fifteenth century as a likely time period. The subsequent exports to Germany would have occurred during the 19th century according to German trade history. Notably, Germany has been experiencing localized anthrax outbreaks from this trade heritage up into the 21st century. Full article
(This article belongs to the Special Issue Current Research on Bacillus anthracis Infection)
Show Figures

Figure 1

17 pages, 1510 KB  
Review
Ice Jam Flooding of the Drying Peace-Athabasca Delta: Hindsight on the Accuracy of the Traditional Knowledge and Historical Flood Record
by Spyros Beltaos
Environments 2025, 12(10), 376; https://doi.org/10.3390/environments12100376 - 13 Oct 2025
Viewed by 734
Abstract
The Peace-Athabasca Delta (PAD) in northern Alberta, Canada, is one of the world’s largest inland freshwater deltas and is largely located within the Wood Buffalo National Park, a UNESCO World Heritage Site. Owing to its ecological and socioeconomic significance, the PAD has been [...] Read more.
The Peace-Athabasca Delta (PAD) in northern Alberta, Canada, is one of the world’s largest inland freshwater deltas and is largely located within the Wood Buffalo National Park, a UNESCO World Heritage Site. Owing to its ecological and socioeconomic significance, the PAD has been designated a Ramsar wetland of international importance. A paucity of large-scale Peace River ice jam flooding and concurrent drying trend during the past five decades has motivated various studies on relevant processes and on possible remedial action. In turn, many of these studies are informed by a flood record that was compiled in 1995, based on Historical information and Traditional Knowledge (H-TK flood record). Later work has expressed occasional reservations regarding the accuracy of this record, while much more is now known about the physical and hydroclimatic controls of PAD ice jams. This paper examines the 20th century portion of the H-TK record in the light of recent scientific advances made since the 1990s and of a wealth of hydrometric and climatic indicators, along with eyewitness corroborations, that extend back to the early 1900s. Systematic observational data and monitoring reports that have become available since the 1990s have also provided valuable documentation of PAD flooding. It is concluded that the record of major ice-jam floods is reliable, while the possibility of “missed” events cannot be precluded. The record of minor ice jam floods, which is largely inferred from reversed tributary flows entering Lake Athabasca, may not be reliable because more than half of the reported events might not have occurred at all. The value of the H-TK record is primarily in the major events, which generate overland inundation and can amply recharge various ponds, lakes, and wetlands of the PAD. Implications of the results for pre- and post-regulation flood frequencies and for future park management are discussed. Full article
Show Figures

Figure 1

Back to TopTop