Journal Description
Symmetry
Symmetry
is an international, peer-reviewed, open access journal covering research on symmetry/asymmetry phenomena wherever they occur in all aspects of natural sciences, and is published monthly online by MDPI.
- Open Access— free for readers, with article processing charges (APC) paid by authors or their institutions.
- High Visibility: indexed within SCIE (Web of Science), Scopus, CAPlus / SciFinder, Inspec, Astrophysics Data System, and other databases.
- Journal Rank: JCR - Q2 (Multidisciplinary Sciences) / CiteScore - Q1 (General Mathematics )
- Rapid Publication: manuscripts are peer-reviewed and a first decision is provided to authors approximately 15.8 days after submission; acceptance to publication is undertaken in 5.9 days (median values for papers published in this journal in the second half of 2025).
- Recognition of Reviewers: reviewers who provide timely, thorough peer-review reports receive vouchers entitling them to a discount on the APC of their next publication in any MDPI journal, in appreciation of the work done.
- Testimonials: See what our editors and authors say about Symmetry.
- Journal Cluster of Mathematics and Its Applications: AppliedMath, Axioms, Computation, Fractal and Fractional, Geometry, International Journal of Topology, Logics, Mathematics and Symmetry.
Impact Factor:
2.2 (2024);
5-Year Impact Factor:
2.1 (2024)
Latest Articles
Prestressing Design Targeting a Desired Structural Curvature State to Mitigate Time-Dependent Deflection of Long-Span Prestressed Concrete Bridges
Symmetry 2026, 18(3), 456; https://doi.org/10.3390/sym18030456 - 6 Mar 2026
Abstract
Excessive deflection during the service period of long-span prestressed concrete (PC) bridges remains a persistent challenge in bridge engineering. This study proposes a prestressing design strategy for PC bridges that targets a desired structural curvature (DSC) by counteracting self-weight and external loads, thereby
[...] Read more.
Excessive deflection during the service period of long-span prestressed concrete (PC) bridges remains a persistent challenge in bridge engineering. This study proposes a prestressing design strategy for PC bridges that targets a desired structural curvature (DSC) by counteracting self-weight and external loads, thereby controlling both the initial curvature and its time-dependent evolution associated with prestress losses. The proposed framework was verified through a numerical simulation of a long-term simply supported beam test lasting 1350 days, showing that the mid-span deflection was significantly mitigated and the stress distributions were changed under sustained loading. Furthermore, the applicability of the proposed method is demonstrated through evaluations of two in-service long-span PC girder bridges. Compared with the original designs, the proposed method effectively controls excessive mid-span deflection and improves the bending moment (BM) and stress distributions. For the three-span PC rigid frame bridge constructed using the symmetrical cantilever method, the mid-span deflection was reduced by approximately 63% at 3500 days of service and remained stable after retrofitting. For the five-span continuous PC bridge erected by means of symmetrical cantilever construction, the secondary mid-span deflection at 4800 days was reduced by nearly 70%, satisfying serviceability requirements. These results demonstrate that the proposed DSC-based prestressing design method provides an effective and practical solution for mitigating time-dependent deflection of long-span PC bridges and ensuring robust performance throughout the service life.
Full article
(This article belongs to the Special Issue Symmetry and Finite Element Method in Civil Engineering)
►
Show Figures
Open AccessArticle
An Efficient Deep Path Coverage-Based Approach for Automated Software Structural Testing
by
Bahman Arasteh, Mohammadali Ipchi Sheshgelani and Huseyin Kusetogullari
Symmetry 2026, 18(3), 455; https://doi.org/10.3390/sym18030455 - 6 Mar 2026
Abstract
Structural software testing is an essential stage in the software development lifecycle, where achieving high coverage and fault detection remains a significant challenge. Manual testing is costly and inefficient for a program with a large number of modules and functions. Automated test data
[...] Read more.
Structural software testing is an essential stage in the software development lifecycle, where achieving high coverage and fault detection remains a significant challenge. Manual testing is costly and inefficient for a program with a large number of modules and functions. Automated test data generation addresses this issue, but its effectiveness depends on the optimization strategies used. This study introduces a novel hybrid optimization algorithm that combines the Gray Wolf Optimizer (GWO) and Particle Swarm Optimization (PSO) to cover deep paths of the program and generate efficient test data. By balancing exploration and exploitation through the proposed hybrid PSO-GWO approach, this method adapts well to programs of varying size and complexity. The proposed method was evaluated on 26 standard benchmark programs. Experimental results demonstrate its superior performance, achieving 88.37% coverage, which is higher than the state-of-the-art methods, and a mutation score of 67.45%, reflecting improved fault detection capability. Moreover, it produces fewer test cases and executes an average of 1257.7 s, approximately half the time required by GA, GWO, and PSO individually. In this study, the symmetric and asymmetric structural aspects of program control flow and execution paths are analyzed to generate automated tests. The suggested deep path coverage technique uses optimization principles based on symmetry to achieve effective and reliable structural testing of software. Overall, the proposed hybrid algorithm delivers test data that is smaller, faster, and more effective. The proposed method is a reliable and efficient test generator compared to the state-of-the-art methods.
Full article
(This article belongs to the Section Mathematics)
►▼
Show Figures

Figure 1
Open AccessArticle
Stochastic Resonance in a Class of Bifurcation Systems Driven by Multiplicative and Additive White Noise
by
Haohao Bi, Liuyun Wang, Dong He and Jilin Liu
Symmetry 2026, 18(3), 454; https://doi.org/10.3390/sym18030454 - 6 Mar 2026
Abstract
►▼
Show Figures
This paper investigates the transition behaviour and stochastic resonance phenomenon in a class of bifurcation systems with a symmetric piecewise smooth potential, induced by a control parameter, under the combined influence of multiplicative white noise, additive white noise, and a periodic force. As
[...] Read more.
This paper investigates the transition behaviour and stochastic resonance phenomenon in a class of bifurcation systems with a symmetric piecewise smooth potential, induced by a control parameter, under the combined influence of multiplicative white noise, additive white noise, and a periodic force. As the control parameter increases, the symmetric piecewise smooth potential of the system evolves from tristability to bistability. To study stochastic resonance in this system, an approximate Fokker–Planck equation is first derived based on Novikov’s theorem and the Fox approximation method. Subsequently, the approximate stationary probability density of the system is obtained from the Fokker–Planck equation, revealing the occurrence of a stochastic P-bifurcation. Then, within the bistable and multistable regimes, the effects of the bifurcation parameter, multiplicative noise intensity, and additive noise intensity on the mean first passage time (MFPT) are analysed. Finally, based on the mean first passage time, the response amplitude for stochastic resonance is derived via linear response theory, and the influences of the bifurcation parameter, noise intensities, correlation time, and signal frequency on the response amplitude are examined. In the bifurcation regime, the correctness of the expressions is verified numerically. It is found that multistability reduces the mean first passage time, and stochastic resonance is further analysed using the Fokker–Planck equation.
Full article

Figure 1
Open AccessArticle
Control Barrier Function Constrained Model Reference Adaptive Control for UGV Under State and Input Limits
by
Ningshan Bai and Zhenghong Jin
Symmetry 2026, 18(3), 453; https://doi.org/10.3390/sym18030453 - 6 Mar 2026
Abstract
This paper studies constrained model reference adaptive control (MRAC) for a planar unmanned ground vehicle (UGV) subject to actuator limits and safety requirements. First, we establish a double-integrator model by applying dynamic feedback linearization to a nonholonomic kinematic model with acceleration input, while
[...] Read more.
This paper studies constrained model reference adaptive control (MRAC) for a planar unmanned ground vehicle (UGV) subject to actuator limits and safety requirements. First, we establish a double-integrator model by applying dynamic feedback linearization to a nonholonomic kinematic model with acceleration input, while simultaneously accounting for external disturbances. A constrained MRAC scheme is developed that enforces constraints at two levels: (i) actuator constraints are guaranteed by saturating the physical inputs after mapping the adaptive virtual control through the inverse kinematic transformation, and (ii) safety constraints are enforced via componentwise control barrier function (CBF) on the tracking error, which induces explicit bounds on the plant state. A projection-based adaptive law is introduced to keep parameter estimates bounded and to ensure well-posedness under saturation-induced mismatch. Moreover, we propose a sufficient feasibility condition that explicitly relates safety margins, disturbance bounds, and available actuator authority, thereby forming a guideline for feasible region design. Simulation studies demonstrate that the proposed method achieves constraint-satisfying tracking under bounded disturbances while respecting physical actuator constraints.
Full article
(This article belongs to the Section Computer)
►▼
Show Figures

Figure 1
Open AccessArticle
Anisotropic Total Generalized Variation Enhanced Deep Image Prior for Image Denoising
by
Jue Wang, Jianlou Xu, Yan Hao, Limei Huo, Zengbo Wang and Bohan Li
Symmetry 2026, 18(3), 452; https://doi.org/10.3390/sym18030452 - 6 Mar 2026
Abstract
To enhance the performance of deep image prior, we propose a novel image denoising model that embeds an anisotropic diffusion tensor into the total generalized variation model and combines it with the deep image prior. The proposed tensor weights deep gradients and guides
[...] Read more.
To enhance the performance of deep image prior, we propose a novel image denoising model that embeds an anisotropic diffusion tensor into the total generalized variation model and combines it with the deep image prior. The proposed tensor weights deep gradients and guides gradient orientation, which effectively preserves sharp edges. We solve the corresponding minimization problem using the augmented Lagrangian method and the alternating direction method of multipliers. Experimental results show that the proposed method can remove noise while suppressing staircase artifacts and enhancing edge structures, yielding restored images with clearer edge details. Both quantitative metrics and visual comparisons show consistent improvements over competing methods across multiple noise levels, with more pronounced advantages in edge preservation.
Full article
(This article belongs to the Section Computer)
►▼
Show Figures

Figure 1
Open AccessArticle
Subject-Independent Multimodal Interaction Modeling for Joint Emotion and Immersion Estimation in Virtual Reality
by
Haibing Wang and Mujiangshan Wang
Symmetry 2026, 18(3), 451; https://doi.org/10.3390/sym18030451 - 6 Mar 2026
Abstract
Virtual Reality (VR) has emerged as a powerful medium for immersive human–computer interaction, where users’ emotional and experiential states play a pivotal role in shaping engagement and perception. However, existing affective computing approaches often model emotion recognition and immersion estimation as independent problems,
[...] Read more.
Virtual Reality (VR) has emerged as a powerful medium for immersive human–computer interaction, where users’ emotional and experiential states play a pivotal role in shaping engagement and perception. However, existing affective computing approaches often model emotion recognition and immersion estimation as independent problems, overlooking their intrinsic coupling and the structured relationships underlying multimodal physiological signals. In this work, we propose a modality-aware multi-task learning framework that jointly models emotion recognition and immersion estimation from a graph-structured and symmetry-aware interaction perspective. Specifically, heterogeneous physiological and behavioral modalities—including eye-tracking, electrocardiogram (ECG), and galvanic skin response (GSR)—are treated as relational components with structurally symmetric encoding and fusion mechanisms, while their cross-modality dependencies are adaptively aggregated to preserve interaction symmetry at the representation level and introduce controlled asymmetry at the task-optimization level through weighted multi-task learning, without introducing explicit graph neural network architectures. To support reproducible evaluation, the VREED dataset is further extended with quantitative immersion annotations derived from presence-related self-reports via weighted aggregation and factor analysis. Extensive experiments demonstrate that the proposed framework consistently outperforms recurrent, convolutional, and Transformer-based baselines. Compared with the strongest Transformer baseline, the proposed framework yields consistent relative performance gains of approximately 3–7% for emotion recognition metrics and reduces immersion estimation errors by nearly 9%. Beyond empirical improvements, this study provides a structured interpretation of multimodal affective modeling that highlights symmetry, coupling, and controlled symmetry breaking in multi-task learning, offering a principled foundation for adaptive VR systems, emotion-driven personalization, and dynamic user experience optimization.
Full article
(This article belongs to the Section Computer)
►▼
Show Figures

Figure 1
Open AccessArticle
Symmetry-Guided Deep Generative Model for Multi-Step Evolution of Complex Dynamical Systems
by
Ying Xu, Chengbo Zhu, Nannan Su, Yingying Wang and Ziqi Fan
Symmetry 2026, 18(3), 450; https://doi.org/10.3390/sym18030450 - 6 Mar 2026
Abstract
Complex dynamical systems are characterized by inherent nonlinearity, high dimensionality, spatiotemporal uncertainty, and implicit symmetry, posing fundamental challenges for their mathematical modeling and multi-step evolution prediction. For example, wind power exhibits strong randomness, intermittency, and latent temporal symmetry. To address this, this paper
[...] Read more.
Complex dynamical systems are characterized by inherent nonlinearity, high dimensionality, spatiotemporal uncertainty, and implicit symmetry, posing fundamental challenges for their mathematical modeling and multi-step evolution prediction. For example, wind power exhibits strong randomness, intermittency, and latent temporal symmetry. To address this, this paper proposes a symmetry-guided deep generative model, the bi-directional recurrent generative adversarial network (BDR-GAN), for the multi-step rolling prediction of such systems. The BDR-GAN formalizes multi-step evolution as a conditional probability distribution learning problem. It systematically integrates three forms of symmetry to enhance modeling validity: bi-directional temporal symmetry captured by a BiLSTM-based generator, structural symmetry within the adversarial learning framework between the generator and a 1D-CNN discriminator, and rolling symmetry enabled by a recursive prediction strategy that supports cyclic state updates. Theoretical analysis demonstrates that this symmetry-embedded adversarial mechanism enables BDR-GAN to effectively approximate the underlying dynamic operators and the conditional distribution of future states, improving the learned model’s generalization. Experimental validation on wind power datasets confirms the framework’s superiority. Compared to benchmark models, BDR-GAN achieves superior prediction accuracy (e.g., RMSE 0.236, MAPE 5.12%), provides reliable uncertainty quantification (PICP 95.5%), and exhibits enhanced robustness against noise and variability. This work provides a generalizable, symmetry-guided modeling framework for the multi-step evolution of complex dynamical systems, offering theoretical and technical support for high-precision prediction in critical applications such as wind power integration and smart grid operation.
Full article
(This article belongs to the Special Issue Application of Symmetry/Asymmetry and Machine Learning)
►▼
Show Figures

Figure 1
Open AccessArticle
Symmetry-Aware Dynamic Graph Learning for One-Step Scenic-Spot Visitor Demand Forecasting
by
Wenliang Cheng, Yiqiang Wang, Yulong Xiao and Yuxue Xiao
Symmetry 2026, 18(3), 449; https://doi.org/10.3390/sym18030449 - 6 Mar 2026
Abstract
Accurate one-step forecasting of scenic-spot visitor demand is challenging due to strong non-stationarity, holiday-induced peaks, and abrupt reputation-driven shocks. We propose a symmetry-aware dynamic graph learning framework that fuses social–physical sensing streams for robust demand prediction. Online reviews are treated as social sensing,
[...] Read more.
Accurate one-step forecasting of scenic-spot visitor demand is challenging due to strong non-stationarity, holiday-induced peaks, and abrupt reputation-driven shocks. We propose a symmetry-aware dynamic graph learning framework that fuses social–physical sensing streams for robust demand prediction. Online reviews are treated as social sensing, transformed into daily sentiment indicators, and aligned with demand using a delay-aware aggregation scheme. To capture evolving inter-spot dependencies, we construct a time-varying adjacency matrix that is updated over time and integrated into a lightweight spatio-temporal forecasting model, Dynamic Spatio-temporal Graph Attention LSTM (DSGAT-LSTM). The model preserves the permutation-invariant property of graph learning while introducing sentiment-guided feature reweighting and sentiment-gated temporal updates to better track volatility. Experiments on multi-year daily data from multiple A-level scenic spots with holiday and weather context demonstrate consistent error reductions over representative temporal and graph-based baselines, together with improved stability under peak and shock conditions. We will release the processed feature-level dataset and implementation scripts to support reproducibility.
Full article
(This article belongs to the Special Issue Advances in Machine Learning and Symmetry/Asymmetry)
►▼
Show Figures

Figure 1
Open AccessArticle
CS-MLAkNN: A Cost-Sensitive Adaptive k-Nearest Neighbors Algorithm for Imbalanced Multi-Label Learning
by
Zhengyao Shen, Jicong Duan, Ying Wang and Hualong Yu
Symmetry 2026, 18(3), 448; https://doi.org/10.3390/sym18030448 - 5 Mar 2026
Abstract
Multi-label data usually carries a complex structural class imbalance, which significantly affects the overall predictive performance of multi-label learning models. Although many studies have investigated this problem, most existing methods rely on resampling, static cost weighting, or ensemble learning. Few studies simultaneously consider
[...] Read more.
Multi-label data usually carries a complex structural class imbalance, which significantly affects the overall predictive performance of multi-label learning models. Although many studies have investigated this problem, most existing methods rely on resampling, static cost weighting, or ensemble learning. Few studies simultaneously consider cost information and neighborhood size within the local statistical model of ML-kNN. To address this issue, this paper proposes a cost-sensitive adaptive k-nearest neighbors algorithm, named CS-MLAkNN, for imbalanced multi-label learning. The algorithm implements a dual cost-sensitive strategy at both the feature and label levels within the ML-kNN framework. Specifically, feature-level cost sensitivity is achieved through distance weighting during the training phase. In the prediction phase, label distribution information is incorporated into the posterior probability calculation to achieve label-level cost sensitivity. Moreover, the optimal number of neighbors (k) is determined adaptively through cross-validation. CS-MLAkNN maintains the simplicity and interpretability of the original ML-kNN, and meanwhile it explicitly introduces cost sensitivity and adaptiveness into three key steps: distance metric, posterior decision, and neighbor determination. Experimental results on 14 benchmark datasets demonstrate that the proposed method achieves optimal or near-optimal performance across various evaluation metrics. It also shows significant advantages over other state-of-the-art imbalanced multi-label learning algorithms.
Full article
(This article belongs to the Special Issue Advances in Machine Learning and Symmetry/Asymmetry)
►▼
Show Figures

Figure 1
Open AccessArticle
A Multi-Port Wireless Energy Interaction System Based on LC Series Resonance with Seamless Mode Switching Capability
by
Xun Chen, Yujie Wang, Song Xu, Pengqiang Nie, Wei Jiang and Seiji Hashimoto
Symmetry 2026, 18(3), 447; https://doi.org/10.3390/sym18030447 - 5 Mar 2026
Abstract
To address the challenges associated with inter-module energy interaction and mode adjustment at load ports in distributed energy systems in the context of the energy transition, this paper proposes and designs a multi-port wireless energy interaction system based on LC series resonance and
[...] Read more.
To address the challenges associated with inter-module energy interaction and mode adjustment at load ports in distributed energy systems in the context of the energy transition, this paper proposes and designs a multi-port wireless energy interaction system based on LC series resonance and multi-coil magnetic coupling. The system aims to facilitate flexible energy interaction among power sources, energy storage units, and loads, as well as multi-modal port regulation. The system employs a multi-coil coupled full-bridge topology combined with a phase-shift control strategy to achieve energy exchange and power regulation among multiple ports. To meet the power demands of different ports, a port state control method incorporating a mode preset mechanism is proposed, enabling the intermediate port to switch seamlessly among input (source), output (load), and active relay modes. This paper analyzes the operating modes of a single port and establishes the dynamic mathematical model of the overall three-coil system as well as the small-signal model of the port output. Furthermore, it investigates the energy interaction mechanism to derive the operating characteristics and conditions under different modes, and elucidates the energy relay mechanism with zero active power consumption. A three-port hardware experimental platform was constructed based on a dsPIC33 controller. Experimental results indicate that: (1) the prototype achieved a maximum transmission power of 100 W; (2) the peak system efficiency reached under different load conditions; and (3) during mode switching, the system response time was less than 200 ms with no significant overshoot. The study demonstrates that the proposed topology and control strategy effectively realized dynamic energy interaction and seamless mode switching among multiple ports, providing a theoretical basis and engineering reference for multi-port energy interaction and wireless power transfer networks.
Full article
(This article belongs to the Special Issue Advanced Technologies in Electrical and Electronic Engineering, 4th Edition)
►▼
Show Figures

Figure 1
Open AccessArticle
Statistical Inference for the Inverted Kumaraswamy Accelerated Model Under Type-I Generalized Hybrid Censoring with Applications
by
Gamal M. Ismail, Ohud A. Alqasem, Lamis M. Alamoudi, Maryam Ibrahim Habadi, Meshayil M. Alsolmi, Raga Hassan Ali Shiekh, Md. Mahabubur Rahman and Samah M. Ahmed
Symmetry 2026, 18(3), 446; https://doi.org/10.3390/sym18030446 - 4 Mar 2026
Abstract
This study investigates the methodologies for robust parameter estimation within the context of the parameters of the inverted Kumaraswamy model using data derived from step-stress partially accelerated life testing with Type-I generalized hybrid censoring. We formulate estimation procedures within both frequentist (maximum likelihood)
[...] Read more.
This study investigates the methodologies for robust parameter estimation within the context of the parameters of the inverted Kumaraswamy model using data derived from step-stress partially accelerated life testing with Type-I generalized hybrid censoring. We formulate estimation procedures within both frequentist (maximum likelihood) and Bayesian frameworks, including the construction of asymptotic and credible intervals. Subsequently, we provide a formal derivation of the associated asymptotic and bootstrap confidence intervals. To address the analytical intractability of the Bayesian estimation, we employ Markov Chain Monte Carlo techniques. The proposed methods are illustrated through an illustrative example, an application to real-world precipitation data, and a simulation study.
Full article
(This article belongs to the Section Mathematics)
►▼
Show Figures

Figure 1
Open AccessArticle
Asymptotic Theory for Multivariate Nonparametric Quantile Regression with Stationary Ergodic Functional Covariates and Missing-at-Random Responses
by
Hadjer Belhas, Mustapha Mohammedi and Salim Bouzebda
Symmetry 2026, 18(3), 445; https://doi.org/10.3390/sym18030445 - 4 Mar 2026
Abstract
Quantiles are among the most fundamental constructs in probability theory and statistics, intrinsically linked to order structures, stochastic dominance, and the principles of robust statistical inference. Although the univariate theory of quantiles is by now classical and well developed, their generalization to multivariate
[...] Read more.
Quantiles are among the most fundamental constructs in probability theory and statistics, intrinsically linked to order structures, stochastic dominance, and the principles of robust statistical inference. Although the univariate theory of quantiles is by now classical and well developed, their generalization to multivariate settings remains mathematically subtle and methodologically demanding. In particular, extending the notion of “location within a distribution” beyond one dimension raises delicate questions of geometry, ordering, and equivariance. Within this landscape, the spatial—or geometric—formulation of multivariate quantiles has emerged as a rigorous and conceptually unifying framework capable of reconciling these issues. In this work we advance this paradigm by introducing a kernel-based estimation procedure for nonparametric conditional geometric quantiles of a multivariate response ( ) given a functional covariate X that takes values in an infinite-dimensional space. The data are assumed to form a strictly stationary and ergodic process, while the responses may be subject to a missing-at-random mechanism, a feature of substantial practical relevance. Our analysis establishes strong consistency of the proposed estimator, characterizes its optimal convergence rate, and derives its asymptotic distribution. These limit theorems, in turn, provide the theoretical foundation for constructing asymptotically valid confidence regions and for performing inference in multivariate quantile regression with functional covariates. The theoretical developments rest on natural complexity conditions for the involved functional classes together with mild smoothness and regularity assumptions. This balance between generality and mathematical precision ensures that the resulting methodology is not only robust in a rigorous probabilistic sense but also widely applicable to contemporary problems in high-dimensional and functional data analysis. The proposed methodology is numerically investigated through simulations and is implemented in a real data application.
Full article
(This article belongs to the Special Issue Symmetry/Asymmetry in Goodness-of-Fit Testing and Statistical Inference Using Non-Parametric Approaches)
►▼
Show Figures

Figure 1
Open AccessArticle
A Regional Message Scaling Min-Sum Decoding Algorithm for MET-LDPC Codes
by
Ying You, Guodong Su and Weiwei Lin
Symmetry 2026, 18(3), 444; https://doi.org/10.3390/sym18030444 - 4 Mar 2026
Abstract
To offer multi-edge type low-density parity-check (MET-LDPC) codes with better performance, this paper proposes a regional message scaling min-sum (RMS) decoding algorithm which improves the performance of the traditional min-sum (MS) decoding algorithm and its modified versions. The contributions of this study are
[...] Read more.
To offer multi-edge type low-density parity-check (MET-LDPC) codes with better performance, this paper proposes a regional message scaling min-sum (RMS) decoding algorithm which improves the performance of the traditional min-sum (MS) decoding algorithm and its modified versions. The contributions of this study are as follows. First, based on the edge-type topology of MET-LDPC codes, we fully exploit their inherent structural information to develop a cross-region decoding architecture by dynamically partitioning the edges of the Tanner graph into three functional regions. Second, we introduce cross-region message scaling (CMS) factors to establish an asymmetric information flow control mechanism, which adaptively regulates the intensity of information exchange across regions. Third, by integrating the multi-edge structure, the cross-region decoding architecture, and the asymmetric information flow control mechanism into a unified framework, we propose the RMS decoding algorithm tailored for MET-LDPC codes. For various code lengths, simulation results demonstrate that the proposed algorithm achieves a significantly lower error floor compared to the traditional MS decoding algorithm and its modified versions over the additive white Gaussian noise (AWGN) channel.
Full article
(This article belongs to the Section Computer)
Open AccessArticle
Predicting the Remaining Useful Life of Ship Shafting Using Bayesian Networks with Asymmetric Probability Distributions
by
Peng Dong, Ge Han and Luwen Yuan
Symmetry 2026, 18(3), 443; https://doi.org/10.3390/sym18030443 - 4 Mar 2026
Abstract
Accurately predicting the remaining useful life (RUL) of ship shafting is crucial for ensuring navigation safety and optimizing operation and maintenance. Traditional Bayesian Network (BN) methods are usually based on the assumption of symmetric distributions. They struggle to effectively characterize common statistical properties
[...] Read more.
Accurately predicting the remaining useful life (RUL) of ship shafting is crucial for ensuring navigation safety and optimizing operation and maintenance. Traditional Bayesian Network (BN) methods are usually based on the assumption of symmetric distributions. They struggle to effectively characterize common statistical properties such as asymmetry and heavy tails during the shafting degradation process, leading to biases in prediction results. To address this issue, this study proposes an Asymmetric Distribution Bayesian Network (ADBN) method. The method consists of three key components. Firstly, each node selects the optimal asymmetric distribution form based on the Bayesian Information Criterion (BIC) to better fit data characteristics. Secondly, a Generalized Linear Model (GLM) is used to associate distribution parameters (e.g., location, scale, shape) with parent node states, enabling the conditional distribution to adaptively evolve with the system degradation process. Finally, to tackle the complex inference problem under asymmetric distributions, an approximate algorithm based on stochastic gradient variational inference is designed to ensure prediction timeliness. Experimental results show that the ADBN method outperforms traditional Gaussian networks in terms of Mean Absolute Error in the early, middle, and late stages of RUL prediction, and can provide more accurate prediction intervals. This research offers a probabilistic approach that better aligns with actual statistical properties for modeling ship shafting degradation.
Full article
(This article belongs to the Special Issue Symmetry in Fault Detection, Diagnosis, and Prognostics)
►▼
Show Figures

Figure 1
Open AccessArticle
Neural Network Auto-Design Algorithm for Urban Travel Time Prediction
by
Eduardo Chandomí-Castellanos, Elías N. Escobar-Gómez, Jorge Iván Bermúdez Rodríguez, José-Roberto Bermúdez, Julio-Alberto Guzmán-Rabasa, Ildeberto Santos-Ruiz and Esvan-Jesús Pérez-Pérez
Symmetry 2026, 18(3), 442; https://doi.org/10.3390/sym18030442 - 4 Mar 2026
Abstract
This paper proposes to estimate the travel time at each edge of an urban street network using Artificial Neural Networks (ANNs). To improve the ANN performance and minimize errors in manual design, an Algorithm Auto-Design ANN Topology (A-DANNT) is introduced that automatically determines
[...] Read more.
This paper proposes to estimate the travel time at each edge of an urban street network using Artificial Neural Networks (ANNs). To improve the ANN performance and minimize errors in manual design, an Algorithm Auto-Design ANN Topology (A-DANNT) is introduced that automatically determines the most suitable architecture for regression problems. The methodology implements an algorithm based on Tabu Search, called the Best R-Value Determination algorithm (BR-vD), which optimizes the topology obtaining a lower Mean Square Error (MSE) and a higher correlation coefficient. The process is developed in three phases: first, the variables that impact the travel time are analyzed; then, the proposed algorithm is used to find the best topology; and finally, the travel times are estimated. The proposal is evaluated in two case studies: in the first, the algorithm automatically designs the architecture, and a 0.99366 correlation coefficient is achieved between the results and the objectives. In the second case, the performance of the algorithm is compared with a fuzzy travel time model, achieving a 0.99898 correlation coefficient. In both cases, the proposed algorithm is capable of designing topologies with coefficients greater than 0.99 and Mean Absolute Errors (MAEs) of 3.2765 and 0.6957 s, respectively.
Full article
(This article belongs to the Special Issue Symmetry and Asymmetry in Automatic Control)
►▼
Show Figures

Figure 1
Open AccessReview
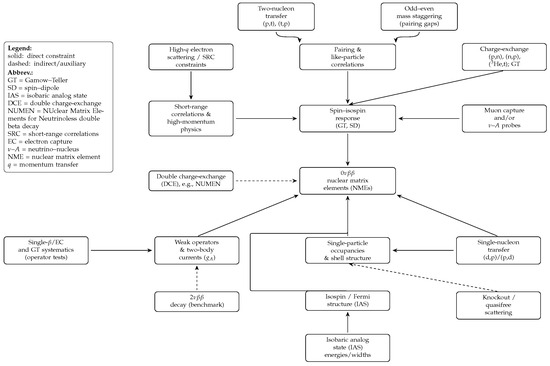
Symmetry in Nuclear Physics and Astrophysics
by
Jelena Vesić
Symmetry 2026, 18(3), 441; https://doi.org/10.3390/sym18030441 - 3 Mar 2026
Abstract
Symmetry is a key principle in physics that links basic invariances to the structure of matter and the evolution of the universe. In this review, we use symmetry as a unifying thread connecting nuclear structure, nuclear reactions, and dense matter, and we highlight
[...] Read more.
Symmetry is a key principle in physics that links basic invariances to the structure of matter and the evolution of the universe. In this review, we use symmetry as a unifying thread connecting nuclear structure, nuclear reactions, and dense matter, and we highlight how symmetry-based arguments connect laboratory observables to astrophysical constraints. We present the essential concepts in a form accessible to a broad physics audience.
Full article
(This article belongs to the Special Issue Symmetry in Nuclear Physics and Nuclear Astrophysics)
►▼
Show Figures

Figure 1
Open AccessArticle
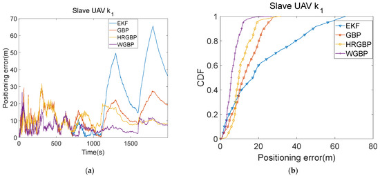
A Cooperative Navigation Algorithm Based on WGBP for Master–Slave UAV Formations
by
Lin Zhang, Yan Li, Yang Yu, Geunther Retscher and Chengkai Tang
Symmetry 2026, 18(3), 440; https://doi.org/10.3390/sym18030440 - 3 Mar 2026
Abstract
To address severe measurement error fluctuations and heterogeneous information source uncertainties in master–slave unmanned aerial vehicle (UAV) formations, a high-precision cooperative navigation method is proposed. Integrating inertial navigation, satellite positioning, and inter-UAV relative distance, the method innovatively introduces three key components: a multi-source
[...] Read more.
To address severe measurement error fluctuations and heterogeneous information source uncertainties in master–slave unmanned aerial vehicle (UAV) formations, a high-precision cooperative navigation method is proposed. Integrating inertial navigation, satellite positioning, and inter-UAV relative distance, the method innovatively introduces three key components: a multi-source information fusion-based cooperative navigation framework for accurate formation state estimation, a cooperative geometric dilution of precision (CGDOP) model based on hybrid observation configurations for positioning accuracy evaluation, and a dynamic-weight Gaussian belief propagation (WGBP) algorithm for adaptive measurement weight adjustment to suppress low-quality observation interference. Experiments demonstrate that WGBP achieves the lowest mean error in 22 out of 24 cases and the smallest standard deviation in 21 cases compared with EKF, WGP, HRGBP, and WGBP. Empirical field experiments further demonstrate consistent superiority of WGBP in dynamic environments.
Full article
(This article belongs to the Special Issue Symmetry and Its Application in Wireless Communication)
►▼
Show Figures

Figure 1
Open AccessArticle
Target-Guided Asymmetric Path Modeling in Equipment Maintenance Knowledge Graphs
by
Meng Chen and Yuming Bo
Symmetry 2026, 18(3), 439; https://doi.org/10.3390/sym18030439 - 3 Mar 2026
Abstract
Knowledge graph completion via link prediction is critical for intelligent equipment maintenance systems to support accurate fault diagnosis and maintenance decision making. However, existing approaches struggle to simultaneously capture local structural dependencies and perform effective multi-hop reasoning due to limited receptive fields or
[...] Read more.
Knowledge graph completion via link prediction is critical for intelligent equipment maintenance systems to support accurate fault diagnosis and maintenance decision making. However, existing approaches struggle to simultaneously capture local structural dependencies and perform effective multi-hop reasoning due to limited receptive fields or inefficient path exploration mechanisms. Traditional path-based methods implicitly assume path symmetry, treating all reasoning chains equally without considering their task-specific relevance. To address this issue, we propose a Graph Attention Network (GAT)-guided semantic path reasoning framework that breaks this symmetry through attention-driven asymmetric weighting, integrating local structural encoding with global multi-hop inference. The key innovation lies in a target-guided biased path sampling strategy, which transforms GAT attention weights into probabilistic transition biases, enabling adaptive exploration of high-quality semantic paths relevant to specific prediction targets. GATs learn importance-aware local representations, which guide biased random walks to efficiently sample task-relevant reasoning paths. The sampled paths are encoded and aggregated to form global semantic context representations, which are then fused with local embeddings through a gating mechanism for final link prediction. Experimental evaluations on FB15k-237, WN18RR, and a real-world equipment maintenance knowledge graph demonstrate that the proposed method consistently outperforms state-of-the-art baselines, achieving an MRR of 0.614 on the maintenance dataset and 0.485 on WN18RR. Further analysis shows that the learned path attention weights provide interpretable asymmetric reasoning evidence, enhancing transparency for safety-critical maintenance applications.
Full article
(This article belongs to the Special Issue Symmetry and Asymmetry Study in Graph Theory)
►▼
Show Figures

Figure 1
Open AccessArticle
Generalized Hyers-Ulam Stability of an Additive–Quadratic–Cubic–Quartic Functional Equation
by
Sun-Sook Jin and Yang-Hi Lee
Symmetry 2026, 18(3), 438; https://doi.org/10.3390/sym18030438 - 3 Mar 2026
Abstract
We will prove the generalized Hyers-Ulam stability of an additive–quadratic–cubic–quartic functional equation in the spirit of Găvruţa.
Full article
(This article belongs to the Section Mathematics)
Open AccessArticle
Adaptive Cooperative Control of Dual-Arm Robots Using RBF-ADP with Event-Triggering Mechanism
by
Yuanwei Dai
Symmetry 2026, 18(3), 437; https://doi.org/10.3390/sym18030437 - 3 Mar 2026
Abstract
High-precision cooperative control of dual-arm manipulators faces significant challenges arising from complex dynamic coupling, parametric uncertainties, and external disturbances. Furthermore, in networked control scenarios, communication bandwidth and computational resources are inevitably constrained. To address these issues, this paper proposes a novel composite control
[...] Read more.
High-precision cooperative control of dual-arm manipulators faces significant challenges arising from complex dynamic coupling, parametric uncertainties, and external disturbances. Furthermore, in networked control scenarios, communication bandwidth and computational resources are inevitably constrained. To address these issues, this paper proposes a novel composite control framework that integrates adaptive dynamic programming (ADP) with active disturbance rejection control (ADRC) under a static event-triggering mechanism (SETM). First, to handle model uncertainties and external perturbations, a smooth nonlinear extended state observer (ESO) based on continuous fractional-power functions is developed. This observer guarantees finite-time convergence of the disturbance estimation without inducing the high-frequency chattering inherent in conventional sliding-mode observers. Second, leveraging the disturbance-compensated dynamics, a radial basis function (RBF) neural network-based ADP controller is designed to learn the optimal control policy online, thereby minimizing a quadratic performance index without requiring accurate model knowledge. Third, to improve resource utilization, a static event-triggering strategy is introduced to schedule control updates based on the system state and tracking error. Extensive simulation studies on a 3-DoF dual-arm system demonstrate that the proposed scheme achieves superior trajectory tracking accuracy and disturbance robustness while significantly reducing the communication frequency compared to time-triggered approaches.
Full article
(This article belongs to the Special Issue Symmetry/Asymmetry and Autonomous Robotics)
►▼
Show Figures

Figure 1
Journal Menu
► ▼ Journal Menu-
- Symmetry Home
- Aims & Scope
- Editorial Board
- Reviewer Board
- Topical Advisory Panel
- Instructions for Authors
- Special Issues
- Topics
- Sections & Collections
- Article Processing Charge
- Indexing & Archiving
- Editor’s Choice Articles
- Most Cited & Viewed
- Journal Statistics
- Journal History
- Journal Awards
- Conferences
- Editorial Office
Journal Browser
► ▼ Journal BrowserHighly Accessed Articles
Latest Books
E-Mail Alert
News
27 January 2026
Meet Us at the 5th Molecules Medicinal Chemistry Symposium, 14–17 May 2026, Beijing, China
Meet Us at the 5th Molecules Medicinal Chemistry Symposium, 14–17 May 2026, Beijing, China
22 January 2026
“Do Not Be Afraid of New Things”: Prof. Michele Parrinello on Scientific Curiosity and the Importance of Fundamental Research
“Do Not Be Afraid of New Things”: Prof. Michele Parrinello on Scientific Curiosity and the Importance of Fundamental Research
Topics
Topic in
Atoms, Crystals, Molecules, Organics, Symmetry, Inorganics
Advances in Molecular Symmetry and Chirality Research
Topic Editors: Ralph N. Salvatore, Guzman Gil-RamirezDeadline: 31 March 2026
Topic in
AI, Buildings, Computers, Drones, Entropy, Symmetry
Applications of Machine Learning in Large-Scale Optimization and High-Dimensional Learning
Topic Editors: Jeng-Shyang Pan, Junzo Watada, Vaclav Snasel, Pei HuDeadline: 30 April 2026
Topic in
Axioms, Computation, Fractal Fract, Mathematics, Symmetry
Fractional Calculus: Theory and Applications, 2nd Edition
Topic Editors: António Lopes, Liping Chen, Sergio Adriani David, Alireza AlfiDeadline: 30 May 2026
Topic in
AppliedMath, Axioms, Fractal Fract, Mathematics, Symmetry
Modeling, Stability, and Control of Dynamic Systems and Their Applications
Topic Editors: Quanxin Zhu, Alexander ZaslavskiDeadline: 30 June 2026
Conferences
Special Issues
Special Issue in
Symmetry
Asymmetrical Problems and Countermeasures in Deep Excavations and Tunnelling Engineering
Guest Editors: Panpan Guo, Cungang Lin, Min Zhu, Jinpeng ZhaoDeadline: 10 March 2026
Special Issue in
Symmetry
Symmetry and Gravitational Waves in Black Hole Physics
Guest Editors: Zhan-Feng Mai, Jinbo YangDeadline: 15 March 2026
Special Issue in
Symmetry
Symmetry in Fixed Point Theory and Optimization: Computations and Applications
Guest Editor: Narin PetrotDeadline: 20 March 2026
Special Issue in
Symmetry
Symmetry/Asymmetry in Optimization Algorithms and Systems Control
Guest Editors: Yuhe Shi, Yuanyuan ZhangDeadline: 30 March 2026
Topical Collections
Topical Collection in
Symmetry
Symmetry/Asymmetry in Baryon Decay: Polarization, Hyperon Asymmetry Parameters and CP Violation
Collection Editor: Xiongfei Wang



