-
Functional Precision in Pancreatic Cancer: Redefining Biomarkers with Patient-Derived Organoids -
Are Procoagulant Platelets an Emerging Therapeutic Target? A General Review with an Emphasis on Their Clinical Significance in Companion Animals -
MASLD Under the Microscope: How microRNAs and Microbiota Shape Hepatic Metabolic Disease Progression -
Sequencing Anti-CD19 Therapies in Diffuse Large B-Cell Lymphoma: From Mechanistic Insights to Clinical Strategies -
Carbon Dots for Nucleic Acid-Based Diagnostics and Therapeutics: Focus on Oxidative DNA Damage
Journal Description
International Journal of Molecular Sciences
International Journal of Molecular Sciences
is an international, peer-reviewed, open access journal providing an advanced forum for biochemistry, molecular and cell biology, molecular biophysics, molecular medicine, and all aspects of molecular research in chemistry, and is published semimonthly online by MDPI. The Australian Society of Plant Scientists (ASPS), Epigenetics Society, European Chitin Society (EUCHIS), Spanish Society for Cell Biology (SEBC) and others are affiliated with IJMS and their members receive a discount on the article processing charges.
- Open Access— free for readers, with article processing charges (APC) paid by authors or their institutions.
- High Visibility: indexed within Scopus, SCIE (Web of Science), PubMed, PMC, MEDLINE, Embase, CAPlus / SciFinder, and other databases.
- Journal Rank: JCR - Q1 (Biochemistry and Molecular Biology) / CiteScore - Q1 (Organic Chemistry)
- Rapid Publication: manuscripts are peer-reviewed and a first decision is provided to authors approximately 20.5 days after submission; acceptance to publication is undertaken in 2.6 days (median values for papers published in this journal in the first half of 2025).
- Recognition of Reviewers: reviewers who provide timely, thorough peer-review reports receive vouchers entitling them to a discount on the APC of their next publication in any MDPI journal, in appreciation of the work done.
- Testimonials: See what our editors and authors say about IJMS.
- Companion journals for IJMS include: Biophysica, Stresses, Lymphatics and SynBio.
Impact Factor:
4.9 (2024);
5-Year Impact Factor:
5.7 (2024)
Latest Articles
First-Principles Modeling of Nitazoxanide Analogues as Prospective PFOR-Targeted Antibacterials
Int. J. Mol. Sci. 2025, 26(23), 11578; https://doi.org/10.3390/ijms262311578 (registering DOI) - 28 Nov 2025
Abstract
Pyruvate:ferredoxin oxidoreductase (PFOR) is a key Achilles’ heel in anaerobic pathogens. We integrate electronic-structure calculations (DFT), cheminformatic QSAR metrics, and residue-resolved docking to distill a concise “recognition code” and translate it into practical design rules. Using nitazoxanide (Nita; ΔG(bind) ≈ −10.0 kcal·mol
[...] Read more.
Pyruvate:ferredoxin oxidoreductase (PFOR) is a key Achilles’ heel in anaerobic pathogens. We integrate electronic-structure calculations (DFT), cheminformatic QSAR metrics, and residue-resolved docking to distill a concise “recognition code” and translate it into practical design rules. Using nitazoxanide (Nita; ΔG(bind) ≈ −10.0 kcal·mol−1) as a well-established reference, productive binding requires a conserved triad: a hydrogen-bond donor addressing Thr-997 and Cys-840, a π–π stack with Phe-869, and a recurrent π–σ contact to Thr-997 that orients the scaffold. Deacetylation to tizoxanide unmasks the phenolic donor and raises local electrophilicity, yet it also slightly loosens pocket packing (−9.6 kcal·mol−1). Strategic halogenation introduces a σ-hole interaction near Pro-29, tightening pose geometry without disrupting the donor network; the lead analogue yields −10.1 kcal·mol−1, and two others match the reference by preserving the triad and hydrophobic belt. The result is a minimal, testable recipe—retain the phenolic donor, enforce Thr-997/Cys-840 and Phe-869, and add a calibrated halogen σ-hole—offering falsifiable predictions to surpass nitazoxanide and guiding synthesis and biophysical validation in targeted PFOR inhibition.
Full article
(This article belongs to the Special Issue Cheminformatics in Drug Discovery and Green Synthesis)
Open AccessArticle
Integrative Computational Approaches for the Discovery of Triazole-Based Urease Inhibitors: A Machine Learning, Virtual Screening, and Meta-Dynamics Framework
by
Sofía E. Ríos-Rozas, Natalia Morales, Elizabeth Valdés-Muñoz, Gabriela Urra, Camila A. Flores-Morales, Javier Farías-Abarca, Erix W. Hernández-Rodríguez, Jonathan M. Palma, Manuel I. Osorio, Osvaldo Yáñez-Osses, Luis Morales-Quintana, Reynier Suardíaz and Daniel Bustos
Int. J. Mol. Sci. 2025, 26(23), 11576; https://doi.org/10.3390/ijms262311576 (registering DOI) - 28 Nov 2025
Abstract
Helicobacter pylori urease (HpU) plays a central role in bacterial survival and virulence by hydrolyzing urea into ammonia and carbon dioxide, neutralizing gastric acidity, and facilitating host colonization. The increasing prevalence of antibiotic resistance underscores the need for alternative strategies targeting
[...] Read more.
Helicobacter pylori urease (HpU) plays a central role in bacterial survival and virulence by hydrolyzing urea into ammonia and carbon dioxide, neutralizing gastric acidity, and facilitating host colonization. The increasing prevalence of antibiotic resistance underscores the need for alternative strategies targeting essential bacterial enzymes such as urease. In this study, a multistage computational pipeline integrating pharmacophore modeling, machine learning (ML), ensemble docking, and enhanced molecular dynamics simulations were applied to identify novel triazole-based HpU inhibitors. Starting from over seven million compounds in the ZINC15 database, pharmacophore- and ML-based filters progressively reduced the chemical space to 7062 candidates. Ensemble docking across 25 conformational frames of HpU, followed by quantum-polarized ligand docking (QPLD), identified seven promising ligands exhibiting strong binding energies and stable metal coordination. Molecular dynamics (MD) simulations under progressively relaxed restraints revealed three highly stable complexes (CA1, CA3, and CA6). Subsequent well-tempered metadynamics (WT-MetaD) simulations reconstructed free-energy landscapes showing deep, localized basins for CA3 and CA6, comparable to the potent reference inhibitor DJM, supporting their potential as strong urease binders. Finally, unsupervised chemical space mapping using the UMAP algorithm positioned these candidates within molecular regions associated with potent urease inhibitors, further validating their structural coherence and pharmacophoric relevance. An ADMET assessment confirmed that the selected candidates exhibit physicochemical and early safety properties compatible with subsequent in vitro evaluation. This multilevel screening strategy demonstrates the power of combining ML-driven classification, ensemble docking, and enhanced sampling simulations to discover non-hydroxamic urease inhibitors. Although the current findings are computational, they provide a rational foundation for future in vitro validation and for expanding the discovery of triazole-based scaffolds targeting ureolytic enzymes.
Full article
(This article belongs to the Special Issue Computer Simulation Insight into Ligand–Receptor Interaction)
Open AccessArticle
STARD9 and CDK5RAP2—Novel Candidate Genes for 46,XY Complete Gonadal Dysgenesis
by
Dmytro Sirokha, Alexey Rayevsky, Vitalii Kalynovskyi, Mykola Khalangot, Oksana Samson, Olexandra Gorodna, Krystyna Kwiatkowska, Chloe Mayere, Zaneta Lemanska, Amanda Kunik, Serge Nef, Kamila Kusz-Zamelczyk and Ludmila Livshits
Int. J. Mol. Sci. 2025, 26(23), 11575; https://doi.org/10.3390/ijms262311575 (registering DOI) - 28 Nov 2025
Abstract
46,XY gonadal dysgenesis, characterised by absent or defective testicular development in individuals with a 46,XY karyotype, results from disruptions in the genetic programme governing testis determination and differentiation during embryogenesis. While monogenic causes explain approximately 50% of cases, emerging evidence suggests an oligogenic
[...] Read more.
46,XY gonadal dysgenesis, characterised by absent or defective testicular development in individuals with a 46,XY karyotype, results from disruptions in the genetic programme governing testis determination and differentiation during embryogenesis. While monogenic causes explain approximately 50% of cases, emerging evidence suggests an oligogenic basis in some patients. However, many cases remain without a definitive molecular diagnosis. In this study, we investigated a patient with 46,XY gonadal dysgenesis to explore the underlying genetic aetiology. Whole-exome sequencing in the patient did not reveal any pathogenic variants in genes previously associated with this condition. Instead, it detected rare variants in STARD9 and CDK5RAP2, which encode centrosomal proteins known to interact with each other. Gene expression analysis of embryonic gonads revealed that STARD9 is sexually dimorphic, with the highest expression in testis-specific Sertoli cells, while CDK5RAP2 is ubiquitously expressed, including in Sertoli cells. These findings suggest a role for both genes in Sertoli cell development, implicating them in the pathogenesis of 46,XY gonadal dysgenesis. To evaluate the functional relevance of the identified variants, we performed molecular dynamics simulations, which suggest that these variants may impair the individual and/or combined functions of STARD9 and CDK5RAP2 proteins. This study is the first to propose a role for STARD9 and CDK5RAP2 genes in human Sertoli cell development and highlights their potential contribution to 46,XY gonadal dysgenesis.
Full article
(This article belongs to the Special Issue Molecular Insights into Sex Determination and Differentiation)
Open AccessReview
Exploring the Potential of Molecular Hydrogen in Different Heart Failure Models: A Review
by
Daria Kornieieva, Barbora Kalocayova, Jan Slezak and Branislav Kura
Int. J. Mol. Sci. 2025, 26(23), 11574; https://doi.org/10.3390/ijms262311574 (registering DOI) - 28 Nov 2025
Abstract
Heart failure (HF) is increasing in prevalence in many countries around the world. HF is a complex clinical syndrome characterized by the heart’s inability to pump blood effectively, resulting in significant morbidity and mortality. After an initial cardiac event (e.g., myocardial infarction, valve
[...] Read more.
Heart failure (HF) is increasing in prevalence in many countries around the world. HF is a complex clinical syndrome characterized by the heart’s inability to pump blood effectively, resulting in significant morbidity and mortality. After an initial cardiac event (e.g., myocardial infarction, valve dysfunction, hypertension, etc.), adaptive mechanisms are activated to preserve cardiac function. Sustained activation of these mechanisms leads to cellular and structural changes involving cardiac remodeling and hypertrophy. This ultimately leads to impaired cardiac contractility and reduced cardiac output, with a 5-year HF-associated mortality rate up to 75%. The current treatment strategies for HF are not sufficient to cover all the underlying complex mechanisms. It has been demonstrated that molecular hydrogen (H2) exerts cardioprotective effects via its antioxidant, anti-inflammatory, and anti-apoptotic action. The number of studies exploring beneficial effects of H2 in different HF models is increasing. This is the first review summarizing the knowledge in this field. The available literature indicates that H2 may be effective in mitigating different HF pathologies via regulating cardiac oxidative stress and inflammation, cardiomyocyte death, and mitochondrial function/cell metabolism, as well as cardiac remodeling, including hypertrophy and fibrosis. As this area of research is still in its infancy, the feasibility and efficiency of H2 treatment in different HF types need further investigation.
Full article
(This article belongs to the Special Issue Molecules and Mechanisms of Oxidative Stress Relevant in the Pathophysiology of Diseases)
►▼
Show Figures

Figure 1
Open AccessBrief Report
Stimulation of Peripheral Blood Mononuclear Cells with Lactococcus lactis Strain Plasma Elicits Antiviral Effects Against H1N1 and SARS-CoV-2
by
Zhao Xuan Low, Owen Woo, Osamu Kanauchi, Pouya Hassandarvish, Vunjia Tiong and Sazaly AbuBakar
Int. J. Mol. Sci. 2025, 26(23), 11573; https://doi.org/10.3390/ijms262311573 (registering DOI) - 28 Nov 2025
Abstract
Viruses, like influenza and Severe acute respiratory syndrome coronavirus 2 (SARS-CoV-2), remain major causes of upper respiratory tract infections worldwide, with symptoms ranging from asymptomatic to lethal outcomes. While antivirals and vaccines have helped ameliorate disease morbidity and mortality, these infections still pose
[...] Read more.
Viruses, like influenza and Severe acute respiratory syndrome coronavirus 2 (SARS-CoV-2), remain major causes of upper respiratory tract infections worldwide, with symptoms ranging from asymptomatic to lethal outcomes. While antivirals and vaccines have helped ameliorate disease morbidity and mortality, these infections still pose significant challenges. Probiotics, including Lactococcus lactis strain plasma (LC-Plasma), have recently shown antiviral effects by activating plasmacytoid dendritic cells (pDCs), though their detailed mechanism remains unclear. In this study, we stimulated peripheral blood mononuclear cells (PBMCs) collected from healthy participants with LC-Plasma and conducted immunological analyses to investigate the immunomodulatory mechanisms of LC-Plasma. The supernatant derived from LC-Plasma-stimulated PBMCs (LCP Sup) exhibited dose-dependent inhibition of replication in Influenza A virus subtype H1N1 (H1N1) and SARS-CoV-2. LCP Sup significantly reduced the SARS-CoV-2 viral load in Huh-7 cells. However, in the H1N1 antiviral assay using A549 cells, LCP Sup was required at a higher concentration against H1N1 in A549 cells compared with SARS-CoV-2 in Huh-7 cells. Treatment with LCP Sup significantly upregulated interferon-stimulated genes (ISG) expression, particularly MxA, in A549 cells. While MxA showed the most notable increase, other ISGs also exhibited elevated expression levels compared with the negative control. Other cytokines, chemokines, and growth factors were also induced by LC-Plasma and CpG-DNA stimulation, and the effects of LC-Plasma were much higher than those of CpG-DNA. These results provide in vitro evidence of the antiviral mechanisms of LC-Plasma via upregulation of interferon-α (IFN-α) and related ISGs for host defense against respiratory viruses.
Full article
(This article belongs to the Special Issue Studies on Lactic Acid Bacteria and Their Products in Health and Diseases: 3rd Edition)
Open AccessArticle
Integrative Multi-Omics and Network Analyses Reveal Pathogenic and Protective Pathways in Centronuclear Myopathies
by
Alix Simon, Charlotte Gineste, David Reiss, Julie D. Thompson and Jocelyn Laporte
Int. J. Mol. Sci. 2025, 26(23), 11572; https://doi.org/10.3390/ijms262311572 (registering DOI) - 28 Nov 2025
Abstract
Centronuclear and myotubular myopathies (CNMs) are rare, inherited muscle disorders characterized by muscle atrophy, weakness, and altered muscle fiber structure, primarily caused by mutations in MTM1, DNM2, or BIN1. The molecular mechanisms driving CNM are only partially understood, and no
[...] Read more.
Centronuclear and myotubular myopathies (CNMs) are rare, inherited muscle disorders characterized by muscle atrophy, weakness, and altered muscle fiber structure, primarily caused by mutations in MTM1, DNM2, or BIN1. The molecular mechanisms driving CNM are only partially understood, and no curative therapies are available. To elucidate molecular pathways involved in CNMs, we present an integrative multi-omics analysis across several CNM mouse models untreated or treated with pre-clinical strategies, combining transcriptomic, proteomic, and metabolomic datasets with curated interaction, metabolic, tissue, and phenotype knowledge using network-based approaches. Weighted Gene Co-expression Network Analysis (WGCNA) identified gene modules commonly altered in three CNM genetic forms. Modules correlated with improved muscle function were enriched for processes such as muscle contraction, RNA metabolism, and oxidative phosphorylation, whereas modules linked to disease severity were enriched for immune response, innervation, vascularization, and fatty acid oxidation. We further integrated transcriptomic, proteomic, and metabolomic data from the Mtm1−/y mouse model with public knowledge bases into a multilayer network, and explored it using a random walk with restart approach. These analyses highlighted metabolites closely connected to CNM phenotypes, some of which may represent candidates for nutritional or pharmacological modulation. Our findings illustrate how integrative multi-omics and network analyses reveal both pathogenic and protective pathways in CNM and provide a foundation for identifying novel therapeutic opportunities.
Full article
(This article belongs to the Section Molecular Pathology, Diagnostics, and Therapeutics)
Open AccessArticle
Physiological and Proteomic Responses of Sugarcane to Water Deficit Stress: Insights from a Self-Fertilized Clone
by
João de Andrade Dutra Filho, Adauto Gomes Barbosa, Neto, Cinthya Mirella Pacheco Ladislau, Marcelle Almeida da Silva, Geisenilma Maria Gonçalves da Rocha, Rômulo Gil de Luna, Anielson dos Santos Souza, Lauter Silva Souto, Ancélio Ricardo de Oliveira Gondim, Andréa Chaves Fiuza Porto, Fabiana Aparecida Cavalcante Silva, Josimar Mendes de Vasconcelos, Guilherme Rocha Moreira, Diogo Gonçalves Neder, Francisco Cássio Gomes Alvino, Leonardo de Sousa Alves, Lucas Carvalho de Freitas, Djalma Euzébio Simões, Neto, Marcelo Menossi and Tercilio Calsa, Junior
Int. J. Mol. Sci. 2025, 26(23), 11571; https://doi.org/10.3390/ijms262311571 (registering DOI) - 28 Nov 2025
Abstract
Abiotic stresses, particularly water deficit, are major constraints to global agricultural productivity. This study aimed to evaluate physiological and proteomic responses in two sugarcane genotypes, a cross-commercial cultivar and a self-fertilization clone, subjected to water deficit stress in the field. The experiment was
[...] Read more.
Abiotic stresses, particularly water deficit, are major constraints to global agricultural productivity. This study aimed to evaluate physiological and proteomic responses in two sugarcane genotypes, a cross-commercial cultivar and a self-fertilization clone, subjected to water deficit stress in the field. The experiment was conducted under rain-fed conditions. Organic solutes, photosynthetic pigments, gas exchange, and the quantum efficiency of photosystem II were evaluated. Total protein was extracted using the phenol method, and the peptides were analyzed using mass spectrometry. Elevated proline levels in clone RB061047 suggest a potentially enhanced adaptive response to water-deficit stress. There were no marked differences in the photosynthetic pigments between clone RB061047 and the commercial cultivar, RB867515. Self-fertilization did not negatively affect the physiological performance of RB061047 under water-deficit conditions because the higher photosynthetic rate and the consequent more efficient use of water suggest a marked gain in biomass and productivity. The ATP synthase alpha subunit YABB2 protein, fructose-bisphosphate aldolase, and nucleoside diphosphate kinase 1 emerged as potential candidates for the development of functional molecular markers for the selection and development of new sugarcane cultivars that are more tolerant to water-deficit stress.
Full article
(This article belongs to the Special Issue Functional Genomics and Molecular Mechanisms of Plant Stress Responses)
Open AccessArticle
Optimization of Methods for the Quantitative Analysis of Global Cell Surface Proteome and Cell Surface Polarization
by
Katalin Kuffa, Tamás Langó, András Czirók, Júlia Tárnoki-Zách, Szilvia Bősze, Gábor E. Tusnády and Zoltán Szabó
Int. J. Mol. Sci. 2025, 26(23), 11570; https://doi.org/10.3390/ijms262311570 (registering DOI) - 28 Nov 2025
Abstract
The cell surface proteome of polarized epithelial cells plays a central role in barrier function, signaling, and vectorial transport, yet the quantitative characterization of their surface proteins remains technically challenging. We developed an optimized chemoproteomic strategy specifically tailored to studying the surface proteins
[...] Read more.
The cell surface proteome of polarized epithelial cells plays a central role in barrier function, signaling, and vectorial transport, yet the quantitative characterization of their surface proteins remains technically challenging. We developed an optimized chemoproteomic strategy specifically tailored to studying the surface proteins of polarized cells while keeping membrane integrity intact. By applying a disulfide-linked membrane-impermeable biotin reagent, labeling was restricted to extracellular regions of transmembrane proteins (TMPs) and secreted proteins, thereby minimizing contributions from intracellular contaminants. Following biotinylated peptide-level or protein-level enrichment and mass spectrometric analysis, we systematically compared data-dependent (DDA) and data-independent acquisition (DIA) approaches, showing that while DIA increases proteome coverage, DDA more reliably identifies biotinylated peptides in our studies. To ensure robustness, we established replicate-based normalization and contaminant-aware quality control metrics that minimize biases from proteins in cell culture medium and damaged cells. The application of the workflow to Madin–Darby canine kidney (MDCK) II epithelial monolayers enabled the large-scale quantification of apical versus basolateral domains, yielding over 2100 proteins, with 235 showing significant polarized distribution, in agreement with known biology. This method offers high specificity for the extracellular labeling and quantitative resolution of cell surface protein (CSP) polarization, providing a powerful platform for studying epithelial biology and identifying extracellular epitopes relevant to diagnostics and therapeutic targeting.
Full article
(This article belongs to the Section Biochemistry)
Open AccessArticle
Multiplex Immunofluorescence Assay with Opal Reagents for Identifying Mononuclear Cell Subsets in Kidney Allograft Rejection Types
by
Ernest Kwame Adjepong-Tandoh, Jin-Myung Kim, Hye Eun Kwon, Youngmin Ko, Joo Hee Jung, Young Hoon Kim, Heounjeong Go, Haeyon Cho, Sang-Yeob Kim, Yeon-Mi Ryu, Sung Shin and Hyunwook Kwon
Int. J. Mol. Sci. 2025, 26(23), 11569; https://doi.org/10.3390/ijms262311569 (registering DOI) - 28 Nov 2025
Abstract
‡ These authors also contributed equally to this work and are considered joint corresponding authors [...]
Full article
(This article belongs to the Section Molecular Immunology)
Open AccessArticle
Short-Term New Zealand ‘Blackadder’ Blackcurrant Juice Supplementation Improves Learning and Memory in Young Adult Rats
by
Dominic Lomiwes, Alexander P. Kanon, Birgit Ha, Janine M. Cooney, Andrew Scholey, Kirsty A. Lyall, Dwayne J. Jensen and Roger D. Hurst
Int. J. Mol. Sci. 2025, 26(23), 11568; https://doi.org/10.3390/ijms262311568 (registering DOI) - 28 Nov 2025
Abstract
Berryfruit consumption has been shown to improve aspects of cognition in humans, and may protect against age-related cognitive decline via antioxidant mechanisms. This study investigated whether short-term supplementation with New Zealand ‘Blackadder’ blackcurrant (BC) juice supports spatial learning and memory in healthy young
[...] Read more.
Berryfruit consumption has been shown to improve aspects of cognition in humans, and may protect against age-related cognitive decline via antioxidant mechanisms. This study investigated whether short-term supplementation with New Zealand ‘Blackadder’ blackcurrant (BC) juice supports spatial learning and memory in healthy young adult Sprague Dawley rats. Male rats (n = 24) received BC juice (n = 12; 5.4 mg/kg polyphenols) or a sugar-matched placebo (n = 12) prior to each daily trial during a four-day Morris Water Maze (MWM) acquisition phase and a probe trial on day five. BC supplementation significantly reduced cumulative distance (p = 0.020) and latency (p = 0.030) to the platform. In the probe trial, the trends showed that BC-supplemented rats spent more time in the platform zone. These improvements corresponded with detectable plasma anthocyanins, and trends toward higher hippocampal superoxide dismutase activity (p = 0.028, pa = 0.140) and lower circulating corticosterone (p = 0.052, pa = 0.228) in the BC group. These results suggest that BC phytochemicals may support spatial learning and memory. Mechanisms of effect may occur through specific antioxidant-mediated neuroprotective pathways and/or modulation of aspects of the hypothalamic–pituitary–adrenal axis.
Full article
(This article belongs to the Special Issue Plant-Sourced Functional and Bioactive Compounds—Nature’s Blueprint for Improving Human Well-Being)
►▼
Show Figures

Graphical abstract
Open AccessReview
Brain and Immune System Part II—An Integrative View upon Spatial Orientation, Learning, and Memory Function
by
Volker Schirrmacher
Int. J. Mol. Sci. 2025, 26(23), 11567; https://doi.org/10.3390/ijms262311567 (registering DOI) - 28 Nov 2025
Abstract
The brain and the immune system communicate in many ways and interact directly at neuroimmune interfaces at brain borders, such as hippocampus, choroid plexus, and gateway reflexes. The first part of this review described intercellular communication (synapses, extracellular vesicles, and tunneling nanotubes) during
[...] Read more.
The brain and the immune system communicate in many ways and interact directly at neuroimmune interfaces at brain borders, such as hippocampus, choroid plexus, and gateway reflexes. The first part of this review described intercellular communication (synapses, extracellular vesicles, and tunneling nanotubes) during homeostasis and neuroimmunomodulation upon dysfunction. This second part compares spatial orientation, learning, and memory function in both systems. The hippocampus, deep in the medial temporal lobes of the brain, is reported to play a central role in all three functions. Its medial entorhinal cortex contains neuronal spatial cells (place cells, head direction cells, boundary vector cells, and grid cells) that facilitate spatial navigation and allow the construction of cognitive maps. Sensory input (about 100 megabytes per second) via engram neurons and top down and bottom up information processing between the temporal lobes and other lobes of the brain are described to facilitate learning and memory function. Output impulses leave the brain via approximately 1.5 million fibers, which connect to effector organs such as muscles and glands. Spatial orientation in the immune system is described to involve gradients of chemokines, chemokine receptors, and cell adhesion molecules. These facilitate immune cell interactions with other cells and the extracellular matrix, recirculation via lymphatic organs (lymph nodes, thymus, spleen, and bone marrow), and via lymphatic fluid, blood, cerebrospinal fluid, and tissues. Learning in the immune system is summarized to include recognition of exogenous antigens from the outside world as well as endogenous blood-borne antigens, including tumor antigens. This learning process involves cognate interactions through immune synapses and the distinction between self and non-self antigens. Immune education via vaccination helps the process of development of protective immunity. Examples are presented concerning the therapeutic potential of memory T cells, in particular those derived from bone marrow. Like in the brain, memory function in the immune system is described to be facilitated by priming (imprinting), training, clonal cooperation, and an integrated perception of objects. The discussion part highlights evolutionary aspects.
Full article
(This article belongs to the Section Molecular Neurobiology)
Open AccessArticle
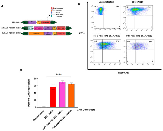
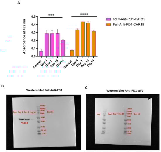
A Bidirectional EF1 Promoter System for Armoring CD19 CAR-T Cells with Secreted Anti-PD1 Antibodies
by
Asmita Khaniya, Nattarika Khuisangeam, Supannikar Tawinwung, Koramit Suppipat and Nattiya Hirankarn
Int. J. Mol. Sci. 2025, 26(23), 11566; https://doi.org/10.3390/ijms262311566 (registering DOI) - 28 Nov 2025
Abstract
Chimeric antigen receptor (CAR) T cell therapy for B cell malignancies is often limited by T cell exhaustion, which is frequently driven by the PD-1/PD-L1 immune checkpoint axis. To overcome this, we developed an “armored” CAR-T cell strategy using a novel bidirectional promoter
[...] Read more.
Chimeric antigen receptor (CAR) T cell therapy for B cell malignancies is often limited by T cell exhaustion, which is frequently driven by the PD-1/PD-L1 immune checkpoint axis. To overcome this, we developed an “armored” CAR-T cell strategy using a novel bidirectional promoter system. We engineered a single vector to co-express a CD19-specific CAR alongside a secreted anti-PD1 molecule, in either a full-length antibody or a single-chain variable fragment (scFv) format, using the Sleeping Beauty (SB) transposon system. The sequences for the anti-PD1 modules were derived from the clinical antibody nivolumab. Both armored constructs demonstrated robust CAR expression, comparable to or higher than conventional CAR-T cells, and proliferated significantly more than untransfected controls. The engineered cells successfully secreted their anti-PD1 payloads, with the full-length antibody showing more sustained secretion than the scFv. This autocrine blockade resulted in significantly reduced surface PD1 expression on the armored CAR-T cells. Functionally, the anti-PD1-secreting cells exhibited superior cytotoxicity against PD-L1-positive Raji target cells, particularly at low effector-to-target ratios. Critically, in a serial rechallenge assay designed to simulate chronic antigen exposure, both armored CAR-T cell groups showed markedly enhanced proliferation and persistence compared to conventional CAR-T cells, which failed to expand after repeated stimulation. Our findings validate the bidirectional EF1 promoter as an efficient system for generating multi-functional T cells and demonstrate that armoring CAR-T cells with secreted anti-PD1 antibodies is a potent strategy to enhance their persistence and anti-tumor efficacy.
Full article
(This article belongs to the Special Issue Chimeric Antigen Receptors Against Cancers and Autoimmune Diseases)
►▼
Show Figures

Figure 1
Open AccessReview
Roles of Small Noncoding Vault RNAs in Intestinal Epithelium Homeostasis and Diseases
by
Amy VanderStoep, Lan Xiao and Jian-Ying Wang
Int. J. Mol. Sci. 2025, 26(23), 11565; https://doi.org/10.3390/ijms262311565 (registering DOI) - 28 Nov 2025
Abstract
The mammalian intestinal epithelium is a rapid self-renewing tissue that functions as a physical barrier against a wide array of noxious substances and the gut microbiome that inhabit the intestinal lumen. Homeostasis of the intestinal epithelium is tightly regulated via well-controlled mechanisms and
[...] Read more.
The mammalian intestinal epithelium is a rapid self-renewing tissue that functions as a physical barrier against a wide array of noxious substances and the gut microbiome that inhabit the intestinal lumen. Homeostasis of the intestinal epithelium is tightly regulated via well-controlled mechanisms and depends on rapid gene expression pattern alterations to effectively regulate cell survival, adapt to stress, and keep epithelial integrity in stressful environments. Vault RNAs (vtRNAs) are small noncoding RNAs that are highly expressed in the intestinal epithelium and involved in many cellular processes essential for healthy and pathological states. In this review, we provide a broad discussion of vtRNA biogenesis, the roles of vtRNAs in intestinal mucosal renewal and gut barrier function regulation, and the interactions of vtRNAs with RNA-binding proteins in modulating mRNA stability and translation. We also highlight the implications of vtRNAs in human gut mucosal disorders and point out vtRNAs as potential biomarkers and/or novel targets for developing new diagnostic and/or therapeutic modalities for identifying and preserving the integrity of the intestinal epithelial lining in patients with critical disorders.
Full article
(This article belongs to the Special Issue Protein–RNA Interactions: Function, Mechanism, and Identification)
Open AccessCommunication
Proteomic Exploration of L1CAM+-Extracellular Vesicles from Plasma of Manifest and Prodromal Parkinson’s Disease
by
Mary Xylaki, Avika Chopra, Yevheniia Kyriachenko, Jannik Scherer, Birgit Otte, Mohammed Dakna, Michael Bartl, Sandrina Weber, Sebastian Schade, Christof Lenz and Brit Mollenhauer
Int. J. Mol. Sci. 2025, 26(23), 11564; https://doi.org/10.3390/ijms262311564 (registering DOI) - 28 Nov 2025
Abstract
L1 cell adhesion molecule (L1CAM)-positive extracellular vesicles (EVs) are being explored as a potential source of biomarkers for Parkinson’s disease (PD) in peripheral blood. However, their utility remains controversial. In this study, we sought to investigate the proteome composition of L1CAM+-EVs
[...] Read more.
L1 cell adhesion molecule (L1CAM)-positive extracellular vesicles (EVs) are being explored as a potential source of biomarkers for Parkinson’s disease (PD) in peripheral blood. However, their utility remains controversial. In this study, we sought to investigate the proteome composition of L1CAM+-EVs isolated from human blood plasma and evaluate their potential as biomarkers for PD. L1CAM+-EVs were extracted from blood plasma using direct immunoprecipitation by employing magnetic beads coupled to an anti-L1CAM antibody. The Proximity Extension Assay platform, Olink Explore 3072, was used to analyze samples from 60 individuals: 20 healthy controls (HC), 20 patients with isolated REM sleep behavior disorder (iRBD), and 20 PD patients. Targeted proteomic analysis identified 2841 proteins in L1CAM+-EVs, of which 203 exhibited differential expression across groups. Although these changes were not statistically significant, after correction for multiple testing, a combination of 12 proteins could discriminate between PD and HC. Moreover, several proteins displayed trends toward upregulation or downregulation in PD and iRBD when compared with HC. These preliminary findings suggest that L1CAM+-EVs proteins show some potential as biomarkers for PD; however, further investigation and validation studies are required.
Full article
(This article belongs to the Special Issue Novel Biomarkers and Treatment Strategies for Parkinson’s Disease)
►▼
Show Figures

Graphical abstract
Open AccessReview
TCR-Based Antigen-Specific Therapy for Type 1 Diabetes Mellitus: From Editing Autoreactive Clones to Tolerance Induction
by
Marina Fisher, Julia Philippova, Vasily Kurilin and Sergey Sennikov
Int. J. Mol. Sci. 2025, 26(23), 11563; https://doi.org/10.3390/ijms262311563 (registering DOI) - 28 Nov 2025
Abstract
Type 1 diabetes mellitus (T1DM) is an autoimmune disease caused by the destruction of insulin-producing pancreatic β-cells by autoreactive T cells. Current treatments, including insulin replacement therapy and various immunotherapies, often modulate but fail to permanently halt the underlying autoimmune process or restore
[...] Read more.
Type 1 diabetes mellitus (T1DM) is an autoimmune disease caused by the destruction of insulin-producing pancreatic β-cells by autoreactive T cells. Current treatments, including insulin replacement therapy and various immunotherapies, often modulate but fail to permanently halt the underlying autoimmune process or restore β-cell function. In this review, we examine T cell receptor (TCR)-based treatment strategies for T1DM. We focus on two main approaches: selective elimination of pathogenic autoreactive T cell clones and induction of immune tolerance using TCR-modified regulatory T cells (TCR-Tregs). We describe key islet autoantigens, including post-translationally modified neoantigens such as fusion insulin peptides, which are crucial for identifying pathogenic TCRs. Next, we will review methodologies for TCR detection and TCR-Treg generation, highlighting their mechanisms of action and impact on various immune cells, including dendritic cells, B cells, and macrophages. We will also examine the potential of CD8+T cell regulatory cells (CD8+Tregs). Finally, we will discuss the future of TCR-based therapy, emphasizing the need to optimize TCR affinity, ensure Tregs’ stability, and develop combination therapies. TCR-based therapy represents a revolutionary approach to restoring immune tolerance in T1DM, providing high specificity and reducing the risk of systemic immuno-suppression compared to traditional treatments.
Full article
(This article belongs to the Special Issue Autoimmune Diseases: From Pathogenesis to Treatment and Prognostic Markers)
Open AccessArticle
Pomegranate and Cherry Leaf Extracts as Stabilizers of Magnetic Hydroxyapatite Nanocarriers for Nucleic Acid Delivery
by
Hina Inam, Simone Sprio, Federico Pupilli, Marta Tavoni and Anna Tampieri
Int. J. Mol. Sci. 2025, 26(23), 11562; https://doi.org/10.3390/ijms262311562 (registering DOI) - 28 Nov 2025
Abstract
Small interfering RNAs (siRNAs) provide strong therapeutic potential due to their efficient gene-silencing properties; however, their instability limits clinical application. Nanoparticle carriers may overcome this problem; in particular, magnetic nanoparticles show great promise as they can be directed to the target sites by
[...] Read more.
Small interfering RNAs (siRNAs) provide strong therapeutic potential due to their efficient gene-silencing properties; however, their instability limits clinical application. Nanoparticle carriers may overcome this problem; in particular, magnetic nanoparticles show great promise as they can be directed to the target sites by external magnetic fields, thus improving delivery efficiency and reducing off-target effects. In addition, magnetic nanoparticles offer a novel nanoplatform for theranostic applications, integrating siRNA delivery with magnetic resonance imaging and magnetic hyperthermia for synergistic diagnostic and therapeutic advantages. The present work reports the development of a novel platform based on biomimetic magnetic nanoparticles made of Fe(II)/Fe(III)-doped apatite (FeHA) nucleated and grown in the presence of cherry and pomegranate leaf extracts to enhance the colloidal stability and make it suitable for nucleic acid delivery under the guidance of magnetic fields. This approach allowed the obtention of FeHA suspension with increased negative zeta potential leading to very good stability. In addition, the functionalization with natural extracts conferred antioxidant properties also favoring the maintenance of the Fe(III)/Fe(II) ratio in the apatitic structure, inducing the superparamagnetic properties. To evaluate the delivery capability of the system, a model GAPDH-targeting siRNA molecule was employed. Its interaction with the nanoplatform was characterized by assessing loading capacity and release kinetics, which were further interpreted using mathematical modeling to elucidate the underlying release mechanisms.
Full article
(This article belongs to the Special Issue The Role of Natural Products in Treating Human Diseases)
Open AccessArticle
Cross-Expression of Thymic and Parathyroid Hormone Receptors Supports the Hypothesis of a Parathyroid–Thymus Port System
by
Maria-Paula Comanescu, Otilia Boișteanu, Delia Hînganu, Ludmila Lozneanu, Fabian Cezar Lupu, Roxana Grigorovici, Alexandru Grigorovici, Tiberiu Lunguleac and Marius Valeriu Hînganu
Int. J. Mol. Sci. 2025, 26(23), 11561; https://doi.org/10.3390/ijms262311561 (registering DOI) - 28 Nov 2025
Abstract
The thymus and parathyroid glands share a common embryological origin from the third pharyngeal pouch, yet their potential morphological and functional interconnections remain insufficiently explored. We conducted a comparative study integrating immunohistochemistry (IHC) and SEM on human thymic tissue, parathyroid adenomas, and parathyroid
[...] Read more.
The thymus and parathyroid glands share a common embryological origin from the third pharyngeal pouch, yet their potential morphological and functional interconnections remain insufficiently explored. We conducted a comparative study integrating immunohistochemistry (IHC) and SEM on human thymic tissue, parathyroid adenomas, and parathyroid tissue excised during thyroidectomy. IHC staining targeted Thymosin-α1, CaSR, and PTH1R, with semi-quantitative evaluation of staining intensity and distribution. SEM analysis was performed at multiple magnifications to assess stromal organization and microvascular relief. Non-parametric statistical tests (Kruskal–Wallis with Mann–Whitney post hoc comparisons) were applied to clinical and laboratory data across the three cohorts. Scanning electron microscopy (SEM) revealed convergent ultrastructural features between thymus and parathyroid, including reticular stromal meshes and vascular grooves suggestive of comparable microcirculatory organization. IHC demonstrated robust Thymosin expression in thymus, with heterogeneous/apical distribution in parathyroid tissue; CaSR showed strong membranous and cytoplasmic expression in parathyroid, but weak diffuse signal in thymus; PTH1R exhibited low-to-moderate expression in thymus and moderate heterogeneous expression in parathyroid, with apical accentuation in adenomas. Statistical analysis confirmed significant differences in ionized calcium, PTH, and anti-AChR titers among the three cohorts (all p < 0.001), while TSH and calcitonin did not differ significantly. Our findings strengthen the hypothesis of a morpho-functional parathyroid–thymus axis. The robust parathyroid expression of CaSR and PTH1R aligns with established roles in calcium–PTH homeostasis, while the novel detection of Thymosin in parathyroid tissue suggests an expanded functional repertoire. These results highlight a continuum between embryological proximity and adult tissue cross-talk, with potential clinical implications for parathyroid pathology and immune regulation.
Full article
(This article belongs to the Special Issue 25th Anniversary of IJMS: Advances in Molecular Endocrinology and Metabolism)
Open AccessReview
SLC35A2-Related Brain Disorders: Genetics, Pathophysiology, and Therapeutic Insights
by
Beatrice Risso, Antonella Riva, Greta Volpedo, Valerio Conti, Clara Tuccari di San Carlo, Federico Zara, Pasquale Striano and Antonio Falace
Int. J. Mol. Sci. 2025, 26(23), 11560; https://doi.org/10.3390/ijms262311560 (registering DOI) - 28 Nov 2025
Abstract
SLC35A2 encodes the Golgi uridine diphosphate galactose transporter, which is essential for glycosylation of glycoproteins and glycolipids. Variants in this gene, either germline or somatic, have emerged as causes of diverse neurological disorders ranging from congenital disorders of glycosylation (SLC35A2-CDG) to
[...] Read more.
SLC35A2 encodes the Golgi uridine diphosphate galactose transporter, which is essential for glycosylation of glycoproteins and glycolipids. Variants in this gene, either germline or somatic, have emerged as causes of diverse neurological disorders ranging from congenital disorders of glycosylation (SLC35A2-CDG) to focal cortical malformations such as mild malformation of cortical development with oligodendroglial hyperplasia in epilepsy (MOGHE). This review summarizes the molecular function of SLC35A2, clinical phenotypes of congenital and somatic variants, insights from functional assays and animal models, and therapeutic perspectives including galactose supplementation and precision medicine. We aim to provide an integrative synthesis of human genetics, neuropathology, glycomics, and translational approaches.
Full article
(This article belongs to the Special Issue Advances in the Physiopathology of Neurodevelopmental Disorders)
►▼
Show Figures

Figure 1
Open AccessArticle
Albumin-Phthalocyanine Nanoconjugates as Platforms for Enhanced Photodynamic Cancer Therapy
by
Valentina I. Gorbacheva, Anastasiia O. Syrocheva and Ekaterina P. Kolesova
Int. J. Mol. Sci. 2025, 26(23), 11559; https://doi.org/10.3390/ijms262311559 (registering DOI) - 28 Nov 2025
Abstract
This study investigates the enhancement of photodynamic therapy (PDT) efficacy through the encapsulation of platinum phthalocyanine (Pc) in albumin nanoparticles (ANP). Encapsulation of Pc in ANP) significantly enhances its biological effects in photodynamic therapy by increasing cellular uptake through receptor-mediated endocytosis and promoting
[...] Read more.
This study investigates the enhancement of photodynamic therapy (PDT) efficacy through the encapsulation of platinum phthalocyanine (Pc) in albumin nanoparticles (ANP). Encapsulation of Pc in ANP) significantly enhances its biological effects in photodynamic therapy by increasing cellular uptake through receptor-mediated endocytosis and promoting lysosomal accumulation. This leads to marked lysosomal stress and regulated necrotic cell death pathway, while free Pc causes moderate oxidative stress with reversible apoptosis and autophagy. The enhanced phototoxicity of encapsulated Pc was evident across multiple cancer cell lines, especially aggressive phenotypes, whereas resistant lines showed lower sensitivity likely due to efficient ROS scavenging. Despite improved initial uptake, rapid lysosomal release and extracellular extrusion of Pc limit long-term intracellular retention. Morphological and gene expression analyses confirmed distinct cell death mechanisms between free and encapsulated Pc, underscoring the critical role of nanocarrier-mediated delivery in modulating oxidative stress and cellular response. These findings highlight the importance of nanoparticle design in optimizing PDT efficacy by effectively triggering necrotic cell death pathway.
Full article
(This article belongs to the Special Issue Physicochemical Properties and Applications of Nanomaterials in Biology and Medicine)
Open AccessArticle
Ecological Adaptation in the Chemosensory Gene Repertoire of the Safflower Aphid, Uroleucon gobonis
by
Lanjie Xu, Minshan Sun, Wei Dong, Sufang An, Qing Yang, Hongqi Yang, Xiaohui Wu, Junping Feng, Zhengwei Tan, Yongliang Yu and Huizhen Liang
Int. J. Mol. Sci. 2025, 26(23), 11558; https://doi.org/10.3390/ijms262311558 (registering DOI) - 28 Nov 2025
Abstract
The red flower aphid (Uroleucon gobonis) is a significant agricultural pest causing damage via direct feeding and virus transmission. Chemical sensory proteins (CSPs) are critical for insecticide resistance, mediating the detection of semiochemicals or the sequestration of neuroactive insecticides. This study
[...] Read more.
The red flower aphid (Uroleucon gobonis) is a significant agricultural pest causing damage via direct feeding and virus transmission. Chemical sensory proteins (CSPs) are critical for insecticide resistance, mediating the detection of semiochemicals or the sequestration of neuroactive insecticides. This study provides the first comprehensive identification and functional characterization of chemosensory gene families in Uroleucon gobonis to elucidate their roles in chemoperception and resistance. We conducted de novo transcriptome sequencing and assembly to identify chemosensory genes. Their phylogenetic relationships and structural motifs were analyzed. Developmental expression patterns were assessed via RNA-seq, and tissue-specific expression was validated using quantitative real-time PCR (qRT-PCR). We identified 40 chemosensory genes: 12 odorant-binding proteins (OBPs), 8 CSPs, 14 odorant receptors (ORs), and 6 gustatory receptors (GRs). Phylogenetic analysis revealed species-specific adaptations, including the absence of GR clades 2/4 and minimal representation in CSP Subgroup III. Structural motifs were highly conserved in ORs/OBPs but divergent in CSPs/GRs. RNA-seq identified 1896 differentially expressed genes (DEGs) between instars, including stage-specific regulation of UgobCSP4, UgobCSP6, UgobOBP3, and UgobOBP10. qRT-PCR confirmed extreme spatial expression, such as leg-specific UgobCSP6 and antennae-specific UgobOBP10. These findings elucidate key molecular adaptations in chemosensory gene families governing perception and potential insecticide resistance in Uroleucon gobonis. The identified stage- and tissue-specific genes provide targets for developing species-specific pest control strategies.
Full article
(This article belongs to the Section Molecular Genetics and Genomics)
Journal Menu
► ▼ Journal Menu-
- IJMS Home
- Aims & Scope
- Editorial Board
- Reviewer Board
- Topical Advisory Panel
- Instructions for Authors
- Special Issues
- Topics
- Sections & Collections
- Article Processing Charge
- Indexing & Archiving
- Most Cited & Viewed
- Journal Statistics
- Journal History
- Journal Awards
- Society Collaborations
- Conferences
- Editorial Office
Journal Browser
► ▼ Journal Browser-
arrow_forward_ios
Forthcoming issue
arrow_forward_ios Current issue - Vol. 26 (2025)
- Vol. 25 (2024)
- Vol. 24 (2023)
- Vol. 23 (2022)
- Vol. 22 (2021)
- Vol. 21 (2020)
- Vol. 20 (2019)
- Vol. 19 (2018)
- Vol. 18 (2017)
- Vol. 17 (2016)
- Vol. 16 (2015)
- Vol. 15 (2014)
- Vol. 14 (2013)
- Vol. 13 (2012)
- Vol. 12 (2011)
- Vol. 11 (2010)
- Vol. 10 (2009)
- Vol. 9 (2008)
- Vol. 8 (2007)
- Vol. 7 (2006)
- Vol. 6 (2005)
- Vol. 5 (2004)
- Vol. 4 (2003)
- Vol. 3 (2002)
- Vol. 2 (2001)
- Vol. 1 (2000)
Highly Accessed Articles
Latest Books
E-Mail Alert
News
Topics
Topic in
Antioxidants, BioChem, IJMS, Metabolites, Biomedicines
Functional Food and Anti-Inflammatory Function
Topic Editors: Marika Cordaro, Rosanna Di Paola, Roberta FuscoDeadline: 30 November 2025
Topic in
Biophysica, CIMB, Diagnostics, IJMS, IJTM
Molecular Radiobiology of Protons Compared to Other Low Linear Energy Transfer (LET) Radiation
Topic Editors: Francis Cucinotta, Jacob RaberDeadline: 20 December 2025
Topic in
Antioxidants, Chemistry, IJMS, Molecules, Pharmaceutics
Natural Bioactive Compounds as a Promising Approach to Mitigating Oxidative Stress
Topic Editors: Andrea Ragusa, Filomena CorboDeadline: 31 December 2025
Topic in
Agriculture, Agronomy, Crops, Plants, IJMS, IJPB
Plant Responses and Tolerance to Salinity Stress, 2nd Edition
Topic Editors: Ricardo Aroca, Pablo CornejoDeadline: 15 January 2026
Conferences
Special Issues
Special Issue in
IJMS
Autoimmune Disorders: Molecular Mechanisms and Therapeutic Strategies
Guest Editor: Katarzyna Romanowska-PróchnickaDeadline: 29 November 2025
Special Issue in
IJMS
Host DNA Damage Responses in Virus Propagation and Human Disease
Guest Editor: Nimrat ChatterjeeDeadline: 30 November 2025
Special Issue in
IJMS
Toxicology Research: Understanding and Predicting Compound-Induced Toxicity
Guest Editor: Miriam Beatríz VirgoliniDeadline: 30 November 2025
Special Issue in
IJMS
Enhancing Stem Cell Grafting in Tissue Regeneration and Repair
Guest Editor: Yuanyuan ZhangDeadline: 30 November 2025
Topical Collections
Topical Collection in
IJMS
Computational, Structural and Spectroscopic Studies of Enzyme Mechanisms, Inhibition and Dynamics
Collection Editor: Christo Christov
Topical Collection in
IJMS
State-of-the-Art Macromolecules in Russia
Collection Editors: Ilya Nifant'ev, Oxana V. Galzitskaya
Topical Collection in
IJMS
Latest Review Papers in Molecular Genetics and Genomics
Collection Editor: Salvatore Saccone
Topical Collection in
IJMS
Feature Papers in Bioactives and Nutraceuticals
Collection Editor: Maurizio Battino




