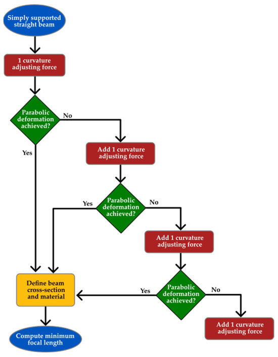
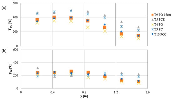
- Article
Numerical Study of a Parabolically Deformed Beam for Solar Concentration Applications
- Rodolfo Y. Salas-Bernal,
- Pablo Sosa-Flores,
- Armando Piña-Ortiz,
- Carlos A. Pérez-Rábago,
- Agustín Brau-Ávila,
- Rafael E. Cabanillas-López and
- Ricardo A. Pérez-Enciso
Recent advances in design, manufacturing and development techniques have been very relevant to making solar collectors feasible for production in a variety of applications. In the field of concentrated solar thermal technologies, several techniques h...

