Next Article in Journal
Synthesis of Novel Bismuth-Based Catalysts for the Degradation of Microplastics in Aquatic Matrices
Next Article in Special Issue
Can Micro/Nanoplastics Influence PM2.5 Characteristics: An Ex Situ Investigation by Physicochemical Indicators of PM2.5 and Their Bacterial Model Toxicity
Previous Article in Journal
Biochar for the Removal of Microplastics from Water: A Comprehensive Scoping Review
Previous Article in Special Issue
Microplastics in the Northern Gulf of Mexico: A Literature Review
 
 
Font Type:
Arial Georgia Verdana
Font Size:
Aa Aa Aa
Line Spacing:
Column Width:
Background:
Systematic Review

Microplastic Concentration in Mediterranean Commercial Fish: A Systematic Review

by
Stefania M. Manolaki
1,*,
Panagiotis D. Dimitriou
1,
Maria Lampa
2,
Ioannis Karakassis
1 and
Nafsika Papageorgiou
3
1
Department of Biology, University of Crete, GR 70013 Heraklion, Greece
2
Hellenic Centre for Marine Research, Institute of Oceanography, GR 71500 Heraklion, Greece
3
Department of Agricultural Development, Agrofood & Management of Natural Resources, National and Kapodistrian University of Athens Evripos Complex, GR 34400 Psachna, Greece
*
Author to whom correspondence should be addressed.
Microplastics 2025, 4(4), 100; https://doi.org/10.3390/microplastics4040100
Submission received: 23 June 2025 / Revised: 7 October 2025 / Accepted: 11 November 2025 / Published: 5 December 2025
(This article belongs to the Collection Feature Papers in Microplastics)

Abstract

Nowadays, microplastic (MP) pollution has attracted increasing interest from the scientific community. This systematic review investigated the MP concentration in various tissues of five commercial fish species (Engraulis encrasicolus, Boops boops, Sardina pilchardus, Sardinella aurita, and Trachurus mediterraneus) in different Mediterranean water bodies in order to identify spatial trends and key analytes influencing their variation. The reported concentrations of MPs in all fish ranged from 4.2 particles/individual in the southeastern Mediterranean to 1.2 particles/individual in the western part, but these values are highly uncertain due to inconsistent methodologies, absence of recovery tests, and incomplete data reporting. No significant difference was found in the MP concentration of the different tissues of these species. The key factor affecting the MP concentration was the water body from which they were collected. This systematic review suggests that fewer than six samples may not provide statistically reliable results, and that a lack of detailed data reporting, despite the advances in chemical characterization techniques, continues to limit the robustness of MP studies. Additionally, this study evaluated how methodological differences could influence the reported MP concentrations. These findings offer a comprehensive overview of the MP expansion in the Mediterranean waterbodies and fish species, and provide recommendations for future research design improvement.

Graphical Abstract

1. Introduction

Concerns regarding ecological and public health effects from the ubiquity of microplastics (MPs) have grown in the last decade. They have been detected in oceans [1], surface water [2], marine sediments [3], marine organisms [4], and generally throughout the marine environment [5]. MPs have been proven to be a vector for major pollutants in the marine environment [6]. This ability raises questions about the food safety of marine organisms. With the increase in the production and improper discharge of plastic waste, there is a growing need to understand the full range of MP pollution in the marine environment.
Thompson et al. [7] first reported MPs in marine organisms and defined them as “plastic particles smaller than 5 mm found in marine ecosystems” [7]. This research became a milestone in marine science in the following years as it addressed the issue of the accumulation of MP particles in the world’s oceans. Since 2004, the study of MPs has significantly increased, with the scientific community now focusing not only on their presence in the oceans but also more generally investigating the sources, transportation, and the impact of MPs on the environment as well as on human health.
MPs were first reported in marine organisms in the blubber of baleen whales [8]. However, the ingestion of MP particles by marine benthic organisms was officially confirmed by the experimental study of [9]. The study of MPs regarding fish and generally edible marine species expanded spectacularly as they are a very important food source for humans [10].
Marine organisms are passively exposed to MP pollution, and actively as well, as they can easily ingest MPs mistaken for food and end up in the internal organs of the fish [11]. MPs can also be consumed from marine organisms, by the consumption of already exposed organisms of lower trophic levels. Once ingested, they can accumulate in the gastrointestinal tract, leading to internal disruption [12], feeding behavior disorders, as well as exposure to harmful chemicals adsorbed on the surface of MPs [13]. These impacts are particularly concerning regarding edible marine species, which are part of the human diet, as they could be transferred through the food chain and finally affect human health.
Small pelagic and benthic fish, some of which are important commercial species with increased economic and social value, can be used as indicators for understanding the extent of environmental pollution and the potential health risks. These species include sardines and anchovies [14], whose ecological role in the coastal ecosystems is very important as they transport energy from lower to higher trophic levels [15]. As a result, studying MPs in edible marine organisms has become a primary topic in marine ecology, marine biology, and public health research.
The Mediterranean Sea is a semi-enclosed sea basin and one of the most polluted seas in the world, at least in relation to MP pollution [16]. The high concentrations of MPs are probably due to their physical and oceanographic characteristics [17]. The region’s highly populated coastal zone, intense marine traffic, and human activities such as fishing, shipping, industrial activity, and tourism contribute to making it particularly vulnerable [18].
The Mediterranean Sea is known for its rich biodiversity [19], and many species are considered to be highly important for both ecological and economic purposes. Many of the Mediterranean fish species are an important source of food, which demands an extensive investigation into the topic of MP pollution. The confirmed presence of MPs in this region poses a threat to marine species and their food chains, and consequently to human health [20], making a better understanding of the extent of pollution and its impact on different water bodies a necessity.
To better understand the extent and variability of MP pollution in the Mediterranean Sea; this systematic review focuses on ecologically and economically important fish species. These species slightly differ in their ecology, feeding behavior and ecological niche, providing a range of exposure for these organisms to MPs, under different environmental conditions. These species are also important in local fisheries and in mediterranean human diet, which makes an ideal candidate for the assessment of the potential risks caused by MPs.
More specifically, Engraulis encrasicolus (Linnaeus, 1758), a pelagic-neritic species [21] of the coastal zone, occurs in depths up to 400 m and can survive in salinities ranging from 5 to 41 PSU [22]. In general, but especially during the reproductive period, it can even enter lakes, lagoons, and river estuaries.
Sardina pilchardus (Walbaum, 1792), also a pelagic-neritic species, is found in coastal areas related to low salinity waters [23], such as fresh, brackish, and marine waters [21]. It has been recorded at depths from 10 to 100 m [24], and its diet is based mainly on zooplankton and phytoplankton organisms [25]. Reproduction usually takes place either in the open sea or close to the shore [26,27].
Boops boops (Linnaeus, 1758) is a benthic and semi-pelagic species of the Mediterranean, mainly found at depths from 0 to 350 m [28]. The type of substrate this species inhabits varies, as it has been observed on sand, silt, and gravel substrates, as well as in seagrass meadows [29]. Its diet is based on plankton organisms and small crustaceans [30].
Another pelagic fish of the Mediterranean is Sardinella aurita (Valenciennes, 1847). It has a short life duration and its diet is based on plankton organisms [31]. This species is mainly found in the warm waters of the Mediterranean [32]. Despite the similarities in its diet compared to other small pelagic fish, S. aurita is hierarchically higher in the food chain [33].
Lastly, Trachurus mediterraneus (Steindachner, 1868) is a semi-pelagic, medium-sized carnivorous fish found throughout the Mediterranean Sea [34], widely distributed in pelagic food chains [35]. It usually inhabits shallow coastal areas [36] and feeds mainly on crustaceans and fish larvae [37].
These five fish species are all significant to human consumption, with a crucial role in the Mediterranean diet, well known for its health benefits. They are key species for the Mediterranean fisheries, providing economic and employment support for coastal communities. Thus, it is worth investigating other studies to better understand the effects of MPs in fish tissues.
A standard problem in reviewing studies is that the sample sizes vary significantly. What is the minimum sample size that needs to be analyzed in a study to detect MPs in fish, to ensure the results are reliable and accurate? Large sample sizes can waste human and material resources, but very small sample sizes can lead to inconclusive or misleading results. Establishing a minimum sample size should increase the reliability and efficiency of studies and reduce their cost [38].
The aims of this systematic review were to (a) examine the time needed for the completion of a study from sampling to publishing an article for MPs in fish tissues, (b) investigate the difference in the concentrations of MPs consumed by the five commercial fish species mentioned above in different Mediterranean water bodies, (c) suggest the minimum number of replicated measurements needed in a survey to be able to detect differences between groups, and (d) evaluate whether the different methodologies used in every study could influence the reported MP concentrations.

2. Materials and Methods

2.1. Literature Search

The present systematic review, conducted under the guidelines of the Preferred Reporting Items for Systematic Reviews and Meta-Analysis (PRISMA) [39] in October 2024, aimed to collect peer-reviewed research articles in three different databases: Web of Science, Scopus, and Science Direct. The search strategy was to find research articles that focus on the concentration of MPs ingested by five different fish species in eight different Mediterranean water bodies [40] and in three different tissues.
More specifically, the species examined were E. encrasicolus, B. boops, S. pilchardus, S. aurita, and T. mediterraneus. Similarly, the Mediterranean regions under study were categorized into the following water bodies: the Alboran Sea, the Balearic Sea, the Ligurian Sea, the Tyrrhenian Sea, the Adriatic Sea, the Ionian Sea, the Aegean Sea, and the Levantine Sea. The tissues examined were the gastrointestinal tract compartment (GIT), the gills (GIL), and the muscle tissue (MU).
In all three search engines, the time period was set from 1970 (the minimum date of Web of Science) to October 1, 2024, when all records were retrieved. Any additional article was published within this time period. A total of 120 searches was performed, 40 on each search engine. The terms used in the search engines for E. encrasicolus were as follows:
  • (“Microplastics” AND “Fish” AND “Engraulis encrasicolus” AND “Alboran Sea”);
  • (“Microplastics” AND “Fish” AND “Engraulis encrasicolus” AND “Balearic Sea”);
  • (“Microplastics” AND “Fish” AND “Engraulis encrasicolus” AND “Ligurian Sea”);
  • (“Microplastics” AND “Fish” AND “Engraulis encrasicolus” AND “Tyrrhenian Sea”);
  • (“Microplastics” AND “Fish” AND “Engraulis encrasicolus” AND “Adriatic Sea”);
  • (“Microplastics” AND “Fish” AND “Engraulis encrasicolus” AND “Ionian Sea”);
  • (“Microplastics” AND “Fish” AND “Engraulis encrasicolus” AND “Aegean Sea”);
  • (“Microplastics” AND “Fish” AND “Engraulis encrasicolus” AND “Levantine Sea”).
Similar searches were carried out for the rest of the species under study.

2.2. Systematic Review Protocol

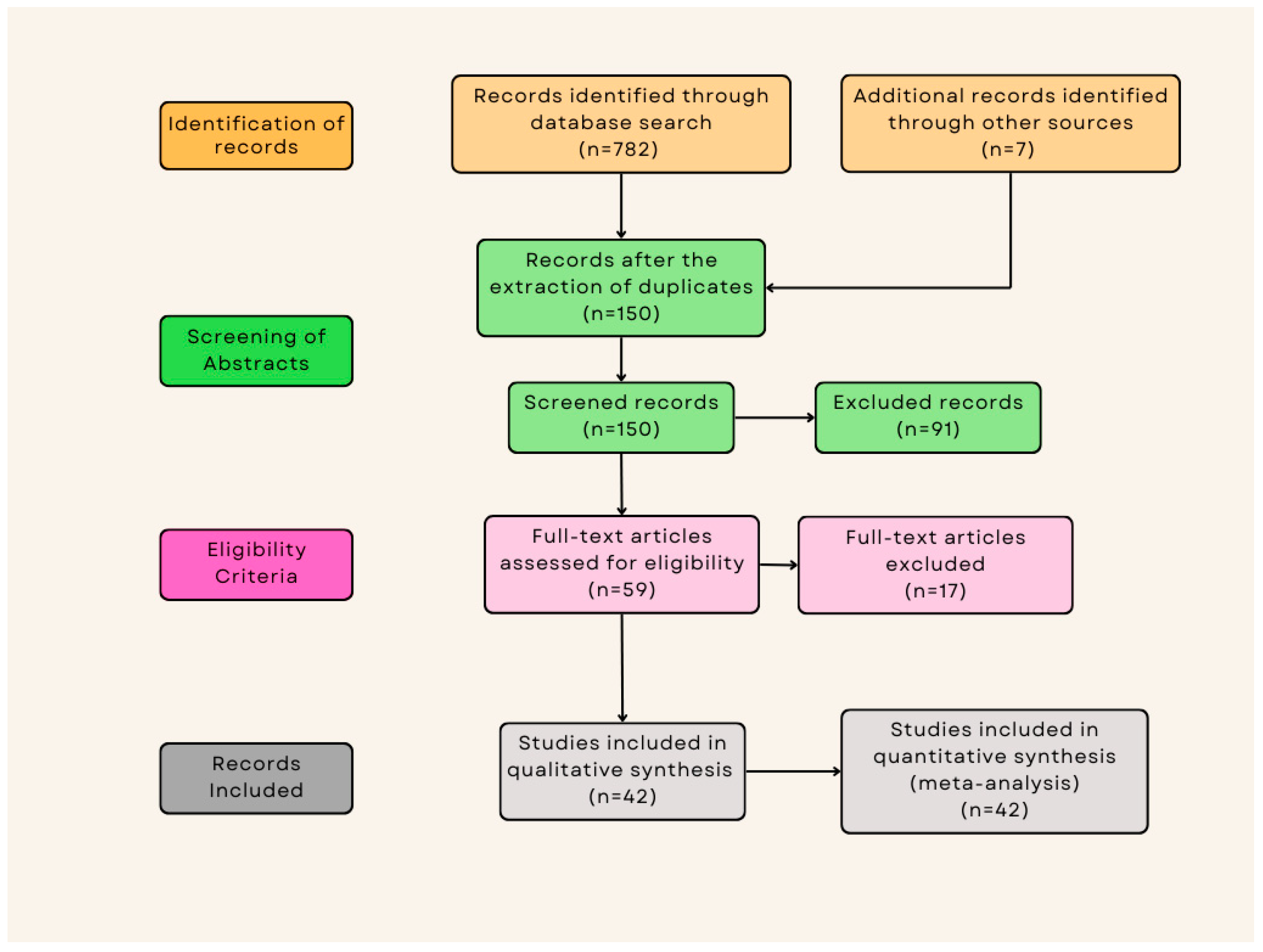
Using the commercial reference management software package EndNote 20, the systematic review was structured into four stages based on the PRISMA guidelines (Figure 1). The first stage included the “Identification of records”, in which all the collected articles were imported into EndNote and duplicates were removed.
During the second stage, which was “Screening of abstracts”, all remaining articles from the first stage were screened regarding the content of their title and abstract. Therefore, articles whose screening indicated that they referred to different species or water bodies than the ones under study, as well as articles that were systematic reviews or meta-analyses, were removed. Articles whose content was not clear on any of the above were reviewed in the third stage. At this stage, information including the authors’ names, year of publication, type of publication, and DOI was collected.
In the third stage, “Eligibility criteria”, the remaining articles from the second stage were reevaluated in their full text coverage.
At this stage, the information collected included the following: (a) the species under study, (b) the water body under study, (c) the number of examined individuals, (d) the specific tissue under study, (e) the concentration of MPs in “particles per individual” units, (f) the standard deviation, (g) the inclusion or not of a chemical characterization technique, and (h) the aims of each study in relation to different categories.
Once more, articles that referred to different species or water bodies from those investigated in the present study, as well as articles that were systematic reviews or meta-analyses, were removed from the whole dataset. In addition, after examining the full text, articles that did not include the necessary information for the systematic review were removed. In the fourth and final stage, the articles included in the qualitative synthesis were separated from those in the quantitative synthesis. In order to determine the eligibility for inclusion in the review, the screening of the records was performed by a single reviewer, without the use of any automation tools.
All included publications [41,42,43,44,45,46,47,48,49,50,51,52,53,54,55,56,57,58,59,60,61,62,63,64,65,66,67,68,69,70,71,72,73,74,75,76,77,78,79,80,81,82] and all related data were organized into a final database (Table 1) and visualized using the ArcGIS Pro 3.0.3 program. The coordinates of the sampling locations were either extracted directly from the articles as “longitude” and “latitude”, or were digitalized through the maps included in each article under study.
The visualization of the sampling sites’ data in ArcGIS showed that they were not evenly distributed across different Mediterranean water bodies, which would create a problem in the subsequent statistical analyses. To address this, the eight water bodies were further distributed into six new water bodies (W, SW, CW, CE, NE, SE) to obtain a more even distribution (Figure 2). The visualization also showed that in many studies, the reported sampling sites belonged to a different water body than the one mentioned. This apparent difference in the spatial distribution of the sampling sites could also pose a problem for the statistical analysis. In order to prevent these problems, the sampling sites were categorized based on the water bodies created.
Where “W” includes the Balearic Sea, “SW” the Alboran Sea, and “CW” the Tyrrhenian Sea and Ligurian Sea. The “CE” waterbody includes the Adriatic and Ionian Sea, “NE” the Aegean Sea, and “SE” the Levantine Sea.

2.3. Data Analysis

In order to study the concentration of MPs among the fish species and the Mediterranean water bodies, the collected data were used to extract qualitative and quantitative information. The concentration of MPs for each species and water body was recorded as units “Items per individual”. Additionally, for this systematic review, the standard deviation (SD) was calculated; therefore, all records with SE were converted to SD via the following equation [83]:
S D = S E × ( s a m p l e   s i z e )
where “SD” refers to the standard deviation, “SE” to the standard error, and “Sample size” to the size of the sample, i.e., the number of individuals under study.
Where an article contained concentration data for more than one species or more than one site, it was recorded as a stand-alone record for each species and site. The data analysis was divided into two separate parts. First, an analysis of the qualitative data was carried out, followed by the analysis of the quantitative data.
During the qualitative part, studies were categorized according to the data included in each one, presenting the concentration of MPs in the (i) studied tissues, (ii) studied fish species, and (iii) studied water bodies, and the percentage of occurrence in the papers pool was calculated. In addition, the aims of each study, the dates of sampling, and the dates of publication for each study were recorded. By subtracting the date of sampling from the date of publication, the time taken for each record, from the beginning to the end, was determined. The average time taken to publish the data was then calculated for each year of publication.
Regarding the quantitative data, the average and the standard deviation (SD) concentrations of MPs were calculated for all fish species within each Mediterranean water body, based on the reported values of the reviewed studies. A two-way design was used to assess whether there are statistically significant differences (p-value < 0.05) between the recorded concentrations of MP particles across the studied species in different Mediterranean water bodies, where data permitted. PRIMER-E v.7 PERMANOVA+ software was employed to perform the non-parametric permutation multivariate analysis of variance (PERMANOVA) [84,85] using untransformed data based on Euclidean distances, with Type III sums of squares, permutation of residuals under a reduced model, and 999 permutations. The levels of the ‘Species’ factor were set at four (BOO, ENC, PIL, MED) while the levels of the ‘Water body’ factor were set at six (W, SW, CW, CE, NE, SE). A crossed design was used, where the factor ‘Species’ was chosen as a fixed factor and the ‘Water body’ as a random factor. Pairwise PERMANOVA tests were conducted on the statistically significant results (p-value < 0.05) to identify the differences between all pairs of the studied factors, using PRIMER-E v.7 PERMANOVA+.
To examine the effects of different analytical protocols on MP concentration variability, two separate PERMANOVA analyses were conducted, based on the Euclidean distances, with Type III sums of squares, permutation of residuals under a reduced model, and 999 permutations. At first, “Filter pore size” was defined as a fixed factor with three levels (0.2 μm to <1 μm, 1 μm to ≤2 μm and >2 μm) to examine whether it could contribute to differences in the reported MP concentrations across studies. For this analysis, only the filter pore size used in relation to the final MP extraction step reported was considered. However, many of the studies did not provide sufficient data, and it was not possible to determine the filter pore size used. It should also be noted that the filter pore does not define the detection limit, since the sensitivity of the analysis methods is usually lower than the filter pore size used. As a result, the available data were insufficient to draw meaningful conclusions regarding the effect of this factor.
Secondly, in order to investigate if the chemicals used during the sample digestion step could cause statistically significant variability (p < 0.05), the “Chemicals” was defined as a fixed factor with four levels based on the specific chemical used (KOH, H2O2, Both, None). Pairwise tests were also performed on the statistically significant results (p < 0.05) in order to identify differences between different factor levels.
In order to estimate and propose a recommendation for the minimum number of replicated measurements (samples) needed in a survey, a “Power Analysis” estimation was performed. The methodology was based on the results of the PERMANOVA analysis comparing regions and species. More specifically, the aim was to calculate the number of samples needed for a survey to be able to detect the effect size differences found, based on the pairwise comparisons that showed statistically significant differences (p-value < 0.05). Therefore, in the cases where significant differences were found between regions, the effect sizes were calculated using Cohen’s d [86], on an online effect-size calculator [87], and categorized into small (d = 0.2), medium (d = 0.5), and large (d ≥ 0.8) [88]. The analysis was performed using G*Power 3.1 software [89], with the selections “F test, ANOVA: Fixed effects, main effects and interactions” and type of analysis “A priori: Compute required sample size” given a power and effect size. The settings inputted in G*Power used for analysis were as follows: (i) Type a error probability α = 0.05, (ii) (1 − Type b) error probability (power = 0.8), (iii) degree of freedom calculated as: df = (water bodies − 1) × (species − 1) − 1 = (6 − 1) × (4 − 1) − 1 = 14, (iv) number of groups calculated as all the possible combinations of species × regions (groups = 4, regions = 6, i.e., 4 × 6 = 24), and (v) the effect size “f” provided by the PERMANOVA results. Finally, the total sample size (i.e., number of fish measurements) obtained from the above analysis was divided by the number of groups to determine the number of replicated samples required per group.

3. Results

The literature research in the Web of Science, Scopus, and Science Direct inventories resulted in 782 articles, as well as seven articles from other sources, for a total of 789 articles (Stage 1). After the removal of duplicates and more, the number of articles used for the abstract screening was reduced to 150 (Stage 2). From the elimination of articles that did not fulfill the eligibility criteria, 59 articles were set for full-text review (Stage 3), of which 42 were finally collected for the extraction of the data (Figure 1). Since many of the articles contained records for more than one fish species or water body, individual records were created, each with the data for one species, water body, and article (130 records in total). All 42 articles were included in both the qualitative and quantitative synthesis of the systematic review (Stage 4).
Only two records (of 130) were found for S. aurita, and only four records reported the concentration of MPs in gill tissues. Thus, this species and the gill tissues were excluded from further statistical analysis. It is worth noting that, despite the removal of these records, the total number of articles remained unchanged. These results are presented in Figure 3, which shows the MP concentrations (part. /Ind.) for each record of the systematic review.

3.1. Distribution of MP Research in Fish

Analysis of MP records shows the gastrointestinal tract (GIT) was the dominant tissue studied (96.9%), followed by the gills (GIL) (3.1%), while muscle tissue (MU) was not studied (Figure 4a).
The most studied species in the Mediterranean was S. pilchardus (33.1%; PIL), followed by B. boops (31.5%; BOO), and E. encrasicolus (25.4%; ENC). T. mediterraneus gathered 8.5% (MED), S. aurita was the least studied (1.5%; AUR) (Figure 4b). The most studied area is the western Mediterranean, with the Balearic Sea (W) (38.7%) being the dominant water body, followed by the central-western Mediterranean, which includes the Tyrrhenian Sea and the Ligurian Sea (CW) (17.7%). A similar percentage (15.3%) was found for the Alboran Sea (SW) (see Figure 4c).
Regarding the eastern part of the Mediterranean, there are far fewer studies than in the western part. The central-southern part of the Mediterranean, which includes the Adriatic Sea and the Ionian Sea (CE), represents 11.3% of studies, and the Levantine Sea (SE) 8.9%. The Aegean Sea (NE) is the least studied region in relation to these fish species, with only 8.1%.
The aims of the studies of the current systematic review were divided into ten sub-categories, as shown in Figure 5, which indicates that most of the studies focus on the quantification of MPs. Furthermore, there are many studies whose aims include the assessment of the impacts of MPs, the physical or chemical characterization of MPs, the determination of the environmental factors involved in the distribution of MPs in the marine environment, and a comparison with other studies. Less often, aims included the evaluation of different methodological techniques and the identification and evaluation of bioindicators, along with studies addressing food safety and human consumption. On the other hand, studies focusing on feeding ecology and the ingestion pathways were very few. Figure 5 also includes the “Other” category, which contains the aims of the studies that are unique and could not be classified in any of the above categories. Therefore, most of the studies focus on the quantification and impact of MPs rather than on ecological and safety issues.

3.2. Time Elapsed from Sampling to Publication

Figure 6 shows the number of studies covering the presence of MPs in the species and water bodies under study from 2016 to 2024. It is observed that in 2020 and 2022, the number of publications was the highest in relation to 2021, which had the lowest recorded publications. The use of different chemical characterization methods in the study of MPs is also shown in Figure 6. There was a continuous increase in the adoption of chemical characterization methods in the studies, especially from 2019 until 2024. For the years 2020 and 2022, there was a rapid increase in the use of these techniques, while for 2023 and 2024, the use of chemical characterization methods was observed. On the contrary, over time, the percentage of studies using only physical characterization decreases, indicating an increasing trend towards the use of integrated protocols. Two of the most common vibrational spectroscopic methods for the chemical characterization of MPs are FTIR and Raman spectroscopy, as they are both non-destructive methods and allow more than one analysis [90]. The first use of FTIR spectroscopy to identify the polymer types of MPs was reported by Thompson et al. (2004) [7]. Similarly, one of the first to use Raman spectroscopy for the identification of MPs was reported by Murray and Cowie (2011) [91].
Figure 7 presents the average number of years required for studies on MP concentration of the studied species to be completed, from the sampling stage to the final publication. This reflects the time gap in data availability, which is a substantial factor in the early assessment of MP pollution. As shown in Figure 7, there is a general increasing trend in the preparation time at least up to 2022. In a more detailed analysis, it can be detected in the original data that in two of the 2022 publications, the samples were obtained 12 and 15 years prior to publication. This is probably the reason for the increase, shown in Figure 7, for the year 2022. Thereafter, there is a decrease in the years 2023 and 2024, and for the year 2021, there is a lack of data on the sampling period.

3.3. Comparison of Fish Species and Water Bodies Under Study

The average concentrations of MPs in the gastrointestinal tract of all the fish of every waterbody under study showed that the SE waterbody had the highest concentrations of MPs (4.2 MP/Ind.) (Figure 8). Lower MP concentrations were found in the water bodies of the central part of the Mediterranean Sea (CE and CW), with 2.9 and 2.7 MP/Ind., respectively. This was followed by the water body of the Aegean Sea (NE), with 2.3 MP/Ind. The lowest concentrations of MPs in fish were observed in the western part of the Mediterranean, where the SW and W water bodies were found to have values of 1.2 and 1.7 MP/Ind., respectively.
PERMANOVA indicated that there was no statistically significant interaction between the studied species and water bodies (p-value > 0.05). It was also found that there were statistically significant differences between the different water bodies (p-value < 0.05) but not between the different species studied (p-value > 0.05) (Table 2).
More specifically, PERMANOVA pairwise tests for the factor “Water body” indicated that there were statistically significant differences (p-value < 0.05) between the W-CW, W-SE, and SW-SE waterbody pairs (Table 3). However, it is important to mention that these results present high uncertainty due to the lack of standardized protocols.

3.4. Influence of Different Methodologies on Reported MP Concentrations

3.4.1. Filter Pore Size

Out of all the reviewed studies, only 38 provided sufficient information regarding the pore size of the filter used for MP extraction. From these studies, filters with twelve different pore sizes were recorded. These were then grouped into three categories for better statistical analysis. The categories included filters with pore size ranges from 0.2 μm to <1 μm, 1 μm to ≤2 μm, and >2 μm. This categorization was applied for investigation purposes. PERMANOVA indicated that there were no statistically significant differences found between the filter pore size classes (p > 0.05). Due to the limited reported information for the filters used across the reviewed studies, and the fact that the limit of detection during the physical and chemical characterization techniques often differs from the reported filter pore size, the results of this analysis should be carefully evaluated. The filter pore size alone cannot be used as a proxy for the detection limit, and therefore, this calculation should be considered only as exploratory.

3.4.2. Chemicals

Out of all the reviewed studies, nine different chemicals were reported, from which potassium hydroxide (KOH) and hydrogen peroxide (H2O2) were the most frequent. Based on these findings, four categories were created: studies using KOH, studies using H2O2, studies using both chemicals and studies using none of these chemicals. More specifically, the PERMANOVA analysis indicated a statistically significant difference (p < 0.05) between MP concentrations and the chemical used (Table 4).
In more detail, the PERMANOVA pairwise comparisons between the four categories (KOH, H2O2, Both, None) of the factor “Chemicals” revealed significant differences (p < 0.05) between the “None” category and those that used KOH, H2O2, and both chemicals. Among the chemical groups “KOH” and “H2O2”, the pairwise test also revealed statistically significant differences (p < 0.05). On the other hand, comparisons among both chemical categories were found to be non-significant (p > 0.05) (Table 5).

3.5. Minimum Recommended Sample Size

This analysis was based on the effect sizes derived from the PERMANOVA pairwise comparisons, which showed significant differences (p < 0.05). The results of the power analysis are presented in Table 6. The relative effect size for W-CW was small (d = 0.398), while W-SE and SW-SE appeared to be medium (d = 0.539 and d = 0.642, respectively) [92]. Based on the above three cases and the predicted values, the total sample size was divided by the number of groups to find the final sample size (total sample size—24). Thus, it was found that for W-CW, the final sample size number is 5.4; for W-SE, it is 3.3; and for SW-SE, it is 2.5. Therefore, the minimum number of samples required for a study to achieve sufficient samples, according to the above three cases, is at least 6 (~5.4) samples. However, these results should be interpreted cautiously, as they are derived from heterogeneous datasets, using different methodologies, detection limits, and incomplete reporting over quality assurance and quality control. Therefore, the calculated minimum sample size is considered indicative and exploratory, rather than a definitive recommendation.

4. Discussion

This systematic review provides useful information about the distribution of MPs in the GIT of five commercial fish species across different Mediterranean water bodies. Through this study, a holistic overview of the widespread distribution of MPs in the Mediterranean Sea was provided. From further analysis and visualization of the data, it is worth mentioning that the western Mediterranean has been studied more extensively than the eastern basin, which leaves critical knowledge gaps for understanding MP pollution throughout the Mediterranean Sea. Therefore, this systematic review highlights the need for further analysis of the eastern Mediterranean region, at least regarding the five species under study.

4.1. Distribution of MP Research in Fish

The fact that only two studies of S. aurita were found indicates a serious lack of data regarding this species. Therefore, the findings of the present study imply that there is a need for further investigation of this species, as it is a commercial species of importance and a source of food mostly for the North African Mediterranean countries [93].
Regarding studies on different organs and tissues, this systematic review identified only two studies involving the gills, and no studies involving the muscle tissue, despite the fact that the latter is the one directly consumed by humans. The reviewed studies do not provide evidence for food safety risks from MPs, as none of them investigated MU tissue. However, future research focusing on the MP contamination of this tissue could be crucial for evaluating the potential implications for human consumption.
Regarding the aims of the studies, the majority of those focused on the quantification of MPs, implying that during this early stage of MP research, there was a priority towards identifying simple distribution patterns rather than qualitative differences or involved processes. Concerning the different aims of the studies examined, the focus of the aims on the assessment, characterization, and identification of possible sources of MPs may reflect concerns over their presence in the marine environment and the potential ecological risks and health implications (as shown in Figure 5). It should be noted that the included studies of the systematic review referred only to the GI of fish and not to the MU. As a result, no implications can be made regarding potential risks for human consumption or direct health effects.
However, the fact that there are fewer studies focusing on the development of bioindicators, the feeding habits of the marine organisms, and food safety issues highlights a gap in the understanding of the long-term impacts of MPs. The increased number of studies included in the “Other” category demonstrates the multidimensional nature of MPs, as well as the new and understudied research areas. These findings reflect the need for more research into the less studied aims to understand the impacts of MPs across the overall research range.

4.2. Time Between Sampling and Publication

The intense research into MPs in 2020 and 2022 indicates the increasing interest in the topic. The rapid decrease in 2021, with only one recorded publication, is probably related to the coronavirus pandemic (COVID-19), which caused global disruption and dysfunction, affecting research activity in universities and research centers. For the years 2016 to 2018, publications maintained a stable and relatively low level of interest in the topic. This may be due to the fact that the study of MPs in marine organisms is a rather recent topic, whose research is still ongoing.
The increase in the required time, from sampling to publication, observed until 2019, reflects the growing complexity of the different research methods applied. The peak in 2022 is probably related to publications whose sampling was conducted at an earlier time. From 2022 to 2024, there is a decrease in scientific publications, which may reflect the negative effects of the pandemic on research activity. However, there are more publications after 2022 compared to the period 2016–2018. The decrease in the time needed in 2023–2024 may reflect methodological improvements and lower levels of uncertainty in the scientific protocols used, although this cannot be directly confirmed from the data of this systematic review. The absence of data for the year 2021 underlines the need for both complete and accurate data recording in publications, and highlights the need for continuous improvements of methods for MP investigation.
This provides information on the time needed for a scientific work to be completed regarding the concentration of MPs in commercially important fish species. The review also raises concerns about possible delays in environmental risk assessment and public awareness. In some cases, samples were published over a decade after collection, reflecting how extended preparation times can reduce the relevance and immediacy of the results. Environmental conditions can change significantly throughout this time, reducing the applicability of these results to current conditions. By understanding the time needed for the completion of a study, from sampling to publication, it can be useful for the development of new policies, as well as for the update of the current marine monitoring programs, which are based on up-to-date data. Over time, there has been an improvement in the chemical characterization techniques used to study MPs, indicating the need for more comprehensive and reliable methods. Between 2016 and 2018, the use of physical characterization methods in MP studies was more common, which may be due to the limited development of chemical characterization methods. From 2019 to date, the significant increase in the use of chemical characterization techniques indicates their importance in terms of polymer identification.
The increasing use of chemical characterization techniques for MPs is evident from 2022 and beyond, as studies that rely exclusively on physical characterization decrease. Therefore, this trend highlights a methodological development aiming at improving the reliability and accuracy of the results, and at a more detailed identification of MPs, including the determination of their exact composition. Chemical characterization techniques are useful as they minimize the number of falsely identified MP particles, and allow the polymer identification, which is necessary to understand the sources of MP pollution.
Furthermore, the increase in the use of chemical characterization techniques during the same period as the increase in the time required to complete a study likely reflects methodological complexity. These techniques provide lower detection limits and more accurate polymer identification, which improves the reliability of the reported data. The adoption of quality assurance practices such as contamination controls and recovery tests can further contribute to the enhancement of the robustness and comparability of the existing literature, apart from the concentrations of the MPs found.

4.3. Comparison Between Fish Species and Water Bodies

The interaction between the factors ‘Species’ and ‘Waterbodies’, as derived from PERMANOVA, was not found to be statistically significant (p-value > 0.05). On the contrary, the fact that there are statistically significant differences between the different water bodies (p-value < 0.05) implies that this factor is responsible for the variability observed in the MP concentrations, although it cannot be excluded that methodological differences (e.g., variation in the detection size limits) may also contribute to this finding. Regarding the factor ‘Species’, the results indicated that it does not seem to play a significant role in the concentration of MPs. The statistically significant differences found between the pairs of water bodies (W-CW, W-SE, and SW-SE) (p-value < 0.05), as obtained from the pairwise tests, are probably related to the environmental factors of the geographical areas involved, possibly including water circulation but also anthropogenic aspects such as the discharge and management of plastic wastes.
For other pairs of water bodies, no significant differences were found, at least under the levels of sampling effort reported. The multiple pressures that a coastal ecosystem is exposed to can affect the amount of microplastics ingested by its organisms. This can be partly related to heterogeneity. As [61] demonstrated, the anthropization factor has an important role in microplastic ingestion. Therefore, the comparison of the MP content of the different water bodies is more difficult as the heterogeneity of methodological factors, especially the lower detection size limitations, increases. Further research on the geographic distribution of MP concentrations in fish is likely to reveal the environmental mechanisms involved in the uptake and retention of MPs.
In a closer look at the water bodies that are statistically significant (p-value < 0.05), the Balearic Sea is located in the western part of the Mediterranean Sea. It is an open area with strong water circulation coming from the Gibraltar Strait. The coastal zone of the Balearic Sea is moderately urbanized [94]; therefore, the exposure of the area to MP pollution through the terrestrial environment is expected to be of medium intensity.
The Tyrrhenian Sea, which on the northern part is connected to the Ligurian Sea, is located in the central part of the Mediterranean Sea. It is an enclosed area with low water circulation. This waterbody has a high exposure to MP pollution, as it is located close to areas of high urbanization [94], such as Rome, and areas of high industrial and maritime activity, such as Naples and the wider area of Palermo. Consequently, this waterbody (CW) is expected to be contaminated with higher concentrations of MPs than the Balearic (W) waterbody.
The Levantine Sea covers the southeastern part of the Mediterranean Sea (SE waterbody) and, despite being a region characterized by high urbanization [94], there is limited research on MP pollution [68]. This region is exposed to intense anthropogenic pressures resulting from harbors, intense navigation and fishing activities, the untreated urban and industrial wastewater treatment discharges, and the unregulated dumping sites along the coast [68]. This probably explains the statistically significant difference in concentrations between the water bodies of the Balearic and the Levantine Sea (p-value < 0.05).
The Alboran Sea covers the southwestern part of the Mediterranean. It is characterized by intense water circulation as the waters are renewed by the Atlantic Ocean through the Gibraltar Strait. The coastal area is characterized by moderate urbanization and neighbors’ industrial areas, such as Spain and the northwestern part of Africa. However, concentrations of MPs are low, probably because the incoming waters through the Atlantic Ocean have the capacity to transport pollutants away from this area. Thus, the statistically significant difference between the SW and SE water bodies (p-value < 0.05) can be attributed to the different water circulation between the two regions.

4.4. Influence of Different Methodologies on Reported MP Concentrations

Regarding the use of filters with different pore sizes, the results showed that there were no statistically significant differences (p > 0.05), and based on the available data of the studies, the decision over the filter pore size does not appear to affect the results of MP concentrations detected. However, this finding should be carefully evaluated, since many studies did not clearly report the filter pore size used in every step of the process, or even in general. It should be mentioned that in most cases, the detection limits of the applied methods were higher than the filter pore size used. Therefore, the filter pore size cannot be used as an indicator of the detection limit, and this is considered a limitation of the present analysis. The limited information regarding the protocol details of each study, such as in this case, the lack of data for the filters used in all studies, may cause difficulties or wrong estimations in meta-analysis and systematic reviews. This underlines the need for protocol harmonization in future studies.
On the other hand, the statistically significant differences (p < 0.05) found between the studies using different chemicals underline the impact of chemical selection on the quantification of MP in the fish tissues. The highest MP concentrations were observed in studies that used chemicals, compared to those that did not. However, this result may be potentially misleading, as studies using chemical digestion are usually designed to target smaller and numerous particle sizes that are probably the actual factor responsible for the higher MP concentrations observed. This implies that the use of chemicals could increase the efficiency of MP extraction through a more efficient organic material digestion. However, the absence of statistically significant differences between both chemical categories (KOH, H2O2, or Both) suggests that while the use of chemicals generally improves the MP detection, the type and number of chemicals used is of minor importance.
These results indicate that the chemical digestion methodology used in each study might lead to potential variability in reported MP concentrations. According to Table S2, it was found that 86.3% of studies did not perform a recovery analysis, 65.3% of studies did not report the size of the filter used, 48.4% of studies did not report the minimum sample size (or the detection limit), 37.1% did not perform a chemical characterization technique, and 10.5% did not perform a physical characterization technique. The findings of this study are once again in agreement with the scientific literature regarding the lack of methodological harmonization in MP studies and support the necessity for a standardized protocol. The adoption of harmonized protocols would not only improve the comparability between studies but also enhance the reliability of systematic reviews and meta-analyses, as well as risk assessments related to MP contamination in marine edible organisms.

4.5. Minimum Recommended Sample Size

The power analysis conducted in this study provides important information for future research programs in the field of MP concentration in marine organisms. Based on the findings, the number of samples required for a survey to produce statistically valid results on the concentration of MPs in different fish species, as derived from the two-way ANOVA: fixed effect and interactions, are a minimum of six samples.
However, in the present review, the data varied with respect to the number of samples. More specifically, the minimum number of samples in a published study was found to be two, while the highest number was 180. This means that the results of studies with fewer than six samples may be of limited accuracy.
Through the use of this methodology, statistical sufficiency can be ensured in the results of a study. The application of this method is recommended in large-scale surveys, where there may be a large number of samples or study areas, to reduce the time and cost of the study and maintain the reliability of the data.
It is worth noting that the recommended sample size of this systematic review does not conflict with the existing literature, such as the 50 individuals proposed by OSPAR [95]. The difference lies in the study design, as OSPAR’s guidelines are based on surveys with fewer study areas (N = 3) and species (N = 1), while the power analysis presented in this study showed that the required number of individuals decreases as the number of species and study areas increases. However, the use of 50 individuals for MP detection for every species and every study area is often not applicable. According to the findings of this review (Table 1), only 28.2% of the published studies included more than 50 individuals, which highlights the difficulty of using this protocol universally, since this number of fish may not be caught, and even if it does, the process will substantially increase time, cost, and labor required.
By establishing a recommended minimum sample size, the development of a more methodologically consistent and statistically accurate MP research can be supported. With the inclusion of this analysis, the present study not only synthesizes current findings, but also contributes to the improvement of future study designs for MP environmental research.
Nevertheless, it should be emphasized that the derived results presented are exploratory and have important limitations, since the dataset used for the effect sizes was based on heterogeneous studies with variation in methods, detection limits, and incomplete report of quality assurance and quality control.

5. Conclusions

The present study demonstrates the extensive presence of MPs in four of the five species studied in different Mediterranean water bodies and provides a comprehensive overview of the extent of the studies in the Mediterranean region. In particular, this systematic review highlights the need for further investigation of MP concentrations in pelagic fish from the eastern part of the Mediterranean, which appears to be understudied compared to the central and western Mediterranean Sea.
The scientific community has recognized the need to harmonize methodologies in the field of MP research. Harmonized approaches provide accuracy in the assessment of MP ingestion and improve comparability between studies, both in sub-regional and regional scales [50]. The ability to compare different studies is essential to provide a reliable estimation of MP levels in the marine environment across wider geographical areas. In addition, the lack of information regarding the protocol used, as revealed by a large number of studies—for example, the pore size of the used filters, or the lower size detection limit for visual identification—can lead to the limited comparability of data. Protocol standardization would be highly beneficial, but is still difficult to achieve. For these reasons, this study suggests that harmonization of protocols should be prioritized in order to enhance the reliability and applicability of monitoring efforts. Thus, harmonization should be pursued by using key methodological characteristics, such as lower size detection limits, recovery analysis, filter pore size, and the chemicals used.
The fact that there was not a sufficient number of studies for S. aurita (two studies only), and S. aurita was therefore excluded from the statistical analyses, underlines the need for further research on major commercial fish species in the Mediterranean.
Missing data over MPs were also identified for the different tissue types. Most of the studies concern the gastrointestinal tract of fish, very few studies concern the MP concentration in gills, and there are no studies of MP in muscle tissue. Therefore, our results highlight the need for multi-tissue studies, particularly for MU tissue, which is directly consumed by humans either in raw or cooked form.
Statistical analyses showed that the different water bodies are a significant factor affecting the concentration of MPs in fish, but the difference among fish species is not significant. The eastward increase in concentrations of MPs may be due to the environmental characteristics of local seas, water circulation patterns, differences in management of plastic debris wastes in coastal areas, as well as in the catchment basins of major rivers, population densities, or a combination of some or all of these. More focused studies could shed light on the dominant factors affecting this unequal distribution.
Concerning the minimum number of samples required for a survey in order to obtain reliable results, the present systematic review has shown that this number is at least six. We expect that the adoption of this minimum number will help ensure the reliability of the results of a study while reducing the required time and cost.
Overall, the findings from this study can provide useful information for the investigation of MPs in commercial Mediterranean fish species. Finally, it highlights the need for further research in understudied areas, species, and processes, so the impact of the extent of MP pollution in the Mediterranean marine area can be better understood.

Supplementary Materials

The following supporting information can be downloaded at https://www.mdpi.com/article/10.3390/microplastics4040100/s1, Table S1: overview of the selected studies on MP ingestion in the studied commercial fish species of the Mediterranean; Table S2: methodological details of studies included in the Systematic Review; Table S3: number of papers for the species under study; Table S4: number of individuals used in every study for the five selected species under study; Table S5: chemicals used in every study of the Systematic Review.

Author Contributions

Conceptualization, S.M.M., P.D.D., I.K. and N.P.; methodology, S.M.M., P.D.D. and N.P.; formal analysis, S.M.M., P.D.D. and M.L.; investigation, S.M.M.; data curation, S.M.M., P.D.D. and M.L.; writing—original draft preparation, S.M.M.; writing—review and editing, S.M.M., I.K. and N.P.; visualization, S.M.M.; supervision, I.K. and N.P. All authors have read and agreed to the published version of the manuscript.

Funding

This research received no external funding.

Informed Consent Statement

Not applicable.

Data Availability Statement

The original contributions presented in the study are included in the current manuscript as well as in the Supplementary Material. Further inquiries can be directed to the corresponding author.

Acknowledgments

The authors would like to thank the reviewers and editor for their contribution to the improvement of the manuscript.

Conflicts of Interest

The authors disclose that they have no personal, financial, or professional affiliations that could potentially be interpreted as a conflict of interest in relation to this study.

Abbreviations

The following abbreviations are used in this manuscript:
MPMicroplastic
GITGastrointestinal tract
GILGills
MUMuscle
ENCEngraulis encrasicolus
PILSardina pilchardus
MEDTrachurus mediterraneus
AURSardinella aurita
BOOBoops boops
WWestern (includes the Balearic Sea)
SWSouthwest (includes the Alboran Sea)
CWCentral-western (includes the Tyrrhenian and Ligurian Sea)
CECentral-eastern (includes the Adriatic and Ionian Sea)
NENortheast (includes the Aegean Sea)
SESoutheast (includes the Levantine Sea)
SDStandard deviation
SEStandard error
ALBAlboran Sea
BALBalearic Sea
LIGLigurian Sea
TYRTyrrhenian Sea
ADRAdriatic Sea
IONIonian Sea
AEGAegean Sea
LEVLevantine Sea

References

  1. Andersen, R.; Harsaae, A.L.; Kellner, A.; Smyth, A.; Westermann, T.A.R.; Green, M.; Vollertsen, J.; Syberg, K.; Lorenz, C. Abundance, Distribution and Characteristics of Microplastics in the North and South Atlantic Ocean. Mar. Pollut. Bull. 2024, 209, 117217. [Google Scholar] [CrossRef] [PubMed]
  2. Cincinelli, A.; Scopetani, C.; Chelazzi, D.; Lombardini, E.; Martellini, T.; Katsoyiannis, A.; Fossi, M.C.; Corsolini, S. Microplastic in the Surface Waters of the Ross Sea (Antarctica): Occurrence, Distribution and Characterization by Ftir. Chemosphere 2017, 175, 391–400. [Google Scholar] [CrossRef] [PubMed]
  3. Perumal, K.; Muthuramalingam, S. Global Sources, Abundance, Size, and Distribution of Microplastics in Marine Sediments—A Critical Review. Estuar. Coast. Shelf Sci. 2022, 264, 107702. [Google Scholar] [CrossRef]
  4. Manolaki, S.M.; Chatzivasileiou, D.; Lampa, M.; Dimitriou, P.D.; Philippidis, A.; Karakassis, I.; Papageorgiou, N. Microplastic Contamination in Cultured Mussels and Pearl Oysters in Greece. Microplastics 2023, 2, 168–181. [Google Scholar] [CrossRef]
  5. Pothiraj, C.; Gokul, T.A.; Kumar, K.R.; Ramasubramanian, A.; Palanichamy, A.; Venkatachalam, K.; Pastorino, P.; Barceló, D.; Balaji, P.; Faggio, C. Vulnerability of Microplastics on Marine Environment: A Review. Ecol. Indic. 2023, 155, 111058. [Google Scholar] [CrossRef]
  6. Amelia, T.S.M.; Khalik, W.M.A.W.M.; Ong, M.C.; Shao, Y.T.; Pan, H.-J.; Bhubalan, K. Marine Microplastics as Vectors of Major Ocean Pollutants and Its Hazards to the Marine Ecosystem and Humans. Prog. Earth Planet. Sci. 2021, 8, 12. [Google Scholar] [CrossRef]
  7. Thompson, R.C.; Olsen, Y.; Mitchell, R.P.; Davis, A.; Rowland, S.J.; John, A.W.; McGonigle, D.; Russell, A.E. Lost at Sea: Where Is All the Plastic? Science 2004, 304, 838. [Google Scholar] [CrossRef] [PubMed]
  8. Fossi, M.C.; Panti, C.; Guerranti, C.; Coppola, D.; Giannetti, M.; Marsili, L.; Minutoli, R. Are Baleen Whales Exposed to the Threat of Microplastics? A Case Study of the Mediterranean Fin Whale (Balaenoptera physalus). Mar. Pollut. Bull. 2012, 64, 2374–2379. [Google Scholar] [CrossRef]
  9. Besseling, E.; Wegner, A.; Foekema, E.M.; Van Den Heuvel-Greve, M.J.; Koelmans, A.A. Effects of Microplastic on Fitness and Pcb Bioaccumulation by the Lugworm Arenicola marina (L.). Environ. Sci. Technol. 2013, 47, 593–600. [Google Scholar] [CrossRef]
  10. Bhuyan, M.S. Effects of Microplastics on Fish and in Human Health. Front. Environ. Sci. 2022, 10, 827289. [Google Scholar] [CrossRef]
  11. Rochman, C.M.; Browne, M.A.; Halpern, B.S.; Hentschel, B.T.; Hoh, E.; Karapanagioti, H.K.; Rios-Mendoza, L.M.; Takada, H.; Teh, S.; Thompson, R.C. Classify Plastic Waste as Hazardous. Nature 2013, 494, 169–171. [Google Scholar] [CrossRef]
  12. Jovanoviç, B. Ingestion of Microplastics by Fish and Its Potential Consequences from a Physical Perspective. Integr. Environ. Assess. Manag. 2017, 13, 510–515. [Google Scholar] [CrossRef]
  13. Carbery, M.; O’Connor, W.; Palanisami, T. Trophic Transfer of Microplastics and Mixed Contaminants in the Marine Food Web and Implications for Human Health. Environ. Int. 2018, 115, 400–409. [Google Scholar] [CrossRef] [PubMed]
  14. Kraus, R.; Supić, N.; Lučić, D.; Njire, J. Impact of Winter Oceanographic Conditions on Zooplankton Abundance in Northern Adriatic with Implications on Adriatic Anchovy Stock Prognosis. Estuar. Coast. Shelf Sci. 2015, 167, 56–66. [Google Scholar] [CrossRef]
  15. Cury, P.; Bakun, A.; Crawford, R.J.; Jarre, A.; Quinones, R.A.; Shannon, L.J.; Verheye, H.M. Small Pelagics in Upwelling Systems: Patterns of Interaction and Structural Changes in “Wasp-Waistγ” Ecosystems. ICES J. Mar. Sci. 2000, 57, 603–618. [Google Scholar] [CrossRef]
  16. Chatziparaskeva, G.; Papamichael, I.; Zorpas, A.A. Microplastics in the Coastal Environment of Mediterranean and the Impact on Sustainability Level. Sustain. Chem. Pharm. 2022, 29, 100768. [Google Scholar] [CrossRef]
  17. Deudero, S.; Alomar, C. Revising Interactions of Plastics with Marine Biota: Evidence from the Mediterranean; IEO Centro Oceanográfico de Baleares: Palma de Mallorca, Spain, 2014. [Google Scholar]
  18. Liubartseva, S.; Coppini, G.; Lecci, R.; Clementi, E. Tracking Plastics in the Mediterranean: 2D Lagrangian Model. Mar. Pollut. Bull. 2018, 129, 151–162. [Google Scholar] [CrossRef]
  19. Tsagarakis, K.; Coll, M.; Giannoulaki, M.; Somarakis, S.; Papaconstantinou, C.; Machias, A. Food-Web Traits of the North Aegean Sea Ecosystem (Eastern Mediterranean) and Comparison with Other Mediterranean Ecosystems. Estuar. Coast. Shelf Sci. 2010, 88, 233–248. [Google Scholar] [CrossRef]
  20. Naik, R.K.; Naik, M.M.; D’Costa, P.M.; Shaikh, F. Microplastics in Ballast Water as an Emerging Source and Vector for Harmful Chemicals, Antibiotics, Metals, Bacterial Pathogens and Hab Species: A Potential Risk to the Marine Environment and Human Health. Mar. Pollut. Bull. 2019, 149, 110525. [Google Scholar] [CrossRef]
  21. Riede, K. Global Register of Migratory Species: From Global to Regional Scales: Final Report of the R&D-Projekt 808 05 081; Federal Agency for Nature Conservation: Bonn, Germany, 2004. [Google Scholar]
  22. Schneider, W. FAO Species Identification Sheets for Fishery Purposes. Field Guide to the Commercial Marine Resources of the Gulf of Guinea; FAO: Rome, Italy, 1990; p. 268. [Google Scholar]
  23. Somarakis, S.; Tsianis, D.; Machias, A.; Stergiou, K. An Overview of Biological Data Related to Anchovy and Sardine Stocks in Greek Waters. Fishes Databases Ecosyst. Fish. Cent. Res. Rep. 2006, 14, 56–64. [Google Scholar]
  24. Quéro, J.-C.; Hureau, J.-C.; Karrer, C.; Post, A.; Saldanha, L. Check-List of the Fishes of the Eastern Tropical Atlantic: Clofeta; Lisbon (Portugal) Junta Nacional de Investigacao Cientifica e Tecnologica: Paris, France; European Ichthyological Union: Paris, France; UNESCO: Paris, France, 1990. [Google Scholar]
  25. Nikolioudakis, N.; Palomera, I.; Machias, A.; Somarakis, S. Diel Feeding Intensity and Daily Ration of the Sardine Sardina Pilchardus. Mar. Ecol. Prog. Ser. 2011, 437, 215–228. [Google Scholar] [CrossRef]
  26. Murua, H.; Kraus, G.; Saborido-Rey, F.; Witthames, P.R.; Thorsen, A.; Junquera, S. Procedures to Estimate Fecundity of Marine Fish Species in Relation to Their Reproductive Strategy. J. Northwest Atl. Fish. Sci. 2003, 33, 33–54. [Google Scholar] [CrossRef]
  27. Muus, B.J.; Nielsen, J.G.; Dahlstrøm, P.; Nyström, B.O. Zeevissen van Noord-en West-Europa; Schuyt & Co.: Haarlem, The Netherlands, 1999; 338p, ISBN 90-6097-510-3. [Google Scholar]
  28. Sanches, J.G. Catálogo dos Principais Peixes Marinhos da República da Guiné-Bissau; Instituto Nacional de Investigacao das Pescas (INIP): Lisboa, Portugal, 1991. [Google Scholar]
  29. El-Haweet, A.; Hegazy, M.; Abu-Hatab, H.; Sabry, E. Validation of Length Frequency Analysis for Boops boops (Bogue) Growth Estimation. Egypt. J. Aquat. Res. 2005, 31, 399–408. [Google Scholar]
  30. Derbal, F.; Kara, M.H. Composition Du Regime Alimentaire Du Bogue Boops boops (Sparidae) Dans Le Golfe D’annaba (Algerie). Cybium 2008, 32, 325–333. [Google Scholar]
  31. Cury, P.; Roy, C. Optimal Environmental Window and Pelagic Fish Recruitment Success in Upwelling Areas. Can. J. Fish. Aquat. Sci. 1989, 46, 670–680. [Google Scholar] [CrossRef]
  32. Baldé, B.S.; Sow, F.N.; Ba, K.; Ekau, W.; Brehmer, P.; Kantoussan, J.; Fall, M.; Diouf, M. Variability of Key Biological Parameters of Round Sardinella Sardinella aurita and the Effects of Environmental Changes. J. Fish Biol. 2019, 94, 391–401. [Google Scholar] [CrossRef]
  33. Albo-Puigserver, M.; Navarro, J.; Coll, M.; Layman, C.A.; Palomera, I. Trophic Structure of Pelagic Species in the Northwestern Mediterranean Sea. J. Sea Res. 2016, 117, 27–35. [Google Scholar] [CrossRef]
  34. Fernandez-Jover, D.; Jimenez, J.A.L.; Sanchez-Jerez, P.; Bayle-Sempere, J.; Casalduero, F.G.; Lopez, F.J.M.; Dempster, T. Changes in Body Condition and Fatty Acid Composition of Wild Mediterranean Horse Mackerel (Trachurus Mediterraneus, Steindachner, 1868) Associated to Sea Cage Fish Farms. Mar. Environ. Res. 2007, 63, 1–18. [Google Scholar] [CrossRef] [PubMed]
  35. Juan-Jorda, M.J.; Mosqueira, I.; Freire, J.; Dulvy, N.K. Life in 3-D: Life History Strategies in Tunas, Mackerels and Bonitos. Rev. Fish Biol. Fish. 2013, 23, 135–155. [Google Scholar] [CrossRef]
  36. Lloris, D.; Moreno, T. Distribution Model and Association in 3 Pelagic Congeneric Species (Trachurus spp.) Present in the Iberic Mediterranean-Sea. Sci. Mar. 1995, 59, 399–403. [Google Scholar]
  37. Bayhan, B.; Sever, T.M.; Kara, A. Diet Composition of the Mediterranean Horse Mackerel, Trachurus Mediterraneus (Steindachner, 1868) (Osteichthyes: Carangidae), from the Aegean Sea. Belg. J. Zool. 2013, 143, 15–22. [Google Scholar] [CrossRef]
  38. Francis, J.J.; Johnston, M.; Robertson, C.; Glidewell, L.; Entwistle, V.; Eccles, M.P.; Grimshaw, J.M. What Is an Adequate Sample Size? Operationalising Data Saturation for Theory-Based Interview Studies. Psychol. Health 2010, 25, 1229–1245. [Google Scholar] [CrossRef]
  39. Moher, D.; Liberati, A.; Tetzlaff, J.; Altman, D.G.; PRISMA Group. Preferred Reporting Items for Systematic Reviews and Meta-Analyses: The Prisma Statement. Ann. Intern. Med. 2009, 151, 264–269. [Google Scholar] [CrossRef]
  40. Flanders Marine Institute. Maritime Boundaries Geodatabase: High Seas, Version 1. 2020. Available online: https://www.vliz.be/en/imis?dasid=6544&doiid=418 (accessed on 4 October 2024).
  41. Compa, M.; Alomar, C.; Ventero, A.; Iglesias, M.; Deudero, S. Spatial Variation of Microplastic Ingestion in Boops boops in the Western Mediterranean Sea. In Fate and Impact of Microplastics in Marine Ecosystems; Baztan, J., Jorgensen, B., Pahl, S., Thompson, R.C., Vanderlinden, J.-P., Eds.; Elsevier: Amsterdam, The Netherlands, 2017; pp. 114–115. [Google Scholar]
  42. Cimmaruta, R.; Giovannini, S.; Bianchi, J.; Matiddi, M.; Bellisario, B.; Nascetti, G. Microplastics Occurrence in Fish with Different Habits from the Central Tyrrhenian Sea. Reg. Stud. Mar. Sci. 2022, 52, 102251. [Google Scholar] [CrossRef]
  43. Shabaka, S.H.; Marey, R.S.; Ghobashy, M.; Abushady, A.M.; Ismail, G.A.; Khairy, H.M. Thermal Analysis and Enhanced Visual Technique for Assessment of Microplastics in Fish from an Urban Harbor, Mediterranean Coast of Egypt. Mar. Pollut. Bull. 2020, 159, 111465. [Google Scholar] [CrossRef]
  44. Nadal, M.A.; Alomar, C.; Deudero, S. High Levels of Microplastic Ingestion by the Semipelagic Fish Bogue Boops boops (L.) around the Balearic Islands. Environ. Pollut. 2016, 214, 517–523. [Google Scholar] [CrossRef]
  45. Alomar, C.; Deudero, S.; Compa, M.; Guijarro, B. Exploring the Relation between Plastic Ingestion in Species and Its Presence in Seafloor Bottoms. Mar. Pollut. Bull. 2020, 160, 111641. [Google Scholar] [CrossRef]
  46. Compa, M.; Alomar, C.; Ventero, A.; Iglesias, M.; Deudero, S. Anthropogenic Particles in the Zooplankton Aggregation Layer and Ingestion in Fish Species Along the Catalan Continental Shelf. Estuar. Coast. Shelf Sci. 2022, 277, 108041. [Google Scholar] [CrossRef]
  47. Bayhan, B.; Uncumusaoglu, A.A. Abundance, Characteristics, and Potential Ecological Risks of Microplastics in Some Commercial Fish in İzmir Bay (Aegean Sea, Türkiye). Reg. Stud. Mar. Sci. 2024, 73, 103488. [Google Scholar] [CrossRef]
  48. Renzi, M.; Specchiulli, A.; Blašković, A.; Manzo, C.; Mancinelli, G.; Cilenti, L. Marine Litter in Stomach Content of Small Pelagic Fishes from the Adriatic Sea: Sardines (Sardina pilchardus) and Anchovies (Engraulis encrasicolus). Environ. Sci. Pollut. Res. 2019, 26, 2771–2781. [Google Scholar] [CrossRef] [PubMed]
  49. Koraltan, İ.; Mavruk, S.; Güven, O. Effect of Biological and Environmental Factors on Microplastic Ingestion of Commercial Fish Species. Chemosphere 2022, 303, 135101. [Google Scholar] [CrossRef]
  50. Digka, N.; Tsangaris, C.; Torre, M.; Anastasopoulou, A.; Zeri, C. Microplastics in Mussels and Fish from the Northern Ionian Sea. Mar. Pollut. Bull. 2018, 135, 30–40. [Google Scholar] [CrossRef]
  51. Ferrer, M.C.; Ventero, A.; Iglesias, M.; Deudero, S. Microplastic Ingestion in Commercial Fish Species Boops boops. Sardina Pilchardus and Engraulis encrasicolus in the Western Mediterranean Sea: Medias Survey. Rapp. Comm. Int. Mer. Medit. 2016, 41, 218. [Google Scholar]
  52. Garcia-Garin, O.; Vighi, M.; Aguilar, A.; Tsangaris, C.; Digka, N.; Kaberi, H.; Borrell, A. Boops boops as a Bioindicator of Microplastic Pollution Along the Spanish Catalan Coast. Mar. Pollut. Bull. 2019, 149, 110648. [Google Scholar] [CrossRef]
  53. Trani, A.; Mezzapesa, G.; Piscitelli, L.; Mondelli, D.; Nardelli, L.; Belmonte, G.; Toso, A.; Piraino, S.; Panti, C.; Baini, M.; et al. Microplastics in Water Surface and in the Gastrointestinal Tract of Target Marine Organisms in Salento Coastal Seas (Italy, Southern Puglia). Environ. Pollut. 2023, 316, 120702. [Google Scholar] [CrossRef]
  54. Güven, O.; Gökdağ, K.; Jovanović, B.; Kıdeyş, A.E. Microplastic Litter Composition of the Turkish Territorial Waters of the Mediterranean Sea, and Its Occurrence in the Gastrointestinal Tract of Fish. Environ. Pollut. 2017, 223, 286–294. [Google Scholar] [CrossRef]
  55. Bouzekry, A.; Mghili, B.; Bouadil, O.; Mancuso, M.; Ben-Haddad, M.; Bottari, T.; Aksissou, M. First Report of Microplastic Ingestion in Edible Fish Along Moroccan Mediterranean Coasts. Sustainability 2023, 15, 16313. [Google Scholar] [CrossRef]
  56. Capó, X.; Morató, M.; Alomar, C.; Rios-Fuster, B.; Valls, M.; Compa, M.; Deudero, S. A Biomarker Approach as Responses of Bioindicator Commercial Fish Species to Microplastic Ingestion: Assessing Tissue and Biochemical Relationships. Biology 2022, 11, 1634. [Google Scholar] [CrossRef] [PubMed]
  57. Giani, D.; Andolina, C.; Baini, M.; Panti, C.; Sciandra, M.; Vizzini, S.; Fossi, M.C. Trophic Niche Influences Ingestion of Micro- and Mesoplastics in Pelagic and Demersal Fish from the Western Mediterranean Sea. Environ. Pollut. 2023, 328, 121632. [Google Scholar] [CrossRef]
  58. El-Sayed, A.A.M.; Ibrahim, M.I.A.; Shabaka, S.; Ghobashy, M.M.; Shreadah, M.A.; Abdel Ghani, S.A. Microplastics Contamination in Commercial Fish from Alexandria City, the Mediterranean Coast of Egypt. Environ. Pollut. 2022, 313, 120044. [Google Scholar] [CrossRef] [PubMed]
  59. Gündoğdu, S.; Çevik, C.; Temiz Ataş, N. Occurrence of Microplastics in the Gastrointestinal Tracts of Some Edible Fish Speciealong the Turkish Coast. Turk. J. Zool. 2020, 44, 312–323. [Google Scholar] [CrossRef]
  60. Savoca, S.; Capillo, G.; Mancuso, M.; Faggio, C.; Panarello, G.; Crupi, R.; Bonsignore, M.; D’Urso, L.; Compagnini, G.; Neri, F.; et al. Detection of Artificial Cellulose Microfibers in Boops boops from the Northern Coasts of Sicily (Central Mediterranean). Sci. Total Environ. 2019, 691, 455–465. [Google Scholar] [CrossRef]
  61. Sbrana, A.; Valente, T.; Scacco, U.; Bianchi, J.; Silvestri, C.; Palazzo, L.; de Lucia, G.A.; Valerani, C.; Ardizzone, G.; Matiddi, M. Spatial Variability and Influence of Biological Parameters on Microplastic Ingestion by Boops boops (L.) Along the Italian Coasts (Western Mediterranean Sea). Environ. Pollut. 2020, 263, 114429. [Google Scholar] [CrossRef]
  62. Kermenidou, M.; Frydas, I.S.; Moschoula, E.; Kousis, D.; Christofilos, D.; Karakitsios, S.; Sarigiannis, D. Quantification and Characterization of Microplastics in the Thermaic Gulf, in the North Aegean Sea. Sci. Total Environ. 2023, 892, 164299. [Google Scholar] [CrossRef]
  63. Rodríguez-Romeu, O.; Soler-Membrives, A.; Padrós, F.; Dallarés, S.; Carreras-Colom, E.; Carrassón, M.; Constenla, M. Assessment of the Health Status of the European Anchovy (Engraulis encrasicolus) in the Nw Mediterranean Sea from an Interdisciplinary Approach and Implications for Food Safety. Sci. Total Environ. 2022, 841, 156539. [Google Scholar] [CrossRef]
  64. Ben Hassine, I.; Abidli, S.; Lahbib, Y.; Trigui El Menif, N. First Characterization and Spatial Distribution of Microplastics in Sardina Pilchardus Fish Gathered Along the Northern Tunisian Coast. Ecohydrol. Hydrobiol. 2024, 25, 414–421. [Google Scholar] [CrossRef]
  65. Compa, M.; Ventero, A.; Iglesias, M.; Deudero, S. Ingestion of Microplastics and Natural Fibres in Sardina Pilchardus (Walbaum, 1792) and Engraulis encrasicolus (Linnaeus, 1758) Along the Spanish Mediterranean Coast. Mar. Pollut. Bull. 2018, 128, 89–96. [Google Scholar] [CrossRef] [PubMed]
  66. Compa, M.; Alomar, C.; Deudero, S. Mapping Microplastic Overlap between Marine Compartments and Biodiversity in a Mediterranean Marine Protected Area. Sci. Total Environ. 2023, 892, 164584. [Google Scholar] [CrossRef] [PubMed]
  67. Rios-Fuster, B.; Alomar, C.; Compa, M.; Guijarro, B.; Deudero, S. Anthropogenic Particles Ingestion in Fish Species from Two Areas of the Western Mediterranean Sea. Mar. Pollut. Bull. 2019, 144, 325–333. [Google Scholar] [CrossRef]
  68. Kazour, M.; Jemaa, S.; Issa, C.; Khalaf, G.; Amara, R. Microplastics Pollution Along the Lebanese Coast (Eastern Mediterranean Basin): Occurrence in Surface Water, Sediments and Biota Samples. Sci. Total Environ. 2019, 696, 133933. [Google Scholar] [CrossRef]
  69. Santonicola, S.; Volgare, M.; Rossi, F.; Castaldo, R.; Cocca, M.; Colavita, G. Detection of Fibrous Microplastics and Natural Microfibers in Fish Species (Engraulis encrasicolus, Mullus barbatus and Merluccius merluccius) for Human Consumption from the Tyrrhenian Sea. Chemosphere 2024, 363, 142778. [Google Scholar] [CrossRef]
  70. López-Martínez, S.; Perez-Rubín, C.; Gavara, R.; Handcock, R.N.; Rivas, M.L. Presence and Implications of Plastics in Wild Commercial Fishes in the Alboran Sea (Mediterranean Sea). Sci. Total Environ. 2022, 850, 158025. [Google Scholar] [CrossRef]
  71. Bottari, T.; Mancuso, M.; Pedà, C.; De Domenico, F.; Laface, F.; Schirinzi, G.F.; Battaglia, P.; Consoli, P.; Spanò, N.; Greco, S.; et al. Microplastics in the Bogue, Boops boops: A Snapshot of the Past from the Southern Tyrrhenian Sea. J. Hazard. Mater. 2022, 424, 127669. [Google Scholar] [CrossRef] [PubMed]
  72. Santonicola, S.; Volgare, M.; Pace, E.D.; Cocca, M.; Mercogliano, R.; Colavita, G. Occurrence of Potential Plastic Microfibers in Mussels and Anchovies Sold for Human Consumption: Preliminary Results. Ital. J. Food Saf. 2021, 10, 9962. [Google Scholar] [CrossRef]
  73. Lefebvre, C.; Saraux, C.; Heitz, O.; Nowaczyk, A.; Bonnet, D. Microplastics Ftir Characterisation and Distribution in the Water Column and Digestive Tracts of Small Pelagic Fish in the Gulf of Lions. Mar. Pollut. Bull. 2019, 142, 510–519. [Google Scholar] [CrossRef] [PubMed]
  74. Capone, A.; Petrillo, M.; Misic, C. Ingestion and Elimination of Anthropogenic Fibres and Microplastic Fragments by the European Anchovy (Engraulis encrasicolus) of the Nw Mediterranean Sea. Mar. Biol. 2020, 167, 166. [Google Scholar] [CrossRef]
  75. Tsangaris, C.; Digka, N.; Valente, T.; Aguilar, A.; Borrell, A.; de Lucia, G.A.; Gambaiani, D.; Garcia-Garin, O.; Kaberi, H.; Martin, J.; et al. Using Boops boops (Osteichthyes) to Assess Microplastic Ingestion in the Mediterranean Sea. Mar. Pollut. Bull. 2020, 158, 111397. [Google Scholar] [CrossRef]
  76. Anastasopoulou, A.; Kovač Viršek, M.; Bojanić Varezić, D.; Digka, N.; Fortibuoni, T.; Koren, Š.; Mandić, M.; Mytilineou, C.; Pešić, A.; Ronchi, F.; et al. Assessment on Marine Litter Ingested by Fish in the Adriatic and Ne Ionian Sea Macro-Region (Mediterranean). Mar. Pollut. Bull. 2018, 133, 841–851. [Google Scholar] [CrossRef]
  77. Avio, C.G.; Pittura, L.; d’Errico, G.; Abel, S.; Amorello, S.; Marino, G.; Gorbi, S.; Regoli, F. Distribution and Characterization of Microplastic Particles and Textile Microfibers in Adriatic Food Webs: General Insights for Biomonitoring Strategies. Environ. Pollut. 2020, 258, 113766. [Google Scholar] [CrossRef]
  78. Valente, T.; Costantini, M.L.; Careddu, G.; Berto, D.; Piermarini, R.; Rampazzo, F.; Sbrana, A.; Silvestri, C.; Ventura, D.; Matiddi, M. Tracing the Route: Using Stable Isotope Analysis to Understand Microplastic Pathways through the Pelagic-Neritic Food Web of the Tyrrhenian Sea (Western Mediterranean). Sci. Total Environ. 2023, 885, 163875. [Google Scholar] [CrossRef]
  79. Mistri, M.; Sfriso, A.A.; Casoni, E.; Nicoli, M.; Vaccaro, C.; Munari, C. Microplastic Accumulation in Commercial Fish from the Adriatic Sea. Mar. Pollut. Bull. 2022, 174, 113279. [Google Scholar] [CrossRef]
  80. Pennino, M.G.; Bachiller, E.; Lloret-Lloret, E.; Albo-Puigserver, M.; Esteban, A.; Jadaud, A.; Bellido, J.M.; Coll, M. Ingestion of Microplastics and Occurrence of Parasite Association in Mediterranean Anchovy and Sardine. Mar. Pollut. Bull. 2020, 158, 111399. [Google Scholar] [CrossRef]
  81. Savoca, S.; Bottari, T.; Fazio, E.; Bonsignore, M.; Mancuso, M.; Luna, G.M.; Romeo, T.; D’Urso, L.; Capillo, G.; Panarello, G.; et al. Plastics Occurrence in Juveniles of Engraulis encrasicolus and Sardina Pilchardus in the Southern Tyrrhenian Sea. Sci. Total Environ. 2020, 718, 137457. [Google Scholar] [CrossRef]
  82. Eryaşar, A.R.; Mutlu, T.; Karaoğlu, K.; Veske, E.; Gedik, K. Assessment of Microplastic Pollution in Eleven Commercial Fish Species in the Gulf of İzmir (Aegean Sea, Eastern Mediterranean). Mar. Pollut. Bull. 2024, 208, 116932. [Google Scholar] [CrossRef]
  83. Higgins, J.P.; Green, S. Cochrane Handbook for Systematic Reviews of Interventions; The Cochrane Collaboration: London, UK, 2011. [Google Scholar]
  84. Anderson, M.J. A New Method for Non-Parametric Multivariate Analysis of Variance. Austral Ecol. 2001, 26, 32–46. [Google Scholar]
  85. Clarke, K.; Gorley, R. Getting Started with PRIMER v7; PRIMER-e; Plymouth Marine Laboratory: Auckland, New Zealand, 2015; p. 20. [Google Scholar]
  86. Cohen, J. Statistical Power Analysis for the Behavioral Sciences; Routledge: New York, NY, USA, 2013. [Google Scholar]
  87. Becker, L.A. Effect Size Calculators. University of Colorado, Colorado Springs. 2000. Available online: https://lbecker.uccs.edu (accessed on 21 March 2000).
  88. Carson, C. The Effective Use of Effect Size Indices in Institutional Research. In Proceedings of the 31st Annual Conference Proceedings, NEAIR, Portsmouth, NH, USA, 13–16 November 2004; pp. 41–48. [Google Scholar]
  89. Faul, F.; Erdfelder, E.; Buchner, A.; Lang, A.-G. Statistical Power Analyses Using G* Power 3.1: Tests for Correlation and Regression Analyses. Behav. Res. Methods 2009, 41, 1149–1160. [Google Scholar] [CrossRef] [PubMed]
  90. Xu, J.-L.; Thomas, K.V.; Luo, Z.; Gowen, A.A. Ftir and Raman Imaging for Microplastics Analysis: State of the Art, Challenges and Prospects. TrAC Trends Anal. Chem. 2019, 119, 115629. [Google Scholar] [CrossRef]
  91. Murray, F.; Cowie, P.R. Plastic Contamination in the Decapod Crustacean Nephrops Norvegicus (Linnaeus, 1758). Mar. Pollut. Bull. 2011, 62, 1207–1217. [Google Scholar] [CrossRef] [PubMed]
  92. Faul, F.; Erdfelder, E.; Lang, A.-G.; Buchner, A. GG* Power 3: A Flexible Statistical Power Analysis Program for the Social, Behavioral, and Biomedical Sciences. Behav. Res. Methods 2007, 39, 175–191. [Google Scholar] [CrossRef] [PubMed]
  93. Muns-Pujadas, L.; Constenla, M.; Dallarés, S.; Soler-Membrives, A.; Padrós, F.; Sala, R. The Round Sardinella (Sardinella Aurita Valenciennes, 1847) from the Nw Mediterranean: A Healthy and Safe Choice for Human Consumption. Mediterr. Mar. Sci. 2025, 26, 16–29. [Google Scholar] [CrossRef]
  94. Simon-Sánchez, L.; Grelaud, M.; Franci, M.; Ziveri, P. Are Research Methods Shaping Our Understanding of Microplastic Pollution? A Literature Review on the Seawater and Sediment Bodies of the Mediterranean Sea. Environ. Pollut. 2022, 292, 118275. [Google Scholar] [CrossRef] [PubMed]
  95. ICES. OSPAR Request on Development of a Common Monitoring Protocol for Plastic Particles in Fish Stomachs and Selected Shellfish on the Basis of Existing Fish Disease Surveys. ICES Advice: Special Requests; Repot. Northeast Atlantic and Arctic Ocean; 2015; Voulme 1, pp. 1–6. Available online: https://ices-library.figshare.com/articles/report/OSPAR_request_on_development_of_a_common_monitoring_protocol_for_plastic_particles_in_fish_stomachs_and_selected_shellfish_on_the_basis_of_existing_fish_disease_surveys/18687095 (accessed on 6 October 2025).
Figure 1. Flow chart of the articles used for the systematic review under the PRISMA guidelines, which indicated the reduction in the number of articles through the four stages of the systematic review.
Figure 1. Flow chart of the articles used for the systematic review under the PRISMA guidelines, which indicated the reduction in the number of articles through the four stages of the systematic review.
Microplastics 04 00100 g001
Figure 2. Map of the six water bodies (W, SW, CW, CE, NE, SE) created for the systematic review (SW: Southwest Mediterranean; W: Western Mediterranean; CW: Central-western Mediterranean; CE: Central-eastern Mediterranean; NE: Northeast Mediterranean; SE: Southeast Mediterranean).
Figure 2. Map of the six water bodies (W, SW, CW, CE, NE, SE) created for the systematic review (SW: Southwest Mediterranean; W: Western Mediterranean; CW: Central-western Mediterranean; CE: Central-eastern Mediterranean; NE: Northeast Mediterranean; SE: Southeast Mediterranean).
Microplastics 04 00100 g002
Figure 3. Map showing the MP concentration in the studied Mediterranean species. Each station represents the average from each study (MP: microplastic).
Figure 3. Map showing the MP concentration in the studied Mediterranean species. Each station represents the average from each study (MP: microplastic).
Microplastics 04 00100 g003
Figure 4. Pie charts presenting the percentage (%) of studies over MP concentration in (a) the two tissues studied (gills and gastrointestinal tract), (b) the five species studied (B. boops, S. pilchardus, E. encrasicolus, T. mediterraneus and S. aurita), and (c) the six individual water bodies (W, SW, CW, CE, NE, SE) from the articles studied (MU: muscles; GIT: gastrointestinal tract; GIL: gills; BOO: B. boops; PIL: S. pilchardus; ENC: E. encrasicolus; MED: T. mediterraneus; AUR: S. aurita; SW: Southwest Mediterranean; W: Western Mediterranean; CW: Central-western Mediterranean; CE: Central-eastern Mediterranean; NE: Northeast Mediterranean; SE: Southeast Mediterranean).
Figure 4. Pie charts presenting the percentage (%) of studies over MP concentration in (a) the two tissues studied (gills and gastrointestinal tract), (b) the five species studied (B. boops, S. pilchardus, E. encrasicolus, T. mediterraneus and S. aurita), and (c) the six individual water bodies (W, SW, CW, CE, NE, SE) from the articles studied (MU: muscles; GIT: gastrointestinal tract; GIL: gills; BOO: B. boops; PIL: S. pilchardus; ENC: E. encrasicolus; MED: T. mediterraneus; AUR: S. aurita; SW: Southwest Mediterranean; W: Western Mediterranean; CW: Central-western Mediterranean; CE: Central-eastern Mediterranean; NE: Northeast Mediterranean; SE: Southeast Mediterranean).
Microplastics 04 00100 g004
Figure 5. The different categories of reported aims for the studies included in the current systematic review.
Figure 5. The different categories of reported aims for the studies included in the current systematic review.
Microplastics 04 00100 g005
Figure 6. Graph presenting the number of studies per year for MP concentration in the studied fish species of the Mediterranean and the chemical characterization methods used from 2016 to 2024.
Figure 6. Graph presenting the number of studies per year for MP concentration in the studied fish species of the Mediterranean and the chemical characterization methods used from 2016 to 2024.
Microplastics 04 00100 g006
Figure 7. Average time (in years) between sampling and publication for studies reporting MP concentration in the studied fish species of the Mediterranean for the years 2016 to 2024.
Figure 7. Average time (in years) between sampling and publication for studies reporting MP concentration in the studied fish species of the Mediterranean for the years 2016 to 2024.
Microplastics 04 00100 g007
Figure 8. Average (±SD) concentration of MPs in the gastrointestinal tract of fish found in each water body (MP: microplastic; SW: Southwest Mediterranean; W: Western Mediterranean; CW: Central-western Mediterranean; CE: Central-eastern Mediterranean; NE: Northeast Mediterranean; SE: Southeast Mediterranean).
Figure 8. Average (±SD) concentration of MPs in the gastrointestinal tract of fish found in each water body (MP: microplastic; SW: Southwest Mediterranean; W: Western Mediterranean; CW: Central-western Mediterranean; CE: Central-eastern Mediterranean; NE: Northeast Mediterranean; SE: Southeast Mediterranean).
Microplastics 04 00100 g008
Table 1. Dataset of the reviewed studies.
Table 1. Dataset of the reviewed studies.
Study IDSpecies Studied 1Regional Sea 2Water Body 3Number of IndividualsOrgan Analyzed 4MP Concentration (Part./Individual)SD (Part./Individual)
P5BOOBALW24GIT0.330.88
ENCBALW24GIT00.00
PILBALW7GIT0.140.37
MEDBALW10GIT0.40.70
p8PILADRCE30GIT0.91.40
PILIONCE36GIT0.81.10
p11PILADRCE20GIT1.40.55
PILADRCE13GIT1.30.50
p16PILAEGNE30GIT1.7NA 5
ENCAEGNE54GIT0.4NA
MEDAEGNE12GIT5.4NA
BOOAEGNE30GIT1.55NA
p17PILTYRCW10GIT5.863.39
PILTYRCW10GIT4.433.55
PILTYRCW10GIT3.62.37
PILTYRCW10GIT1.10.99
p19BOOTYRCW65GIT2.8NA
p20PILALBSW50GIT9.64NA
p22BOOBALW51GIT4.741.04
ENCBALW34GIT3.740.41
p23ENCLIGCW100GIT0.490.21
p29MEDTYRCW21GIT5.13.40
p31BOOBALW2GIT14.57.80
p32BOOALBSW13GIT1.30.58
BOOALBSW11GIT1NA
BOOBALW15GIT1NA
BOOALBSW10GIT1.80.80
BOOBALW93GIT3.73.90
BOOBALW67GIT2.51.70
BOOBALW100GIT4.74.10
BOOBALW77GIT4.91.90
p33MEDBALW15GIT0.470.11
PILBALW20GIT0.150.37
PILBALW20GIT0.20.70
PILBALW20GIT0.20.52
MEDBALW20GIT0.50.94
PILBALW20GIT0.10.31
p35PILBALW15GIT0.331.36
PILBALW15GIT0.531.36
PILBALW15GIT0.270.97
PILALBSW15GIT0.070.43
PILALBSW15GIT0.20.66
PILALBSW15GIT0.070.43
PILALBSW15GIT00.00
ENCBALW15GIT0.070.43
ENCBALW15GIT0.070.43
ENCBALW15GIT0.130.85
ENCBALW15GIT0.20.93
ENCBALW15GIT0.331.01
ENCALBSW15GIT0.270.97
ENCALBSW15GIT0.20.66
p46PILIONCE36GIT0.81.20
p48BOOLEVSE3GIT2020.90
p52MEDAEGNE12GIT0.670.10
PILAEGNE18GIT0.780.10
p53ENCBALW11GIT1.180.40
PILBALW7GIT1.430.79
BOOALBSW13GIT1.460.66
p58BOOBALW34GIT1.680.31
BOOBALW34GIT0.50.14
BOOBALW34GIT0.530.14
p61BOOLIGCW68GIT0.61.10
ENCLIGCW77GIT0.260.70
PILLIGCW69GIT0.50.80
p65MEDLEVSE9GIT0.4NA
p67PILLEVSE7GIT4.752.14
MEDLEVSE98GIT4.071.76
p75ENCLEVSE10GIT2.91.97
ENCLEVSE10GIT2.31.64
ENCLEVSE10GIT2.31.70
p76BOOAEGNE3GIT61.50
PILAEGNE10GIT2.50.80
ENCAEGNE8GIT3.60.40
p77BOOLEVSE127GIT1.2NA
PILLEVSE26GIT1NA
MEDLEVSE179GIT1.5NA
p80PILBALW85GIT0.20.69
ENCBALW84GIT0.110.31
p85ENCALBSW51GIT00.00
p90ENCADRCE30GIT0.470.86
PILADRCE30GIT0.631.10
p95BOOBALW100GIT4.680.57
BOOBALW77GIT4.890.45
BOOBALW93GIT3.690.45
BOOBALW67GIT2.470.23
p106PILBALW15GIT1.140.54
PILALBSW19GIT1.771.22
ENCBALW20GIT1.751.83
ENCALBSW22GIT1.862.16
p113PILADRCE80GIT13.7511.15
ENCADRCE80GIT6.64.60
p115ENCALBSW15GIT0.070.26
PILALBSW13GIT0.440.81
MEDALBSW77GIT1.222.08
BOOALBSW24GIT0.580.88
ENCBALW24GIT00.00
PILBALW7GIT0.140.38
MEDBALW10GIT0.40.70
BOOBALW24GIT0.330.87
p120ENCBALW30GIT1.580.67
ENCBALW30GIT2.711.76
ENCBALW30GIT21.33
ENCBALW30GIT21.42
p126ENCTYRCW15GIT9.06NA
p127ENCTYRCW50GIT5.161.28
p128PILTYRCW19GIT0.53NA
ENCTYRCW27GIT0.26NA
p129BOOTYRCW30GIT2.7NA
p131BOOTYRCW180GIT3.92.68
BOOLIGCW99GIT1.80.99
BOOTYRCW100GIT1.52.00
p133BOOLEVSE16GIT213198.00
p140BOOADRCE34GIT5.4NA
BOOIONCE35GIT3.6NA
PILADRCE33GIT4.6NA
PILIONCE37GIT2.4NA
p141BOOALBSW150GIT1.741.71
BOOBALW100GIT1.772.20
BOOLIGCW99GIT1.851.49
BOOTYRCW180GIT3.973.09
BOOTYRCW100GIT1.462.40
BOOIONCE116GIT1.130.75
BOOAEGNE37GIT1.451.52
p142ENCTYRCW30GIT0.30.55
1 BOO: Boops boops; ENC: Engraulis encrasicolus; MED: Trachurus mediterraneus; PIL: Sardina pilchardus. 2 ALB: Alboran Sea; BAL: Balearic Sea; LIG: Ligurian Sea; TYR: Tyrrhenian Sea; ADR: Adriatic Sea; ION: Ionian Sea; AEG: Aegean Sea; LEV: Levantine Sea. 3 SW: Southwest Mediterranean; W: Western Mediterranean; CW: Central-western Mediterranean; CE: Central-eastern Mediterranean; NE: Northeast Mediterranean; SE: Southeast Mediterranean. 4 GIT: Gastrointestinal tract. 5 NA: not available.
Table 2. Table including the results of PERMANOVA for the comparison between species and water bodies over MP concentration (Sp: species, Wa: water bodies, Res: residuals, ns: non-significant).
Table 2. Table including the results of PERMANOVA for the comparison between species and water bodies over MP concentration (Sp: species, Wa: water bodies, Res: residuals, ns: non-significant).
SourceDfSSMSPseudo-Fp-Value
Sp360.6820.232.19ns (0.132)
Wa5110.9322.192.840.048
SpxWa 14136.549.751.25ns (0.276)
Res100781.097.81
Total1221066.30
Table 3. Results of the PERMANOVA pairwise comparisons between different water bodies (SW: Southwest Mediterranean; W: Western Mediterranean; CW: Central-western Mediterranean; CE: Central-eastern Mediterranean; NE: Northeast Mediterranean; SE: Southeast Mediterranean; ns: non-significant).
Table 3. Results of the PERMANOVA pairwise comparisons between different water bodies (SW: Southwest Mediterranean; W: Western Mediterranean; CW: Central-western Mediterranean; CE: Central-eastern Mediterranean; NE: Northeast Mediterranean; SE: Southeast Mediterranean; ns: non-significant).
Groupstp-ValuePerms
W, CE1.80ns (0.071)9815
W, NE1.41ns (0.16)9809
W, CW2.400.0289788
W, SW0.16ns (0.854)9800
W, SE3.110.0089831
CE, NE0.64ns (0.545)9851
CE, CW0.64ns (0.532)9821
CE, SW1.69ns (0.097)9824
CE, SE0.88ns (0.393)9845
NE, CW0.701ns (0.477)9816
NE, SW1.212ns (0.229)9815
NE, SE1.052ns (0.334)9859
CW, SW1.945ns (0.082)9788
CW, SE0.858ns (0.388)9831
SW, SE2.0690.0509819
Table 4. Table including the results of PERMANOVA for the comparison of the different chemicals (Ch: Chemicals, Res: residuals).
Table 4. Table including the results of PERMANOVA for the comparison of the different chemicals (Ch: Chemicals, Res: residuals).
SourceDfSSMSPseudo-Fp-Value
Ch363,78721,2621.30260.0166
Res1262.0568 × 10616,324
Total1292.1206 × 106
Table 5. Results of the PERMANOVA pairwise comparisons between chemicals (H2O2: Hydrogen Peroxide; KOH: Potassium Hydroxide; ns: non-significant).
Table 5. Results of the PERMANOVA pairwise comparisons between chemicals (H2O2: Hydrogen Peroxide; KOH: Potassium Hydroxide; ns: non-significant).
Groupstp-ValuePerms
None, H2O23.30370.00063589
None, KOH1.57510.00017663
None, Both5.94480.0008557
H2O2, KOH1.17630.03897936
H2O2, Both2.4199ns (0.0581)438
KOH, Both0.25157ns (0.879)417
Table 6. Results of the two-way ANOVA: fixed effect and interactions for the pairs of statistically significant water bodies (W: Western Mediterranean; CW: Central-western Mediterranean; SE: Southeast Mediterranean; SW: Southwest Mediterranean).
Table 6. Results of the two-way ANOVA: fixed effect and interactions for the pairs of statistically significant water bodies (W: Western Mediterranean; CW: Central-western Mediterranean; SE: Southeast Mediterranean; SW: Southwest Mediterranean).
W-CWW-SESW-SE
Effect size r0.3980.5390.642
Output parametersNoncentrality parameters λ20.5622.6524.73
Critical F1.791.881.98
Denominator df1065436
Total sample size1307860
Actual power0.8000.8040.802
Final Number of sample size5.43.32.5
Disclaimer/Publisher’s Note: The statements, opinions and data contained in all publications are solely those of the individual author(s) and contributor(s) and not of MDPI and/or the editor(s). MDPI and/or the editor(s) disclaim responsibility for any injury to people or property resulting from any ideas, methods, instructions or products referred to in the content.

Share and Cite

MDPI and ACS Style

Manolaki, S.M.; Dimitriou, P.D.; Lampa, M.; Karakassis, I.; Papageorgiou, N. Microplastic Concentration in Mediterranean Commercial Fish: A Systematic Review. Microplastics 2025, 4, 100. https://doi.org/10.3390/microplastics4040100

AMA Style

Manolaki SM, Dimitriou PD, Lampa M, Karakassis I, Papageorgiou N. Microplastic Concentration in Mediterranean Commercial Fish: A Systematic Review. Microplastics. 2025; 4(4):100. https://doi.org/10.3390/microplastics4040100

Chicago/Turabian Style

Manolaki, Stefania M., Panagiotis D. Dimitriou, Maria Lampa, Ioannis Karakassis, and Nafsika Papageorgiou. 2025. "Microplastic Concentration in Mediterranean Commercial Fish: A Systematic Review" Microplastics 4, no. 4: 100. https://doi.org/10.3390/microplastics4040100

APA Style

Manolaki, S. M., Dimitriou, P. D., Lampa, M., Karakassis, I., & Papageorgiou, N. (2025). Microplastic Concentration in Mediterranean Commercial Fish: A Systematic Review. Microplastics, 4(4), 100. https://doi.org/10.3390/microplastics4040100

Article Metrics

Back to TopTop