Smart Hospitality in the 6G Era: The Role of AI and Terahertz Communication in Next-Generation Hotel Infrastructure
Abstract
1. Introduction
2. Literature Review
Hypotheses Development
3. Materials and Methods
4. Results
4.1. Sample Characteristics
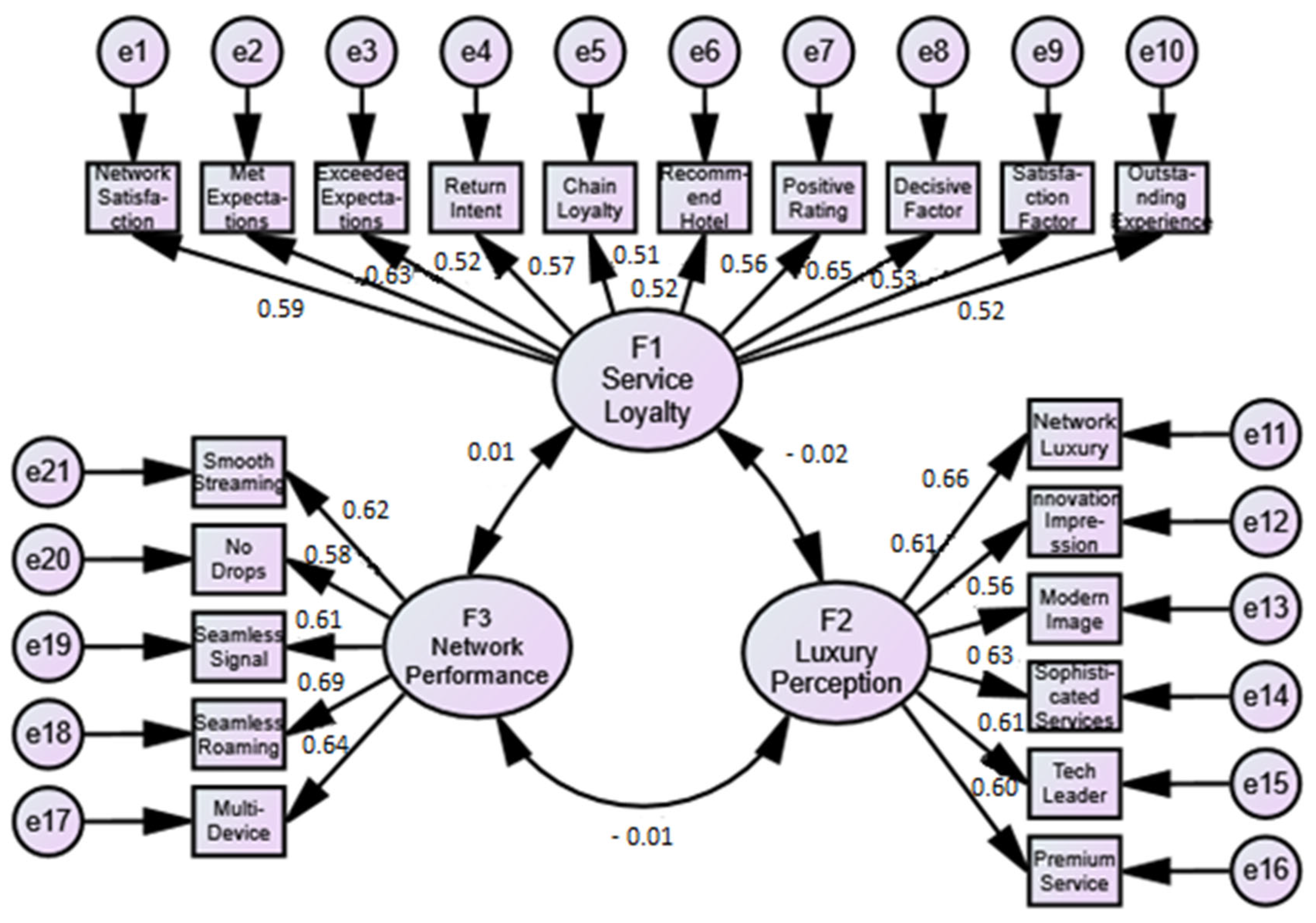
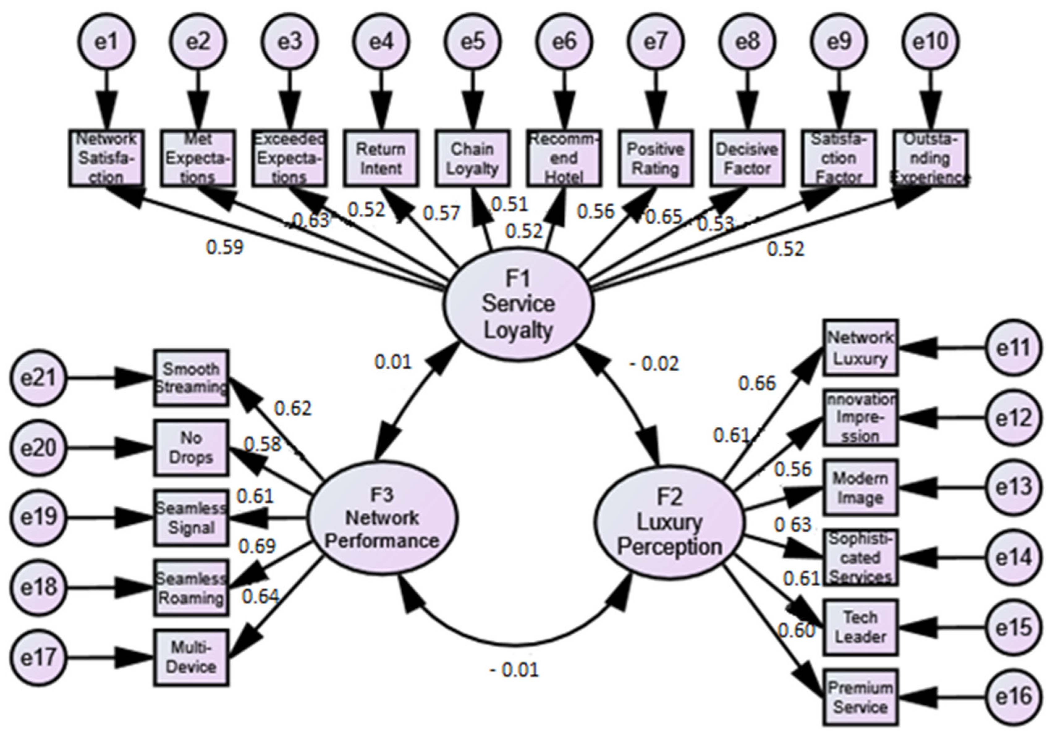
4.2. Exploratory Factor Analysis
5. Discussion
5.1. Network Performance as a Core Dimension of Contemporary Service Quality
5.2. Connectivity and the Symbolic Construction of Luxury
5.3. From Network Performance and Luxury Perception to Service Loyalty
5.4. Theoretical Contributions
6. Conclusions
6.1. Managerial Implications
6.2. Practical Implications
6.3. Future Research Directions
Author Contributions
Funding
Institutional Review Board Statement
Informed Consent Statement
Data Availability Statement
Conflicts of Interest
Appendix A
Appendix A.1. Main Survey Items (Likert 1–5) 1 = Strongly Disagree … 5 = Strongly Agree
- The hotel internet was fast enough for all my activities (Internet Speed)
- Websites and apps loaded without delay (Fast Loading)
- Video calls worked without interruption (Stable Calls)
- Streaming content (Netflix, YouTube) played without buffering (Smooth Streaming)
- Online games ran with no noticeable latency (Gaming Latency)
- The connection was stable throughout my stay (Stable Connection)
- I did not experience any connection drops (No Drops)
- I could move around the hotel without losing signal (Seamless Signal)
- Roaming between different Wi-Fi access points was unnoticeable (Seamless Roaming)
- Wi-Fi was available in all hotel areas (Wi-Fi Coverage)
- The signal in my room was strong (Room Signal)
- The signal in common areas (lobby, restaurant, conference rooms) was strong (Common Signal)
- The number of connected devices in the room did not affect network quality (Multi-Device)
- The quality of the network contributes to the feeling that the hotel is luxurious (Network Luxury)
- I consider the network infrastructure to reflect a high standard of the hotel (High Standard)
- The internet speed and stability gave the impression that the hotel invests in innovation (Innovation Impression)
- The hotel felt more modern thanks to advanced technology (Modern Image)
- The technological infrastructure increased the value of my stay (Value Added)
- I felt privileged because of the network quality (Premium Feeling)
- The internet experience made my stay more comfortable (Stay Comfort)
- I think such internet aligns the hotel with luxury brands (Luxury Alignment)
- The hotel services appeared more sophisticated thanks to the technology (Sophisticated Services)
- The hotel’s network contributes to its image as a technology leader (Tech Leader)
- This hotel seems more technologically advanced than most other hotels I have stayed in (More Advanced)
- The hotel network gives an impression of “premium” service (Premium Service)
- The hotel network is an important part of the perception of luxury similar to the room or restaurant (Luxury Perception)
- I am satisfied with the network services in this hotel (Network Satisfaction)
- The internet experience met my expectations (Met Expectations)
- The internet experience exceeded my expectations (Exceeded Expectations)
- Because of the good network I am more likely to stay at this hotel again (Return Intent)
- Because of the good network I feel more loyal to this hotel chain (Chain Loyalty)
- I would recommend this hotel to others because of the network quality (Recommend Hotel)
- The network infrastructure positively affects my overall rating of the hotel (Positive Rating)
- I am willing to pay more for a hotel with this kind of network service (Pay Premium)
- I think internet quality can be a decisive factor when choosing a hotel (Decisive Factor)
- The hotel network was a significant part of my overall satisfaction with the stay (Satisfaction Factor)
- The internet service of this hotel differentiates it from competitors (Competitive Edge)
- Overall the network experience at the hotel was outstanding (Outstanding Experience)
Appendix A.2. Demographic Questions
References
- Alam, S.S.; Kokash, H.A.; Ahsan, M.N.; Ahmed, S. Relationship between technology readiness, AI adoption and value creation in hospitality industry: Moderating role of technological turbulence. Int. J. Hosp. Manag. 2025, 127, 104133. [Google Scholar] [CrossRef]
- Fang, M.; Le Minh, T.; Louie, J.; Pham, L.N.; Hewson, C. Leadership networks: Shaping AI innovations through responsible practices in Vietnamese tourism and hospitality firms. Tour. Manag. 2026, 113, 105317. [Google Scholar] [CrossRef]
- Bekele, H.; Raj, S.; Singh, A.; Joshi, M.; Kajla, T. Digital transformation and environmental sustainability in the hospitality industry: A three-wave time-lagged examination. J. Clean. Prod. 2024, 484, 144263. [Google Scholar] [CrossRef]
- Oliveira-Cardoso, Q.J.D.; Martínez-González, J.A.; Álvarez-Albelo, C.D. Hotel Guest Satisfaction: A Predictive and Discriminant Analysis Based Only on TripAdvisor Ratings. Adm. Sci. 2025, 15, 264. [Google Scholar] [CrossRef]
- Tudorie, C.A.M.; Vallés-Planells, M.; Arroyo, R.; Galiana, F.; Gielen, E. User Satisfaction with Urban Green Infrastructure and Its Landscape Services in Campus Open Spaces. Int. J. E-Plan. Res. 2025, 14, 1–33. [Google Scholar] [CrossRef]
- Jinathissa, N.; Manjaree, S.; Langseth, M. Implementing Virtual Reality to Enhance Guest Experiences and Operational Practices in Luxury Hotels in Colombo, Sri Lanka. Procedia Comput. Sci. 2025, 256, 594–601. [Google Scholar] [CrossRef]
- Youssofi, A.; Jeannot, F.; Jongmans, E.; Dampérat, M. Designing the digitalized guest experience: A comprehensive framework and research agenda. Psychol. Mark. 2024, 41, 512–531. [Google Scholar] [CrossRef]
- Thongmun, S.; Soonsan, N.; Thai, N.T. The best of both worlds: Can smart hotels promote guests’ sustainable behaviours? Anatolia 2025, 36, 618–633. [Google Scholar] [CrossRef]
- Lei, B.; Liu, P.; Fujiwara, K.; Frei, M.; Miller, C.; Chua, Y.X.; Biljecki, F. Multidimensional analysis of human outdoor comfort: Integrating just-in-time adaptive interventions (JITAIs) in urban digital twins. Cities 2026, 168, 106443. [Google Scholar] [CrossRef]
- Chen, J.; Lehto, X. Shaping digital luxury perception: The impact of curvature in website design. Tour. Manag. 2025, 107, 105059. [Google Scholar] [CrossRef]
- Li, H.; Chu, C. Digital anthropomorphism of accommodation: The influence of contextual and content-based femininity imagery of hotels on tourist satisfaction. Ann. Tour. Res. 2025, 114, 103996. [Google Scholar] [CrossRef]
- Kumar, J.; Gupta, A.; Tanwar, S.; Khan, M.K. A review on 5G and beyond wireless communication channel models: Applications and challenges. Phys. Commun. 2024, 67, 102488. [Google Scholar] [CrossRef]
- Ahammed, T.B.; Patgiri, R.; Nayak, S. A vision on the artificial intelligence for 6G communication. ICT Express 2023, 9, 197–210. [Google Scholar] [CrossRef]
- Chelliah, P.R.; Sheng, K. Chapter Sixteen—6G communication for next-generation metaverse systems. In Advances in Computers; Raj, P., Asari, V.K., Ramachandran, M., Sakthivel, U., Susila, N., Eds.; Elsevier: Amsterdam, The Netherlands, 2025; Volume 139, pp. 473–505. [Google Scholar] [CrossRef]
- Chaccour, C.; Soorki, M.N.; Saad, W.; Bennis, M.; Popovski, P.; Debbah, M. Seven defining features of terahertz (THz) wireless systems: A fellowship of communication and sensing. IEEE Commun. Surv. Tutor. 2022, 24, 967–993. [Google Scholar] [CrossRef]
- Nathani, N.; Khatri, V.K.; Ahirwar, J.K. Chapter 16—Opportunities and challenges of 6G enabled smart infrastructure for a sustainable society. In Human-Centric Integration of 6G-Enabled Technologies for Modern Society; Tyagi, A.K., Tiwari, S., Eds.; Academic Press: Cambridge, MA, USA, 2025; pp. 227–254. [Google Scholar] [CrossRef]
- Ahmad, I.; Rodriguez, F.; Huusko, J.; Seppänen, K. On the dependability of 6G networks. Electronics 2023, 12, 1472. [Google Scholar] [CrossRef]
- Akbar, M.S.; Hussain, Z.; Ikram, M.; Sheng, Q.Z.; Mukhopadhyay, S.C. On challenges of sixth-generation (6G) wireless networks: A comprehensive survey of requirements, applications, and security issues. J. Netw. Comput. Appl. 2025, 233, 104040. [Google Scholar] [CrossRef]
- Radović, N.; Vujko, A.; Stanišić, N.; Ljubisavljević, T.; Lunić, D. Digital Hospitality as a Socio-Technical System: Aligning Technology and HR to Drive Guest Perceptions and Workforce Dynamics. World 2025, 6, 134. [Google Scholar] [CrossRef]
- Pereira, M.d.S.; de Castro, B.S.; Cordeiro, B.A.; Peixoto, M.G.M.; da Silva, E.C.M.; Gonçalves, M.C. Factors of Customer Loyalty and Retention in the Digital Environment. J. Theor. Appl. Electron. Commer. Res. 2025, 20, 71. [Google Scholar] [CrossRef]
- Demir, M.; Şen Demir, Ş. The relationship between technology investments, innovation strategies, and competitive performance in the hospitality industry: A mixed methods approach. Int. J. Hosp. Manag. 2025, 128, 104151. [Google Scholar] [CrossRef]
- Shukla, P. Luxury: Where Next? Psychol. Mark. 2025, 42, 2524–2534. [Google Scholar] [CrossRef]
- Debenedetti, A.; Philippe, D.; Dion, D. Balancing exclusivity and inclusivity through the strategic domestication of the luxury retail experience. Int. J. Res. Mark. 2025, 42, 32–54. [Google Scholar] [CrossRef]
- Roca. Gran Melià Torre Melina|Case study. Roca Professional Area 2024. Available online: https://www.roca.com/professional-area/custom-projects-support/case-studies/gran-melia-torre-melina (accessed on 5 October 2025).
- Meliá Hotels International. Torre Melina, a Gran Meliá Hotel. melia.com 2024–2025. Available online: https://www.melia.com/en/hotels/spain/barcelona/torre-melina-gran-melia (accessed on 5 October 2025).
- Chotisarn, N.; Phuthong, T. Impact of artificial intelligence-enabled service attributes on customer satisfaction and loyalty in chain hotels: Evidence from coastal tourism destinations in western Thailand. Soc. Sci. Humanit. Open 2025, 11, 101306. [Google Scholar] [CrossRef]
- Parasuraman, A.; Zeithaml, V.A.; Berry, L.L. SERVQUAL: A multiple-item scale for measuring consumer perceptions of service quality. J. Retail. 1988, 64, 12–40. [Google Scholar]
- Liu, W.; Yuan, Y.; Jiang, Y.; Mou, J. Reforming the SERVQUAL model for accommodation sharing services: A mixed-method approach. Data Inf. Manag. 2025, 9, 100102. [Google Scholar] [CrossRef]
- Fakfare, P.; Manosuthi, N.; Lee, J.S.; Han, H.; Jin, M. Exploring the drivers of hospitality and tourism customer loyalty for generative artificial intelligence (AI): A multi-analytic approach. Curr. Issues Tour. 2025, 1–21. [Google Scholar] [CrossRef]
- Rana, N.P.; Begum, N.; Faisal, M.N.; Mishra, A. Customer experiences with service robots in hotels: A review and research agenda. J. Hosp. Mark. Manag. 2024, 34, 145–174. [Google Scholar] [CrossRef]
- Nanu, L. Redefining the servicescape in hospitality through technology and artificial intelligence: A conceptual framework. Int. J. Contemp. Hosp. Manag. 2025, 37, 3042–3060. [Google Scholar] [CrossRef]
- Morosan, C.; DeFranco, A. Using interactive technologies to influence guests’ unplanned dollar spending in hotels. Int. J. Hosp. Manag. 2019, 82, 242–251. [Google Scholar] [CrossRef]
- Yao, Y.; Chen, J.; Chen, Y. Chinese senior travelers encounter with smart tourism: Why are they falling into the travel digital divide? J. Hosp. Tour. Manag. 2025, 65, 101336. [Google Scholar] [CrossRef]
- Song, B.; Xia, H.; Law, R.; Muskat, B.; Li, G. Discovery of Smart Hotels’ Competitiveness Based on Online Reviews. Int. J. Hosp. Manag. 2024, 123, 103926. [Google Scholar] [CrossRef]
- Mellinas, J.P.; Nicolau, J.L. Let’s hook up fast! Hotel reviews and Wi-Fi flaws. Ann. Tour. Res. 2020, 80, 102842. [Google Scholar] [CrossRef]
- Ayvaz-Çavdaroğlu, N.; Iyanna, S.; Foster, M. Smart service quality in hospitality—A quantitative assessment using MCDM and clustering methods. Int. J. Hosp. Manag. 2024, 123, 103931. [Google Scholar] [CrossRef]
- Chen, Z.; Chuah, S.H.-W.; Balasubramanian, K. Be Smart, but Not Humanless? Prioritizing the Improvement of Service Attributes in Smart Hotels Based on an Online Reviews-Driven Method. Sustainability 2025, 17, 4036. [Google Scholar] [CrossRef]
- Park, S.; Gim, J.; Kim, S.I.; Kim, H. From Guests to Owners: The Power of Reactive Personalization in Shaping Perceived Ownership in Hotels. J. Hosp. Tour. Manag. 2025, 64, 101300. [Google Scholar] [CrossRef]
- Dao, N.-N.; Tu, N.H.; Hoang, T.-D.; Nguyen, T.-H.; Nguyen, L.V.; Lee, K.; Park, L.; Na, W.; Cho, S. A review on new technologies in 3GPP standards for 5G access and beyond. Comput. Netw. 2024, 245, 110370. [Google Scholar] [CrossRef]
- Wong, I.P.; Yang, F.X. A quarantined lodging stay: The buffering effect of service quality. Int. J. Hosp. Manag. 2020, 91, 102655. [Google Scholar] [CrossRef] [PubMed]
- Hassan, S.; Tahir, F.; Ahmed, Z.; Raza, S.; Nawaz, M.K. Bridging high-performance work system and hotel’s innovation performance: A serial mediation of human resource flexibility and knowledge absorptive capacity. J. Hosp. Tour. Insights 2024, 8, 1825–1846. [Google Scholar] [CrossRef]
- Bartoli, C.; Baccelloni, A.; Di Leo, A.; Mattiacci, A. Blending digital and physical experiences in luxury wine hospitality: An experiential approach to technology integration. Br. Food J. 2025, 127, 72–95. [Google Scholar] [CrossRef]
- Eijdenberg, E.L.; Thirumaran, K.; Mohammadi, Z. Luxury hospitality revisited: A Cambodian perspective. J. Hosp. Tour. Manag. 2024, 58, 409–418. [Google Scholar] [CrossRef]
- Ben Saad, S. Anthropomorphic virtual agents in luxury travel booking: Enhancing perceived anthropomorphism and social presence. J. Consum. Behav. 2025, 24, 3123–3151. [Google Scholar] [CrossRef]
- Sanz-Lopez, F.; Gallego-Losada, R.; Montero-Navarro, A.; García-Abajo, E. Is the digitalisation the future of the luxury industry? Heliyon 2024, 10, e40029. [Google Scholar] [CrossRef] [PubMed]
- Suleri, J.; Meijer, R.; Tarus, E. Exploring hotel identity by focusing on customer experience analysis. Res. Hosp. Manag. 2021, 11, 113–120. [Google Scholar] [CrossRef]
- Castillo-Picón, J.; Angulo-Cabanillas, L.; Nagadeepa, C.; Rani, I. Guest perception of technology vs. human interaction in hotel check-in process: Implication for service quality. In Technology and Business Model Innovation: Challenges and Opportunities; Alareeni, B., Hamdan, A., Eds.; Lecture Notes in Networks and Systems; Springer: Cham, Switzerland, 2024; Volume 923, pp. 81–95. [Google Scholar] [CrossRef]
- Rizvanović, B.; Zutshi, A.; Grilo, A.; Nodehi, T. Linking the potentials of extended digital marketing impact and start-up growth: Developing a macro-dynamic framework of start-up growth drivers supported by digital marketing. Technol. Forecast. Soc. Chang. 2023, 186, 122128. [Google Scholar] [CrossRef]
- Geels, F.W. Technological transitions as evolutionary reconfiguration processes: A multi-level perspective and a case-study. Res. Policy 2002, 31, 1257–1274. [Google Scholar] [CrossRef]
- Al-Issa, N.; Thanasi, M. Mapping the Future of Tech-Infused Luxury: A Roadmap and Research Directions. Int. J. Consum. Stud. 2024, 48, e13103. [Google Scholar] [CrossRef]
- Bilancia, A.; Costa, F.; Portioli Staudacher, A. Achieving sustainability and circular economy in the luxury fashion industry through lean practices: A systematic literature review. Comput. Ind. Eng. 2025, 206, 111107. [Google Scholar] [CrossRef]
- Nam, S.; Heo, J. Rethinking smartness in hospitality and tourism: A critical reflection. Int. J. Contemp. Hosp. Manag. 2025, 37, 3121–3135. [Google Scholar] [CrossRef]
- Danurdara, A.B.; Masatif, A. Assessing the customer experience quality and customer loyalty: The mediating role of customer satisfaction. Innov. Mark. 2025, 21, 248–259. [Google Scholar] [CrossRef]
- El-Adly, M.I.; Souiden, N.; Khalid, A. The impact of emotional perceived value on hotel guests’ satisfaction, affective commitment and loyalty. Consum. Behav. Tour. Hosp. 2024, 19, 551–567. [Google Scholar] [CrossRef]
- Kleinschmidt, S.; Peters, C.; Leimeister, J.M. How to scale up contact-intensive services: ICT-enabled service innovation. J. Serv. Manag. 2018, 31, 793–814. [Google Scholar] [CrossRef]
- Turčinović, M.; Vujko, A.; Mirčetić, V. Algorithmic Management in Hospitality: Examining Hotel Employees’ Attitudes and Work–Life Balance Under AI-Driven HR Systems. Tour. Hosp. 2025, 6, 203. [Google Scholar] [CrossRef]
- E Silva, J.D.S.; Ribeiro, J.A.P.; Adanvo, V.F.; Mafra, S.B.; Mendes, L.L.; Li, Y.; de Souza, R.A.A. A Survey on the Impact of Intelligent Surfaces in the Terahertz Communication Channel Models. Sensors 2024, 24, 33. [Google Scholar] [CrossRef]
- Akyildiz, I.F.; Kak, A.; Nie, S. 6G and Beyond: The Future of Wireless Communications Systems. IEEE Access 2020, 8, 133995–134030. [Google Scholar] [CrossRef]
- Sun, K.; Zhang, J.; Gao, X.; Huang, W.; Zhang, H.; Leung, V.C.M. Dynamic channel allocation scheme based on traffic prediction in dense wireless networks. IEEE Trans. Wirel. Commun. 2024, 23, 12331–12342. [Google Scholar] [CrossRef]
- Alkhlefat, Y.; Ragheb, A.M.; Esmail, M.A.; Idrus, S.M.; Iqbal, F.M.; Alshebeili, S.A. Experimental Demonstration of Terahertz-Wave Signal Generation for 6G Communication Systems. Optics 2025, 6, 34. [Google Scholar] [CrossRef]
- Huawei; Meliá Hotels International. Meliá Hotels International and Huawei Launch a Global Smart Hotel Showcase at Torre Melina Gran Meliá, Barcelona. PR Newswire, 2025. Available online: https://www.prnewswire.com/apac/news-releases/melia-hotels-international-and-huawei-launch-a-global-smart-hotel-showcase-302398070.html (accessed on 5 October 2025).
- Huawei Enterprise. Global Smart Hotel Showcase: Reinventing Luxury with Intelligent Connectivity. Huawei Enterprise News, 2025. Available online: https://e.huawei.com/en/news/2025/solutions/enterprise-network/global-smart-hotel-showcase (accessed on 5 October 2025).
- Corning Optical Communications. Creating a Connected Space for Hyatt Studios. Corning Signal Network Blog, 2025. Available online: https://www.corning.com/optical-communications/worldwide/en/home/the-signal-network-blog/creating-a-connected-space-for-hyatt-studios.html (accessed on 5 October 2025).
- INWIT S.p.A. Over 50 Luxury Hotels and Resorts Connected through INWIT’s 5G-Ready Solutions. INWIT Stories, 2025. Available online: https://www.inwit.it/en/stories/over-50-luxury-hotels-and-resorts-connected-through-inwits-5g-ready-solutions/ (accessed on 5 October 2025).
- Huawei Technologies Co., Ltd. All-Optical Network Solutions for Smart Hotels: From FTTO to FTTR. Huawei White Paper, October 2024. Available online: https://www.huawei.com/en/news/2024/10/gitex-smart-hotel (accessed on 5 October 2025).
- Cain, L.N.; Trishna, G.M.; Douglas, S.; Rahman, I.; Moreo, A. Luxury hotel technology trends: A multigenerational analysis. Int. J. Contemp. Hosp. Manag. 2024, 36, 4031–4054. [Google Scholar] [CrossRef]
- Han, H.; Kim, S.; Badu-Baiden, F.; Al-Ansi, A.; Kim, J.J. Drivers of Hotel Guests’ Choice of Smart Products: Applying a Complexity Theory Involving TAM, Technology Readiness, TPB, and Emotion Factors. Int. J. Hosp. Manag. 2024, 120, 103755. [Google Scholar] [CrossRef]
- Daimah, D.; Anwar, S. The effect of customer experience on guest satisfaction and loyalty: A study on digital service-based hotels. Hosp. Manag. Oper. J. 2025, 2, 19–28. [Google Scholar] [CrossRef]
- Zhou, B.; Tian, T.; Hon, A. The impact of intelligent services on customer satisfaction in the China hotel industry. J. China Tour. Res. 2025, 21, 1087–1112. [Google Scholar] [CrossRef]
- Wu, M.-H. The impact of brand identification, brand image, and brand love on brand loyalty: The mediating role of customer value co-creation in hotel customer experience. Front. Commun. 2025, 10, 1626744. [Google Scholar] [CrossRef]
- Leutwiler Lee, M.J.; Kim, S. Identifying the relationships between luxury hotel attributes, luxury hotel experience values and their consequences. J. Hosp. Tour. Insights 2025, 1–17. [Google Scholar] [CrossRef]
- Ahmed, S.K. The pillars of trustworthiness in qualitative research. J. Med. Surg. Public Health 2024, 2, 100051. [Google Scholar] [CrossRef]
- Dai, A.; Zhang, J.; Pai, C.K.; Lee, T.J. The impact of the perception of smart hotel attributes and perceptions of service innovation on tourist happiness and brand loyalty. Int. J. Hosp. Manag. 2025, 127, 104107. [Google Scholar] [CrossRef]
- Yolcu, S.; Şahin, A.; Dirsehan, T. Gaining ground: How technology fuels hotel competitiveness—A systematic review of the literature. Tour. Plan. Dev. 2025, 1–31. [Google Scholar] [CrossRef]
- Ashfaq, M.; Amin, S.; Raza, A.; Kim, W.G. Critical determinants of intentions to revisit smart hotels: The role of smart service interactional experience. J. Hosp. Mark. Manag. 2025, 34, 627–650. [Google Scholar] [CrossRef]
- J.D. Power. 2025 North America Hotel Guest Satisfaction Index (NAGSI) Study—Redesigned Model Includes “Connectivity” as a Core Satisfaction Dimension. J.D. Power Press Release. 2025. Available online: https://www.jdpower.com/business/press-releases/2025-north-america-hotel-guest-satisfaction-index-nagsi-study (accessed on 5 October 2025).
- Kline, R.B. Principles and Practice of Structural Equation Modeling, 4th ed.; Guilford Press: New York, NY, USA, 2016. [Google Scholar]
- Byrne, B.M. Structural Equation Modeling with AMOS: Basic Concepts, Applications, and Programming, 3rd ed.; Routledge: London, UK, 2016. [Google Scholar] [CrossRef]
- Hair, J.F.; Risher, J.J.; Sarstedt, M.; Ringle, C.M. When to use and how to report the results of PLS-SEM. Eur. Bus. Rev. 2019, 31, 2–24. [Google Scholar] [CrossRef]
- Fornell, C.; Larcker, D.F. Evaluating Structural Equation Models with Unobservable Variables and Measurement Error. J. Mark. Res. 1981, 18, 39–50. [Google Scholar] [CrossRef]
- Roemer, E.; Schuberth, F.; Henseler, J. HTMT2—An Improved Criterion for Assessing Discriminant Validity in Structural Equation Modeling. Ind. Manag. Data Syst. 2021, 121, 2637–2650. [Google Scholar] [CrossRef]
- Kaiser, H.F. An Index of Factorial Simplicity. Psychometrika 1974, 39, 31–36. [Google Scholar] [CrossRef]

| Kaiser–Meyer–Olkin Measure of Sampling Adequacy | 0.863 | |
|---|---|---|
| Bartlett’s Test of Sphericity | Approx. Chi-Square | 3268.036 |
| df | 210 | |
| Sig. | 0.000 | |
| Factor | Initial Eigenvalues | Extraction Sums of Squared Loadings | Rotation Sums of Squared Loadings | ||||||
|---|---|---|---|---|---|---|---|---|---|
| Total | % of Variance | Cumulative % | Total | % of Variance | Cumulative % | Total | % of Variance | Cumulative % | |
| 1 | 3.856 | 18.361 | 18.361 | 3.181 | 15.146 | 15.146 | 3.179 | 15.138 | 15.138 |
| 2 | 2.933 | 13.966 | 32.327 | 2.325 | 11.070 | 26.217 | 2.326 | 11.075 | 26.213 |
| 3 | 2.586 | 12.313 | 44.639 | 1.986 | 9.458 | 35.675 | 1.987 | 9.462 | 35.675 |
| Factor | |||
|---|---|---|---|
| Service Loyalty | Luxury Perception | Network Performance | |
| Smooth Streaming | 0.062 | −0.041 | 0.622 |
| Stable Connection | −0.026 | 0.006 | 0.578 |
| Seamless Signal | 0.020 | 0.007 | 0.613 |
| Seamless Roaming | −0.015 | 0.009 | 0.687 |
| Multi-Device | −0.019 | 0.007 | 0.639 |
| Network Luxury | −0.046 | 0.659 | −0.023 |
| Innovation Impression | −0.070 | 0.606 | 0.011 |
| Modern Image | 0.061 | 0.559 | 0.001 |
| Sophisticated Services | −0.032 | 0.626 | 0.003 |
| Tech Leader | 0.031 | 0.613 | 0.000 |
| Premium Service | 0.025 | 0.658 | −0.006 |
| Network Satisfaction | 0.592 | 0.046 | 0.024 |
| Met Expectations | 0.624 | −0.039 | 0.026 |
| Exceeded Expectations | 0.526 | −0.043 | −0.053 |
| Return Intent | 0.567 | 0.007 | −0.019 |
| Chain Loyalty | 0.512 | 0.021 | 0.027 |
| Recommend Hotel | 0.515 | −0.026 | 0.024 |
| Pay Premium | 0.560 | −0.017 | −0.025 |
| Decisive Factor | 0.650 | −0.005 | −0.031 |
| Satisfaction Factor | 0.534 | 0.050 | 0.037 |
| Outstanding Experience | 0.524 | −0.025 | 0.013 |
| F1 | F2 | F3 | |
|---|---|---|---|
| F1 | 0.564 | −0.02 | 0.01 |
| F2 | −0.02 | 0.615 | −0.01 |
| F3 | 0.01 | −0.01 | 0.625 |
Disclaimer/Publisher’s Note: The statements, opinions and data contained in all publications are solely those of the individual author(s) and contributor(s) and not of MDPI and/or the editor(s). MDPI and/or the editor(s) disclaim responsibility for any injury to people or property resulting from any ideas, methods, instructions or products referred to in the content. |
© 2026 by the authors. Licensee MDPI, Basel, Switzerland. This article is an open access article distributed under the terms and conditions of the Creative Commons Attribution (CC BY) license.
Share and Cite
Mirčetić, V.; Vujko, A.; Arsić, M.; Karabašević, D.; Vukotić, S. Smart Hospitality in the 6G Era: The Role of AI and Terahertz Communication in Next-Generation Hotel Infrastructure. World 2026, 7, 4. https://doi.org/10.3390/world7010004
Mirčetić V, Vujko A, Arsić M, Karabašević D, Vukotić S. Smart Hospitality in the 6G Era: The Role of AI and Terahertz Communication in Next-Generation Hotel Infrastructure. World. 2026; 7(1):4. https://doi.org/10.3390/world7010004
Chicago/Turabian StyleMirčetić, Vuk, Aleksandra Vujko, Martina Arsić, Darjan Karabašević, and Svetlana Vukotić. 2026. "Smart Hospitality in the 6G Era: The Role of AI and Terahertz Communication in Next-Generation Hotel Infrastructure" World 7, no. 1: 4. https://doi.org/10.3390/world7010004
APA StyleMirčetić, V., Vujko, A., Arsić, M., Karabašević, D., & Vukotić, S. (2026). Smart Hospitality in the 6G Era: The Role of AI and Terahertz Communication in Next-Generation Hotel Infrastructure. World, 7(1), 4. https://doi.org/10.3390/world7010004

