LoRaWAN Communication Protocols: A Comprehensive Survey under an Energy Efficiency Perspective
Abstract
:1. Introduction
2. Background Knowledge
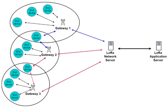
2.1. LoRaWAN Protocol Architecture
- Over the air activation (OTAA): in this case, end-devices complete a join procedure which involves an exchange of a set of authentication messages with the NS, before initiating data exchanges. Specifically, the join procedure requires a join-request from end-device to the NS and a join-accept from NS to the end-device. Before the join procedure starts, an end-device is characterized by the following information: a globally unique end-device identifier (DevEUI), the join server identifier (JoinEUI), and an advanced encryption standard key (AppKey). Whenever an end-device loses its network session info, it initiates a new join-procedure. Finally, the OTAA method is the most widely used because it offers a secure way to join a network as the network session info, such as application and network session keys (AppSKey and NwkSKey), is dynamically assigned by the network.
- Activation by personalization (ABP): Activation is established through two session keys (AppSKey and NwkSKey), and a device address (DevAddr) that are prestored on end-devices. Therefore, this method enables direct communication between devices and servers, through all network GWs without initiation of join procedure. However, in this method, security level is lower than OTAA, since the keys may be violated. To avoid data packet replay attacks, a mechanism is used that changes session keys each time the end-devices restart [24].
2.2. LoRa PHY Layer
2.2.1. Packet Format
2.2.2. Frequency Bands and Duty Cycle
2.2.3. Channel Activity Detection Mechanism
2.3. MAC Layer
2.4. Device Operation Classes in LoRaWAN
2.5. Collisions, Scalability, and Robustness Issues
3. Communication Protocols
3.1. Energy Efficiency Protocols
3.1.1. Energy Efficiency Protocols Utilizing Resource Allocation Techniques
3.1.2. Energy Efficiency Protocols Utilizing Dynamic State Transition
3.1.3. Energy Efficiency Protocols Utilizing Hardware/Software Improvements
3.2. Multi-Access Protocols
3.2.1. Enhanced ALOHA
3.2.2. Carrier Sense Multiple Access
3.2.3. Time Division Multiple Access
3.2.4. Frequency Division Multiple Access
3.2.5. Code Division Multiple Access (CDMA)
3.3. Routing Protocols
3.3.1. Clustering Approaches (CA)
3.3.2. Non-Clustering Approaches (NCA)
3.3.3. Ad Hoc Multi-Hop Communication
4. Discussion and Research Directions towards Green LoRaWAN Protocol
5. Conclusions
Author Contributions
Funding
Institutional Review Board Statement
Informed Consent Statement
Data Availability Statement
Conflicts of Interest
Abbreviations
| 3GPP | Third Generation Partnership Project |
| ABP | Activation By Personalization |
| ACK | Acknowledgement |
| ADR | Adaptive Data Rate |
| AES | Advanced Encryption Standard |
| AODV | Ad hoc On-Demand Distance Vector |
| AS | Application Server |
| BW | Bandwidth |
| CA | Clustering Approaches |
| CAD | Channel Activity Detection |
| CCT | Clustering and Concurrent Transmission |
| CDMA | Code Division Multiple Access |
| CF | Carrier Frequency |
| CR | Coding Rate |
| CRC | Cyclic Redundancy Check |
| CSMA | Carrier Sensing Multiple Access |
| CSMA/CA | Carrier Sensing Multiple Access/Collision Avoidance |
| CSS | Chirp Spread Spectrum |
| DR | Data Rate |
| DC | Duty Cycle |
| EB | Enhanced Beacons |
| ETSI | European Telecommunications Standards Institute |
| FDMA | Frequency Division Multiple Access |
| GW | Gateway |
| GPS | Geolocation Positioning System |
| HWMP | Hybrid Wireless Mesh Protocol |
| ID | Identifier |
| IoT | Internet of Things |
| IP | Internet Protocol |
| ISM | Industrial, Scientific And Medical |
| LBT | Listen Before Talk |
| LLN | Lossy Network |
| LoRa | Long Range |
| LoRaWAN | Long Range Wide Area Network |
| LPSAN | Low Power Short Area Network |
| LPWAN | Low Power Wide Area Network |
| LTE | Long-term evolution |
| MAC | Medium Access Control |
| MEE | Minimal Energy Efficiency |
| mIoT | Massive Internet of Things |
| NB-IoT | Narrow Band Internet of Things |
| NCA | Non-clustering Approaches |
| NS | Network Server |
| OTAA | Over The Air Activation |
| p-CSMA | persistent-CSMA |
| PDR | Packet Delivery Ratio |
| PER | Packet Error Rate |
| PHY | Physical |
| QoS | Quality of Service |
| RF | Radio Frequency |
| RN | Relay Nodes |
| RSSI | Received Signal Strength Indicator |
| SAR | Search and Rescue |
| SEE | System Energy Efficiency |
| SER | Symbol Error Rate |
| SDN | Software Defined Networking |
| SF | Spreading Factor |
| SNR | Signal-to-Noise Ratio |
| SYNCH | Synchronization |
| TDMA | Time Division Multiple Access |
| ToA | Time on air |
| TP | Transmission Power |
| TSCH | Time Slotted Channel Hopping |
| WuRx | Wake-up receiver |
References
- Boulogeorgos, A.-A.A.; Diamantoulakis, P.D.; Karagiannidis, G.K. Low Power Wide Area Networks (LPWANs) for Internet of Things (IoT) Applications: Research Challenges and Future Trends. arXiv 2016, arXiv:1611.07449. [Google Scholar]
- Mekki, K.; Bajic, E.; Chaxel, F.; Meyer, F. A Comparative Study of LPWAN Technologies for Large-Scale IoT Deployment. ICT Express 2019, 5, 1–7. [Google Scholar] [CrossRef]
- Jouhari, M.; Amhoud, E.M.; Saeed, N.; Alouini, M.-S. A Survey on Scalable LoRaWAN for Massive IoT: Recent Advances, Potentials, and Challenges. arXiv 2022, arXiv:2202.11082. [Google Scholar]
- Gambiroza, J.C.; Mastelic, T.; Solic, P.; Cagalj, M. Capacity in LoRaWAN networks: Challenges and opportunities. In Proceedings of the 4th International Conference on Smart and Sustainable Technologies (SpliTech), Split, Croatia, 18–21 June 2019; pp. 1–6. [Google Scholar]
- Ertürk, M.A.; Aydın, M.A.; Büyükakkaşlar, M.T.; Evirgen, H. A Survey on LoRaWAN Architecture, Protocol and Technologies. Future Internet 2019, 11, 216. [Google Scholar] [CrossRef] [Green Version]
- Almuhaya, M.A.M.; Jabbar, W.A.; Sulaiman, N.; Abdulmalek, S. A Survey on LoRaWAN Technology: Recent Trends, Opportunities, Simulation Tools and Future Directions. Electronics 2022, 11, 164. [Google Scholar] [CrossRef]
- Zorbas, D.; Papadopoulos, G.Z.; Maille, P.; Montavont, N.; Douligeris, C. Improving LoRa Network Capacity Using Multiple Spreading Factor Configurations. In Proceeding of the 25th International Conference on Telecommunications (ICT), Saint-Malo, France, 26–28 June 2018; pp. 516–520. [Google Scholar]
- Zhu, G.; Liao, C.-H.; Sakdejayont, T.; Lai, I.-W.; Narusue, Y.; Morikawa, H. Improving the Capacity of a Mesh LoRa Network by Spreading-Factor-Based Network Clustering. IEEE Access 2019, 7, 21584–21596. [Google Scholar] [CrossRef]
- Lundell, D.; Hedberg, A.; Nyberg, C.; Fitzgerald, E. A Routing Protocol for LoRA Mesh Networks. In Proceedings of the IEEE 19th International Symposium on A World of Wireless, Mobile and Multimedia Networks (WoWMoM), Chania, Greece, 12–15 June 2018; pp. 14–19. [Google Scholar]
- Mai, D.L.; Kim, M.K. Multi-Hop LoRa Network Protocol with Minimized Latency. Energies 2020, 13, 1368. [Google Scholar] [CrossRef] [Green Version]
- Van den Abeele, F.; Haxhibeqiri, J.; Moerman, I.; Hoebeke, J. Scalability Analysis of Large-Scale LoRaWAN Networks in ns-3. IEEE Internet Things J. 2017, 4, 2186–2198. [Google Scholar] [CrossRef] [Green Version]
- Adelantado, F.; Vilajosana, X.; Tuset-Peiro, P.; Martinez, B.; Melià-Seguí, J.; Watteyne, T. Understanding the Limits of LoRaWAN. IEEE Commun. Mag. 2017, 55, 34–40. [Google Scholar] [CrossRef] [Green Version]
- Kim, S.; Yoo, Y. Contention-Aware Adaptive Data Rate for Throughput Optimization in LoRaWAN. Sensors 2018, 18, 1716. [Google Scholar] [CrossRef] [Green Version]
- Suryavansh, S.; Benna, A.; Guest, C.; Chaterji, S. A Data-Driven Approach to Increasing the Lifetime of IoT Sensor Nodes. Sci. Rep. 2021, 11, 22459. [Google Scholar] [CrossRef]
- Piyare, R.; Murphy, A.L.; Magno, M.; Benini, L. On-Demand TDMA for Energy Efficient Data Collection with LoRa and Wake-up Receiver. In Proceedings of the 4th International Conference on Wireless and Mobile Computing, Networking and Communications (WiMob), Limassol, Cyprus, 15–17 September 2018; pp. 1–4. [Google Scholar] [CrossRef] [Green Version]
- Sarker, V.K.; Queralta, J.P.; Gia, T.N.; Tenhunen, H.; Westerlund, T. A Survey on LoRa for IoT: Integrating Edge Computing. In Proceedings of the 2019 Fourth International Conference on Fog and Mobile Edge Computing (FMEC), Rome, Italy, 10–13 June 2019; pp. 295–300. [Google Scholar]
- Sundaram, J.P.S.; Du, W.; Zhao, Z. A Survey on LoRa Networking: Research Problems, Current Solutions, and Open Issues. IEEE Commun. Surv. Tutorials 2019, 22, 371–388. [Google Scholar] [CrossRef] [Green Version]
- Silva, F.S.D.; Neto, E.P.; Oliveira, H.; Rosario, D.; Cerqueira, E.; Both, C.; Zeadally, S.; Neto, A.V. A Survey on Long-Range Wide-Area Network Technology Optimizations. IEEE Access 2021, 9, 106079–106106. [Google Scholar] [CrossRef]
- Osorio, A.; Calle, M.; Soto, J.D.; Candelo-Becerra, J.E. Routing in LoRaWAN: Overview and Challenges. IEEE Commun. Mag. 2020, 58, 72–76. [Google Scholar] [CrossRef]
- Rahman, H.U.; Ahmad, M.; Ahmad, H.; Habib, M.A. LoRaWAN: State of the Art, Challenges, Protocols and Research Issues. In Proceedings of the 2020 IEEE 23rd International Multitopic Conference (INMIC), Bahawalpur, Pakistan, 5–7 November 2020; pp. 1–6. [Google Scholar] [CrossRef]
- De Carvalho Silva, J.; Rodrigues, J.J.P.C.; Alberti, A.M.; Solic, P.; Aquino, A.L.L. LoRaWAN—A Low Power WAN Protocol for Internet of Things: A Review and Opportunities. In Proceedings of the 2017 2nd International Multidisciplinary Conference on Computer and Energy Science, SpliTech 2017, Split, Croatia, 12–14 July 2017; pp. 1–6. [Google Scholar]
- Haxhibeqiri, J.; De Poorter, E.; Moerman, I.; Hoebeke, J. A Survey of LoRaWAN for IoT: From Technology to Application. Sensors 2018, 18, 3995. [Google Scholar] [CrossRef] [Green Version]
- LoRa Alliance. LoRaWAN 1.0.4 Specification Package. Available online: https://lora-alliance.org/resource_hub/lorawan-104-specification-package/ (accessed on 23 March 2022).
- Bravo-Arrabal, J.; Fernandez-Lozano, J.; Serón, J.; Gomez-Ruiz, J.; García-Cerezo, A. Development and Implementation of a Hybrid Wireless Sensor Network of Low Power and Long Range for Urban Environments. Sensors 2021, 21, 567. [Google Scholar] [CrossRef]
- Semtech Corporation. LoRa Modulation Basics AN1200.22. Application Note. Available online: https://semtech.my.salesforce.com/sfc/p/#E0000000JelG/a/2R0000001OJa/2BF2MTeiqIwkmxkcjjDZzalPUGlJ76lLdqiv.30prH8 (accessed on 22 March 2022).
- Semtech Corporation. Understanding The LoRa Adaptive Data Rate. Technical Paper. Available online: https://lora-developers.semtech.com/uploads/documents/files/Understanding_LoRa_Adaptive_Data_Rate_Downloadable.pdf (accessed on 22 March 2022).
- Neumann, P.; Montavont, J.; Noel, T. Indoor Deployment of Low-Power Wide Area Networks (LPWAN): A LoRaWAN Case Study. In Proceedings of the IEEE 12th International Conference on Wireless and Mobile Computing, Networking and Communications (WiMob), New York, NY, USA, 17–19 October 2016; pp. 1–8. [Google Scholar] [CrossRef]
- Semtech Corporation. LoRa and LoRaWAN: A Technical Overview. Semtech Technical Paper. Available online: https://lora-developers.semtech.com/uploads/documents/files/LoRa_and_LoRaWAN-A_Tech_Overview-Downloadable.pdf (accessed on 23 March 2022).
- LoRa Alliance Technical Commitee. LoRaWAN 1.1 Specification. Technical Document. Available online: https://lora-alliance.org/wp-content/uploads/2020/11/lorawantm_specification_-v1.1.pdf (accessed on 23 March 2022).
- Casals, L.; Mir, B.; Vidal, R.; Gomez, C. Modeling the Energy Performance of LoRaWAN. Sensors 2017, 17, 2364. [Google Scholar] [CrossRef] [Green Version]
- Semtech Corporation. Reading Channel RSSI during a CAD. Application Note. Available online: https://semtech.my.salesforce.com/sfc/p/#E0000000JelG/a/2R000000HSPH/zPFZDnsVI_9bVkDXQ6Ru_X35c_TzJBTxmS5RfBA_AfE (accessed on 13 April 2022).
- Ali, Z.; Henna, S.; Akhunzada, A.; Raza, M.; Kim, S.W. Performance Evaluation of LoRaWAN for Green Internet of Things. IEEE Access 2019, 7, 164102–164112. [Google Scholar] [CrossRef]
- Rahmadhani, A.; Kuipers, F. When LoRaWAN Frames Collide. In Proceedings of the 12th International Workshop on Wireless Network Testbeds, Experimental Evaluation & Characterization, New Delhi, India, 1 October 2018; pp. 89–97. [Google Scholar]
- Semtech. An In-Depth Look at LoRaWAN Class A Devices. Semtech Technical Paper. Available online: https://lora-developers.semtech.com/uploads/documents/files/LoRaWAN_Class_A_Devices_In_Depth_Downloadable.pdf (accessed on 19 May 2022).
- Semtech Corporation. An In-Depth Look at LoRaWAN Class B Devices. Semtech Technical Paper. Available online: https://lora-developers.semtech.com/uploads/documents/files/LoRaWAN_Class_B_Devices_In_Depth_Downloadable.pdf (accessed on 19 May 2022).
- Semtech Corporation. An In-depth Look at LoRaWAN Class C Devices. Semtech Technical Paper. Available online: https://lora-developers.semtech.com/uploads/documents/files/LoRaWAN_Class_C_Devices_In_Depth_Downloadable.pdf (accessed on 19 May 2022).
- Kouvelas, N.; Rao, V.S.; Prasad, R.V.; Tawde, G.; Langendoen, K. P-carma: Politely Scaling Lorawan. In Proceedings of the International Conference on Embedded Wireless Systems and Networks, Lyon, France, 17–19 February 2020; pp. 25–36. [Google Scholar]
- Reynders, B.; Wang, Q.; Tuset-Peiro, P.; Vilajosana, X.; Pollin, S. Improving Reliability and Scalability of LoRaWANs Through Lightweight Scheduling. IEEE Internet Things J. 2018, 5, 1830–1842. [Google Scholar] [CrossRef]
- Farooq, M.O.; Pesch, D. A Search into a Suitable Channel Access Control Protocol for LoRa-Based Networks. In Proceedings of the IEEE 43rd Conference on Local Computer Networks (LCN), Chicago, IL, USA, 1–4 October 2018; pp. 283–286. [Google Scholar] [CrossRef]
- Ortin, J.; Cesana, M.; Redondi, A. Augmenting LoRaWAN Performance With Listen Before Talk. IEEE Trans. Wirel. Commun. 2019, 18, 3113–3128. [Google Scholar] [CrossRef]
- Zanaj, E.; Caso, G.; De Nardis, L.; Mohammadpour, A.; Alay, Ö.; Di Benedetto, M.-G. Energy Efficiency in Short and Wide-Area IoT Technologies—A Survey. Technologies 2021, 9, 22. [Google Scholar] [CrossRef]
- Bouguera, T.; Diouris, J.-F.; Chaillout, J.-J.; Jaouadi, R.; Andrieux, G. Energy Consumption Model for Sensor Nodes Based on LoRa and LoRaWAN. Sensors 2018, 18, 2104. [Google Scholar] [CrossRef] [Green Version]
- Hamdi, R.; Baccour, E.; Erbad, A.; Qaraqe, M.; Hamdi, M. LoRa-RL: Deep Reinforcement Learning for Resource Management in Hybrid Energy LoRa Wireless Networks. IEEE Internet Things J. 2021, 9, 6458–6476. [Google Scholar] [CrossRef]
- Hamdi, R.; Qaraqe, M. Resource Management in Energy Harvesting Powered LoRa Wireless Networks. In Proceedings of the ICC 2021—IEEE International Conference on Communications, Montreal, QC, Canada, 14–23 June 2021; pp. 1–6. [Google Scholar]
- Su, B.; Qin, Z.; Ni, Q. Energy Efficient Uplink Transmissions in LoRa Networks. IEEE Trans. Commun. 2020, 68, 4960–4972. [Google Scholar] [CrossRef]
- Ochoa, M.N.; Guizar, A.; Maman, M.; Duda, A. Evaluating LoRa Energy Efficiency for Adaptive Networks: From Star to Mesh Topologies. In Proceedings of the IEEE 13th International Conference on Wireless and Mobile Computing, Networking and Communications (WiMob), Rome, Italy, 9–11 October 2017; pp. 1–8. [Google Scholar]
- Ahmar, A.-U.-H.; Nguyen, T.D.; Joosen, W.; Hughes, D. EH-CRAM: A Sustainable Energy Harvesting Algorithm for LPWANs. In Proceedings of the 2021 IEEE Wireless Communications and Networking Conference (WCNC), Nanjing, China, 29 March–1 April 2021; pp. 1–7. [Google Scholar]
- Bouras, C.; Gkamas, A.; Salgado, S.A.K. Energy Efficient Mechanism for LoRa Networks. Internet Things 2021, 13, 100360. [Google Scholar] [CrossRef]
- Xia, X.; Zheng, Y.; Gu, T. LiteNap: Downclocking LoRa Reception. In Proceedings of the Design, Automation & Test in Europe Conference & Exhibition (DATE), Lausanne, Switzerland, 6–9 March 2017. [Google Scholar] [CrossRef]
- Magno, M.; Aoudia, F.A.; Gautier, M.; Berder, O.; Benini, L. WULoRa: An Energy Efficient IoT End-Node for Energy Harvesting and Heterogeneous Communication. In Proceedings of the Conference on Design, Automation & Test in Europe, Lausanne, Switzerland, 27–31 March 2017; pp. 1532–1537. [Google Scholar]
- Tu, L.-T.; Bradai, A.; Pousset, Y.; Aravanis, A.I. Energy Efficiency Analysis of LoRa Networks. IEEE Wirel. Commun. Lett. 2021, 10, 1881–1885. [Google Scholar] [CrossRef]
- Benatti, R.S.; de Souza, C.P.; Baiocchi, O. An Optimization Method based on LoRa Parameters for Energy Consumption Reduction. In Proceedings of the 5th International Symposium on Instrumentation Systems, Circuits and Transducers (INSCIT), Campinas, Brazil, 23–27 August 2021; pp. 1–5. [Google Scholar] [CrossRef]
- Li, Y.; Yang, J.; Wang, J. DyLoRa: Towards Energy Efficient Dynamic LoRa Transmission Control. In Proceedings of the IEEE INFOCOM—IEEE Conference on Computer Communications, Toronto, ON, Canada, 6–9 July 2020; pp. 2312–2320. [Google Scholar] [CrossRef]
- Slabicki, M.; Premsankar, G.; Di Francesco, M. Adaptive Configuration of Lora Networks for Dense IoT Deployments. In Proceedings of the IEEE/IFIP Network Operations and Management Symposium: Cognitive Management in a Cyber World, NOMS, Taipei, Taiwan, 23–27 April 2018; pp. 1–9. [Google Scholar] [CrossRef] [Green Version]
- Polonelli, T.; Brunelli, D.; Marzocchi, A.; Benini, L. Slotted ALOHA on LoRaWAN-Design, Analysis, and Deployment. Sensors 2019, 19, 838. [Google Scholar] [CrossRef] [PubMed] [Green Version]
- To, T.-H.; Duda, A. Simulation of LoRa in NS-3: Improving LoRa Performance with CSMA. In Proceedings of the IEEE International Conference on Communications (ICC), Kansas City, MO, USA, 20–24 May 2018; pp. 1–7. [Google Scholar]
- El-Aasser, M.; Badawi, R.; Ashour, M.; Elshabrawy, T. Examining Carrier Sense Multiple Access to Enhance LoRa IoT Network Performance for Smart City Applications. In Proceedings of the IEEE 9th International Conference on Consumer Electronics, Berlin, Germany, 8–11 September 2019; pp. 168–173. [Google Scholar] [CrossRef]
- Kouvelas, N.; Rao, V.; Prasad, R.R.V. Employing p-CSMA on a LoRa Network Simulator. arXiv 2018, arXiv:1805.12263. [Google Scholar]
- Gamage, A.; Liando, J.C.; Gu, C.; Tan, R.; Li, M. LMAC: Efficient Carrier-Sense Multiple Access for LoRa. In Proceedings of the 26th Annual International Conference on Mobile Computing and Networking (ACM MobiCom’20), London, UK, 21–25 September 2020; pp. 1–13. [Google Scholar]
- Liando, J.C.; Gamage, A.; Tengourtius, A.W.; Li, M. Known and Unknown Facts of LoRa. ACM Trans. Sens. Netw. 2019, 15, 1–35. [Google Scholar] [CrossRef]
- Ibrahim, D.M. Improving LoRaWAN Performance Using Reservation ALOHA. J. Inf. Technol. Manag. 2020, 12, 70–78. [Google Scholar] [CrossRef]
- Haiahem, R.; Minet, P.; Boumerdassi, S.; Saidane, L.A. Collision-Free Transmissions in an IoT Monitoring Application Based on LoRaWAN. Sensors 2020, 20, 4053. [Google Scholar] [CrossRef] [PubMed]
- Chasserat, L.; Accettura, N.; Berthou, P. Short: Achieving Energy Efficiency in Dense LoRaWANs through TDMA. In Proceedings of the IEEE 21st International Symposium on “A World of Wireless, Mobile and Multimedia Networks” (WoWMoM), Cork, Ireland, 31 August–3 September 2020; pp. 26–29. [Google Scholar] [CrossRef]
- Han, M.; Cheng, X.; Xu, F.; Zhang, J. Study of SPDS-TDMA Time Slot Allocation Protocol Based on Multi-Channel Communication. In Proceedings of the IEEE 2nd International Conference on Big Data, Artificial Intelligence and Internet of Things Engineering (ICBAIE), Nanchang, China, 26–28 March 2021; pp. 513–517. [Google Scholar] [CrossRef]
- Hu, H.; Yan, H. Study on ALOHA Anti-Collision Algorithm Based on LoRa for Internet of Things. In Proceedings of the 3rd International Conference on Smart City and Systems Engineering (ICSCSE), Xiamen, China, 29–30 December 2018; pp. 652–654. [Google Scholar]
- Aslam, M.S.; Khan, A.; Atif, A.; Hassan, S.A.; Mahmood, A.; Qureshi, H.K.; Gidlund, M. Exploring Multi-Hop LoRa for Green Smart Cities. IEEE Netw. 2019, 34, 225–231. [Google Scholar] [CrossRef] [Green Version]
- Centelles, R.P.; Freitag, F.; Meseguer, R.; Navarro, L. Beyond the Star of Stars: An Introduction to Multihop and Mesh for LoRa and LoRaWAN. IEEE Pervasive Comput. 2021, 20, 63–72. [Google Scholar] [CrossRef]
- Cotrim, J.R.; Kleinschmidt, J.H. LoRaWAN Mesh Networks: A Review and Classification of Multihop Communication. Sensors 2020, 20, 4273. [Google Scholar] [CrossRef] [PubMed]
- Lalle, Y.; Fourati, M.; Fourati, L.C.; Barraca, J.P. Routing Strategies for LoRaWAN Multi-Hop Networks: A Survey and an SDN-Based Solution for Smart Water Grid. IEEE Access 2021, 9, 168624–168647. [Google Scholar] [CrossRef]
- Farooq, M.O. Clustering-Based Layering Approach for Uplink Multi-Hop Communication in LoRa Networks. IEEE Netw. Lett. 2020, 2, 132–135. [Google Scholar] [CrossRef]
- Tehrani, Y.H.; Amini, A.; Atarodi, S.M. A Tree-Structured LoRa Network for Energy Efficiency. IEEE Internet Things J. 2020, 8, 6002–6011. [Google Scholar] [CrossRef]
- Sartori, B.; Thielemans, S.; Bezunartea, M.; Braeken, A.; Steenhaut, K. Enabling RPL Multihop Communications Based on LoRa. In Proceedings of the IEEE 13th International Conference on Wireless and Mobile Computing, Networking and Communications (WiMob), Rome, Italy, 9–11 October 2017; pp. 1–8. [Google Scholar]
- Haubro, M.; Orfanidis, C.; Oikonomou, G.; Fafoutis, X. TSCH-over-LoRA: Long Range and Reliable IPv6 Multi-Hop Networks for the Internet of Things. Internet Technol. Lett. 2020, 3, 1–6. [Google Scholar] [CrossRef] [Green Version]
- Lee, H.-C.; Ke, K.-H. Monitoring of Large-Area IoT Sensors Using a LoRa Wireless Mesh Network System: Design and Evaluation. IEEE Trans. Instrum. Meas. 2018, 67, 2177–2187. [Google Scholar] [CrossRef]
- Escobar, J.J.L.L.; Gil-Castiñeira, F.; Redondo, R.P.D.D. JMAC Protocol: A Cross-Layer Multi-Hop Protocol for LoRa. Sensors 2020, 20, 6893. [Google Scholar] [CrossRef]
- Liao, C.-H.; Zhu, G.; Kuwabara, D.; Suzuki, M.; Morikawa, H. Multi-Hop LoRa Networks Enabled by Concurrent Transmission. IEEE Access 2017, 5, 21430–21446. [Google Scholar] [CrossRef]
- Bor, M.; Vidler, J.; Roedig, U. LoRa for the Internet of Things. In Proceedings of the International Conference on Embedded Wireless Systems and Networks, Graz, Austria, 15–17 February 2016; pp. 361–366. [Google Scholar]
- Abrardo, A.; Pozzebon, A. A Multi-Hop LoRa Linear Sensor Network for the Monitoring of Underground Environments: The Case of the Medieval Aqueducts in Siena, Italy. Sensors 2019, 19, 402. [Google Scholar] [CrossRef] [Green Version]
- Dimakis, T.; Louta, M.; Kyriakidis, T.; Boulogeorgos, A.-A.A.; Banti, K.; Karampelia, I.; Papadimitriou, N. GreenLoRaWAN: An Energy Efficient and Resilient LoRaWAN Communication Protocol. In Proceedings of the 27th IEEE Symposium on Computers and Communications (ISCC 2022), Rhodes Island, Greece, 30 June–3 July 2022; pp. 1–7. [Google Scholar]





| Surveys | Description |
|---|---|
| [3] | Survey LoRaWAN scalability issues and the proposed solutions in massive IoT networks |
| [5] | A technical overview of LoRaWAN technology and state of the art studies proposed about LoRaWAN |
| [6] | Discuss about LPWAN technologies, challenges, and critical aspects of LoRaWAN as well as the most used LoRaWAN simulation tools |
| [16] | Present a general discussion of LoRa, explore different applications of LoRa and propose a solution to integrate edge computing in IoT-based applications |
| [17] | Provide a brief overview of LoRa, investigate the challenges of LoRa and their recent solutions, and discuss some open issues |
| [18] | Categorize state of the art works for LoRaWAN focusing on aspects that affect LoRaWAN performance |
| [19] | Provide an overview of the different routing protocols and the challenges to be addressed in routing protocols, as well as issues faced by multi-hop communication |
| [20] | Discuss about design and research challenges, as well as research issues of LoRa technology |
| [21] | Analyze LPWAN solutions, describe LoRaWAN use-cases and discuss about research challenges among LoRa and other technologies |
| This contribution | It provides a survey on communication protocols with emphasis on energy consumption and presents a solution to address the energy efficiency in LoRaWANs. |
| SF | DR | Physical Bit Rate (bps) | Sensitivity (dBm) | SNR (dB) | ToA for 11 Bytes Payload (ms) |
|---|---|---|---|---|---|
| 7 | 5 | 5470 | −123.0 | −7.5 | 61 |
| 8 | 4 | 3125 | −126.0 | −10.0 | 113 |
| 9 | 3 | 1760 | −129.0 | −12.5 | 205 |
| 10 | 2 | 980 | −132.0 | −15.0 | 371 |
| 11 | 1 | 440 | −134.5 | −17.5 | 823 |
| 12 | 0 | 250 | −137.0 | −20.0 | 1482 |
| Mtype | Description |
|---|---|
| 000 | Join-Request |
| 001 | Join-accept |
| 010 | Unconfirmed Data Up |
| 011 | Unconfirmed Data Down |
| 100 | Confirmed Data Up |
| 101 | Confirmed Data Down |
| 110 | Rejoin-request |
| 111 | Proprietary |
| Method | Proposed Scheme | Configurable Parameters | Test | No. of End-Devices (Simulations) | Concept | Performance Analysis | Latency | Scalability | Energy Harvesting |
|---|---|---|---|---|---|---|---|---|---|
| Resource allocation technique [43] | LoRa-RL | SF | S | 35 | Resource management using deep reinforcement learning | Minimized energy consumption form the grid and satisfy QoS of the system | - | - | - |
| Resource allocation technique [44] | - | SF | S-Monte Carlo | 10 | Energy efficient resource allocation where end-devices powered by independent energy harvesting sources to maximize the amount of scheduled devices | Efficiently consumes the energy harvested and stored | - | - | X |
| Resource allocation technique [45] | - | SF, TP | S | Variable | User Scheduling Algorithm for LoRaWAN based on Matching Theory and Distance-based SF Assignment Algorithm | Improvement of energy efficiency through maximizing the System Energy Efficiency (SEE) and Minimal Energy Efficiency (MEE) | - | - | - |
| Resource allocation technique [46] | - | SF, BW, TP | S | - | Optimal selection of LoRa radio parameters based on the current topology | Achieve high data rate or long-range minimizing the energy consumption on star and mesh topologies | - | - | - |
| Resource allocation technique [47] | EH-CRAM | DR, SF | S-MATLAB | Variable (1–1000) | Centralized Kalman filter-based optimization algorithm where the GW is responsible for controlling end-device configurations | Maximizes reliability and energy efficiency | - | - | X |
| Dynamic state transition [48] | - | - | S-FloRa | Variable (100–500) | Energy state transition based on user’s state | Decreases energy consumption maintaing the delivery ratio | - | - | - |
| Hardware/Software improvements [49] | LiteNap | - | S-GNURadio-T | - | Downclocked technique for packet reception leveraging hardware assisted demodulation | Improves the energy efficiency using downclocked mode for packet reception | - | - | - |
| Hardware/Software improvements [50] | WULoRa | - | S-T | - | Efficient power management multi-sensing platform that exploits energy harvesting, long-range communication and ultra-low-power short range wake-up radio | Reduce latency and power consumption | X | - | X |
| Hardware/Software improvements [51] | - | TP | S-Monte Carlo | ~2000 | Framework based on system level mathematical modelling and analysis | Optimizes energy efficiency based on end-devices density and transmission power | - | X | - |
| Hardware/Software improvements [52] | - | SF, BW, TP | T | - | Compute optimal values of parameters through mathematical formula | Decreases energy consumption | - | - | - |
| Hardware/Software improvements [53] | Dy-LoRa | TP, SF | T | - | Models using SNR and symbol error rate to select optimal parameters | Improvement in energy efficiency | - | - | - |
| Hardware/Software improvements [54] | ADR+ | SF, TP | S-FLoRa | Variable (100–700) | Improved ADR algorithm | Optimization of the reliability and the energy efficiency in channel varying conditions | - | - | - |
| Method | Test | No. of Nodes | Collisions | Scalability | Energy Efficiency | Throughput | Reliability | Hidden Nodes | Clock Synchronization | Limitations |
|---|---|---|---|---|---|---|---|---|---|---|
| Enhanced ALOHA [38] | S-ns-3 | 100–3500 | X | X | - | X | X (PER) | - | X | Collisions cannot be eliminated entirely This approach is not able to support timeslots Increases the energy consumption |
| Enhanced ALOHA [55] | P | 24 | X | - | - | X | - | - | X | Collisions cannot be eliminated entirely Increases the energy consumption |
| CSMA [39] | S- LoRaSim | 200–1000 | X | X | X (Collision avoidance) | X (Relaxation of duty-cycle rule) | X (Target-to-ratio) | - | - | Evaluated only for a single SF scenario |
| CSMA-x [56] | S-ns-3 | 0–10,000 (Collisions) 1500–4000 (Energy) | X | X | X | X (Relaxation of duty-cycle rule) | X (PDR) | - | - | Evaluated only for a single GW scenario Slightly increases energy consumption but it reduces overall energy consumption due to collision avoidance/sleep mode in dense networks |
| CSMA/CA [57] | S- Omnet++ | 1000–5000 | X | - | Not discussed | X (Relaxation of duty-cycle rule) | - | X (a per cent) | - | This study does not address the energy efficiency Evaluated only for a single GW scenario Interfering signals for other technologies are not considered |
| p-CSMA [58] | S-ns-3 | 20–80 | X | - | Not discussed | - | X (PDR) | X | - | Evaluated for small scale networks and for a single GW scenario Continuous sensing the channel if it is occupied May result in insufficient channel utilization |
| p-CSMA/CAD [37] | S-ns-3 | 1000–3000 | X | X | X (collision avoidance) | - | X (PDR) | X | - | May be problematic in case of dense networks |
| CSMA/CAD [59] | P | 50 (Indoor) 16 (Outdoor) | X | - | X (collision avoidance and wise SF selection) | X | X (PDR) | - | - | Continuous sensing the channel Continuous back-off increases packet delay which leads to reduced throughput |
| CSMA/CAD [60] | S | 10–500 | X | - | Not discussed | X | X (PDR) | - | - | Hidden nodes are not considered so they still cause collisions |
| TDMA [62] | S-ns-3 | 0–5000 | X | - | - | - | X (PDR) | - | X | Some frequency channels remain unused Increases energy consumption |
| TDMA [15] | P | 1–9 | X | X | X (Collision avoidance/sleep mode) | - | X (PDR) | - | X | Evaluated for small scale networks |
| TDMA [63] | S-LoRaWANSim | 0–9420 | X | - | X (beacon skipping approach) | X | - | - | X | Operated on top of Class B nodes |
| TDMA-CSMA/CA [64] | S-Opnet | 20 | X | - | Not discussed | X | X (Packet loss rate) | - | - | Evaluated for small scale networks |
| FDMA [62] | S-ns-3 | 0–5000 | X | - | - | - | Χ (PDR) | - | X | Supports fewer messages simultaneously received by the GW from Pure Aloha Increases energy consumption |
| CDMA [65] | S | - | X | - | Not discussed | X | - | - | - | Collisions cannot be eliminated entirely It does not mention the evaluation parameters |
| Method | Topology | Test | No. of nodes | Scalability | Energy Efficiency | Relay Devices | Collision Avoidance | Network Range | Definition of New MAC Protocol Messages | Reliability | Throughput | Clock Synchronization | Limitations |
|---|---|---|---|---|---|---|---|---|---|---|---|---|---|
| Ad hoc [9] | HWPM AODV | P S | 3–4 (P) 5 (S) | - | Not discussed | Lightweight nano-GW | X | X | X | - | X | X (CAD) | Not available for downlink transmissions |
| CA [69] | Tree | S- LoRaSim | 200–1000 | - | X (Optimal selection of SF/ Sleep periods) | RNs | X | X | X | X (PER) | - | X | The number of nodes each RN is able to manage is not evaluated |
| CA [70] | Tree | P | 300–1200 | X | X (Optimal selection of LoRa transmission parameters) | Lightweight GWs | - | X | X | X (PDR) | X | - | Not supported for downlink transmissions Compatible with ABP method |
| CA [71] | Tree | P S-Python | 100 (S) 35 (P) | - | X (Selection of optimal LoRa parameters (BW, SF, TP)) | End-devices | - | X | X | X | - | X | Network coverage, throughput and interference issues needs to be improved |
| CA [72] | Tree | P | 4 | - | X (Reduces ToA by selecting optimal SF) | End-devices | X | X | X (RLMAC) | - | - | X (Enhanced Beacon period) | Limited number of hops GW only listen on one channel |
| NCA [73] | Tree | P | 3 | - | X (Routing messages are sent less frequently) | End-devices | X | X | X | X | X | X (TSCH and Enhanced Beacons) | Small sampling test Limited number of hops |
| NCA [74] | Tree | P | 19 | - | Not discussed | End-devices | - | X | - | X (PDR) | - | X (Beacon messages to construct network topology) | Works only in class C nodes Limited hop High Latency |
| NCA [75] | Tree | S-FLoRa | 10 and 30 | X | X (Nodes go into sleep mode to save energy and schedules a wake- up time) | End-devices | X | X | X (JMAC) | - | X | X (Beacons period) | Maximum capacity of the network is not estimated |
| NCA [76] | Flooding | P | 18 | - | X (Accurate duty cycling enabled by the well-scheduled TDMA mechanism) | RNs | - | X | - | X (PDR) | - | X (TDMA) | Limited number of hops |
| NCA [77] | Flooding | P | 6 | X | X (Beacon messages are sent infrequent) | End-devices | - | - | - | X | - | X (CAD Through flooding beacon approach) | A node must be in listening mode even though has no data to transmit Limited hop |
| Ad hoc [78] | Flooding | S | 5–50 | X | X (Sensor nodes go to sleep mode Low-Power Listening mode) | End-devices | X | X | X (SYNCH , DATA and SLEEP periods) | - | - | X (clock offsets) | Unidirectional communication Not practical testbed |
Publisher’s Note: MDPI stays neutral with regard to jurisdictional claims in published maps and institutional affiliations. |
© 2022 by the authors. Licensee MDPI, Basel, Switzerland. This article is an open access article distributed under the terms and conditions of the Creative Commons Attribution (CC BY) license (https://creativecommons.org/licenses/by/4.0/).
Share and Cite
Banti, K.; Karampelia, I.; Dimakis, T.; Boulogeorgos, A.-A.A.; Kyriakidis, T.; Louta, M. LoRaWAN Communication Protocols: A Comprehensive Survey under an Energy Efficiency Perspective. Telecom 2022, 3, 322-357. https://doi.org/10.3390/telecom3020018
Banti K, Karampelia I, Dimakis T, Boulogeorgos A-AA, Kyriakidis T, Louta M. LoRaWAN Communication Protocols: A Comprehensive Survey under an Energy Efficiency Perspective. Telecom. 2022; 3(2):322-357. https://doi.org/10.3390/telecom3020018
Chicago/Turabian StyleBanti, Konstantina, Ioanna Karampelia, Thomas Dimakis, Alexandros-Apostolos A. Boulogeorgos, Thomas Kyriakidis, and Malamati Louta. 2022. "LoRaWAN Communication Protocols: A Comprehensive Survey under an Energy Efficiency Perspective" Telecom 3, no. 2: 322-357. https://doi.org/10.3390/telecom3020018
APA StyleBanti, K., Karampelia, I., Dimakis, T., Boulogeorgos, A.-A. A., Kyriakidis, T., & Louta, M. (2022). LoRaWAN Communication Protocols: A Comprehensive Survey under an Energy Efficiency Perspective. Telecom, 3(2), 322-357. https://doi.org/10.3390/telecom3020018

