Vertidrome Airside Level of Service: Performance-Based Evaluation of Vertiport Airside Operations
Abstract
:1. Introduction
“Simulation is the first step to vertiport planning” [1].
- “Instead of prescribing solutions, desired/required performance is specified”
- “Informed decision-making requires that decision-makers develop a good understanding of the mechanism which explains how drivers, constraints, shortcomings, options and opportunities influence (i.e., contribute to, or prevent) the achievement of the desired/required results”,
- “In the Performance-Based Approach the desired/required results as well as drivers, constraints, shortcomings and options are expressed in quantitative terms, rather than just in a qualitative way”.
1.1. Contribution
- How can a comprehensive airside Level of Service framework Be developed to effectively account for varying performance requirements from different multidisciplinary stakeholders operating at vertidromes?
- What are the key airside traffic flow characteristics of an exemplary future UAM vertidrome, and how do these characteristics impact its operational efficiency and performance?
- To what extent do vertidrome planners need to consider non-nominal operational situations and their impact on traffic flows when planning and designing future vertidromes to ensure operational resilience and efficiency?
- What are the features and capabilities of the fast-time discrete event-based simulation (DES) V-Lab designed for modeling and simulating vertidrome airside traffic flow operations, and how can it be utilized for research and analysis in the field of UAM?
1.2. Scope and Structure of the Document
2. Materials and Methods
2.1. Performance Metric
2.1.1. Related Concepts
2.1.2. Vertidrome Airside Level of Service (VALoS) Concept and Framework
2.2. Scenario Definition
2.2.1. Demand-to-Capacity Ratio
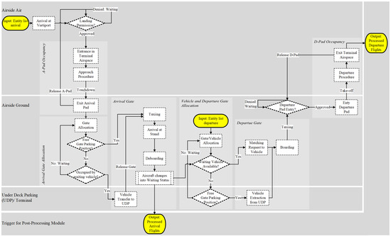
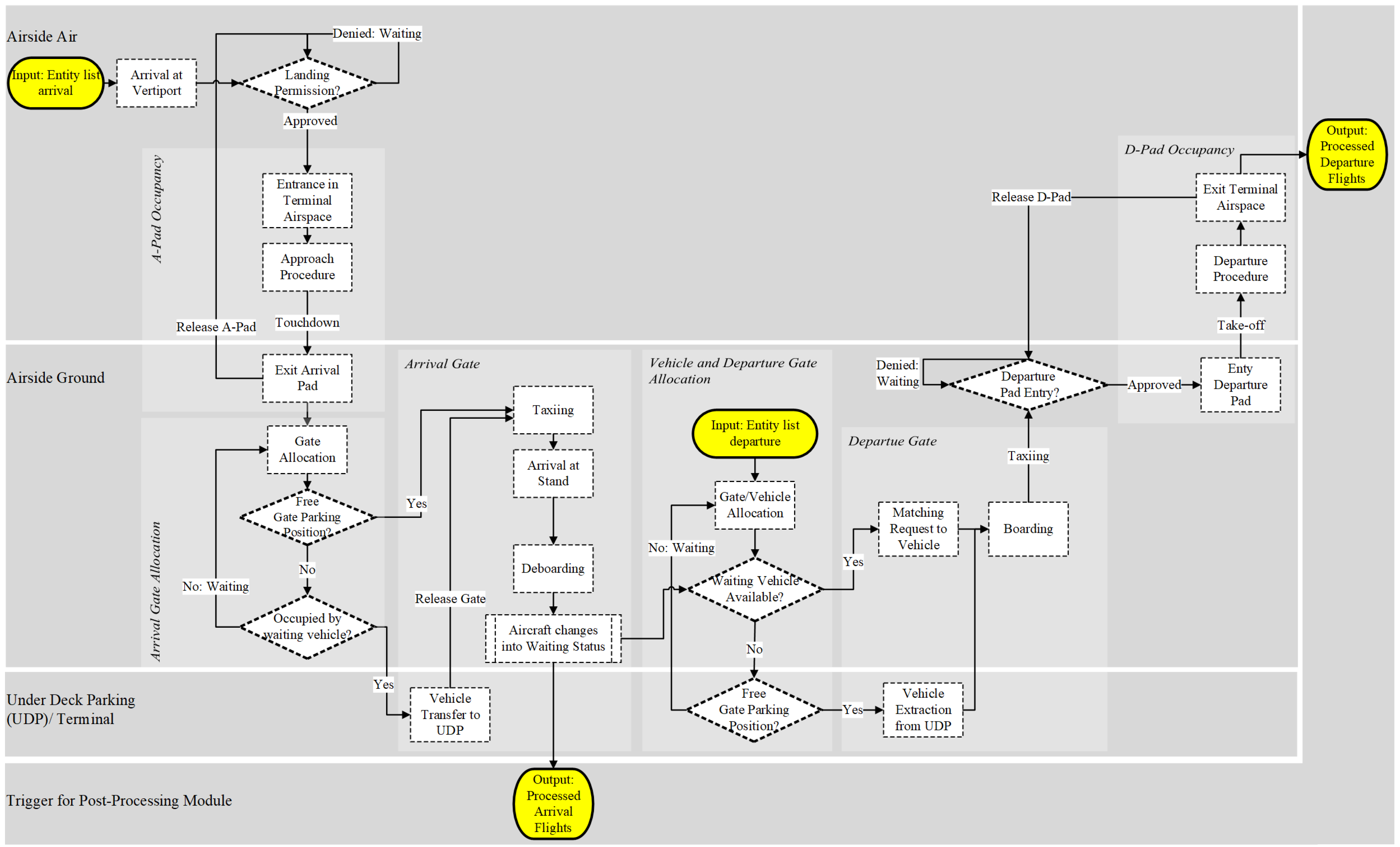
2.2.2. Airside Operation
2.2.3. VALoS Stakeholder Requirements
2.3. Vertidrome Fast-Time Simulation
2.3.1. Related Literature
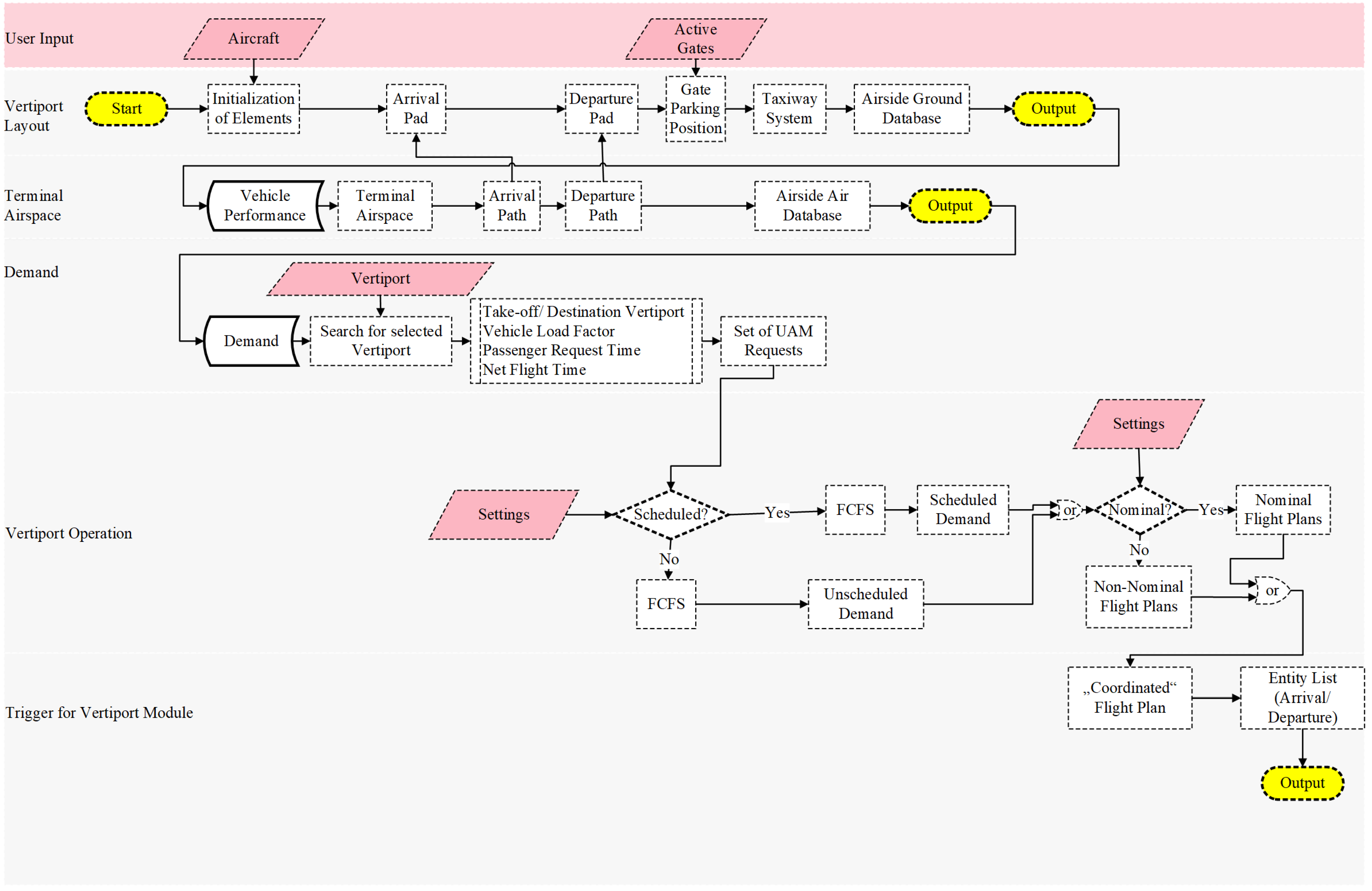
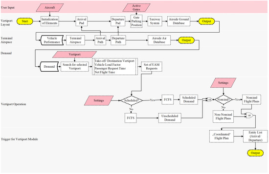
2.3.2. Vertidrome in the Lab (V-Lab) Simulation Model
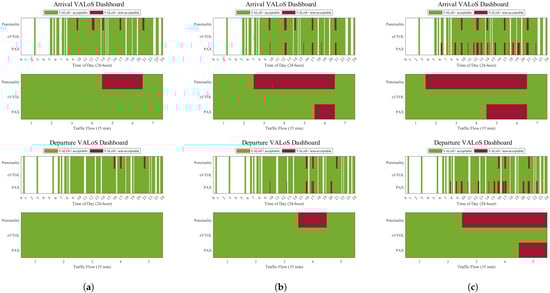
3. VALoS Sensitivity Analysis and Results
3.1. Nominal Scenarios: Deterministic Simulation Runs
3.2. Non-Nominal Scenarios: Stochastic Deviations and Short-Term Disruption Simulation Runs
4. Discussion
4.1. How Can a Comprehensive Airside Level of Service Framework Be Developed to Effectively Account for Varying Performance Requirements from Different Multidisciplinary Stakeholders Operating at Vertidromes?
4.2. What Are the Key Airside Traffic Flow Characteristics of an Exemplary Future UAM Vertidrome, and How Do These Characteristics Impact Its Operational Efficiency and Performance?
4.3. To What Extent Do Vertidrome Planners Need to Consider Non-Nominal Operational Situations and Their Impact on Traffic Flows when Planning and Designing Future Vertiports to Ensure Operational Resilience and Efficiency?
4.4. What Are the Features and Capabilities of the Fast-Time DES (V-Lab) Simulation Designed for Modeling and Simulating Vertidrome Airside Traffic Flow Operations, and How Can It Be Utilized for Research and Analysis in the Field of UAM?
5. Conclusions and Future Work
Author Contributions
Funding
Data Availability Statement
Acknowledgments
Conflicts of Interest
Abbreviations
| ACI | Airport Councils International |
| A-gate | arrival gate |
| A-pad | arrival pad |
| CL | confidence level |
| ConOps | Concept of Operations |
| d | delay |
| arrival delay | |
| arrival gate service delay | |
| arrival taxi delay | |
| departure delay | |
| departure gate service delay | |
| departure taxi delay | |
| en-route delay | |
| DES | discrete event-based simulation |
| D-gate | departure gate |
| in-block delay | |
| in-flight delay | |
| DLR | German Aerospace Center |
| off-block delay | |
| D-pad | departure pad |
| passenger delay (total journey delay) | |
| schedule delay | |
| total flight delay | |
| total gate service delay | |
| total taxi delay | |
| destination vertiport | |
| EASA | European Union Aviation Safety Agency |
| tolerable error | |
| eVTOL | electric vertical take-off and landing |
| FAA | Federal Aviation Administration |
| FATO | final approach and take-off area |
| FCFS | first come first served |
| GME | ground moving equipment |
| HCM | Highway Capacity Manual |
| i | individual |
| IATA | International Air Transportation Association |
| ICAO | International Civil Aviation Authority |
| LIEDT | Linear Independent Expandable Drive-Through |
| LoS | IATA’s Level of Service |
| LOS | HCM’s Level of Service |
| min | minute |
| n | number of simulation runs |
| PAX | passenger |
| pp | percentage points |
| PUNC | punctuality (vertidrome operator) |
| s | standard deviation |
| SMA | Simple Moving Average |
| SME | standard mean error |
| t | duration |
| T | timestamp |
| TA | terminal airspace |
| arrival service time | |
| actual arrival terminal airspace time | |
| actual departure terminal airspace time | |
| actual flight time | |
| arrival gate service time | |
| actual in-block time | |
| actual landing time | |
| actual off-block time | |
| actual take-off time | |
| arrival taxi time | |
| departure service time | |
| departure gate service time | |
| departure taxi time | |
| in-flight time | |
| TLOF | touchdown and lift-off area |
| TMA | Terminal Manoeuvring Area |
| nominal flight time | |
| take-off vertiport | |
| passenger entry time | |
| passenger exit time | |
| passenger request time | |
| scheduled arrival terminal airspace time | |
| scheduled departure terminal airspace time | |
| scheduled in-block time | |
| scheduled landing time | |
| scheduled off-block time | |
| scheduled take-off time | |
| UAM | Urban Air Mobility |
| UAS | unmanned aircraft system |
| UCW | undercarriage width |
| UDP | under-deck parking |
| USA | United States of America |
| VALoS | Vertidrome Airside Level of Service |
| VFR | Visual Flight Rules |
| V-Lab | vertiport-in-the-lab |
| VTOL | vertical take-off and landing |
References
- Reed, K.A.; Mercado, G. Simulation is the first step to vertiport planning. Air Traffic Technol. Int. 2023, 2024. [Google Scholar]
- Sheehan, V. VFS—Press Release: VFS Electric VTOL Directory Hits 700 Concepts. Available online: https://vtol.org/news/press-release-vfs-electric-vtol-directory-hits-700-concepts (accessed on 6 August 2023).
- Wang, Y. Groupe ADP & Volocopter at Forefront of Electric Urban Air Mobility: A World First in Summer 2024. Available online: https://www.volocopter.com/newsroom/volocopter-paris-routes/ (accessed on 25 June 2023).
- Nehk, N.; Tiberius, V.; Kraus, S. Urban Air Mobility: Projections for Air Taxis. Int. J. Innov. Technol. Manag. 2021, 18, 2150033. [Google Scholar] [CrossRef]
- Legros, L. The EUREKA Project; ADR Innovation Hub: Rome, Italy, 2023. [Google Scholar]
- Yunus, F.; Casalino, D.; Avallone, F.; Ragni, D. Efficient prediction of urban air mobility noise in a vertiport environment. Aerosp. Sci. Technol. 2023, 139, 108410. [Google Scholar] [CrossRef]
- Zhang, H.; Fei, Y.; Li, J.; Li, B.; Liu, H. Method of Vertiport Capacity Assessment Based on Queuing Theory of Unmanned Aerial Vehicles. Sustainability 2022, 15, 709. [Google Scholar] [CrossRef]
- Park, C.; Kim, G.S.; Park, S.; Jung, S.; Kim, J. Multi-Agent Reinforcement Learning for Cooperative Air Transportation Services in City-Wide Autonomous Urban Air Mobility. IEEE Trans. Intell. Veh. 2023, 8, 4016–4030. [Google Scholar] [CrossRef]
- Swaid, M.; Pertz, J.; Niklaß, M.; Linke, F. Optimized capacity allocation in a UAM vertiport network utilizing efficient ride matching. In Proceedings of the AIAA AVIATION 2023 Forum, San Diego, CA, USA, 12–16 June 2023. [Google Scholar] [CrossRef]
- UrbanV. Italy’s First Vertiport Deployed at Fiumicino Airport. Available online: https://www.urbanv.com/en/italys-first-vertiport-deployed-at-fiumicino-airport/ (accessed on 22 August 2023).
- Mullan, M. Vertiport Testbed for European Urban Air Mobility Testing Inaugurated in Paris. Available online: https://skyports.net/vertiport-testbed-for-european-urban-air-mobility-testing-inaugurated-in-paris/ (accessed on 24 August 2023).
- European Union Aviation Safety Agency (EASA). Vertiports Prototype Technical Specifications for the Design of VFR Vertiports for Operation with Manned VTOL-Capable Aircraft Certified in the Enhanced Category (PTS-VPT-DSN). Available online: https://www.easa.europa.eu/downloads/136259/en (accessed on 27 March 2023).
- Bassey, R. Memorandum Subject to Engineering Brief No. 105, Vertiport Design. Available online: https://www.faa.gov/sites/faa.gov/files/eb-105-vertiports.pdf (accessed on 5 April 2023).
- Schweiger, K.; Knabe, F.; Korn, B. Urban Air Mobility: Vertidrome Airside Level of Service Concept. In Proceedings of the AIAA Aviation 2021 Forum, Virtual, 2–6 August 2021. [Google Scholar] [CrossRef]
- O’Flynn, S. Airport Capacity Assessment Methodology. Available online: https://www.eurocontrol.int/sites/default/files/publication/files/nom-apt-acap-acamman-v1-1.pdf (accessed on 31 January 2023).
- Schweiger, K.; Preis, L. Urban Air Mobility: Systematic Review of Scientific Publications and Regulations for Vertiport Design and Operations. Drones 2022, 6, 179. [Google Scholar] [CrossRef]
- ICAO. ICAO Performance Based Approach presented at Regional Performance Framework Workshop on May 2013. Available online: https://www.icao.int/EURNAT/Other%20Meetings%20Seminars%20and%20Workshops/ICAO%20EUR%20Regional%20Performance%20Framework%20Workshops/ICAO%20Regional%20Performance%20Framework%20Workshop%20-%20KYRGYZSTAN/ICAO%20Reg%20Perf%20Framework%20wkshp%20Bishkek%20-%201%20ICAO%20PBA.pdf (accessed on 11 January 2023).
- Méndez, E. ICAO Performance Based Approach for Air Navigation Services presented at ICAO Workshop on the new version of the Global Air Navigation Plan (GANP) on February 2020. Available online: https://www.icao.int/NACC/Documents/Meetings/2020/GANP/P06-ATMSAR-PBA.pdf (accessed on 23 August 2023).
- Schweiger, K.; Knabe, F.; Korn, B. An exemplary definition of a vertidrome’s airside concept of operations. Aerosp. Sci. Technol. 2021, 125, 107144. [Google Scholar] [CrossRef]
- Transportation Research Board. Highway Capacity Manual (HCM), 6th ed.; Transportation Research Board: Washington, DC, USA, 2016; Volume 1: Concepts. [Google Scholar]
- International Air Transport Association (IATA). Airport Development Reference Manual, 9th ed.; IATA: Montreal, QC, Canada, 2004. [Google Scholar]
- International Air Transport Association (IATA). Airport Development Reference Manual, 10th ed.; IATA: Montreal, QC, Canada, 2014. [Google Scholar]
- International Air Transport Association (IATA); Airport Council International World (ACI). Improved Level of Service Concept: Level of Service Assessment Handout. Available online: https://go.updates.iata.org/l/123902/2019-06-06/839cv4?_ga=2.73276499.1930256691.1623956077-1327166084.1590405278 (accessed on 8 August 2023).
- Why Better PAX Experience Is not About the Money but Your Service Level. Available online: https://www.zensors.com/post/queue-level-of-service-los-report (accessed on 24 August 2023).
- International Air Transport Association. IATA Level of Service (LoS) Best Practice. Available online: https://www.iata.org/contentassets/d1d4d535bf1c4ba695f43e9beff8294f/iata-level-of-service-paper-best-practice.pdf (accessed on 24 August 2023).
- De Neufville, R.; Odoni, A.R. Airport Systems: Planning Design, and Management, 1st ed.; McGraw-Hill: New York, NY, USA, 2003. [Google Scholar]
- Performance Review Unit. Report on Punctuality Drivers at Major European Airports. EUROCONTROL. Available online: https://www.eurocontrol.int/sites/default/files/publication/files/airports-report-final-cover-page.pdf (accessed on 8 August 2023).
- Ploetner, K.O.; Al Haddad, C.; Antoniou, C.; Frank, F.; Fu, M.; Kabel, S.; Llorca, C.; Moeckel, R.; Moreno, A.T.; Pukhova, A.; et al. Long-term application potential of urban air mobility complementing public transport: An upper Bavaria example. CEAS Aeronaut. J. 2020, 11, 991–1007. [Google Scholar] [CrossRef] [PubMed]
- Kuenz, A.; Schwoch, G.; Korn, B.; Forster, C.; Gerz, T.; Grewe, V.; Matthes, S.; Graupl, T.; Rippl, M.; Linke, F.; et al. Optimization without limits—The world wide air traffic management project. In Proceedings of the 2017 IEEE/AIAA 36th Digital Avionics Systems Conference (DASC), St. Petersburg, FL, USA, 17–21 September 2017; pp. 1–10. [Google Scholar] [CrossRef]
- Kuenz, A.; Gelhausen, M.; Grimme, W.; Knabe, F.; Mollwitz, V.; Stormer, M. Filling En-Route Airspace—Where are the Limits? In Proceedings of the 2022 IEEE/AIAA 41st Digital Avionics Systems Conference (DASC), Portsmouth, VA, USA, 18–22 September 2022; pp. 1–9. [Google Scholar] [CrossRef]
- Schweiger, K.; Schmitz, R.; Knabe, F. Impact of Wind on eVTOL Operations and Implications for Vertiport Airside Traffic Flows: A Case Study of Hamburg and Munich. Drones 2023, 7, 464. [Google Scholar] [CrossRef]
- Northeast UAS Airspace Integration Research Allianca (NUAIR). High-Density Automated Vertiport Concept of Operations; Contractor or Grantee Report 20210016168. 2021. Available online: https://ntrs.nasa.gov/api/citations/20210016168/downloads/20210016168_MJohnson_VertiportAtmtnConOpsRprt_final_corrected.pdf (accessed on 24 August 2023).
- Rimjha, M.; Trani, A. Urban Air Mobility: Factors Affecting Vertiport Capacity. In Proceedings of the 2021 Integrated Communications Navigation and Surveillance Conference (ICNS), Dulles, VA, USA, 20–22 April 2021; pp. 1–14. [Google Scholar] [CrossRef]
- Bulusu, V.; Onat, E.B.; Sengupta, R.; Yedavalli, P.; Macfarlane, J. A Traffic Demand Analysis Method for Urban Air Mobility. IEEE Trans. Intell. Transp. Syst. 2021, 22, 6039–6047. [Google Scholar] [CrossRef]
- Alvarez, L.E.; Jones, J.C.; Bryan, A.; Weinert, A.J. Demand and Capacity Modeling for Advanced Air Mobility. In Proceedings of the AIAA Aviation 2021 Forum, Virtual, 2–6 August 2021. [Google Scholar] [CrossRef]
- Fu, M.; Rothfeld, R.; Antoniou, C. Exploring Preferences for Transportation Modes in an Urban Air Mobility Environment: Munich Case Study. Transp. Res. Rec. J. Transp. Res. Board 2019, 2673, 427–442. [Google Scholar] [CrossRef]
- Leib, S. Ausarbeitung und Implementierung eines UAM Vertiport Layout Designs mit Zugehörigem Betriebskonzept in eine Vertiportsimulation. Bachelor’s Thesis, Technical University of Applied Sciences Würzburg-Schweinfurt, Würzburg and Schweinfurt, Germany, 2023. [Google Scholar]
- EASA Publishes New Fuel/Energy Rules with Positive Environmental Impact. Available online: https://www.easa.europa.eu/en/newsroom-and-events/press-releases/easa-publishes-new-fuelenergy-rules-positive-environmental (accessed on 12 January 2023).
- Asselin, M. Energy Reserves for Electrically Powered Aircraft. Available online: https://www.google.com/url?sa=i&rct=j&q=&esrc=s&source=web&cd=&ved=0CAIQw7AJahcKEwjoktjj3vKAAxUAAAAAHQAAAAAQAg&url=https%3A%2F%2Fvtol.org%2Fdownload.cfm%3Fdownloadfile%3DF8EDC340-3A48-11EB-98D5005056BF91B4%26typename%3DdmFile%26fieldname%3Dfilename&psig=AOvVaw2-lKusb9Bjsb0nZ05eN0XX&ust=1692878674492366&opi=89978449 (accessed on 12 January 2023).
- Song, K. Optimal Vertiport Airspace and Approach Control Strategy for Urban Air Mobility (UAM). Sustainability 2022, 15, 437. [Google Scholar] [CrossRef]
- Argüelles, P.; Bischoff, M.; Busquin, P.; Droste, B.; Evans, S.R.; Kröll, W.; Lagardère, J.L.; Lina, A.; Lumsden, J.; Ranque, D.; et al. European Aeronautics: A Vision for 2020. In Meeting Society’s Needs and Winning Global Leadership; Publications Office of the European Union: Luxembourg, 2001. [Google Scholar]
- Taylor, M.; Saldanli, A.; Park, A. Design of a Vertiport Design Tool. In Proceedings of the 2020 Integrated Communications Navigation and Surveillance Conference (ICNS), Herndon, VA, USA, 8–10 September 2020. [Google Scholar] [CrossRef]
- Vascik, P.D.; Hansman, R.J. Development of Vertiport Capacity Envelopes and Analysis of Their Sensitivity to Topological and Operational Factors. In Proceedings of the AIAA SciTech 2019 Forum, San Diego, CA, USA, 7–11 January 2019. [Google Scholar] [CrossRef]
- Zelinski, S. Operational Analysis of Vertiport Surface Topology. In Proceedings of the 2020 AIAA/IEEE 39th Digital Avionics Systems Conference (DASC), Virtual Conference, 11–16 October 2020; p. 10. [Google Scholar] [CrossRef]
- Preis, L.; Hornung, M. Vertiport Operations Modeling, Agent-Based Simulation and Parameter Value Specification. Electronics 2022, 11, 1071. [Google Scholar] [CrossRef]
- Preis, L.; Hornung, M. A Vertiport Design Heuristic to Ensure Efficient Ground Operations for Urban Air Mobility. Appl. Sci. 2022, 12, 7260. [Google Scholar] [CrossRef]
- Abbi, M.; Peters, R. Determining the Number of Simulations Required for Statistically Valid Results. In Proceedings of the 9th Symposium on Lift and Escalator Technologies, Northampton, UK, 9–18 September 2018; Available online: https://liftescalatorlibrary.org/paper_indexing/papers/00000523.pdf (accessed on 24 August 2023).
- Zegeer, J.; Bonneson, J.; Dowling, R.; Ryus, P.; Vandehey, M.; Kittelson, W.; Rouphail, N.; Schroeder, B.; Hajbabaie, A.; Aghdashi, B.; et al. Incorporation of Travel Time Reliability into the Highway Capacity Manual; SHRP 2 Report S2-L08-RW-1; Transportation Research Board of the National Academics: Washington, DC, USA, 2014. [Google Scholar]
- Naeem, N.; Ratei, P.; Prakasha, P.S.; Asmer, L.; Jaksche, R.; Pak, H.; Schweiger, K.; Velieva, A.; Naser, F.; Swaid, M.; et al. A Collaborative System of Systems Simulation of Urban Air Mobility. arXiv 2023, arXiv:2310.01900. [Google Scholar]






















| Parameter | Description | Nominal Value | Distribution | Variance/Constraints | Reference |
|---|---|---|---|---|---|
| Stochastic Deviations | |||||
| Arrival/departure gate service time | 5 min | Lognormal | 1 min | [33] | |
| Arrival/departure taxi time | 10 to 27 s | Lognormal | 2.5 to 6.75 s | [33] | |
| Departure pad service time | 66 s | Lognormal | 16.5 s | [33] | |
| In-flight time | 20 min | Lognormal | 4 min | [28] | |
| Arrival pad service time | 75 s | Lognormal | 25 s | [33] | |
| Short-Term Disruption | |||||
| A-gate | Arrival gate | No disruption | Uniform | Random, once a day for 10 min | - |
| D-gate | Departure gate | No disruption | Uniform | - | |
| D-pad | Departure pad | No disruption | Uniform | Random, once a day for 5 min | - |
| A-pad | Arrival pad | No disruption | Uniform | - | |
| Parameter | Description | Value | Sensitivity | Reference | |
|---|---|---|---|---|---|
| PAX | Average passenger delay | 2 min | 1-2-5 [min] | [14,34,37] | |
| eVTOL | In-flight delay per air taxi | 5 min | 2-5-10 [min] | [14] | |
| PUNC | Off/In-block delay | 95% | 90-95-99 [%] | [14,40,41] |
| Influencing Factors | Assumptions | Service Times/Details |
|---|---|---|
| Pad Operations Capacity | ||
| Pad mode scenarios | A-pad occupancy time | 75 s |
| D-pad occupancy time | 66 s | |
| FCFS | ||
| Pads operate independently | ||
| No mixed operation | ||
| Weather scenarios | “Good-weather” | Wind and gust speed impact on VALoS evaluated in [31] |
| Taxi Operations Capacity | ||
| Access to Pad | One shared exit and entry per pad | Supporting pad availability |
| FCFS | ||
| One waiting position after/in front of each pad | ||
| Taxiway queuing | FCFS | |
| Separate taxi route systems for arrival and departure | ||
| Automated towing operation with GME | 2.6 m/s | |
| Maximum number of air taxis on taxi route | One per taxi route system | |
| Global taxi time | = [11; 16; 22; 27] seconds | |
| Gate Operations Capacity | ||
| (De-)boarding | Global de-/boarding time | 5 min |
| Turnaround time | Global turnaround time | 10 min |
| No constraints on landside capacity | ||
| No constraints on charging | ||
| Prioritization | Arrival air taxis are prioritized | |
| Gate compatibility | No constraints on air taxi storage capacity | |
| No constraints on air taxi fleet availability and gate compatibility | ||
| Reliability Measures | Stochastic * (100 Runs) | Deterministic * (1 Run) |
|---|---|---|
| Total number of trips | 10,600/10,600 | 106/106 |
| Free flow travel time | 22.9 min | |
| Mean travel time | 23.5 min/23.8 min | 23.4 min/23.8 min |
| Punctual trips | >95%/<95% | >95%/<95% |
| Planning Time | 24.5 min/27.1 min | 24.2 min/27.0 min |
| Buffer | 1.4 min/1.0 min | 1.5 min/1.1 min |
| Failed trips | 0%/2.2% | 0%/1.9% |
Disclaimer/Publisher’s Note: The statements, opinions and data contained in all publications are solely those of the individual author(s) and contributor(s) and not of MDPI and/or the editor(s). MDPI and/or the editor(s) disclaim responsibility for any injury to people or property resulting from any ideas, methods, instructions or products referred to in the content. |
© 2023 by the authors. Licensee MDPI, Basel, Switzerland. This article is an open access article distributed under the terms and conditions of the Creative Commons Attribution (CC BY) license (https://creativecommons.org/licenses/by/4.0/).
Share and Cite
Schweiger, K.; Knabe, F. Vertidrome Airside Level of Service: Performance-Based Evaluation of Vertiport Airside Operations. Drones 2023, 7, 671. https://doi.org/10.3390/drones7110671
Schweiger K, Knabe F. Vertidrome Airside Level of Service: Performance-Based Evaluation of Vertiport Airside Operations. Drones. 2023; 7(11):671. https://doi.org/10.3390/drones7110671
Chicago/Turabian StyleSchweiger, Karolin, and Franz Knabe. 2023. "Vertidrome Airside Level of Service: Performance-Based Evaluation of Vertiport Airside Operations" Drones 7, no. 11: 671. https://doi.org/10.3390/drones7110671
APA StyleSchweiger, K., & Knabe, F. (2023). Vertidrome Airside Level of Service: Performance-Based Evaluation of Vertiport Airside Operations. Drones, 7(11), 671. https://doi.org/10.3390/drones7110671

