Design of a Green Corridor and the Revitalization of the Huatanay River, City of Cuzco, Peru—2024
Abstract
1. Introduction
2. Materials and Methods
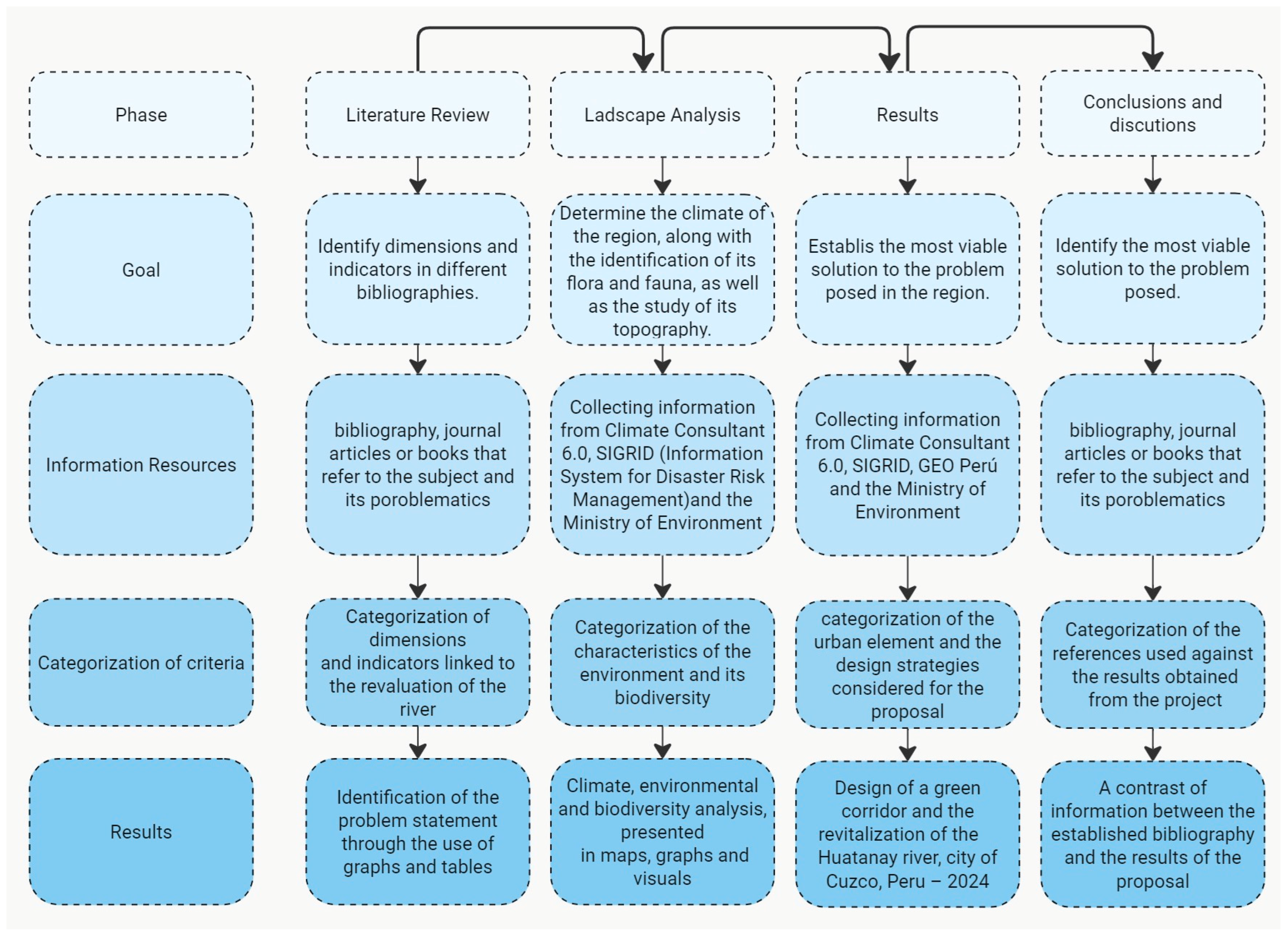
2.1. Methodological Scheme
2.2. Place of Study
2.2.1. Climatology
2.2.2. Flora
2.2.3. Fauna
3. Results and Discussion
3.1. Project Location
3.2. Masterplan Proposal
Botanical Garden
3.3. Design Strategies
3.3.1. Biofilters
3.3.2. Terraces
3.3.3. Biodigester
3.3.4. Guinea Pig Farms
3.4. Calculation for Sector 2: An Example Case Study
4. Discussion
5. Conclusions
Author Contributions
Funding
Data Availability Statement
Acknowledgments
Conflicts of Interest
References
- Artmann, M.; Inostroza, L.; Fan, P. Urban sprawl, compact urban development and green cities. How much do we know, how much do we agree? Ecol. Indic. 2019, 96, 3–9. [Google Scholar] [CrossRef]
- Lennon, M. Green space and the compact city: Planning issues for a ‘new normal’. Cities Health 2021, 5 (Suppl. S1), S212. [Google Scholar] [CrossRef]
- Baró, F.; Haase, D.; Gómez-Baggethun, E.; Frantzeskaki, N. Urban green infrastructure in Europe: A review of urban adaptation experiences and research. Landsc. Urban Plan. 2019, 186, 72–84. [Google Scholar]
- Grill, G.; Lehner, B.; Thieme, M.; Geenen, B.; Tickner, D.; Antonelli, F.; Babu, S.; Borrelli, P.; Cheng, L.; Crochetiere, H.; et al. Mapping the world’s free-flowing rivers. Nature 2019, 569, 215–221. [Google Scholar] [CrossRef]
- Everard, M. The role of ecosystems in urban resilience. In Nature-Based Solutions to Climate Change Adaptation in Urban Areas, 2nd ed.; Kabisch, N., Korn, H., Stadler, J., Bonn, A., Eds.; Springer: Berlin/Heidelberg, Germany, 2020; pp. 15–35. [Google Scholar]
- Baldwin, C.; Rippon, S.; Davy, A.J. Revitalization of urban rivers: The case of the Thames. Urban Sustain. 2020, 10, 112–121. [Google Scholar]
- Thames Water. Tideway Tunnel Project. 2021. Available online: https://www.tideway.london/ (accessed on 15 September 2024).
- Tideway. Tideway: Delivering the Thames Tideway Tunnel; Tideway: London, UK, 2020; Available online: https://www.thameswater.co.uk/about-us/projects/thames-tideway-tunnel#:~:text=Delivered%20by%20Tideway%2C%20this%20%C2%A3,route%20of%20the%20River%20Thames (accessed on 15 September 2024).
- Shin, H.W.; Kim, J.; Lee, K. The Cheonggyecheon River project: Urban ecology and environmental restoration in Seoul. J. Urban Environ. Stud. 2020, 12, 88–97. [Google Scholar]
- Kim, S.; Lee, J. The Cheonggyecheon Restoration Project: A case study of urban river revitalization in Seoul. Urban Ecosyst. 2019, 22, 15–32. [Google Scholar]
- Fundación Aquae, River Thames, the Longest in England. 2024. Available online: https://www.fundacionaquae.org/wiki/rio-tamesis/ (accessed on 15 September 2024).
- Harvard University Graduate School of Design, Cheonggyecheon Restoration Project. Cambridge (MA). Available online: https://udcsa.gsd.harvard.edu/projects/9 (accessed on 15 September 2024).
- Threlfall, C.G.; Kendal, D. The value of urban green corridors in maintaining biodiversity and ecological connectivity in cities. Urban For. Urban Green. 2022, 64, 127–142. [Google Scholar]
- Gill, S.E.; Burslem, D.F.R.P.; Davies, Z.G. The role of green infrastructure in urban planning: Connecting nature and people. Urban Urban Green 2021, 57, 126929. [Google Scholar]
- Gill, S.E.; Handley, J.F.; Ennos, A.R.; Pauleit, S. Adapting cities for climate change: The role of green infrastructure. Built Environ. 2019, 35, 115–133. [Google Scholar] [CrossRef]
- Esenarro, D.; Cho, A.; Vargas, N.; Calderon, O.; Raymundo, V. Chinchero como polo turístico y corredor verde como integrador social en Cusco Perú 2023. Sustentabilidad 2024, 16, 3068. [Google Scholar] [CrossRef]
- Goudini, J.; Pourdehghan, H.; Bigdeli Rad, V. Historical Interpretation of Architectural Patterns in Niasar Housing with Emphasis on Green Spaces. Quartery J. Geogr. Eng. Territ. 2024, 8, 89–104. [Google Scholar]
- Du, M.; Zhang, X. Urban greening: A new paradox of economic or social sustainability. Land Use Policy 2020, 92, 104487. [Google Scholar] [CrossRef]
- Gómez-Baggethun, E.; de Groot, R.; Lomas, P.; Montes, C. La gestión integrada de recursos y el desarrollo urbano sostenible. Gest Polit Pública 2020, 29, 65–84. [Google Scholar]
- Pizarro, R.; Olivares, C.; Figueroa, D. Gestión de ríos urbanos en América Latina: Desafíos y oportunidades. Rev. De Gestión Ambient. Latinoam. 2020, 15, 49–68. [Google Scholar]
- Romero, P.; Calla-Quispe, E.; Castillo-Vilcahuaman, C.; Yokoo, M.; Lino Fuentes Rivera, H.; Ramirez, J.; Ampuero León, A.; Ibáñez, A.; Wong, P. From the Andes to the desert: 16S rRNA metabarcoding characterization of aquatic bacterial communities in the Rimac River, the main source of water for Lima, Peru. PLoS ONE 2021, 16, e0250401. [Google Scholar] [CrossRef]
- Valenzuela, R.; Aceituno, P.; Pino, J. Urban rivers in Latin America: Lessons from the Mapocho River restoration. Environ. Sci. Policy 2021, 123, 36–45. [Google Scholar]
- Torrico, D.; Araya, J. Restauración ecológica y espacios públicos en el río Mapocho: Un estudio de la rehabilitación y el impacto en la comunidad. Rev. Urban. Y Territ. 2021, 24, 125–142. [Google Scholar]
- Rodríguez, F.; Morales, C. La revitalización de ríos urbanos: Un análisis de las estrategias en Cuzco. Rev. Desarro. Urbano 2021, 12, 67–79. [Google Scholar] [CrossRef]
- Zegarra, S.; Guzmán, M. Efectos del crecimiento urbano en la contaminación del río Huatanay, Cuzco, Perú. Rev. Gestión Y Medio Ambiente 2021, 14, 85–102. [Google Scholar]
- Quispe, L.; Mamani, T. Impacto del crecimiento poblacional en la calidad del agua del río Huatanay, Cuzco, Perú. Rev. Peru. Cienc. Ambient. 2020, 11, 201–214. [Google Scholar]
- Davidova, M. Synergy in the systemic approach to architectural performance: The integral multi- and cross-layered agencies in eco-systemic generative design processes of the post-anthropocene. FormAkademisk—Forskningstidsskrift Des. Og Des. 2020, 13, 1–30. [Google Scholar] [CrossRef]
- Gómez, L.; Pérez, C. Evolución urbana y turismo en Cuzco: Crecimiento, impacto y perspectivas. Rev. Latinoam. De Tur. Y Urban. 2022, 15, 112–128. [Google Scholar]
- Gobierno del Perú. Reportes de Turismo: Reporte Regional de Turismo 2023. Available online: https://www.gob.pe/institucion/mincetur/informes-publicaciones/4315787-reportes-de-turismo-reporte-regional-de-turismo-2023 (accessed on 15 September 2024).
- Sánchez, A.; Ortega, L. Green infrastructure as a tool for urban sustainability in Latin America. Cities 2020, 98, 102603. [Google Scholar]
- (S/f-b). Gob.pe. Available online: https://www.cusco.gob.pe/wp-content/uploads/2016/11/plan-desarrollo-provincial-concertado-2012.pdf (accessed on 15 September 2024).
- Poma Arocutipa, H.H.; Quispe Galarza, L.A. Diseño de un Centro de Convenciones y Exposiciones Para Contribuir en la Promoción del Turismo de Reuniones en la Ciudad de Tacna; Universidad Nacional Jorge Basadre Grohmann: Tacna, Peru, 2021. [Google Scholar]
- Resultados Definitivos de los Censos Nacionales 2017. Available online: https://www.inei.gob.pe/media/MenuRecursivo/publicaciones_digitales/Est/Lib1559/ (accessed on 15 September 2024).
- Pronóstico del Tiempo Para-Cuzco. Available online: https://www.senamhi.gob.pe/?p=pronostico-detalle&dp=08&localidad=0019 (accessed on 15 September 2024).
- Salas-Razo, G. Innovación en la Cadena de Suministro de Alimentos Para Impulsar la Agricultura Sustentable [Internet]. Unpublished. 2023. [CrossRef]
- Arija, M.; Trummer, E. Development and application of environmental parameters and bioclimatic principles in the architectural design of buildings. J. Fac. Civ. Eng. Archit. 2024, 39, 23–34. [Google Scholar]
- Astete, F.; Bastante, J.M. Machu Picchu: Investigaciones Interdisciplinarias; Depósito Legal en la Biblioteca Nacional del Perú: Lima, Perú, 2023. [Google Scholar]
- Gutiérrez, A.; Quispe, L. Plantas altoandinas en la fitorremediación de ecosistemas contaminados: Potencial y aplicaciones en restauración ecológica. Rev. Ecol. Andina. 2020, 12, 145–160. [Google Scholar]
- Ahuja, M.; Verma, V.; Kaul, M.; Kumar, L.; Kumar, S. Biological wastewater treatment. In Advancements in Bio-Systems and Technologies for Wastewater Treatment; Springer International Publishing: Cham, Switzerland, 2024; pp. 1–10. [Google Scholar]
- Parde, D.; Ghosh, R.; Rajpurohit, P.; Bhaduri, S.; Behera, M. Nutrient retrieval techniques in wastewater treatment. In Biological and Hybrid Wastewater Treatment Technology; Springer Nature: Cham, Switzerland, 2024; pp. 159–195. [Google Scholar]
- Langlie, B.S.; Mixter, D.W.; Carlos Osores Mendives Wilson, J. Chapter 4. Locating field systems in the southern Peruvian Andes. Archeol. Pap. Am. Anthropol. Assoc. 2024, 35, 40–52. [Google Scholar] [CrossRef]
- Prehispanic Agricultural Terrace-Settlement Systems: An Integrative Approach to Study Land Use and Settlement Dynamics in the Southern Peruvian Andes. Available online: https://www.researchgate.net/publication/378830837_Prehispanic_agricultural_terrace-settlement_systems_an_integrative_approach_to_study_land_use_and_settlement_dynamics_in_the_southern_Peruvian_Andes (accessed on 15 September 2024).
- Gegić, B.; Vučurović, D.; Dodić, S.; Bajić, B. Process Modelling of Integrated Bioethanol and Biogas Production from Organic Municipal Waste. Energies 2024, 17, 4286. [Google Scholar] [CrossRef]
- Schoeber, M.; Rahmann, G.; Freyer, B. Small-scale biogas facilities to enhance nutrient flows in rural Africa—Relevance, acceptance, and implementation challenges in Ethiopia. Org. Agric. 2021, 11, 231–244. [Google Scholar] [CrossRef]
- Durogbade, S.A.; Korode, T.B.; Akpeji, B.H. Production of Biogas from Plantain Peels, Using Cow Dung as Substrate. Br. J. Multidiscip. Adv. Stud. 2024, 5, 40–53. [Google Scholar] [CrossRef]
- Raymundo, V.; Esenarro, D.; Rodríguez, C.; Davila, S.; Prado, M.; Veliz, M. Biodigester application to generate electricity and improve the quality of life. In Lecture Notes in Networks and Systems; Springer Nature: Singapore, 2023; pp. 29–42. [Google Scholar]
- Esenarro, D.; Gonzales, E.; Rodríguez, C.; Amaya, P.; Aparicio, R.; Renée, M. Design of Green Infrastructure to Promote the Cultural Development of the Residents of the District of El AGUSTINO. Int. J. Spec. Educ. 2022, 37, 3368–3375. Available online: http://www.internationaljournalofspecialeducation.com/submission/index.php/ijse/article/view/532 (accessed on 15 September 2024).
- Dickinson, M.R.; Scott, K.; Adams, N.F.; Lister, A.M.; Penkman, K.E.H. Amino acid dating of Pleistocene mammalian enamel from the River Thames terrace sequence: A multi-taxon approach. Quat. Geochronol. 2024, 82, 101543. [Google Scholar] [CrossRef]
- Kim, E.J. The historical landscape: Evoking the past in a landscape for the future in the Cheonggyecheon reconstruction in South Korea. Humanities 2020, 9, 113. [Google Scholar] [CrossRef]
- Esenarro, D.; Escate, I.; Anco, L.; Tassara, C.; Rodriguez, C. Proposal for an Ecological Research Center for the Recovery and Revaluation of Biodiversity in the Town of Quichas-Lima, Peru. Int. J. Environ. Sci. Dev. 2020, 11, 212–216. Available online: https://www.ijesd.org/show-151-1743-1.html (accessed on 15 September 2024). [CrossRef]
- Esenarro, D.; Quijano, J.; Rodríguez, C.; Arteaga, J.; Hinojosa, K. Design of Green Infrastructure for the Revaluation of the Ventanilla-Peru Wetlands and the Protection of the Environment. In Environment and Sustainable Development; Administración y Negocios Internacionales; Springer: Singapore, 2020; Available online: http://hdl.handle.net/10757/659824 (accessed on 15 September 2024).






















| Nutrients (ppm) | % |
|---|---|
| Nitrogen (N) | 0.70 |
| Phosphorus (P) | 0.05 |
| Potassium (K) | 0.31 |
| Ph | 10 |
| Biogas Production Calculation | ||
|---|---|---|
| Description | Units | Current |
| Nº of guinea pigs | Heads | 1000 |
| Manure produced by guinea pig | Kg/day | 0.03 |
| Total manure | Kg/day | 30 |
| Considering that 1 Kg of manure produces 0.350 m3 of biogas | ||
| Biogas produced per day | m3/day | 10.5 |
| Electric Energy Production Calculation | ||
|---|---|---|
| Description | unit | current |
| Biogas produced per day | m3/day | 10.5 |
| Considering that 1 m3 of biogas generates 1.3 Kw of energy | ||
| Electric energy generated | Kw/day | 13.65 |
Disclaimer/Publisher’s Note: The statements, opinions and data contained in all publications are solely those of the individual author(s) and contributor(s) and not of MDPI and/or the editor(s). MDPI and/or the editor(s) disclaim responsibility for any injury to people or property resulting from any ideas, methods, instructions or products referred to in the content. |
© 2024 by the authors. Licensee MDPI, Basel, Switzerland. This article is an open access article distributed under the terms and conditions of the Creative Commons Attribution (CC BY) license (https://creativecommons.org/licenses/by/4.0/).
Share and Cite
Larrea, V.; Pelaez, F.; Esenarro, D. Design of a Green Corridor and the Revitalization of the Huatanay River, City of Cuzco, Peru—2024. Urban Sci. 2024, 8, 185. https://doi.org/10.3390/urbansci8040185
Larrea V, Pelaez F, Esenarro D. Design of a Green Corridor and the Revitalization of the Huatanay River, City of Cuzco, Peru—2024. Urban Science. 2024; 8(4):185. https://doi.org/10.3390/urbansci8040185
Chicago/Turabian StyleLarrea, Válery, Fabricio Pelaez, and Doris Esenarro. 2024. "Design of a Green Corridor and the Revitalization of the Huatanay River, City of Cuzco, Peru—2024" Urban Science 8, no. 4: 185. https://doi.org/10.3390/urbansci8040185
APA StyleLarrea, V., Pelaez, F., & Esenarro, D. (2024). Design of a Green Corridor and the Revitalization of the Huatanay River, City of Cuzco, Peru—2024. Urban Science, 8(4), 185. https://doi.org/10.3390/urbansci8040185

