Next Article in Journal
Comparative Critical Thermal and Salinity Maxima of a Threatened Freshwater Killifish and of the Global Invader Eastern Mosquitofish
Next Article in Special Issue
Extensive Characterization of Arapaima gigas Follicle-Stimulating Hormone (ag-Fsh) Synthesized in HEK293 Cells
Previous Article in Journal
Efficacy of Mango Leaf-Based Feed Additive on Growth Performance, Antioxidant Status and Digestive Enzyme Activities in Litopenaeus vannamei
Previous Article in Special Issue
Characterization and Differential Expression of Sex Genes in Adults of Tropical Gar (Atractosteus tropicus)
 
 
Font Type:
Arial Georgia Verdana
Font Size:
Aa Aa Aa
Line Spacing:
Column Width:
Background:
Article

Thyroid Hormone (T3) Induces Male-like Reproductive Behavior in Female Tilapia

1
Department of Life Sciences, Toyo University, 48 Oka, Asaka 374-0193, Saitama, Japan
2
Clinical Proteomics and Molecular Medicine, St. Marianna University Graduate School of Medicine, 2-16-1 Sugao, Miyamae, Kawasaki 216-8511, Kanagawa, Japan
*
Author to whom correspondence should be addressed.
Fishes 2025, 10(10), 525; https://doi.org/10.3390/fishes10100525
Submission received: 30 August 2025 / Revised: 26 September 2025 / Accepted: 14 October 2025 / Published: 15 October 2025
(This article belongs to the Special Issue Advances in Fish Reproductive Physiology)

Abstract

In most vertebrates, males and females display distinct reproductive behaviors. Some fish can change their sexual phenotype at various life stages, which involves alterations in their gonadal sex and changes in their reproductive behavior to align with the new gonadal identity. Although the sex reversal phenomenon in reproductive behavior is well documented, the underlying mechanisms in the brains of these fish remain largely unknown. In the present study, we investigated the roles of the thyroid hormone (triiodothyronine (T3)) in the Mozambique tilapia as a potential regulator of male-specific nest-building behavior and gonadotropin-releasing hormone-3 (GnRH3) neurons, the regulatory neurons of male reproductive behavior, in the terminal nerve (TN) ganglion. T3 injection successfully induced nest-building behavior in mature female fish. T3 injection significantly elevated serum T3 concentrations in treated animals compared with those in controls. Through organotypic culture of brain slices that included the TN region, we demonstrated that T3 could stimulate an increase in the number of GnRH3 neurons, and the effect was inhibited by a thyroid hormone receptor (TR) inhibitor. Additionally, TRβ co-expression was observed in GnRH3 neurons. These findings highlight the crucial roles of T3 and GnRH3 in sex reversal processes within the fish brain.
Key Contribution: T3 and GnRH3 play crucial roles in sex reversal in fish.

Graphical Abstract

1. Introduction

In most vertebrates, males and females display distinct reproductive behaviors, including courtship, aggression, nest building, and parental care. Sex hormones play crucial roles in shaping and regulating sexually differentiated behaviors by influencing brain function during development. For instance, testosterone produced by the fetal and/or neonatal testes is essential for the masculinization of the developing brain in mammals, acting through androgen and/or estrogen receptors [1,2,3,4,5]. Following this process of sexual differentiation, the neural circuits in these animals typically exhibit limited plasticity.
In contrast, many teleost fish demonstrate enduring sexual plasticity in the brain throughout their lifespan [6,7,8,9]. Sequentially hermaphroditic fish can change their sexual phenotype during various life stages [10]. Environmental factors and artificial hormone treatments can also trigger phenotypic sex reversal in fish [11]. In fish that can adapt their reproductive behaviors to align with their altered gonadal sex, the neural circuits responsible for sex-specific reproductive behavior exhibit plasticity even in the adult brain and alter not only their gonadal sex, but also their reproductive behavior to align with the new gonadal identity [12]. In some teleost fish species, sex-specific reproductive behavior in the opposite sex can be induced by hormonal treatment without changing the gonadal sex [13]. Although the phenomenon of sex reversal in reproductive behavior is well documented, the underlying mechanisms in the brains of these fish remain largely unexplored.
The Mozambique tilapia (Oreochromis mozambicus), a cichlid fish species, is an excellent model for investigating the regulatory mechanisms underlying androgen-induced sex reversal in females. Male and female tilapia exhibit distinct reproductive behaviors: males build large breeding nests, defend themselves from competing males, and invite females to join them. During reproduction, males and females simultaneously release eggs and sperm. Unlike males, females do not construct nests; instead, they practice mouth brooding by incubating fertilized eggs within their mouths. Treatments with androgens, such as natural fish androgen 11-ketotestosterone (11-KT) and the synthesized androgen 17α-methyltestosterone (MT), can induce male-specific nest-building behavior in mature females, even while their gonads still contain numerous vitellogenic oocytes and plasma estradiol concentration levels remain elevated [14].
Gonadotropin-releasing hormone (GnRH) is a neuropeptide that regulates sexual development and reproduction in vertebrates [15]. Structural variants of GnRH are classified into three paralogous lineages: GnRH1, GnRH2, and GnRH3 [16]. Like other advanced teleost fish, tilapia possess the three GnRH subtypes. GnRH3 is a potent neuromodulator of male sexual behavior in Nile tilapia [17]. Ogawa et al. showed that injecting GnRH3 antiserum into the third ventricle in males suppresses their nest-building ability, nest size, and aggressive behavior [17]. In our examination of GnRH3 neurons in Mozambique tilapia, we observed a significant sex difference in their abundance, with males exhibiting a higher number of GnRH3 neurons in the terminal nerve (TN) than females [14]. Treatment with 11-KT or MT, which induces male-specific reproductive behavior in mature females, increases GnRH3 neuron counts in females, reaching levels comparable to those observed in males [14]. Additionally, we have demonstrated that 11-KT enhances neurogenesis, leading to the proliferation of newly formed GnRH3 neurons in female Mozambique tilapia [18]. Furthermore, our findings indicate that the synthesis of insulin-like growth factor 1 (IGF-1), induced by androgens in the brain, promotes the differentiation of GnRH3 neurons through the IGF-1 receptor (IGF-1R)/PI3K/AKT/mTOR signaling pathway [19]. These results highlight the crucial role of GnRH3 neurons in androgen-driven sex reversal in the female brain, particularly in terms of proliferation and differentiation, which are linked to male-specific reproductive behaviors.
However, various endocrine environments must be integrated to determine the causes of reproductive behavior. Notably, a range of studies has demonstrated that thyroid hormones, which are essential regulators of somatic growth, metabolism, brain development, and other critical processes in both developing and adult animals, also influence reproductive development [20,21,22]. In addition, the identification of binding sites for thyroid hormone receptors (TRs) within the promoter region of GnRH3 in tilapia (Oreochromis niloticus) suggested a potential direct effect of thyroid hormones on GnRH3 expression [23].
This study aimed to elucidate the crucial role of GnRH3 in the integration of hormonal signals, including androgens, IGF-1, and thyroid hormones, to induce sex-specific reproductive behaviors.

2. Materials and Methods

2.1. Fish

Female Mozambique tilapia (Oreochromis mossambicus), with total lengths of 7–10 cm and body weights of 12–20 g, were maintained in fresh water at a temperature of 25 °C for the following experiments. The sex of all animals was determined by examining their reproductive organs: testes with sperm or ovaries with oocytes. All experiments were conducted in accordance with the guidelines and regulations set forth by Toyo University, Itakura Campus for In Vivo Animal Experiments (Animal Research No. Itakura 2023-F001).

2.2. Observation of the Nest-Building Behavior in Control and Triiodothyronine (T3)-Treated Groups

A layer of gravel was spread to a depth of 2 cm at the bottom of the observation tanks measuring 45 cm × 30 cm × 30 cm (40 L). The water temperature was maintained at 27 ± 1 °C, with continuous aeration. Before administering intraperitoneal injections of T3 (T3-treated group) or solvent (control group), the presence or absence of nest-building behavior was monitored for 1 week. Only females that did not exhibit nest-building behavior were selected for the experiment, and were later confirmed to be mature females with mature oocytes.
T3 treatment was performed as described previously [24,25]. A stock solution of 300 mM T3 (Sigma-Aldrich) was prepared in 99.5% ethanol (Fujifilm Wako Pure Chemical, Osaka, Japan) and diluted with sesame oil (Fujifilm Wako Pure Chemical, Osaka). The dilution was adjusted so that an intraperitoneal injection of 30 µL would result in a dose of 5 µg of T3 per gram of body weight. The selected dose of T3 (5 µg/g body weight) has been reported to increase plasma T3 levels, but within physiological levels [24]. A consistent volume of 30 µL of the T3-diluted solution and solvent solution (sesame oil containing diluted ethanol) was administered intraperitoneally to the fish in the T3-treated (N = 5) and control (N = 5) groups, respectively.
Following the injections, the fish were kept individually in their respective observation tanks. Once daily (between 3:00 and 5:00 p.m.) for 6 days, we checked for the presence of a circular nest (Figure 1A). If a nest was present, its depth and diameter were measured (Figure 1B). After completing these observations and measurements, the nests were dismantled, and the gravel was leveled off.
Male tilapia reproductive behaviors include not only nest-building, but also aggressive behaviors and courtship behaviors. Reproductive behaviors other than nest-building behavior require a partner, and the behaviors of the tested tilapia can be easily influenced by various conditions of the partner, such as size, color, and maturity. In contrast, nest-building behavior is a solitary behavior and does not require a partner. Additionally, it is clear whether or not they have nest-building behavior, which makes the outcome straightforward. Furthermore, it is sufficient to check whether the nest has been dug at the designated time. For these reasons, we used nest-building behavior as an index of male-like reproductive behavior in the present study.

2.3. Immunohistochemical Studies on GnRH3 Neurons in the Control and T3-Treated Groups

After checking for the nest on the last day (6 days after injection), the fish were anesthetized with 0.2% 3-aminobenzoic acid ethyl ester (MS222; Sigma, MO, USA). Blood was collected from the tail vein on the ventral side of the vertebrae, and 0.7% saline was perfused from the atrium to remove the blood. Subsequently, a 4% paraformaldehyde solution (4% PFA; Wako Pure Chemical Industries, Osaka, Japan) in 0.1 M phosphate buffer (PB, pH 7.3) was perfused from the atrium to fix the whole body. After fixation, the brain was removed, immersed overnight in 4% PFA, in 0.1 M phosphate-buffered saline (PBS, pH 7.3) for 1 day, and then in a 20% sucrose solution (in 0.1 M PBS).
Then, serial frontal sections of 20 µm thickness were cut with a cryostat (Leica CM3050S, Leica Microsystems GmbH, Wetzlar, Germany) and mounted on MAS-coated glass slides (four-series), with every fourth section from the olfactory bulb side being sequentially attached on the same glass slide. The glass slides with cryosections were stored at –30 °C before use.
Immunostaining for GnRH3 was performed according to a previously described method [19]. Briefly, the primary antibody, salmon GnRH antibody against GnRH3 (1:7000; anti-rabbit polyclonal antibody, produced by Protein Purify, Isesaki, Japan Proteintech Group, Inc., Tokyo, Japan) in 0.01% Triton X and 10% Block in 0.01 M PBS was applied to the sections. As a secondary antibody, Alexa Fluor 555-labeled anti-rabbit IgG (1:500; Life Technologies, Carlsbad, CA, USA) diluted in 0.01% Triton X and 10% Block Ace was next applied to the sections. Höechst 33258 (1:1000; Wako Pure Chemical Industries, Osaka, Japan) was used for nuclear staining. Sections were observed under a confocal laser microscope (SpinSR10, OLYMPUS, Singapore). The number of GnRH3 neurons with nuclei was counted in each section.

2.4. Enzyme-Linked Immunosorbent Assay (ELISA) for T3

The blood collected from control and T3-treated fish was centrifuged at 4 °C at 14,000 rpm for 10 min, and the serum was then separated. The prepared serum samples were stored at –80 °C until use. The serum T3 concentration was determined using a T3 ELISA Kit (RN-62787; Abnova, Taipei, Taiwan).

2.5. Brain Slice Cultures

Brain slices were prepared according to a previously described method [19] based on the protocol provided by Dr. Satoshi Ogawa of Prof. Ishwar S. Parhar’s laboratory (Monash University, Selangor Darul Ehsan, Malaysia). Briefly, mature female tilapia were anesthetized with 0.2% MS222 and decapitated. The brains were removed and placed in cooled Ringer’s saline solution. Brain areas, including the TN ganglia, were embedded in low-melting-point agarose (Sigma-Aldrich, Saint Louis, MO, USA). The brains embedded in agarose were cut into 200 μm cross-sectional slices. Serial slices that covered all GnRH neurons in the TN were collected separately into dishes containing the wash medium [19]. Each slice was divided into equal halves by cutting the midline. The halves were separately transferred to wells of a sterilized 96-well culture plate (Corning, Corning, NY, USA) containing 200 μL of culture medium [Leibovitz’s 15 (L-15) medium (Sigma-Aldrich) supplemented with 100 U/mL penicillin, 0.1 mg/mL streptomycin, 10 mM HEPES buffer (Sigma-Aldrich), and 10 mM D-glucose (Wako Pure Chemical, Osaka, Japan)]. The plates were then incubated for 3 days at 25 °C. Half of the culture medium was replaced daily. After incubation, the samples were fixed with 4% paraformaldehyde in 0.1 M PB for 1 h, and then immunostaining for GnRH3 in brain slices was performed.

2.6. Treatment of Brain Slices with T3

Serial brain slices containing the TN were cut, and each slice was divided into equal halves by cutting the midline, as described in Section 2.5. The following methods were carried out in essentially the same way as in our previous study [18,19]. The half-brain slices were used to investigate the effect of T3 on the number of GnRH3 neurons. One set of serial half-brain slices from a single fish was treated with either 10 or 100 nM T3 (T3-treated group) based on a previous report [26]. In contrast, the corresponding set of serial half-brain slices from the opposite hemisphere of the same fish was treated with a medium containing the diluted NaOH (the control group). The stock solution of T3 (10 mM) for in vitro experiments was prepared by dissolving T3 (Sigma-Aldrich) in 1 N NaOH solution, diluting it in the culture medium, filtering to sterilize, and storing it at −20 °C. The T3 stock solution was added to the culture medium of the T3-treated group to reach final concentrations of 10 and 100 nM. For the control groups, a 1 M NaOH solution was diluted and added to the medium at the same concentration as in the corresponding experimental groups. Both groups of half-brain slices were cultured for three days. A total of eight fish were used for the 100 nM T3 treatment, along with their corresponding controls, and similarly, three fish were used for the 10 nM T3 treatment, along with the corresponding controls.

2.7. Treatment of Brain Slices with T3 and/or Thyroid Hormone Receptor (TR) Antagonist

In this study, we examined the effect of T3 and the combined effect of T3 and the TR inhibitor on the number of GnRH3 neurons. Serial cross-sectional slices of the brain were cut at the TN level, and each brain slice was cut at the midline into right and left halves (half-brain slices), which were, respectively, used for the control and experimental groups. We tested a TR inhibitor known as 1-850 [(2-(2-(-(4-Nitrophenyl)-4-189 piperidinylidene) acetyl-N-(3- (trifluoromethyl) phenyl)-1-hydrazine carboxamide; Santa Cruz Biotechnology, Paso Robles, CA] to inhibit the biological activity of TR in various concentrations (100 nM, 1 µM, and 10 µM) based on previous reports [27]. We initially dissolved 1-850 (TR inhibitor) in dimethyl sulfoxide (DMSO) at a concentration of 10 mM, diluted to the final concentration with the medium. Control groups were cultured in the medium containing equivalent diluted NaOH and DMSO, which were used to dissolve T3 and TR inhibitor, respectively. Our pilot experiments showed that the 100 nM TR inhibitor significantly inhibited the effect of T3 on GnRH3 neurons (Supplementary Table S1). Therefore, we used the TR inhibitor at 100 nM in the subsequent experiment.
The half-brain slices were divided into four groups which were then cultured in the medium containing the following: (1) diluted NaOH and DMSO (control group), (2) 100 nM TR inhibitor and diluted NaOH (TR inhibitor group), (3) 10 nM T3 and diluted DMSO (T3 group), and (4) 10 nM T3 and 100 nM TR inhibitor (T3/TR inhibitor group). After three days of incubation in the medium, the half-brain slices were fixed and immunohistochemically stained with an antibody against GnRH3 and with Höechst 33258. A total of four fish were used for the control and TR inhibitor groups, and five fish were used for the T3 treatment and T3/TR inhibitor groups.

2.8. Immunohistochemistry for GnRH3 in Brain Slices

Immunohistochemistry was conducted to detect GnRH3 neurons in brain slices following the protocol outlined by Oda et al. [19]. Briefly, after washing with 10 mM PBS, brain slices previously fixed with 4% PFA were treated with a blocking solution. The slices were then incubated overnight at 4 °C with a rabbit anti-GnRH3 antibody diluted to 1:7000 in PBS containing 0.01% Triton X-100 (Sigma-Aldrich, St. Louis, MO, USA) and 10% Block Ace (Wako Pure Chemical, Kyoto, Japan) (referred to as TPBS) [19]. After another wash in PBS, the slices were incubated overnight at 4 °C with Alexa Fluor 555-labeled goat anti-rabbit IgG (Thermo Fisher Scientific, Waltham, MA, USA) diluted 1:500 in TPBS. For nuclear staining, the slices were treated with Hoechst 33342 (Wako Pure Chemical) for 5 min. The brain slices were placed on glass slides, and coverslips were mounted with ProLong Gold Antifade Mountant (Thermo Fisher Scientific).
The immunostained slices were observed using a confocal laser scanning microscope (SpinSR10; OLYMPUS). A series of images was captured in a z-stack and merged to facilitate the counting of GnRH3 neurons in each slice. The total number of GnRH3 neurons was determined by summing the counts from each half of the serial brain slices obtained from the same fish.

2.9. Immunohistochemical Detection of Thyroid Hormone Receptors in GnRH Neurons

Mozambique tilapia were anesthetized with MS222 and transcardially perfused with saline, followed by 4% paraformaldehyde in PBS (pH 7.3). The brains were subsequently removed and postfixed overnight in the same fixative. Then, the brain was washed with PBS, immersed in 20% sucrose in 0.1 M PB overnight, and embedded in Tissue-Tek O.C.T. Compound (Sakura Finetek Japan, Tokyo, Japan). Serial frontal cryosections (20 μm thickness) were cut, ranging from the olfactory bulb to the mid-telencephalon, using a cryostat (CM-3050-S, Leica Microsystems, Wetzlar, Germany). The sections were alternately mounted onto two MAS-coated glass slides (Matsunami Glass, Osaka, Japan) to ensure that pairs of neighboring sections appeared as mirror images.
One series of paired sections was immunohistochemically stained with anti-GnRH3 (×1:3000 [19]); another series was stained either with rabbit anti-TR-α antibody (1:100, GeneTex) or with rabbit anti-TR-β antibody (1:300, Abcam). After being treated with a blocking solution for 30 min, the sections were then incubated overnight at 4 °C with one of the antibodies mentioned above. After another washing with PBS, the sections were incubated for 2 h at room temperature (around 25 °C) with Alexa Fluor 555-labeled goat anti-rabbit IgG or Alexa Fluor 488-labeled goat anti-rabbit IgG (1:500, Thermo Fisher Scientific). The sections were then treated with Hoechst 33342 (1:500, Pure Chemical) for 5 min. After washing in PBS, the sections were coverslipped with ProLong Gold Antifade Mountant and observed under a confocal laser-scanning microscope (SpinSR10, OLYMPUS).

2.10. Statistical Analysis

When we statistically compared two groups in an in vivo study, we used an unpaired Student t-test. In contrast, we used a paired Student t-test when the average numbers of GnRH3 neurons were statistically compared between the control and T3-treated groups of serial half-brain slices, which originated from the identical animals. In contrast, a two-way analysis of variance (ANOVA) followed by the protected least significant difference (PLSD) test was used for the statistical analysis due to the use of half-brain slices derived from different fish. Differences were considered statistically significant at p < 0.05.

3. Results

3.1. Effects of T3 on Nest-Building Behavior in Female Tilapia

This study aimed to investigate the influence of thyroid hormones on male-specific reproductive behavior, particularly nest-building behavior, in female tilapia. Female tilapia were administered either T3 (T3-treated group) or solvent (control group) via intraperitoneal injection. The excavated burrows were monitored daily for 6 days (Table 1). For each observed nest (illustrated in Figure 1A), the depth and diameter were measured, as shown in Figure 1B. The results indicated that while none of the fish in the control group constructed nests, all five females in the T3-treated group successfully dug nests (Table 1). Notably, two of the T3-treated females continued to excavate nests consistently throughout the 6-day observation period. When a fish created multiple nests, the average size of the nests (depth and diameter) was calculated and averaged across the group. Data concerning the depth and diameter of these nests are summarized in the three graphs presented in Figure 1C,D. White bars in Figure 1C represent the control group, whereas black bars denote the T3-treated group. No burrows were detected in the control (N.D.) group. Additionally, as illustrated in Figure 1D, T3-treated females constructed nests that exceeded their body length (7–10 cm).

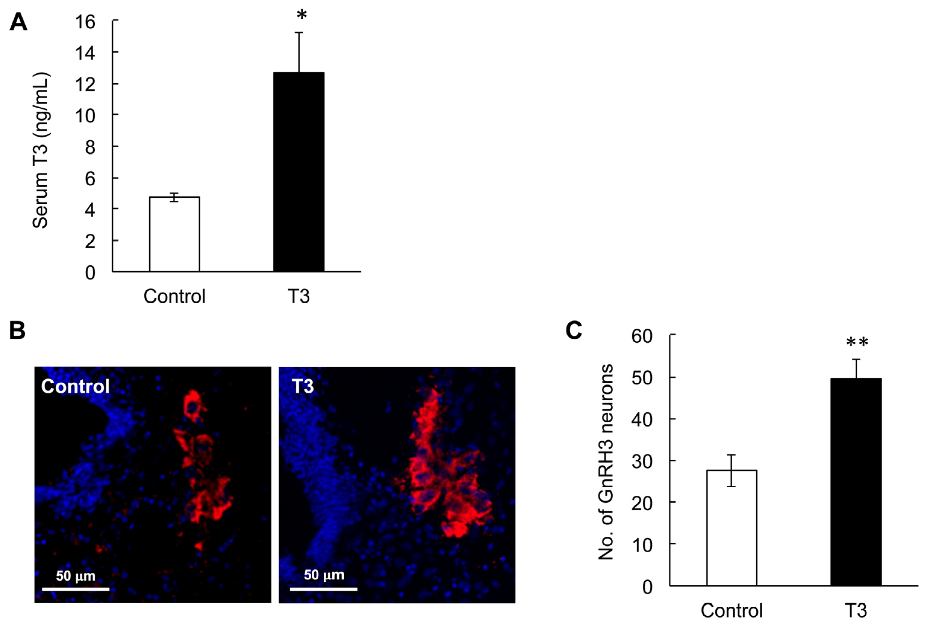
3.2. Intraperitoneal Injection of T3 Increased Plasma T3 Concentration

We evaluated T3 concentrations in the plasma of five control females that did not engage in nest digging and five females injected with T3 who did dig nests. The results indicated that T3 injection significantly increased plasma T3 concentrations in the T3-treated group compared with those in the control group (Figure 2A, Student’s t-test, p < 0.05).

3.3. Intraperitoneal Injection of T3 Increased the Number of GnRH3 Neurons

In our study, we compared the number of GnRH3 neurons in the TN between control and T3-treated groups. Our previous research showed that male sex steroids (11-KT and MT) increase the number of GnRH3 neurons in the TN, which plays a crucial role in regulating male reproductive behaviors [14,18,19]. Immunostaining images of GnRH3 neurons and a graph depicting the mean number of these neurons in the control and T3-treated groups are presented in Figure 2B and Figure 2C, respectively.
Our analysis revealed a significant increase in the number of GnRH3 neurons in the T3-treated group compared with that in the control group (Figure 2C, Student’s t-test, p < 0.01). These findings demonstrate that T3 effectively elevated the number of GnRH neurons in the TN of the female tilapia brain in vivo.

3.4. Effect of T3 on the Number of GnRH3 Neurons in Cultured Brain Slices

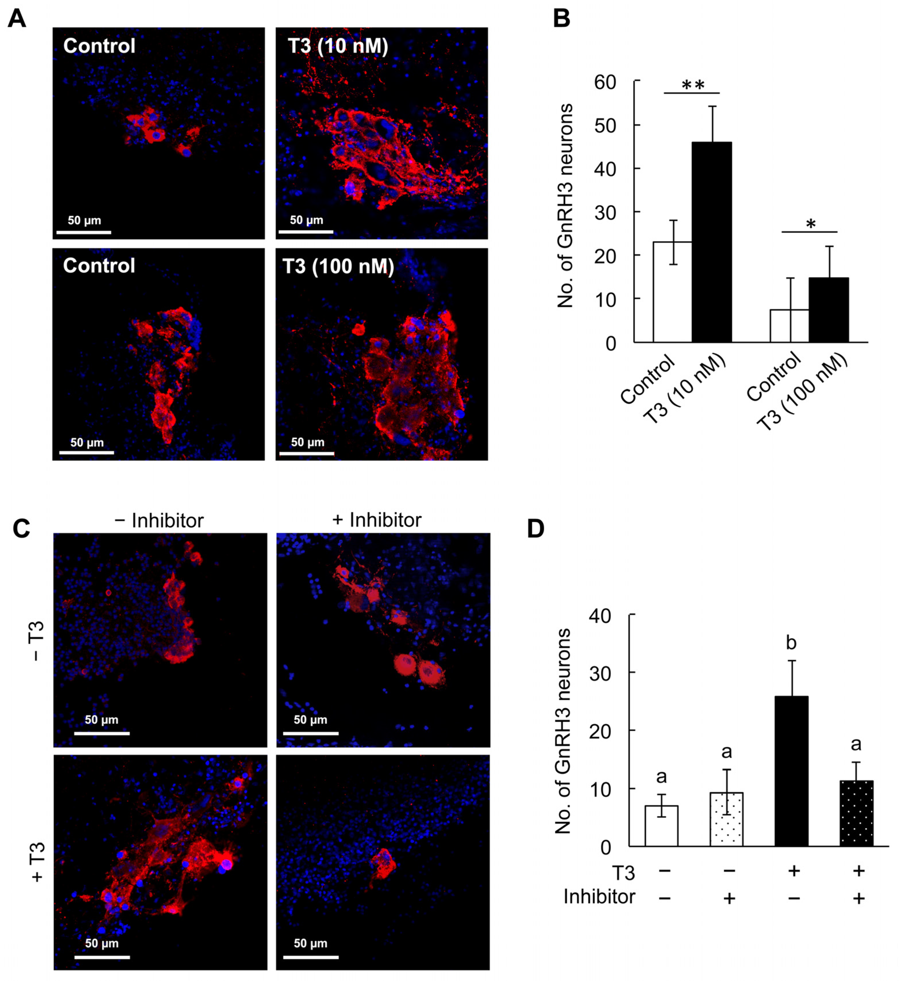
This study examined the effect of T3 on the number of GnRH3 neurons. Serial half-brain slices at the TN level were cultured in a medium containing either 10 nM or 100 nM T3 for three days. Meanwhile, the other sets of serial half-brain slices from the same animal were cultured in a medium with the solvent (diluted NaOH) as the control group.
The four images in Figure 3A display representative immunostained GnRH3 neurons (red) from the four groups: the control group for the 10 nM T3 treatment, the group treated with 10 nM T3, the control group for the 100 nM T3 treatment, and the group treated with 100 nM T3. GnRH3 neurons in each half-brain slice were counted, and their total number was calculated for each animal. The graph (Figure 3B) shows the average number of GnRH3 neurons per fish in both the control and T3 group treated with T3. Treatment with 10 nM T3 resulted in a significant increase in the number of GnRH3 neurons compared with the control group (control vs. 10 nM T3, p < 0.01, paired Student’s t-test). Similarly, treatment with 100 nM T3 also produced a significant increase in GnRH3 neurons compared with the control group (control vs. 100 nM T3, p < 0.05, paired Student’s t-test). These results suggest that T3 has a stimulatory effect on the count of GnRH3 neurons.

3.5. Effect of TR Inhibitor on T3-Induced Increase in GnRH3 Neurons

To investigate the role of TR in the T3-induced increase in the number of GnRH3 neurons, we assessed the effects of a TR inhibitor. The micrographs in Figure 3C show immunostained GnRH3 neurons (red) in four brain slice groups: control, TR inhibitor (100 nM)-treated, T3 (10 nM)-treated, and T3 (10 nM)- and TR inhibitor (100 nM)-treated (Figure 3C). Control and TR inhibitor-treated slices were obtained from the same fish. Similarly, the T3-treated slices and the T3- and TR inhibitor-treated slices originated from the same fish. The graph in Figure 3D illustrates the average number of GnRH3 neurons counted in half of the slices per fish across the four groups.
As illustrated in Figure 3D, two-way ANOVA followed by the PLSD test confirmed the significant effect of T3 (p < 0.05). The TR inhibitor effectively suppressed the T3-induced increase in GnRH3 neurons, restoring their levels to those observed in both the control and the inhibitor-treated groups. Consequently, we concluded that the TR inhibitor substantially suppressed T3-induced enhancement of GnRH3 neurons.

3.6. TR-Immunoreactivities in GnRH3 Neurons

To examine whether GnRH3 neurons express TRs, a pair of adjacent frozen sections with mirror images was subjected to immunocytochemical staining with rabbit polyclonal antibodies against GnRH3 and either TRα or TRβ.
The immunoreactivity of TRs was detected in cells lacking GnRH3-immunoreactivity, particularly in the outer brain layer. In addition to these, the immunoreactivities against TRα (green in Figure 4A) were rarely found in GnRH3 neurons (red in Figure 4A). Conversely, notable immunoreactivities against TRβ (green in Figure 4B) were observed in GnRH neurons (red in Figure 4B). These findings suggest that GnRH3 neurons express TRβ to a greater extent than TRα.

4. Discussion

The present study demonstrated that T3 Injection induced nest-building behavior, a male-specific reproductive behavior, in mature female tilapia. T3 injection significantly increased the concentration of serum T3 in T3-treated fish compared with that in the controls. This study also revealed that both in vivo and in vitro T3 Treatment increased GnRH3 neurons, which have been reported to play a role in male-specific reproductive behaviors [17]. In addition, using brain slice cultures, we demonstrated that simultaneous treatment with a TR antagonist suppressed the increase in GnRH3 neurons induced by T3. Furthermore, TRβ co-expression was observed in GnRH3 neurons immunohistochemically. Combined with the T3-induced behavioral change in females and subsequent experimental studies, these findings indicate that the male-specific nest-building reproductive behavior induced in mature females by T3 may be linked to the T3-induced increase in GnRH3 neurons, mediated through TRβ. However, the functional link between T3 signaling and behavior remains unclear.
In fish, thyroid hormones, T3 and T4, play significant roles in reproduction [28,29]. Fish possess multiple thyroid hormone receptor isoforms, mainly TRα and TRβ, often with several paralogues/isoforms due to gene duplication events. For example, the presence of TRαA, TRαB, and TRβ in salmonids has been reported [30]. Recent studies have shown the potential role of TRs in gonadal differentiation and sex change in rice field eels [31]. GnRH1 and GnRH3 promoters contain TR binding sites [23]. The expression of TR (TRβ) in GnRH neurons of male cichlid fish, and in laser-captured GnRH neurons has been observed. Ogawa et al. (2013) [25] observed TRα1 mRNA expression in GnRH1 and GnRH2 neurons, and TRα2 mRNA expression was weakly observed in GnRH3 neurons. A pair of TRαA and TRαB, and one of TRα1 and TRα2 are isoforms expressed in different species. In contrast, TRβ mRNA was found in all types of GnRH neurons. However, later, Ogawa and Pharhar examined single-cell profiling and demonstrated that TRβ expression was detected in GnRH2 and GnRH3 neurons, while transcripts for TRα were undetectable in all GnRH neuron types [8]. Consequently, combining those results with our present results, it is strongly supported that GnRH3 neurons in tilapia express TRβ.
For the functional aspect of T3 on GnRH3, intraperitoneal administration of T3 to sexually mature male tilapia significantly increased kiss2 and gnrh1 mRNA levels at 24 h after the injection, but did not change gnrh2 and gnrh3 mRNA levels [25]. Treatment with an anti-thyroid MMI (100 ppm for 6 days), which induces hypothyroidism, significantly reduced kiss2 and gnrh1 mRNA levels; however, the mRNA expression of gnrh2, gnrh3, and thyrotropin-releasing hormone remained unchanged. These results indicated that thyroid manipulation did not affect the expression of GnRH3 mRNA, at least in mature male Nile tilapia (Oreochromis niloticus). We examined the effect of T3 on mature female Mozambique tilapia (Oreochromis mossambicus) and compared the number of GnRH3 neurons in vivo 6 days after T3 injection and in vitro 3 days after incubation with T3. We are not sure whether the difference in the T3-effect on GnRH3 neurons observed is due to sex, species, technical differences used in the experiments, or other factors. We want to investigate the potential involvement of these differences in the T3-effect on GnRH3 neurons in future studies.
Our previous study showed that androgens, such as 11-KT and MT, can induce male-specific nest-building behavior in mature females; that is, androgens can influence the sexual reversal process in the brain. By focusing on GnRH3 neurons, we found that 11-KT, a non-aromatizable androgen, enhanced neurogenesis and led to the generation of GnRH3 neurons in female Mozambique tilapia [18]. Furthermore, 11-KT affected the expression of various genes regulating the cell cycle [18]. However, the pathway of androgen effects on GnRH3 neurons remains undetermined because the expression of the androgen receptor in GnRH3 neurons remains unestablished. Binding sites for androgen, estrogen, and progesterone receptors have not been found in the promoter region of GnRH3 in tilapia [23]. However, GnRH3 neurons express androgen receptor genes in the cichlid fish A. burtoni [32]. We discovered that 11-KT enhanced IGF-1 mRNA expression in the brain and, in turn, the IGF-1F/PI3K/AKT/mTOR pathway-mediated androgen-induced activation of GnRH3 neurons in Mozambique tilapia [19]. Androgens can indirectly affect GnRH3 neurons via IGF-1 and subsequent intracellular signaling pathways. Combining our present results with previous reports, we propose that hormonal information is possibly integrated into GnRH3 neurons, either directly or indirectly, such as IGF-1, T3, and androgens, during the sex reversal of the female brain to the male brain (Figure 5).

5. Conclusions

Reproductive functions generally develop when sufficient energy reserves are present in the body, and these energy reserves are provided to the control center, including GnRH1-3 neurons. via many hormones such as thyroid hormones, androgens, estrogens, prostaglandins, growth hormone, IGF-1, GnRH signaling pathways, and kisspeptin [33]. Among these hormones, we focused on the thyroid hormones in the present study. We revealed that T3 injection successfully induced nest-building behavior, one of the male-specific reproductive behaviors, in mature female fish. In addition, by using organotypic culture of brain slices, we indicated that T3 stimulated an increase in GnRH3 neuron counts via a thyroid hormone receptor b (TRb). Integrating these findings with our earlier studies, we hypothesize that GnRH3 neurons play a critical role in the sex reversal mechanism in the tilapia brain, particularly concerning male-specific nest-building behavior.

Supplementary Materials

The following supporting information can be downloaded at: https://www.mdpi.com/article/10.3390/fishes10100525/s1, Table S1: The number of GnRH3 neurons observed in serial set of half brain slices per animal.

Author Contributions

R.O.-K. conceived and designed the experiments. T.M. performed in vivo experiments. T.M. and R.K. performed slice culture experiments. S.I. performed mirror-image sectioning and staining. R.O.-K., T.M. and A.T. performed the data analysis and the writing of the manuscript. All authors have read and agreed to the published version of the manuscript.

Funding

This research was funded in part by grants for graduate students from Toyo University (Inoue Enryo Memorial Foundation, 2021).

Institutional Review Board Statement

The animal study protocol was approved by Toyo University, Itakura Campus for in Vivo Animal Experiments (Animal Research No., Itakura 2023-F001, approval date: 10 February 2023).

Data Availability Statement

The original contributions presented in this study are included in the Supplementary Materials. Further inquiries can be directed to the corresponding author (R.O.K.).

Acknowledgments

We would like to acknowledge Satoshi Ogawa and Ishwar S. Parhar (Jeffrey Cheeping School of Medicine and Health Sciences and the Brain Research Institute, Monash University, Malaysia) for kindly providing us with their protocol for cultivating tilapia brain slices.

Conflicts of Interest

The authors declare no conflicts of interest.

Abbreviations

The following abbreviations are used in this manuscript:
11-KT11-ketotestosterone
MT17α-methyltestosterone
GnRHGonadotropin-releasing hormone
IGF-1Insulin-like growth factor 1
T3Triiodothyronine
PFAparaformaldehyde
ELISAEnzyme immunosorbent-linked assay
TNTerminal nerve
TRThyroid hormone receptor
DMSODimethyl sulfoxide
PBSPhosphate-buffered saline
ANOVATwo-way analysis of variance
PLSDProtected least significant difference
ANOVAAnalysis of variance
IGF-1RInsulin-like growth factor-1 receptor
PBPhosphate buffer
MS2223-aminobenzoic acid ethyl ester

References

  1. McCarthy, M.M. Estradiol and the developing brain. Physiol. Rev. 2008, 88, 91–124. [Google Scholar] [CrossRef]
  2. Choleris, E.; Galea, L.A.M.; Sohrabji, F.; Frick, K.M. Sex differences in the brain: Implications for behavioral and biomedical research. Neurosci. Biobehav. Rev. 2018, 85, 126–145. [Google Scholar] [CrossRef] [PubMed]
  3. Ogawa, S.; Tsukahara, S.; Choleris, E.; Vasudevan, N. Estrogenic regulation of social behavior and sexually dimorphic brain formation. Neurosci. Biobehav. Rev. 2020, 110, 46–59. [Google Scholar] [CrossRef]
  4. Tsukahara, S.; Morishita, M. Sexually dimorphic formation of the preoptic area and the bed nucleus of the stria terminalis by neuroestrogens. Front. Neurosci. 2020, 14, 797. [Google Scholar] [CrossRef] [PubMed]
  5. Nakamura, S.; Watanabe, Y.; Goto, T.; Ikegami, K.; Inoue, N.; Uenoyama, Y.; Tsukamura, H. Kisspeptin neurons as a key player bridging the endocrine system and sexual behavior in mammals. Front. Neuroendocr. 2022, 64, 100952. [Google Scholar] [CrossRef] [PubMed]
  6. Bass, A.H.; Grober, M.S. Social and neural modulation of sexual plasticity in teleost fish. Brain Behav. Evol. 2001, 57, 293–300. [Google Scholar] [CrossRef] [PubMed]
  7. Hattori, R.S.; Castañeda-Cortés, D.C.; Arias Padilla, L.F.; Strobl-Mazzulla, P.H.; Fernandino, J.I. Activation of stress response axis as a key process in environment-induced sex plasticity in fish. Cell. Mol. Life Sci. 2020, 77, 4223–4236. [Google Scholar] [CrossRef] [PubMed]
  8. Ogawa, S.; Pfaff, D.W.; Parhar, I.S. Fish as a model in social neuroscience: Conservation and diversity in the social brain network. Biol. Rev. Camb. Philos. Soc. 2021, 96, 999–1020. [Google Scholar] [CrossRef] [PubMed]
  9. Stennette, K.A.; Godwin, J.R. Estrogenic influences on agonistic behavior in teleost fishes. Horm. Behav. 2024, 161, 105519. [Google Scholar] [CrossRef] [PubMed]
  10. Nagahama, Y.; Chakraborty, T.; Paul-Prasanth, B.; Ohta, K.; Nakamura, M. Sex determination, gonadal sex differentiation, and plasticity in vertebrate species. Physiol. Rev. 2021, 101, 1237–1308. [Google Scholar] [CrossRef] [PubMed]
  11. Baroiller, J.F.; D’Cotta, H. The reversible sex of gonochoristic fish: Insights and consequences. Sex. Dev. 2016, 10, 242–266. [Google Scholar] [CrossRef]
  12. Casas, L.; Saborido-Rey, F. Environmental cues and mechanisms underpinning sex change in fish. Sex. Dev. 2021, 15, 108–121. [Google Scholar] [CrossRef] [PubMed] [PubMed Central]
  13. Munakata, A.; Kobayashi, M. Endocrine control of sexual behavior in teleost fish. Gen. Comp. Endocrinol. 2010, 165, 456–468. [Google Scholar] [CrossRef] [PubMed]
  14. Kuramochi, A.; Tsutiya, A.; Kaneko, T.; Ohtani-Kaneko, R. Sexual dimorphism of gonadotropin-releasing hormone type-III (GnRH3) neurons and hormonal sex reversal of male reproductive behavior in Mozambique tilapia. Zool. Sci. 2011, 28, 733–739. [Google Scholar] [CrossRef] [PubMed]
  15. Bliss, S.P.; Navratil, A.M.; Xie, J.; Roberson, M.S. GnRH signaling, the gonadotrope and endocrine control of fertility. Front. Neuroendocr. 2010, 31, 322–340. [Google Scholar] [CrossRef] [PubMed]
  16. Okubo, K.; Nagahama, Y. Structural and functional evolution of gonadotropin-releasing hormone in vertebrates. Acta Physiol. 2008, 193, 3–15. [Google Scholar] [CrossRef] [PubMed]
  17. Ogawa, S.; Akiyama, G.; Kato, S.; Soga, T.; Sakuma, Y.; Parhar, I.S. Immunoneutralization of gonadotropin-releasing hormone type-III suppresses male reproductive behavior of cichlids. Neurosci. Lett. 2006, 403, 201–205. [Google Scholar] [CrossRef]
  18. Narita, Y.; Tsutiya, A.; Nakano, Y.; Ashitomi, M.; Sato, K.; Hosono, K.; Kaneko, T.; Chen, R.D.; Lee, J.R.; Tseng, Y.C.; et al. Androgen induced cellular proliferation, neurogenesis, and generation of GnRH3 neurons in the brain of mature female Mozambique tilapia. Sci. Rep. 2018, 8, 16855. [Google Scholar] [CrossRef]
  19. Oda, A.; Inoue, S.; Kaneko, R.; Narita, Y.; Shiono, S.; Kaneko, T.; Tseng, Y.C.; Ohtani-Kaneko, R. Involvement of IGF-1R-PI3K-AKT-mTOR pathway in increased number of GnRH3 neurons during androgen-induced sex reversal of the brain in female tilapia. Sci. Rep. 2022, 12, 2450. [Google Scholar] [CrossRef]
  20. De Vincentis, S.; Monzani, M.L.; Brigante, G. Crosstalk between gonadotropins and thyroid axis. Minerva Ginecol. 2018, 70, 609–620. [Google Scholar] [CrossRef] [PubMed]
  21. Tovo-Neto, A.; da Silva Rodrigues, M.; Habibi, H.R.; Nóbrega, R.H. Thyroid hormone actions on male reproductive system of teleost fish. Gen. Comp. Endocrinol. 2018, 265, 230–236. [Google Scholar] [CrossRef] [PubMed]
  22. Ren, B.; Zhu, Y. A new perspective on thyroid hormones: Crosstalk with reproductive hormones in females. Int. J. Mol. Sci. 2022, 23, 2708. [Google Scholar] [CrossRef] [PubMed]
  23. Kitahashi, T.; Sato, H.; Sakuma, Y.; Parhar, I.S. Cloning and functional analysis of promoters of three GnRH genes in a cichlid. Biochem. Biophys. Res. Commun. 2005, 336, 536–543. [Google Scholar] [CrossRef] [PubMed]
  24. Parhar, I.S.; Soga, T.; Sakuma, Y. Thyroid hormone and estrogen regulate brain region-specific messenger ribonucleic acids encoding three gonadotropin-releasing hormone genes in sexually immature male fish, Oreochromis niloticus. Endocrinology 2000, 141, 1618–1626. [Google Scholar] [CrossRef] [PubMed][Green Version]
  25. Ogawa, S.; Ng, K.W.; Xue, X.; Ramadasan, P.N.; Sivalingam, M.; Li, S.; Levavi-Sivan, B.; Lin, H.; Liu, X.; Parhar, I.S. Thyroid hormone upregulates hypothal amic kiss2 gene in the Male Nile tilapia, Oreochromis niloticus. Front. Endocrinol. 2013, 4, 184. [Google Scholar] [CrossRef]
  26. Schmid, A.C.; Lutz, I.; Kloas, W.; Reinecke, M. Thyroid hormone stimulates hepatic IGF-I mRNA expression in a bony fish, the tilapia Oreochromis mossambicus, in vitro and in vivo. Gen. Comp. Endocrinol. 2003, 130, 129–134. [Google Scholar] [CrossRef] [PubMed]
  27. Navarrete-Ramírez, P.; Luna, M.; Valverde, R.C.; Orozco, A. 3,5-di-iodothyronine stimulates tilapia growth through an alternate isoform of thyroid hormone receptor β1. J. Mol. Endocrinol. 2014, 52, 1–9. [Google Scholar] [CrossRef] [PubMed]
  28. Qu, J.; Fang, Y.; Tao, R.; Zhao, J.; Xu, T.; Chen, R.; Zhang, J.; Meng, K.; Yang, Q.; Zhang, K.; et al. Advancing thyroid disease research: The role and potential of zebrafish model. Life Sci. 2024, 357, 123099. [Google Scholar] [CrossRef] [PubMed]
  29. Abdollahpour, H.; Jafari Pastaki, N.J.; Falahatkar, B. The interplay between thyroxine and cortisol in zebrafish: Effects on growth, physiology, and reproduction. Anim. Reprod. Sci. 2025, 274, 107795. [Google Scholar] [CrossRef] [PubMed]
  30. Harada, M.; Yoshinaga, T.; Ojima, D.; Iwata, M. cDNA cloning and expression analysis of thyroid hormone receptor in the coho salmon Oncorhynchus kisutch during smoltification. Gen. Comp. Endocrinol. 2008, 55, 658–667. [Google Scholar] [CrossRef] [PubMed]
  31. Feng, K.; Su, J.; Sun, L.; Guo, Y.; Peng, X. Molecular characterization and expression analysis of thyroid hormone receptors in protogynous rice field eel, Monopterus albus. J. Exp. Zool. A Ecol. Integr. Physiol. 2024, 341, 845–855. [Google Scholar] [CrossRef] [PubMed]
  32. Dussenne, M.; Alward, B.A. Expression of novel androgen receptors in three GnRH neuron subtypes in the cichlid brain. J. Neuroendocr. 2024, 36, e13429. [Google Scholar] [CrossRef] [PubMed]
  33. Blanco, A.M. Hypothalamic- and pituitary-derived growth and reproductive hormones and the control of energy balance in fish. Gen. Comp. Endocrinol. 2020, 287, 113322. [Google Scholar] [CrossRef] [PubMed]
Figure 1. Observation tank. (A) A layer of gravel was applied to a depth of 2 cm at the bottom of the observation tanks measuring 45 cm × 30 cm × 30 cm (40 L). Following injections of T3 (T3-treated group) or solvent (control group injected with diluted ethanol in sesame oil), the fish were placed individually in their respective observation tanks. (B) The presence of a circular nest was assessed daily, and when a nest was identified, its depth and diameter were measured. (C,D) Two graphs illustrating the mean depth (C) and diameter (D) with the standard error of the mean for both the control and T3-treated groups (black columns). N.D = not detected.
Figure 1. Observation tank. (A) A layer of gravel was applied to a depth of 2 cm at the bottom of the observation tanks measuring 45 cm × 30 cm × 30 cm (40 L). Following injections of T3 (T3-treated group) or solvent (control group injected with diluted ethanol in sesame oil), the fish were placed individually in their respective observation tanks. (B) The presence of a circular nest was assessed daily, and when a nest was identified, its depth and diameter were measured. (C,D) Two graphs illustrating the mean depth (C) and diameter (D) with the standard error of the mean for both the control and T3-treated groups (black columns). N.D = not detected.
Fishes 10 00525 g001
Figure 2. In vivo studies after T3-injection. (A) Serum T3 concentration in the control (white column) and the T3-treated groups (black column). Both columns show the mean T3 concentration ± standard error of the mean. *, p < 0.05 (unpaired Student’s t-test). (B) Representative micrographs taken with a confocal laser microscope. Immunohistochemically stained frozen sections of the terminal nerve ganglion (TN) region in the control (left) and T3-treated (right) female tilapia brain. Red, gonadotropin-releasing hormone 3 (GnRH3) neurons. Blue, nuclei stained with Höechst 33258. (C) The graph shows the number of GnRH3 cells in the control (white column) and T3-treated (black column) female tilapia. **, a significant difference at p < 0.01 (unpaired Student’s t-test). Data are expressed as the mean ± standard error of the mean.
Figure 2. In vivo studies after T3-injection. (A) Serum T3 concentration in the control (white column) and the T3-treated groups (black column). Both columns show the mean T3 concentration ± standard error of the mean. *, p < 0.05 (unpaired Student’s t-test). (B) Representative micrographs taken with a confocal laser microscope. Immunohistochemically stained frozen sections of the terminal nerve ganglion (TN) region in the control (left) and T3-treated (right) female tilapia brain. Red, gonadotropin-releasing hormone 3 (GnRH3) neurons. Blue, nuclei stained with Höechst 33258. (C) The graph shows the number of GnRH3 cells in the control (white column) and T3-treated (black column) female tilapia. **, a significant difference at p < 0.01 (unpaired Student’s t-test). Data are expressed as the mean ± standard error of the mean.
Fishes 10 00525 g002
Figure 3. In vitro studies utilizing brain slice cultures, both with and without T3-treatment. (A) Representative micrographs captured using a confocal laser microscope. Half-brain slices, immunohistochemically stained, were analyzed following T3 treatment for 3 days (right images, 10 nM T3-treated slice (upper) and 100 nM T3-treated slice (lower)) or without T3 treatment (left images, control slices). Each slice was divided into two halves before culture, with halves designated for control and T3-treated samples. Consequently, the control and T3-treated slices were derived from the same fish. The red indicates GnRH3 neurons, while blue denotes nuclei stained with Höechst 33258. (B) The graph illustrates the number of GnRH3 cells present in the control (white column) and T3-treated (black column) half-brain slices. * and **, significant differences at p < 0.05 and p < 0.01, respectively (paired student t-test). Data are expressed as the mean ± standard error of the mean. (C) Representative images of GnRH3 neurons (red) in the following four groups of half-brain slices: without both T3-treatment (−T3) and TR inhibitor (-Inhibitor), without T3 (−T3) and with 100 nM TR inhibitor (+Inhibitor), with 10 nM T3 (+T3) and without inhibitor (−Inhibitor), with both 10 nM T3 (+T3) and 100 nM TR inhibitor (+Inhibitor). Cell nuclei (blue) were stained with Höechst 33342. (D) The number of GnRH3 neurons was counted in the four groups. Data are presented as the mean ± standard error of the mean and were statistically analyzed using a two-way analysis of variance (ANOVA) followed by the protected least square difference (PLSD) test. Different letters on the top of the column indicate statistically significant differences (p < 0.05).
Figure 3. In vitro studies utilizing brain slice cultures, both with and without T3-treatment. (A) Representative micrographs captured using a confocal laser microscope. Half-brain slices, immunohistochemically stained, were analyzed following T3 treatment for 3 days (right images, 10 nM T3-treated slice (upper) and 100 nM T3-treated slice (lower)) or without T3 treatment (left images, control slices). Each slice was divided into two halves before culture, with halves designated for control and T3-treated samples. Consequently, the control and T3-treated slices were derived from the same fish. The red indicates GnRH3 neurons, while blue denotes nuclei stained with Höechst 33258. (B) The graph illustrates the number of GnRH3 cells present in the control (white column) and T3-treated (black column) half-brain slices. * and **, significant differences at p < 0.05 and p < 0.01, respectively (paired student t-test). Data are expressed as the mean ± standard error of the mean. (C) Representative images of GnRH3 neurons (red) in the following four groups of half-brain slices: without both T3-treatment (−T3) and TR inhibitor (-Inhibitor), without T3 (−T3) and with 100 nM TR inhibitor (+Inhibitor), with 10 nM T3 (+T3) and without inhibitor (−Inhibitor), with both 10 nM T3 (+T3) and 100 nM TR inhibitor (+Inhibitor). Cell nuclei (blue) were stained with Höechst 33342. (D) The number of GnRH3 neurons was counted in the four groups. Data are presented as the mean ± standard error of the mean and were statistically analyzed using a two-way analysis of variance (ANOVA) followed by the protected least square difference (PLSD) test. Different letters on the top of the column indicate statistically significant differences (p < 0.05).
Fishes 10 00525 g003
Figure 4. Representative images of GnRH3 neurons and thyroid hormone receptors (TRs). (A) A pair of mirror-image frozen sections were stained with an anti-GnRH3 antibody (red) or an anti-TRα antibody (green). (B) A pair of mirror-image frozen sections were stained with an anti-GnRH3 antibody (red) or an anti-TRβ antibody (green). Identical numerals in the corresponding images indicate the same cells presented in both sections. The nuclei (blue) were stained with Höechst 33342. These images showed that GnRH3 neurons express TRβ to a greater extent than TRα.
Figure 4. Representative images of GnRH3 neurons and thyroid hormone receptors (TRs). (A) A pair of mirror-image frozen sections were stained with an anti-GnRH3 antibody (red) or an anti-TRα antibody (green). (B) A pair of mirror-image frozen sections were stained with an anti-GnRH3 antibody (red) or an anti-TRβ antibody (green). Identical numerals in the corresponding images indicate the same cells presented in both sections. The nuclei (blue) were stained with Höechst 33342. These images showed that GnRH3 neurons express TRβ to a greater extent than TRα.
Fishes 10 00525 g004
Figure 5. Schematic illustration of the hormone’s effect on GnRH3 neurons speculated from the present study and our previous studies [18,19]. The current study demonstrated that T3 positively influences GnRH3 neurons through TRβ. In contrast, 11-KT, fish androgen, may not have a direct effect due to the absence of androgen receptor binding sites in the promoter region of the GnRH3 gene in tilapia. Our previous study suggested that 11-KT enhances neurogenesis and changes the expression of cell cycle-regulating genes [18]. Furthermore, 11-KT increased the expression of IGF-1 mRNA in the brain region, including the terminal nerve (TN) ganglion, which then binds to the IGF-1 receptor (IGF-1R). Consequently, the previous study indicated that IGF-1 affects GnRH3 neurons via the IGF-1R/PI3K/Akt-3/mTOR intracellular signaling pathway [19]. It is therefore hypothesized that hormonal information in the body can be integrated into GnRH3 neurons, either directly or indirectly, potentially triggering male-specific nest-building behavior.
Figure 5. Schematic illustration of the hormone’s effect on GnRH3 neurons speculated from the present study and our previous studies [18,19]. The current study demonstrated that T3 positively influences GnRH3 neurons through TRβ. In contrast, 11-KT, fish androgen, may not have a direct effect due to the absence of androgen receptor binding sites in the promoter region of the GnRH3 gene in tilapia. Our previous study suggested that 11-KT enhances neurogenesis and changes the expression of cell cycle-regulating genes [18]. Furthermore, 11-KT increased the expression of IGF-1 mRNA in the brain region, including the terminal nerve (TN) ganglion, which then binds to the IGF-1 receptor (IGF-1R). Consequently, the previous study indicated that IGF-1 affects GnRH3 neurons via the IGF-1R/PI3K/Akt-3/mTOR intracellular signaling pathway [19]. It is therefore hypothesized that hormonal information in the body can be integrated into GnRH3 neurons, either directly or indirectly, potentially triggering male-specific nest-building behavior.
Fishes 10 00525 g005
Table 1. Nest-building behavior in T3-treated and control females.
Table 1. Nest-building behavior in T3-treated and control females.
Day 1Day 2Day 3Day 4Day 5Day 6
T3-treated females1
2
3×
4×××
5×××
Control females1××××××
2××××××
3××××××
4××××××
5××××××
Following the injections, the presence of a nest with a visible glass bottom was checked once daily for 6 days. After completing these observations and measuring the nests, they were dismantled, and the gravel was leveled off. 〇 The presence of a nest was observed. × and no nests were observed.
Disclaimer/Publisher’s Note: The statements, opinions and data contained in all publications are solely those of the individual author(s) and contributor(s) and not of MDPI and/or the editor(s). MDPI and/or the editor(s) disclaim responsibility for any injury to people or property resulting from any ideas, methods, instructions or products referred to in the content.

Share and Cite

MDPI and ACS Style

Midorikawa, T.; Kaneko, R.; Inoue, S.; Tsutiya, A.; Ohtani-Kaneko, R. Thyroid Hormone (T3) Induces Male-like Reproductive Behavior in Female Tilapia. Fishes 2025, 10, 525. https://doi.org/10.3390/fishes10100525

AMA Style

Midorikawa T, Kaneko R, Inoue S, Tsutiya A, Ohtani-Kaneko R. Thyroid Hormone (T3) Induces Male-like Reproductive Behavior in Female Tilapia. Fishes. 2025; 10(10):525. https://doi.org/10.3390/fishes10100525

Chicago/Turabian Style

Midorikawa, Taiga, Ryo Kaneko, Sakura Inoue, Atsuhiro Tsutiya, and Ritsuko Ohtani-Kaneko. 2025. "Thyroid Hormone (T3) Induces Male-like Reproductive Behavior in Female Tilapia" Fishes 10, no. 10: 525. https://doi.org/10.3390/fishes10100525

APA Style

Midorikawa, T., Kaneko, R., Inoue, S., Tsutiya, A., & Ohtani-Kaneko, R. (2025). Thyroid Hormone (T3) Induces Male-like Reproductive Behavior in Female Tilapia. Fishes, 10(10), 525. https://doi.org/10.3390/fishes10100525

Article Metrics

Back to TopTop