Abstract
Background/Objectives: Tooth whitening is a cosmetic dental treatment that improves the color of natural teeth, making them whiter and brighter; this review aimed to evaluate the greater effectiveness of in-office, at-home, and combined bleaching with hydrogen or carbamide peroxide, also in relation to possible relapses and side effects (tooth sensitivity). Methods: A literature search has been carried out through electronic databases, PubMed/MEDLINE, and Cochrane Library, focused on the use of the effectiveness of in-office, at-home, and combined dental bleaching. This review has been registered on PROSPERO (ID613248). Results: 30 articles have been included. Most of the studies did not find any more effective treatment than the proposed treatments; all types of bleaching have been shown to be effective in changing color; in the studies that have compared in-office and at-home bleaching, there was a lower recurrence of treatment with the use of the at-home trays with carbamide peroxide gel. There were no clear positions regarding tooth sensitivity, which would appear to be higher in professional in-office and combined dental bleaching. Conclusions: Bleaching is an effective treatment for the change of color of the tooth regardless of the type used (concentrations, type of gel, and duration of sessions), although, at home, it would seem to be more effective over time. It is, however, a clinical feature that may give a risk of tooth sensitivity after treatment.
1. Introduction
The WHO defines health as a state of complete physical, mental, and social well-being. A beautiful, healthy smile is undoubtedly an expression of psychosomatic well-being []. In common culture, a smile represents happiness and is used to communicate and connect with others, influencing not only beauty standards but also complex areas such as self-esteem. Often, inner qualities and behaviors are influenced or accentuated by aesthetic features [,]. Teeth are not only essential for chewing but also play a crucial role in speech and social interactions: An inability to smile due to poor oral health can significantly limit one’s social relationships and affect overall social life [,].
Aesthetic dentistry and the perception of one’s smile have gained increasing importance within the population. The aesthetic appeal of a smile has become a greater psychological and social concern, with dental appearance and disorders often impacting self-esteem and self-perception [,,]. Many individuals wish to change aspects of their smile, particularly the color of their teeth, which can cause discomfort, embarrassment, and anxiety in social contexts [,].
The color of a tooth is primarily determined by the underlying dentin [,,]. Tooth shape also plays a role, as smooth and even surfaces appear brighter, while irregular surfaces reflect less light and appear more translucent []. Translucency or opacity is determined by enamel composition, consisting of organic matter, inorganic particles, and water [,,]. Teeth are more translucent if crystal structures predominate, while a higher organic content makes them opaquer and whiter [,,,]. Enamel-rich teeth often appear brighter and less translucent []. Over time, tooth color can change as the enamel wears down, making dentin more visible and leading to a more orange hue with age [,,,].
Various factors cause changes in tooth color, including extrinsic and intrinsic discolorations. Extrinsic discoloration results from substances that come into contact with tooth surfaces—such as coffee, tea, alcohol, smoking, poor oral hygiene, or certain ingredients in toothpaste or mouthwash (e.g., chlorhexidine) [,,,,,]. Sodium bicarbonate-based powders are effective for removing stains but do not lighten the color of the tooth []. In contrast, intrinsic discoloration relates to internal factors like prolonged fluoride intake, genetic mutations, vitamin deficiencies, trauma, cavities, and amalgam restorations [,,,,,,].
Tooth whitening can address extrinsic discoloration and age-related changes but not intrinsic discoloration. This cosmetic dental treatment lightens natural teeth, making them appear whiter and brighter []. The two primary bleaching treatments are in-office and at-home, both using active agents: hydrogen peroxide and carbamide peroxide. These agents release oxygen molecules upon contact with tooth tissues, penetrating the enamel to break down pigment molecules responsible for stains [,]. These compounds have been shown to be safe at the systemic level, with minimal local side effects [,,].
Professional tooth whitening involves applying a gel with 25–40% hydrogen peroxide or up to 37% carbamide peroxide, activated by LED or laser lights or self-activated. This treatment typically follows a professional hygiene session that removes bacterial biofilm and calculus to allow proper tissue healing [,,,,,]. The gums are protected with a mouth gag and rubber dam during in-office procedures, though techniques vary by manufacturer. Patients are advised to follow specific dietary and lifestyle guidelines for several days after in-office whitening [,,,].
At-home whitening involves custom-made trays created from dental impressions, worn either during the day or at night with a gel containing 6% hydrogen peroxide or 10–16% carbamide peroxide []. Treatment duration varies by manufacturer and time of use (day or night). It is recommended to perform whitening after a professional hygiene session under the guidance of a dental professional [,].
Both professional and at-home whitening require consultation with a dentist or dental hygienist to assess suitability. An evaluation of smile aesthetics and tooth color should precede treatment, as intrinsic discolorations, enamel defects, and genetic conditions (e.g., amelogenesis and dentinogenesis imperfecta), fluorosis, trauma, or staining from old restorations cannot be effectively treated with bleaching alone [,].
A color assessment using an intraoral scanner or spectrophotometer should be performed to determine hue (base color on an A–B–C–D scale), chroma (saturation level, influenced by age, and enamel thickness), and lightness (brightness). This assessment guides the choice of the appropriate whitening method [,]. Whitening can sometimes cause temporary sensitivity, which suggests inflammatory changes in the dental pulp, though the exact cause remains unclear. It may result from fluid movement within the dentinal tubules, stimulating pulpal receptors, or from surface alterations caused by low pH and chelating agents [,,,,]. Another common issue is gum irritation, which can cause redness, swelling, or white spots when the gel contacts gingival tissue []. In these cases, treatment should be paused and antiseptic or soothing gels or mouthwashes with natural antiseptics applied [,,].
However, the relative effectiveness of professional versus at-home whitening remains unclear. This review aims to assess, through literature analysis, whether one treatment—either in-office or at-home—is more effective, particularly in terms of relapse rates and side effects such as tooth sensitivity.
2. Materials and Methods
2.1. Focused Question
Evaluate the effectiveness of in-office and/or at-home dental bleaching (primary outcome), including relapses and side effects (secondary outcome).
2.2. Eligibility Criteria
The following inclusion criteria guided the analysis of the studies:
Type of studies. Randomized clinical trial, blind/double-blind clinical trial, case-control, cross-sectional, cohort studies, observational studies, and in vitro studies.
Type of participants. Healthy patients over 18 undergoing professional in-office and/or at-home dental bleaching.
Type of interventions. Professional in-office and/or at-home dental bleaching with hydrogen peroxide (HP) or carbamide peroxide (CP).
Type of results. Determination of the effectiveness of the type of bleaching, including consideration of side effects and relapse.
Only studies that met all the inclusion criteria were included. However, the following exclusion criteria were considered: articles published before 2014 and reviews.
2.3. Search Strategy
The population, intervention, comparison, outcome (PICO) model was used to perform this systematic review through examination of studies identified in electronic databases, PubMed/MEDLINE, and Cochrane Library. Initially, all study abstracts were taken into consideration, and all studies that met the inclusion criteria and evaluated efficacy of dental bleaching (in-office or at-home) were reviewed and analyzed. This review has been registered on PROSPERO (ID613248).
We performed the search using the following keywords: dental bleaching, dental whitening, professional dental bleaching, professional dental whitening, in-office dental bleaching, at-home dental bleaching, combined dental bleaching, in-office AND at-home dental bleaching, in-office dental whitening, at-home dental whitening, combined dental bleaching, in-office AND at-home dental bleaching, in-office professional dental bleaching, at-home professional dental bleaching, combined professional dental bleaching, in-office AND at-home professional dental bleaching, in-office professional dental whitening, at-home professional dental whitening, combined professional dental whitening, and in-office AND at-home professional dental whitening.
2.4. Screening and Selection of Articles
A keyword search initially yielded 571 results, covering all authors. Duplicate records from multiple searches were identified and removed by a single author.
In the first phase, results were filtered to focus on professional in-office and/or at-home dental bleaching studies. Studies that did not meet the eligibility criteria, such as reviews, meta-analyses, and studies not published in English, were excluded.
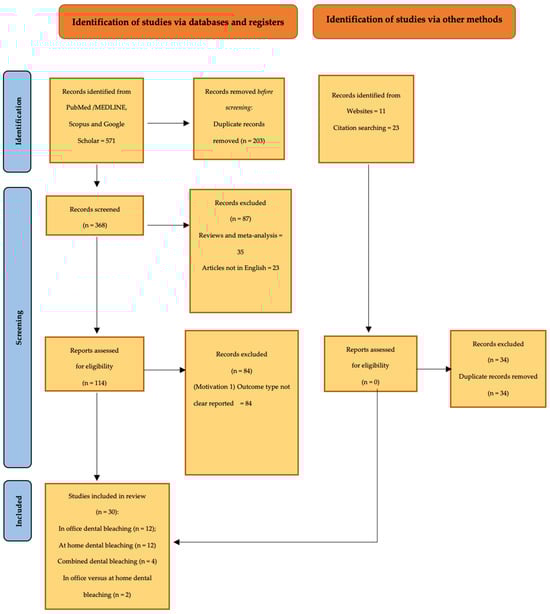
The same authors then proceeded to examine the remaining articles in full-text format (Figure 1).
Figure 1.
Flow chart of included studies: From 571 articles, duplicates were eliminated, and 368 articles have remained; from the first analysis of the abstracts, some articles were deleted that did not coincide with the eligibility criteria, and 114 reports remained for full readings of articles. After reading and according to the criteria, included in review were 30 articles.
3. Results
3.1. In-Office Dental Bleaching
Methods and participants. The 12 studies selected for this review are published in English: Most of them are clinical trials or randomized clinical trials where patients have undergone one or more professional dental bleaching sessions in-office of different durations. In the studies involved, a total of 656 patients were analyzed (one study was conducted in vitro) [] with a follow-up of 14 days (8.3%) [], 1 month (25%) [,,], 3 months (8.3%) [], 6 months (25%) [,,], 1 year (16.7%) [,], and 3 years (8.3%) [].
Intervention. The bleaching substances used in different percentages were HP and CP. A total of 58.3% of the studies used HP 35% [,,,,,], 16.7% HP 37.5 [,]-25 [,]-6% [,] and CP 35% [,], 8.3% HP 40 []-38 []-18% [], and CP 37% []; 50% of the studies used LED light [,,,,,]. Tooth sensitivity was assessed in 58.3% of the studies [,,,,,,], and one study also assessed gum irritation [].
Outcomes. The tested products demonstrated effectiveness in improving tooth color regardless of the concentration used or the number and timing of sessions. Some studies indicated greater effectiveness with higher concentrations compared to lower ones [,,]. In terms of tooth sensitivity, the studies reviewed did not reveal significant differences based on the type of treatment applied; however, in studies that incorporated LED light, post-treatment sensitivity appeared reduced [,,,,]. While LED light does not seem to significantly impact the efficacy of whitening (measured by color change), one study reported enhanced whitening effectiveness when LED light was used [] (Table 1).
Table 1.
Studies focused on in-office dental bleaching included in this review [,,,,,,,,,,,].
3.2. At-Home Dental Bleaching
Methods and participants. The 12 studies selected for this review are published in English: Most of them are clinical trials or randomized clinical trials where patients have undergone at-home dental bleaching of different durations. In the studies involved, a total of 755 patients were analyzed with a follow-up of 5 weeks (8.3%) [], 1 month (25%) [,,], 3 months (8.3%) [], 6 months (16.7%) [,], 30 months (8.3%) [], 42 months (8.3%) [], and 1 year (25%) [,,].
Intervention. The bleaching substances used in different percentages were HP and CP. A total of 58.3% of the studies used CP 10% [,,,,,,], 33.3% HP 10% [,,,], 16.7% HP 6% [,], 8.3% HP 4 []-6.5 []-7.5% [], and CP 16 []-37% []. Tooth sensitivity was assessed in 50% of the studies [,,,,,], and two studies also assessed gum irritation [,].
Outcomes. The use of the tested products has demonstrated effectiveness in improving color regardless of concentration or treatment duration. One study found greater effectiveness with 10% carbamide peroxide (CP) compared to 6% hydrogen peroxide (HP) []. No significant differences were observed in tooth sensitivity after whitening, except in one study where higher gel concentrations led to more side effects [] and another study where longer treatment durations were associated with the onset of similar effects [] (Table 2).
Table 2.
Studies focused on at-home dental bleaching included in this review [,,,,,,,,,,,].
3.3. Combined Dental Bleaching
Methods and participants. The four studies selected for this review are published in English: Most of them are clinical trials where patients have undergone one professional dental bleaching session in an office or at-home dental bleaching compared with the use of both bleaching systems. In the studies involved, a total of 223 patients were analyzed with a follow-up of 14 days (25%) [], 43 days (25%) [], 4 weeks (25%) [], and 6 months (25%) [].
Intervention. The bleaching substances used in different percentages were HP and CP. In a study, the use of HP 35% in office was compared with the combined use of HP 35% in office and HP 6% at home []; in a study, the use of HP 40% in office was compared with CP 10% at home and compared with the combined use of HP 40% in office and CP 10% at home []; in a study, the use of HP 40% in office was compared with HP 10% at home and compared with the combined use of HP 40% in office and HP 10% at home []; in a study, the use of HP 38% in office was compared with the combined use of HP 38% in office and CP 10% at home []. Tooth sensitivity was assessed in all studies, and one study also assessed gum irritation [].
Outcomes. The studies analyzed show mixed results. It appears there is no significant difference between combined bleaching and using either in-office or at-home bleaching alone, with only one study reporting better results for combined bleaching. One study found increased tooth sensitivity with the use of combined or in-office bleaching [], while another reported greater sensitivity with combined and at-home bleaching treatments [] (Table 3).
Table 3.
Studies focused on combined dental bleaching included in this review [,,,].
3.4. In-Office Versus At-Home Dental Bleaching
Methods and participants. The two studies selected for this review are published in English: Most of them are clinical trials or randomized clinical trials where patients have undergone one professional dental bleaching session in-office or at-home dental bleaching. In the studies involved, a total of 50 patients were analyzed with a follow-up of 6 months.
Intervention. The bleaching substances used in different percentages were HP and CP. In a study, the use of HP 35% in-office was compared with CP 16% at home []; in the other study, the use of HP 38% in-office was compared with CP 15% at home [].
Outcomes. The studies indicate that in-office dental bleaching is associated with a higher recurrence rate compared to at-home treatments and also causes greater tooth sensitivity (Table 4).
Table 4.
Studies focused on in-office versus at-home dental bleaching included in this review [,].
3.5. Risk of Bias
Randomization, allocation concealment, blinding, outcome data, and outcome recording were assessed. A color code was assigned based on the level of risk: aAgreen symbol was used when the information was complete for the considered variable (low risk of bias); a yellow symbol was used when information was missing or unclear (moderate risk of bias); and a red symbol was assigned when the procedure was not properly executed (high risk of bias) [].
Table 5, Table 6, Table 7 and Table 8 show the risk of bias in the main articles examined; this review presents a moderate risk of bias.
Table 5.
Risk of bias of in-office dental bleaching studies included in this review.
Table 6.
Risk of bias of at-home dental bleaching studies included in this review.
Table 7.
Risk of bias of combined dental bleaching studies included in this review.
Table 8.
Risk of bias of in-office versus at-home dental bleaching studies included in this review.
4. Discussion
The objective of this review was to assess the effectiveness of in-office, at-home, and combined dental bleaching treatments. Additionally, where applicable, the long-term effects on color stability (measured using the Vita Classical, Vita Bleached guide, and Easyshade Spectrophotometer) and tooth sensitivity (evaluated using the Visual Analogue Scale) were also considered.
The studies included in this review evaluated patients of various ages who underwent dental bleaching treatments, whether in-office, at home, or through a combination of the two methods. The bleaching agents used in these treatments are those commonly applied in clinical practice, specifically hydrogen peroxide (HP) and carbamide peroxide (CP), with varying concentrations and protocols in terms of treatment duration and method of application. For in-office bleaching, HP was generally preferred, applied at concentrations from 4% to 40%, while CP was used in only 25% of cases. Sessions lasted between 20 and 40 min or, in some instances, up to five sessions of 15 to 45 min each at weekly intervals [,,,,,,,,,,]. For at-home bleaching, CP was used at concentrations from 10% to 37% [,,,,,,,,] or HP at 4% to 10%, with application times from 30 min to 10 h per day over a period of 7 to 28 days [,,,,,]. For combined bleaching, at-home treatment was conducted for 1 to 2 weeks, followed by a single in-office session [,,,].
The results indicate that all treatment types effectively achieve the desired clinical outcomes, with no one treatment proving more effective than the others. Studies comparing different treatment types showed mixed findings, consistent with prior research showing no significant differences in efficacy or tooth sensitivity for most cases [,]. Additionally, the findings in this review do not account for variability across clinical protocols, including differences in daily usage duration, number of sessions, and product concentrations across whitening techniques [].
For in-office treatments, no significant differences in color change were observed regardless of product type (HP or CP at different concentrations), whether performed in single or multiple applications (up to four) with varying durations and intervals (typically weekly). Some studies suggest that higher concentrations of HP may be more effective for color change [,,], and differences in tooth sensitivity may depend on the use of LED light as an adjunct [,,,,]; indeed, LED light appears to enhance the effectiveness of whitening without increasing dentinal sensitivity []. However, this is not consistently supported in the literature, where no conclusive evidence confirms this effect [,]. Bersezio et al. (2019) and Estay et al. (2020) highlight that a higher concentration of HP (comparing HP 37.5% to HP 6%) is effective in achieving and maintaining color change over time without relapse [,]. This contrasts with Maran et al. (2020), who report that the concentration of HP, whether low or high, does not significantly impact results []. This review also indicates that a single session can be as effective as multiple sessions, with other studies confirming that additional gel applications do not necessarily improve color outcomes, although further research is needed [].
In examining at-home bleaching, no significant differences were observed in treatment efficacy based on higher or lower concentrations or longer or shorter exposure times. However, some researchers argue that higher concentrations may improve whitening results, albeit with a greater risk of tooth sensitivity [], as can extending treatment duration []. At-home bleaching appears to provide effective long-term results, lasting up to one year []. One study suggests a difference in efficacy related to the bleaching agent type [], indicating that carbamide peroxide may be more effective, consistent with the existing literature [].
Combined bleaching, however, does not appear to offer additional benefits over single-type treatments and may increase tooth sensitivity, according to studies in this review [,]. This finding is supported by other research comparing professional tooth whitening methods, which suggests that combined bleaching does not enhance color intensity beyond that achieved with single treatments []. A recent systematic review and meta-analysis similarly found no statistically significant differences in color outcomes between in-office and combined bleaching, though higher tooth sensitivity was associated with the combined approach [].
Studies comparing approaches generally reported similar effectiveness, except in comparisons of at-home and in-office bleaching, where at-home treatments were associated with longer-lasting results []. Notably, though based on only two studies, the results suggest that in-office whitening with high HP concentrations may be linked to higher recurrence rates within six months compared to at-home treatments using CP [,]. This finding aligns with the recent literature indicating that color achieved with at-home bleaching remains stable for 1 to 2.5 years, though relapses may occur sooner in cases of severe discoloration [].
Overall, it is important to highlight that, in studies where patient satisfaction [,,], self-perception of whitening [,,,], or quality-of-life impacts and psychological well-being were assessed through questionnaires [,,,], patients reported positive feedback.
A limitation of this review is the heterogeneity of the studies, which prevents identifying a superior treatment type, even regarding side effects such as tooth sensitivity. The studies varied widely in terms of the whitening gels used, session durations (for in-office treatments), overall treatment durations (for at-home treatments), gel concentrations, and follow-up. Future studies would benefit from standardizing these variables to enable more meaningful comparisons.
New trends in dental whitening include the use of hybrid lights (LED/laser), which can reduce in-office treatment time and minimize associated dentinal sensitivity while maintaining the same efficacy in color change [,]. Additionally, gels (for both in-office and at-home whitening) containing titanium dioxide nanoparticles co-doped with nitrogen and activated by third-generation visible light show promise in achieving effective whitening with reduced dentinal sensitivity, though further clinical studies are needed to confirm these properties [,]. Investigating the efficacy of these alternative therapies, by comparing them with standard clinical protocols, could provide insights into which treatment offers the best outcomes regarding both efficacy and side-effect reduction.
5. Conclusions
Tooth whitening treatments use hydrogen peroxide and carbamide peroxide gels to restore the natural color of teeth by removing intrinsic and extrinsic stains. Available methods include in-office, at-home, and combined approaches, with effectiveness depending on the type of gel, its concentration, and application time. While all methods generally yield positive results, at-home bleaching with carbamide peroxide may provide longer-lasting whitening with fewer relapses compared to in-office treatments. However, in-office treatments using higher concentrations can initially be more effective, though they may carry a greater risk of side effects, such as increased sensitivity. Further research is necessary to validate these findings, as there is no definitive consensus on the optimal approach or on the sensitivity levels associated with each method.
Author Contributions
Conceptualization, A.B. and G.M.N.; methodology C.M. and S.C.; software A.B. and G.R.; validation G.M.N. and S.C.; formal analysis G.R. and S.C.; investigation A.B. and C.M.; resources G.R. and G.M.N.; data curation A.B., C.M. and G.M.N.; writing—original draft preparation A.B. and C.M.; writing—review and editing C.M., G.R. and S.C.; visualization G.M.N.; supervision G.R.; project administration A.B., G.R. and S.C. All authors have read and agreed to the published version of this manuscript.
Funding
This research received no external funding.
Institutional Review Board Statement
This study was conducted according to the guidelines of the Declaration of Helsinki.
Data Availability Statement
The data presented in this study are available upon request from the corresponding author.
Acknowledgments
The authors would like to thank the manufacturers of the products tested.
Conflicts of Interest
The authors declare no conflicts of interest.
References
- Schramme, T. Health as Complete Well-Being: The WHO Definition and Beyond. Public Health Ethics 2023, 16, 210–218. [Google Scholar] [CrossRef] [PubMed]
- Krys, K.; Melanie Vauclair, C.; Capaldi, C.A.; Lun, V.M.; Bond, M.H.; Domínguez-Espinosa, A.; Torres, C.; Lipp, O.V.; Manickam, L.S.; Xing, C.; et al. Be Careful Where You Smile: Culture Shapes Judgments of Intelligence and Honesty of Smiling Individuals. J. Nonverbal. Behav. 2016, 40, 101–116. [Google Scholar] [CrossRef] [PubMed]
- Brinck, I. Empathy, engagement, entrainment: The interaction dynamics of aesthetic experience. Cogn. Process. 2018, 19, 201–213. [Google Scholar] [CrossRef] [PubMed]
- Peres, M.A.; Macpherson, L.M.D.; Weyant, R.J.; Daly, B.; Venturelli, R.; Mathur, M.R.; List, S.; Celeste, R.K.; Guarnizo-Herreño, C.C.; Kearns, C.; et al. Oral diseases: A global public health challenge. Lancet 2019, 394, 249–260. [Google Scholar] [CrossRef]
- Kaur, P.; Singh, S.; Mathur, A.; Makkar, D.K.; Aggarwal, V.P.; Batra, M.; Sharma, A.; Goyal, N. Impact of Dental Disorders and its Influence on Self Esteem Levels among Adolescents. J. Clin. Diagn. Res. 2017, 11, ZC05–ZC08. [Google Scholar] [CrossRef]
- Militi, A.; Sicari, F.; Portelli, M.; Merlo, E.; Terranova, A.; Frisone, F.; Nucera, R.; Alibrandi, A.; Settineri, S. Psychological and Social Effects of Oral Health and Dental Aesthetic in Adolescence and Early Adulthood: An Observational Study. Int. J. Environ. Res. Public Health 2021, 18, 9022. [Google Scholar] [CrossRef]
- Stojilković, M.; Gušić, I.; Berić, J.; Prodanović, D.; Pecikozić, N.; Veljović, T.; Mirnić, J.; Đurić, M. Evaluating the influence of dental aesthetics on psychosocial well-being and self-esteem among students of the University of Novi Sad, Serbia: A cross-sectional study. BMC Oral Health 2024, 24, 277. [Google Scholar] [CrossRef]
- Joiner, A.; Luo, W. Tooth colour and whiteness: A review. J. Dent. 2017, 67S, S3–S10. [Google Scholar] [CrossRef]
- Kershaw, S.; Newton, J.T.; Williams, D.M. The influence of tooth colour on the perceptions of personal characteristics among female dental patients: Comparisons of unmodified, decayed and ‘whitened’ teeth. Br. Dent. J. 2008, 204, E9–E257. [Google Scholar] [CrossRef]
- Ten Bosch, J.J.; Coops, J.C. Tooth color and reflectance as related to light scattering and enamel hardness. J. Dent. Res. 1995, 74, 374–380. [Google Scholar] [CrossRef]
- Watts, A.; Addy, M. Tooth discolouration and staining: A review of the literature. Br. Dent. J. 2001, 190, 309–331. [Google Scholar] [CrossRef] [PubMed]
- Vaarkamp, J.; ten Bosch, J.J.; Verdonschot, E.H. Propagation of light through human dental enamel and dentine. Caries Res. 1995, 29, 8–13. [Google Scholar] [CrossRef] [PubMed]
- Kwon, S.R.; Wertz, P.W. Review of the Mechanism of Tooth Whitening. J. Esthet. Restor. Dent. 2015, 27, 240–257. [Google Scholar] [CrossRef] [PubMed]
- Yu, B.; Ahn, J.S.; Lee, Y.K. Measurement of translucency of tooth enamel and dentin. Acta Odontol. Scand. 2009, 67, 57–64. [Google Scholar] [CrossRef]
- Baldassarri, M.; Margolis, H.C.; Beniash, E. Compositional determinants of mechanical properties of enamel. J. Dent. Res. 2008, 87, 645–649. [Google Scholar] [CrossRef]
- Wiegand, A.; Vollmer, D.; Foitzik, M.; Attin, R.; Attin, T. Efficacy of different whitening modalities on bovine enamel and dentin. Clin. Oral. Investig. 2005, 9, 91–97. [Google Scholar] [CrossRef]
- Lacruz, R.S.; Habelitz, S.; Wright, J.T.; Paine, M.L. Dental enamel formation and implications for oral health and disease. Physiol. Rev. 2017, 97, 939–993. [Google Scholar] [CrossRef]
- Oguro, R.; Nakajima, M.; Seki, N.; Sadr, A.; Tagami, J.; Sumi, Y. The role of enamel thickness and refractive index on human tooth colour. J. Dent. 2016, 51, 36–44. [Google Scholar] [CrossRef]
- Carey, C.M. Tooth whitening: What we now know. J. Evid. Based Dent. Pract. 2014, 14, 6. [Google Scholar] [CrossRef]
- Manuel, S.T.; Abhishek, P.T.; Kundabala, M. Etiology of tooth discoloration—A review. Niger. Dent. J. 2010, 18, 56–63. [Google Scholar] [CrossRef]
- Gasmi Benahmed, A.; Gasmi, A.; Menzel, A.; Hrynovets, I.; Chirumbolo, S.; Shanaida, M.; Lysiuk, R.; Shanaida, Y.; Dadar, M.; Bjorklund, G. A review on natural teeth whitening. J. Oral. Biosci. 2022, 64, 49–58. [Google Scholar] [CrossRef] [PubMed]
- Jaganath, B.M.; Krishnegowda, S.C.; Rudranaik, S.; Beedubail, S.P. Assessment of color changes in teeth and composite resins under the influence of chlorhexidine with and without anti-discoloration system: An in vitro study. J. Conserv. Dent. 2023, 26, 52–55. [Google Scholar] [PubMed]
- Wang, J.; Zou, D.; Li, Y.; Liu, P.; Guo, C. Drug-induced tooth discoloration: An analysis of the US food and drug administration adverse event reporting system. Front. Pharmacol. 2023, 14, 1161728. [Google Scholar] [CrossRef] [PubMed]
- Checchi, V.; Forabosco, E.; Dall’Olio, F.; Kaleci, S.; Giannetti, L.; Generali, L. Assessment of colour modifications in two different composite resins induced by the influence of chlorhexidine mouthwashes and gels, with and without anti-staining properties: An in vitro study. Int. J. Dent. Hyg. 2024, 22, 655–660. [Google Scholar] [CrossRef]
- Hongsathavij, R.; Kuphasuk, Y.; Rattanasuwan, K. Clinical comparison of the stain removal efficacy of two air polishing powders. Eur. J. Dent. 2017, 11, 370–375. [Google Scholar] [CrossRef]
- Kahler, B. Present status and future directions—Managing discoloured teeth. Int. Endod. J. 2022, 55, 922–950. [Google Scholar] [CrossRef]
- Sulieman, M. An overview of tooth discoloration: Extrinsic, intrinsic and internalized stains. Dent. Update 2005, 32, 463–471. [Google Scholar] [CrossRef]
- Bronckers, A.L.; Lyaruu, D.M.; DenBesten, P.K. The impact of fluoride on ameloblasts and the mechanisms of enamel fluorosis. J. Dent. Res. 2009, 88, 877–893. [Google Scholar] [CrossRef]
- Nadaf, N.; Krishnapriya, V.; Chandra, A.; Shilpa, G.; Challa, S.K.; Ramakrishna, V.V. Amelogenesis Imperfecta and Distal Renal Tubular Acidosis: A Case Report. Int. J. Clin. Pediatr. Dent. 2022, 15, 121–123. [Google Scholar]
- Gadi, L.S.A.; Chau, D.Y.S.; Parekh, S. Morphological and Ultrastructural Collagen Defects: Impact and Implications in Dentinogenesis Imperfecta. Dent. J. 2023, 11, 95. [Google Scholar] [CrossRef]
- Tapalaga, G.; Bumbu, B.A.; Reddy, S.R.; Vutukuru, S.D.; Nalla, A.; Bratosin, F.; Fericean, R.M.; Dumitru, C.; Crisan, D.C.; Nicolae, N.; et al. The Impact of Prenatal Vitamin D on Enamel Defects and Tooth Erosion: A Systematic Review. Nutrients 2023, 15, 3863. [Google Scholar] [CrossRef] [PubMed]
- Scholtanus, J.D.; Ozcan, M.; Huysmans, M.C. Penetration of amalgam constituents into dentine. J. Dent. 2009, 37, 366–373. [Google Scholar] [CrossRef] [PubMed]
- Li, K.; Chen, S.; Wang, J.; Xiao, X.; Song, Z.; Liu, S. Tooth whitening: Current status and prospects. Odontology 2024, 112, 700–710. [Google Scholar] [CrossRef] [PubMed]
- Féliz-Matos, L.; Hernández, L.M.; Abreu, N. Dental Bleaching Techniques; Hydrogen-carbamide Peroxides and Light Sources for Activation, an Update. Mini Review Article. Open Dent. J. 2015, 8, 264–268. [Google Scholar] [CrossRef]
- Li, Y.; Greenwall, L. Safety issues of tooth whitening using peroxide-based materials. Br. Dent. J. 2013, 215, 29–34. [Google Scholar] [CrossRef]
- Kim, D.H.; Bae, J.; Heo, J.H.; Park, C.H.; Kim, E.B.; Lee, J.H. Nanoparticles as Next-Generation Tooth-Whitening Agents: Progress and Perspectives. ACS Nano 2022, 16, 10042–10065. [Google Scholar] [CrossRef]
- Alkahtani, R.; Stone, S.; German, M.; Waterhouse, P. A review on dental whitening. J. Dent. 2020, 100, 103423. [Google Scholar] [CrossRef]
- Malcangi, G.; Patano, A.; Inchingolo, A.D.; Ciocia, A.M.; Piras, F.; Latini, G.; Di Pede, C.; Palmieri, G.; Laudadio, C.; Settanni, V.; et al. Efficacy of Carbamide and Hydrogen Peroxide Tooth Bleaching Techniques in Orthodontic and Restorative Dentistry Patients: A Scoping Review. Appl. Sci. 2023, 13, 7089. [Google Scholar] [CrossRef]
- Maran, B.M.; Matos, T.P.; de Castro, A.D.S.; Vochikovski, L.; Amadori, A.L.; Loguercio, A.D.; Reis, A.; Berger, S.B. In-office bleaching with low/medium vs. high concentrate hydrogen peroxide: A systematic review and meta-analysis. J. Dent. 2020, 103, 103499. [Google Scholar] [CrossRef]
- De Oliveira, M.N.; Vidigal, M.T.C.; Vieira, W.; Lins-Candeiro, C.L.; Oliveira, L.M.; Nascimento, G.G.; da Silva, R.G.; Paranhos, L.R. Assessment of color changes and adverse effects of over-the-counter bleaching protocols: A systematic review and network meta-analysis. Clin. Oral. Investig. 2024, 28, 189. [Google Scholar] [CrossRef]
- Sutil, E.; da Silva, K.L.; Terra, R.M.O.; Burey, A.; Rezende, M.; Reis, A.; Loguercio, A.D. Effectiveness and adverse effects of at-home dental bleaching with 37% versus 10% carbamide peroxide: A randomized, blind clinical trial. J. Esthet. Restor. Dent. 2022, 34, 313–321. [Google Scholar] [CrossRef] [PubMed]
- Hardan, L.; Bourgi, R.; Flores-Ledesma, A.; Devoto, W.; Devoto, E.; Fernández-Barrera, M.Á.; Kharouf, N.; Cuevas-Suárez, C.E. Is a White Diet Necessary for Tooth Bleaching Procedures? A Systematic Review and Meta-Analysis. Dent. J. 2024, 12, 118. [Google Scholar] [CrossRef] [PubMed]
- Eachempati, P.; Kumbargere Nagraj, S.; Kiran Kumar Krishanappa, S.; Gupta, P.; Yaylali, I.E. Home-based chemically-induced whitening (bleaching) of teeth in adults. Cochrane Database Syst. Rev. 2018, 12, CD006202. [Google Scholar] [CrossRef] [PubMed]
- Aidos, M.; Marto, C.M.; Amaro, I.; Cernera, M.; Francisco, I.; Vale, F.; Marques-Ferreira, M.; Oliveiros, B.; Spagnuolo, G.; Carrilho, E.; et al. Comparison of in-office and at-home bleaching techniques: An umbrella review of efficacy and post-operative sensitivity. Heliyon 2024, 10, e25833. [Google Scholar] [CrossRef]
- Altınışık, H.; Kedici Alp, C. Evaluation of Enamel Surfaces Treated with a Desensitizing Agent Containing CPP-ACP Before or After In-Office Bleaching. Int. J. Periodontics Restor. Dent. 2023, 7, s18–s25. [Google Scholar] [CrossRef]
- Dias, S.; Dias, J.; Pereira, R.; Silveira, J.; Mata, A.; Marques, D. Different Methods for Assessing Tooth Colour-In Vitro Study. Biomimetics 2023, 8, 384. [Google Scholar] [CrossRef]
- Pustina-Krasniqi, T.; Shala, K.; Staka, G.; Bicaj, T.; Ahmedi, E.; Dula, L. Lightness, chroma, and hue distributions in natural teeth measured by a spectrophotometer. Eur. J. Dent. 2017, 11, 36–40. [Google Scholar] [CrossRef]
- Bruzell, E.M.; Pallesen, U.; Thoresen, N.R.; Wallman, C.; Dahl, J.E. Side effects of external tooth bleaching: A multi-centre practice-based prospective study. Br. Dent. J. 2013, 215, E17. [Google Scholar] [CrossRef]
- Amengual, J.; Forner, L. Dentine hypersensitivity in dental bleaching: Case report. Minerva Stomatol. 2009, 58, 181–185. [Google Scholar]
- Krishnakumar, K.; Tandale, A.; Mehta, V.; Khade, S.; Talreja, T.; Aidasani, G.; Arya, A. Post-Operative Sensitivity and Color Change Due to In-Office Bleaching with the Prior Use of Different Desensitizing Agents: A Systematic Review. Cureus 2022, 14, e24028. [Google Scholar] [CrossRef]
- Nanjundasetty, J.K.; Ashrafulla, M. Efficacy of desensitizing agents on postoperative sensitivity following an in-office vital tooth bleaching: A randomized controlled clinical trial. J. Conserv. Dent. 2016, 19, 207–211. [Google Scholar] [CrossRef] [PubMed]
- Kielbassa, A.M.; Maier, M.; Gieren, A.K.; Eliav, E. Tooth sensitivity during and after vital tooth bleaching: A systematic review on an unsolved problem. Quintessence Int. 2015, 46, 881–897. [Google Scholar] [PubMed]
- Li, Y. Safety controversies in tooth bleaching. Dent. Clin. N. Am. 2011, 55, 255–263. [Google Scholar] [CrossRef] [PubMed]
- Alqahtani, M.Q. Tooth-bleaching procedures and their controversial effects: A literature review. Saudi Dent. J. 2014, 26, 33–46. [Google Scholar] [CrossRef]
- Yudaev, P.A.; Chistyakov, E.M. Progress in dental materlias: Application of natural ingredients. Russ. Chem. Rev. 2024, 93, RCR5108. [Google Scholar] [CrossRef]
- Altınışık, H.; Akgül, S.; Nezir, M.; Özcan, S.; Özyurt, E. The Effect of In-Office Bleaching with Different Concentrations of Hydrogen Peroxide on Enamel Color, Roughness, and Color Stability. Materials 2023, 16, 1389. [Google Scholar] [CrossRef]
- Brugnera, A.P.; Nammour, S.; Rodrigues, J.A.; Mayer-Santos, E.; de Freitas, P.M.; Brugnera, A., Jr.; Zanin, F. Clinical Evaluation of In-Office Dental Bleaching Using a Violet Light-Emitted Diode. Photobiomodul. Photomed. Laser Surg. 2020, 38, 98–104. [Google Scholar] [CrossRef]
- Martins, I.; Onofre, S.; Franco, N.; Martins, L.M.; Montenegro, A.; Arana-Gordillo, L.A.; Reis, A.; Loguercio, A.D.; da Silva, L.M. Effectiveness of In-office Hydrogen Peroxide with Two Different Protocols: A Two-center Randomized Clinical Trial. Oper. Dent. 2018, 43, 353–361. [Google Scholar] [CrossRef]
- Bersezio, C.; Estay, J.; Jorquera, G.; Peña, M.Y.; Araya, C.; Angel, P.; Fernández, E. Effectiveness of Dental Bleaching with 37.5% and 6% Hydrogen Peroxide and Its Effect on Quality of Life. Oper. Dent. 2019, 44, 146–155. [Google Scholar] [CrossRef]
- Favoreto, M.W.; Camargo, C.M.; Forville, H.; Carneiro, T.S.; Naupari-Villasante, R.; Wendlinger, M.; Reis, A.; Loguercio, A.D. Bleaching efficacy of in-office dental bleaching with different application protocols: A single-blind randomized controlled trial. Clin. Oral. Investig. 2024, 28, 295. [Google Scholar] [CrossRef]
- Mayer-Santos, E.; Bachiega-Silva, B.; Twiaschor, C.V.; Shimokawa, C.A.; Marinho, G.B.; Junior, A.B.; Zanin, F.A.; Brugnera, A.P.; Ramalho, K.M.; de Freitas, P.M. Blinded, parallel and randomized clinical evaluation of in-office dental bleaching with violet LED (405–410 nm). Photodiagn. Photodyn. Ther. 2022, 38, 102739. [Google Scholar] [CrossRef] [PubMed]
- Tsujimoto, A.; Jurado, C.A.; Sayed, M.E.; Fischer, N.G.; Takamizawa, T.; Latta, M.A.; Miyazaki, M.; Garcia-Godoy, F. Influence of light irradiation for in-office tooth whitening: A randomized clinical study. Am. J. Dent. 2021, 34, 201–204. [Google Scholar] [PubMed]
- Santos, A.E.G.D.; Bussadori, S.K.; Pinto, M.M.; Pantano Junior, D.A.; Brugnera, A., Jr.; Zanin, F.A.A.; Rodrigues, M.F.S.D.; Motta, L.J.; Horliana, A.C.R.T. Evaluation of in-office tooth whitening treatment with violet LED: Protocol for a randomised controlled clinical trial. BMJ Open 2018, 8, e021414. [Google Scholar] [CrossRef] [PubMed]
- Sobral, M.F.P.; Cassoni, A.; Tenis, C.A.; Steagall, W.; Brugnera, A., Jr.; Bagnato, V.S.; Botta, S.B. Longitudinal, Randomized, and Parallel Clinical Trial Comparing a Violet Light-Emitting Diodes System and In-Office Dental Bleaching: 6-Month Follow-Up. Photobiomodul. Photomed. Laser Surg. 2021, 39, 403–410. [Google Scholar] [CrossRef]
- Estay, J.; Angel, P.; Bersezio, C.; Tonetto, M.; Jorquera, G.; Peña, M.; Fernández, E. The change of teeth color, whiteness variations and its psychosocial and self-perception effects when using low vs. high concentration bleaching gels: A one-year follow-up. BMC Oral Health 2020, 20, 255. [Google Scholar] [CrossRef]
- Kury, M.; Wada, E.E.; da Silva Palandi, S.; Picolo, M.Z.D.; Giannini, M.; Cavalli, V. Colorimetric evaluation after in-office tooth bleaching with violet LED: 6- and 12-month follow-ups of a randomized clinical trial. Clin. Oral. Investig. 2022, 26, 837–847. [Google Scholar] [CrossRef]
- Mondelli, R.; Rizzante, F.; Rosa, E.R.; Borges, A.; Furuse, A.Y.; Bombonatti, J. Effectiveness of LED/Laser Irradiation on In-Office Dental Bleaching after Three Years. Oper. Dent. 2018, 43, 31–37. [Google Scholar] [CrossRef]
- Pavani, C.C.; Fagundes, T.C.; Sundfeld, D.; Santin, G.C.; Machado, L.S.; Bertoz, A.P.M.; Schott, T.C.; Sundfeld, R.H. Influence of daily usage times on patients’ compliance during at-home bleaching: A randomized clinical trial. J. Appl. Oral. Sci. 2023, 31, e20230181. [Google Scholar] [CrossRef]
- Chemin, K.; Rezende, M.; Costa, M.C.; Salgado, A.; de Geus, J.L.; Loguercio, A.D.; Reis, A.; Kossatz, S. Evaluation of At-home Bleaching Times on Effectiveness and Sensitivity with 10% Hydrogen Peroxide: A Randomized Controlled Double-blind Clinical Trial. Oper. Dent. 2021, 46, 385–394. [Google Scholar] [CrossRef]
- Chemin, K.; Rezende, M.; Loguercio, A.D.; Reis, A.; Kossatz, S. Effectiveness of and Dental Sensitivity to at-home Bleaching with 4% and 10% Hydrogen Peroxide: A Randomized, Triple-blind Clinical Trial. Oper. Dent. 2018, 43, 232–240. [Google Scholar] [CrossRef]
- Botelho, M.G.; Chan, A.W.K.; Newsome, P.R.H.; McGrath, C.P.; Lam, W.Y.H. A randomized controlled trial of home bleaching of tetracycline-stained teeth. J. Dent. 2017, 67, 29–35. [Google Scholar] [CrossRef] [PubMed]
- Aka, B.; Celik, E.U. Evaluation of the Efficacy and Color Stability of Two Different At-Home Bleaching Systems on Teeth of Different Shades: A Randomized Controlled Clinical Trial. J. Esthet. Restor. Dent. 2017, 29, 325–338. [Google Scholar] [CrossRef] [PubMed]
- Darriba, I.; Cabirta Melón, P.; García Sartal, A.; Ríos Sousa, I.; Alonso de la Peña, V. Influence of treatment duration on the efficacy of at-home bleaching with daytime application: A randomized clinical trial. Clin. Oral. Investig. 2019, 23, 3229–3237. [Google Scholar] [CrossRef] [PubMed]
- De Geus, J.L.; Fernández, E.; Kossatz, S.; Loguercio, A.D.; Reis, A. Effects of At-home Bleaching in Smokers: 30-month Follow-up. Oper. Dent. 2017, 42, 572–580. [Google Scholar] [CrossRef] [PubMed]
- Llena, C.; Villanueva, A.; Mejias, E.; Forner, L. Bleaching efficacy of at home 16% carbamide peroxide. A long-term clinical follow-up study. J. Esthet. Restor. Dent. 2020, 32, 12–18. [Google Scholar] [CrossRef]
- Mailart, M.C.; Sakassegawa, P.A.; Santos, K.C.; Torres, C.R.G.; Palo, R.M.; Borges, A.B. One-year follow-up comparing at-home bleaching systems outcomes and the impact on patient’s satisfaction: Randomized clinical trial. J. Esthet. Restor. Dent. 2021, 33, 1175–1185. [Google Scholar] [CrossRef]
- Martini, E.C.; Favoreto, M.W.; de Andrade, H.F.; Coppla, F.M.; Loguercio, A.D.; Reis, A. One-year follow-up evaluation of reservoirs in bleaching trays for at-home bleaching. J. Esthet. Restor. Dent. 2021, 33, 992–998. [Google Scholar] [CrossRef]
- Pinto, M.M.; Gonçalves, M.L.; Mota, A.C.; Deana, A.M.; Olivan, S.R.; Bortoletto, C.; Godoy, C.H.; Vergilio, K.L.; Altavista, O.M.; Motta, L.J.; et al. Controlled clinical trial addressing teeth whitening with hydrogen peroxide in adolescents: A 12-month follow-up. Clinics 2017, 72, 161–170. [Google Scholar] [CrossRef]
- Takamizawa, T.; Aoki, R.; Saegusa, M.; Hirokane, E.; Shoji, M.; Yokoyama, M.; Kamimoto, A.; Miyazaki, M. Whitening efficacy and tooth sensitivity in a combined in-office and at-home whitening protocol: A randomized controlled clinical trial. J. Esthet. Restor. Dent. 2023, 35, 821–833. [Google Scholar] [CrossRef]
- Zhong, B.J.; Yang, S.; Hong, D.W.; Cheng, Y.L.; Attin, T.; Yu, H. The Efficacy of At-home, In-office, and Combined Bleaching Regimens: A Randomized Controlled Clinical Trial. Oper. Dent. 2023, 48, E71–E80. [Google Scholar] [CrossRef]
- Dourado Pinto, A.V.; Carlos, N.R.; Amaral, F.L.B.D.; França, F.M.G.; Turssi, C.P.; Basting, R.T. At-home, in-office and combined dental bleaching techniques using hydrogen peroxide: Randomized clinical trial evaluation of effectiveness, clinical parameters and enamel mineral content. Am. J. Dent. 2019, 32, 124–132. [Google Scholar] [PubMed]
- Rodrigues, J.L.; Rocha, P.S.; Pardim, S.L.S.; Machado, A.C.V.; Faria-E-Silva, A.L.; Seraidarian, P.I. Association Between In-Office And At-Home Tooth Bleaching: A Single Blind Randomized Clinical Trial. Braz. Dent. J. 2018, 29, 133–139. [Google Scholar] [CrossRef] [PubMed]
- Mounika, A.; Mandava, J.; Roopesh, B.; Karri, G. Clinical evaluation of color change and tooth sensitivity with in-office and home bleaching treatments. Indian J. Dent. Res. 2018, 29, 423–427. [Google Scholar] [CrossRef] [PubMed]
- Moghadam, F.V.; Majidinia, S.; Chasteen, J.; Ghavamnasiri, M. The degree of color change, rebound effect and sensitivity of bleached teeth associated with at-home and power bleaching techniques: A randomized clinical trial. Eur. J. Dent. 2013, 7, 405–411. [Google Scholar] [CrossRef]
- Higgins, J.P.; Altman, D.G.; Gøtzsche, P.C.; Jüni, P.; Moher, D.; Oxman, A.D.; Savovic, J.; Schulz, K.F.; Weeks, L.; Sterne, J.A.; et al. The Cochrane Collaboration’s tool for assessing risk of bias in randomised trials. BMJ 2011, 343, d5928. [Google Scholar] [CrossRef]
- De Geus, J.L.; Wambier, L.M.; Kossatz, S.; Loguercio, A.D.; Reis, A. At-home vs. In-office Bleaching: A Systematic Review and Meta-analysis. Oper. Dent. 2016, 41, 341–356. [Google Scholar] [CrossRef]
- Baroudi, K.; Hassan, N.A. The effect of light-activation sources on tooth bleaching. Niger. Med. J. 2014, 55, 363–368. [Google Scholar] [CrossRef]
- He, L.B.; Shao, M.Y.; Tan, K.; Xu, X.; Li, J.Y. The effects of light on bleaching and tooth sensitivity during in-office vital bleaching: A systematic review and meta-analysis. J. Dent. 2012, 40, 644–653. [Google Scholar] [CrossRef]
- Kury, M.; Lins, R.B.E.; Resende, B.A.; Picolo, M.Z.D.; André, C.B.; Cavalli, V. The influence of the renewal or the single application of the peroxide gel on the efficacy and tooth sensitivity outcomes of in-office bleaching—A systematic review and meta-analysis. J. Esthet. Restor. Dent. 2022, 34, 490–502. [Google Scholar] [CrossRef]
- Luque-Martinez, I.; Reis, A.; Schroeder, M.; Muñoz, M.A.; Loguercio, A.D.; Masterson, D.; Maia, L.C. Comparison of efficacy of tray-delivered carbamide and hydrogen peroxide for at-home bleaching: A systematic review and meta-analysis. Clin. Oral. Investig. 2016, 20, 1419–1433. [Google Scholar] [CrossRef]
- Dawson, P.F.; Sharif, M.O.; Smith, A.B.; Brunton, P.A. A clinical study comparing the efficacy and sensitivity of home vs. combined whitening. Oper. Dent. 2011, 36, 460–466. [Google Scholar] [CrossRef] [PubMed]
- Cardenas, A.F.M.; Maran, B.M.; Araújo, L.C.R.; de Siqueira, F.S.F.; Wambier, L.M.; Gonzaga, C.C.; Loguercio, A.D.; Reis, A. Are combined bleaching techniques better than their sole application? A systematic review and meta-analysis. Clin. Oral. Investig. 2019, 23, 3673–3689. [Google Scholar] [CrossRef] [PubMed]
- Fioresta, R.; Melo, M.; Forner, L.; Sanz, J.L. Prognosis in home dental bleaching: A systematic review. Clin. Oral. Investig. 2023, 27, 3347–3361. [Google Scholar] [CrossRef] [PubMed]
- Bortolatto, J.; Pretel, H.; Santezi Neto, C.; Moncada, G.; Oliveira, O. Effects of LED-laser hybrid light on bleaching effectiveness and tooth sensitivity: A randomized clinical study. Laser Phys. Lett. 2013, 10, 085601. [Google Scholar] [CrossRef]
- Cavalli, V.; Kury, M.; Melo, P.; Carneiro, R.; Esteban Florez, F. Current Status and Future Perspectives of In-office Tooth Bleaching. Front. Dent. Med. 2022, 3, 912857. [Google Scholar] [CrossRef]
Disclaimer/Publisher’s Note: The statements, opinions and data contained in all publications are solely those of the individual author(s) and contributor(s) and not of MDPI and/or the editor(s). MDPI and/or the editor(s) disclaim responsibility for any injury to people or property resulting from any ideas, methods, instructions or products referred to in the content. |
© 2024 by the authors. Licensee MDPI, Basel, Switzerland. This article is an open access article distributed under the terms and conditions of the Creative Commons Attribution (CC BY) license (https://creativecommons.org/licenses/by/4.0/).


