Integrating Transcriptomics and Metabolomics to Elucidate the Molecular Mechanisms Underlying Beef Quality Variations
Abstract
1. Introduction
2. Materials and Methods
2.1. Ethics Statement
2.2. Experimental Materials and Protocol
2.3. Hematoxylin–Eosin (HE) Staining
2.4. Transcriptome Sequencing
2.4.1. Total RNA Extraction
2.4.2. RNA Quantification and Qualification
2.4.3. Library Development and Quality Assurance
2.4.4. Sequencing Run
2.5. Transcriptome Data Analysis
2.6. Untargeted Metabolomics
2.7. Metabolomics Data Analysis
2.8. Enrichment Analysis
2.9. Multi-Omics Integration Analysis
3. Results
3.1. Histological Characteristics of the Longissimus Dorsi Muscle
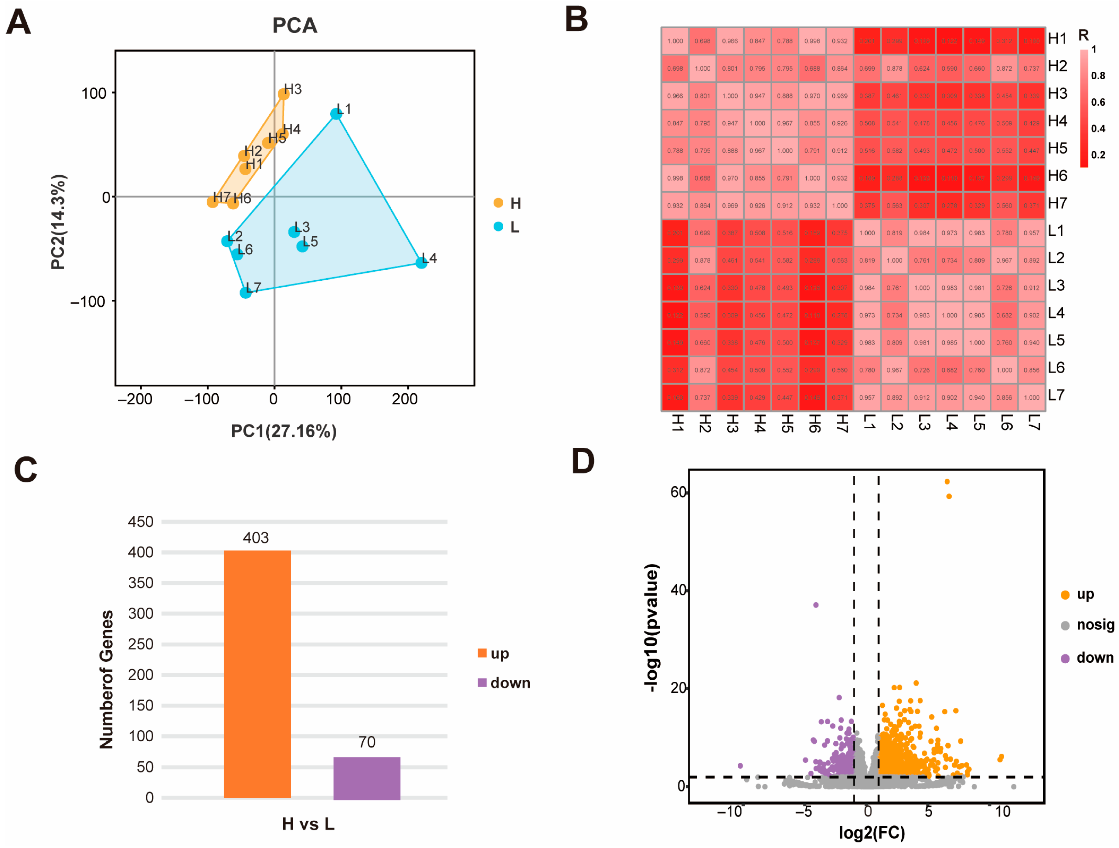
3.2. RNA Sequencing and Identification of Differential Genes
3.3. Enrichment Analysis of DEGs
3.4. Metabolomics Analysis and DAMs Identification
3.5. Enrichment Analysis of Metabolites
3.6. Combination Analysis of RNA-Seq and Metabolomics
4. Discussion
5. Conclusions
Supplementary Materials
Author Contributions
Funding
Institutional Review Board Statement
Informed Consent Statement
Data Availability Statement
Acknowledgments
Conflicts of Interest
Abbreviations
| DEG | Differentially Expressed Genes |
| DAM | Differentially Accumulated Metabolites |
| HE | Hematoxylin and Eosin |
| TCA | Tricarboxylic Acid |
| IMF | Intramuscular Fat |
| PCA | Principal Component Analysis |
| GO | Gene Ontology |
| KEGG | Kyoto Encyclopedia of Genes and Genomes |
| BP | Biological Process |
| CC | Cellular Component |
| MF | Molecular Function |
| VST | Variance Stabilizing Transformation |
| FDR | False Discovery Rate |
| PLS-DA | Partial Least Squares Discriminant Analysis |
| VIP | Variable Importance in Projection |
References
- Ramalingam, V.; Hwang, I. Identification of Meat Quality Determining Marker Genes in Fibroblasts of Bovine Muscle Using Transcriptomic Profiling. J. Agric. Food Chem. 2021, 69, 3776–3786. [Google Scholar] [CrossRef]
- Felderhoff, C.; Lyford, C.; Malaga, J.; Polkinghorne, R.; Brooks, C.; Garmyn, A.; Miller, M. Beef Quality Preferences: Factors Driving Consumer Satisfaction. Foods 2020, 9, 289. [Google Scholar] [CrossRef]
- Honikel, K.O. Reference Methods for the Assessment of Physical Characteristics of Meat. Meat Sci. 1998, 49, 447–457. [Google Scholar] [CrossRef]
- Font-i-Furnols, M.; Guerrero, L. Consumer Preference, Behavior and Perception about Meat and Meat Products: An Overview. Meat Sci. 2014, 98, 361–371. [Google Scholar] [CrossRef]
- Argyri, A.A.; Mallouchos, A.; Panagou, E.Z.; Nychas, G.-J.E. The Dynamics of the HS/SPME–GC/MS as a Tool to Assess the Spoilage of Minced Beef Stored under Different Packaging and Temperature Conditions. Int. J. Food Microbiol. 2015, 193, 51–58. [Google Scholar] [CrossRef] [PubMed]
- Hughes, J.M.; Oiseth, S.K.; Purslow, P.P.; Warner, R.D. A Structural Approach to Understanding the Interactions between Colour, Water-Holding Capacity and Tenderness. Meat Sci. 2014, 98, 520–532. [Google Scholar] [CrossRef] [PubMed]
- Polkinghorne, R.J.; Thompson, J.M. Meat Standards and Grading: A World View. Meat Sci. 2010, 86, 227–235. [Google Scholar] [CrossRef] [PubMed]
- Bittante, G. Biodiversity and Genetics of Beef Quality, a Review. Ital. J. Anim. Sci. 2023, 22, 867–884. [Google Scholar] [CrossRef]
- Tang, Y.; Wang, Y.-D.; Wang, Y.-Y.; Liao, Z.-Z.; Xiao, X.-H. Skeletal Muscles and Gut Microbiota-Derived Metabolites: Novel Modulators of Adipocyte Thermogenesis. Front. Endocrinol. 2023, 14, 1265175. [Google Scholar] [CrossRef]
- Pedersen, B.K.; Febbraio, M.A. Muscles, Exercise and Obesity: Skeletal Muscle as a Secretory Organ. Nat. Rev. Endocrinol. 2012, 8, 457–465. [Google Scholar] [CrossRef]
- Berg, R.M.G. The enduring quest for an ‘exercise factor’: A historical account of skeletal muscle as an endocrine organ. J. Physiol. 2026, 604, 44–65. [Google Scholar] [CrossRef] [PubMed]
- Sai-Ut, S.; Watchasit, S.; Indriani, S.; Srisakultiew, N.; Boonanuntanasarn, S.; Nakharuthai, C.; Kingwascharapong, P.; Pongsetkul, J. 1H NMR Metabolomic Responses Correlated to Meat Quality of Nile Tilapia (Oreochromis niloticus) Reared under Combined Dietary Salt and Water Salinity Conditions. Food Chem. X 2025, 32, 103235. [Google Scholar] [CrossRef] [PubMed]
- Hu, X.; Sun, M.; Chen, Q.; Zhao, Y.; Liang, N.; Wang, S.; Yin, P.; Yang, Y.; Lam, S.M.; Zhang, Q.; et al. Skeletal Muscle-Secreted DLPC Orchestrates Systemic Energy Homeostasis by Enhancing Adipose Browning. Nat. Commun. 2023, 14, 7916. [Google Scholar] [CrossRef]
- Wei, W.; Zha, C.; Jiang, A.; Chao, Z.; Hou, L.; Liu, H.; Huang, R.; Wu, W. A Combined Differential Proteome and Transcriptome Profiling of Fast- and Slow-Twitch Skeletal Muscle in Pigs. Foods 2022, 11, 2842. [Google Scholar] [CrossRef]
- Listrat, A.; Lebret, B.; Louveau, I.; Astruc, T.; Bonnet, M.; Lefaucheur, L.; Picard, B.; Bugeon, J. How Muscle Structure and Composition Influence Meat and Flesh Quality. Sci. World J. 2016, 2016, 3182746. [Google Scholar] [CrossRef] [PubMed]
- Li, Y.; Mao, K.; Zang, Y.; Lu, G.; Qiu, Q.; Ouyang, K.; Zhao, X.; Song, X.; Xu, L.; Liang, H.; et al. Revealing the Developmental Characterization of Rumen Microbiome and Its Host in Newly Received Cattle during Receiving Period Contributes to Formulating Precise Nutritional Strategies. Microbiome 2023, 11, 238. [Google Scholar] [CrossRef]
- Taylor, M.J.; Stafford, C.D.; Buhler, J.F.; Dang, D.S.; Alruzzi, M.A.; Najm, T.A.; Gerrard, S.D.; Thornton, K.J.; van Vliet, S.; El-Kadi, S.W.; et al. Inhibition of Pyruvate Dehydrogenase Accelerates Anaerobic Glycolysis under Postmortem Simulating Conditions. Meat Sci. 2024, 213, 109510. [Google Scholar] [CrossRef]
- Hwang, Y.-H.; Lee, E.-Y.; Lim, H.-T.; Joo, S.-T. Multi-Omics Approaches to Improve Meat Quality and Taste Characteristics. Food Sci. Anim. Resour. 2023, 43, 1067–1086. [Google Scholar] [CrossRef]
- Kumar, S.T.; Zheng, Y.; Xu, J.; Zhao, Z.; Zhang, Q.; Zhang, Y.; Li, M.; Zou, H.; Azeem, R.M.; Sun, W.-S.; et al. Transcriptome and Metabolome Insights into Key Genes Regulating Fat Deposition and Meat Quality in Pig Breeds. Animals 2024, 14, 3560. [Google Scholar] [CrossRef]
- Hu, Z.; Liu, X. Integration of Transcriptomics and Non-Targeted Metabolomics Reveals the Underlying Mechanism of Skeletal Muscle Development in Duck during Embryonic Stage. Int. J. Mol. Sci. 2023, 24, 5214. [Google Scholar] [CrossRef]
- Zhao, J.; Ge, X.; Li, T.; Yang, M.; Zhao, R.; Yan, S.; Wu, H.; Liu, Y.; Wang, K.; Xu, Z.; et al. Integrating Metabolomics and Transcriptomics to Analyze the Differences of Breast Muscle Quality and Flavor Formation between Daweishan Mini Chicken and Broiler. Poult. Sci. 2024, 103, 103920. [Google Scholar] [CrossRef]
- Hai, C.; Hao, Z.; Bu, L.; Lei, J.; Liu, X.; Zhao, Y.; Bai, C.; Su, G.; Yang, L.; Li, G. Increased Rumen Prevotella Enhances BCAA Synthesis, Leading to Synergistically Increased Skeletal Muscle in Myostatin-Knockout Cattle. Commun. Biol. 2024, 7, 1575. [Google Scholar] [CrossRef]
- Gao, L.; Zhang, L.; Chen, J.; Peng, L.; Guo, L.; Yang, L. From Genes to Phenotypes: A Review of Multilevel Omics Techniques in Beef Quality. Gene 2025, 962, 149416. [Google Scholar] [CrossRef] [PubMed]
- Huang, C.; Zhong, L.; Zou, X.; Huang, Y.; Cai, L.; Ma, J. Evidence Against the Causal Relationship Between a Putative Cis-Regulatory Variant of MYH3 and Intramuscular Fat Content in Pigs. Front. Vet. Sci. 2021, 8, 672852. [Google Scholar] [CrossRef] [PubMed]
- Tan, X.; Zhao, R.; Chen, J.; Yan, Z.; Sui, X.; Li, H.; Li, Q.; Du, X.; Liu, Y.; Yao, S.; et al. Integrative Transcriptomic, Proteomic and Metabolomic Analyses Yields Insights into Muscle Fiber Type in Cattle. Food Chem. 2025, 468, 142479. [Google Scholar] [CrossRef]
- Crouse, J.D.; Koohmaraie, M.; Seideman, S.D. The Relationship of Muscle Fibre Size to Tenderness of Beef. Meat Sci. 1991, 30, 295–302. [Google Scholar] [CrossRef] [PubMed]
- Wu, F.; Fu, Y.; Sun, J.; Zhao, W.; Gong, H.; Zhang, Z.; Wang, Z.; Wang, Q.; Pan, Y. Integrated Transcriptomic and Metabolomic Analysis Reveals VASH1 Influences Pork Quality by Regulating Skeletal Muscle Glycolysis. Foods 2025, 14, 3840. [Google Scholar] [CrossRef]
- Antonelo, D.S.; Gómez, J.F.M.; Silva, S.L.; Beline, M.; Zhang, X.; Wang, Y.; Pavan, B.; Koulicoff, L.A.; Rosa, A.F.; Goulart, R.S.; et al. Proteome Basis for the Biological Variations in Color and Tenderness of Longissimus Thoracis Muscle from Beef Cattle Differing in Growth Rate and Feeding Regime. Food Res. Int. 2022, 153, 110947. [Google Scholar] [CrossRef]
- Kierans, S.J.; Taylor, C.T. Glycolysis: A Multifaceted Metabolic Pathway and Signaling Hub. J. Biol. Chem. 2024, 300, 107906. [Google Scholar] [CrossRef]
- Yu, H.; Wang, J.; Zhang, K.; Cheng, G.; Mei, C.; Zan, L. Integrated Multi-Omics Analysis Reveals Variation in Intramuscular Fat among Muscle Locations of Qinchuan Cattle. BMC Genom. 2023, 24, 367. [Google Scholar] [CrossRef]
- Wærp, H.K.L.; Waters, S.M.; McCabe, M.S.; Cormican, P.; Salte, R. RNA-Seq Analysis of Bovine Adipose Tissue in Heifers Fed Diets Differing in Energy and Protein Content. PLoS ONE 2018, 13, e0201284. [Google Scholar] [CrossRef] [PubMed]
- Zhou, L.; Ren, Y.; Shi, Y.; Fan, S.; Zhao, L.; Dong, M.; Li, J.; Yang, Y.; Yu, Y.; Zhao, Q.; et al. Comprehensive Foodomics Analysis Reveals Key Lipids Affect Aroma Generation in Beef. Food Chem. 2024, 461, 140954. [Google Scholar] [CrossRef]
- Bonagurio, L.P.; Murakami, A.E.; Pereira-Maróstica, H.V.; Almeida, F.L.A.; Santos, T.C.; Pozza, P.C. Effects of Different Levels of Inosine-5′-Monophosphate (5′-IMP) Supplementation on the Growth Performance and Meat Quality of Finishing Pigs (75 to 100 Kg). Meat Sci. 2023, 196, 109016. [Google Scholar] [CrossRef]
- Huang, Z.; Zhang, J.; Gu, Y.; Cai, Z.; Feng, X.; Yang, C.; Xin, G. Research Progress on Inosine Monophosphate Deposition Mechanism in Chicken Muscle. Crit. Rev. Food Sci. Nutr. 2022, 62, 1062–1078. [Google Scholar] [CrossRef]
- Tu, T.; Wu, W.; Tang, X.; Ge, Q.; Zhan, J. Screening out Important Substances for Distinguishing Chinese Indigenous Pork and Hybrid Pork and Identifying Different Pork Muscles by Analyzing the Fatty Acid and Nucleotide Contents. Food Chem. 2021, 350, 129219. [Google Scholar] [CrossRef]
- Ehlers, L.; Kuppe, A.; Damerau, A.; Wilantri, S.; Kirchner, M.; Mertins, P.; Strehl, C.; Buttgereit, F.; Gaber, T. Surface AMP Deaminase 2 as a Novel Regulator Modifying Extracellular Adenine Nucleotide Metabolism. FASEB J. 2021, 35, e21684. [Google Scholar] [CrossRef] [PubMed]
- Wang, S.; Liu, T.; Peng, P.; Fu, Y.; Shi, S.; Liang, S.; Chen, X.; Wang, K.; Zhou, R. Integrated Transcriptomic Analysis of Liver and Muscle Tissues Reveals Candidate Genes and Pathways Regulating Intramuscular Fat Deposition in Beef Cattle. Animals 2025, 15, 1306. [Google Scholar] [CrossRef]
- Tan, Z.; Jiang, H. Molecular and Cellular Mechanisms of Intramuscular Fat Development and Growth in Cattle. Int. J. Mol. Sci. 2024, 25, 2520. [Google Scholar] [CrossRef] [PubMed]






| Sample | Raw_Reads | Clean_Reads | Raw_Data (G) | Clean_Data (G) | Mapped Reads | Clean_Q20 (%) | Clean_Q30 (%) | Clean_GC_Content (%) |
|---|---|---|---|---|---|---|---|---|
| H1 | 24,865,257 | 24,865,257 | 7.5 | 7.4 | 23,950,215 (96.32%) | 98.5 | 95.94 | 49.62 |
| H2 | 24,010,082 | 24,010,082 | 7.2 | 7.1 | 23,157,724 (96.45%) | 98.56 | 96.05 | 50.03 |
| H3 | 25,764,292 | 25,764,290 | 7.7 | 7.7 | 24,767,212 (96.13%) | 98.63 | 96.26 | 49.68 |
| H4 | 22,907,080 | 22,907,080 | 6.9 | 6.8 | 22,226,739 (97.03%) | 98.57 | 96.08 | 49.41 |
| H5 | 24,216,215 | 24,212,017 | 7.3 | 7.2 | 23,459,023 (96.89%) | 98.98 | 95.93 | 49.89 |
| H6 | 19,997,243 | 19,997,243 | 6 | 5.9 | 19,215,351 (96.09) | 98.69 | 96.32 | 49.82 |
| H7 | 21,070,085 | 21,070,085 | 6.3 | 6.2 | 20,347,381 (96.57%) | 98.47 | 96.03 | 49.14 |
| L1 | 26,920,506 | 26,920,506 | 8.1 | 8 | 26,169,424 (97.21%) | 98.64 | 96.26 | 50.12 |
| L2 | 19,876,525 | 19,872,491 | 6 | 5.9 | 19,184,903 (96.54%) | 98.95 | 95.79 | 49.81 |
| L3 | 21,215,585 | 21,215,585 | 6.4 | 6.3 | 20,617,305 (97.18%) | 99.14 | 96.65 | 50.14 |
| L4 | 21,647,486 | 21,644,193 | 6.5 | 6.4 | 20,994,867 (97.00%) | 98.95 | 95.78 | 49.48 |
| L5 | 21,761,745 | 21,757,828 | 6.5 | 6.5 | 21,046,347 (96.73%) | 98.97 | 95.84 | 49.35 |
| L6 | 21,322,754 | 21,322,754 | 6.4 | 6.3 | 20,610,574 (96.66%) | 98.53 | 96.15 | 48.02 |
| L7 | 22,531,645 | 22,531,645 | 6.8 | 6.7 | 21,727,265 (96.43%) | 98.69 | 96.47 | 49.28 |
| Metabolite | KEGG ID | Log2 FC | p-Value | VIP |
|---|---|---|---|---|
| Berberrubine | NA | 7.29 | 0.00 | 2.33 |
| 5-Hydroxymethyl tolterodine | NA | 2.39 | 0.00 | 2.06 |
| 1,1′-Ethylidenebistryptophan | NA | 4.94 | 0.00 | 1.99 |
| Brucine | C09084 | 4.91 | 0.00 | 1.92 |
| Norelgestromin | NA | 4.85 | 0.00 | 2.03 |
| Methylglucamine | NA | 4.29 | 0.00 | 1.93 |
| Sulfamerazine | NA | 3.86 | 0.00 | 1.77 |
| Osthol | C09280 | 3.80 | 0.00 | 1.76 |
| Pro-Lys-Ile | NA | 3.53 | 0.00 | 1.61 |
| Atractylenolide III | C17887 | 3.47 | 0.00 | 1.91 |
| KEGG Pathway | KEGG ID |
|---|---|
| Purine metabolism | 00230 |
| Metabolic pathways | 01100 |
| Biosynthesis of unsaturated fatty acids | 01040 |
| Pentose phosphate pathway | 00030 |
| Central carbon metabolism in cancer | 05230 |
| Fructose and mannose metabolism | 00051 |
| Carbon metabolism | 01200 |
| Starch and sucrose metabolism | 00500 |
| Insulin resistance | 04931 |
Disclaimer/Publisher’s Note: The statements, opinions and data contained in all publications are solely those of the individual author(s) and contributor(s) and not of MDPI and/or the editor(s). MDPI and/or the editor(s) disclaim responsibility for any injury to people or property resulting from any ideas, methods, instructions or products referred to in the content. |
© 2026 by the authors. Licensee MDPI, Basel, Switzerland. This article is an open access article distributed under the terms and conditions of the Creative Commons Attribution (CC BY) license.
Share and Cite
Ma, F.; Zhou, L.; Bao, Y.; Guo, L.; Sun, J.; Li, S.; Zhu, L.; Na, R.; Shi, C.; Gu, M.; et al. Integrating Transcriptomics and Metabolomics to Elucidate the Molecular Mechanisms Underlying Beef Quality Variations. Foods 2026, 15, 561. https://doi.org/10.3390/foods15030561
Ma F, Zhou L, Bao Y, Guo L, Sun J, Li S, Zhu L, Na R, Shi C, Gu M, et al. Integrating Transcriptomics and Metabolomics to Elucidate the Molecular Mechanisms Underlying Beef Quality Variations. Foods. 2026; 15(3):561. https://doi.org/10.3390/foods15030561
Chicago/Turabian StyleMa, Fengying, Le Zhou, Yanchun Bao, Lili Guo, Jiaxin Sun, Shuai Li, Lin Zhu, Risu Na, Caixia Shi, Mingjuan Gu, and et al. 2026. "Integrating Transcriptomics and Metabolomics to Elucidate the Molecular Mechanisms Underlying Beef Quality Variations" Foods 15, no. 3: 561. https://doi.org/10.3390/foods15030561
APA StyleMa, F., Zhou, L., Bao, Y., Guo, L., Sun, J., Li, S., Zhu, L., Na, R., Shi, C., Gu, M., & Zhang, W. (2026). Integrating Transcriptomics and Metabolomics to Elucidate the Molecular Mechanisms Underlying Beef Quality Variations. Foods, 15(3), 561. https://doi.org/10.3390/foods15030561

