Process Modeling, Optimization, and Heat Integration of Ethanol Reforming Process for Syngas Production with High H2/CO Ratio †
Abstract
1. Introduction
2. Modeling and Simulation
3. Results and Discussion
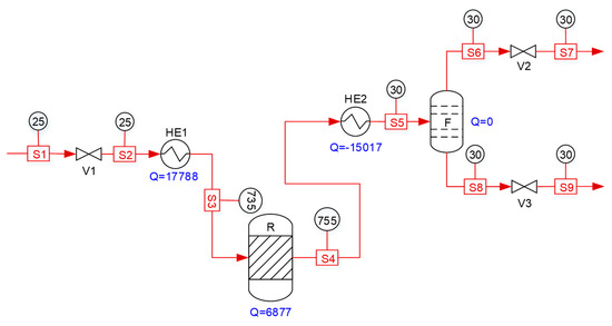
3.1. Optimization of Ethanol Reforming Process
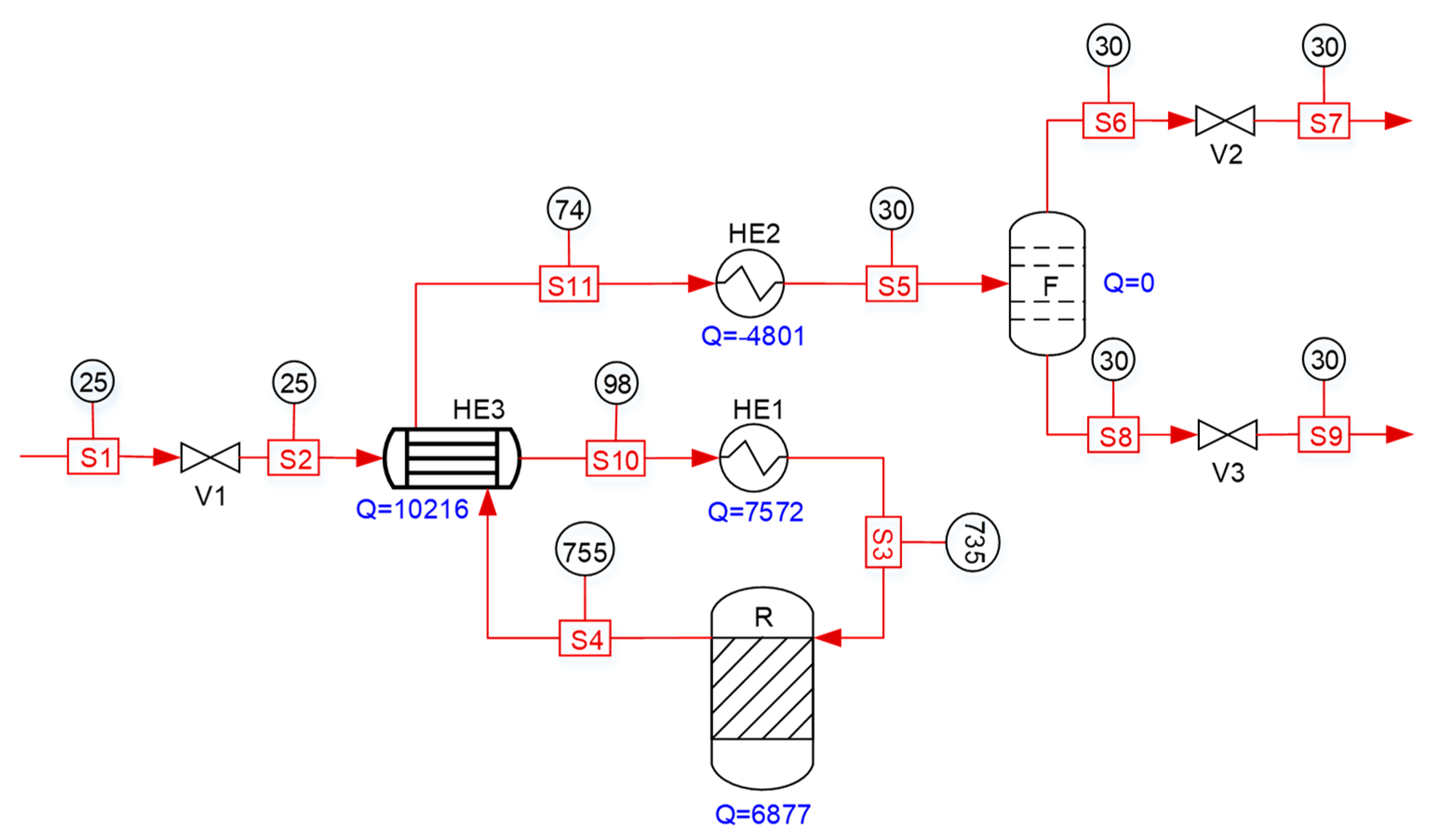
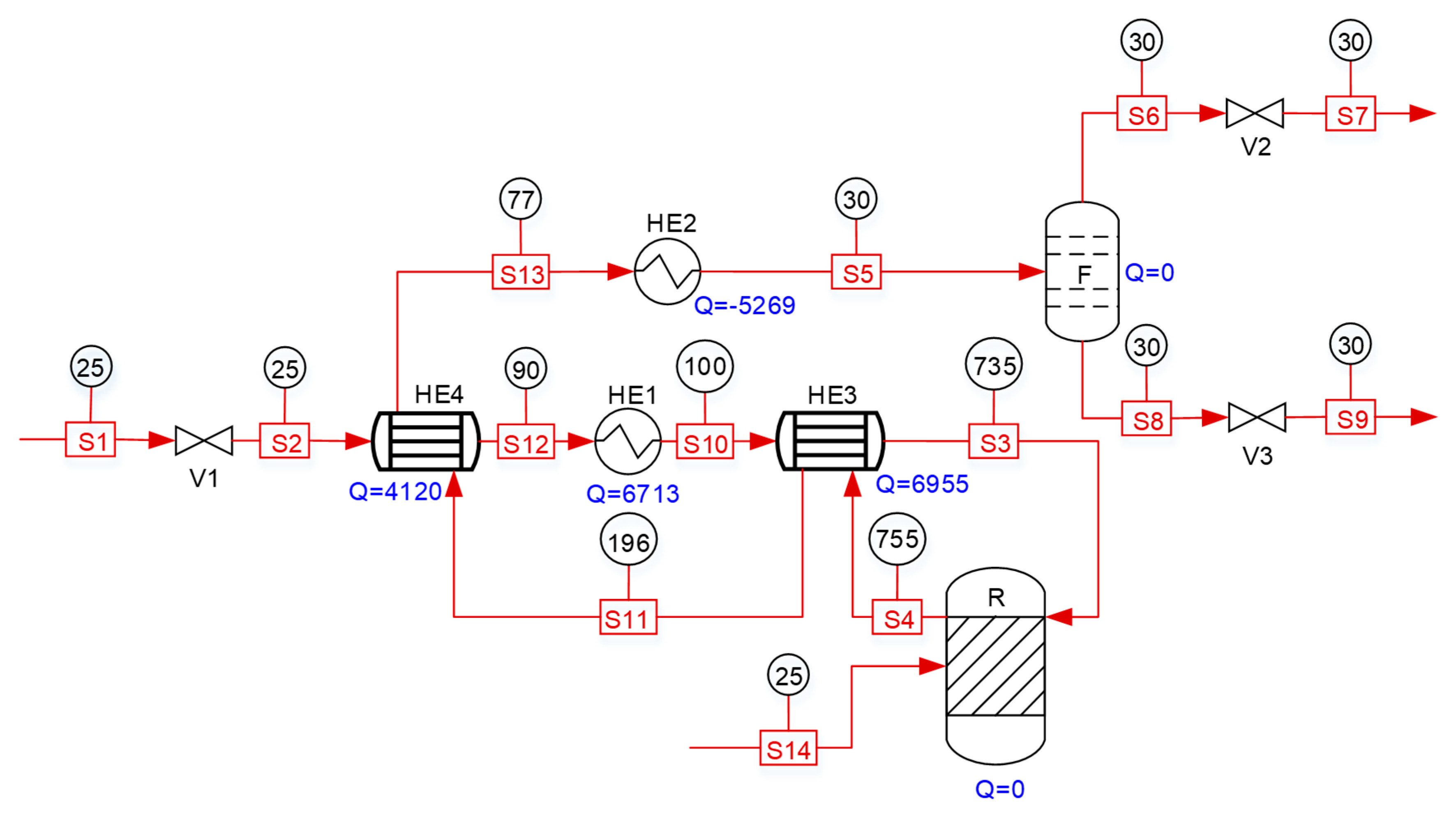
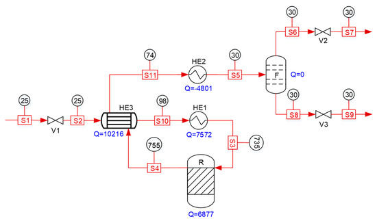
3.2. Heat Integration of Ethanol Reforming Process
4. Conclusions
Author Contributions
Funding
Conflicts of Interest
References
- Sun, S.H.; Yan, W.; Sun, P.Q.; Chen, J.W. Thermodynamic analysis of ethanol reforming for hydrogen production. Energy 2012, 44, 911–924. [Google Scholar] [CrossRef]
- Zhang, M.; Zhang, S.H.; Zhang, Z. Simulation research of hydrogen production from ethanol steam reforming. Nat. Gas Chem. Ind. 2014, 39, 70–72. [Google Scholar]
- Liu, T.; Hu, S.X.; Yu, Z.L.; Huang, J.J.; Li, J.Z.; Wang, Z.Q.; Fang, Y.T. Research of coal-direct chemical looping hydrogen generation with iron-based carrier modified by potassium. Int. J. Hydrog. Energy 2017, 42, 11038–11046. [Google Scholar] [CrossRef]
- Ni, M.; Leung, D.Y.C.; Leung, M.K.H. A review on reforming bio-ethanol for hydrogen production. Int. J. Hydrog. Energy 2007, 32, 3238–3247. [Google Scholar] [CrossRef]
- Wang, Z.D.; Huang, H.; Liu, H.T.; Zhou, X.Y. Self-sustained electrochemical promotion catalysts for partial oxidation reforming of heavy hydrocarbons. Int. J. Hydrog. Energy 2012, 37, 17928–17935. [Google Scholar] [CrossRef]
- Pirez, C.; Fang, W.H.; Capron, M.; Paul, S.; Jobic, H.; Dumeignil, F.; Duhamel, L.J. Steam reforming, partial oxidation and oxidative steam reforming for hydrogen production from ethanol over cerium nickel based oxyhydride catalyst. Appl. Catal. A Gen. 2016, 518, 78–86. [Google Scholar] [CrossRef]
- Rabenstein, G.; Hacker, V. Hydrogen for fuel cells from ethanol by steam-reforming, partial-oxidation and combined auto-thermal reforming: a thermodynamic analysis. J. Power Sour. 2008, 185, 1293–1304. [Google Scholar] [CrossRef]
- Huang, L.H.; Chen, R.R.; Chu, D.; Hsu, A.T. Hydrogen production through auto-thermal reforming of bio-ethanol oven Co-based catalysts: effect of iron in Co/Al2O3 catalysts. Int. J. Hydrog. Energy 2010, 35, 1138–1146. [Google Scholar] [CrossRef]
- Garrido, D.R.; Martinez, C.O.; Prat, M.S. Design of optimization-based controllers applied to an ethanol steam reformer for hydrogen production. Int. J. Hydrog. Energy 2012, 37, 11141–11156. [Google Scholar] [CrossRef]
- Rossetti, I.; Compagnoni, M.; Torli, M. Process simulation and optimisation of H2 production from ethanol steam reforming and its use in fuel cells. 1. thermodynamic and kinetic analysis. Chem. Eng. J. 2015, 281, 1024–1035. [Google Scholar] [CrossRef]
- Hedayati, A.; Corre, O.L.; Lacarriere, B.; Llorca, J. Dynamic simulation of pure hydrogen production via ethanol steam reforming in a catalytic membrane reactor. Energy 2016, 117, 316–324. [Google Scholar] [CrossRef]
- Serra, M.; Martinez, C.O.; Li, M.; Llorca, J. Model predictive control for ethanol steam reformers with membrane separation. Int. J. Hydrog. Energy 2017, 42, 1949–1961. [Google Scholar] [CrossRef]
- Roychowdhury, S.; Sundararajan, T.; Das, S.K. Conjugate heat transfer studies on steam reforming of ethanol in micro-channel systems. Int. J. Heat Mass Transf. 2019, 139, 660–774. [Google Scholar] [CrossRef]
- Afolabi, A.T.F.; Li, C.Z.; Kechagiopoulos, P.N. Microkinetic modelling and reaction pathway analysis of the steam reforming of ethanol over Ni/SiO2. Int. J. Hydrog. Energy 2019, 44, 22816–22830. [Google Scholar] [CrossRef]
- Huang, H.; Wang, Z.; Zhou, X.; Liu, H.; Wei, Y. Development and study of self-sustained electrochemical promotion catalysts for hydrocarbon reforming. ECS Trans. 2013, 58, 243–254. [Google Scholar] [CrossRef]
- Baruah, R.; Dixit, M.; Parejiya, A.; Basarkar, P.; Bhargav, A.; Sharma, S. Oxidative steam reforming of ethanol on rhodium catalyst-I: spatially resolved steady-state experiments and microkinetic modeling. Int. J. Hydrog. Energy 2017, 42, 10184–10198. [Google Scholar] [CrossRef]
- Sahoo, D.R.; Vajpai, S.; Patel, S.; Pant, K.K. Kinetic modeling of steam reforming of ethanol for the production of hydrogen over Co/Al2O3 catalyst. Chem. Eng. J. 2007, 125, 139–147. [Google Scholar] [CrossRef]
- White, C.W.; Seider, W.D. Computation of phase and chemical equilibrium part IV: approach to chemical equilibrium. AIChE J. 1981, 27, 466–471. [Google Scholar] [CrossRef]









| Heat Duty | Base Case | Integration I | Integration II (a) | Integration II (b) | Integration III |
|---|---|---|---|---|---|
| HE1 (kW) | 17,788 | 7572 | 10,833 | 7285 | 6713 |
| HE2 (kW) | −15,017 | −4801 | −8062 | −4514 | −5269 |
| HE3 (kW) | 0 | 10,216 | 6955 | 6955 | 6955 |
| HE4 (kW) | 0 | 0 | 0 | 3548 | 4120 |
| R (kW) | 6877 | 6877 | 6877 | 6877 | 0 |
© 2019 by the authors. Licensee MDPI, Basel, Switzerland. This article is an open access article distributed under the terms and conditions of the Creative Commons Attribution (CC BY) license (http://creativecommons.org/licenses/by/4.0/).
Share and Cite
Xiang, D.; Li, P.; Yuan, X. Process Modeling, Optimization, and Heat Integration of Ethanol Reforming Process for Syngas Production with High H2/CO Ratio. Processes 2019, 7, 960. https://doi.org/10.3390/pr7120960
Xiang D, Li P, Yuan X. Process Modeling, Optimization, and Heat Integration of Ethanol Reforming Process for Syngas Production with High H2/CO Ratio. Processes. 2019; 7(12):960. https://doi.org/10.3390/pr7120960
Chicago/Turabian StyleXiang, Dong, Peng Li, and Xiaoyou Yuan. 2019. "Process Modeling, Optimization, and Heat Integration of Ethanol Reforming Process for Syngas Production with High H2/CO Ratio" Processes 7, no. 12: 960. https://doi.org/10.3390/pr7120960
APA StyleXiang, D., Li, P., & Yuan, X. (2019). Process Modeling, Optimization, and Heat Integration of Ethanol Reforming Process for Syngas Production with High H2/CO Ratio. Processes, 7(12), 960. https://doi.org/10.3390/pr7120960

