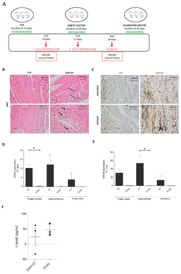
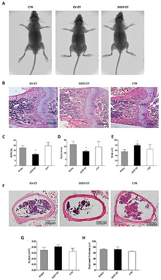
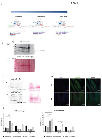
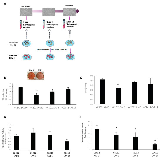
Identification of Sclerostin as a Putative New Myokine Involved in the Muscle-to-Bone Crosstalk
- Supplementary File 1:
PDF-Document (PDF, 364 KiB)
Magarò, M.S.; Bertacchini, J.; Florio, F.; Zavatti, M.; Potì, F.; Cavani, F.; Amore, E.; De Santis, I.; Bevilacqua, A.; Reggiani Bonetti, L.; Torricelli, P.; Maurel, D.B.; Biressi, S.; Palumbo, C. Identification of Sclerostin as a Putative New Myokine Involved in the Muscle-to-Bone Crosstalk. Biomedicines 2021, 9, 71. https://doi.org/10.3390/biomedicines9010071
Magarò MS, Bertacchini J, Florio F, Zavatti M, Potì F, Cavani F, Amore E, De Santis I, Bevilacqua A, Reggiani Bonetti L, Torricelli P, Maurel DB, Biressi S, Palumbo C. Identification of Sclerostin as a Putative New Myokine Involved in the Muscle-to-Bone Crosstalk. Biomedicines. 2021; 9(1):71. https://doi.org/10.3390/biomedicines9010071
Chicago/Turabian StyleMagarò, Maria S., Jessika Bertacchini, Francesca Florio, Manuela Zavatti, Francesco Potì, Francesco Cavani, Emanuela Amore, Ilaria De Santis, Alessandro Bevilacqua, Luca Reggiani Bonetti, Pietro Torricelli, Delphine B. Maurel, Stefano Biressi, and Carla Palumbo. 2021. "Identification of Sclerostin as a Putative New Myokine Involved in the Muscle-to-Bone Crosstalk" Biomedicines 9, no. 1: 71. https://doi.org/10.3390/biomedicines9010071


