Next Article in Journal
Using Relational Biology with Loop Analysis to Study the North Atlantic Biological Carbon Pump in a ‘Hybrid’ Non-Algorithmic Manner
Next Article in Special Issue
Partial Stability of Linear Hybrid Discrete–Continuous Itô Systems with Aftereffect
Previous Article in Journal
Remarks on Sequential Caputo Fractional Differential Equations with Fractional Initial and Boundary Conditions
Previous Article in Special Issue
A Finite-Time Disturbance Observer for Tracking Control of Nonlinear Systems Subject to Model Uncertainties and Disturbances
 
 
Font Type:
Arial Georgia Verdana
Font Size:
Aa Aa Aa
Line Spacing:
Column Width:
Background:
Article

A Robust Salp Swarm Algorithm for Photovoltaic Maximum Power Point Tracking Under Partial Shading Conditions

by
Boyan Huang
*,
Kai Song
,
Shulin Jiang
,
Zhenqing Zhao
*,
Zhiqiang Zhang
,
Cong Li
and
Jiawen Sun
College of Electrical Engineering and Information, Northeast Agricultural University, Harbin 150030, China
*
Authors to whom correspondence should be addressed.
Mathematics 2024, 12(24), 3971; https://doi.org/10.3390/math12243971
Submission received: 27 November 2024 / Revised: 11 December 2024 / Accepted: 13 December 2024 / Published: 17 December 2024
(This article belongs to the Special Issue Advances in Control Systems and Automatic Control)

Abstract

Currently, numerous intelligent maximum power point tracking (MPPT) algorithms are capable of tackling the global optimization challenge of multi-peak photovoltaic output power under partial shading conditions, yet they often face issues such as slow convergence, low tracking precision, and substantial power fluctuations. To address these challenges, this paper introduces a hybrid algorithm that integrates an improved salp swarm algorithm (SSA) with the perturb and observe (P&O) method. Initially, the SSA is augmented with a dynamic spiral evolution mechanism and a Lévy flight strategy, expanding the search space and bolstering global search capabilities, which in turn enhances the tracking precision. Subsequently, the application of a Gaussian operator for distribution calculations allows for the adaptive adjustment of step sizes in each iteration, quickening convergence and diminishing power oscillations. Finally, the integration with P&O facilitates a meticulous search with a small step size, ensuring swift convergence and further mitigating post-convergence power oscillations. Both the simulations and the experimental results indicate that the proposed algorithm outperforms particle swarm optimization (PSO) and grey wolf optimization (GWO) in terms of convergence velocity, tracking precision, and the reduction in iteration power oscillation magnitude.

1. Introduction

In the evolving landscape of renewable energy, solar power stands out as a clean and sustainable alternative that is garnering significant interest [1]. A central focus in contemporary research is enhancing the power output and, consequently, the conversion efficiency of solar panels.
Solar maximum power point tracking (MPPT) technology plays a pivotal role in optimizing the energy conversion efficiency of solar panels [2]. The essence of MPPT is to electronically or algorithmically assess the output voltage and current of solar panels against their maximum power point, adjusting the operating conditions to align with this optimal point. This adjustment ensures that solar panels operate at peak efficiency, even under fluctuating light and temperature conditions, thereby maximizing energy conversion [3,4,5,6]. In essence, MPPT acts as an intelligent regulator that dynamically manages the performance of solar panels in response to environmental changes to optimize power generation. Extensive research has been conducted globally on MPPT control techniques under various operating conditions. These techniques are broadly categorized into three groups: traditional MPPT control methods, those employing intelligent optimization algorithms, and hybrid approaches that combine elements of both [7].
In the context of uniform illumination and single-peak scenarios, the perturb and observe (P&O) and incremental conductance (INC) methods are prevalent for their ability to iteratively adjust battery voltage or current to identify the maximum power point of solar panels. Additionally, model-prediction-based approaches, such as those utilizing artificial neural networks (ANNs) or fuzzy logic inference, have been employed to predict the maximum power point with greater accuracy by establishing mathematical models of solar cells [8].
Under non-uniform illumination conditions, which present multi-peak challenges, MPPT control algorithms must be capable of global search to effectively track the maximum power point. Consequently, traditional algorithms like the P&O and INC methods, which are limited to addressing single-peak scenarios, are insufficient on their own. To overcome these limitations, researchers have integrated intelligent algorithms into the design of MPPT algorithms [9,10,11,12,13]. Refs. [14,15] integrated the particle swarm optimization (PSO) and grey wolf optimization (GWO) algorithms, respectively, with the P&O method to mitigate output power, voltage, and current fluctuations at the global maximum power point, thereby reducing power losses. While these approaches have merits, they encounter challenges: the PSO faces difficulties in avoiding local optima as the particle population grows, and the GWO lacks adaptive step size adjustment, leading to convergence volatility that impacts the longevity of powered loads. First-order sliding mode control (SMC) methods, as discussed in Ref. [16], exhibit fast response times and strong robustness against external disturbances. However, their application is hindered by the presence of chattering, which causes power losses and increases the wear on power electronic components. To mitigate these drawbacks, Ref. [17] suggests higher-order sliding mode control (HOSMC) methods, which offer smoother control action by eliminating chattering; however, these methods often involve complex design and tuning processes, which limit their practical deployment. Ref. [18] presents the application of backstepping sliding-mode control (BS-SMC) to PV storage systems. This method enhances the robustness of the MPPT algorithm, but it remains sensitive to parameter variations and requires substantial computational power for real-time operation, making it less suitable for low-cost or resource-constrained environments. Ref. [19] suggests an integration of the cuckoo search (CS) algorithm with the P&O method. This integration involves segmenting the population within the CS algorithm and employing distinct update strategies, which are designed to expedite tracking speed and enhance tracking precision. However, this refinement may lead to increased power oscillation losses. Notably, under conditions of gradually changing illumination, the algorithm may need to be restarted frequently, thereby exacerbating the associated drawbacks.
In response to the identified limitations within current MPPT control methodologies, this manuscript integrates the salp swarm algorithm (SSA) [20] into the MPPT framework and proposes enhancements to it. The findings indicate that these improvements markedly reduced the MPPT convergence time. Additionally, by integrating the refined salp swarm algorithm with the established P&O method, the chattering issue inherent in the traditional P&O method was mitigated, and power fluctuations were reduced by refining the search process, thereby minimizing equipment damage. Consequently, the proposed approach not only ensured swift convergence but also minimized power fluctuations post-convergence.

2. Analysis of the Multi-Peak Output Characteristics of Photovoltaic Arrays Under Partial Shading

In practical applications, photovoltaic (PV) systems are subject to variations in the terrain, environment, and weather, which can prevent uniform sunlight distribution across all PV cells, leading to partial shading scenarios [21,22]. Prolonged operation under such conditions can elevate cell temperatures, potentially causing local overheating. This, in turn, can manifest as a multi-peak phenomenon in the output power characteristic curve of the PV system when operating under partial shading. This study aims to further investigate the output power curve characteristics of PV arrays under diverse shading conditions. To this end, four distinct operating conditions for the PV array were defined. The resulting output characteristic curves under these conditions are depicted in Figure 1. The specific settings for temperature and illumination intensity are detailed in Table 1.
The global maximum power point (GMPP) and local maximum power point (LMPP) under the four working conditions are shown in Table 2.
Figure 1 illustrates that varying degrees of shading on the PV array altered its output characteristics, shifting from a single-peak to a multi-peak pattern. The transition to multi-peak characteristics was fundamentally attributed to the activation of bypass diodes in parallel with the shaded PV cells. The number of peak points in the PV module’s output characteristics correlated with the diversity of illumination intensities received by the array. The greater the complexity of local conditions and the wider the range of illumination intensities, the higher the number of local maximum power points. Consequently, conventional MPPT algorithms were susceptible to converging on local optima rather than the global maximum power point. Thus, developing MPPT algorithms capable of tracking the global maximum power point is of paramount importance.

3. MPPT Control Strategy Based on ISSA-P&O Algorithm

3.1. Salp Swarm Algorithm

The SSA is a novel bio-inspired optimization technique that emulates the collective behavior of salps as they navigate and feed in marine environments. Distinct from other bio-inspired algorithms, the SSA features a leader at the forefront of the swarm, which can independently move toward a target without disrupting the swarm’s cohesion, enhancing the algorithm’s ability to explore and exploit solution spaces. Followers positioned at the rear of the swarm adjust their positions based on the preceding salp and the leader’s direction, which aids in the algorithm’s local search capabilities. Typically, salps form elongated chains that facilitate efficient floating and foraging, a behavior that the SSA leverages to optimize performance.
Since its introduction in 2017, the SSA has been extensively utilized in a range of engineering design optimization challenges, image processing tasks, and path planning due to its straightforward concept, superior performance, and straightforward implementation. Recognizing the SSA’s minimal parameter requirements, its straightforward mechanism, and its efficacy in addressing multi-peak optimization issues [23,24], this study adopts the SSA as the control algorithm for maximum power point tracking in photovoltaic systems.
In the SSA, the roles of leaders and followers are assigned based on their positions within the salp chain. Salps positioned in the anterior half of the chain act as leaders, whereas those in the posterior half are designated as followers.
The position update formula for the leader can be expressed as follows:
X j i t = F j + c 1 u b j l b j c 2 + l b j , c 3 0.5 F j + c 1 u b j l b j c 2 + l b j , c 3 < 0.5
where t represents the current iteration number; X j i t is the position of the i salp leader in the j -dimensional space in the current generation; F j is the position of the current food source in the j -dimensional search space; u b j and l b j are the upper and lower limits of the j -dimensional search space, respectively; c 2 and c 3 are random numbers uniformly distributed on the interval (0, 1); and c 1 adaptively decreases as the iteration number increases. The value of c 1 is as follows:
c 1 = 2 e 4 t / T 2
where T represents the total number of iterations.
The position update formula for the followers can be expressed as follows:
X j i t = 1 2 X j i t 1 + X j i 1 t 1
where X j i t 1 and X j i 1 t 1 are the positions of the i and i 1 salp followers, respectively, in the j -dimensional space in the previous generation.

3.2. Improved Salp Swarm Optimization Algorithm

To mitigate the risk of the SSA becoming ensnared in local optima during the leader update phase, this manuscript introduces a dynamic spiral evolution mechanism to the food source model [25,26]. This mechanism reduces the influence of the food source on the leader as the iteration count increases. Initially, it prevents premature convergence to local extrema. As convergence progresses, the mechanism facilitates a closer approach to the optimal value, easing the transition out of local optima. This enhancement bolsters the algorithm’s local search capabilities and accelerates its convergence rate. The formula for the dynamic spiral evolution mechanism is presented below:
a = 1 e r a n d t T 1
t 1 = a 1 r a n d 1 , 1
L X = e t 1 * c o s l * 2 * π
where a represents a linearly decreasing factor, t 1 is a parameter that defines the dynamic helical shape, L X represents the added dynamic helical evolution mechanism, and l is a random number with a uniform distribution on [−1, 1].
As the iteration progresses, the value of a will decrease linearly from 1 to 0. In the initial stage, a relatively large decreasing factor enables the algorithm to maintain a good exploration ability, while a smaller decreasing factor in the later stage helps the algorithm possess a good exploitation ability.
To mitigate the tendency of the SSA to become trapped in local optima, this manuscript integrates the Lévy flight perturbation strategy [27]. This strategy is a unique random walk method that dynamically alters the search range, thereby enhancing the diversity of the search space and improving the algorithm’s capacity to identify the global optimum. The Lévy flight’s trajectory length fluctuates randomly and is not governed by a fixed distribution. The step size distribution density function for the Lévy flight can be succinctly described as follows:
L ( s ) ~ s 1 β , 0 < β 2
where s represents the step size of the Lévy motion, and β = 1.5.
The value in Equation (7) can be obtained from Equation (8):
s = μ ν 1 / β
where μ and ν are random numbers that conform to the normal distribution, μ ~ N ( 0 , σ μ 2 ) and ν ~ N ( 0 , σ ν 2 ) .
The σ μ and σ v in the formula are obtained from Equation (9):
σ μ = Γ ( 1 + β ) sin ( π β / 2 ) Γ [ ( 1 + β ) / 2 ] β 2 ( β 1 ) / 2 1 / β σ ν = 1
where Γ is the Gamma function.
Based on the above, the position of the leader is updated according to the following Formula (10):
X j i t = L X × F j + c 1 u b j l b j c 2 + l b j × s , c 3 0.5 L X × F j c 1 u b j l b j c 2 + l b j × s , c 3 < 0.5
To overcome the limitation of the SSA where the position updates of followers rely solely on their immediate predecessors and lack broader population insights, this paper introduces a non-uniform Gaussian mutation operator. This enhancement, based on Equation (3), leads to the formulation of Equation (11):
X j i ( t ) = 1 2 [ X j i ( t 1 ) + X j i 1 ( t 1 ) ] + Δ ( d , G D d i ) , c 4 0.5 1 2 [ X j i ( t 1 ) + X j i 1 ( t 1 ) ] Δ ( d , G D d i ) , c 4 < 0.5
Δ ( d , G D d i ) = G D d i ( 1 r ( 1 t / T ) b )
G D d i = N [ ( F j X j i ) , σ ]
where Δ ( t , G D l i ) represents the non-uniform mutation step size, which is a mutation operator that adaptively adjusts the step size through the Gaussian distribution G D l i ; c 4 and r are random numbers uniformly distributed within the interval [0, 1]; b is a system parameter that determines the degree of non-uniformity, with its value ranging from 1 to 5, set in this paper to b = 2; σ represents the standard deviation of the Gaussian distribution; and N represents the normal distribution.
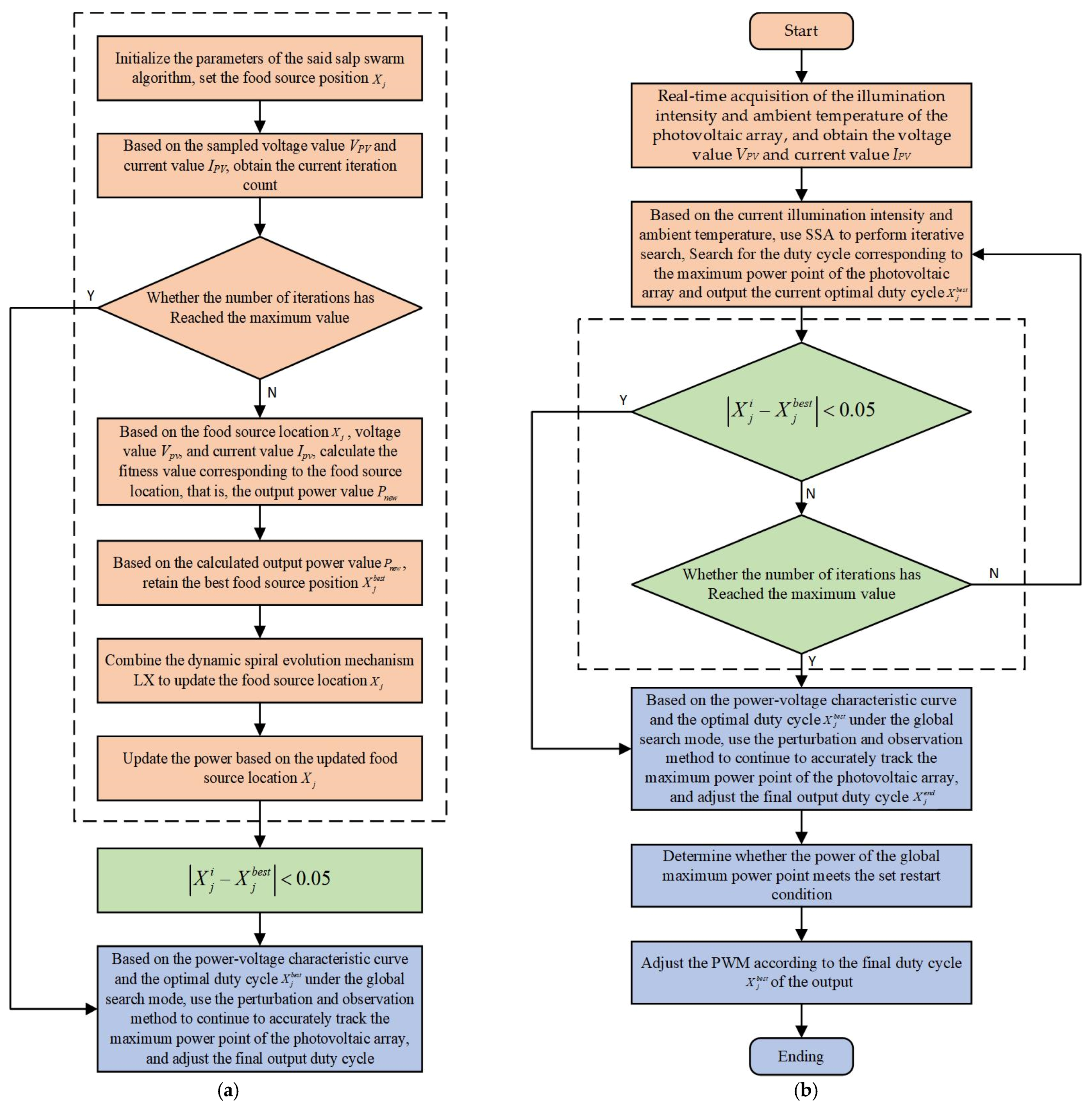
The incorporation of a non-uniform Gaussian mutation operator begins by applying a Gaussian distribution to the difference between the food source and the current individual’s position, followed by an adaptive adjustment of the mutation step size. This method ensures that follower individuals maintain sufficient exploration capabilities and fully exploit the information from the food source, enhancing search precision and preventing entrapment in local optima. The detailed process is depicted in Figure 2a.
In the photovoltaic MPPT control algorithm, compared with artificial intelligence algorithms, the small-step-size P&O algorithm has a more stable output during the steady-state tracking process [28]. However, the tracking effect of the P&O method is extremely closely related to the setting of the initial duty cycle. If the initial duty cycle is not set properly, it may lead to a poor tracking effect. Therefore, this paper combines the improved SSA with the P&O algorithm, and the P&O algorithm can update the duty cycle through Equation (14):
X j + 1 = X j b e s t + s i g n V p v V p r e v * d e l t a D
d e l t a D = 10 3 * ( V p v * I p v P p r e v ) / ( V p v V p r e v )
( P n e w P o l d ) / P o l d < 2 %
( P n e w P o l d ) / P o l d 2 %
where X j b e s t represents the optimal value in the global search mode, V p v represents the output voltage value of the photovoltaic array, V p r e v represents the output voltage value of the photovoltaic array recorded in the previous iteration, d e l t a D represents the step size for updating the duty cycle, and I p v represents the output current value of the photovoltaic array.
By utilizing the global search ability of the improved SSA, the optimization results are iterated to the vicinity of the maximum power point. The optimal value found is taken as the starting duty cycle of the P&O algorithm to continue the precise search on the P–V curve. This avoids unnecessary power oscillations after the algorithm converges to the global optimal value. When it is near the maximum power point, the algorithm is switched to the small-step-size P&O algorithm to maintain the stability of the power output. The specific process is shown in the Figure 2b.

4. Simulation and Analysis

To verify the performance of the improved SSA in MPPT, a photovoltaic system model was built in the simulation software, as shown in Figure 3. In this paper, two simulation environments including steady weather conditions and dynamic weather conditions were set up for simulation tests, and comparative experiments were carried out with the PSO algorithm, the basic SSA algorithm, and the GWO algorithm. The specific parameter settings of the main circuit were as follows: input capacitor C1 = 220 μF, inductor L1 = 50 μH, C2 = 300 μF, and load R1 = 20 Ω.

4.1. Steady Weather Conditions

To verify the performance of ISSA-P&O under steady weather conditions, a simulation comparison experiment was carried out as follows. A simulation environment was set up with an illumination intensity of 1000 W/m2 and a temperature of 25 °C. Under the current simulation experiment conditions, the global maximum power of the photovoltaic array was 1064.59 W. The simulation comparison experiment was conducted. The output power curves of the photovoltaic array under the uniform illumination condition for the four algorithms are shown in Figure 4, the tracking error over time in Figure 5.
As depicted in the power curves under steady weather conditions from the aforementioned results, all four algorithms were capable of tracking near the maximum power point. As shown in Table 3, the steady-state tracking power achieved by the ISSA-P&O method in this study outperformed the PSO, GWO, and SSA by increments of 8.92 W, 3.91 W, and 1.10 W, respectively, thereby effectively minimizing the tracking error. Additionally, the convergence time to reach the steady state was reduced by 0.4 s, 0.39 s, and 0.13 s, relative to the PSO, GWO, and SSA, which translated to a reduction in the tracking time by 53.33%, 52.70%, and 27.08%, respectively. The ISSA-P&O and SSA reached steady state significantly faster than PSO and GWO, with a marked decrease in power oscillations. In summary, the ISSA-P&O demonstrated superior tracking efficiency and accuracy under uniform illumination, which could substantially enhance the power generation efficiency of the photovoltaic system.

4.2. Dynamic Weather Conditions

Analysis of the simulation results under steady weather conditions demonstrated that the ISSA-P&O method exhibited superior tracking efficiency and accuracy in uniform illumination environments. However, given the complexity and variability of real-world environmental factors, the static mode may not adequately assess the algorithm’s adaptability in such dynamic settings. To thoroughly evaluate the dynamic tracking capabilities of the ISSA-P&O under fluctuating illumination conditions, this section introduces a dynamic weather condition simulation scenario to test its performance.
From 0 to 1.5 s, the initial phase of the experiment, the photovoltaic array operated under a uniform illumination intensity of 1000 W/m2. At the 1.5 s mark, the illumination intensity shifted abruptly to the partial shading mode corresponding to the predefined condition 4. The interval from 1.5 to 4 s constituted the second phase. The simulation experiments, as detailed in Table 2, revealed the global maximum power points for these scenarios to be 1064.59 W and 559.39 W. The tracking performance of each algorithm across these conditions is depicted in Figure 6. The performance comparison under dynamic weather conditions is shown in Table 4.
During the initial phase, all four algorithms were capable of tracking close to the maximum power point. The ISSA-P&O method recorded a steady-state output power of 1063.49 W, surpassing the SSA, GWO, and PSO by 3.31 W, 5.21 W, and 8.96 W, respectively, indicating a higher tracking accuracy. The ISSA-P&O also exhibited the least power oscillation upon reaching steady state. In terms of tracking velocity, the ISSA-P&O method demonstrated the quickest response, with its tracking time being 0.13 s, 0.4 s, and 0.41 s shorter than those of the SSA, GWO, and PSO, respectively.
In the second stage, following a sudden change in the illumination intensity, all algorithms initiated a rapid restart. The PSO algorithm was unable to accurately track the maximum power point, while the GWO, SSA, and ISSA-P&O managed to track near this point. The ISSA-P&O method achieved a steady-state output power of 558.76 W, which exceeded the output power of the SSA and GWO by 3.31 W and 5.21 W, respectively, indicating a smaller tracking error. Regarding the tracking velocity, the ISSA-P&O method outperformed the SSA and GWO, showcasing a significant advantage in response time.
In conclusion, the ISSA-P&O algorithm demonstrated the ability to swiftly reinitiate its search for the maximum power point under dynamic environmental conditions. The findings indicated that the algorithm maintained robust tracking performance in variable settings, comparable to its effectiveness in static conditions, thereby confirming the superior adaptability of ISSA-P&O across a range of complex environments.

5. Experimental Results

To verify the practicability of the ISSA-P&O algorithm proposed in this paper, in this chapter, a physical verification on the platform was carried out based on the simulation experiments in the previous section. Combined with the previous research on the MPPT control algorithm, an experimental platform for maximum power tracking of the photovoltaic system was built. The experimental platform is shown in Figure 7.
The primary experimental apparatus comprised the following: a 20 W monocrystalline silicon photovoltaic panel, an MPPT controller, a 200 Ω adjustable sliding rheostat, a multimeter, a PVT801 solar photovoltaic panel tester, an ST-LINK/V2 emulator, a DS1052E oscilloscope, and a 12 V 4.5 AH storage battery. The photovoltaic panel specifications were as follows: a rated power output of 20 W, an open-circuit voltage of 21.67 V, a nominal operating voltage of 18 V, a short-circuit current of 1.28 A, and a maximum operating current of 1.11 A, with dimensions measuring 420 mm by 350 mm. The parameter characteristics of the photovoltaic panel in the experiment are shown in Table 5.
The main equipment used for the MPPT control experiment and the functions of the equipment was as follows:
  • Solar photovoltaic panel tester of model PVT801: It was used to measure the actual output voltage, current, and power of the photovoltaic panel under the current environment.
  • Buck circuit: By changing the duty cycle and controlling the input voltage to regulate the output current, the system was made to operate near the maximum power point.
  • ST-LINK/V2 emulator: It downloaded the algorithm written on the Keil5 software V5.34.0.0 into the STM32 core control board.
  • STM32 core control board: The STM32 core control board was the core execution unit of the MPPT control algorithm. It ran the MPPT algorithm to calculate and adjust the duty cycle of the buck converter in real time to track the maximum power point.
  • 200 Ω adjustable sliding rheostat: It was used to observe and analyze the performance and response speed of the MPPT control algorithm when the load changed.
  • DS1052E oscilloscope: Through the oscilloscope, the changes of electrical signals could be monitored and visualized in real time. The voltage waveform of the signal, the response speed and stability at the moment of power-on, etc., could be observed.
The uniform illumination experiment was conducted under clear outdoor weather conditions, with an ambient temperature of 25 °C. During a 30 min period around noon, when the weather remained stable, the solar irradiance was measured to be approximately 1140 W/m2 using a solar radiation meter. Under these conditions, the photovoltaic modules were considered to be uniformly illuminated. To determine the actual output characteristic curve of the photovoltaic panel under test conditions, the panel’s output terminal was connected to a photovoltaic tester in a non-obstructed lighting environment. The output power was measured at varying current levels, capturing the corresponding output voltages and currents of the photovoltaic module. A total of 15 data sets were collected and documented, as presented in Table 6. Utilizing these measurements, the maximum power point and the actual output characteristic curve of the photovoltaic panel under the specified conditions were derived and graphed.
According to the measured data in the Table 6, the output voltage at the maximum power point could be obtained as approximately 18 V, the output current was about 0.44 A, and the output power at the maximum power point was around 8 W.
The MPPT control algorithm determined whether the photovoltaic system could maintain the output of maximum power. To verify the superiority and inferiority of the proposed ISSA-P&O maximum power point tracking control algorithm, this experiment was carried out on the self-made MPPT controller. The program of the proposed control algorithm was written by Keil5 and input into the STM32 main control chip to complete the tracking control process of the system. The output voltage waveform of the photovoltaic module under the perturbation method was observed at the moment of power-on, as shown in the Figure 8.
Under uniform illumination conditions, it can be seen from Figure 8 that the P&O method took about 2.1 s to stabilize near the maximum power point. The corresponding output voltage was approximately 18.1 V with relatively large fluctuations, about 2.8 V. The oscillation depended on the selected size of the perturbation step. At this time, the measured current was approximately 0.43 A, and the obtained output power was 7.96 W. The ISSA-P&O algorithm took about 5 s to track the maximum power. The voltage remained stable at 18.5 V with almost no fluctuations. At this time, the measured current was 0.44 A, and its output power was 8.14 W. Moreover, the steady-state power loss was better than that of the P&O.
The primary cause of reduced power output in a photovoltaic module was the reduction in illumination or shading. Table 7 presents comparative experimental data on the effect of shading a single solar cell on the output power. To evaluate the performance of the MPPT controller employing the ISSA-P&O algorithm under partial shading conditions, the experiment involved shading one solar cell by 1/2 to test the algorithm’s feasibility and tracking efficacy.
Figure 9 demonstrates that the particle swarm optimization algorithm, which was duty cycle-based, required approximately 3.8 s to locate the maximum power point. Post-stabilization, the system voltage remained nearly constant, with an output voltage of about 16.2 V and a measured current of approximately 0.17 A. Table 7 confirms that the system successfully tracked the global maximum power. In summary, the ISSA-P&O algorithm employed in this study accurately and swiftly identified the global maximum power under partial shading conditions, offering an effective solution for optimizing the maximum power output of photovoltaic energy systems under such conditions. Figure 8 demonstrates that the particle swarm optimization algorithm, which was duty cycle-based, required approximately 3.8 s to locate the maximum power point. Post-stabilization, the system voltage remained nearly constant, with an output voltage of about 16.2 V and a measured current of approximately 0.17 A. In summary, the ISSA-P&O algorithm employed in this study accurately and swiftly identified the global maximum power under partial shading conditions, offering an effective solution for optimizing the maximum power output of photovoltaic energy systems under such conditions.

6. Conclusions

This paper proposes a maximum power point tracking control strategy for photovoltaic arrays, utilizing an ISSA-P&O method. To overcome the limitations inherent in the SSA, the step size in the Lévy flight mechanism was modified to an adaptively decreasing sequence, aligning with the exploration and exploitation needs at different stages of the algorithm’s operation. This modification allowed for increased random movement probability in the initial phase, ensuring the algorithm could effectively escape from the LMPP, and expedited convergence in later stages. The incorporation of boundary condition handling facilitated a closer approach to the optimal solution, thereby reducing the iteration count. To prevent power oscillations post-convergence to the GMPP, a small-step P&O algorithm was engaged to maintain output stability. Simulation outcomes indicated that the proposed method outperformed both the PSO and GWO algorithms in terms of convergence speed and steady-state power fluctuations, significantly enhancing the energy efficiency of photovoltaic systems.
However, the proposed method was only tested in small-scale scenarios, and its scalability to larger, more complex photovoltaic systems remains to be evaluated. Future work will focus on investigating the adaptability of the ISSA-P&O method to larger arrays and more dynamic environments, where system parameters may vary more significantly. The method’s computational complexity and real-time performance in larger systems must also be addressed as these factors could impact its practical deployment. Further studies will explore potential optimization strategies to enhance the scalability and robustness of the approach, ensuring its suitability for large-scale, industrial applications.

Author Contributions

Conceptualization, B.H. and K.S.; methodology, B.H.; software, K.S.; validation, S.J. and Z.Z. (Zhenqing Zhao); formal analysis, S.J. and Z.Z. (Zhiqiang Zhang); investigation, C.L. and J.S.; resources, C.L. and Z.Z. (Zhiqiang Zhang); data curation, J.S. and Z.Z. (Zhenqing Zhao); writing—original draft preparation, B.H. and K.S.; writing—review and editing, Z.Z. (Zhenqing Zhao) and S.J.; visualization, K.S.; supervision, B.H.; project administration, B.H.; funding acquisition, B.H. All authors have read and agreed to the published version of the manuscript.

Funding

This research was funded by the National Natural Science Foundation of China under grant number 61601140 and the Postdoctoral Initiation Foundation of Heilongjiang under grant number 68641400.

Data Availability Statement

Data are unavailable due to privacy.

Acknowledgments

The authors sincerely thank the National Natural Science Foundation of China and the Postdoctoral Initiation Foundation of Heilongjiang for their financial support. We are also very grateful to the anonymous reviewers for their valuable comments and suggestions for the improvement of this paper.

Conflicts of Interest

The authors declare no conflicts of interest.

Nomenclature

Acronyms
PPower
UVoltage
tTime
MPPTMaximum power point tracking
P&OPerturb and observe
INCIncremental conductance
ANNArtificial neural networks
PSOParticle swarm optimization
GWOGrey wolf optimization
SMCSliding mode control
HOSMCHigher-order sliding mode control
BS-SMCBackstepping sliding mode control
CSCuckoo search
SSASalp swarm algorithm
PVPhotovoltaic
GMPPGlobal maximum power point
LMPPLocal maximum power point
ISSA-P&OThe improvements of grey wolf optimization and perturbation and
observation
Symbols
t Current iteration number
X j i t The position of the i salp leader in the j-dimensional space in the current generation
F j The position of the current food source in the j -dimensional search space
u b j The upper limits of the j -dimensional search space
l b j The lower limits of the j -dimensional search space
c 2 Random numbers uniformly distributed on the interval (0, 1)
c 3 Random numbers uniformly distributed on the interval (0, 1)
c 1 The adaptive value decreases as the iteration number increases
T Total number of iterations
X j i t 1 The positions of the i salp followers respectively in the j -dimensional space in the previous generation
X j i 1 t 1 The   positions   of   the   i 1 salp followers respectively in the j -dimensional space in the previous generation
a Linearly decreasing factor
t 1 Parameter that defines the dynamic helical shape
L X The added dynamic helical evolution mechanism
l A random number with a uniform distribution on [−1, 1]
s The step size of the Lévy motion
β The exponent in the probability distribution of the step lengths
μ Random numbers that conform to the normal distribution
ν Random numbers that conform to the normal distribution
σ μ The variance of the normal distribution concerning μ
σ v The variance of the normal distribution concerning v
Γ Gamma function
N Normal distribution
σ The standard deviation of the Gaussian distribution
b Parameter that determines the degree of non-uniformity
c 4 Random numbers uniformly distributed within the interval [0, 1]
r Random numbers uniformly distributed within the interval [0, 1]
Δ ( t , G D l i ) The non-uniform mutation step size
X j b e s t The optimal value in the global search mode
V p v Output voltage value of the photovoltaic array
V p r e v Output voltage value of the photovoltaic array recorded in the previous iteration
d e l t a D Step size for updating the duty cycle
I p v Output current value of the photovoltaic array
C 1 Photovoltaic side capacitor
C 2 Load side capacitor
L 1 Inductance
R 1 Load resistance
V o c Open-circuit voltage
I s c Short-circuit current
P m Maximum power point power
V m Maximum power point voltage
I m Maximum power point current

References

  1. Hayat, M.B.; Ali, D.; Monyake, K.C.; Alagha, L.; Ahmed, N. Solar energy—A look into power generation, challenges, and a solar-powered future. Int. J. Energy Res. 2019, 43, 1049–1067. [Google Scholar] [CrossRef]
  2. Villegas-Mier, C.G.; Rodriguez-Resendiz, J.; Álvarez-Alvarado, J.M.; Rodriguez-Resendiz, H.; Herrera-Navarro, A.M.; Rodríguez-Abreo, O. Artificial neural networks in MPPT algorithms for optimization of photovoltaic power systems: A review. Micromachines 2021, 12, 1260. [Google Scholar] [CrossRef]
  3. Bollipo, R.B.; Mikkili, S.; Bonthagorla, P.K. Hybrid, optimal, intelligent and classical PV MPPT techniques: A review. CSEE J. Power Energy Syst. 2020, 7, 9–33. [Google Scholar]
  4. Katche, M.L.; Makokha, A.B.; Zachary, S.O.; Adaramola, M.S. A comprehensive review of maximum power point tracking (mppt) techniques used in solar pv systems. Energies 2023, 16, 2206. [Google Scholar] [CrossRef]
  5. Srivastava, R.; Tiwari, A.N.; Giri, V.K. An overview on performance of PV plants commissioned at different places in the world. Energy Sustain. Dev. 2020, 54, 51–59. [Google Scholar] [CrossRef]
  6. Yap, K.Y.; Sarimuthu, C.R.; Lim, J.M.Y. Artificial intelligence based MPPT techniques for solar power system: A review. J. Mod. Power Syst. Clean Energy 2020, 8, 1043–1059. [Google Scholar]
  7. Rajwar, K.; Deep, K.; Das, S. An exhaustive review of the metaheuristic algorithms for search and optimization: Taxonomy, applications, and open challenges. Artif. Intell. Rev. 2023, 56, 13187–13257. [Google Scholar] [CrossRef]
  8. Abidi, H.; Sidhom, L.; Chihi, I. Systematic literature review and benchmarking for photovoltaic MPPT techniques. Energies 2023, 16, 3509. [Google Scholar] [CrossRef]
  9. Chao, K.H.; Bau, T.T.T. Global Maximum Power Point Tracking of Photovoltaic Module Arrays Based on an Improved Intelligent Bat Algorithm. Electronics 2024, 13, 1207. [Google Scholar] [CrossRef]
  10. Qi, P.; Xia, H.; Cai, X.; Yu, M.; Jiang, N.; Dai, Y. Novel Global MPPT Technique Based on Hybrid Cuckoo Search and Artificial Bee Colony under Partial-Shading Conditions. Electronics 2024, 13, 1337. [Google Scholar] [CrossRef]
  11. Liu, T.; Liu, S.; Yu, H.; Wu, Z.; Tong, J.; Yuan, Q. Research on Hybrid Approach for Maximum Power Point Tracking of Photovoltaic Systems under Various Operating Conditions. Electronics 2024, 13, 3880. [Google Scholar] [CrossRef]
  12. Wang, Y.; Sun, L. Photovoltaic Maximum Power Point Tracking Technology Based on Improved Perturbation Observation Method and Backstepping Algorithm. Electronics 2024, 13, 3960. [Google Scholar] [CrossRef]
  13. Li, X.; He, Y.; Li, M. Research on Photovoltaic Maximum Power Point Tracking Control Based on Improved Tuna Swarm Algorithm and Adaptive Perturbation Observation Method. Energies 2024, 17, 2985. [Google Scholar] [CrossRef]
  14. Sundareswaran, K.; Palani, S. Application of a combined particle swarm optimization and perturb and observe method for MPPT in PV systems under partial shading conditions. Renew. Energy 2015, 75, 308–317. [Google Scholar] [CrossRef]
  15. Mohanty, S.; Subudhi, B.; Ray, P.K. A grey wolf-assisted perturb & observe MPPT algorithm for a PV system. IEEE Trans. Energy Convers. 2016, 32, 340–347. [Google Scholar]
  16. Sreeraj, E.S.; Chatterjee, K.; Bandyopadhyay, S. One-cycle-controlled single-stage three-phase grid-connected PV system with maximum power point tracking. IEEE Trans. Ind. Electron. 2010, 57, 1957–1964. [Google Scholar]
  17. Roy, T.K.; Oo, A.M.T.; Ghosh, S.K. Designing a High-Order Sliding Mode Controller for Photovoltaic- and Battery Energy Storage System-Based DC Microgrids with ANN-MPPT. Energies 2024, 17, 532. [Google Scholar] [CrossRef]
  18. Bjaoui, M.; Khiari, B.; Benadli, R.; Memni, M.; Sellami, A. Practical Implementation of the Backstepping Sliding Mode Controller MPPT for a PV-Storage Application. Energies 2019, 12, 3539. [Google Scholar] [CrossRef]
  19. Ge, C.J.; Wu, P.; Dong, X.X.; Jin, J.Z. Improvement of Photovoltaic MPPT Based on Cuckoo Search Algorithm. Acta Energiae Solaris Sin. 2022, 43, 59. [Google Scholar]
  20. Mirza, A.F.; Mansoor, M.; Ling, Q.; Yin, B.; Javed, M.Y. A Salp-Swarm Optimization based MPPT technique for harvesting maximum energy from PV systems under partial shading conditions. Energy Convers. Manag. 2020, 209, 112625. [Google Scholar] [CrossRef]
  21. Górecki, K.; Krac, E.; Dąbrowski, J. Modelling an Influence of Solar Cells’ Connection Manner in Silicon Photovoltaic Modules on Their Characteristics with Partial Shading. Energies 2024, 17, 5741. [Google Scholar] [CrossRef]
  22. PraveenKumar, S.; Agyekum, E.B.; Kumar, A.; Velkin, V.I. Performance evaluation with low-cost aluminum reflectors and phase change material integrated to solar PV modules using natural air convection: An experimental investigation. Energy 2023, 266, 126415. [Google Scholar] [CrossRef]
  23. Ali, M.H.M.; Mohamed, M.M.S.; Ahmed, N.M.; Zahran, M.B.A. Comparison between P&O and SSO techniques based MPPT algorithm for photovoltaic systems. Int. J. Electr. Comput. Eng. 2022, 12, 32–40. [Google Scholar]
  24. Ibrahim, A.W.; Zhijian, F.; Farh, H.M.H.; Dagal, I.; Al-Shamma’a, A.A.; Al-Shaalan, A.M.; Kai, Y. Hybrid SSA-PSO based intelligent direct sliding-mode control for extracting maximum photovoltaic output power and regulating the DC-bus voltage. Int. J. Hydrogen Energy 2024, 51, 348–370. [Google Scholar]
  25. Omar, M.B.; Bingi, K.; Prusty, B.R.; Ibrahim, R. Recent Advances and Applications of Spiral Dynamics Optimization Algorithm: A Review. Fractal Fract. 2022, 6, 27. [Google Scholar] [CrossRef]
  26. Deghfel, N.; Badoud, A.E.; Merahi, F.; Bajaj, M.; Zaitsev, I. A new intelligently optimized model reference adaptive controller using GA and WOA-based MPPT techniques for photovoltaic systems. Sci. Rep. 2024, 14, 6827. [Google Scholar] [CrossRef]
  27. Fioriti, V.; Fratichini, F.; Chiesa, S.; Moriconi, C. Levy foraging in a dynamic environment–extending the levy search. Int. J. Adv. Rob. Syst. 2015, 12, 98. [Google Scholar] [CrossRef]
  28. Yüksek, G.; Mete, A.N. A P&O based variable step size MPPT algorithm for photovoltaic applications. Gazi Univ. J. Sci. 2023, 36, 608–622. [Google Scholar]
Figure 1. Output characteristic curves of PV array at different irradiances.
Figure 1. Output characteristic curves of PV array at different irradiances.
Mathematics 12 03971 g001
Figure 2. Flowcharts of (a) the ISSA algorithm and (b) the overall ISSA-P&O algorithm.
Figure 2. Flowcharts of (a) the ISSA algorithm and (b) the overall ISSA-P&O algorithm.
Mathematics 12 03971 g002
Figure 3. Overall structure of the ISSA-P&O-based MPPT of the PV system.
Figure 3. Overall structure of the ISSA-P&O-based MPPT of the PV system.
Mathematics 12 03971 g003
Figure 4. The power tracking curves under steady weather conditions. (a) PSO, (b) GWO, (c) SSA, and (d) ISSA-P&O.
Figure 4. The power tracking curves under steady weather conditions. (a) PSO, (b) GWO, (c) SSA, and (d) ISSA-P&O.
Mathematics 12 03971 g004
Figure 5. Tracking power error over time. (a) PSO, (b) GWO, (c) SSA, and (d) ISSA-P&O.
Figure 5. Tracking power error over time. (a) PSO, (b) GWO, (c) SSA, and (d) ISSA-P&O.
Mathematics 12 03971 g005
Figure 6. The power tracking curves under dynamic weather conditions. (a) PSO, (b) GWO, (c) SSA, and (d) ISSA-P&O.
Figure 6. The power tracking curves under dynamic weather conditions. (a) PSO, (b) GWO, (c) SSA, and (d) ISSA-P&O.
Mathematics 12 03971 g006
Figure 7. Experimental platform.
Figure 7. Experimental platform.
Mathematics 12 03971 g007
Figure 8. Experimental output voltage tracking curves under steady weather conditions. (a) P&O and (b) ISSA-P&O.
Figure 8. Experimental output voltage tracking curves under steady weather conditions. (a) P&O and (b) ISSA-P&O.
Mathematics 12 03971 g008
Figure 9. Experimental output voltage tracking curves under dynamic weather conditions. (a) P&O and (b) ISSA-P&O.
Figure 9. Experimental output voltage tracking curves under dynamic weather conditions. (a) P&O and (b) ISSA-P&O.
Mathematics 12 03971 g009
Table 1. Parameter settings for four operating conditions.
Table 1. Parameter settings for four operating conditions.
ConditionTemperature (°C)Solar Irradiation (W/m2)
PV1PV2PV3PV4PV5
Condition 12510001000100010001000
Condition 225100010001000800800
Condition 32510001000800800600
Condition 425800800700600400
Table 2. GMPP and LMPP for four operating conditions.
Table 2. GMPP and LMPP for four operating conditions.
ConditionGMPP (W)LMPP1 (W)LMPP2 (W)LMPP3 (W)
Condition 11064.59
Condition 2915.03626.94
Condition 3725.19717.75407.72
Condition 4559.39493.03467.33329.39
Table 3. Algorithm performance comparison under steady weather conditions.
Table 3. Algorithm performance comparison under steady weather conditions.
ConditionsAlgorithmConvergence Time (s)Steady-State Tracking Power (W)Tracking Error (%)
Steady weather conditions,
1000 W/m2
PSO0.751055.230.887
GWO0.741060.240.410
SSA0.481063.050.145
ISSA-P&O0.351064.150.041
Table 4. Performance comparison under dynamic weather conditions.
Table 4. Performance comparison under dynamic weather conditions.
ConditionsAlgorithmConvergence Time (s)Steady-State Tracking Power (W)Tracking Error (%)
Dynamic weather conditionsPSO0.76/2.321054.53/528.720.954/5.801
GWO0.75/2.451058.28/548.250.596/2.032
SSA0.48/2.201060.18/553.450.416/1.073
ISSA-P&O0.35/1.891063.49/558.760.103/0.113
Table 5. Photovoltaic panel parameter characteristics in the experiment.
Table 5. Photovoltaic panel parameter characteristics in the experiment.
ParameterVoc (V)Isc (A)Pm (W)Vm (V)Im (A)
100%21.671.2820181.11
Table 6. The actual output voltage, current, and power values under the current environmental conditions.
Table 6. The actual output voltage, current, and power values under the current environmental conditions.
Number of SamplesVpv (V)Ipv (A)Ppv (W)
122.3200
221.700.1262.736
321.610.1413.049
421.450.1483.188
520.980.2314.852
620.560.2915.990
720.020.3366.743
819.680.3737.361
919.230.3967.627
1019.100.4107.831
1118.560.4338.056
1218.540.4418.176
1318.500.4458.195
1414.750.4486.608
1500.4940
Table 7. Characteristic parameters of different component shading ratios.
Table 7. Characteristic parameters of different component shading ratios.
Shading RatiosVoc (V)Isc (A)Pm (W)Vm (V)Im (A)Power Loss (%)
0%20.050.548.1918.510.440.00%
25%19.830.548.1418.490.440.60%
50%18.800.362.9516.240.1878.66%
100%17.650.070.5310.980.0495.63%
Disclaimer/Publisher’s Note: The statements, opinions and data contained in all publications are solely those of the individual author(s) and contributor(s) and not of MDPI and/or the editor(s). MDPI and/or the editor(s) disclaim responsibility for any injury to people or property resulting from any ideas, methods, instructions or products referred to in the content.

Share and Cite

MDPI and ACS Style

Huang, B.; Song, K.; Jiang, S.; Zhao, Z.; Zhang, Z.; Li, C.; Sun, J. A Robust Salp Swarm Algorithm for Photovoltaic Maximum Power Point Tracking Under Partial Shading Conditions. Mathematics 2024, 12, 3971. https://doi.org/10.3390/math12243971

AMA Style

Huang B, Song K, Jiang S, Zhao Z, Zhang Z, Li C, Sun J. A Robust Salp Swarm Algorithm for Photovoltaic Maximum Power Point Tracking Under Partial Shading Conditions. Mathematics. 2024; 12(24):3971. https://doi.org/10.3390/math12243971

Chicago/Turabian Style

Huang, Boyan, Kai Song, Shulin Jiang, Zhenqing Zhao, Zhiqiang Zhang, Cong Li, and Jiawen Sun. 2024. "A Robust Salp Swarm Algorithm for Photovoltaic Maximum Power Point Tracking Under Partial Shading Conditions" Mathematics 12, no. 24: 3971. https://doi.org/10.3390/math12243971

APA Style

Huang, B., Song, K., Jiang, S., Zhao, Z., Zhang, Z., Li, C., & Sun, J. (2024). A Robust Salp Swarm Algorithm for Photovoltaic Maximum Power Point Tracking Under Partial Shading Conditions. Mathematics, 12(24), 3971. https://doi.org/10.3390/math12243971

Note that from the first issue of 2016, this journal uses article numbers instead of page numbers. See further details here.

Article Metrics

Back to TopTop