Transfer Learning for Day-Ahead Load Forecasting: A Case Study on European National Electricity Demand Time Series
Abstract
:1. Introduction
1.1. Background
1.2. Motivation and Goal of the Study
1.3. Related Work
1.4. Contribution
- While previous research has examined TL for STLF using national [38,58,59] or small-scale international transfer [60,61], the present study extends the scale of international TL to 27 EU countries, covering the entire European continent. To this end, we use load consumption data sets available at ENTSO-E [74]. We argue that global forecasting models can be used as a starting point to provide more accurate load forecasts by taking advantage of knowledge transfer opportunities among different, yet possibly similar electricity demand time series. This is a major contribution to the electrical power and energy system domain that can be of significant interest for TSOs and utilities, at both the European and international levels.
- While many researchers have chosen to experiment with complex DL architectures [28,32,33,34,58], in this work we focus on MLPs, a relatively simple NN architecture that is well established in the time series forecasting domain and has been proven to often outperform more sophisticated models. Apart from the fact that MLPs allow for greater flexibility when it comes to parameter adjusting and retraining, which is a feature that makes them a widely accepted benchmarking option in the context of TL, the former are usually faster to compute and easier to implement and replicate. Said characteristics constitute a significant contribution to the research community and potential future users of the present study.
- Different countries may exhibit different electricity demand patterns due to key latent variables (e.g., geography, population size, and economic state). Therefore, we introduce a time series clustering approach with the objective of identifying countries with similar demand patterns and facilitating TL. Although similar clustering approaches have been examined in the literature [62,63], they were applied on low voltage distribution and building-level data rather than country-level electricity demand time series. To this end, we introduce an additional TL setup in our study, where we apply TL among the countries of a given cluster rather than the complete set of countries available in the data set.
1.5. Structure of the Paper
2. Methodology
2.1. Data Collection and Curation
- Removal of duplicate entries: Data may become duplicated as a result of storage or measurement errors; therefore, cleaning our data of such duplicates is necessary to avoid costly mistakes (e.g., skewed prediction results).
- Removal of outliers: After calculating the mean and standard deviation of the load for each month in the data set, we removed any values that arithmetically deviated from the mean more than a certain amount, aiming to exclude any outliers. More specifically, we set the maximum distance from the mean as 4.5 times the standard deviation, so as to maintain data credibility and remove only extreme outliers. This process detected 233 different outliers, with many of them forming groups in segments of our data set as shown in Figure 1a,b.
- Conversion from native UTC to local time of each country: Electricity demand time series can exhibit different patterns, depending on the time of the day (e.g., due to daylight hours). To accommodate that and align the international time series patterns through time, for each time series we inferred the timezone based on the country it referred to, changing it to local time rather than UTC which was the initial setting.
- Missing data imputation: In the cases where imputation was required, we employed a hybrid method between weighted average of historical data and simple linear interpolation, similar to Peppanen et al. [76] and Pelekis et al. [4]. The weights of each method depend exponentially on the distance of the missing value in question from the nearest timestamp that has a value according to the formula:where (empirically set to 0.3) is a positive weight parameter that depicts how rapidly the weight of simple interpolation drops as the distance to the closest non-empty value increases, is the (positive) distance (in samples) to the closest (preceding or succeeding) available sample, L is the imputation suggestion by linear interpolation, H is the imputation suggestion for historical data, and r is the resulting imputed value. Therefore, as increases, the contribution of the linear interpolation suggestion decreases and the contribution of the historical data suggestion increases exponentially. Said algorithm resulted in the imputation of 13,290 data points within our data set; an illustrative example of the process is demonstrated in Figure 1c,d.
2.2. Load Profiling
- Daily load profile: In general, most countries exhibit a steep increase starting from sunrise, reaching a peak at noon, with a small decrease during the noon break time, followed by a steady decrease towards night hours (Figure 2a). This can be attributed to the increased energy demand during working hours, and confirmed by the decrease during noon break/lunch time when working activity is decreased. However, several countries (e.g., Switzerland, France) exhibit differentiating patterns leading to the need for further investigation.
- Weekly load profile: We observe a steady energy demand during the working days and a steep decrease as we reach the weekend days (Figure 2b). This is attributed to the fact that commercial and industrial activity is decreased at the end of the week (Saturday and Sunday).
- Yearly load profile: For the vast majority of countries, the summer months have on average the lowest energy requirements and they steadily increase as we move towards winter. After that, the energy demand follows the reverse pattern, steadily decreasing until it reaches the lowest point again at summer (Figure 2c). This behavior can be attributed to the increased demand of heating loads during the winter. However, the opposite trend can be observed for southern European countries with much warmer climates (Greece, Spain, Italy, Croatia, and Portugal) which demonstrate higher energy load during summer months due to the increased cooling demand.

2.3. Clustering
- Mediterranean sea (cluster 1): Spain, Greece, Italy, and Croatia share many connections due to their unique geographical position. To develop a more integrated energy market in the Mediterranean region, many of these nations work together on electricity and gas interconnections. They seek to increase cross-border gas and electricity trade to guarantee a steady supply of energy.
- Visegrad Group (cluster 2): Poland, Slovakia, and Hungary have made significant progress at building transnational energy pipelines, electrical connections, and transportation networks.
- Benelux (cluster 2): Belgium and the Netherlands share a commitment to free trade as well as a history of economic cooperation, while they are also renowned for their close proximity and highly advanced logistics and transportation networks.
- Baltic states (cluster 4): Estonia, Latvia, and Lithuania share historical ties and experiences among the Baltic states, particularly their time under Soviet authority. Since attaining their independence, they have worked to improve their collaboration.
- Scandinavia (cluster 4): Sweden, Norway, and Denmark adopt a similar social structure, are located in close proximity to one another, and have a comparable cultural history. They work together on a variety of local concerns and have close trading relations (energy policies, resource management, and development of RES, among others).

2.4. Selected Model
2.5. Transfer Learning Setup
- Domains (): The feature space is the sequence of historical values used to train the model. Specifically, the length of this sequence directly depends on the optimal look-back window (l) of each trained NN. Mathematically, this leads to the following source and target feature spaces, respectively: ). Therefore, the source and target feature spaces are the same within the TL workflow of a given experiment. In addition, the source and target marginal probability distributions for the predictor variable (future energy demand) are different () within the same experiment, since they depend on the countries included during the training (source training) and fine-tuning (target training) procedures. Given the above, the source and target domains differ within our TL studies ().
- Tasks (): The label space consists of the range of the possible energy demand forecasts, which are directly dependent on the forecast horizon used. The forecast horizon is constant (24 data points) within our day-ahead forecasting setting, causing source and target label spaces to be the same (). With regards to the function, it corresponds to our trained NN, whose parameters (weights and biases) are used for the knowledge transfer procedure. Since is determined by the provided training data, and each experiment contains a different set of countries, thereby source and target functions are different (). Given the above, the source and target tasks differ within our TL studies ().
- Baseline: We model each country included in the data set individually. In this respect, each country has a unique, individual forecasting model which is trained, optimized, and tested using historical data from said country alone. These models are used as a baseline to evaluate the potential improvements of the two TL setups described below.
- All-but-One (AbO): A TL setup according to which, given a certain country, a model is first pre-trained on the data of all the other countries included in the data set and then fine-tuned using the data of the selected country. As shown in Figure 5, our data set contains data from 27 different countries. Therefore, in this setup, we perform experiments equal to the number of countries, where each time a different country is set as the target domain, while the remaining 26 are set as the source domain. A model () is trained in the source domain and its parameters are used (via the warm-start technique) to develop a new model () in order to generate forecasts in the target domain.
- Cluster-but-One (CbO): As stated in Section 2.3, countries with similar geographical, climatic, and socio-economic characteristics may also share similarities in their electricity demand. In this context, this TL setup is developed to examine the performance of TL between countries pertaining to the same cluster. The approach is similar to the AbO setup, with the exception that in a given country’s experiment, the source domain comprises countries that belong to the same cluster, rather than the entire data set.
2.6. Model Training and Validation Pipeline
- Each model is trained on a training set spanning from 2015 to 2019, that is, − unique data points, where is the number of observations pertaining to the countries of the source domain and is the number of observations belonging to the target country. Note that can vary depending on (i) the historical data availability of each country and (ii) the TL setup. For example, the AbO setup results in much larger training data sets than CbO. The variable is affected by the fact that not all countries’ observations date back to 2015, which leads to varying population sizes among target domains. This is not the case for the validation and test sets, as all time series have available observations for the years 2020 and 2021.
- Each model is optimized on the validation set (year 2020: 239,018 unique data points) to identify appropriate hyperparameter values.
- Each model is evaluated on the remaining, and previously unseen, test set (year 2021: 243,541 unique data points) without retraining the model on the full data set (union of the training and validation sets).
2.7. Model Evaluation
3. Results
4. Discussion
4.1. A Note on the Best-Performing TL Setup Overall
4.2. A Note on Selecting the Optimal TL Setup Based on the Target Country
- Cluster 1: Croatia, Italy, and Greece have made a lot of progress developing energy interconnections between them. There is an established 380-400 kV Transmission Line between Redipuglia (Italy) and Melina (Croatia) as well as a 400KV HVDC link between Galatina (Italy) and Arachthos (Greece)
- Cluster 2: Belgium and the Netherlands are closely related in matters of energy and have created transmission linessuch as the Van Eyck–Maasbracht interconnection. Additionally, France and Belgium have also developed cross-border interconnections between Mastaing–Avelgem and Avelin–Avelgem.
- Cluster 3: Austria is connected by several interconnections with Hungary, Germany, Slovenia, and Slovakia (e.g., Kainarkdal–Cirkovce, Silz–Oberbrumm, etc.). Poland and Lithuania are also connected through various electricity interconnections, including the LitPol Link, a high-voltage direct current (HVDC) interconnection that allows for electricity exchange between the two countries.
- Cluster 4: Sweden has a strong energy connection with Norway, primarily through hydroelectric power generation, as well as Denmark through electricity transmission lines and substations. Estonia and Latvia are also connected through electricity interconnections (e.g., Valmiera–Trisguliina), promoting regional energy cooperation and grid stability.
5. Conclusions and Future Work
- Time series analysis reveals that countries exhibit a consistent pattern in their daily, weekly, and yearly load profiles.
- The process of country clustering suggests that countries sharing similar geographical and/or socio-economic factors exhibit a strong correlation and are hence clustered accordingly.
- The performance of the baseline NN model is consistently outperformed by at least one of the examined TL approaches, either AbO or CbO. Specifically, the clustering-based TL model (CbO) outperforms the rest of the models, improving the average MAPE by 0.04% compared to AbO and by 0.24% when compared to the baseline.
- Despite its overall predominance, CbO often exhibited worse performance, especially for countries with outlying socio-economic profiles and/or load patterns and magnitudes. In such cases, the AbO model is recommended to counter the negative bias that clustering entails.
Author Contributions
Funding
Data Availability Statement
Conflicts of Interest
Abbreviations
| AbO | All-but-One |
| ADAM | ADAptive Moment estimation algorithm |
| CbO | Cluster-but-One |
| DL | Deep Learning |
| MAPE | Mean Absolute Percentage Error |
| ML | Machine Learning |
| MLOps | Machine Learning Operations |
| MLP | Multi-Layer Perceptron |
| NN | Neural Network |
| RMSE | Root Mean Squared Error |
| sNaive | Seasonally Naive |
| STLF | Short-Term Load Forecasting |
| TL | Transfer Learning |
| TPE | Tree-structured Parzen Estimator |
| TSO | Transmission System Operator |
Appendix A. Table of Optimal Hyperparameter Setups
| Country | Best Performing Setup | Pipeline Duration (Minutes) | Best hyperparameters | ||||||
|---|---|---|---|---|---|---|---|---|---|
| Source | Target | Baseline | Lookback Window | Learning Rate | Layer Number | Layer Sizes | Batch Size | ||
| Italy | AbO | 402 | 20 | 51 | 168 | 0.000206 | 4 | {1024, 256, 2048, 1024} | 1024 |
| Croatia | CbO | 90 | 17 | 40 | 168 | 0.000162 | 3 | {256, 256, 1024} | 256 |
| Spain | AbO | 402 | 16 | 50 | 168 | 0.000224 | 2 | {256, 2048} | 512 |
| Greece | CbO | 72 | 24 | 58 | 504 | 0.000313 | 5 | {512, 256, 512, 128, 2048} | 1024 |
| Serbia | CbO | 126 | 21 | 38 | 168 | 0.000617 | 3 | {2048, 1024, 1024} | 256 |
| Portugal | CbO | 168 | 29 | 44 | 672 | 0.000541 | 4 | {1024, 2048, 512, 1024} | 512 |
| Belgium | CbO | 114 | 21 | 47 | 168 | 0.000839 | 2 | {128, 512} | 256 |
| Ireland | AbO | 546 | 29 | 33 | 336 | 0.000116 | 4 | {512, 256, 512, 2048} | 256 |
| Netherlands | AbO | 492 | 23 | 55 | 168 | 0.000511 | 3 | {1024, 2048, 128} | 256 |
| France | CbO | 138 | 25 | 46 | 168 | 0.000428 | 3 | {512, 2048, 2048} | 256 |
| Romania | AbO | 534 | 25 | 46 | 336 | 0.000213 | 3 | {512, 256, 256} | 256 |
| Bulgaria | AbO | 1134 | 32 | 47 | 336 | 0.000169 | 4 | {2048, 256, 1024, 256} | 256 |
| Finland | CbO | 156 | 23 | 46 | 168 | 0.000307 | 3 | {512, 1024, 256} | 256 |
| Hungary | CbO | 132 | 26 | 46 | 168 | 0.000928 | 4 | {128, 512, 512, 128} | 256 |
| Germany | CbO | 156 | 14 | 31 | 504 | 0.000810 | 4 | {128, 256, 128, 2048} | 256 |
| Slovakia | AbO | 600 | 26 | 66 | 168 | 0.000130 | 3 | {2048, 256, 512} | 256 |
| Austria | AbO | 348 | 19 | 49 | 168 | 0.000644 | 4 | {2048, 128, 512, 256} | 512 |
| Slovenia | CbO | 168 | 29 | 36 | 168 | 0.000385 | 5 | {512, 256, 128, 128, 128} | 256 |
| Poland | CbO | 150 | 25 | 54 | 504 | 0.000368 | 4 | {128, 2048, 1024, 256} | 512 |
| Lithuania | CbO | 174 | 25 | 32 | 504 | 0.000240 | 2 | {1024, 1024} | 256 |
| Switzerland | CbO | 162 | 28 | 54 | 336 | 0.000136 | 5 | {1024, 256, 2048, 512, 512} | 256 |
| Norway | CbO | 150 | 22 | 51 | 168 | 0.000188 | 2 | {128, 1024} | 256 |
| Denmark | CbO | 126 | 20 | 44 | 168 | 0.000140 | 3 | {2048, 1024, 512} | 512 |
| Estonia | AbO | 546 | 25 | 58 | 336 | 0.000117 | 4 | {512, 1024, 512, 2048} | 256 |
| Czechia | AbO | 498 | 24 | 44 | 336 | 0.000165 | 2 | {1024, 2048} | 256 |
| Latvia | AbO | 1584 | 40 | 46 | 168 | 0.000124 | 4 | {1024, 256, 2048, 512} | 256 |
| Sweden | AbO | 570 | 30 | 60 | 168 | 0.000278 | 4 | {256, 512, 256, 128} | 256 |
Appendix B. Evaluation Results in Terms of RMSE
| Country | Cluster No. | RMSE % | ||||
|---|---|---|---|---|---|---|
| Baseline | AbO | CbO | sNaive(168) | Best Model | ||
| Italy | 1 | 1099.00 | 1275.70 | 1276.80 | 2851.57 | 1099.00 (Baseline) |
| Croatia | 1 | 95.57 | 88.99 | 86.53 | 175.85 | 86.53 (CbO) |
| Spain | 1 | 684.20 | 839.90 | 915.60 | 1992.61 | 684.20 (Baseline) |
| Greece | 1 | 293.20 | 297.20 | 280.50 | 686.37 | 280.50 (CbO) |
| Serbia | 2 | 175.70 | 165.00 | 136.00 | 337.47 | 136.00 (CbO) |
| Portugal | 2 | 194.20 | 228.80 | 191.40 | 404.31 | 191.40 (CbO) |
| Belgium | 2 | 335.00 | 346.50 | 341.70 | 633.81 | 335.00 (Baseline) |
| Ireland | 2 | 127.60 | 122.40 | 128.90 | 217.57 | 122.40 (AbO) |
| Netherlands | 2 | 703.50 | 713.90 | 717.90 | 1002.51 | 703.50 (Baseline) |
| France | 2 | 3430.40 | 1849.50 | 1803.00 | 5857.20 | 1803.00 (CbO) |
| Romania | 2 | 194.90 | 204.10 | 225.30 | 435.16 | 194.90 (Baseline) |
| Bulgaria | 2 | 172.50 | 166.50 | 198.80 | 435.59 | 166.50 (AbO) |
| Finland | 2 | 303.70 | 292.90 | 289.10 | 791.46 | 289.10 (CbO) |
| Hungary | 3 | 212.20 | 227.60 | 206.10 | 399.04 | 206.10 (CbO) |
| Germany | 3 | 2272.50 | 2528.00 | 2013.70 | 3718.17 | 2013.70(CbO) |
| Slovakia | 3 | 89.53 | 101.1 | 107.20 | 196.07 | 89.53 (Baseline) |
| Austria | 3 | 309.40 | 322.60 | 318.40 | 552.92 | 309.40 (Baseline) |
| Slovenia | 3 | 112.10 | 120.40 | 112.30 | 174.46 | 112.10 (Baseline) |
| Poland | 3 | 681.20 | 758.90 | 645.20 | 1392.36 | 645.20 (CbO) |
| Lithuania | 3 | 57.28 | 52.74 | 50.07 | 100.65 | 50.07 (CbO) |
| Switzerland | 4 | 483.20 | 369.90 | 365.30 | 586.48 | 365.30 (CbO) |
| Norway | 4 | 516.00 | 491.20 | 442.90 | 1286.17 | 442.90 (CbO) |
| Denmark | 4 | 217.60 | 158.00 | 158.60 | 304.92 | 158.00 (AbO) |
| Estonia | 4 | 44.64 | 43.32 | 47.51 | 89.93 | 43.32 (AbO) |
| Czechia | 4 | 245.30 | 208.70 | 220.20 | 558.88 | 208.70 (AbO) |
| Latvia | 4 | 28.38 | 26.85 | 27.20 | 51.94 | 26.85 (AbO) |
| Sweden | 4 | 652.70 | 603.40 | 677.10 | 1496.47 | 603.40 (AbO) |
| Average Accuracy | 508.57 | 480.88 | 443.83 | 990.00 | 420.98 (TL) | |
| Average Improvement (over Baseline) | - | 41.76 | 64.75 | −481.42 | 73.31 | |
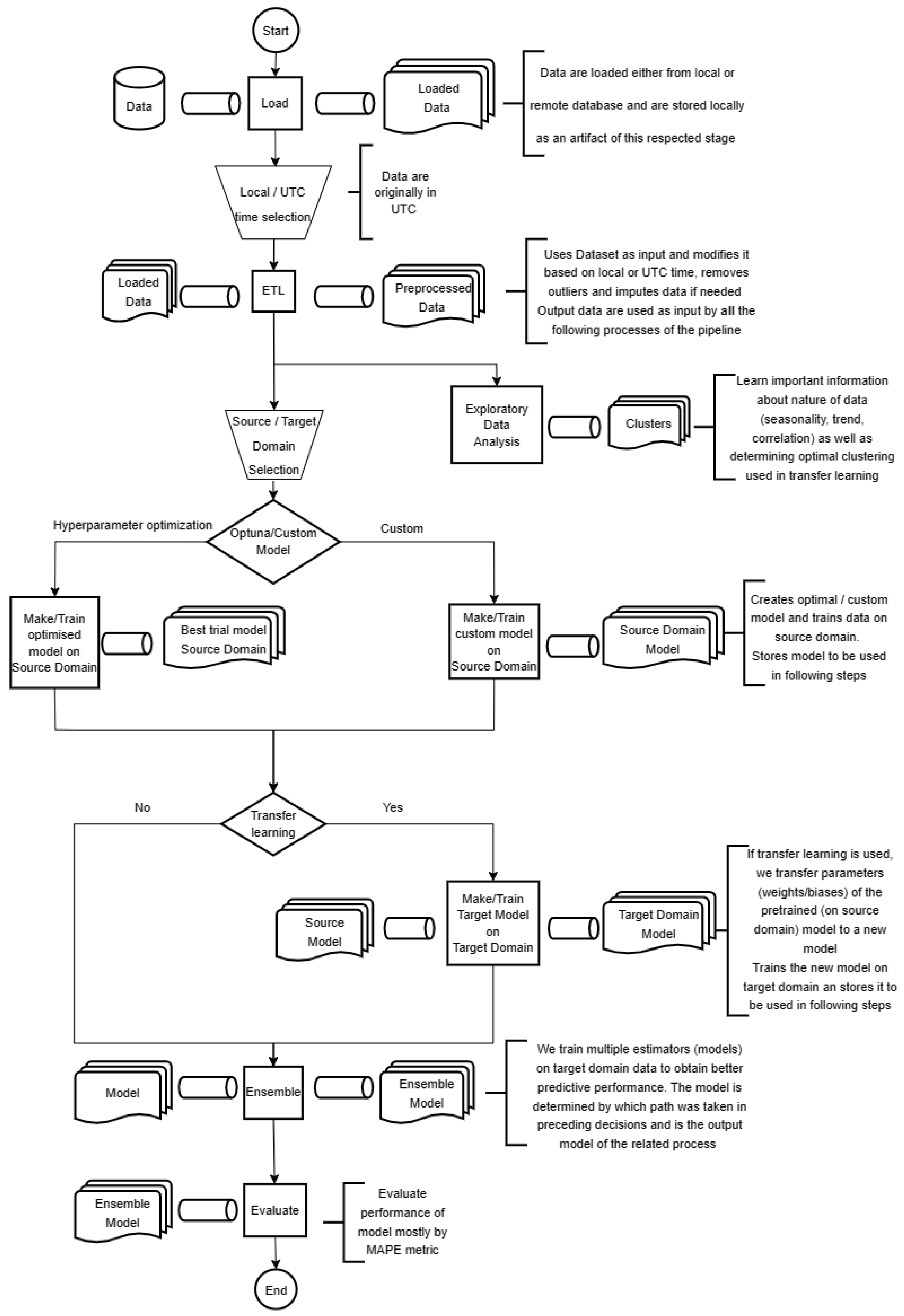
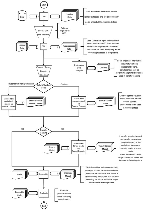
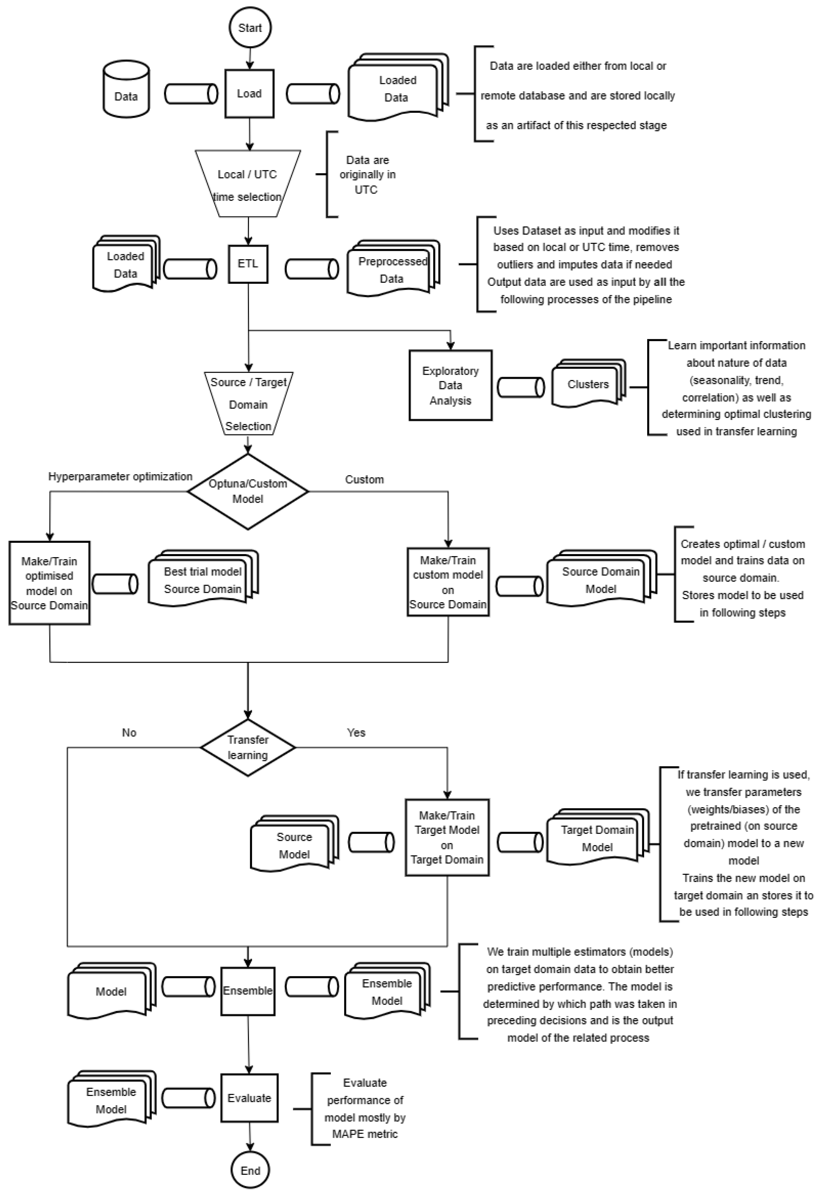
Appendix C. ML Pipeline Flowchart

References
- Feinberg, E.A.; Genethliou, D. Load Forecasting. In Applied Mathematics for Restructured Electric Power Systems: Optimization, Control, and Computational Intelligence; Chow Joe, H., Wu Felix, F., Momoh, J., Eds.; Springer: Boston, MA, USA, 2005; pp. 269–285. [Google Scholar] [CrossRef]
- Alfares, H.K.; Nazeeruddin, M. Electric load forecasting: Literature survey and classification of methods. Int. J. Syst. Sci. 2002, 33, 23–34. [Google Scholar] [CrossRef]
- Hahn, H.; Meyer-Nieberg, S.; Pickl, S. Electric load forecasting methods: Tools for decision making. Eur. J. Oper. Res. 2009, 199, 902–907. [Google Scholar] [CrossRef]
- Pelekis, S.; Seisopoulos, I.K.; Spiliotis, E.; Pountridis, T.; Karakolis, E.; Mouzakitis, S.; Askounis, D. A comparative assessment of deep learning models for day-ahead load forecasting: Investigating key accuracy drivers. Sustain. Energy Grids Netw. 2023, 36, 101171. [Google Scholar] [CrossRef]
- Pelekis, S.; Pipergias, A.; Karakolis, E.; Mouzakitis, S.; Santori, F.; Ghoreishi, M.; Askounis, D. Targeted demand response for flexible energy communities using clustering techniques. Sustain. Energy Grids Netw. 2023, 36, 101134. [Google Scholar] [CrossRef]
- Bahrami, S.; Chen, Y.C.; Wong, V.W. Deep Reinforcement Learning for Demand Response in Distribution Networks. IEEE Trans. Smart Grid 2021, 12, 1496–1506. [Google Scholar] [CrossRef]
- Karakolis, E.; Pelekis, S.; Mouzakitis, S.; Markaki, O.; Papapostolou, K.; Korbakis, G.; Psarras, J. Artificial Intelligence for Next Generation Energy Services Across Europe—The I-NERGY Project. In Proceedings of the ES 2021: 19th International Conference e-Society 2021, Lisbon, Portugal, 3–5 March 2021; pp. 61–68. [Google Scholar]
- Wehrmeister, K.A.; Bothos, E.; Marinakis, V.; Magoutas, B.; Pastor, A.; Carreras, L.; Monti, A. The BD4NRG Reference Architecture for Big Data Driven Energy Applications. In Proceedings of the 13th International Conference on Information, Intelligence, Systems and Applications, IISA 2022, Corfu, Greece, 18–20 July 2022. [Google Scholar] [CrossRef]
- Pelekis, S.; Karakolis, E.; Pountridis, T.; Kormpakis, G.; Lampropoulos, G.; Mouzakits, S.; Askounis, D. DeepTSF: Codeless machine learning operations for time series forecasting. arXiv 2023, arXiv:2308.00709v2. [Google Scholar]
- Moghaddas-Tafreshi, S.M.; Farhadi, M. A linear regression-based study for temperature sensitivity analysis of iran electrical load. In Proceedings of the IEEE International Conference on Industrial Technology, Chengdu, China, 21–24 April 2008. [Google Scholar] [CrossRef]
- Cui, H.; Peng, X. Short-Term City Electric Load Forecasting with Considering Temperature Effects: An Improved ARIMAX Model. Math. Probl. Eng. 2015, 2015. [Google Scholar] [CrossRef]
- Haben, S.; Giasemidis, G.; Ziel, F.; Arora, S. Short term load forecasting and the effect of temperature at the low voltage level. Int. J. Forecast. 2019, 35, 1469–1484. [Google Scholar] [CrossRef]
- Pelekis, S.; Karakolis, E.; Silva, F.; Schoinas, V.; Mouzakitis, S.; Kormpakis, G.; Amaro, N.; Psarras, J. In Search of Deep Learning Architectures for Load Forecasting: A Comparative Analysis and the Impact of the Covid-19 Pandemic on Model Performance. In Proceedings of the 2022 13th International Conference on Information, Intelligence, Systems and Applications (IISA), Corfu, Greece, 18–20 June 2022; pp. 1–8. [Google Scholar] [CrossRef]
- Torrey, L.; Shavlik, J. Transfer Learning. In Handbook of Research on Machine Learning Applications and Trends: Algorithms, Methods, and Techniques; IGI Global: Hershey, PA, USA, 2010; pp. 242–264. [Google Scholar] [CrossRef]
- Semenoglou, A.A.; Spiliotis, E.; Makridakis, S.; Assimakopoulos, V. Investigating the accuracy of cross-learning time series forecasting methods. Int. J. Forecast. 2021, 37, 1072–1084. [Google Scholar] [CrossRef]
- Chang, J.; Yu, J.; Han, T.; Chang, H.j.; Park, E. A method for classifying medical images using transfer learning: A pilot study on histopathology of breast cancer. In Proceedings of the 2017 IEEE 19th International Conference on e-Health Networking, Applications and Services (Healthcom), Dalian, China, 12–15 October 2017; pp. 1–4. [Google Scholar]
- Gopalakrishnan, K.; Khaitan, S.K.; Choudhary, A.; Agrawal, A. Deep convolutional neural networks with transfer learning for computer vision-based data-driven pavement distress detection. Constr. Build. Mater. 2017, 157, 322–330. [Google Scholar] [CrossRef]
- Kentsch, S.; Lopez Caceres, M.L.; Serrano, D.; Roure, F.; Diez, Y. Computer vision and deep learning techniques for the analysis of drone-acquired forest images, a transfer learning study. Remote Sens. 2020, 12, 1287. [Google Scholar] [CrossRef]
- Zhuang, F.; Qi, Z.; Duan, K.; Xi, D.; Zhu, Y.; Zhu, H.; Xiong, H.; He, Q. A Comprehensive Survey on Transfer Learning. Proc. IEEE 2021, 109, 43–76. [Google Scholar] [CrossRef]
- Ribani, R.; Marengoni, M. A Survey of Transfer Learning for Convolutional Neural Networks. In Proceedings of the 32nd Conference on Graphics, Patterns and Images Tutorials, SIBGRAPI-T 2019, Rio de Janeiro, Brazil, 28–31 October 2019; pp. 47–57. [Google Scholar] [CrossRef]
- Pan, S.J.; Yang, Q. A Survey on Transfer Learning. IEEE Trans. Knowl. Data Eng. 2010, 22, 1345–1359. [Google Scholar] [CrossRef]
- Künzel, S.R.; Stadie, B.C.; Vemuri, N.; Ramakrishnan, V.; Sekhon, J.S.; Abbeel, P. Transfer Learning for Estimating Causal Effects using Neural Networks. arXiv 2018, arXiv:1808.07804. [Google Scholar]
- Shafahi, A.; Saadatpanah, P.; Zhu, C.; Ghiasi, A.; Studer, C.; Jacobs, D.; Goldstein, T. Adversarially robust transfer learning. In Proceedings of the 8th International Conference on Learning Representations, ICLR 2020, Addis Ababa, Ethiopia, 26–30 April 2020. [Google Scholar]
- Mitra, S.; Warushavithana, M.; Arabi, M.; Breidt, J.; Pallickara, S.; Pallickara, S. Alleviating Resource Requirements for Spatial Deep Learning Workloads. In Proceedings of the 22nd IEEE/ACM International Symposium on Cluster, Cloud and Internet Computing, CCGrid 2022, Taormina, Italy, 16–19 May 2022; pp. 452–462. [Google Scholar] [CrossRef]
- Gunduz, S.; Ugurlu, U.; Oksuz, I. Transfer learning for electricity price forecasting. Sustain. Energy Grids Netw. 2023, 34, 100996. [Google Scholar] [CrossRef]
- Gao, Y.; Mosalam, K.M. Deep Transfer Learning for Image-Based Structural Damage Recognition. Comput.-Aided Civ. Infrastruct. Eng. 2018, 33, 748–768. [Google Scholar] [CrossRef]
- ENTSO-E. ENTSO-E Transparency Platform. Available online: https://transparency.entsoe.eu/ (accessed on 15 May 2023).
- Ho, K.; Hsu, Y.Y.; Yang, C.C. Short term load forecasting using a multilayer neural network with an adaptive learning algorithm. IEEE Trans. Power Syst. 1992, 7, 141–149. [Google Scholar] [CrossRef]
- Kandil, N.; Wamkeue, R.; Saad, M.; Georges, S. An efficient approach for short term load forecasting using artificial neural networks. Int. J. Electr. Power Energy Syst. 2006, 28, 525–530. [Google Scholar] [CrossRef]
- Hayati, M.; Shirvany, Y. Artificial neural network approach for short term load forecasting for Illam region. World Acad. Sci. Eng. Technol. 2007, 28, 280–284. [Google Scholar]
- Arvanitidis, A.I.; Bargiotas, D.; Daskalopulu, A.; Laitsos, V.M.; Tsoukalas, L.H. Enhanced Short-Term Load Forecasting Using Artificial Neural Networks. Energies 2021, 14, 7788. [Google Scholar] [CrossRef]
- Mishra, S.; Patra, S.K. Short term load forecasting using neural network trained with genetic algorithm particle swarm optimization. In Proceedings of the 1st International Conference on Emerging Trends in Engineering and Technology, ICETET 2008, Maharashtra, India, 16–18 December 2008; pp. 606–611. [Google Scholar] [CrossRef]
- Amjady, N.; Keynia, F. A New Neural Network Approach to Short Term Load Forecasting of Electrical Power Systems. Energies 2011, 4, 488–503. [Google Scholar] [CrossRef]
- Wu, D.; Lin, W. Efficient Residential Electric Load Forecasting via Transfer Learning and Graph Neural Networks. IEEE Trans. Smart Grid 2022, 14, 2423–2431. [Google Scholar] [CrossRef]
- Zhang, Z.; Zhao, P.; Wang, P.; Lee, W.J. Transfer Learning Featured Combining Short-Term Load Forecast with Small-Sample Conditions. In Proceedings of the Conference Record—IAS Annual Meeting (IEEE Industry Applications Society), Detroit, MI, USA, 9–14 October 2021. [Google Scholar] [CrossRef]
- Hernandez, L.; Baladron, C.; Aguiar, J.; Carro, B.; Sanchez-Esguevillas, A.; Lloret, J.; Chinarro, D.; Gomez-Sanz, J.; Cook, D. A multi-agent system architecture for smart grid management and forecasting of energy demand in virtual power plants. IEEE Commun. Mag. 2013, 51, 106–113. [Google Scholar] [CrossRef]
- Farsi, B.; Amayri, M.; Bouguila, N.; Eicker, U. On short-term load forecasting using machine learning techniques and a novel parallel deep LSTM-CNN approach. IEEE Access 2021, 9, 31191–31212. [Google Scholar] [CrossRef]
- Lee, E.; Rhee, W. Individualized short-term electric load forecasting with deep neural network based transfer learning and meta learning. IEEE Access 2021, 9, 15413–15425. [Google Scholar] [CrossRef]
- De Felice, M.; Yao, X. Short-Term Load Forecasting with Neural Network Ensembles: A Comparative Study [Application Notes]. IEEE Comput. Intell. Mag. 2011, 6, 47–56. [Google Scholar] [CrossRef]
- Vesa, A.V.; Cioara, T.; Anghel, I.; Antal, M.; Pop, C.; Iancu, B.; Salomie, I.; Dadarlat, V.T. Energy flexibility prediction for data center engagement in demand response programs. Sustainability 2020, 12, 1417. [Google Scholar] [CrossRef]
- Zheng, H.; Yuan, J.; Chen, L. Short-Term Load Forecasting Using EMD-LSTM Neural Networks with a Xgboost Algorithm for Feature Importance Evaluation. Energies 2017, 10, 1168. [Google Scholar] [CrossRef]
- Bouktif, S.; Fiaz, A.; Ouni, A.; Serhani, M.A. Optimal Deep Learning LSTM Model for Electric Load Forecasting using Feature Selection and Genetic Algorithm: Comparison with Machine Learning Approaches †. Energies 2018, 11, 1636. [Google Scholar] [CrossRef]
- Kwon, B.S.; Park, R.J.; Song, K.B. Short-Term Load Forecasting Based on Deep Neural Networks Using LSTM Layer. J. Electr. Eng. Technol. 2020, 15, 1501–1509. [Google Scholar] [CrossRef]
- Sajjad, M.; Khan, Z.A.; Ullah, A.; Hussain, T.; Ullah, W.; Lee, M.Y.; Baik, S.W. A Novel CNN-GRU-Based Hybrid Approach for Short-Term Residential Load Forecasting. IEEE Access 2020, 8, 143759–143768. [Google Scholar] [CrossRef]
- Rafi, S.H.; Al-Masood, N.; Deeba, S.R.; Hossain, E. A short-term load forecasting method using integrated CNN and LSTM network. IEEE Access 2021, 9, 32436–32448. [Google Scholar] [CrossRef]
- Lee, J.; Cho, Y. National-scale electricity peak load forecasting: Traditional, machine learning, or hybrid model? Energy 2022, 239, 122366. [Google Scholar] [CrossRef]
- Yuan, T.L.; Jiang, D.S.; Huang, S.Y.; Hsu, Y.Y.; Yeh, H.C.; Huang, M.N.L.; Lu, C.N. Recurrent Neural Network Based Short-Term Load Forecast with Spline Bases and Real-Time Adaptation. Appl. Sci. 2021, 11, 5930. [Google Scholar] [CrossRef]
- Wang, X.; Fang, F.; Zhang, X.; Liu, Y.; Wei, L.; Shi, Y. LSTM-based Short-term Load Forecasting for Building Electricity Consumption. In Proceedings of the 2019 IEEE 28th International Symposium on Industrial Electronics (ISIE), Vancouver, BC, Canada, 12–14 June 2019; pp. 1418–1423. [Google Scholar] [CrossRef]
- Memarzadeh, G.; Keynia, F. Short-term electricity load and price forecasting by a new optimal LSTM-NN based prediction algorithm. Electr. Power Syst. Res. 2021, 192, 106995. [Google Scholar] [CrossRef]
- Zhao, W.; Li, T.; Xu, D.; Wang, Z. A global forecasting method of heterogeneous household short-term load based on pre-trained autoencoder and deep-LSTM model. Ann. Oper. Res. 2022. [Google Scholar] [CrossRef]
- Oreshkin, B.N.; Carpov, D.; Chapados, N.; Bengio, Y. N-BEATS: Neural basis expansion analysis for interpretable time series forecasting. In Proceedings of the International Conference on Learning Representations, Addis Ababa, Ethiopia, 26–30 April 2020. [Google Scholar]
- Singh, N.P.; Joshi, A.R.; Alam, M.N. Short-Term Forecasting in Smart Electric Grid Using N-BEATS. In Proceedings of the ICPC2T 2022—2nd International Conference on Power, Control and Computing Technologies, Proceedings, Raipur, India, 1–3 March 2022. [Google Scholar] [CrossRef]
- Yin, L.; Xie, J. Multi-temporal-spatial-scale temporal convolution network for short-term load forecasting of power systems. Appl. Energy 2021, 283, 116328. [Google Scholar] [CrossRef]
- Huy, P.C.; Minh, N.Q.; Tien, N.D.; Anh, T.T.Q. Short-Term Electricity Load Forecasting Based on Temporal Fusion Transformer Model. IEEE Access 2022, 10, 106296–106304. [Google Scholar] [CrossRef]
- Giacomazzi, E.; Haag, F.; Hopf, K. Short-Term Electricity Load Forecasting Using the Temporal Fusion Transformer: Effect of Grid Hierarchies and Data Sources. arXiv 2023, arXiv:2305.10559v1. [Google Scholar] [CrossRef]
- Iman, M.; Arabnia, H.R.; Rasheed, K. A Review of Deep Transfer Learning and Recent Advancements. Technologies 2023, 11, 40. [Google Scholar] [CrossRef]
- Jung, S.M.; Park, S.; Jung, S.W.; Hwang, E. Monthly Electric Load Forecasting Using Transfer Learning for Smart Cities. Sustainability 2020, 12, 6364. [Google Scholar] [CrossRef]
- Cai, L.; Gu, J.; Jin, Z. Two-Layer Transfer-Learning-Based Architecture for Short-Term Load Forecasting. IEEE Trans. Ind. Inform. 2020, 16, 1722–1732. [Google Scholar] [CrossRef]
- Abdulrahman, M.L.; Gital, A.Y.u.; Ibrahim, K.M.; Zambuk, F.U.; Umar, I.M.; Yakubu, Z.I. Predicting Electricity Consumption in Residential Building’s Using Deep Transfer Learning with Attention-LSTM. In Proceedings of the 2022 International Mobile and Embedded Technology Conference, MECON 2022, Noida, India, 10–11 March 2022; pp. 540–546. [Google Scholar] [CrossRef]
- Zhao, P.; Cao, D.; Wang, Y.; Chen, Z.; Hu, W. Gaussian Process-Aided Transfer Learning for Probabilistic Load Forecasting Against Anomalous Events. IEEE Trans. Power Syst. 2023, 38, 2962–2965. [Google Scholar] [CrossRef]
- Zhang, Z.; Liu, J.; Pang, S.; Shi, M.; Goh, H.H.; Zhang, Y.; Zhang, D. General short-term load forecasting based on multi-task temporal convolutional network in COVID-19. Int. J. Electr. Power Energy Syst. 2023, 147, 108811. [Google Scholar] [CrossRef]
- Syed, D.; Zainab, A.; Refaat, S.S.; Abu-Rub, H.; Bouhali, O.; Ghrayeb, A.; Houchati, M.; Bañales, S. Inductive Transfer and Deep Neural Network Learning-Based Cross-Model Method for Short-Term Load Forecasting in Smarts Grids. IEEE Can. J. Electr. Comput. Eng. 2023, 46, 157–169. [Google Scholar] [CrossRef]
- Campos, E.M.; Vidal, A.G.; Hernández Ramos, J.L.; Skarmeta, A. Federated Transfer Learning for Energy Efficiency in Smart Buildings. In Proceedings of the IEEE INFOCOM 2023—Conference on Computer Communications Workshops, INFOCOM WKSHPS 2023, New York, NY, USA, 17–20 May 2023. [Google Scholar] [CrossRef]
- Tan, M.; Yuan, S.; Li, S.; Su, Y.; Li, H.; He, F.H. Ultra-Short-Term Industrial Power Demand Forecasting Using LSTM Based Hybrid Ensemble Learning. IEEE Trans. Power Syst. 2020, 35, 2937–2948. [Google Scholar] [CrossRef]
- Hu, W.; Luo, Y.; Lu, Z.; Wen, Y. Heterogeneous transfer learning for thermal comfort modeling. In Proceedings of the BuildSys 2019—6th ACM International Conference on Systems for Energy-Efficient Buildings, Cities, and Transportation, New York, NY, USA, 13–14 November 2019; pp. 61–70. [Google Scholar] [CrossRef]
- Ma, J.; Cheng, J.C.; Jiang, F.; Chen, W.; Wang, M.; Zhai, C. A bi-directional missing data imputation scheme based on LSTM and transfer learning for building energy data. Energy Build. 2020, 216, 109941. [Google Scholar] [CrossRef]
- Khalil, M.; McGough, S.; Pourmirza, Z.; Pazhoohesh, M.; Walker, S. Transfer Learning Approach for Occupancy Prediction in Smart Buildings. In Proceedings of the 2021 12th International Renewable Engineering Conference, IREC 2021, Amman, Jordan, 14–15 April 2021. [Google Scholar] [CrossRef]
- Feng, C.; Mehmani, A.; Zhang, J. Deep Learning-Based Real-Time Building Occupancy Detection Using AMI Data. IEEE Trans. Smart Grid 2020, 11, 4490–4501. [Google Scholar] [CrossRef]
- Chen, Y.; Zheng, Y.; Samuelson, H. Fast Adaptation of Thermal Dynamics Model for Predictive Control of HVAC and Natural Ventilation Using Transfer Learning with Deep Neural Networks. In Proceedings of the American Control Conference, Denver, CO, USA, 1–3 July 2020; pp. 2345–2350. [Google Scholar] [CrossRef]
- Chen, Y.; Tong, Z.; Zheng, Y.; Samuelson, H.; Norford, L. Transfer learning with deep neural networks for model predictive control of HVAC and natural ventilation in smart buildings. J. Clean. Prod. 2020, 254, 119866. [Google Scholar] [CrossRef]
- Demianenko, M.; De Gaetani, C.I. A Procedure for Automating Energy Analyses in the BIM Context Exploiting Artificial Neural Networks and Transfer Learning Technique. Energies 2021, 14, 2956. [Google Scholar] [CrossRef]
- Kazmi, H.; Suykens, J.; Driesen, J. Large-scale transfer learning for data-driven modelling of hot water systems. Build. Simul. Conf. Proc. 2019, 4, 2611–2618. [Google Scholar] [CrossRef]
- Wu, D.; Wang, B.; Precup, D.; Boulet, B. Multiple Kernel Learning-Based Transfer Regression for Electric Load Forecasting. IEEE Trans. Smart Grid 2020, 11, 1183–1192. [Google Scholar] [CrossRef]
- ENTSO-E. ENTSO-E Website. Available online: https://www.entsoe.eu/ (accessed on 15 May 2023).
- Alla, S.; Adari, S.K. Beginning MLOps with MLFlow; Apress: New York, NY, USA, 2021. [Google Scholar] [CrossRef]
- Peppanen, J.; Zhang, X.; Grijalva, S.; Reno, M.J. Handling bad or missing smart meter data through advanced data imputation. In Proceedings of the 2016 IEEE Power and Energy Society Innovative Smart Grid Technologies Conference, ISGT 2016, Minneapolis, MN, USA, 6–9 September 2016. [Google Scholar] [CrossRef]
- Ferreira, L.; Hitchcock, D.B. A Comparison of Hierarchical Methods for Clustering Functional Data. Commun.-Stat.-Simul. Comput. 2009, 38, 1925–1949. [Google Scholar] [CrossRef]
- Vijaya, V.; Sharma, S.; Batra, N. Comparative Study of Single Linkage, Complete Linkage, and Ward Method of Agglomerative Clustering. In Proceedings of the International Conference on Machine Learning, Big Data, Cloud and Parallel Computing: Trends, Prespectives and Prospects, COMITCon 2019, Faridabad, India, 14–16 February 2019; pp. 568–573. [Google Scholar] [CrossRef]
- Weiss, K.; Khoshgoftaar, T.M.; Wang, D.D. A survey of transfer learning. J. Big Data 2016, 3, 1–40. [Google Scholar] [CrossRef]
- Bergstra, J.; Bardenet, R.; Bengio, Y.; Kégl, B. Algorithms for Hyper-Parameter Optimization. Adv. Neural Inf. Process. Syst. 2011, 24, 2546–2554. [Google Scholar]
- Akiba, T.; Sano, S.; Yanase, T.; Ohta, T.; Koyama, M. Optuna: A Next-generation Hyperparameter Optimization Framework. In Proceedings of the ACM SIGKDD International Conference on Knowledge Discovery and Data Mining, Association for Computing Machinery, Anchorage, AK, USA, 4–8 August 2019; pp. 2623–2631. [Google Scholar] [CrossRef]
- Ensemble PyTorch. Ensemble PyTorch|Documentation. Available online: https://ensemble-pytorch.readthedocs.io/en/latest/ (accessed on 15 May 2023).
- Hyndman, R.J.; Koehler, A.B. Another look at measures of forecast accuracy. Int. J. Forecast. 2006, 22, 679–688. [Google Scholar] [CrossRef]
- Koutsandreas, D.; Spiliotis, E.; Petropoulos, F.; Assimakopoulos, V. On the selection of forecasting accuracy measures. J. Oper. Res. Soc. 2022, 73, 937–954. [Google Scholar] [CrossRef]
- Grid Map. Available online: https://www.entsoe.eu/data/map/ (accessed on 15 May 2023).





| Arguments | Value Range | Type |
|---|---|---|
| number of layers | {2, …, 6} | Discrete |
| layer sizes | {128, 256, 512, 1024, 2048} | Discrete |
| l | {168, 336, 504, 672} | Discrete |
| forecast horizon | 24 | Fixed |
| learning rate | {, …, } | Continuous |
| batch size | {256, 512, 1024} | Discrete |
| Country | Cluster No. | MAPE % | ||||
|---|---|---|---|---|---|---|
| Baseline | AbO | CbO | sNaive(168) | Best Model | ||
| Italy | 1 | 2.72 | 2.37 | 2.47 | 5.37 | 2.37 (AbO) |
| Croatia | 1 | 3.35 | 3.00 | 2.86 | 6.13 | 2.86 (CbO) |
| Spain | 1 | 2.00 | 1.95 | 2.28 | 4.51 | 1.95 (AbO) |
| Greece | 1 | 3.66 | 3.60 | 3.39 | 7.97 | 3.39 (CbO) |
| Serbia | 2 | 2.82 | 3.27 | 2.46 | 6.41 | 2.46 (CbO) |
| Portugal | 2 | 2.24 | 2.79 | 2.23 | 4.31 | 2.23 (CbO) |
| Belgium | 2 | 2.55 | 2.56 | 2.50 | 4.58 | 2.50 (CbO) |
| Ireland | 2 | 2.15 | 2.03 | 2.09 | 3.32 | 2.03 (AbO) |
| Netherlands | 2 | 4.21 | 4.16 | 4.26 | 5.59 | 4.16 (AbO) |
| France | 2 | 4.53 | 2.31 | 2.22 | 7.15 | 2.22 (CbO) |
| Romania | 2 | 2.54 | 2.09 | 2.33 | 4.36 | 2.09 (AbO) |
| Bulgaria | 2 | 2.80 | 2.67 | 3.32 | 6.87 | 2.67 (AbO) |
| Finland | 2 | 2.26 | 2.16 | 2.08 | 5.75 | 2.08 (CbO) |
| Hungary | 3 | 2.96 | 3.26 | 2.88 | 5.64 | 2.88 (CbO) |
| Germany | 3 | 2.76 | 3.17 | 2.42 | 4.26 | 2.42 (CbO) |
| Slovakia | 3 | 2.06 | 1.94 | 2.17 | 3.95 | 1.94 (AbO) |
| Austria | 3 | 3.07 | 3.02 | 3.04 | 5.32 | 3.02 (AbO) |
| Slovenia | 3 | 3.56 | 3.58 | 3.49 | 6.44 | 3.49 (CbO) |
| Poland | 3 | 2.18 | 2.40 | 2.05 | 4.39 | 2.05(CbO) |
| Lithuania | 3 | 2.77 | 2.47 | 2.35 | 4.95 | 2.35 (CbO) |
| Switzerland | 4 | 4.71 | 4.01 | 3.97 | 6.25 | 3.97 (CbO) |
| Norway | 4 | 2.37 | 2.33 | 2.06 | 5.56 | 2.33 (CbO) |
| Denmark | 4 | 3.87 | 2.80 | 2.79 | 5.46 | 2.79 (CbO) |
| Estonia | 4 | 3.52 | 3.36 | 3.72 | 6.94 | 3.36 (AbO) |
| Czechia | 4 | 2.21 | 1.83 | 1.96 | 4.97 | 1.83 (AbO) |
| Latvia | 4 | 2.31 | 2.11 | 2.23 | 4.29 | 2.11 (AbO) |
| Sweden | 4 | 3.13 | 2.84 | 3.19 | 6.85 | 2.84 (AbO) |
| Average error | 2.94 | 2.74 | 2.70 | 5.47 | 2.61 (TL) | |
| Average improvement | (over Baseline) | - | 0.20 | 0.24 | −2.53 | 0.33 (TL) |
| Cluster No. | Baseline | AbO | CbO | sNaive(168) | Best Setup |
|---|---|---|---|---|---|
| 1 | 2.93 | 2.73 | 2.75 | 5.99 | AbO |
| 2 | 2.85 | 2.67 | 2.61 | 5.37 | CbO |
| 3 | 2.77 | 2.83 | 2.63 | 4.99 | CbO |
| 4 | 3.16 | 2.75 | 2.85 | 5.75 | AbO |
Disclaimer/Publisher’s Note: The statements, opinions and data contained in all publications are solely those of the individual author(s) and contributor(s) and not of MDPI and/or the editor(s). MDPI and/or the editor(s) disclaim responsibility for any injury to people or property resulting from any ideas, methods, instructions or products referred to in the content. |
© 2023 by the authors. Licensee MDPI, Basel, Switzerland. This article is an open access article distributed under the terms and conditions of the Creative Commons Attribution (CC BY) license (https://creativecommons.org/licenses/by/4.0/).
Share and Cite
Tzortzis, A.M.; Pelekis, S.; Spiliotis, E.; Karakolis, E.; Mouzakitis, S.; Psarras, J.; Askounis, D. Transfer Learning for Day-Ahead Load Forecasting: A Case Study on European National Electricity Demand Time Series. Mathematics 2024, 12, 19. https://doi.org/10.3390/math12010019
Tzortzis AM, Pelekis S, Spiliotis E, Karakolis E, Mouzakitis S, Psarras J, Askounis D. Transfer Learning for Day-Ahead Load Forecasting: A Case Study on European National Electricity Demand Time Series. Mathematics. 2024; 12(1):19. https://doi.org/10.3390/math12010019
Chicago/Turabian StyleTzortzis, Alexandros Menelaos, Sotiris Pelekis, Evangelos Spiliotis, Evangelos Karakolis, Spiros Mouzakitis, John Psarras, and Dimitris Askounis. 2024. "Transfer Learning for Day-Ahead Load Forecasting: A Case Study on European National Electricity Demand Time Series" Mathematics 12, no. 1: 19. https://doi.org/10.3390/math12010019
APA StyleTzortzis, A. M., Pelekis, S., Spiliotis, E., Karakolis, E., Mouzakitis, S., Psarras, J., & Askounis, D. (2024). Transfer Learning for Day-Ahead Load Forecasting: A Case Study on European National Electricity Demand Time Series. Mathematics, 12(1), 19. https://doi.org/10.3390/math12010019

