Next Article in Journal
Low-Light Image Enhancement by Combining Transformer and Convolutional Neural Network
Next Article in Special Issue
Chaotic Sand Cat Swarm Optimization
Previous Article in Journal
A Review of q-Difference Equations for Al-Salam–Carlitz Polynomials and Applications to U(n + 1) Type Generating Functions and Ramanujan’s Integrals
Previous Article in Special Issue
A Discrete-Event Simheuristic for Solving a Realistic Storage Location Assignment Problem
 
 
Font Type:
Arial Georgia Verdana
Font Size:
Aa Aa Aa
Line Spacing:
Column Width:
Background:
Article

Shapley-Value-Based Hybrid Metaheuristic Multi-Objective Optimization for Energy Efficiency in an Energy-Harvesting Cognitive Radio Network

Department of Electronics and Communication Engineering, Thapar Institute of Engineering and Technology, Patiala 147005, Punjab, India
*
Author to whom correspondence should be addressed.
Mathematics 2023, 11(7), 1656; https://doi.org/10.3390/math11071656
Submission received: 22 February 2023 / Revised: 22 March 2023 / Accepted: 23 March 2023 / Published: 30 March 2023
(This article belongs to the Special Issue Metaheuristic Algorithms)

Abstract

Energy efficiency and throughput are concerns for energy-harvesting cognitive radio networks. However, attaining the maximum level of both requires optimization of sensing duration, harvested energy, and transmission time. To obtain the optimal values of these multiple parameters and to maximize the average throughput and energy efficiency, a new hybrid technique for multi-objective optimization is proposed. This hybrid optimization algorithm incorporates a Shapley value and a game theoretic concept into metaheuristics. Here, particle swarm optimization grey wolf optimization (PSOGWO) is selected as the source for the advanced hybrid algorithm. The concept of the unbiased nature of wolves is also added to PSOGWO to make it more efficient. Multi-objective optimization is formulated by taking a deep look into combined spectrum sensing and energy harvesting in a cognitive radio network (CSSEH). The Pareto optimal solutions for the multi-objective optimization problem of energy efficiency and throughput can be obtained using PSOGWO by updating the velocity with the weights. In the proposed Shapley hybrid multi-objective optimization algorithm, we used Shapley values to set up the weights that, in turn, updated the velocities of the particles. This updated velocity increased the ability of particles to reach a global optimum rather than becoming trapped in local optima. The solution obtained with this hybrid algorithm is the Shapley–Pareto optimal solution. The proposed algorithm is also compared with state-of-the-art PSOGWO, unbiased PSOGWO, and GWO. The results show a significant level of improvement in terms of energy efficiency by 3.56% while reducing the sensing duration and increasing the average throughput by 21.83% in comparison with standard GWO.

1. Introduction

The process of continuous spectrum sensing by a cognitive radio results in high energy consumption and low data transmission, particularly in densely occupied environments. Energy harvesting in cognitive radio networks (CRNs) has emerged as a promising technology where the energy consumption by the CR is taken care of [1]. Energy harvesters are equipped with the powerful capability of capturing and storing the energy from ambient energy as well as other forms of energy. Such wireless networks need continuous performance enhancement. As these networks use harvesters, the performance measure of such networks is calculated in terms of throughput, sensing duration, transmission time, and energy efficiency (EE) [2]. The duration of sensing and transmission affect the throughput and energy efficiency of the system. Higher throughput can be obtained by providing more time for transmission, but at the cost of energy. Thus, spectrum sensing and energy harvesting in CRNs are performed simultaneously to enhance network performance. The demand for energy efficiency with higher throughput cognitive radio networks is achieved by utilizing various optimization algorithms; therefore, we focus on achieving higher throughput and energy efficiency for the combined spectrum of sensing and energy harvesting in CRNs [3]. The multiple objectives of the energy-harvesting cognitive radio network (EHCRN), if optimized simultaneously, expedite the performance of the network, making it more efficient. In such circumstances, choosing the optimization method is incredibly important so that network performance is not degraded.
Most of the optimization problems are non-convex in nature, and it becomes difficult to find a global optimal solution as they have more than one solution. Optimization problems that have a large search space or are more complex in nature will be difficult to solve using conventional mathematical optimization algorithms. The different metaheuristic optimization algorithms present in the research arena are very capable of solving difficult optimization problems. Each of the metaheuristic optimization algorithms has its own strengths and potential for improvement. Some of them might converge faster, and others may take a longer time to find the optimal solution. Nevertheless, there is a lot of scope for further improvement in metaheuristic optimization algorithms. Here, a combination of metaheuristic optimization [4], a Shapley value, and a game theoretic approach [5] is considered. Until now, hybridization of metaheuristic techniques such as PSOGWO [6] and game theory has not been reported in the field of energy harvesting and spectrum sensing. Thus, in this work, we propose a novel Shapley-value-based hybrid metaheuristic multi-objective optimization technique for EHCRN. The main contributions of this work are listed as follows:
  • Mathematical formulation of the multi-objective optimization problem for combined spectrum sensing energy harvesting (CSSEH).
  • A novel concept of unbiased search agents in the particle swarm optimization grey wolf optimization algorithm.
  • The development of an extended hybrid algorithm that combines game theory and a metaheuristic optimization algorithm shows faster convergence with a better Pareto front.
  • Optimum sensing duration for maximum average throughput and energy efficiency by the Shapley adaptive weights.
To summarize, this paper focuses on the application of Shapley hybrid metaheuristics to a combined spectrum sensing and energy-harvesting network, where spectrum sensing by the cognitive radio is performed and this sensing energy is kept at a minimum to save the harvested energy from the CR. Performance is improved for the EHCRN by our proposed technique, which is demonstrated by the simulation results.
The rest of this paper is organized as follows: Section 2 presents the literature review. The multi-objective problem formulation with detailed insight into CSSEH is described in Section 3. In Section 4, the optimization techniques, including the design of the proposed Shapley value-based PSOGWO, are discussed. In Section 5, the implementation of the techniques, the simulation results, and a comparative performance analysis are presented. Finally, Section 6 sums up the conclusion as well as the future direction of the research.

2. Literature Review

The multi-objective problem for the CSSEH can be addressed effectively by taking a look at the two main aspects dedicated to such networks for performance enhancement. The first is to modify the frame structure so that sensing and harvesting are completed at the same time to save energy. The second is to develop a hybridized technique to solve the constrained optimization problem. The literature review related to the contributions of our work is divided into two Sections, Section 2.1 and Section 2.2.

2.1. Spectrum Sensing, Throughput, Energy Harvesting, and Energy Efficiency

In [7], the analysis of spectrum sensing and energy harvesting of a cognitive node optimized for sensing and transmission of energy was proposed for the first time. The Markov decision process was used to optimize secondary throughput and energy utilization. A different approach of using a stochastic geometry model was proposed in [8] to analyze and maximize the throughput of the secondary network, where the primary transmitter and secondary transmitter are distributed according to independent homogeneous Poisson point processes (HPPPs). Based on this work, [9] extended the work by maximizing the throughput of secondary users by jointly optimizing the sensing duration, sensing threshold, and save-ratio. The trade-off that was not considered was investigated by [10] between the spectral efficiency and energy efficiency of the Rayleigh flat fading channels. The issues of energy efficiency were solved using optimization algorithms and the energy efficiency maximization problem of the energy-harvesting network by considering the outage probability and interference power constraint in [11]. The Kullback–Leibler divergence technique was proposed in a cognitive radio network by [12] to evaluate the sum rate. Sensing performance and throughput analysis were carried out through comparison with conventional methods. The authors focused on maximizing the average throughput of the secondary network with the interference power constraint and minimum throughput constraint. The authors of [13] calculated the capacity of the secondary user; they observed the effect of varying threshold levels on the signal-to-noise ratio (SNR) levels of the primary user and calculated the normalized achievable capacity of the secondary user for various fading channels. In addition, in [14], the authors presented the performance of the secondary users in terms of blocking probability, dropping probability, non-completion probability, and throughput for three different cases of a heterogeneous licensed spectrum environment in a CR ad hoc network. The authors of [15] proposed an algorithm to maximize the throughput of a non-linear energy-harvesting cognitive-radio-enabled network. The algorithm is based on threshold censoring. In addition, [16] proposed throughput maximization problems as non-linear optimization problems with an optimal solution in the energy cooperation mode. The problems are non-convex optimization problems that are converted to non-linear convex problems. The traditional approach to performance optimization caters to the selection of the most prominent objective giving little attention to the rest of the parameters.
To sum up, from the aforementioned literature, the common problem of throughput and energy maximization is considered with a focus on secondary performance. However, it is always desirable to obtain the optimized values of the parameters for the networks enabled with a cognitive radio through new and improved optimization techniques. Obtaining the optimal value for multiple parameters becomes time-consuming, and moreover, it does not always promise the best solution to the problem of interest.

2.2. Metaheuristic Optimization Algorithms

Over the past decade, the metaheuristic optimization framework presented in [17] has attracted the attention of researchers. These techniques have applications to many real-world problems, including cognitive radio networks. Bio-inspired techniques were used for spectrum sensing and allocation by deriving optimal weights [18]. A joint-optimization approach based on binary particle swarm optimization and geometric programming was proposed by [19] to optimize the parameters in an energy-harvesting relay system. In [20], the authors proposed self-adaptive particle swarm optimization (SA-PSO) for resource allocation to jointly optimize the power and time for wireless power transfer in cognitive wireless powered networks.
Different optimization techniques, such as particle swarm optimization (PSO), firefly optimization (FFO), and antlion optimization (ALO), exist in the literature and yield good results, but their solutions may stick to the local minima with a slower convergence speed. Our idea is to have an efficient yet practical algorithm that will work most of the time and that is able to produce a high-quality solution. For this, a balance between intensification and diversification should be maintained. Many hybrids of swarm intelligence-based algorithms use animal behavior to solve complex optimization problems. Particle swarm optimization grey wolf optimization (PSOGWO) [6] and the particle swarm optimization genetic algorithm (PSO-GSA) [21] are some of them. The Pareto front of these algorithms decides on the better solutions obtained for the problem under consideration. In comparison, these hybrid techniques provide better Pareto front optimal solutions than the quality of the Pareto obtained using a single metaheuristic algorithm. The performance of PSOGWO was improved by [9]. Nevertheless, there is scope for further improvement, as none of these works focused on improving the biased nature of wolves. Moreover, hybridization is based on parallel metaheuristics, and there are many restrictions on their implementation.
Considering the above limitations and the possibility of improving PSOGWO, we hybridized the improved PSOGWO with the Shapley technique. The merits of hybrid optimization techniques allow the proposed technique to outperform both GWO and PSOGWO for the throughput and energy efficiency problems in the EHCRN. The convergence results are compared and show that the performance of the hybridization results in a better Pareto front. Furthermore, the hybrid technique is applied to the multi-objective optimization problem formulated in the subsequent section.

3. Multi-Objective Problem Formulation for Combined Spectrum Sensing and Energy Harvesting (CSSEH)

In this section, an energy-harvesting cognitive radio network for multi-objective problem formulation is considered. The first part comprises a mathematical model for energy harvesting and the second part consists of obtaining the multiple fitness functions for optimization.
Figure 1 comprises a primary transmitter (PT), an energy harvester (EH), and a spectrum sensing unit at the secondary transmitter (ST). The power from the RF signal of the PT transfers to the energy harvester for charging first. Then, the ST performs spectrum sensing and transmits the data to the secondary user (SU) using the harvested power.
The received signal at the energy harvester is given as follows:
y k = h k P t x k + n k ,
where k = 1, 2, …, K denotes the K time slots used for energy harvesting (EH) by the secondary transmitter (ST), hk is the fading coefficient of the channel between the primary transmitter and the secondary transmitter, P t is the transmission power of the primary transmitter, x k is the transmitted signal with unit power E{ x k 2} = 1, and n k is the complex additive white Gaussian noise with mean zero and variance 2β2 denoted by CN (0, 2β2). The channel coefficient is a complex Gaussian random variable with mean s = 0 and variance 2α2 = 1. Hence, the Rayleigh fading channel is assumed in this work. Here, the average signal-to-noise ratio is S N R = P f P s 2 β 2 where Pf is the average fading power given by s 2 + 2.
As the harvested energy is collected in the harvester, the total harvested energy over K time slots is given by (2):
E h = k = 1 K η k y k 2 τ ,
where η k is the conversion efficiency of the energy harvester in the Kth time slot. Since a single harvester is used, η k = η for k = 1, 2, …, K. Each power transmission is completed in τ seconds.
P h = η τ k = 1 K h k x k P t + n k 2 = η τ   σ 2 S ,
With
S = 1 σ 2 k = 1 K h k x k P t + n k 2 ,
where
2 σ 2 = 2 α 2 P t + 2 β 2 .
Now, the RF signal at the energy harvester is converted to a low pass signal and given as follows:
i = η k h k x k P t + n k 2 + n r k ,
where n r k is the noise due to the rectifier unit with mean 0 and variance γ2. Some part i b of the converted signal is used to charge the battery, and the remaining i s s is used for spectrum sensing given as follows:
i s s = ( 1 i b ) .
The performance of spectrum sensing is determined by the signal-to-noise ratio of the iss and is not affected by i b as long as it is less than unity. Thus, the detection threshold should be decreased with the increasing i b . The signal i s s is sampled at the nth coherence time with the set detection threshold ϵ with the total sample size of N to find the state of the primary user. The spectrum state is determined as follows:
n N i s s ϵ ,                               H 1 ,   when   PT   is   present ,
n N i s s ϵ ,                               H 0 , PT   is   absent .
For accurate spectrum sensing by the ST, the main performance parameters are the probability of false alarm and misdetection. The sensing duration and detection threshold are the parameters that simultaneously affect the probability of detection Pd(τs, ε) and Pf (τs, ε) given by:
P f τ , ε = Q ε σ w 2 1 τ f s ,
P d ( τ , ε ) = Q ε σ w 2 + σ p 2 1 τ f s .
The average throughput at the ST is maximized only if these parameters are maintained up to a certain level in keeping with the view of the QOS of the primary user. We consider the integrated scenario of combined spectrum sensing and energy harvesting (CSSEH) which increases the harvested energy and reduces the energy consumption for spectrum sensing, thus making more energy available for data transmission which finally increases the throughput. The frame structure of the CSSEH scenario can be explained by considering the two states, S1 and S0, which the secondary transmitter can acquire (Figure 2).
For the given frame structure, we considered that the secondary transmitter harvests the energy by detecting the primary transmitter in (K − 1) consecutive timeslots. The slots can be explained by the state of the channel being busy or idle. The availability of the channel puts the ST in two states. All the (K − 1) slots (0 to τ) of state S1 are of equal length and consist of the same harvesting time (i.e., τh1 = τh2 = τh3 = …… = τhk−1) and the sensing time (i.e., τs1 = τs2 = τs3 = …… = τsk−1 = τs).
  • Case-I: when ST is in State S1
The secondary transmitter is in state S1 when the channel is busy (i.e., the primary transmitter is present), with the probability of a busy channel as π1. During this time slot (0–τ), the harvester can harvest the RF energy for the entire slot (i.e., τh1 = τh2 = τh = τ), where τh is the harvesting time. The τh duration is assumed to be the same for all the slots and long enough so that the harvested energy is larger than the energy consumed for spectrum sensing. During the (τhτs) time slot of the energy-harvesting period, only energy harvesting is performed, while for the remaining τs period, spectrum sensing and energy harvesting are executed simultaneously. The ST is not transmitting during this state and the probability of state S1 is given by:
P r S 1 = P r S 0 P T   a b s e n t P f τ s + P r S 1 P T   p r e s e n t 1 P m τ s .
The parameters, π1 = Pr(S1|PT present) and π0 = Pr(S0|PT absent), denote the stationary probabilities that the channel is busy and idle, respectively, and are given by:
π1 = α11 + α0 and π0 = α00 + α11 + π0 = 1.
  • Case-II: When ST Is in State S0
The ST in State S0 involves harvesting, sensing, and transmitting time structure in the Kth time slot. When the channel is idle, i.e., the primary transmitter is absent, the probability of an idle channel is π0. S0 is further divided into S00 and S01 (i.e., when the channel is idle and busy, respectively).
  • State S00 consists of harvesting and sensing. In this state, the harvesting time is reduced to ττt= τhk. When the primary transmitter is not present, the secondary transmitter transmits data to the secondary receiver with the harvested energy over the period τt. The probability of ST being in state S00 is given by:
P r ( S 00 ) = P r ( S 0 | P T   a b s e n t ) ( 1 P f ( τ s k ) ) .
  • State S01 is the state when the channel is busy, that is, neither sensing nor harvesting takes place, and only data are transmitted for the remaining time, i.e., τt.
The probability of ST being in state S01 is given by:
P r ( S 01 ) = P r ( S 1 | P T   p r e s e n t ) P m ( τ s k ) ) .
The net stored energy E n s e , after staying in state S1 (K times) before going into state S0 at the end of the (K − 1)th time slot is given as follows:
The net stored energy E n s e , in state S00 after staying in state S1 (K − 1 times), is given as follows:
E n s e , K 1 = k 1 π 1 E h | τ h = τ + π 0 E h | τ h = τ τ t ,
where E h | τ h = P h τ h ( P h ( 1 ρ ) + P s ) τ s ,
E h | τ h = τ = P h τ ( P h ( 1 ρ ) + P s ) τ s ,
E n s e | τ h = τ τ t = P h τ ( P h ( 1 ρ ) + P s ) τ s ) P h τ t ,
Finally,
E n s e , K 1 = k 1 π 1 [ P h τ h ( P h ( 1 i b ) + P s ) τ s ] + π 0 [ P h τ ( P h ( 1 i b ) + P s ) τ s ) P h τ t ] .
The E n s e , K 1 will be further used by the ST for data transmission in state S01.
For the discussed scenario of combined sensing and harvesting, the multiple optimization objectives are formulated by taking the throughput of the individual states and then taking their average.
R 00 = τ t τ C 00 ,
R 01 = τ t τ C 01 ,
where R 00 and R 01 are the throughput for the S00 and S01 states considered, respectively.
Thus, the average throughput can be expressed as the sum of throughput of ST formulated as the fitness function as follows:
F 1 x : R 0 = k = 1 K τ t τ K [ C 00 + C 01 ] ,
F 1 x : R 0 = k = 1 K τ t τ K C 00 P r S 1 P r S 00 + C 01 P r S 1 P r S 01 ,
where C 00 = log ( 1 + h k 2 P τ t / σ n 2 ) , P τ t is the power for transmitting the data, σ n 2 is the noise power at the secondary receiver, and C 01 = log ( 1 + g s 2 P τ t σ n 2 + g p 2 P t ) . Where g s  and  g p  are the channel gain between ST and SU and PT and SU, respectively.
As data transmission takes place with the harvested energy, the harvested energy at the secondary transmitter needs to be maximized so that more power is available for transmission, which finally increases the throughput. The energy efficiency of the EHCRN, given as the ratio of the average throughput to the average energy consumption, is used to measure the network’s performance subject to the detection constraints in (8). The total energy consumption includes the energy consumed for spectrum sensing represented as τs1 Es1. Thus, using (18), energy efficiency is given below:
E E = R o τ s 1 E s 1 .
Based on Equations (18) and (19), the optimization problem can be formulated as a maximization problem. F(x): {maxF1(x), F2(x)}, subject to the constraints on energy and the interference.
Hence, F2(x) = max EE,
s.t Es1 < Eh.
The multi-objective optimization problem can be solved using hybrid metaheuristic techniques. PSO and GWO are metaheuristic optimization techniques used in many optimization problems; they target finding the best solution to a problem. PSO is inspired by swarms, whereas GWO is a metaheuristic optimization technique that is inspired by grey wolves. Particle swarm optimization is known for its exploitation capability, while grey wolf optimization is known for its exploration ability.
PSOGWO is a nature-inspired technique that integrates the qualities of individual PSO and GWO algorithms to determine the best position of the wolves. Hybrid PSOGWO shows faster convergence for standard optimization problems as compared to PSO and GWO. In PSOGWO, both algorithms run in parallel by using the governing equations in the best possible manner.
In particle swarm optimization, the initial population pop N is generated randomly and, in each iteration, ‘iter’, the position p o s i [ n ] and velocity v e l i [ n ] of particle i in iteration step n in the swarm are updated in memory using the following equations:
p o s i n + 1 = p o s i n + v e l i n + 1 ,
v e l i [ n + 1 ] = W × v e l i [ n ] + c 1 r 1 × ( p b e s t i [ n ] p o s i [ n ] ) + c 2 r 2 × ( p b e s t g [ n ] p o s i [ n ] ) .
Here, W is the inertia weight parameter and r 1 and r 2 are random values between 0 and 1 with c 1 and c 2 as the acceleration coefficients with a positive value. p b e s t i [ n ] gives the best position obtained by the i-th particle and p b e s t g [ n ] gives the best position achieved globally in the swarm.
To increase the chance of achieving a global solution and not becoming trapped in local minima, the GWO algorithm supports PSO. In grey wolf optimization, the leadership hierarchy consists of three types of wolves: alpha α, beta β, and delta δ. Where the first one represents the best solution and the second and third represent the next best solutions. The population that has other wolves too, follows the position pos of these three leader wolves that are hunting wolves.
The position of the three wolves while encircling their prey is governed by the following equations:
p o s α = c 1 × X α t X ( t ) ,
p o s β = c 1 × X β t X ( t ) ,
p o s δ = c 1 × X δ t X ( t ) .
X α t , X β t , and X δ t are the positions of the best wolves in each iteration and X (t) is the location of the grey wolves.
The PSO directs some particles to random positions with the possibility of them becoming trapped in local minima. Thus, GWO helps them to get away from local minima by improving their positions. The updated position of the best three agents with the weights added is given by the following equations:
p o s α = c 1 × α   p o s j w ×   p o s i , j , X 1 = α   p o s j a 1 × p o s α ,
p o s β = c 2 × β   p o s j w × p o s i , j , X 2 = β   p o s j a 2 × p o s β ,
p o s δ = c 3 × δ   p o s j w × p o s i , j , X 3 = δ   p o s j a 3 × p o s δ .
Here X 1 , X 2 , and X 3 give information on the best positions about the agents (wolves). The above equations are used to update the velocity equation of the PSO as follows:
v e l i n + 1 = w × v e l i n + c 1 r 1 X 1 X i n + c 2 r 2 X 2 X i n + c 3 r 3 X 3 X i n , X i n + 1 = X i n + v e l i n + 1 .
There is scope for improvement in PSOGWO. It was found that the biased behavior of wolves sometimes does not give the best solution. This biased nature is handled by making the wolves unbiased so that their walk is more refined. The fittest wolf is selected rather than a random wolf, and the wolves are arranged in a decreasing order with the fittest wolf at the top. Thus, the position of the wolves is updated by updating the velocity equation as follows:
v e l i n + 1 = w u b n × ( v e l i n + c 1 r 1 X 1 X i n + c 2 r 2 X 2 X i n + c 3 r 3 X 3 X i n ) .
Here, w u b n is the parameter that is changed as per the updated position of the wolves based on their fitness.
In each iteration, it is important that the wolves move towards their prey without being trapped in the local Pareto, so instead of their walk being random, their walk arrangement is completed in the decreasing order of their fitness value, as shown in Figure 3.
It is important that the leaders are always fit to guide the other wolves to catch their prey. This biased nature of the wolves in state-of-art PSOGWO to reach the optimal solution motivates us to improve their behavior, so that they are unbiased. Moreover, the fittest wolf is always followed, rather than the vice versa situation. This results in obtaining the Pareto optimal solution.

4. Proposed Shapley Hybrid Multi-Objective Optimization Algorithm

The proposed unbiased PSOGWO shows faster convergence to the constrained optimization problem in which unbiased wolves explore the search space efficiently thereby maintaining a good balance between exploration and exploitation. A more robust solution to complex multi-objective optimization problems may evolve by incorporating the hybridization of metaheuristics with other approaches. In this paper, we aim to propose the hybridization of metaheuristic techniques with game theoretic approaches. This approach is different from the approach whereby an optimization algorithm is directly applied to the multi-objective problem. In particular, we combine unbiased PSOGWO with the Shapley value, a game theoretic approach, which is used to obtain a better Pareto front in the multi-objective optimization problem formulated in Section 4.

Design of the Shapley Value Based on Weight Adaptation for Optimization

Contrary to the updated velocity Equation (29) in the above section, the Shapley value is introduced as a weight adaptation parameter that acts as a control parameter. The weighting method is used to obtain the Pareto optimal solution, as there is no specific way to set up the weights. The Shapley value is used to determine the weights. Here, the weights play the role of creating a balance between exploration and exploitation. The weights in the updated velocity equation of unbiased PSOGWO are replaced using the Shapley value vector w(v) = (w1(v), w2(v), …, wn (v)). Here, wi(v) is the fair payoff received by player i under an agreement. The weights satisfy the following agreement set by the Shapley axioms:
i S w i v = v ( S ) .
The pay-off or achieved value by sub-team S in coalition with all the players ‘N’ given by v ( S ) and ( v s v S \ i ) gives the fair amount of player i’s contribution to the coalition game.
w i v = S : i S N S 1 ! N S ! N ! . ( v s v S \ i ) .
Here, the weights are normalized as per the following equation:
w s h a p l e y = w i v = w i v k = 1 n w k ( v )   f o r   i = 1 , , n ,
where 0 < w i v < 1 for all i = 1, … n. The weight w s h a p l e y avoids the local minima here. When the weights are taken to be the normalized Shapley values given in Equation (32), the optimal solution of the weighting problem is then called a Shapley–Pareto optimal solution. The updated equation for the hybrid Shapley-value-based PSOGWO can be given as follows:
v e l i n + 1 = w s h a p l e y × ( v e l i n + c 1 r 1 X 1 X i n + c 2 r 2 X 2 X i n + c 3 r 3 X 3 X i n ) .
The velocity of each particle is initially updated in each iteration using the local best position and the global best position. Here, X i n and v e l i n . give the position and velocity of the i-th particle. Using Equation (33), the velocity is updated so that the particles move towards the global best. This new velocity is used to update the position of each particle which moves the particle towards the optimal value.
X i n + 1 = X i n + v e l i n + 1 .
Hence, the particle acquires a new position given by Equation (34), thus enhancing the exploration capability. The fitness of each particle is calculated and the local best of each is updated. If the fitness value of the particle is higher than the local best of the particle, then the local best is updated to that higher value. Then, the higher value, i.e., the global best, is updated to the current best position. This yields the highest fitness value among all personal bests until the iteration along with the highest throughput for the same sensing duration is found.
Algorithm 1 shows the pseudo-code of the proposed Shapley hybrid multi-objective optimization problem and Algorithm 2 depicts the evaluation of the fitness functions considered for the optimization problem. The flowchart of the proposed algorithm is shown in Figure 4.
Algorithm 1: Shapley hybrid multi-objective optimization algorithm
  • Begin
  • Initialization of grey wolf population, PSO parameters, population size N, and iteration iter
  • Define Objective function EE, throughput
  • Initialize a, c1, c2, c3, and w s h a p l e y
  • Calculate fitness value for each search grey wolf
  • posα = Best alpha search wolf
  • posβ = Best beta search wolf
  • posδ = Best delta search wolf
  • While I < maximum number of iterations
  • For each grey wolf
Update the velocity and position of search grey wolf using Shapley
11.
End for
12.
Update a, c1, c2, c3 w s h a p l e y
13.
Calculate the fitness values of all search grey wolf
14.
Update pos α , p o s β , and p o s δ
15.
Increase iteration count I
16.
end while
17.
Return p o s α
Algorithm 2: Evaluate Fitness Energy Efficiency (EE) and Throughput
  • Input required parameters: frame period, sensing time, transmission time, power consumption, and conversion efficiency
  • Calculate the total harvested energy of the system using Equation (14)
  • Compute power for transmission of data of the system using Equations (14) and (3)
  • Compute the throughput of the system using Equation (18)
  • Compute the energy efficiency of the system using Equation (19)
  • Return throughput and energy efficiency

5. Results and Discussion

The simulation was executed on a Windows 10 operating system. The system has 8 GB RAM with 11th Gen Intel (R) i5—1135 G7 @ 2.4 GHz 1.3 GHz and a 64-bit processor. MATLAB version (2021a) was used as the tool of choice for implementing the Shapley hybrid multi-objective optimization algorithm; the number of executed times was 100 (runs), and the best solution of these runs was selected as the optimum solution. The resultant archive, as an outcome of the multi-objective optimization problem, will have all of the possible non-dominant solutions.
The performance of the proposed Shapley hybrid multi-objective optimization algorithm was compared with that of unbiased PSOGWO, PSOGWO, and GWO, as mentioned in Section 2. Figure 5 shows the convergence characteristics of Shapley hybrid PSOGWO, unbiased PSOGWO, PSOGWO, and GWO. The Shapley-based PSOGWO converges faster than the other algorithms. The archiving process presents more convergence and the leader selection based on unbiased nature brings diversity to the search mechanism. The Pareto front obtained by the proposed algorithm exhibits superior characteristics in terms of searching space as well as population diversity.
The Pareto optimal front obtained by the four algorithms on the fitness function f1 (in our case, the energy efficiency) and f2 (the sensing duration) is illustrated in Figure 6. It can be observed by inspecting the figure that the Pareto optimal solution obtained in the proposed Shapley hybrid multi-objective optimization algorithm is much closer to the optimum value of the constraint boundaries. The most interesting pattern is that the Pareto optimal solutions obtained by unbiased PSOGWO, PSOGWO, and GWO provide solutions but are scattered, away from the optimum region of interest. This shows that the Shapley hybrid multi-objective optimization algorithm has the potential to outperform the other algorithms considered.
A comparison of the proposed Shapley PSOGWO algorithm with unbiased PSOGWO, PSOGWO, and GWO in terms of the maximum, the standard deviation, and average energy efficiency and throughput is tabulated in Table 1.
In our considered system, the default values of various parameters are adopted as given in Table 2.
From Equation (18), the system’s throughput and energy efficiency depend on the various parameters ib, iss  τ t , h k 2 , P τ t , σ n 2 . Thus, we studied the effect of different parameters on the system’s throughput and energy efficiency individually. Figure 7 plots the average throughput of the system vs. the sensing duration of the spectrum sensing unit at the SU. The average transmission time was considered from 0.0005 to 0.001. For various values of the transmission time, the throughput was high when the sensing duration was low. However, as the sensing duration increased and for a given transmission time, the throughput gradually decreased. This was more pronounced when the transmission times were higher. Thus, this resulted in the throughput of the system first increasing up to an optimal value and then it started to decrease.
Figure 8 shows that the energy efficiency of the system first increased up to an optimal point with increasing transmission time and then it started to decrease. Here, the EE is at a maximum for τ t = 0.003 s.
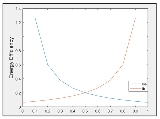
There is a decrease in the EE for all the values of transmission time. At higher τ t transmission, energy efficiency increases and there is an increase in throughput. With the high data rate, the transmission time seems to be limited to handle a large amount of data. Therefore, there is an increase in energy consumption, which leads to a decrease in energy efficiency. Furthermore, the behavior of the throughput was also observed by varying ib and iss, as shown in Figure 9. With the increase in iss, the throughput dropped swiftly initially until iss was 0.5; however, following that drop, it continued to fall but became more gradual. The behavior of ib vs. the throughput was observed to follow a reverse trend as observed with iss.

6. Conclusions

This paper proposes a Shapley hybrid multi-objective optimization algorithm. First, our motive was to improve upon the existing PSOGWO, and then we hybridized it with the Shapley value. The PSOGWO algorithm was combined with the advantages of the Shapley value where weights were updated, thus avoiding trapping solutions in local minima. The algorithm was compared with other algorithms: Shapley PSOGWO, unbiased PSOGWO, PSOGWO, and GWO. All the algorithms were applied to the multi-objective optimization problem formulated for combined spectrum sensing and the energy-harvesting cognitive radio network. The proposed algorithm outperforms the others in the search for an optimal set of solutions, thereby maximizing throughput and energy efficiency. A significant level of improvement in terms of energy efficiency of 3.56% was achieved, while the sensing duration was reduced, the average throughput increased by 21.83%. For future work, the proposed methods can be leveraged for optimizing parameters other than sensing time, throughput, and energy efficiency. Furthermore, the algorithm can be further optimized by introducing new operators, such as penalty functions, to enhance the search process and efficiency.

Author Contributions

Conceptualization, S.B.; Methodology, S.B.; Validation, S.B.; Investigation, S.B.; Writing—original draft, S.B.; Writing—review & editing, S.S. and R.K.; Supervision, S.S. and R.K. All authors have read and agreed to the published version of the manuscript.

Funding

This research received no external funding.

Data Availability Statement

The data presented in this study are available on request from the corresponding author. The data are not publicly available due to privacy reasons.

Conflicts of Interest

The authors declare no conflict of interest.

References

  1. Shi, Z.; Teh, K.C.; Li, K.H. Protection of Primary User in Cognitive Radio Systems. IEEE Commun. Lett. March 2013, 17, 565–568. [Google Scholar] [CrossRef]
  2. Chatterjee, S.; Maity, S.P.; Acharya, T. Energy-spectrum efficiency trade-off in energy harvesting cooperative cognitive radio networks. IEEE Trans. Cogn. Commun. Netw. 2019, 5, 295–303. [Google Scholar] [CrossRef]
  3. Zhang, H.; Nie, Y.; Cheng, J.; Leung, V.C.M.; Nallanathan, A. Sensing Time Optimization and Power Control for Energy Efficient Cognitive Small Cell/with Imperfect Hybrid Spectrum Sensing. IEEE Trans. Wirel. Commun. 2017, 16, 730–743. [Google Scholar] [CrossRef]
  4. Pham, Q.-V.; Nguyen, D.C.; Mirjalili, S.; Hoang, D.T.; Nguyen, D.N.; Pathirana, P.N.; Hwang, W.-J. Swarm intelligence for next-generation networks: Recent advances and applications. J. Netw. Comput. Appl. 2021, 191, 103141. [Google Scholar] [CrossRef]
  5. Wu, H.C. Using shapley values and genetic algorithms to solve multiobjective optimization problems. Symmetry 2021, 13, 2021. [Google Scholar] [CrossRef]
  6. Cheng, X.; Li, J.; Zheng, C.; Zhang, J.; Zhao, M. An Improved PSO-GWO Algorithm with Chaos and Adaptive Inertial Weight for Robot Path Planning. Front. Neurorobot. 2021, 15, 770361. [Google Scholar] [CrossRef]
  7. Sultan, A. Sensing and transmit energy optimization for an energy harvesting cognitive radio. IEEE Wirel. Commun. Lett. 2012, 1, 500–503. [Google Scholar] [CrossRef]
  8. Zhang, R.; Lee, S. A Opportunistic Wireless Energy Harvesting in Cognitive Radio Networks. IEEE Trans. Wirel. Commun. 2013, 12, 4788–4797. [Google Scholar] [CrossRef]
  9. Yin, S.; Qu, Z.; Li, S. Achievable Throughput Optimization in Energy Harvesting Cognitive Radio Systems. IEEE J. Sel. Areas Commun. 2015, 33, 407–422. [Google Scholar] [CrossRef]
  10. Chatterjee, S.; Maity, S.P.; Acharya, T. Trade-off on Spectrum-Energy Efficiency in Cooperative Cognitive Radio Networks. In Proceedings of the 2016 International Conference on Signal processing and Communications (SPCOM), Bangalore, India, 12–15 June 2016. [Google Scholar] [CrossRef]
  11. Jiang, F.; Yi, W.; Zhang, R.; Li, S.; Zhang, X.; Liu, W. User Selection with Energy Efficiency for Cooperative Spectrum Sensing in Energy Harvesting Cognitive Radio Networks. In Proceedings of the 2018 13th World Congress on Intelligent Control and Automation (WCICA), Changsha, China, 4–8 July 2018; pp. 825–830. [Google Scholar] [CrossRef]
  12. Miah, M.S.; Ahmed, K.M.; Islam, M.K.; Mahmud, M.A.R.; Rahman, M.M.; Yu, H. Enhanced sensing and sum-rate analysis in a cognitive radio-based internet of things. Sensors 2020, 20, 2525. [Google Scholar] [CrossRef] [PubMed]
  13. Debnath, S.; Rai, C.; Sen, D.; Baishya, S.; Arif, W. Optimization of secondary user capacity in a centralized cooperative cognitive radio network with primary user under priority. Eng. Rep. 2020, 7, e12188. [Google Scholar] [CrossRef]
  14. Jee, A.; Hoque, S.; Arif, W. Performance analysis of secondary users under heterogeneous licensed spectrum environment in cognitive radio ad hoc networks. Ann. Telecommun. Telecommun. 2020, 75, 407–419. [Google Scholar] [CrossRef]
  15. Kumar, P.; Bhowmick, A. Throughput Performance of a non-linear energy-harvesting cognitive radio-enabled device -to-device network. Int. J. Commun. Syst. 2022, 35, e5124. [Google Scholar] [CrossRef]
  16. Zheng, K.; Ge, H.; Chi, K.; Liu, X. Energy provision minimization of energy-harvesting cognitive radio networks with minimal throughput demands. Comput. Netw. 2022, 204, 108721. [Google Scholar] [CrossRef]
  17. Parejo, J.A.; Ruiz-Cortés, A.; Lozano, S.; Fernandez, P. Metaheuristic optimization frameworks: A survey and benchmarking. Soft Comput. 2012, 16, 527–561. [Google Scholar] [CrossRef]
  18. Azmat, F.; Chen, Y.; Stocks, N. Bio-inspired collaborative spectrum sensing and allocation for cognitive radios. IET Commun. 2015, 9, 1949–1959. [Google Scholar] [CrossRef]
  19. Alsharoa, A.; Ghazzai, H.; Kamal, A.E.; Kadri, A. Optimization of a power splitting protocol for two-way multiple energy harvesting relay system. IEEE Trans. Green Commun. Netw. 2017, 1, 444–457. [Google Scholar] [CrossRef]
  20. Xu, C.; Xia, C.; Song, C.; Zeng, P.; Yu, H. Multi-Hop Cognitive Wireless Powered Networks: Outage Analysis and Optimization. IEEE Access 2019, 7, 4338–4347. [Google Scholar] [CrossRef]
  21. Eappen, G.; Shankar, T. Hybrid PSO-GSA for energy efficient spectrum sensing in cognitive radio network. Phys. Commun. 2020, 40, 101091. [Google Scholar] [CrossRef]
Figure 1. Combined spectrum sensing and energy harvesting by the ST.
Figure 1. Combined spectrum sensing and energy harvesting by the ST.
Mathematics 11 01656 g001
Figure 2. Frame structure with the states of the ST.
Figure 2. Frame structure with the states of the ST.
Mathematics 11 01656 g002
Figure 3. Fitness pyramid.
Figure 3. Fitness pyramid.
Mathematics 11 01656 g003
Figure 4. Flowchart of the Shapley hybrid multi-objective optimization algorithm.
Figure 4. Flowchart of the Shapley hybrid multi-objective optimization algorithm.
Mathematics 11 01656 g004
Figure 5. Convergence characteristics.
Figure 5. Convergence characteristics.
Mathematics 11 01656 g005
Figure 6. Pareto front of the multi-objective algorithms for energy efficiency and sensing duration optimization.
Figure 6. Pareto front of the multi-objective algorithms for energy efficiency and sensing duration optimization.
Mathematics 11 01656 g006aMathematics 11 01656 g006b
Figure 7. Average throughput vs. sensing duration.
Figure 7. Average throughput vs. sensing duration.
Mathematics 11 01656 g007
Figure 8. Energy efficiency vs. sensing duration.
Figure 8. Energy efficiency vs. sensing duration.
Mathematics 11 01656 g008
Figure 9. Energy efficiency vs. fraction of sensing energy and harvested energy.
Figure 9. Energy efficiency vs. fraction of sensing energy and harvested energy.
Mathematics 11 01656 g009
Table 1. Comparison of statistical results of energy efficiency and throughput of EHCRN.
Table 1. Comparison of statistical results of energy efficiency and throughput of EHCRN.
Objective FunctionEnergy EfficiencyThroughput
AlgorithmMax Energy EfficiencyStd DeviationAverageMax ThroughputStd DeviationAverage
Shapley PSOGWO1.5430.3131.2760.1730.0210.127
Unbiased PSOGWO1.4950.3621.2050.1490.0250.126
PSOGWO1.4920.3211.1690.1480.0290.125
GWO1.4900.3471.1930.1420.0260.111
Table 2. System Parameters.
Table 2. System Parameters.
Parameter Values Table
Key ParameterValue
Time frame0.01 ms
Average harvested energy−35
Noise power at the secondary receiver−40
Transmission power−40
Conversion efficiency0.3
Percentage of energy stored in the harvester0.9%
Channel gain1
Search agents30
Number of iterations1000
Disclaimer/Publisher’s Note: The statements, opinions and data contained in all publications are solely those of the individual author(s) and contributor(s) and not of MDPI and/or the editor(s). MDPI and/or the editor(s) disclaim responsibility for any injury to people or property resulting from any ideas, methods, instructions or products referred to in the content.

Share and Cite

MDPI and ACS Style

Bakshi, S.; Sharma, S.; Khanna, R. Shapley-Value-Based Hybrid Metaheuristic Multi-Objective Optimization for Energy Efficiency in an Energy-Harvesting Cognitive Radio Network. Mathematics 2023, 11, 1656. https://doi.org/10.3390/math11071656

AMA Style

Bakshi S, Sharma S, Khanna R. Shapley-Value-Based Hybrid Metaheuristic Multi-Objective Optimization for Energy Efficiency in an Energy-Harvesting Cognitive Radio Network. Mathematics. 2023; 11(7):1656. https://doi.org/10.3390/math11071656

Chicago/Turabian Style

Bakshi, Shalley, Surbhi Sharma, and Rajesh Khanna. 2023. "Shapley-Value-Based Hybrid Metaheuristic Multi-Objective Optimization for Energy Efficiency in an Energy-Harvesting Cognitive Radio Network" Mathematics 11, no. 7: 1656. https://doi.org/10.3390/math11071656

APA Style

Bakshi, S., Sharma, S., & Khanna, R. (2023). Shapley-Value-Based Hybrid Metaheuristic Multi-Objective Optimization for Energy Efficiency in an Energy-Harvesting Cognitive Radio Network. Mathematics, 11(7), 1656. https://doi.org/10.3390/math11071656

Note that from the first issue of 2016, this journal uses article numbers instead of page numbers. See further details here.

Article Metrics

Back to TopTop