Next Article in Journal
Estimation of Initial Stock in Pollution Control Problem
Previous Article in Journal
Bayesian Linear Regression and Natural Logarithmic Correction for Digital Image-Based Extraction of Linear and Tridimensional Zoometrics in Dromedary Camels
Previous Article in Special Issue
New Irregular Solutions in the Spatially Distributed Fermi–Pasta–Ulam Problem
 
 
Font Type:
Arial Georgia Verdana
Font Size:
Aa Aa Aa
Line Spacing:
Column Width:
Background:
Article

Dynamics Analysis and Optimal Control for a Delayed Rumor-Spreading Model

1
Business School, Changshu Institute of Technology, Changshu 215500, China
2
School of Economics and Management, Southwest Jiaotong University, Chengdu 610031, China
*
Author to whom correspondence should be addressed.
Mathematics 2022, 10(19), 3455; https://doi.org/10.3390/math10193455
Submission received: 12 August 2022 / Revised: 16 September 2022 / Accepted: 17 September 2022 / Published: 22 September 2022
(This article belongs to the Special Issue Nonlinear Dynamics)

Abstract

In this work, we analyze a delayed rumor-propagation model. First, we analyze the existence and boundedness of the solution of the model. Then, we give the conditions for the existence of the rumor-endemic equilibrium. Regrading the delay as a bifurcating parameter, we explore the local asymptotic stability and Hopf bifurcation of the rumor-endemic equilibrium. By a Lyapunov functional technique, we examine the global asymptotically stability of the rumor-free and the rumor-endemic equilibria. We provide two control variables in the rumor-spreading model with time delay, and get the optimal solution via the optimal procedures. Finally, we present some numerical simulations to verify our theoretical predictions. They illustrate that the delay is a crucial issue for system, and it can lead to not just Hopf bifurcation but also chaos.

1. Introduction

The rise of science and technology has made it simpler for people to communicate with each other, but it has also made it easier for rumors to spread. Our modern world is heavily influenced by rumors propagated on the Internet, via social media and by word of mouth. Public opinion and financial markets are only a few examples that come to mind. Other examples include causing economic harm, harming people’s reputations, and causing undue panic during a disease outbreak. As a result, understanding how rumors spread is essential if we are to minimize the harm that rumors may do.
Due to the striking similarities between the propagation of rumors and the propagation of diseases, epidemiological models have been utilized extensively in this line of research. Despite the fact that sickness and rumor propagation share similar traits, it is not possible to create a cohesive framework or equivalent model for either of these processes. In 1965, Daley and Kendall [1] proposed a model for the manner in which people disseminate rumors. They assumed that people moved between groups based on a given mathematical probability distribution and separated the population into three groups: those who were uninformed, those who propagated the information, and those who stifled it. Following it, Maki and Murray [2] applied a mathematical model to the rumors which led to the development of the DK model. Then, numerous models for propagating rumors were proposed and studied [3,4,5,6,7,8,9,10]. Zhao et al. [11] modified a flowchart of the rumor-spreading process with the SIR (susceptible, infected, and recovered) model, and the impacts that variations of different parameters have on the rumor-spreading process were analyzed. Komi [12] investigated an SEIR (susceptible, exposed, infected, and recovered) rumor-spreading model that considers the forgetting mechanism and the population’s education rate. Zhou et al. [13] studied rumor propagation in complex networks analytically and numerically by using the SIR model.
It is noted that the primary flaws of these existing models reside in their rules for rumor dissemination. When an uninformed person approaches a rumor spreader, the susceptible person may believe the rumor and become a rumor spreader directly. This assumption disregards the potential that susceptible individuals may undergo a dormant phase before becoming spreaders. This idea is based on the fact that, when confronted with confusing and contradictory messages, many individuals’ have their judgment clouded, and certain ignoramuses have difficulties determining the veracity of information right after hearing the rumor. Nevertheless, the models which are mentioned in the previous paragraph were highly original and tremendously valuable for modeling and analyzing the propagation of rumors. Therefore, time delay is a typical occurrence in the actual world. In the process of rumor propagation, if users are unable to receive rumors in a timely manner after their release, or if, after acquiring rumors, they are unable to disseminate them in a timely manner for different reasons, etc., this will result in a delay in the transmission of information [14,15]. In addition, there are many other things that can affect how rumors spread. Gu [16] added the forgetting and remembering mechanisms to the way rumors spread. Numerical simulations showed that the forgetting mechanism would change how news spreads and could even stop rumors from going around. Afassinou [12] incorporated a forgetting mechanism and education rate into the SEIR rumor-spreading model, with the belief that there was a correlation between education and the ultimate dissemination of rumors. Cheng et al. [17] developed an improved rumor-spreading model taking into account the delay of an interactive system; and control strategies such as deleting rumor posts and educating the public about popular science were considered. Jiang and Yan [6] proposed an immune-structure SIR model to explore the control method of rumor spreading. Huo et al. [18] studied the optimal control of a delayed rumor-spreading model with consideration of psychological factors. Zhu and Wang [5] proposed a rumor-propagation model with a silence-forcing function in online social networks, and they investigated the Hopf bifurcation and optimal control of the model. These studies [19,20,21,22,23] show us that when rumors spread, there are some real-world factors that affect communication, such as government rules, propagation delays, and so on. These factors need to be taken into account in the study.
Based on these discussions, we consider the following model:
d S d t = r S ( 1 S K ) β S I ( 1 + α 1 S ) ( 1 + α 2 I ) , d I d t = β S ( t τ ) I ( t τ ) ( 1 + α 1 S ( t τ ) ) ( 1 + α 2 I ( t τ ) ) γ I ( I + R ) μ I , d R d t = γ I ( I + R ) μ R ,
where S ( t ) , I ( t ) , and R ( t ) denote the susceptible individuals ( referred to as “susceptible” in this paper), the rumor spreaders, and the removal individuals (referred to as “removal” in this paper), respectively. r, K, β , α 1 , α 2 , γ , and μ are all positive constants.
Model (1) is based on the following assumptions:
(A1)
The susceptible group’s growth follows the logistic model of population increase r S ( 1 S K ) , where r denotes the population growth rate per time unit and K represents the environmental population capacity.
(A2)
The rumor spreads between those who are unaware of it and those who propagate it, and the propagation is carried out using the functional response below:
β S I ( 1 + α 1 S ) ( 1 + α 2 I ) ,
where α 1 and α 2 are positive constants. Due to congestion or adequate preventive actions adopted by susceptible and spreader persons to limit the spread of rumor, the number of effective connections between susceptible and spreaders might saturate at high propagation levels, making this a critical consideration.
(A3)
However, the transmission requires some time for individuals to pass from hearing the rumor to the spreader state, and we assume that a susceptible individual first goes through a latent period τ .
(A4)
When a spreader touches another spreader or a removal individual, only the first spreader turns into a removal individual at a rate γ , which is called the stifling rate. This is different from the epidemiological model.
The initial condition for the above system is
S ( θ ) = ϕ 1 ( θ ) , I ( θ ) = ϕ 2 ( θ ) , R ( θ ) = ϕ 3 ( θ ) , θ [ τ , 0 ] ,
where ϕ = ( ϕ 1 , ϕ 2 , ϕ 3 ) ( C + ) 3 , S ( 0 ) = ϕ 1 ( 0 ) > 0 , I ( 0 ) = ϕ 2 ( 0 ) > 0 , and R ( 0 ) = ϕ 3 ( 0 ) > 0 . C denotes the Banach space C ( [ τ , 0 ] , R ) of continuous functions mapping the interval [ τ , 0 ] into R . The nonnegative cone of C is defined as C + = C ( [ τ , 0 ] , R + ) .
The organization of this paper is as follows. In Section 2, the non-negative and boundedness of the proposed system are studied. In Section 3, the existence of the equilibria of the model is discussed. In Section 4, local stability and Hopf bifurcation of rumor-free equilibrium and rumor-endemic equilibrium are studied. In Section 5, the global asymptotic stability of the equilibria is investigated. In Section 6, we introduce two control variables in the rumor-spreading model with time delay, and find the optimal solution by the optimization techniques. Finally, in Section 7, numerical simulations are given to verify the theoretical results.

2. Preliminaries

For the sake of discussion, first, we denote
S f ( S , I , R ) = r S ( 1 S K ) β S I ( 1 + α 1 S ) ( 1 + α 2 I ) , I g ( S , I , R ) = β S ( t τ ) I ( t τ ) ( 1 + α 1 S ( t τ ) ) ( 1 + α 2 I ( t τ ) ) γ I ( I + R ) μ I , h ( S , I , R ) = γ I ( I + R ) μ R .
Thus, F = ( f , g , h ) is locally Lipschitz on R + 3 = { ( S , I , R ) : S 0 , I 0 , R 0 } . Hence, the fundamental theorem of existence and uniqueness assures the existence and uniqueness of a solution of system (1) with the given initial condition (2). The state space of the system is the non-negative cone, R + 3 = { ( S , I , R ) : S 0 , I 0 , R 0 } . For the rumor-spreading model, the positive and boundedness show that the system is well-behaved. The following studies establish that the solutions to the non-delayed model system (1) are positive, bounded, dissipative, and permanent.
Theorem 1.
Under the initial condition (2), any solution ( S ( t ) , I ( t ) , R ( t ) ) of system (1) is non-negative on t [ 0 , + ) and ultimately bounded.
Proof. 
We claim that ( S ( t ) , I ( t ) , R ( t ) ) ( 0 , 0 , 0 ) for all t [ 0 , T ) . Otherwise, there must exist a t 1 , 0 < t 1 < T , for t [ 0 , t 1 ] , ( S ( t ) , I ( t ) , R ( t ) ) ( 0 , 0 , 0 ) and at least one S ( t 1 ) , one I ( t 1 ) , and one R ( t 1 ) must vanish. Now, from system (1), we have
S ( t ) = S ( 0 ) exp 0 t f ( S ( θ ) , I ( θ ) , R ( θ ) ) d θ , I ( t ) = I ( 0 ) exp 0 t g ( S ( θ ) , I ( θ ) , R ( θ ) ) d θ , R ( t ) = R ( 0 ) e μ t + 0 t γ I ( θ ) ( I ( θ ) + R ( θ ) ) d θ .
Since ( S , I , R ) are defined and continuous on [ 0 , t 1 ] , there exists a δ 0 such that t [ 0 , t 1 ] :
S ( t ) = S ( 0 ) exp 0 t f ( S ( θ ) , I ( θ ) , R ( θ ) ) d θ S ( 0 ) exp ( t 1 δ ) , I ( t ) = I ( 0 ) exp 0 t g ( S ( θ ) , I ( θ ) , R ( θ ) ) d θ I ( 0 ) exp ( t 1 δ ) , R ( t ) = R ( 0 ) e μ t + 0 t γ I ( θ ) ( I ( θ ) + R ( θ ) ) d θ R ( 0 ) exp ( t 1 δ ) .
It is clear that if t t 1 , then we have
S ( t 1 ) S ( 0 ) exp ( t 1 δ ) , I ( t 1 ) I ( 0 ) exp ( t 1 δ ) , R ( t 1 ) R ( 0 ) exp ( t 1 δ ) ,
which contradicts the fact that at least one of S ( t 1 ) , I ( t 1 ) , and R ( t 1 ) must vanish. Thus, t [ 0 , T ] , ( S ( t ) , I ( t ) , R ( t ) ) ( 0 , 0 , 0 ) .
For t [ 0 , T ) , we have from (1) that S ( t ) r S ( 1 S K ) . It follows from the comparison principle that S ( t ) is bounded on [ 0 , T ) ; i.e., M 1 = sup t [ 0 , T ) S ( t ) < + . Therefore, form the second equation of (1), we have
I ( t ) β M 1 ( 1 + α 1 M 1 ) α 2 μ I .
Again, form the comparison principle, we know that M 2 = sup t [ 0 , T ) I ( t ) < + . From the third equation of (1), one has that R ( t ) γ 2 M 2 2 ( μ γ 2 ) R . The comparison principle ensures that R ( t ) is bounded on [ 0 , T ) . The boundedness of the solution ( S ( t ) , I ( t ) , R ( t ) ) implies that the local existence interval [ 0 , T ) can be continued to T = + . Therefore, we have proved that the solution ( S ( t ) , I ( t ) , R ( t ) ) is existent and non-negative on [ 0 , + ) .
Define F ( t ) = S ( t ) + I ( t + τ ) + R ( t + τ ) . By the non-negativity of the solution, it follows that
F ( t ) = R S ( 1 S K ) γ I ( t + τ ) ( I ( t + τ ) + R ( t + τ ) ) μ ( R ( t + τ ) + I ( t + τ ) ) K ( r μ ) 2 4 r F ( t ) ,
which implies that F ( t ) is ultimately bounded. This completes the proof. □
In the following, we analyze the dissipativeness, persistence, and permanence behavior of system (1).
Lemma 1.
Consider the following equation
d u ( t ) d t = A u ( t τ ) B u ( t ) C u 2 ( t ) ,
where A, B, C, τ > 0 , and u ( t ) > 0 for t [ τ , 0 ] ; then, we have the following two results:
lim t + u ( t ) = A B C , if A > B ; lim t + u ( t ) = 0 , if A < B .
Theorem 2.
If the following conditions
μ γ β K μ ( 1 + α 1 K ) α 2 > 0 ,
β K ( α 2 r β ) α 2 r γ ( 1 + α 1 K ) ( 1 + α 2 M 2 ) > 0 ,
μ γ β K ( α 2 r β ) α 2 r γ ( 1 + α 1 K ) ( 1 + α 2 M 2 ) ( μ + γ 2 M 2 2 ) ( 1 + α 1 K ) ( 1 + α 2 M 2 ) > 0
hold, then there exist m i and M i ( i = 1 , 2 , 3 ) such that any solution of system (1) satisfies
m 1 lim inf t + S ( t ) lim sup t + S ( t ) M 1 , m 2 lim inf t + I ( t ) lim sup t + I ( t ) M 3 , m 3 lim inf t + R ( t ) lim sup t + R ( t ) M 3 .
Proof. 
From the first equation of system (1), we have
d S d t r S ( 1 S K ) .
By the comparison principle, we get
lim sup t + S ( t ) K : = M 1 .
Thus, for ε 1 > 0 , there exists a T 1 > 0 such that
S ( t ) K + ε 1 : = S ¯ .
From the second equation of (1), we have
d I d t β S ¯ ( 1 + α 1 S ¯ ) α 2 μ I ,
which leads to lim sup t + I ( t ) β K μ ( 1 + α 1 K ) α 2 : = M 2 for a sufficiently large t > T 1 . Thus, for ε 2 > 0 , there exists a T 2 > T 1 such that
I ( t ) β K μ ( 1 + α 1 K ) α 2 + ε 2 : = I ¯ , t > T 2 .
From the third equation of (1), we have that R ( t ) γ I ¯ ( I ¯ + R ) μ R , for t > T 2 . Therefore, lim sup t + R ( t ) γ M 2 2 μ γ M 2 : = M 3 provides μ > γ M 2 . Thus, for ε 3 > 0 , there exists a T 3 > T 2 such that
R ( t ) γ M 2 2 μ γ M 2 + ε 3 : = R ¯ ( t ) , t > T 3 .
On the other-hand, from the first equation of (1), we have
d S d t S ( r β α 2 r S K ) ,
which implies that lim inf t + S ( t ) K ( α 2 r β ) α 2 r : = m 1 provided α 2 r > β .
From the second equation of (1), we get
d I d t β m 1 ( I ( t τ ) ) ( 1 + α 1 K ) ( 1 + α 2 M 2 ) γ I 2 ( μ + γ 2 M 2 2 ) I .
According to Lemma 1, we have
lim inf t + I ( t ) β m 1 γ ( 1 + α 1 K ) ( 1 + α 2 M 2 ) ( μ + γ 2 M 2 2 ) ( 1 + α 1 K ) ( 1 + α 2 M 2 ) : = m 2 .
From the third equation of (1), we have
d R d t γ m 2 2 ( μ γ m 2 ) R ,
which leads to lim inf t + R ( t ) γ m 2 2 μ γ m 2 : = m 3 . □
Remark 1.
Theorem 2 shows that if the conditions (3)–(5) hold, then the rumor will keep spreading. Obviously, these conditions are all related to the parameter γ. As we stated in the introduction, the infectious disease compartment model is unlikely to contain the term γ I ( I + R ) . Therefore, the results of Theorem 2 are closely related to the rumor spreading.

3. The Existence of Equilibria

For the rumor-endemic equilibrium, we have the following results.
Theorem 3.
Assume that
β K > μ ( 1 + K α 1 ) ,
r α 2 < max { β , K β α 1 }
hold. Then system (1) has at least one rumor-endemic equilibrium, denoted by
E * = ( S * , I * , R * ) = μ 2 ( 1 + α 2 I * ) β ( μ γ I * ) α 1 μ 2 ( 1 + α 2 I * ) , I * , I 2 γ μ I * γ
Proof. 
Obviously, the rumor-endemic equilibrium satisfies the following equation:
r S ( 1 S K ) β S I ( 1 + α 1 S ) ( 1 + α 2 I ) = 0 , β S I ( 1 + α 1 S ) ( 1 + α 2 I ) γ I ( I + R ) μ I = 0 , γ I ( I + R ) μ R = 0 .
From the third equation of (8), we have R = I 2 γ μ I * γ , and by substituting it into the second equation of (8), we have
S = μ 2 ( 1 + α 2 I ) β ( μ γ I ) α 1 μ 2 ( 1 + α 2 I ) .
By substituting (9) into the first equation of (8), we obtain that I * is a root of the following equation:
A 1 I 3 + A 2 I 2 + A 3 I + A 4 = 0 ,
where
A 1 = K α 1 2 α 2 2 μ 4 K r α 1 α 2 2 γ μ 2 + 2 K α 1 α 2 β γ μ 2 r α 2 2 γ μ 2 K r α 2 β γ 2 + K β 2 γ 2 , A 2 = 2 K α 1 2 α 2 μ 4 + K r α 1 α 2 2 μ 3 2 K α 1 α 2 β μ 3 2 K r α 1 α 2 γ μ 2 + 2 K α 1 β γ μ 2 + r α 2 2 μ 3 + 2 K r α 2 β γ μ 2 r α 2 γ μ 2 2 K β 2 γ μ K r β γ 2 , A 3 = K α 1 2 μ 4 2 K α 1 β μ 3 + 2 K α 2 r α 1 μ 3 K γ r α 1 μ 2 + K β 2 μ 2 K α 2 r β μ 2 + 2 K γ r β μ + 2 α 2 r μ 3 γ r μ 2 , A 4 = μ 2 r ( μ ( 1 + K α 1 ) K β ) .
If the conditions (6) and (7) hold, then A 1 > 0 and A 4 < 0 . Thus, system (1) has at least one rumor-endemic equilibrium. □

4. Local Stability and Hopf Bifurcation

In this section, we consider the local stability and bifurcation of system (1).
The Jacobian matrix of system (1) at E 0 = ( K , 0 , 0 ) is as follows:
J ( E 0 ) = r K β K α 1 + 1 0 0 K β K α 1 + 1 e λ τ μ 0 0 0 μ .
Clearly, we have the following results.
Theorem 4.
The rumor free equilibrium E 0 = ( K , 0 , 0 ) is locally asymptotically stable if the condition (6) holds and it is unstable if the condition (6) does not hold.
In the following, we discuss the stability of the rumor-endemic equilibrium E * = ( S * , I * , R * ) . The Jacobian matrix of system (1) at E * is as follows.
J ( ( u * , v * ) ) = a 11 a 12 0 a 21 e λ τ a 12 e λ τ b a 23 0 a 32 a 33 ,
where
a 11 = β α 1 S * I * ( 1 + α 2 I * ) ( 1 + α 1 S * ) 2 r S * K , a 12 = β S * ( 1 + α 1 S * ) ( 1 + α 2 I * ) 2 , a 21 = β I * ( 1 + α 2 I * ) ( 1 + α 1 S * ) 2 , b = 2 γ I * + γ R * + μ , a 23 = γ I * , a 32 = b μ , a 33 = μ I * γ .
Then, the characteristic equation is
λ 3 + B 1 λ 2 + B 2 λ + B 3 + ( B 4 λ 2 + B 5 λ + B 6 ) e λ τ = 0 ,
where
B 1 = a 33 + b a 11 , B 2 = a 23 a 32 a 11 a 33 a 11 b + a 33 b , B 3 = a 11 ( b a 33 + a 32 a 23 ) , B 4 = a 12 , B 5 = a 11 a 12 + a 12 a 21 a 33 a 12 , B 6 = a 33 a 12 ( a 11 + a 21 ) .
When τ = 0 , we have the following result.
Theorem 5.
Assume that
0 < r K β α 1 I * ( 1 + α 2 I * ) ( 1 + α 1 S * ) 2 < β ( 1 + α 2 I * ) 2 ( 1 + α 1 S * ) ,
R * γ β α 2 S * I * ( 1 + α 2 I * ) 2 ( 1 + α 1 S * ) < 0
hold; then, the rumor-spreading equilibrium is locally asymptotically stable for τ = 0 .
Proof. 
When τ = 0 , the characteristic equation becomes
λ 3 + ( B 1 + B 4 ) λ 2 + ( B 2 + B 5 ) λ + B 3 + B 6 = 0 .
A direct calculation shows that
B 1 + B 4 = r S * K β α 1 S * I * ( 1 + α 2 I * ) ( 1 + α 1 S * ) 2 + μ I * γ , B 3 + B 6 = μ ( a 12 a 21 a 11 a 22 ) 2 a 11 γ 2 I * 2 I * R * a 11 γ 2 + I * a 11 a 22 γ I * a 12 a 21 γ = ( μ I * γ ) a 12 a 21 a 11 γ I * ( 2 γ I * + R * γ a 22 ) ,
where a 22 = a 12 + b = β α 2 S * I * ( 1 + α 2 I * ) 2 ( 1 + α 1 S * ) > 0 . Clearly, If the conditions (14) and (15) hold, then B 1 + B 4 > 0 and B 3 + B 6 > 0 . Moreover,
( B 1 + B 4 ) ( B 2 + B 5 ) ( B 3 + B 6 ) = ( μ I * γ a 1 1 ) ( a 12 a 21 a 11 a 22 a 11 μ + a 22 μ + 2 I * 2 γ 2 + I * a 11 γ I * a 22 γ + I * R * γ 2 ) [ μ ( a 12 a 21 a 11 a 22 ) 2 a 11 γ 2 I * 2 I * R * a 11 γ 2 + I * a 11 a 22 γ I * a 12 a 21 γ ] = ( μ I * γ ) [ ( μ I * γ ) ( a 22 a 11 ) + 2 I * 2 γ 2 + I * R * γ 2 ] a 11 [ a 12 a 22 a 11 a 22 + ( μ I * γ ) ( a 22 a 11 ) + 2 I * 2 γ 2 + I * R * γ 2 ] + I * γ a 12 a 21 + a 11 γ I * ( 2 γ I * + R * γ ) = ( μ I * γ ) [ ( μ I * γ ) ( a 22 a 11 ) + 2 I * 2 γ 2 + I * R * γ 2 ] a 11 [ a 12 a 22 a 11 a 22 + ( μ I * γ ) ( a 22 a 11 ) ] + I * γ a 12 a 21 .
Under the conditions (14) and (15),
( B 1 + B 4 ) ( B 2 + B 5 ) ( B 3 + B 6 ) > 0 .
Therefore, according to Routh–Hurwitz criterion, we obtain that if the conditions hold, then the rumor-spreading equilibrium is locally asymptotically stable for τ = 0 . □
Now, we discuss the effect of τ . Assume that Equation (13) has a pair of purely imaginary roots λ = ± i ω ( ω > 0 ) . Then, ω satisfies the following equation:
i ω 3 B 1 ω 2 + i ω B 2 + B 3 + ( B 4 ω 2 + i ω B 5 + B 6 ) ( cos ( ω τ ) i sin ( ω τ ) ) = 0 .
It is easily obtained that
B 1 ω 2 B 3 = B 5 ω sin ( ω τ ) + ( B 6 B 4 ω 2 ) cos ( ω τ ) , ω 3 B 2 ω = ( B 6 B 4 ω 2 ) sin ( ω τ ) + B 5 ω cos ( ω τ ) .
Then, we have
ω 6 + P 1 ω 4 + P 2 ω 2 + P 3 = 0 ,
where
P 1 = B 1 2 2 B 2 B 4 2 , P 2 = B 2 2 2 B 1 B 3 + 2 B 6 B 4 B 5 2 , P 3 = B 3 2 B 6 2 .
Let z = ω 2 . Then, (19) is transformed into
h ( z ) = z 3 + P 1 z 2 + P 2 z + P 3 = 0 .
Thus, we have
h ( z ) = 3 z 2 + 2 P 1 z + P 2 .
Obviously,
h ( 0 ) = P 3 = B 3 2 B 6 2 , h ( 0 ) = P 2 = B 2 2 2 B 1 B 3 + 2 B 6 B 4 B 5 2 .
Denote Δ = P 1 2 3 P 2 . Then, the roots of h ( z ) = 0 are
z m i n = P 1 P 1 2 3 P 2 3 , z m a x = P 1 + P 1 2 3 P 2 3 ,
We give the following conditions:
h ( 0 ) > 0 , h ( 0 ) > 0 ;
h ( 0 ) < 0 , h ( z m i n ) > 0 ;
h ( 0 ) > 0 , h ( 0 ) < 0 ;
h ( 0 ) < 0 , h ( 0 ) < 0 ;
h ( 0 ) < 0 , h ( 0 ) > 0 , h ( z m i n ) < 0 .
Lemma 2.
Assume that the conditions (6), (7), and (14) hold. Furthermore, if (22) or (23), then Equation (20) has none positive root; if (24) or (25) holds, then Equation (20) has one positive root; if (26) holds, then Equation (20) has two positive roots.
Proof. 
First, we claim that P 1 > 0 under the condition (14). In fact, if the condition (14) holds, we have
P 1 = B 1 2 2 B 2 B 4 2 = a 33 2 + b 2 + a 11 2 2 a 23 a 32 a 12 2 = ( u I * γ ) 2 + ( 2 γ I * + γ R * + μ ) 2 2 γ I * ( 2 γ I * + γ R * ) + a 11 2 a 12 2 = ( u I * γ ) 2 + γ 2 R * 2 + 2 μ ( 2 γ I * + γ R * ) + μ 2 + ( a 11 a 12 ) ( a 11 + a 12 ) > 0 .
Case 1: ( h ( 0 ) > 0 , h ( 0 ) > 0 ). h ( 0 ) > 0 , so h ( z ) is a monotonously increasing function for z [ 0 , + ) . Combining with h ( 0 ) > 0 , we obtain that Equation (20) has no any positive root.
Case 2: ( h ( 0 ) < 0 , h ( z m i n ) > 0 ). h ( 0 ) < 0 , so there exists a z m i n , which satisfies h ( z ) > 0 when z ( z m i n , + ) , h ( z ) < 0 when z ( 0 , z m i n ) . h ( z m i n ) > 0 , so h ( z ) > 0 for z > 0 ; i.e., Equation (20) has no positive root.
Case 3: ( h ( 0 ) > 0 , h ( 0 ) < 0 ). h ( z ) is a monotonouosly increasing function for z [ 0 , + ) with h ( 0 ) > 0 . Combining with h ( 0 ) < 0 and h ( + ) > 0 , we have that Equation (20) has one unique positive root.
Case 4: ( h ( 0 ) < 0 , h ( 0 ) > 0 , h ( z m i n ) < 0 ) . Obviously, in this case we can find a z m i n satisfying h ( z ) > 0 when z ( z m i n , + ) , and h ( z ) < 0 when z ( 0 , z m i n ) . Moreover, h ( 0 ) > 0 and h ( z m i n ) < 0 imply that there exists a z 1 satisfying h ( z 1 ) = 0 ; h ( z m i n ) < 0 and h ( + ) = + imply that there exists z 2 satisfying h ( z 2 ) = 0 . Therefore, Equation (20) has two positive roots in this case. □
Without loss of generality, we assume that Equation (20) has two positive roots, denoted by z 1 and z 2 , respectively. Accordingly, Equation (19) has two positive roots, ω 1 = z 1 , ω 2 = z 2 .
From Equation (18), we have
τ k j = 1 ω k { arccos B 5 ω ( ω 2 B 2 ω ) + ( B 6 B 4 ω 2 ) ( B 1 ω 2 B 3 ) B 5 2 ω 2 + ( B 6 B 4 ω 2 ) 2 + 2 j π } , k = 1 , 2 , j = 0 , 1 , 2 , .
It is worth noting that the sequence { τ k j } j = 0 grows monotonically and
lim j + τ k j = + .
Thus, we define
τ 0 = τ k 0 0 = min k = 1 , 2 { τ k 0 } , ω 0 = ω k 0 .
Lemma 3.
Let us suppose that λ ( τ ) = η ( τ ) ± i ω ( τ ) is a root of Equation (13) that equals α ( τ k 0 j ) = 0 and ω ( τ k 0 j ) = ω k 0 . Assume also that h ( z k 0 ) 0 . The transversality condition is then satisfied. That is,
d ( Re λ ( τ ) ) d τ τ = τ 0 j 0
holds, and the sign of d ( Re λ ( τ ) ) d τ τ = τ k 0 j is consistent with that of h ( z k 0 ) .
Proof. 
Denote R ( λ ) and Q ( λ ) by
R ( λ ) = λ 3 + B 1 λ 2 + B 2 λ + B 3
and
Q ( λ ) = B 4 λ 2 + B 5 λ + B 6 ,
respectively. Rewrite Equation (13) as
R ( λ ) + Q ( λ ) e λ τ = 0 ,
and change (19) into
R ( i ω ) R ¯ ( i ω ) Q ( i ω ) Q ¯ ( i ω ) = 0 .
By (20) and (21), we get
h ( ω 2 ) = R ( i ω ) R ¯ ( i ω ) Q ( i ω ) Q ¯ ( i ω ) .
Differentiating both sides of Equation (35) with respect to ω yields
2 ω h ( ω 2 ) = i [ R ( i ω ) R ¯ ( i ω ) + R ( i ω ) R ¯ ( i ω ) Q ( i ω ) Q ¯ ( i ω ) + Q ( i ω ) Q ¯ ( i ω ) .
If i ω k 0 is not simple, then ω k 0 must satisfy
d d λ R ( λ ) + Q ( λ ) e λ τ 0 λ = i ω k 0 = 0 .
That is,
R ( i ω k 0 ) + Q ( i ω k 0 ) e i ω k 0 τ 0 τ 0 Q ( i ω k 0 ) e i ω k 0 τ 0 = 0 .
From Equation (33), we find
τ 0 = Q ( i ω k 0 ) Q ( i ω k 0 ) R ( i ω k 0 ) R ( i ω k 0 ) .
Making use of (34) and (35), we deduce that
Im ( τ 0 ) = Im Q ( i ω k 0 ) Q ( i ω k 0 ) R ( i ω k 0 ) R ( i ω k 0 ) = Im Q ( i ω k 0 ) Q ¯ ( i ω k 0 ) Q ( i ω k 0 ) Q ¯ ( i ω k 0 ) R ( i ω k 0 ) R ¯ ( i ω k 0 ) R ( i ω k 0 ) R ¯ ( i ω k 0 ) = Im Q ( i ω k 0 ) Q ¯ ( i ω k 0 ) R ( i ω k 0 ) R ¯ ( i ω k 0 ) R ( i ω k 0 ) R ¯ ( i ω k 0 ) = i [ Q ( i ω k 0 ) Q ¯ ( i ω k 0 ) R ( i ω k 0 ) R ¯ ( i ω k 0 ) Q ¯ ( i ω k 0 ) Q ( i ω k 0 ) + R ¯ ( i ω k 0 ) R ( i ω k 0 ) ] 2 R ( i ω k 0 ) R ¯ ( i ω k 0 ) = ω k 0 h ( ω k 0 2 ) R ( i ω k 0 ) 2 .
Since τ 0 is real, i.e., Im( τ 0 ) = 0 , h ( ω k 0 2 ) = 0 . As a result, the assumption that h ( ω k 0 2 ) 0 is contradicted.
Equation (33) can be solved by first differentiating each side with regard to τ , giving
R ( λ ) + Q ( λ ) e λ τ τ Q ( λ ) e λ τ d λ d τ λ Q ( λ ) e λ τ = 0 .
This means that
d λ d τ = λ Q ( λ ) R ( λ ) e λ τ + Q ( λ ) τ Q ( λ ) = λ Q ( λ ) R ¯ ( λ ) e λ τ + Q ¯ ( λ ) τ Q ¯ ( λ ) R ( λ ) e λ τ + Q ( λ ) τ Q ( λ ) 2 = λ R ( λ ) R ¯ ( λ ) e λ τ + Q ( λ ) Q ¯ ( λ ) τ Q ( λ ) 2 R ( λ ) e λ τ + Q ( λ ) τ Q ( λ ) 2 .
It follows from (36) that
d ( Re λ ( τ ) ) d τ τ = τ 0 , λ = i ω k 0 = Re λ R ( λ ) R ¯ ( λ ) e λ τ + Q ( λ ) Q ¯ ( λ ) τ Q ( λ ) 2 τ = τ 0 , λ = i ω k 0 R ( λ ) e λ τ + Q ( λ ) τ Q ( λ ) 2 = i ω k 0 R ( i ω k 0 ) R ¯ ( i ω k 0 ) + Q ( i ω k 0 ) Q ¯ ( i ω k 0 ) R ( λ ) e λ τ + Q ( λ ) τ Q ( λ ) 2 + i ω k 0 R ( i ω k 0 ) R ¯ ( i ω k 0 ) Q ( i ω k 0 ) Q ¯ ( i ω k 0 ) R ( λ ) e λ τ + Q ( λ ) τ Q ( λ ) 2 = ω k 0 2 ψ ( ω k 0 2 ) R ( λ ) e λ τ + Q ( λ ) τ Q ( λ ) 2 = ω k 0 2 ψ ( z k 0 ) R ( λ ) e λ τ + Q ( λ ) τ Q ( λ ) 2 0 .
Therefore, the sign of d ( Re λ ( τ ) ) d τ τ = τ 0 depends on the sign of h ( z k 0 ) . □
Summarizing the above discussions, we have the following results:
Theorem 6.
If the conditions (6)–(15) and one of the conditions (24)–(26) holds, and h ( z k 0 ) > 0 , then we have the following results.
(i) When τ [ 0 , τ 0 ) , the rumor-endemic equilibrium of system (1) is locally asymptotically stable;
(ii) When τ > τ 0 , the rumor-endemic equilibrium of system (1) is unstable, and in system (1) occurs the Hopf bifurcation at τ = τ 0 .

5. Global Dynamics

Theorem 7.
If the condition (6) holds, then the rumor-free equilibrium E 0 = ( K , 0 , 0 ) is globally asymptotically stable.
Proof. 
V ( t ) = S ( t ) K K ln S ( t ) K + I ( t ) + R ( t ) + t τ t β S ( u ) I ( u ) ( 1 + α 1 S ( u ) ) ( 1 + α 2 I ( u ) ) d u .
Then, the time derivative of V computed along the solutions of system (1) is
d V d t = ( S ( t ) K ) r ( 1 S ( t ) K ) β I ( t ) ( 1 + α 1 S ( t ) ) ( 1 + α 2 I ( t ) + β S ( t τ ) I ( t τ ) ( 1 + α 2 I ( t τ ) ) ( 1 + α 1 S ( t τ ) ) μ I μ R + β S ( t ) I ( t ) ( 1 + α 2 I ( t ) ) ( 1 + α 1 S ( t ) ) β S ( t τ ) I ( t τ ) ( 1 + α 2 I ( t τ ) ) ( 1 + α 1 S ( t τ ) ) = r K ( S K ) 2 + I ( β K ( 1 + α 1 S ( t ) ) ( 1 + α 2 I ( t ) ) μ ) μ R r K ( S K ( r u ) r ) 2 + I ( β K α 2 μ ) μ R .
By LaSalle’s invariance principle, we obtain that if β K α 2 < μ , then E 0 is globally asymptotically stable. □
Theorem 8.
Suppose that the conditions (3)–(5) hold, and assume further that the following conditions
r K > β α 1 I * 1 + α 1 m r K β α 1 I * 1 + α 1 m ( γ ( m + I * ) + 2 R * + μ M β M ( 1 + α 2 I * ) + S * ( 1 + α 1 S * ) 2 m p ( m , m )
γ ( M + I * ) 2 m ) > β 2 ( 1 + α 1 S * ) 2 4 p 2 ( m , m )
hold. Then the rumor-endemic equilibrium E * = ( S * , I * , R * ) is globally asymptotically stable; i.e., rumors will always spread.
Proof. 
Assume that ( S ( t ) , I ( t ) , R ( t ) ) is any positive solution of system (1) with initial conditions (2). From Theorem 2, we know that there exist m, M, and T > 0 , such that m < S ( t ) , I ( t ) , R ( t ) < M for all t T .
To discuss simplicity, we denote
p ( S , I ) = ( 1 + α 1 I + α 2 S ) ( 1 + α 1 I * + α 2 S * ) .
Define a Lyapunov functional as follows.
W ( t ) = ( S ( t ) S * S * ln S ( t ) S * ) + ( I ( t ) I * I * ln I ( t ) I * ) + k 1 t τ t ( S ( θ ) S * ) 2 d θ + k 2 t τ t ( I ( θ ) I ) 2 d θ ,
where
k 1 = β M ( 1 + α 2 I * ) 2 m p ( m , m ) , k 2 = β M ( 1 + α 2 I * ) + β S * ( 1 + α 1 M ) 2 m p ( m , m ) .
Now, we obtain the derivative of W ( t ) along the solutions of system (1) as
d W d t = 1 S * S ( t ) r S ( t ) ( 1 K S ( t ) ) β S ( t ) I ( t ) ( 1 + α 1 S ( t ) ) ( 1 + α 2 I ( t ) ) + 1 I * I β S ( t ) I ( t ) ( 1 + α 1 S ( t ) ) ( 1 + α 2 I ( t ) ) γ I ( t ) ( I ( t ) + R ( t ) ) μ I ( t ) + 1 R * R ( t ) γ I ( t ) ( I ( t ) + R ( t ) ) μ R ( t ) + k 1 ( S ( t ) S * ) 2 k 1 ( S ( t τ ) S * ) 2 + k 2 ( I ( t ) I * ) 2 k 2 ( I ( t τ ) I * ) 2 . = r K β α 1 I * ( 1 + α 2 I ) p ( S , I ) ( S ( t ) S * ) 2 β ( 1 + α 1 S * ) p ( S ( t ) , I ( t ) ) ( S ( t ) S * ) ( I I * ) γ ( I ( t ) + I * ) + μ + γ R * I ( I ( t ) I * ) 2 γ ( R R * ) ( I ( t ) I * ) + β I ( t τ ) ( 1 + α 2 I * ) I p ( S ( t τ ) , I ( t τ ) ) ( S ( t τ ) S * ) ( I ( t ) I * ) + β S * ( 1 + α 1 S ( t τ ) ) I p ( S ( t τ ) , I ( t τ ) ) ( I ( t τ ) I * ) ( I ( t ) I * ) μ γ I * R ( t ) ( R ( t ) R * ) 2 + γ ( I ( t ) + I * ) R ( t ) + γ ( R ( t ) R * ) ( I ( t ) I * ) .
Using the inequality a b a 2 + b 2 2 on the right-hand side of the above expression, for all t T , we derive that
d W d t r K β α 1 I * ( 1 + α 2 I ( t ) ) p ( S ( t ) , I ( t ) ) ( S ( t ) S * ) 2 β ( 1 + α 1 S * ) p ( S ( t ) , I ( t ) ) ( S ( t ) S * ) ( I I * ) ( γ ( I ( t ) + I * ) + μ + γ R * I ( t ) β M ( 1 + α 2 I * ) + β S * ( 1 + α 1 S * ) 2 m p ( m , m ) γ ( I ( t ) + I * ) 2 R ( t ) ) ( I ( t ) I * ) 2 μ γ I * R ( t ) γ ( I + I * ) 2 R ( t ) ( R ( t ) R * ) 2 = U Q U T μ γ I * R ( t ) γ ( I + I * ) 2 R ( t ) ( R ( t ) R * ) 2 .
Here U = ( S , I ) and Q is the symmetric quadratic form given by
Q = A B B C ,
where
A = r K β α 1 I * ( 1 + α 2 I ( t ) ) p ( S ( t ) , I ( t ) ) , B = β ( 1 + α 1 S * ) 2 p ( S ( t ) , I ( t ) ) , C = γ ( I ( t ) + I * ) + μ + γ R * I ( t ) β M ( 1 + α 2 I * ) + β S * ( 1 + α 1 S * ) 2 m p ( m , m ) γ ( I ( t ) + I * ) 2 R ( t ) .
The conditions (42) and (43) hold, so the matrix Q is positive definite, which leads to d W d t 0 . Therefore, d W d t = 0 if and only if S = S * , I = I * , and R = R * . By the LaSalle’s invariance principle, E * is globally asymptotically stable. □

6. Optimal Control

The propagation of rumors has caused widespread panic and unrest, resulting in massive incidents and social devastation. For example, during a nuclear leakage event in Japan, thousands of Chinese crazily bought iodized salt which was mistaken for preventing nuclear radiation, resulting in social panics and the shortage of table salt. Controlling rumors is therefore vitally important. This section focuses on implementing effective control strategies to reduce the spreading scale while keeping control costs low. To this end, we introduce two time-varying control variables, u 1 ( t ) and u 2 ( t ) , which represent the cost control of reducing the probability of rumor transmission and the strength of avoiding/deleting posts of spreaders through sensitization and punishment, respectively.
Therefore, the optimal control model is as follows.
d S ( t ) d t = r S ( t ) ( 1 S ( t ) K ) ( 1 u 1 ( t ) ) β S ( t ) I ( t ) ( 1 + α 1 S ( t ) ) ( 1 + α 2 I ( t ) ) , d I ( t ) d t = ( 1 u 1 ( t τ ) ) β S ( t τ ) I ( t τ ) ( 1 + α 1 S ( t τ ) ) ( 1 + α 2 I ( t τ ) ) γ I ( t ) ( I ( t ) + R ( t ) ) ( μ + u 2 ( t ) ) I ( t ) , d R ( t ) d t = γ I ( t ) ( I ( t ) + R ( t ) ) μ R ( t ) ,
with the initial conditions
S ( θ ) = φ 1 ( θ ) 0 , I ( θ ) = φ 2 ( θ ) 0 , R ( θ ) = φ 3 ( θ ) 0 , θ [ τ , 0 ] , φ i ( 0 ) > 0 , ( i = 1 , 2 , 3 ) .
To begin, we suggest the following symbolic norms for establishing an optimal control issue. Assign a constant t f to the final time a control strategy is implemented and define control sets U:
U = u = ( u 1 , u 2 ) | u i ( t ) is Lebesgue measuralbe , 0 u i u i m a x , 0 t t f , i = 1 , 2
The objective of optimum control is to minimize not only the expense of control, but also the negative impacts of rumors, in order to maximize societal benefit. Reduce the amount of infected media on the one hand; on the other hand, educate the uninformed as much as possible and transform them into removal individuals, incapable of believing or spreading rumors. The objective of our model is to minimize the cost functional given by
J ( S , I , R , u 1 ( t ) , u 2 ( t ) ) = 0 t f A 1 S ( t ) + A 2 I ( t ) + B 1 2 u 1 2 ( t ) + B 2 2 u 2 2 ( t ) d t
where A 1 and A 2 are the weight parameters that balance the susceptible and the spreaders, and B 1 and B 2 represent the weight parameters which are associated with the control u 1 and u 2 .
In the following, we focus on finding out a pair of optimal controls to minimize the objective functional.
We first define the Lagrangian function as follows:
L ( S , I , R , u 1 , u 2 ) = A 1 S ( t ) + A 2 I ( t ) + B 1 2 u 1 2 ( t ) + B 2 2 u 2 2 ( t ) ,
and the augmented Hamiltonian function H involving the inequality constraints Hamiltonian for the control problem by
H ( S , I , R , u 1 , u 2 , λ 1 , λ 2 , λ 3 , t ) = L ( S , I , R , u 1 , u 2 ) + λ 1 d S ( t ) d t + λ 2 d I ( t ) d t + λ 3 d R ( t ) d t
Lemma 4.
There exists an optimal pair u * = ( u 1 * ( t ) , u 2 * ( t ) ) U which minimizes the objective functional J ( S , I , R , u 1 ( t ) , u 2 ( t ) ) .
Theorem 9.
Let ( S * , I * , R * ) be optimal state solution associated with the optimal control variables u 1 * ( t ) and u 2 * ( t ) ) . Then, there must exist adjoint variables λ 1 , λ 2 , and λ 3 , satisfying
d λ 1 ( t ) d t = A 1 λ 1 ( t ) r 2 r S * K Λ 1 X [ 0 , t f τ ] λ 2 ( t + τ ) Λ 1 , d λ 2 ( t ) d t = A 2 + λ 1 ( t ) Λ 2 + λ 2 ( t ) γ ( 2 I * + R * ) + μ + u 2 * λ 3 ( t ) γ ( 2 I * + R * ) X [ 0 , t f τ ] λ 2 ( t + τ ) Λ 2 , d λ 3 ( t ) d t = λ 2 ( t ) γ I * + λ 3 ( t ) ( μ γ I * ) ,
where Λ 1 = ( 1 u 1 ( t ) ) β I * ( 1 + α 1 S * ) 2 ( 1 + α 2 I * ) and Λ 2 = ( 1 u 1 ( t ) ) β S * ( 1 + α 1 S * ) ( 1 + α 2 I * ) 2 , and with boundary conditions λ i ( t f ) = 0 , ( i = 1 , 2 , 3 ) . Moreover, the optimal control u * is given by
u 1 * = max min β S * I * ( λ 2 ( t + τ ) λ 1 ( t ) ) B 1 ( 1 + α 1 S * ) ( 1 + α 2 I * ) , u 1 m a x , 0 , 0 t t f τ , 0 , o t h e r w i s e .
u 2 * = max min λ 2 ( t ) I * B 2 , u 2 m a x , 0 .
Proof. 
We define a Hamiltonian function as the following:
H ( t ) = L ( S , I , R , u 1 , u 2 ) + λ 1 d S ( t ) d t + λ 2 d I ( t ) d t + λ 3 d R ( t ) d t = A 1 S ( t ) + A 2 ( t ) + B 1 2 u 1 2 ( t ) + B 2 2 u 2 2 ( t ) + λ 1 ( t ) r S ( t ) ( 1 S ( t ) K ) ( 1 u 1 ( t ) ) β S ( t ) I ( t ) ( 1 + α 1 S ( t ) ) ( 1 + α 2 I ( t ) ) + λ 2 ( t ) ( 1 u 1 ( t τ ) ) β S ( t τ ) I ( t τ ) ( 1 + α 1 S ( t τ ) ) ( 1 + α 2 I ( t τ ) ) γ I ( t ) ( I ( t ) + R ( t ) ) ( μ + u 2 ( t ) ) I ( t ) + λ 3 ( t ) γ I ( t ) ( I ( t ) + R ( t ) ) μ R ( t )
Let ( S * , I * , R * ) be the optimal state variables of the system (45) associated with the optimal control variables u 1 * and u 2 * . According to Pontryagin’s maximum principle, by calculating the partial derivative of the Hamiltonian function for each state, there exist adjoint variables λ 1 ( t ) , λ 2 ( t ) and λ 3 ( t ) that satisfy the following equations:
d λ 1 ( t ) d t = H S X [ 0 , t f τ ] H S ( t τ ) , λ 1 ( t f ) = 0 , d λ 2 ( t ) d t = H I X [ 0 , t f τ ] H I ( t τ ) , λ 2 ( t f ) = 0 , d λ 3 ( t ) d t = H R X [ 0 , t f τ ] H R ( t τ ) , λ 3 ( t f ) = 0 .
Then, by using the optimality conditions, we find
H u 1 = B 1 u 1 * + λ 1 ( t ) β S * I * ( 1 + α 1 S * ) ( 1 + α 2 I * ) X [ 0 , t f τ ] λ 2 ( t + τ ) β S * I * ( 1 + α 1 S * ) ( 1 + α 2 I * ) = 0 , at u 1 = u 1 * ( t ) , H u 2 = B 2 u 2 * λ 2 ( t ) I * = 0 , at u 2 = u 2 * ( t ) ,
Thus, we have
u 1 * = β S * I * ( X [ 0 , t f τ ] λ 2 ( t + τ ) λ 1 ( t ) ) B 1 ( 1 + α 1 S * ) ( 1 + α 2 I * ) , u 2 * = λ 2 ( t ) I * B 2 .
Therefore, combining with the properties of the control set (47), we obtain Equation (52) and (53). □
The optimal control pair and the state are found by solving the following optiamlity, which consists of the state system (45), the adjoint system (9), boundary conditions (46), and the characterization of the optimal control pair ( u 1 * , u 2 * ) (52) and (53):
d S ( t ) d t = r S ( t ) ( 1 S ( t ) K ) ( 1 u 1 ( t ) ) β S ( t ) I ( t ) ( 1 + α 1 S ( t ) ) ( 1 + α 2 I ( t ) ) , d I ( t ) d t = ( 1 u 1 ( t ) ) β S ( t τ ) I ( t τ ) ( 1 + α 1 S ( t τ ) ) ( 1 + α 2 I ( t τ ) ) γ I ( t ) ( I ( t ) + R ( t ) ) ( μ + u 2 ( t ) ) I ( t ) , d R ( t ) d t = γ I ( t ) ( I ( t ) + R ( t ) ) μ R ( t ) , d λ 1 ( t ) d t = A 1 λ 1 ( t ) r 2 r S * K Λ 1 X [ 0 , t f τ ] λ 2 ( t + τ ) Λ 1 , d λ 2 ( t ) d t = A 2 + λ 1 ( t ) Λ 2 + λ 2 ( t ) γ ( 2 I * + R * ) + μ + u 2 * λ 3 ( t ) γ ( 2 I * + R * ) X [ 0 , t f τ ] λ 2 ( t + τ ) Λ 2 d λ 3 ( t ) d t = λ 2 ( t ) γ I * + λ 3 ( t ) ( μ γ I * ) ,
with the transversality conditions λ i ( t f ) = 0 ( i = 1 , 2 , 3 ) .

7. Numerical Simulation

In this section, we present numerical simulations using the fourth-order Runge–Kutta methods in Matlab, to demonstrate the viability of our conclusions.

7.1. The Effect of the Parameter β

In the system (1), we take the parameters that are summarized in Table 1. In order to investigate the effect of parameter β on the spreaders, we selected different values of β . We first selected β = 0.0005 , β = 0.0006 , β = 0.0007 , and β = 0.0008 , respectively. A direct calculation shows that the parameters satisfy the conditions of Theorem 4. Thus, the rumor-free equilibrium E 0 is global asymptotically stable. Figure 1a shows that rumors will eventually disappear. In addition, we also obtained that the stable time increases significantly as β goes up. Then, we selected β = 0.003 , β = 0.004 , and β = 0.006 , respectively. By calculations, we obtained that system (1) has a unique rumor-endemic equilibrium which is globally asymptotically stable. It can be seen from Figure 1b that the larger the β , the larger the peak value of the spreaders. However, with a further increase in β , due to the nonlinear functional response, it is shown that the peak value of the spreaders decreases (see Figure 1c), which is different with a linear functional response.

7.2. The Effect of the Delay τ

Now, we explore the effect of delay on the numbers of spreaders. Let the parameters be same as in Section 7.1. First, we let the parameter β = 0.0002 . From the above discussions, we know that the rumor-free equilibrium E 0 is globally asymptotically stable. We consider that the delay τ takes different values τ = 10 , τ = 20 , and τ = 30 , respectively. From Figure 2, we observe that as the delay τ increases, the stable time increases.
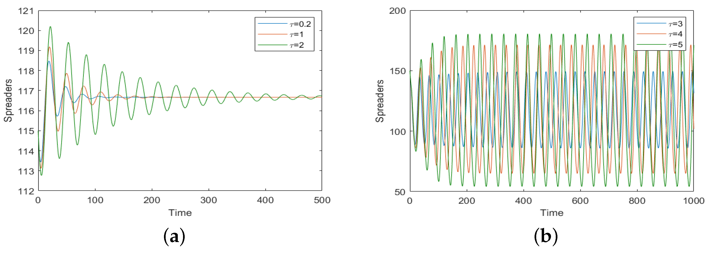
Then, we fix the parameter β = 0.008 and change the parameter γ to 0.0002 . Through a direct calculation, we obtain that system (1) has a unique rumor-endemic equilibrium E * = ( 16.3428 , 116.6669 , 102.0839 ) . According to Theorem 6, we obtain that the critical value τ 0 = 2.6165 , which means that the rumor-endemic equilibrium E * is locally asymptotically stable when τ [ 0 , τ 0 ) , and unstable when τ > τ 0 . We selected τ = 0.2 , τ = 1 , and τ = 2 . Figure 3a shows that when the time delay τ increases, it will take more time for the number of spreaders to reach the positive constant. Finally, if the delay τ is large enough, the spreaders will lose their stability (see Figure 3b), where τ = 3 , τ = 4 , and τ = 5 . This shows that with the increase in time delay, the amplitude increases.
However, with increasing time delay, we can see that the system has a chaotic solution (see Figure 4). Let τ vary in [ 0 , 120 ] . We computed the largest Lyapunov exponent and drew the bifurcation map of system (1). Figure 5 shows that the changing process of the system from the period-doubling bifurcation into chaos. Figure 6 shows that the largest Lyapunov exponent is greater than zero when τ is greater than some threshold value, which is in accordance with the bifurcation map. In reality, the emergence of chaos makes rumors more difficult to control.
Remark 2.
In this part, we report our use of the classical Runge–Kutta method to simulate Hopf bifurcation and chaos, which can reflect the inherent characteristic of the system.

7.3. Numerical Simulation for Optimal Control

In this section, we present some numerical simulations to illustrate the effects of optimal control. The parameters of system (45) were chosen to be those in Table 2.
In the simulation, we studied and compared numerical findings in the following three different ways for controlling the propagation of rumors. The impacts of various delays in control variables are also discussed.

7.4. Only Reducing the Probability of Rumor Transmission ( u 2 = 0 )

We assume that the government controls rumors only through the promotion of scientific knowledge. The objective function J is optimized using only the control variable u 1 , and the control variable u 2 is set to zero.
Figure 7 shows that, in the presence of a control u 1 ( t ) , the number of spreaders decreases fast compared to “without control,” under the effect of scientific knowledge. Figure 8 shows the optimal control u 1 ( t ) . the curve initially rises quickly to the maximal due to the high spreader level, but then quickly declines due to the rumor’s persistent and steady eradication.
We introduce two time-varying control variables u 1 ( t ) and u 2 ( t ) , which represent the cost of reducing the probability of rumor transmission and the strength of deleting posts with spreaders through the sensitization and punishment, respectively.

7.5. Only Deleting Posts with Spreaders ( u 1 = 0 )

We suppose that the government only deletes posts with spreaders through the sensitization and punishment, which means that the control variable u 1 is set to zero, and only the control variable u 2 is used to optimize the objective function J.
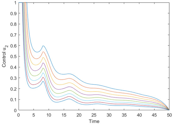
Figure 9 shows that, in the presence of u 2 ( t ) , the number of spreaders quickly decreases to zero compared to “without control.” Figure 10 shows the optimal control of u 2 ( t ) . The curve is highest at the beginning because punishment is critical in the event of a high uninformed level. It then gradually decreases because of the constant and steady eradication of the rumor.

7.6. Combining the Two Strategies

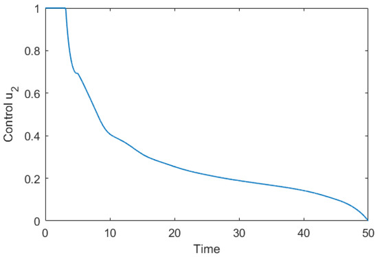
In Figure 11, when comparing the controlled case u 1 0 and u 2 0 with the uncontrolled case u 1 = 0 , u 2 = 0 , we can detect a noticeable decline in the number of spreaders. Thus, the comparison demonstrates that combining two control measures is successful in suppressing rumors; not only can the number of spreaders be decreased significantly, but the costs of two control strategies may also be significantly lowered. Figure 12 represents the optimal u 1 ( t ) and u 2 ( t ) .
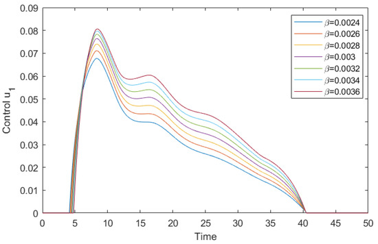
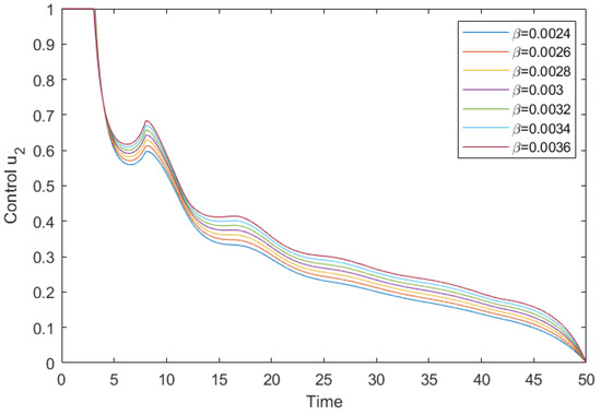
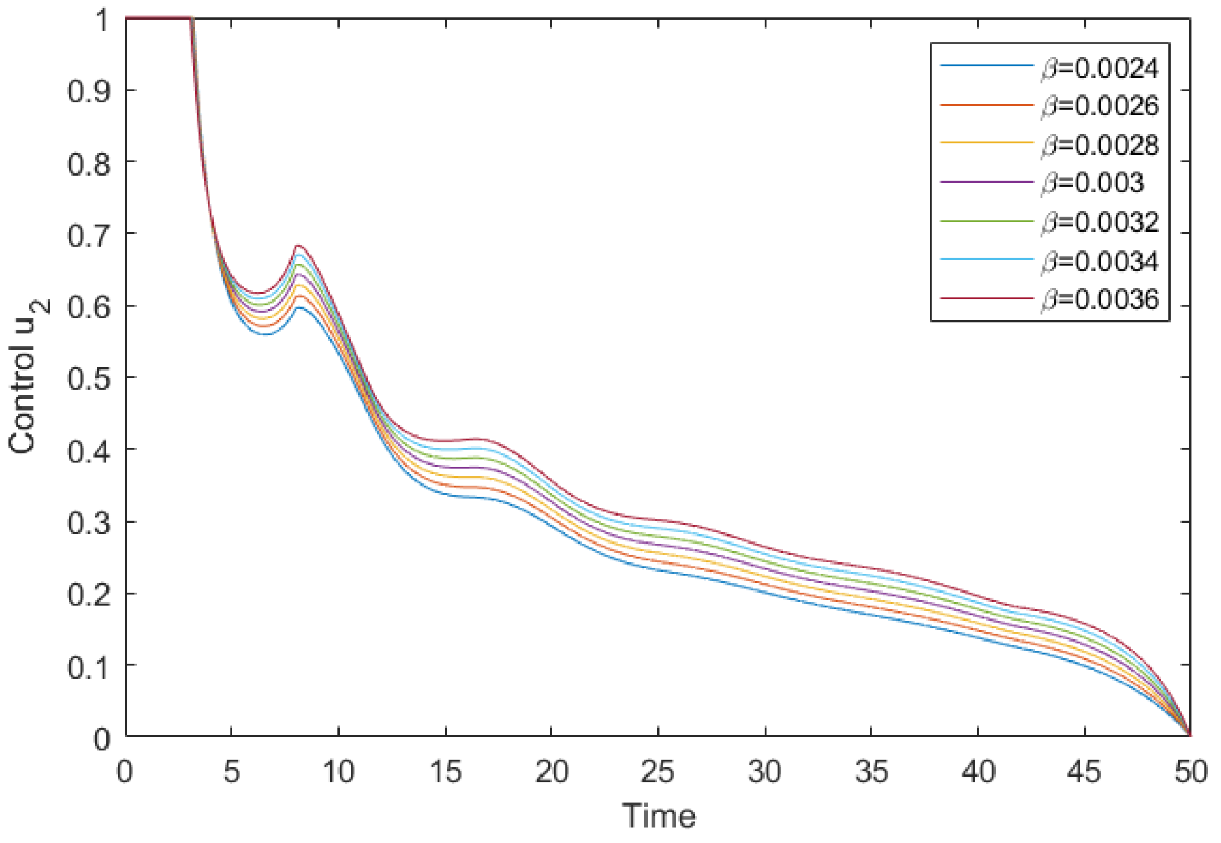
To verify the effectiveness of the control strategy, we chose the parameter β as β = 0.0024 , 0.0026 , 0.0028 , 0.003 , 0.0032 , 0.0034 , or 0.0036 . The control effects are shown in Figure 13, and the changes in the control u 1 and u 2 are shown in Figure 14 and Figure 15. The results show that as the parameter β changes, so does the corresponding controller, and the system control still achieves very good results.
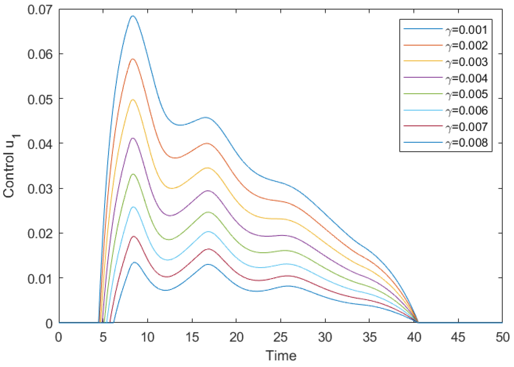
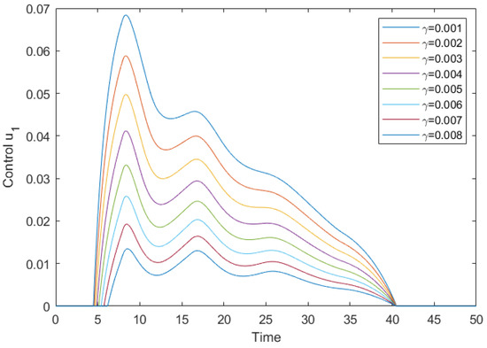
Similarly, we set the parameter γ = 0.001 , 0.002 , 0.003 , 0.004 , 0.005 , 0.006 , 0.007 , or 0.008 . The control effects are shown in Figure 16, and the changes in the control u 1 and u 2 are shown in Figure 17 and Figure 18. The results show that as the parameter γ changes, so does the corresponding controller, and the system control still achieves very good results.

7.7. The Impact of Delay on Control Variables

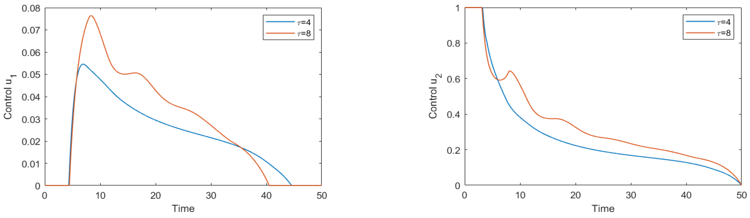
In order to investigate the effect of delay τ , let the parameters be same as above, and fix the other parameters. Then, the control variables u 1 ( t ) and u 2 ( t ) for two different values of time delays, τ = 4 and τ = 8 , are represented in Figure 19.
The figure shows that u 1 and u 2 are bigger when the delay is bigger. There are many people who get vaccinated when the delay is long. We also treat many people who spread it. Thus, with a longer time delay, the cost of controlling things will keep going up. Figure 20 shows that the cost of controlling something increases if someone is not paying attention to the rumor for a long time before trying to get rid of it. This is because the person is not paying attention. A spreader who thinks about spreading the rumor for more time becomes more and more important when he or she does.

8. Discussions and Conclusions

In this work, we considered a rumor-spreading model with delay. We proved the existence, non-negativeness, and boundedness of the solution of the model. We established the conditions for the existence of the rumor-endemic equilibrium. The local stability and the Hopf bifurcation induced by the delay τ were analyzed. By constructing Lyapunov functions, we studied the global stability of the rumor-free equilibrium and rumor-endemic equilibrium. Numerical simulations showed that the delay τ is a sensitive factor for the system. It can lead to not only Hopf bifurcation but also chaos.
To reduce the number of the spreaders, we introduced two control strategies to the delayed model to study the optimal control of the system. One is that by removing posts from the infected website, we can eliminate rumor-related content and decrease the proportion of infected media. The other is that by teaching popular science to people who do not know much about it, revealing the real information, and making it easier for people who do not know much about something to tell the difference, the spreaders will immediately become removal individuals.
No matter which technique the government picks, they are all beneficial in minimizing the spread of misinformation. However, when combined, not only can the number of spreaders be decreased to a greater level, but so can the cost of two control measures. In response to rumors, it is realistically significant. On the one hand, the government should initially push scientific information to the people via telephone, television, and the Internet, and then prevent the turning of ignoramuses into disseminators. Alternatively, given the prevalence of rumors, officials should release some official information to steer public opinion and quell popular outrage, so facilitating the transition from rumor spreader to removal individuals. The findings also demonstrated that the government should not ignore the impact of time delay while dealing with the rumors, as missing the window of opportunity to dispel bad public perception would come at a great cost. Consequently, the government’s response needs to be lightning fast so that it may seize the initiative and gain the backing of network public opinion.
These findings contribute to the establishment of rumor-control policies. The work has crucial implications for efficiently anticipating and limiting rumor transmission.

Author Contributions

Conceptualization, C.L. and Z.M.; methodology, C.L.; validation, C.L. and Z.M.; formal analysis, C.L.; investigation, Z.M.; resources, C.L.; writing—original draft preparation, C.L.; writing—review and editing, C.L. and Z.M.; supervision, C.L.; project administration, C.L.; funding acquisition, Z.M. All authors have read and agreed to the published version of the manuscript.

Funding

The work was supported by the National Science Foundation of China under grant number 71672154.

Data Availability Statement

The original contributions presented in the study are included in the article; further inquiries can be directed to the corresponding author.

Conflicts of Interest

The authors declare that the research was conducted in the absence of any commercial or financial relationships that could be construed as potential conflicts of interest.

References

  1. Daley, D.J.; Kendall, D.G. Stochastic Rumours. IMA J. Appl. Math. 1965, 1, 42–55. [Google Scholar] [CrossRef]
  2. Maki, D.P.; Thompson, M. Mathematical Models and Applications; Prentice-Hall: Upper Saddle River, NJ, USA, 1973. [Google Scholar]
  3. Pittel, B. On Spreading a Rumor. SIAM J. Appl. Math. 1987, 47, 213–223. [Google Scholar] [CrossRef]
  4. Zanette, D.H. Dynamics of Rumor Propagation on Small-World Networks. Phys. Rev. E 2002, 65, 041908. [Google Scholar] [CrossRef] [PubMed]
  5. Zhu, L.; Wang, B. Stability Analysis of a SAIR Rumor Spreading Model with Control Strategies in Online Social Networks. Inf. Sci. 2020, 526, 1–19. [Google Scholar] [CrossRef]
  6. Jiang, P.; Yan, X. Stability Analysis and Control Models for Rumor Spreading in Online Social Networks. Int. J. Mod. Phys. C 2017, 28, 1750061. [Google Scholar] [CrossRef]
  7. Chen, G. ILSCR Rumor Spreading Model to Discuss the Control of Rumor Spreading in Emergency. Phys. A Stat. Mech. Its Appl. 2019, 522, 88–97. [Google Scholar] [CrossRef]
  8. Ding, L.; Hu, P.; Guan, Z.H.; Li, T. An Efficient Hybrid Control Strategy for Restraining Rumor Spreading. IEEE Trans. Syst. Man Cybern. Syst. 2020, 51, 6779–6791. [Google Scholar] [CrossRef]
  9. Dong, S.; Huang, Y.C. A Class of Rumor Spreading Models with Population Dynamics. Commun. Theor. Phys. 2018, 70, 795. [Google Scholar] [CrossRef]
  10. Zhu, L.; Huang, X. SIS Model of Rumor Spreading in Social Network with Time Delay and Nonlinear Functions. Commun. Theor. Phys. 2020, 72, 015002. [Google Scholar] [CrossRef]
  11. Zhao, L.; Cui, H.; Qiu, X.; Wang, X.; Wang, J. SIR Rumor Spreading Model in the New Media Age. Phys. Stat. Mech. Its Appl. 2013, 392, 995–1003. [Google Scholar] [CrossRef]
  12. Afassinou, K. Analysis of the impact of education rate on the rumor spreading mechanism. Phys. Stat. Mech. Its Appl. 2014, 414, 43–52. [Google Scholar] [CrossRef]
  13. Zhou, J.; Liu, Z.; Li, B. Influence of Network Structure on Rumor Propagation. Phys. Lett. A 2007, 368, 458–463. [Google Scholar] [CrossRef]
  14. Ma, C. Dynamical Analysis of Rumor Spreading Model with Impulse Vaccination and Time Delay. Phys. Stat. Mech. Its Appl. 2017, 471, 653–665. [Google Scholar]
  15. Zhu, L.; Wang, X.; Zhang, Z.; Shen, S. Global Stability and Bifurcation Analysis of a Rumor Propagation Model with Two Discrete Delays in Social Networks. Int. J. Bifurc. Chaos 2020, 30, 2050175. [Google Scholar] [CrossRef]
  16. Gu, J.; Li, W.; Cai, X. The effect of the forget-remember mechanism on spreading. Eur. Phys. J. B 2008, 62, 247–255. [Google Scholar] [CrossRef][Green Version]
  17. Cheng, Y.; Zhao, L. Dynamical Behaviors and Control Measures of Rumor-Spreading Model in Consideration of the Infected Media and Time Delay. Inf. Sci. 2021, 564, 237–253. [Google Scholar] [CrossRef]
  18. Huo, L.; Ma, C. Optimal Control of Rumor Spreading Model with Consideration of Psychological Factors and Time Delay. Discret. Dyn. Nat. Soc. 2018, 2018, 9314907. [Google Scholar] [CrossRef]
  19. Zhu, L.; Yang, F.; Guan, G.; Zhang, Z. Modeling the Dynamics of Rumor Diffusion over Complex Networks. Inf. Sci. 2021, 562, 240–258. [Google Scholar] [CrossRef]
  20. Wang, L.; Zhao, X. Stability Analysis and Optimal Control of a Rumor Spreading Model with Media Report. Phys. Stat. Mech. Its Appl. 2019, 517, 551–562. [Google Scholar]
  21. Zhao, H.; Zhu, L. Dynamic Analysis of a Reaction–Diffusion Rumor Propagation Model. Int. J. Bifurc. Chaos 2016, 26, 1650101. [Google Scholar] [CrossRef]
  22. Zhu, L.; Zhao, H.; Wang, H. Complex Dynamic Behavior of a Rumor Propagation Model with Spatial-Temporal Diffusion Terms. Inf. Sci. 2016, 349, 119–136. [Google Scholar] [CrossRef]
  23. Tian, Y.; Ding, X. Rumor Spreading Model with Considering Debunking Behavior in Emergencies. Appl. Math. Comput. 2019, 363, 124599. [Google Scholar] [CrossRef]
Figure 1. The path of I ( t ) under different β .
Figure 1. The path of I ( t ) under different β .
Mathematics 10 03455 g001
Figure 2. The rumor-free equilibrium E 0 is globally asymptotically stable with different delays τ .
Figure 2. The rumor-free equilibrium E 0 is globally asymptotically stable with different delays τ .
Mathematics 10 03455 g002
Figure 3. (a) The rumor-endemic equilibrium E * of system (1) is locally asymptotically stable when τ = 0.2 , τ = 1 , and τ = 2 [ 0 , τ 0 ) . (b) The rumor-endemic equilibrium E * of system (1) is unstable when τ = 3 , τ = 4 , and τ = 5 > τ 0 .
Figure 3. (a) The rumor-endemic equilibrium E * of system (1) is locally asymptotically stable when τ = 0.2 , τ = 1 , and τ = 2 [ 0 , τ 0 ) . (b) The rumor-endemic equilibrium E * of system (1) is unstable when τ = 3 , τ = 4 , and τ = 5 > τ 0 .
Mathematics 10 03455 g003
Figure 4. System (1) is chaotic with τ = 100 .
Figure 4. System (1) is chaotic with τ = 100 .
Mathematics 10 03455 g004
Figure 5. Bifurcation map with τ [ 0 , 120 ] .
Figure 5. Bifurcation map with τ [ 0 , 120 ] .
Mathematics 10 03455 g005
Figure 6. The largest Lyapunov exponent.
Figure 6. The largest Lyapunov exponent.
Mathematics 10 03455 g006
Figure 7. Numbers of spreaders I ( t ) with and without control.
Figure 7. Numbers of spreaders I ( t ) with and without control.
Mathematics 10 03455 g007
Figure 8. The path of control u 1 .
Figure 8. The path of control u 1 .
Mathematics 10 03455 g008
Figure 9. Numbers of spreaders I ( t ) with and without control.
Figure 9. Numbers of spreaders I ( t ) with and without control.
Mathematics 10 03455 g009
Figure 10. The path of control u 1 and u 2 .
Figure 10. The path of control u 1 and u 2 .
Mathematics 10 03455 g010
Figure 11. Numbers of spreaders I ( t ) with and without control.
Figure 11. Numbers of spreaders I ( t ) with and without control.
Mathematics 10 03455 g011
Figure 12. The path of control u 1 and u 2 .
Figure 12. The path of control u 1 and u 2 .
Mathematics 10 03455 g012
Figure 13. Control effect of the system with various values of the parameter β .
Figure 13. Control effect of the system with various values of the parameter β .
Mathematics 10 03455 g013
Figure 14. The control u 1 with different values of the parameter β .
Figure 14. The control u 1 with different values of the parameter β .
Mathematics 10 03455 g014
Figure 15. The control u 2 with different values of the parameter β .
Figure 15. The control u 2 with different values of the parameter β .
Mathematics 10 03455 g015
Figure 16. Control effect of the system with various values of the parameter γ .
Figure 16. Control effect of the system with various values of the parameter γ .
Mathematics 10 03455 g016
Figure 17. The control u 1 with different values of the parameter γ .
Figure 17. The control u 1 with different values of the parameter γ .
Mathematics 10 03455 g017
Figure 18. The control u 2 with different values of the parameter γ .
Figure 18. The control u 2 with different values of the parameter γ .
Mathematics 10 03455 g018
Figure 19. The control functions u 1 and u 2 for two different τ = 4 and τ = 8 .
Figure 19. The control functions u 1 and u 2 for two different τ = 4 and τ = 8 .
Mathematics 10 03455 g019
Figure 20. The cost function J with τ varies in [ 2 , 10 ] .
Figure 20. The cost function J with τ varies in [ 2 , 10 ] .
Mathematics 10 03455 g020
Table 1. The descriptions and values of the parameters used in model (1).
Table 1. The descriptions and values of the parameters used in model (1).
ParametersDescriptionsValues
rThe population growth rate 0.8
KThe environmental population capacity100
β The spreading rate
α 1 Parameter that measure the inhibitory effect 0.008
α 2 Parameter that measure the inhibitory effect 0.002
μ The emigration rate 0.05
γ The stifling rate 0.002
τ The time delay for individuals to pass from
hearing the rumor to the spread state
0
Table 2. The descriptions and values of the parameters used in model (1). In this table, DY represents the unit of time that can be stated as a day or an entire year.
Table 2. The descriptions and values of the parameters used in model (1). In this table, DY represents the unit of time that can be stated as a day or an entire year.
ParametersDescriptionsValues
rThe population growth rate0.8   DY 1
KThe environmental population capacity100 People
β The spreading rate 0.003 People 1 DY 1
α 1 Parameter that measure the inhibitory effect 0.002 People 1
α 2 Parameter that measure the inhibitory effect 0.002 People 1
μ The emigration rate 0.05 DY 1
γ The stifling rate 0.0002 People 1 DY 1
τ The time delay for individuals to pass from
hearing the rumor to the spread state
8 DY
A 1 The weight constant values in the objective functional2
A 2 The weight constant values in the objective functional2
B 1 The weight constant values in the objective functional10
B 2 The weight constant values in the objective functional10
Publisher’s Note: MDPI stays neutral with regard to jurisdictional claims in published maps and institutional affiliations.

Share and Cite

MDPI and ACS Style

Li, C.; Ma, Z. Dynamics Analysis and Optimal Control for a Delayed Rumor-Spreading Model. Mathematics 2022, 10, 3455. https://doi.org/10.3390/math10193455

AMA Style

Li C, Ma Z. Dynamics Analysis and Optimal Control for a Delayed Rumor-Spreading Model. Mathematics. 2022; 10(19):3455. https://doi.org/10.3390/math10193455

Chicago/Turabian Style

Li, Chunru, and Zujun Ma. 2022. "Dynamics Analysis and Optimal Control for a Delayed Rumor-Spreading Model" Mathematics 10, no. 19: 3455. https://doi.org/10.3390/math10193455

APA Style

Li, C., & Ma, Z. (2022). Dynamics Analysis and Optimal Control for a Delayed Rumor-Spreading Model. Mathematics, 10(19), 3455. https://doi.org/10.3390/math10193455

Note that from the first issue of 2016, this journal uses article numbers instead of page numbers. See further details here.

Article Metrics

Back to TopTop