Non-Targeted Metabolomics Combined with Chemometrics by UHPLC–Orbitrap–HRMS and Antioxidant Activity of Atractylodes chinensis (DC.) Koidez. from Eight Origins
Abstract
1. Introduction
2. Materials and Methods
2.1. Atractylodes chinensis (DC.) Koidez. Material
2.2. Chemicals and Reagents
2.3. Preparation of the Aqueous Extract of Atractylodes chinensis (DC.) Koidez.
2.4. Preparation of AC Samples and Quality Control
2.5. UPLC-Orbitrap-HRMS Analysis
2.6. Data Processing and Identification
2.7. Chemometric Analysis
2.8. Antioxidant Activities
2.8.1. Determination of Total Antioxidant Activities by ABTS
2.8.2. Determination of Free Radical Scavenging Activity by DPPH
2.8.3. Determination of the Hydroxyl Radical (OH)
2.9. Cytotoxicity Assays
2.10. Statistical Analysis
3. Results and Discussion
3.1. Identification Results of Chemical Components of Atractylodes chinensis (DC.) Koidez.
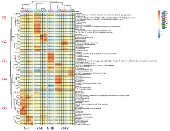
3.2. Hierarchical Cluster Analysis (HCA) of AC Samples
3.3. Principal Component Analysis (PCA) of AC Samples
3.4. Orthogonal Partial Least Squares-Discriminant Analysis (OPLS-DA) of AC Samples
3.5. Antioxidant Activity Analysis
3.6. Cytotoxicity Analysis
4. Conclusions
Supplementary Materials
Author Contributions
Funding
Institutional Review Board Statement
Informed Consent Statement
Data Availability Statement
Conflicts of Interest
References
- Hiraoka, N. Atractylodes spp.: In Vitro Culture and the Evaluation of Micropropagated Plants for Sesquiterpenes and Acetylenic Compounds. In Medicinal and Aromatic Plants V; Springer: Berlin/Heidelberg, Germany, 1993; pp. 79–91. [Google Scholar]
- Xie, Y.; Zhan, X.; Tu, J.; Xu, K.; Sun, X.; Liu, C.; Ke, C.; Cao, G.; Zhou, Z.; Liu, Y. Atractylodes Oil Alleviates Diarrhea-Predominant Irritable Bowel Syndrome by Regulating Intestinal Inflammation and Intestinal Barrier via SCF/c-Kit and MLCK/MLC2 Pathways. J. Ethnopharmacol. 2021, 272, 113925. [Google Scholar] [CrossRef]
- Liu, R.; Tao, E.; Yu, S.; Liu, B.; Dai, L.; Yu, L.; Xiong, Y.; Fu, R.; Lei, L.; Lai, X. The Suppressive Effects of the Petroleum Ether Fraction from Atractylodes Lancea (Thunb.) DC. On a Collagen-Induced Arthritis Model. Phytother. Res. 2016, 30, 1672–1679. [Google Scholar] [CrossRef]
- Xu, K.; Yang, Y.-N.; Feng, Z.-M.; Jiang, J.-S.; Zhang, P.-C. Six New Compounds from Atractylodes Lancea and Their Hepatoprotective Activities. Bioorg. Med. Chem. Lett. 2016, 26, 5187–5192. [Google Scholar] [CrossRef]
- Lin, Y.; Yang, C.; Lin, C.; Hsia, T.; Chao, W.; Lin, C. Atractylodin Ameliorates Ovalbumin-induced Asthma in a Mouse Model and Exerts Immunomodulatory Effects on Th2 Immunity and Dendritic Cell Function. Mol. Med. Rep. 2020, 22, 4909–4918. [Google Scholar] [CrossRef]
- Hossen, M.J.; Amin, A.; Fu, X.-Q.; Chou, J.-Y.; Wu, J.-Y.; Wang, X.-Q.; Chen, Y.-J.; Wu, Y.; Li, J.; Yin, C.-L.; et al. The Anti-Inflammatory Effects of an Ethanolic Extract of the Rhizome of Atractylodes Lancea, Involves Akt/NF-ΚB Signaling Pathway Inhibition. J. Ethnopharmacol. 2021, 277, 114183. [Google Scholar] [CrossRef]
- National Health Commission of the People’s Republic of China Notice of the Ministry of Health on Further Standardizing the Management of Nutritional Supplements Raw Materials. Available online: http://www.nhc.gov.cn/wjw/gfxwj/201304/e33435ce0d894051b15490aa3219cdc4.shtml (accessed on 20 February 2023). (In Chinese)
- Xiaoying, L.; Yang, Y.; Xinyong, M.; Gengqing, S.; Qian, L.; Tianyuan, J.; Wei, W. Traditional Chinese Medicine Compounds for the Treatment of Functional Dyspepsia: An Updated Meta-Analysis of Randomized, Double-Blind, Placebo-Controlled Trials. Digit. Chin. Med. 2021, 4, 273–289. [Google Scholar] [CrossRef]
- Zhang, W.; Zhao, Z.; Chang, L.; Cao, Y.; Wang, S.; Kang, C.; Wang, H.; Zhou, L.; Huang, L.; Guo, L. Atractylodis Rhizoma: A Review of Its Traditional Uses, Phytochemistry, Pharmacology, Toxicology and Quality Control. J. Ethnopharmacol. 2021, 266, 113415. [Google Scholar] [CrossRef]
- Xu, K.; Feng, Z.-M.; Jiang, J.-S.; Yang, Y.-N.; Zhang, P.-C. Sesquiterpenoid and C 14 -Polyacetylene Glycosides from the Rhizomes of Atractylodes Lancea. Chin. Chem. Lett. 2017, 28, 597–601. [Google Scholar] [CrossRef]
- Nur, E.A.A.; Ohshiro, T.; Kobayashi, K.; Wu, J.; Wahyudin, E.; Zhang, H.; Hayashi, F.; Kawagishi, H.; Tomoda, H. Inhibition of Cholesteryl Ester Synthesis by Polyacetylenes from Atractylodes Rhizome. Bioorg. Med. Chem. Lett. 2020, 30, 126997. [Google Scholar] [CrossRef]
- Liu, Q.; Kong, D.; Luo, J.; Kong, W.; Guo, W.; Yang, M. Quantitative and Fingerprinting Analysis of Atractylodes Rhizome Based on Gas Chromatography with Flame Ionization Detection Combined with Chemometrics. J. Sep. Sci. 2016, 39, 2517–2526. [Google Scholar] [CrossRef]
- Liu, Q.; Zhang, S.; Yang, X.; Wang, R.; Guo, W.; Kong, W.; Yang, M. Differentiation of Essential Oils in Atractylodes Lancea and Atractylodes Koreana by Gas Chromatography with Mass Spectrometry. J. Sep. Sci. 2016, 39, 4773–4780. [Google Scholar] [CrossRef]
- Tian, H.; Lam, S.; Shui, G. Metabolomics, a Powerful Tool for Agricultural Research. Int. J. Mol. Sci. 2016, 17, 1871. [Google Scholar] [CrossRef]
- Kumar, A.; Mosa, K.A.; Ji, L.; Kage, U.; Dhokane, D.; Karre, S.; Madalageri, D.; Pathania, N. Metabolomics-Assisted Biotechnological Interventions for Developing Plant-Based Functional Foods and Nutraceuticals. Crit. Rev. Food Sci. Nutr. 2018, 58, 1791–1807. [Google Scholar] [CrossRef]
- Pourchet, M.; Debrauwer, L.; Klanova, J.; Price, E.J.; Covaci, A.; Caballero-Casero, N.; Oberacher, H.; Lamoree, M.; Damont, A.; Fenaille, F.; et al. Suspect and Non-Targeted Screening of Chemicals of Emerging Concern for Human Biomonitoring, Environmental Health Studies and Support to Risk Assessment: From Promises to Challenges and Harmonisation Issues. Environ. Int. 2020, 139, 105545. [Google Scholar] [CrossRef]
- Sobus, J.R.; Wambaugh, J.F.; Isaacs, K.K.; Williams, A.J.; McEachran, A.D.; Richard, A.M.; Grulke, C.M.; Ulrich, E.M.; Rager, J.E.; Strynar, M.J.; et al. Integrating Tools for Non-Targeted Analysis Research and Chemical Safety Evaluations at the US EPA. J. Expo. Sci. Environ. Epidemiol. 2018, 28, 411–426. [Google Scholar] [CrossRef]
- Xue, G.; Su, S.; Yan, P.; Shang, J.; Wang, J.; Yan, C.; Li, J.; Wang, Q.; Du, Y.; Cao, L.; et al. Quality Control of Zingiberis Rhizoma and Its Processed Products by UHPLC-Q-TOF/MS-Based Non-Targeted Metabonomics Combining with SIBDV Method. Food Res. Int. 2022, 154, 111021. [Google Scholar] [CrossRef]
- Abdelhafez, O.H.; Othman, E.M.; Fahim, J.R.; Desoukey, S.Y.; Pimentel-Elardo, S.M.; Nodwell, J.R.; Schirmeister, T.; Tawfike, A.; Abdelmohsen, U.R. Metabolomics Analysis and Biological Investigation of Three Malvaceae Plants. Phytochem. Anal. 2020, 31, 204–214. [Google Scholar] [CrossRef]
- Ramalingam, A.P.; Mohanavel, W.; Premnath, A.; Muthurajan, R.; Prasad, P.V.V.; Perumal, R. Large-Scale Non-Targeted Metabolomics Reveals Antioxidant, Nutraceutical and Therapeutic Potentials of Sorghum. Antioxidants 2021, 10, 1511. [Google Scholar] [CrossRef]
- Bylesjö, M.; Rantalainen, M.; Cloarec, O.; Nicholson, J.K.; Holmes, E.; Trygg, J. OPLS Discriminant Analysis: Combining the Strengths of PLS-DA and SIMCA Classification. J. Chemom. 2006, 20, 341–351. [Google Scholar] [CrossRef]
- Contreras, M.d.M.; Arroyo-Manzanares, N.; Arce, C.; Arce, L. HS-GC-IMS and Chemometric Data Treatment for Food Authenticity Assessment: Olive Oil Mapping and Classification through Two Different Devices as an Example. Food Control 2019, 98, 82–93. [Google Scholar] [CrossRef]
- Hu, L.; Zhang, H.; Hu, Z.; Chin, Y.; Li, G.; Huang, J.; Zhang, X.; Jiang, B.; Hu, Y. Differentiation of Three Commercial Tuna Species through Q-Exactive Orbitrap Mass Spectrometry Based Lipidomics and Chemometrics. Food Res. Int. 2022, 158, 111509. [Google Scholar] [CrossRef]
- Luo, J.; Li, L.; Kong, L. Preparative Separation of Phenylpropenoid Glycerides from the Bulbs of Lilium Lancifolium by High-Speed Counter-Current Chromatography and Evaluation of Their Antioxidant Activities. Food Chem. 2012, 131, 1056–1062. [Google Scholar] [CrossRef]
- Wang, F.; Du, M.; Kai, L.; Du, S.; Hu, W.; Wang, Y.; Cheng, Y. Exopolymer-Functionalized Nanoselenium from Bacillus Subtilis SR41: Characterization, Monosaccharide Analysis and Free Radical Scavenging Ability. Polymers 2022, 14, 3523. [Google Scholar] [CrossRef]
- Feng, Z.-M.; Xu, K.; Wang, W.; Du, N.; Zhang, J.-H.; Yang, Y.-N.; Jiang, J.-S.; Zhang, P.-C. Two New Thiophene Polyacetylene Glycosides from Atractylodes Lancea. J. Asian Nat. Prod. Res. 2018, 20, 531–537. [Google Scholar] [CrossRef]
- Meng, H.; Li, G.; Dai, R.; Ma, Y.; Zhang, K.; Zhang, C.; Li, X.; Wang, J. Chemical Constituents of Atractylodes Chinensis (DC.) Koidz. Biochem. Syst. Ecol. 2010, 38, 1220–1223. [Google Scholar] [CrossRef]
- Nakai, Y.; Sakakibara, I.; Hirakura, K.; Terabayashi, S.; Takeda, S. A New Acetylenic Compound from the Rhizomes of Atractylodes Chinensis and Its Absolute Configuration. Chem. Pharm. Bull. 2005, 53, 1580–1581. [Google Scholar] [CrossRef][Green Version]
- Hui, Y.; Zhao, S.S.; Love, J.A.; Ansley, D.M.; Chen, D.D.Y. Development and Application of a LC–MS/MS Method to Quantify Basal Adenosine Concentration in Human Plasma from Patients Undergoing on-Pump CABG Surgery. J. Chromatogr. B 2012, 885–886, 30–36. [Google Scholar] [CrossRef]
- LaFave, E.R.; Tarpey, M.D.; Balestrieri, N.P.; Spangenburg, E.E.; Hvastkovs, E.G. Complementary Square-Wave Voltammetry and LC-MS/MS Analysis to Elucidate Induced Damaged and Mutated Mitochondrial and Nuclear DNA from in Vivo Knockdown of the BRCA 1 Gene in the Mouse Skeletal Muscle. Anal. Chem. 2021, 93, 11592–11600. [Google Scholar] [CrossRef]
- Zou, B.; Sun, Y.; Xu, Z.; Chen, Y.; Li, L.; Lin, L.; Zhang, S.; Liao, Q.; Xie, Z. Rapid Simultaneous Determination of Gut Microbial Phenylalanine, Tyrosine, and Tryptophan Metabolites in Rat Serum, Urine, and Faeces Using LC–MS/MS and Its Application to a Type 2 Diabetes Mellitus Study. Biomed. Chromatogr. 2021, 35, 4985. [Google Scholar] [CrossRef]
- Srivastava, S.K.; Srivastava, S.D.; Chouksey, B.K. New Constituents of Terminalia Alata. Fitoterapia 1999, 70, 390–394. [Google Scholar] [CrossRef]
- Zeng, Y.; Li, S.; Wang, X.; Gong, T.; Sun, X.; Zhang, Z. Validated LC-MS/MS Method for the Determination of Scopoletin in Rat Plasma and Its Application to Pharmacokinetic Studies. Molecules 2015, 20, 18988–19001. [Google Scholar] [CrossRef]
- Jolliffe, I.T.; Cadima, J. Principal Component Analysis: A Review and Recent Developments. Philos. Trans. R. Soc. A Math. Phys. Eng. Sci. 2016, 374, 20150202. [Google Scholar] [CrossRef]
- Trygg, J.; Wold, S. Orthogonal Projections to Latent Structures (O-PLS). J. Chemom. 2002, 16, 119–128. [Google Scholar] [CrossRef]
- Munteanu, I.G.; Apetrei, C. Analytical Methods Used in Determining Antioxidant Activity: A Review. Int. J. Mol. Sci. 2021, 22, 3380. [Google Scholar] [CrossRef]
- Platzer, M.; Kiese, S.; Herfellner, T.; Schweiggert-Weisz, U.; Miesbauer, O.; Eisner, P. Common Trends and Differences in Antioxidant Activity Analysis of Phenolic Substances Using Single Electron Transfer Based Assays. Molecules 2021, 26, 1244. [Google Scholar] [CrossRef]
- Nenadis, N.; Tsimidou, M.Z. Assessing the Activity of Natural Food Antioxidants. In Oxidation in Foods and Beverages and Antioxidant Applications; Elsevier: Amsterdam, The Netherlands, 2010; pp. 332–367. [Google Scholar]
- Nwachukwu, I.D.; Sarteshnizi, R.A.; Udenigwe, C.C.; Aluko, R.E. A Concise Review of Current In Vitro Chemical and Cell-Based Antioxidant Assay Methods. Molecules 2021, 26, 4865. [Google Scholar] [CrossRef]
- Çakır, D.K.; Zannou, O.; Koca, I. Scopoletin Contents and Antioxidant Properties of Some Edible Plants of Black Sea Regions. Discov. Food 2022, 2, 7. [Google Scholar] [CrossRef]
- Xiao, C.; Xu, C.; He, N.; Liu, Y.; Wang, Y.; Zhang, M.; Ji, K.; Du, L.; Wang, J.; Wang, Q.; et al. Atractylenolide II Prevents Radiation Damage via MAPKp38/Nrf2 Signaling Pathway. Biochem. Pharmacol. 2020, 177, 114007. [Google Scholar] [CrossRef]
- Wu, L. Effect of Chlorogenic Acid on Antioxidant Activity of Flos Lonicerae Extracts. J. Zhejiang Univ. Sci. B 2007, 8, 673–679. [Google Scholar] [CrossRef]
- Xu, K.; Liu, G.; Fu, C. The Tryptophan Pathway Targeting Antioxidant Capacity in the Placenta. Oxid. Med. Cell Longev. 2018, 2018, 1054797. [Google Scholar] [CrossRef]
- Szewczyk, A.; Kwiecień, I.; Grabowski, M.; Rajek, K.; Cavò, E.; Taviano, M.F.; Miceli, N. Phenylalanine Increases the Production of Antioxidant Phenolic Acids in Ginkgo Biloba Cell Cultures. Molecules 2021, 26, 4965. [Google Scholar] [CrossRef]
- Mathela, C.; Joshi, S. Antioxidant and Antibacterial Activities of the Leaf Essential Oil and Its Constituents Furanodienone and Curzerenone from Lindera Pulcherrima (Nees.) Benth. Ex Hook. f. Pharmacogn. Res. 2012, 4, 80. [Google Scholar] [CrossRef]
- Henriques, J.; Ribeiro, M.J.; Falé, P.L.; Pacheco, R.; Ascensão, L.; Florêncio, M.H.; Serralheiro, M.L.M. Valorization of Kiwifruit Production: Leaves of the Pruning Branches of Actinidia Deliciosa as a Promising Source of Polyphenols. Eur. Food Res. Technol. 2017, 243, 1343–1353. [Google Scholar] [CrossRef]
- Plengsuriyakarn, T.; Viyanant, V.; Eursitthichai, V.; Picha, P.; Kupradinun, P.; Itharat, A.; Na-Bangchang, K. Anticancer Activities against Cholangiocarcinoma, Toxicity and Pharmacological Activities of Thai Medicinal Plants in Animal Models. BMC Complement. Altern. Med. 2012, 12, 23. [Google Scholar] [CrossRef]
- Stewart, M.J.; Steenkamp, V. The Biochemistry and Toxicity of Atractyloside: A Review. Ther. Drug Monit. 2000, 22, 641–649. [Google Scholar] [CrossRef]






| Model | A | N | R2X (cum) | R2Y (cum) | Q2 (cum) | VIP > 1 Number |
|---|---|---|---|---|---|---|
| M1: Comparison between all groups | 3 + 1 + 0 | 24 | 0.751 | 0.988 | 0.978 | — |
| M2: G-I vs. others | 1 + 3 + 0 | 24 | 0.724 | 0.985 | 0.968 | 22 |
| M3: G-II vs. others | 1 + 2 + 0 | 24 | 0.59 | 0.989 | 0.976 | 12 |
| M4: G-III vs. others | 1 + 1 + 0 | 24 | 0.51 | 0.995 | 0.992 | 13 |
| M5: G-IV vs. others | 1 + 2 + 0 | 24 | 0.649 | 0.997 | 0.994 | 15 |
Disclaimer/Publisher’s Note: The statements, opinions and data contained in all publications are solely those of the individual author(s) and contributor(s) and not of MDPI and/or the editor(s). MDPI and/or the editor(s) disclaim responsibility for any injury to people or property resulting from any ideas, methods, instructions or products referred to in the content. |
© 2023 by the authors. Licensee MDPI, Basel, Switzerland. This article is an open access article distributed under the terms and conditions of the Creative Commons Attribution (CC BY) license (https://creativecommons.org/licenses/by/4.0/).
Share and Cite
Gao, X.; Ma, D.; Li, K.; Xing, T.; Liu, X.; Peng, L.; Chen, D.; Hao, Z. Non-Targeted Metabolomics Combined with Chemometrics by UHPLC–Orbitrap–HRMS and Antioxidant Activity of Atractylodes chinensis (DC.) Koidez. from Eight Origins. Metabolites 2023, 13, 888. https://doi.org/10.3390/metabo13080888
Gao X, Ma D, Li K, Xing T, Liu X, Peng L, Chen D, Hao Z. Non-Targeted Metabolomics Combined with Chemometrics by UHPLC–Orbitrap–HRMS and Antioxidant Activity of Atractylodes chinensis (DC.) Koidez. from Eight Origins. Metabolites. 2023; 13(8):888. https://doi.org/10.3390/metabo13080888
Chicago/Turabian StyleGao, Xueyan, Danyang Ma, Kaiyuan Li, Tianjiao Xing, Xiwu Liu, Lingfeng Peng, Dawei Chen, and Zhihui Hao. 2023. "Non-Targeted Metabolomics Combined with Chemometrics by UHPLC–Orbitrap–HRMS and Antioxidant Activity of Atractylodes chinensis (DC.) Koidez. from Eight Origins" Metabolites 13, no. 8: 888. https://doi.org/10.3390/metabo13080888
APA StyleGao, X., Ma, D., Li, K., Xing, T., Liu, X., Peng, L., Chen, D., & Hao, Z. (2023). Non-Targeted Metabolomics Combined with Chemometrics by UHPLC–Orbitrap–HRMS and Antioxidant Activity of Atractylodes chinensis (DC.) Koidez. from Eight Origins. Metabolites, 13(8), 888. https://doi.org/10.3390/metabo13080888

