Inverter-Driven and Stator Winding Fault Detection in Permanent Magnet Synchronous Motors with Hybrid Deep Model
Abstract
1. Introduction
- To comprehensively evaluate the effectiveness of the proposed model, it is initially applied to two distinct datasets that represent different failure types and the data collection process: (i) real-world operating measurements collected from an inverter-driven PMSM system combining current, voltage, and temperature values [43]; (ii) PMSM stator fault data containing inter-coil and inter-turn short-circuit faults (ITSCFs) acquired under varying power levels [46].
- An inclusive preprocessing pipeline is developed to become highly representative. Multi-channel signals are processed separately to capture phase-specific characteristics, enhancing feature diversity and allowing models to learn phase-dependent fault patterns.
- The proposed model works reliably under various data conditions and can identify a variety of fault types. This work considers both stator current faults and inverter-driven faults within a combined framework, in contrast to some earlier studies that focus on a single fault type.
- The proposed novel hybrid 1DCNN–BiGRU architecture collaboratively combines the temporal dependency modeling strengths of BiGRU and the spatial feature extraction capabilities of CNN. This architecture comprises three sequential 1DCNN layers and two BiGRU layers. The Synthetic Minority Oversampling Technique (SMOTE) algorithm is used to create new samples for minority classes, addressing the inherent class imbalance frequently present in fault datasets. Furthermore, a comprehensive regularization framework that incorporates L1–L2 dual regularization, adaptive dropout rates (0.1–0.3), and batch normalization across all layers is introduced. When combined with an early stopping mechanism, this approach effectively reduces overfitting and enhances the model’s ability to generalize in fault classification tasks. To the best of the author’s knowledge, this technique is employed for the first time to diagnose PMSM ITSCFs and inverter-driven failures for several classes.
- To increase the transparency and interpretability of the hybrid model, the SHapley Additive exPlanations (SHAP) technique, the most popular Explainable Artificial Intelligence (XAI) method, is employed to analyze the feature contributions to the model’s fault classification decisions. In this way, it is made clear which frequency or statistical information the model considers critical.
- Using a 5-fold cross-validation scheme on the whole evaluation process, the robustness of the model and its ability to be generalized to different subsets of data are verified. This method proved that the model achieves consistent high accuracy not only on a specific test set but also on the overall data distribution.
- This study presents a novel approach that advances the state-of-the-art in the field of industrial fault classification by demonstrating that a hybrid 1DCNN–BiGRU architecture can surpass both singular architecture deep learning methods (1DCNN, BiGRU, and Multilayer Perceptron (MLP)) and a conventional machine learning technique (Random Forest, RF).
2. Multi-Domain Feature Extraction and Deep Models
3. Proposed Method
3.1. Batch Normalization After Each Major Layer
3.2. Dropout with Varying Probabilities (0.2–0.3)
3.3. L1–L2 Regularization with a Coefficient
3.4. Early Stopping
3.5. Data Balance with SMOTE
4. Description of Experimental Dataset
4.1. Inverter-Driven Dataset
- Total sample number: 10,892 samples;
- Operational state numbers: 9 states (1 normal, 8 fault types);
- Sensor measurements: 8 raw sensor measurements (phase currents, DC bus voltage/current, temperature);
- Sampling frequency: 10 Hz;
- Fault types: Open-circuit faults, short-circuit faults, and half-bridge overheating conditions.
4.2. Stator Winding Fault Dataset
5. Experimental Verification
5.1. Experimental Environment and Model Configuration
5.2. Evaluation Metrics
5.3. Inverter-Driven Dataset Experimental Results
5.3.1. Handcrafted Features Ablation Study for Inverter-Driven Dataset
5.3.2. Architectural Ablation Study for Inverter-Driven Dataset
5.3.3. Cross Validation with 5-Fold for Inverter-Driven Dataset
5.3.4. Explainability (XAI) Analysis for Inverter-Driven Dataset
5.3.5. Comparative Evaluation with Existing Studies for Inverter-Driven Dataset
5.4. Stator Winding Fault Dataset Experimental Results
5.4.1. Handcrafted Features Ablation Study for Stator Winding Fault Dataset
5.4.2. Architectural Ablation Study for Stator Winding Fault Dataset
5.4.3. Cross-Validation with 5-Fold for Stator Winding Fault Dataset
5.4.4. Explainability (XAI) Analysis for Stator Winding Fault Dataset
5.4.5. Comparative Evaluation with Existing Studies for Stator Winding Fault Dataset
| Author (Year) | Method | Feature Extraction | Number of Classes | Train/Val/Test Split | External Generalizability | Evaluation Parameters |
|---|---|---|---|---|---|---|
| Chen et al. [48] (2025) | ECNN–BiGRU | Median filtering, peak alignment, differential processing, Enhanced Gram Angular Field, Gram Angular Summation Field, Gram Angular Difference Field | 1 healthy + 4 faulty | 50/50 | Limited | Recall: 96.32% Precision: 96.48 F1-score: 96.40 Train. ACC: 98.32 Test ACC: 96.14% |
| Zhang et al. [54] (2025) | Optimized Random Forest | Time, frequency domain, and wavelet packet decomposition | 1 healthy + 4 faulty | N.A. | Limited | Precision: 95.65% Recall: 95.83% F1-score: 95.90% Kappa: 95.66% ACC: 95.83% |
| Zhang et al. [53] (2025) | MOTPE optimized ResNet | Clarke Transform | 1 healthy + 7 faulty | 140 samples for training, 60 samples for validation, and 100 samples for testing | No | Acc: 99.58% Flops: 2.40 Params (k): 27.80 Opt. Time: 241 ms |
| Belgacem et al. [45] (2024) | RegNet | Statistical properties | 1 healthy + 4 faulty | N.A. | No | Precision: 100% Recall: 100% F1-score: 100% ACC: 100% Test. ACC: 100% |
| Wang et al. [52] (2025) | IAIUNet-SRC | Denoising and IAIUnet | 1 healthy + 7 faulty | 70/10/20 | Yes | ACC: 93.63% |
| Ali et al. [55] (2025) | WPEDL | STFT | 1 healthy + 2 faulty | N.A. | Yes | ACC for current: 99% ACC for vibration: 99.30% |
| Al-Haddad [56] (2024) | AdaBoost | Statistical properties | 1 healthy + 4 faulty | 66.66/33.34 | No | ACC: 90.7% Precision: 0.907 Recall:0.906; F1: 0.907 |
| Proposed Model | 1DCNN–BiGRU | Statistical analysis, FFT, and DWT | 1 healthy + 10 faulty | 60/20/20 | Yes | ACC: 99.98% Precision (W/M): 99.98% Sensitivity (W/M): 99.98% F1-Score (W/M): 99.98 Specificity (W): 99.98% Specificity (M): 99.99% AUC (W/M): 100% Cohen’s Kappa: 1.00 Inf. Time: 0.2 ms/sample Train. Time: 485.92 s |
6. Conclusions
- The proposed model was applied to two distinct and heterogeneous fault datasets formed with real-world measurements. While the most up-to-date dataset, which occurs in the power electronics side (inverter drive), has very unbalanced data in the fault classes but wide measurement parameters (short-circuit, open-circuit, and temperature faults), the second one, the most used on PMSM faults in the literature, addresses internal machine faults, specifically stator winding inter-turn and inter-coil short circuits.
- After the literature review, it was observed that in both datasets, higher accuracy was obtained than in the studies using the same dataset. In the second dataset, Belgacem et al.’s study [45] achieved 100% accuracy for only 5 classes, whereas the proposed model achieved 99.98% accuracy for 11 classes. Again, for the inverter-driven dataset, the highest accuracy was achieved with the proposed model in the literature, at 99.44%.
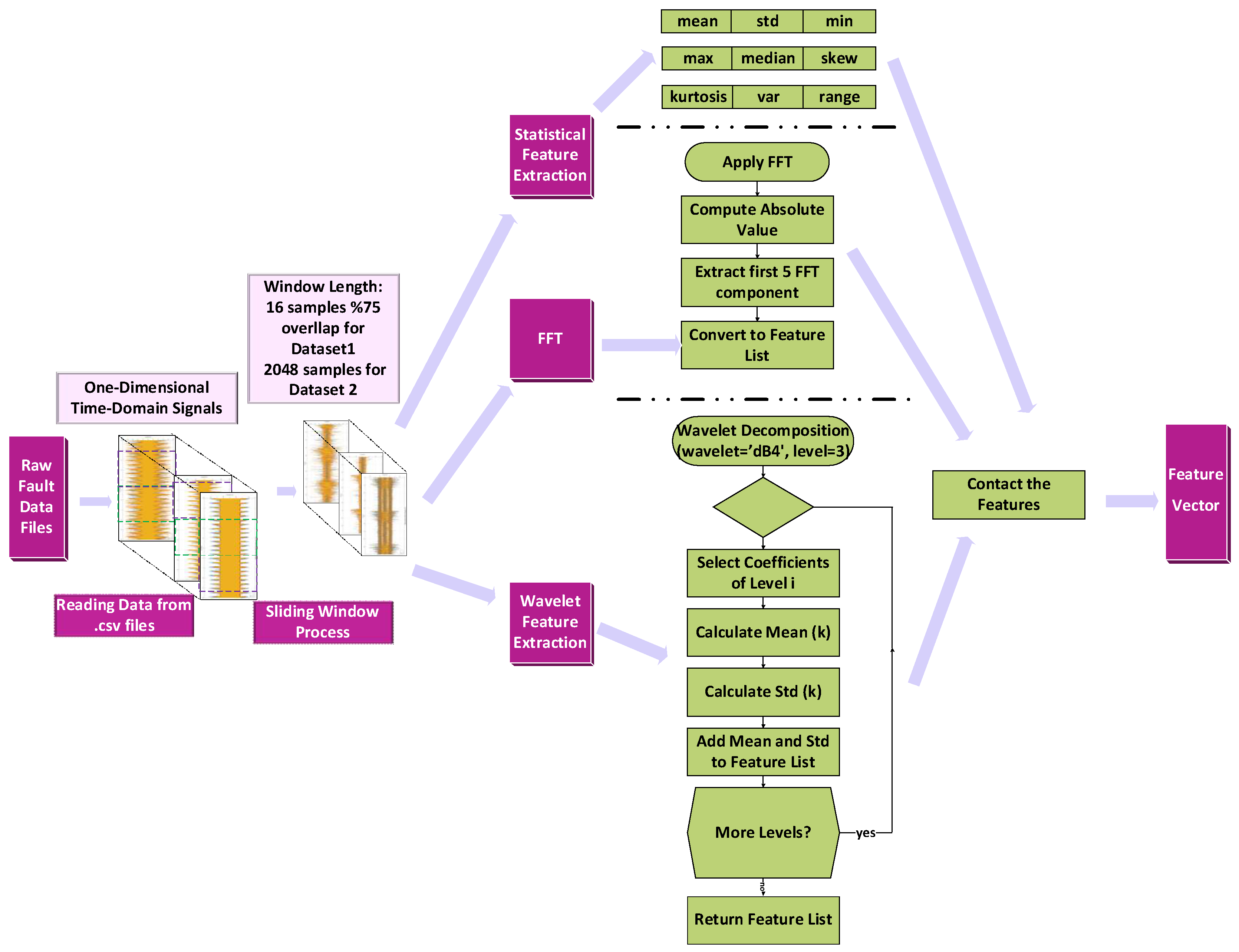
- A sliding window approach was applied to the inverter-driven dataset with 75% overlap and no overlap for the stator winding one. This method increased the number of training samples, particularly for minority classes. The model’s generalization capability was enhanced for this fault detection task, where short-term transients are particularly crucial. Each sliding window yielded high-dimensional representations that encode both time- and frequency-domain properties by extracting a complex handcrafted feature set that combines statistical descriptors, db4 wavelet coefficients, and FFT components.
- Although SMOTE can potentially distort temporal continuity by generating synthetic intermediate samples, this issue was mitigated in this study because each observation corresponds to a statistically independent segment extracted from real measurement sequences rather than a continuous temporal stream. Therefore, the synthetic interpolation did not disrupt temporal correlations. Moreover, SMOTE was applied solely within the training folds during cross-validation, ensuring that no synthetic samples leaked into validation or test subsets. As a result, oversampling effectively improved class balance without introducing artificial bias or inflating performance metrics.
- The 5-fold cross-validation strategy was employed to ensure the statistical reliability and generalization performance of the proposed model across varying train–test partitions, minimizing the risk of overfitting and data leakage.
- With the addition of L1–L2 regularization, adaptive dropout, and batch normalization, the proposed hybrid 1DCNN–BiGRU model achieved high diagnostic accuracy for faults across several classes. In contrast to previous research, the model exhibits better generalization despite the comparatively lengthy training period.
- To enhance interpretability, SHAP analysis was applied to the hybrid 1DCNN–BiGRU model to quantify the contribution of individual features to the model’s fault classification decisions.
Funding
Data Availability Statement
Conflicts of Interest
Abbreviations
| PMSM | Permanent Magnet Synchronous Motor |
| 1DCNN | One-Dimensional Convolutional Neural Network |
| BiGRU | Bidirectional Gated Recurrent Unit |
| FFT | Fast Fourier Transform |
| DWT | Discrete Wavelet Transform |
| db4 | Daubechies 4 |
| FDD | Fault Detection and Diagnosis |
| MCSA | Motor Current Signature Analysis |
| PCA | Principal Component Analysis |
| ICA | Independent Component Analysis |
| CCA | Canonical Correlation Analysis |
| NN | Neural Network |
| DL | Deep Learning |
| ML | Machine Learning |
| RNNs | Recurrent Neural Networks |
| LSTM | Long Short-Term Memory |
| ReLU | Rectified Linear Unit |
| ITSCF | Inter-Turn Short Circuit Fault |
| MLP | Multilayer Perceptron |
| RF | Random Forest |
| ZSVC | Zero-Sequence Voltage Component |
| EKF | Extended Kalman Filter |
| FLE | Fuzzy Logic Estimator |
| MPC | Model-Predictive Control |
| VMD | Variational Mode Decomposition |
| HHT | Hilbert–Huang Transform |
| STFT | Short-Time Fourier Transform |
| BA | Bispectrum Analysis |
| ResNet | Residual Neural Network |
| S-ML | Supervised Machine Learning |
| CWT | Continuous Wavelet Transform |
| DC-1D-LABP | Dynamic Centered One-Dimensional Local Angular Binary Pattern |
| PINN | Physics-Informed Neural Network |
| SMOTE | Synthetic Minority Oversampling Technique |
| DFT | Discrete Fourier Transform |
| XAI | Explainable Artificial Intelligence |
Appendix A






References
- Fesli, U.; Ozdemir, M.B. Electric Vehicles: A Comprehensive Review of Technologies, Integration, Adoption, and Optimization. IEEE Access 2024, 12, 140908–140931. [Google Scholar] [CrossRef]
- Huang, W.; Du, J.; Hua, W.; Lu, W.; Bi, K.; Zhu, Y.; Fan, Q. Current-Based Open-Circuit Fault Diagnosis for PMSM Drives with Model Predictive Control. IEEE Trans. Power Electron. 2021, 36, 10695–10704. [Google Scholar] [CrossRef]
- Orlowska-Kowalska, T.; Wolkiewicz, M.; Pietrzak, P.; Skowron, M.; Ewert, P.; Tarchala, G.; Krzysztofiak, M.; Kowalski, C.T. Fault Diagnosis and Fault-Tolerant Control of PMSM Drives–State of the Art and Future Challenges. IEEE Access 2022, 10, 59979–60024. [Google Scholar] [CrossRef]
- Mola, M.; Amiri-Ahouee, R. ANFIS model based on fuzzy C-mean, grid partitioning and subtractive clustering to detection of stator winding inter-turn fault for PM synchronous motor. Int. Trans. Electr. Energy Syst. 2021, 31, e12770. [Google Scholar] [CrossRef]
- He, Z.; Wang, Z.; Duan, C.; Wang, X. Fault Diagnosis of Inter-turn Short Circuit Faults in Dual Three-Phase PMSM Drives. In Proceedings of the 2021 IEEE International Conference on Power Electronics and ECCE Asia (ICPE), Jeju, Korea, 30 May–3 June 2021; pp. 2489–2494. [Google Scholar] [CrossRef]
- Baruti, K.H.; Li, C.; Erturk, F.; Akin, B. Online Stator Inter-Turn Short Circuit Estimation and Fault Management in Permanent Magnet Motors. IEEE Trans. Energy Convers. 2023, 38, 1016–1027. [Google Scholar] [CrossRef]
- Mazzoletti, M.A.; Bossio, G.R.; De Angelo, C.H.; Espinoza-Trejo, D.R. A Model-Based Strategy for Interturn Short-Circuit Fault Diagnosis in PMSM. IEEE Trans. Ind. Electron. 2017, 64, 7218–7228. [Google Scholar] [CrossRef]
- Pietrzak, P.; Wolkiewicz, M.; Orlowska-Kowalska, T. PMSM Stator Winding Fault Detection and Classification Based on Bispectrum Analysis and Convolutional Neural Network. IEEE Trans. Ind. Electron. 2023, 70, 5192–5202. [Google Scholar] [CrossRef]
- Pietrzak, P.; Wolkiewicz, M. Machine Learning-Based Stator Current Data-Driven PMSM Stator Winding Fault Diagnosis. Sensors 2022, 22, 9668. [Google Scholar] [CrossRef]
- Nyanteh, Y.D.; Srivastava, S.K.; Edrington, C.S.; Cartes, D.A. Application of artificial intelligence to stator winding fault diagnosis in Permanent Magnet Synchronous Machines. Electr. Power Syst. Res. 2013, 103, 201–213. [Google Scholar] [CrossRef]
- Le Roux, W.; Harley, R.G.; Habetler, T.G. Detecting rotor faults in low power permanent magnet synchronous machines. IEEE Trans. Power Electron. 2007, 22, 322–328. [Google Scholar] [CrossRef]
- Park, Y.; Fernandez, D.; Lee, S.B.; Hyun, D.; Jeong, M.; Kommuri, S.K.; Cho, C.; Diaz Reigosa, D.; Briz, F. Online Detection of Rotor Eccentricity and Demagnetization Faults in PMSMs Based on Hall-Effect Field Sensor Measurements. IEEE Trans. Ind. Appl. 2019, 55, 2499–2509. [Google Scholar] [CrossRef]
- Khawaja, A.U.; Shaf, A.; Al Thobiani, F.; Ali, T.; Irfan, M.; Pirzada, A.R.; Shakeel, U. Optimizing Bearing Fault Detection: CNN-LSTM with Attentive TabNet for Electric Motor Systems. CMES-Comput. Model. Eng. Sci. 2024, 141, 2685–2707. [Google Scholar] [CrossRef]
- Shim, J.-H.; Lee, J.; Ha, J.-I. Current-Sensor and Switch-Open Fault Diagnosis Based on Discriminative Machine Learning Model for PMSM Driving System. In Proceedings of the 2020 IEEE Energy Conversion Congress and Exposition (ECCE), Detroit, MI, USA, 11–15 October 2020; pp. 3176–3181. [Google Scholar] [CrossRef]
- Khil, S.K.E.; Jlassi, I.; Estima, J.O.; Mrabet-Bellaaj, N.; Cardoso, A.J.M. Detection and isolation of open-switch and current sensor faults in PMSM drives, through stator current analysis. In Proceedings of the 2023 International Conference on Power Electronics and Applications (EPE), Ghent, Belgium, 4–8 September 2023. [Google Scholar] [CrossRef]
- Jankowska, K.; Dybkowski, M. Experimental Analysis of the Current Sensor Fault Detection Mechanism Based on Neural Networks in the PMSM Drive System. Electronics 2023, 12, 1170. [Google Scholar] [CrossRef]
- Chu, K.S.K.; Chu, K.S.K.; Chew, K.W.; Chang, Y.C.; Morris, S. An Open-Circuit Fault Diagnosis System Based on Neural Networks in the Inverter of Three-Phase Permanent Magnet Synchronous Motor (PMSM). World Electr. Veh. J. 2024, 15, 71. [Google Scholar] [CrossRef]
- Guo, H.; Ding, Q.; Song, Y.; Tang, H.; Wang, L.; Zhao, J. Predicting Temperature of Permanent Magnet Synchronous Motor Based on Deep Neural Network. Energies 2020, 13, 4782. [Google Scholar] [CrossRef]
- Khaneghah, M.Z.; Alzayed, M.; Chaoui, H. Fault Detection and Diagnosis of the Electric Motor Drive and Battery System of Electric Vehicles. Machines 2023, 11, 713. [Google Scholar] [CrossRef]
- Bhuiyan, E.A.; Akhand, M.M.A.; Das, S.K.; Ali, M.F.; Tasneem, Z.; Islam, M.R.; Saha, D.K.; Badal, F.R.; Ahamed, M.H.; Moyeen, S.I. A Survey on Fault Diagnosis and Fault Tolerant Methodologies for Permanent Magnet Synchronous Machines. Int. J. Autom. Comput. 2020, 17, 763–787. [Google Scholar] [CrossRef]
- Lang, W.; Hu, Y.; Gong, C.; Zhang, X.; Xu, H.; Deng, J. Artificial Intelligence-Based Technique for Fault Detection and Diagnosis of EV Motors: A Review. IEEE Trans. Transp. Electrif. 2022, 8, 384–406. [Google Scholar] [CrossRef]
- Ince, T.; Kiranyaz, S.; Eren, L.; Askar, M.; Gabbouj, M. Real-Time Motor Fault Detection by 1-D Convolutional Neural Networks. IEEE Trans. Ind. Electron. 2016, 63, 7067–7075. [Google Scholar] [CrossRef]
- Li, R.; Wu, Z.; Li, X. Review on fault diagnosis and active fault tolerant control of permanent magnet synchronous motor drive system. J. Appl. Sci. Eng. 2021, 24, 185–205. [Google Scholar] [CrossRef]
- Isermann, R. Model-based fault-detection and diagnosis–status and applications. Annu. Rev. Control 2005, 29, 71–85. [Google Scholar] [CrossRef]
- Fang, J.; Sun, Y.; Wang, Y.; Wei, B.; Hang, J. Improved ZSVC-based fault detection technique for incipient stage inter-turn fault in PMSM. IET Electr. Power Appl. 2019, 13, 2015–2026. [Google Scholar] [CrossRef]
- Romdhane, M.; Naoui, M.; Mansouri, A. PMSM Inter-Turn Short Circuit Fault Detection Using the Fuzzy-Extended Kalman Filter in Electric Vehicles. Electronics 2023, 12, 3758. [Google Scholar] [CrossRef]
- Xu, Z.; Zhang, J.; Din, Z.; Wu, Y.; Cheng, M. Inter-turn short-circuit fault detection with high-frequency signal injection for inverter-fed PMSM systems. J. Power Electron. 2023, 23, 892–903. [Google Scholar] [CrossRef]
- Hang, J.; Zhang, J.; Xia, M.; Ding, S.; Hua, W. HuaInterturn Fault Diagnosis for Model-Predictive-Controlled-PMSM Based on Cost Function and Wavelet Transform. IEEE Trans. Power Electron. 2020, 35, 6405–6418. [Google Scholar] [CrossRef]
- Xu, S.; Yu, H.; Wang, H.; Chai, H.; Ma, M.; Chen, H.; Zheng, W.X. Simultaneous diagnosis of open-switch and current sensor faults of inverters in IM drives through reduced-order interval observer. IEEE Trans. Ind. Electron. 2024, 72, 6485–6496. [Google Scholar] [CrossRef]
- El-Dalahmeh, M.D.; Al-Greer, M.; Bashir, I.; El-Dalahmeh, M.A.; Demirel, A.; Keysan, O. Autonomous fault detection and diagnosis for permanent magnet synchronous motors using combined variational mode decomposition, the Hilbert-Huang transform, and a convolutional neural network. Comput. Electr. Eng. 2023, 110, 108894. [Google Scholar] [CrossRef]
- Mohammad-Alikhani, A.; Jamshidpour, E.; Dhale, S.; Akrami, M.; Pardhan, S.; Nahid-Mobarakeh, B. Fault Diagnosis of Electric Motors by a Channel-Wise Regulated CNN and Differential of STFT. IEEE Trans. Ind. Appl. 2025, 61, 3066–3077. [Google Scholar] [CrossRef]
- Yu, Y.; Yuan, C.; Zeng, D.; Carbone, G.; Hu, Y.; Yang, J. Conceptual Approach to Permanent Magnet Synchronous Motor Turn-to-Turn Short Circuit and Uniform Demagnetization Fault Diagnosis. Actuators 2024, 13, 511. [Google Scholar] [CrossRef]
- Mahmoud, M.S.; Huynh, V.K.; Senanyaka, J.S.L.; Robbersmyr, K.G. Robust Multiple-Fault Diagnosis of PMSM Drives Under Variant Operations and Noisy Conditions. IEEE Open J. Ind. Electron. Soc. 2023, 4, 762–772. [Google Scholar] [CrossRef]
- Boztas, G.; Tuncer, T. A fault classification method using dynamic centered one-dimensional local angular binary pattern for a PMSM and drive system. Neural Comput. Appl. 2022, 34, 1981–1992. [Google Scholar] [CrossRef]
- Zsuga, Á.; Dineva, A. Early Detection of ITSC Faults in PMSMs Using Transformer Model and Transient Time-Frequency Features. Energies 2025, 18, 4048. [Google Scholar] [CrossRef]
- Li, M.; Geng, Y.; Wang, W.; Tu, M.; Wu, X. Permanent magnet synchronous motor inter-turn short circuit diagnosis based on physical-data dual model under oil-drilling environment. Eng. Appl. Artif. Intell. 2024, 132, 107938. [Google Scholar] [CrossRef]
- Yu, H.; Li, S.; Xu, Y.; Zhang, Z.; Mu, H.; Han, W. Time-Frequency Domain Lightweight Dual-Branch MSCFormer for PMSM ITSC Fault Diagnosis. IEEE Trans. Ind. Electron. 2025, 1–12, early access. [Google Scholar] [CrossRef]
- Lale, T.; Yüksek, G. Identification and classification of turn short-circuit and demagnetization failures in PMSM using LSTM and GRU methods. Bull. Pol. Acad. Sci. Tech. Sci. 2024, 72, e15158. [Google Scholar] [CrossRef]
- Feng, L.; Luo, H.; Xu, S.; Du, K. Inverter Fault Diagnosis for a Three-Phase Permanent-Magnet Synchronous Motor Drive System Based on SDAE-GAN-LSTM. Electronics 2023, 12, 4172. [Google Scholar] [CrossRef]
- Cheng, J.; Ji, F.; Huang, C.; Wang, T.; Liu, Y.; Li, Y. 1DCNN-Residual Bidirectional LSTM for Permanent Magnet Synchronous Motor Temperature Prediction Based on Operating Condition Clustering. IEEE Access 2025, 13, 49567–49583. [Google Scholar] [CrossRef]
- Cai, B.; Zhao, Y.; Liu, H.; Xie, M. A Data-Driven Fault Diagnosis Methodology in Three-Phase Inverters for PMSM Drive Systems. IEEE Trans. Power Electron. 2017, 32, 5590–5600. [Google Scholar] [CrossRef]
- Bacha, A.; El Idrissi, R.; Lmai, F.; El Hassani, H.; Idrissi, K.J.; Benhra, J. Advanced Deep Learning Approaches for Fault Detection and Diagnosis in Inverter-Driven PMSM Systems. Int. J. Adv. Comput. Sci. Appl. 2024, 15, 91. [Google Scholar] [CrossRef]
- Bacha, A.; El Idrissi, R.; Idrissi, K.J.; Lmai, F. Comprehensive dataset for fault detection and diagnosis in inverter-driven permanent magnet synchronous motor systems. Data Brief 2025, 58, 111286. [Google Scholar] [CrossRef]
- Haque, M.E.; Zabin, M.; Uddin, J. EnsembleXAI-Motor: A Lightweight Framework for Fault Classification in Electric Vehicle Drive Motors Using Feature Selection, Ensemble Learning, and Explainable AI. Machines 2025, 13, 314. [Google Scholar] [CrossRef]
- Mesai Belgacem, A.; Hadef, M.; Ali, E.; Elsayed, S.K.; Paramasivam, P.; Ghoneim, S.S.M. Fault diagnosis of inter-turn short circuits in PMSM based on deep regulated neural network. IET Electr. Power Appl. 2024, 18, 1991–2007. [Google Scholar] [CrossRef]
- Jung, W.; Yun, S.H.; Lim, Y.S.; Cheong, S.; Park, Y.H. Vibration and current dataset of three-phase permanent magnet synchronous motors with stator faults. Data Brief 2023, 47, 108952. [Google Scholar] [CrossRef] [PubMed]
- Tang, M.; Liang, L.; Zheng, H.; Chen, J.; Chen, D. Anomaly Detection of Permanent Magnet Synchronous Motor Based on Improved DWT-CNN Multi-Current Fusion. Sensors 2024, 24, 2553. [Google Scholar] [CrossRef] [PubMed]
- Chen, Z.; Zhou, X.; Sun, W.; Feng, Z.; Huang, W. A fault diagnosis method for inter-turn short circuit in permanent magnet synchronous motors based on optimized neural network architecture. AIP Adv. 2025, 15, 075317. [Google Scholar] [CrossRef]
- Güler, O.; Etem, T.; Teke, M. Hybrid augmentation for multi-channel deep learning in guava leaf disease detection. Ain Shams Eng. J. 2025, 16, 103716. [Google Scholar] [CrossRef]
- Deng, X.; Qi, L.; Yong, D.; Sankaran, M. An improved method to construct basic probability assignment based on the confusion matrix for classification problem. Inf. Sci. 2016, 340, 250–261. [Google Scholar] [CrossRef]
- Suiçmez, Ç.; Kahraman, H.T.; Suicmez, A.; Yılmaz, C.; Balcı, F. Detection of melanoma with hybrid learning method by removing hair from dermoscopic images using image processing techniques and wavelet transform. Biomed. Signal Process. Control 2023, 84, 104729. [Google Scholar] [CrossRef]
- Wang, Y.; Li, D.; Huang, D.; Hu, W.; Song, W. Iterative Algorithm-Induced Deep-Unfolding Networks for Interpretable Fault Detection of Permanent Magnet Synchronous Motor. IET Renew. Power Gener. 2025, 19, 1361–1371. [Google Scholar] [CrossRef]
- Zhang, W.; Xu, Q.; Zhang, Y.; Wang, Y.; Yang, Y.; Cai, H. Multi-objective tree-structured Parzen estimator optimized Res-Net for ITSC fault diagnosis of PMSM. Meas. Sci. Technol. 2025, 36, 026002. [Google Scholar] [CrossRef]
- Zhang, W.; Xu, Q.; Gao, L.; Miao, Y.; Cai, H.; Zhao, Y. ITSC fault diagnosis for PMSM by using adaptive filtering and tree-structured parzen estimator optimized-automated random forest. Electr. Eng. 2025, 107, 4711–4725. [Google Scholar] [CrossRef]
- Ali, U.; Ramzan, U.; Ali, W.; Al-Jaafari, K.A. An Improved Fault Diagnosis Strategy for Induction Motors Using Weighted Probability Ensemble Deep Learning. IEEE Access 2025, 13, 13735–13745. [Google Scholar] [CrossRef]
- Al-Haddad, L.A.; Shijer, S.S.; Jaber, A.A.; Al-Ani, S.T.; Al-Zubaidi, A.A.; Abd, E.T. Application of AdaBoost for stator fault diagnosis in three-phase permanent magnet synchronous motors based on vibration–current data fusion analysis. Electr. Eng. 2024, 106, 4527–4542. [Google Scholar] [CrossRef]




















| Domain/Model | Technique | Extracted Features/Function | Purpose in the Model |
|---|---|---|---|
| Time Domain | Statistical parameters (mean, std, min/max, etc.) | Captures fluctuations in signal amplitude and temporal patterns. | Establishes statistical thresholds for anomaly detection and provides baseline descriptors of signal behavior, which are used to identify anomalous fluctuations. |
| Frequency Domain | FFT (first five dominant amplitudes) | Extracts the main frequency components of each signal window. | Makes it possible to identify fault-related harmonics and frequency shifts linked to inverter or phase imbalance faults using spectral patterns. |
| Time–Frequency Domain | DWT (Daubechies 4, 3-level decomposition) | Mean and standard deviation of approximation and detail coefficients. | Enhances non-stationary fault detection by preserving both transient and steady-state features, allowing fault signatures to be localized on both time and frequency scales. |
| Deep Model—1DCNN | Convolutional and pooling layers | Learns localized fault patterns and short-term dependencies. | Performs hierarchical spatial feature abstraction through convolutional filters by capturing sudden phase current amplitude distortions and harmonics seen in the inverter circuit. Also extracts local harmonic deviations caused by magnetic asymmetry in inter-turn/inter-coil faults. |
| Deep Model—BiGRU | Bidirectional GRU network | Learns sequential dependencies in both forward and backward directions. | Captures the fault progression process, time-series trends varying according to severity rates (e.g., 3–23%). Analyzes faults such as overheating or stator faults in a sequence context. |
| Proposed Hybrid Model | Multi-scale temporal fusion | Enables comprehensive fault pattern learning under varying PMSM fault types and severities. | Offers high accuracy in both stator winding and inverter faults by fusing the global temporal dependencies learned by BiGRU with the local transient signatures recorded by CNN. |
| Fault Label | Location | Description | Samples |
|---|---|---|---|
| f00 | No fault | Normal operation | 4295 |
| f01 | S3 | High-side OC fault | 692 |
| f02 | S6 | Low-side OC fault | 1122 |
| f03 | S2 | Low-side SC fault | 407 |
| f04 | S3 | High-side SC fault | 341 |
| f05 | S5 | High-side SC fault | 412 |
| f06 | HB1 | Overheating fault | 854 |
| f07 | HB1–HB2 | Overheating fault | 1735 |
| f08 | HB3 | Overheating fault | 1034 |
| Fault Label | Severity Ratio (%) | Type | Motor Power (kW) |
|---|---|---|---|
| f00 | 0 | Inter-turn | 1 |
| f01 | 3.35 | Inter-turn | 1 |
| f02 | 8.74 | Inter-turn | 1.5 |
| f03 | 9.81 | Inter-turn | 3 |
| f04 | 16.08 | Inter-turn | 1.5 |
| f05 | 21.69 | Inter-turn | 1 |
| f06 | 3.93 | Inter-coil | 1 |
| f07 | 7.02 | Inter-coil | 1.5 |
| f08 | 7.12 | Inter-coil | 3 |
| f09 | 23.20 | Inter-coil | 1.5 |
| f10 | 23.48 | Inter-coil | 3 |
| Features | ACC (%) | Precision | Sensitivity | F1-Score | Specificity | AUC | Cohen’s Kappa | Inf. Time (ms/Sample) | Training Time (s) | |||||
|---|---|---|---|---|---|---|---|---|---|---|---|---|---|---|
| W (%) | M (%) | W (%) | M (%) | W (%) | M (%) | W (%) | M (%) | W (%) | M (%) | |||||
| Raw Data | 95.92 | 96.63 | 96.77 | 95.92 | 94.49 | 95.81 | 94.90 | 99.23 | 99.27 | 99.85 | 99.86 | 0.95 | 1.48 | 33.34 |
| Only Stat. | 98.52 | 98.59 | 98.36 | 98.52 | 98.58 | 98.53 | 98.44 | 99.73 | 99.74 | 99.99 | 99.99 | 0.98 | 1.55 | 82.50 |
| Only FFT | 97.40 | 97.50 | 95.63 | 97.40 | 95.88 | 97.41 | 95.71 | 99.50 | 99.47 | 99.97 | 99.95 | 0.97 | 1.53 | 157.12 |
| Only Wavel. | 98.70 | 98.72 | 98.80 | 98.70 | 99.20 | 98.71 | 98.99 | 99.66 | 99.65 | 99.90 | 99.93 | 0.98 | 1.44 | 105.11 |
| Multi-Dom. Feat. Fusion | 99.44 | 99.46 | 99.43 | 99.44 | 99.51 | 99.44 | 99.46 | 99.92 | 99.93 | 99.98 | 99.99 | 1.00 | 1.45 | 206.06 |
| Model | ACC | Precision | Sensitivity | F1-Score | Specificity | AUC | Cohen’s Kappa | Inf. Time (ms/Sample) | Training Time (s) | |||||
|---|---|---|---|---|---|---|---|---|---|---|---|---|---|---|
| W (%) | M (%) | W (%) | M (%) | W (%) | M (%) | W (%) | M (%) | W (%) | M (%) | |||||
| BiGRU-only | 83.12 | 88.99 | 82.99 | 83.12 | 88.91 | 84.23 | 84.27 | 98.27 | 97.80 | 98.61 | 99.00 | 0.79 | 4.45 | 394.87 |
| 1DCNN-only | 99.07 | 99.11 | 97.81 | 99.07 | 98.59 | 99.08 | 98.15 | 99.85 | 99.45 | 99.99 | 99.99 | 0.99 | 0.32 | 344.57 |
| Hybrid 1DCNN–BiGRU | 99.44 | 99.46 | 99.43 | 99.44 | 99.51 | 99.44 | 99.46 | 99.92 | 99.93 | 99.98 | 99.99 | 0.99 | 1.45 | 206.06 |
| Model | ACC (%) | Precision | Sensitivity | F1-Score | Specificity | AUC | Cohen’s Kappa | Inf. Time (ms/Sample) | Training Time (s) | |||||
|---|---|---|---|---|---|---|---|---|---|---|---|---|---|---|
| W (%) | M (%) | W (%) | M (%) | W (%) | M (%) | W (%) | M (%) | W (%) | M (%) | |||||
| MLP | 97.96 | 98.06 | 96.90 | 97.96 | 97.77 | 97.97 | 97.25 | 99.67 | 99.67 | 99.92 | 99.89 | 0.97 | 0.0056 | 36.08 |
| RF | 98.52 | 98.53 | 97.40 | 98.52 | 97.89 | 98.52 | 97.63 | 99.61 | 99.61 | 99.81 | 99.78 | 0.97 | 0.0015 | 0.07 |
| Hybrid 1DCNN–BiGRU | 99.44 | 99.46 | 99.43 | 99.44 | 99.51 | 99.44 | 99.46 | 99.92 | 99.93 | 99.98 | 99.99 | 0.99 | 1.45 | 206.06 |
| Fold | ACC (%) | Precision | Sensitivity | F1-Score | Specificity | AUC | Cohen’s Kappa | Inf. Time (ms/Sample) | Training Time (s) | |||||
|---|---|---|---|---|---|---|---|---|---|---|---|---|---|---|
| W (%) | M (%) | W (%) | M (%) | W (%) | M (%) | W (%) | M (%) | W (%) | M (%) | |||||
| 1 | 99.26 | 99.30 | 98.88 | 99.26 | 99.63 | 99.26 | 99.24 | 99.93 | 99.89 | 99.99 | 99.99 | 0.99 | 54.13 | 359.27 |
| 2 | 99.63 | 99.64 | 99.25 | 99.63 | 99.90 | 99.63 | 99.56 | 99.97 | 99.94 | 99.99 | 99.99 | 1.00 | 1.49 | 226.93 |
| 3 | 99.44 | 99.46 | 98.83 | 99.44 | 99.19 | 99.44 | 98.99 | 99.96 | 99.92 | 99.99 | 99.99 | 0.99 | 1.56 | 116.94 |
| 4 | 98.51 | 98.62 | 97.79 | 98.51 | 97.02 | 98.50 | 97.22 | 99.83 | 99.77 | 99.97 | 99.97 | 0.98 | 1.80 | 180.84 |
| 5 | 99.44 | 99.46 | 99.18 | 99.44 | 99.54 | 99.44 | 99.35 | 99.95 | 99.91 | 99.99 | 99.99 | 0.99 | 1.66 | 162.71 |
| Mean ± Std | 99.26 ± 0.38 | 99.30 ± 0.38 | 98.79 ± 0.54 | 99.26 ± 0.38 | 99.46 ± 1.05 | 99.26 ± 0.38 | 98.87 ± 0.86 | 99.93 ± 0.07 | 99.89 ± 0.06 | 99.99 ± 0.01 | 99.99 ± 0.01 | 0.99 ± 0.01 | 12.93 ± 23.23 | 209.15 ±85.49 |
| Author (Year) | Model Approach | Feature Extraction | Train/Val/ Test Split | External Generalizability | Evaluation Parameters (%) |
|---|---|---|---|---|---|
| Bacha et al. [42] (2024) | Transformer-based architectures + PINN | Sensor fusion techniques | Not mentioned | Under changing operation conditions | ACC: 98.57 F1 (macro): 97.86 Train. Time (min): 26 Model size: 45.2 Inf. Time (ms): 3.2 |
| Haque et al. [44] (2025) | Ensemble XAI-Motor: Soft Voting Classifier | Recursive Feature Elimination with Cross-Validation (RFE-CV) | 80/20 | The VFD model simulated in MATLAB/Simulink | ACC: 98.48 Kappa: 99.76 AUC: 99.97 Inf. Time (s): 0.396 Train. Time (s): 103.94 |
| Proposed Method | 1DCNN–BiGRU | Statistical analysis, FFT, and DWT with db4 | 60/20/20 | A dataset consisting of various stator current and vibration faults | ACC: 99.44 Precision-w: 99.46 Sensitivity-w: 99.44 F1-w: 99.44 Specificity-w: 99.92 Precision-m: 99.43 Sensitivity-m: 99.44 F1-m: 99.44 Specificity-m: 99.93 Kappa: 0.99 Inf. Time (ms/sample): 1.45 Train. Time (s): 206.06 |
| Features | ACC (%) | Precision | Sensitivity | F1-Score | Specificity | AUC | Cohen’s Kappa | Inf. Time (ms/Sample) | Training Time (s) | |||||
|---|---|---|---|---|---|---|---|---|---|---|---|---|---|---|
| W (%) | M (%) | W (%) | M (%) | W (%) | M (%) | W (%) | M (%) | W (%) | M (%) | |||||
| Raw Data | 96.66 | 96.94 | 96.96 | 96.66 | 96.64 | 96.64 | 96.64 | 99.64 | 99.67 | 99.98 | 99.98 | 0.96 | 0.88 | 904.71 |
| Only Stat. | 99.87 | 99.87 | 99.87 | 99.87 | 99.87 | 99.87 | 99.87 | 99.99 | 99.99 | 100.00 | 100.00 | 1.00 | 0.19 | 445.76 |
| Only FFT | 99.48 | 99.48 | 99.47 | 99.48 | 99.48 | 99.48 | 99.47 | 99.95 | 99.95 | 99.99 | 99.99 | 0.99 | 0.17 | 461.58 |
| Only Wavel | 99.89 | 99.89 | 99.89 | 99.89 | 99.90 | 99.89 | 99.89 | 99.99 | 99.99 | 100.00 | 100.00 | 1.00 | 0.18 | 337.58 |
| Multi-Dom. Fusion | 99.98 | 99.98 | 99.98 | 99.98 | 99.98 | 99.98 | 99.98 | 99.98 | 99.99 | 100.00 | 100.00 | 1.00 | 0.20 | 485.92 |
| Model | ACC (%) | Precision | Sensitivity | F1-Score | Specificity | AUC | Cohen’s Kapp. | Inf. Time (ms/Sample) | Training Time (s) | |||||
|---|---|---|---|---|---|---|---|---|---|---|---|---|---|---|
| W (%) | M (%) | W (%) | M (%) | W (%) | M (%) | W (%) | M (%) | W (%) | M (%) | |||||
| BiGRU-only | 97.39 | 97.42 | 97.35 | 97.39 | 97.32 | 97.38 | 97.32 | 99.75 | 99.74 | 99.90 | 99.89 | 0.97 | 0.17 | 252.95 |
| 1DCNN-only | 99.50 | 99.52 | 99.51 | 99.50 | 99.49 | 99.50 | 99.45 | 99.95 | 99.95 | 99.99 | 99.99 | 0.99 | 0.08 | 136.91 |
| Hybrid 1DCNN–BiGRU | 99.98 | 99.98 | 99.98 | 99.98 | 99.98 | 99.98 | 99.98 | 99.98 | 99.99 | 100.00 | 100.00 | 1.00 | 0.20 | 485.92 |
| Model | ACC (%) | Precision | Sensitivity | F1-Score | Specificity | AUC | Cohen’s Kappa | Inf. Time (ms/sample) | Training Time (s) | |||||
|---|---|---|---|---|---|---|---|---|---|---|---|---|---|---|
| W (%) | M (%) | W (%) | M (%) | W (%) | M (%) | W (%) | M (%) | W (%) | M (%) | |||||
| MLP | 96.63 | 96.66 | 96.57 | 96.63 | 96.55 | 96.64 | 96.56 | 99.66 | 99.66 | 99.85 | 99.84 | 0.96 | 14.54 | 10.47 |
| RF | 98.89 | 98.92 | 98.95 | 98.89 | 98.88 | 98.89 | 98.89 | 99.89 | 99.89 | 99.98 | 99.98 | 0.99 | 21.25 | 0.31 |
| Hybrid 1DCNN–BiGRU | 99.98 | 99.98 | 99.98 | 99.98 | 99.98 | 99.98 | 99.98 | 99.98 | 99.99 | 100.00 | 100.00 | 1.00 | 0.20 | 485.92 |
| Fold | ACC (%) | Precision | Sensitivity | F1-Score | Specificity | AUC | Cohen’s Kappa | Inf. Time (ms/Sample) | Training Time (s) | |||||
|---|---|---|---|---|---|---|---|---|---|---|---|---|---|---|
| W (%) | M (%) | W (%) | M (%) | W (%) | M (%) | W (%) | M (%) | W (%) | M (%) | |||||
| 1 | 99.99 | 99.99 | 99.99 | 99.99 | 99.99 | 99.99 | 99.99 | 100.00 | 100.00 | 100.0 | 100.0 | 1.00 | 0.26 | 812.18 |
| 2 | 99.95 | 99.95 | 99.95 | 99.95 | 99.95 | 99.95 | 99.95 | 99.99 | 99.99 | 100.0 | 100.0 | 1.00 | 0.52 | 723.55 |
| 3 | 99.98 | 99.98 | 99.98 | 99.98 | 99.98 | 99.98 | 99.98 | 100.00 | 100.00 | 100.0 | 100.0 | 1.00 | 0.49 | 812.63 |
| 4 | 99.99 | 99.99 | 99.99 | 99.99 | 99.99 | 99.99 | 99.99 | 100.00 | 100.00 | 100.0 | 100.0 | 1.00 | 0.25 | 366.61 |
| 5 | 99.95 | 99.95 | 99.95 | 99.95 | 99.95 | 99.95 | 99.95 | 99.99 | 99.99 | 100.0 | 100.0 | 1.00 | 0.23 | 397.05 |
| Mean ± Std | 99.97 ± 0.02 | 99.97 ± 0.02 | 99.97 ± 0.02 | 99.97 ± 0.02 | 99.97 ± 0.02 | 99.97 ± 0.02 | 99.97 ± 0.02 | 100.00 ± 0.0 | 100.00 ± 0.00 | 100.0 ± 0.0 | 100.00 ± 0.00 | 1.00 ± 0.00 | 0.35 ± 0.13 | 622.4 ± 199.32 |
Disclaimer/Publisher’s Note: The statements, opinions and data contained in all publications are solely those of the individual author(s) and contributor(s) and not of MDPI and/or the editor(s). MDPI and/or the editor(s) disclaim responsibility for any injury to people or property resulting from any ideas, methods, instructions or products referred to in the content. |
© 2025 by the author. Licensee MDPI, Basel, Switzerland. This article is an open access article distributed under the terms and conditions of the Creative Commons Attribution (CC BY) license (https://creativecommons.org/licenses/by/4.0/).
Share and Cite
Yatak, M.Ö. Inverter-Driven and Stator Winding Fault Detection in Permanent Magnet Synchronous Motors with Hybrid Deep Model. Electronics 2025, 14, 4289. https://doi.org/10.3390/electronics14214289
Yatak MÖ. Inverter-Driven and Stator Winding Fault Detection in Permanent Magnet Synchronous Motors with Hybrid Deep Model. Electronics. 2025; 14(21):4289. https://doi.org/10.3390/electronics14214289
Chicago/Turabian StyleYatak, Meral Özarslan. 2025. "Inverter-Driven and Stator Winding Fault Detection in Permanent Magnet Synchronous Motors with Hybrid Deep Model" Electronics 14, no. 21: 4289. https://doi.org/10.3390/electronics14214289
APA StyleYatak, M. Ö. (2025). Inverter-Driven and Stator Winding Fault Detection in Permanent Magnet Synchronous Motors with Hybrid Deep Model. Electronics, 14(21), 4289. https://doi.org/10.3390/electronics14214289

