Systematic Review of Usnic Acid Extraction from Wild-Grown Lichen Biomass
Abstract
1. Introduction
2. Methods
2.1. Eligibility Criteria
2.2. Literature Search
2.3. Data Collection and Data Items
2.4. Data Synthesis
| Conditions (Temperature, Duration, Pressure, Flow Rate) | Lichen Species | Usnic Acid Content (Q/I, % or % (DE)) | References | |
|---|---|---|---|---|
| Conventional Methods | ||||
| Maceration | ||||
| Acetone | ||||
| 3 h; 50 °C; L:S = 5 mL/g; continuous stirring | Cetraria islandica | I: 0.4% | [36] | |
| L:S = 20 mL/g; 3 h; number of extraction cycles = 5; room temperature | Cladonia incrassata | I: 0.013% | [37] | |
| 14 days; ~2 mL/g; room temperature; number of extraction cycles = 3 | Cladonia pyxidata | I: ~0.1764%; ~1.8% (DE) | [38] | |
| L:S = 2.5 mL/0.05 g; ice bath; number of extraction cycles = 4; 5 min/ 10 min | Cladonia arbusscula | Q: 2.1% | [39] | |
| Cladonia stellaris | 2.4% | |||
| L:S = 10 mL/g; 15 min; number of extraction cycles = 5 | Cladonia stellaris | Q: 0.482–3.08% | [10] | |
| L:S = 15 mL/g; 15 min; stirring; 30 min; number of extraction cycles = 2 | Q: 1.5–1.9% | [40] | ||
| 60 min; room temperature; stirring; L:S = 7.5 mL/g | Q: 2.021 ± 0.087% | [33] | ||
| 1 h; room temperature; L:S = 40 mL/g | Evernia prunastri Flavoparmelia caperata | Q: 3.24% (DE) 10% (DE) | [41] | |
| 5 min.; L:S = 30 mL/g; number of extraction cycles = 3 | Flavoparmelia baltimorensis | Q: 2.3% | [42] | |
| L:S = 200 mL/g; room temperature (20–22 °C) | Hypogymnia vittata H. physodes H. tubulosa | Q: 0.63 ± 0.03% 1.05 ± 0.00% 2.40 ± 0.00% | [43] | |
| Room temperature; constant shaking; L:S = 25 mL/g; 5 h | Lethariella canariensis | Q: 0.01–0.06% (DE) | [44] | |
| 12 h; room temperature; L:S = 2.78 mL/g; number of extraction cycles = 3 | Leprocaulon microscopicum | I: 1.2% | [45] | |
| 48 h; room temperature; L:S = 4.03 mL/g; number of extraction cycles = 3 | Myelochroa leucotyliza | Q: 1.68% (DE) I: 0.075% (DE) | [46] | |
| Room temperature; L:S = 200 mL/g | Parmelia flexilis | Q: 1.66 ± 0.10–5.13 ± 0.22% | [47] | |
| L:S = 5 mL/g; room temperature; 72 h | Physconia venusta | Q: 0.85 ± 0.01% | [48] | |
| 4 h; room temperature; dark; L:S = 40 mL/g; stirring | Ramalina farinacea R. fastigiata R. fraxinea | Q: 0.022 ± 0.001% 0.028 ± 0.001% 0.014 ± 0.001% | [49] | |
| 1 h; room temperature (20–22 °C); L:S = 200 mL/g | Ramalina capitata R. fastigiata R. fraxinea R. pollinaria R. polymorpha | Q: 1.25 ± 0.29% 3.23 ± 0.16% 0.13 ± 0.01% 0.22 ± 0.01% 0.27 ± 0.02% | [50] | |
| Ambient temperature | Ramalina peruviana | I: 0.00116%; 0.02185% (DE) | [51] | |
| 30 min. | Ramalina reticulata | I: 0.08%; 8% (DE) | [52] | |
| 24 h; number of extraction cycles = 3 | Ramalina sp. | I: 0.0213% | [53] | |
| 1 h; room temperature (20–22 °C); L:S = 200 mL/g | Rhizoplaca chrysoleuca R. melanopthalma R. peltata | Q: 4 ± 0.07% 0.19 ± 0.01% 0.53 ± 0.04% | [54] | |
| 1 h; room temperature; L:S = 200 mL/g | Squamarina lentigera | Q: 2.47 ± 0.01% | [55] | |
| Ambient temperature | Usnea baileyi | I: 0.0043% | [56] | |
| L:S = 10 mL/g; 10 days; 20–22 °C; dark place; shaking 3–4 times/day → extract was made up to 100 mL (liquid extract) | Usnea barbata | Q: 2.119% | [57] | |
| L:S = 10 mL/g | Q: 2.1153% | [58] | ||
| 1 h; room temperature (20–22 °C); L:S = 200 mL/g | Usnea barbata U. florida U. hirta U. longissima U. rigida U. subflorida | Q: 2.16 ± 0.67% 2.36 ± 0.37% 0.68 ± 0.04% 1.12 ± 0.11% 0.22 ± 0.01% 6.49 ± 0.01% | [59] | |
| 5 min.; L:S = 30 mL/g; number of extraction cycles = 3 | Usnea florida U. hirta | Q: 5.7% 5.8% | [42] | |
| L:S = 40 mL/g; room temperature; dark; 4 h; stirring | Usnea filipendula U. fulvoreagens U. intermedia | Q: 0.110 ± 0.016% 0.119 ± 0.001% 0.097 ± 0.005% | [60] | |
| Shaking for 2 h, then left overnight; L:S = 20 mL/g; number of extraction cycles = 3 | Usnea ghattensis U. orientalis U. undulata | Q: 1.66 ± 3.2% (DE) 0.66 ± 4.1% (DE) 3.05 ± 3.9% (DE) | [61] | |
| L:S = 1.5 mL/g; 14 days; number of extraction cycles = 3; room temperature | Usnea laevis | I: ~0.45% | [62] | |
| 48 h; room temperature | Usnea longissima | I: 0.5%; 11.5385% (DE) | [63] | |
| Room temperature; L:S = 10 mL/g; number of extraction cycles = 3 | Usnea steineri | I: 0.0139% | [64] | |
| Overnight; room temperature; number of extraction cycles = 3 | Usnea sp. | I: 20% (DE) | [65] | |
| 20 min; number of extraction cycles = 4 | Vulpicida pinastri | Q: 1.86% | [66] | |
| L:S = 15 mL/g; number of extraction cycles = 2; room temperature | Xanthoparmelia stenophylla | I: 0.22% | [67] | |
| 40 min; number of extraction cycles = 4 | Q: 1.36% | [66] | ||
| 3 days; room temperature; dark place; L:S = 10 mL/g; number of extraction cycles = 3; occasional shaking | Q: 4.447% (DE) I: 4% (DE) | [68] | ||
| Acetone:methanol (1:1) | ||||
| L:S = 2 mL/g; room temperature; 3 days; number of extraction cycles = 3 | Hypotrachyna enderythrae Xanthoparmelia farinosa Psiloparmelia distincta (rock) P. distincta (tree) Usnea durietzii | Q: 0.035 ± 0.00% 0.18 ± 0.01% 0.017 ± 0.00% 0.042 ± 0.00% 0.304 ± 0.02% | [69] | |
| Chloroform | ||||
| Stirring; room temperature (30 °C); 48 h; L:S = 10 mL/g | Parmelia erumpens | I: 2.69% (DE) | [70] | |
| - | Usnea florida | Q: 3.58–4.21% | [71] | |
| Chloroform:methanol | ||||
| Chloroform:methanol (2:1); number of extraction cycles = 3 | Usnea sp. | I: 0.6% | [2] | |
| Chloroform:methanol (1:1 v/v); L:S = 2.5 mL/g; 3 days; room temperature | Ramalina asperula Thamnolia vermicularis subsp. solida Usnea sp. | Q: 1.01% 0.2% 1.07% | [72] | |
| Dichloromethane | ||||
| 1 h; room temperature; L:S = 40 mL/g | Evernia prunastri Flavoparmelia caperata | Q: 7.02% (DE) Q: 58.9% (DE) | [41] | |
| L:S = 4.4405 mL/g | Lecanora muralis | I: 0.0076%; 2.3497% (DE) | [73] | |
| 1 h; number of extraction cycles = 2; L:S = 3.53 mL/g | Protousnea poeppigii | I: 0.5731%; 9.36% (DE) | [74] | |
| - | Ramalina capitata | Q: 25.8% (DE) | [75] | |
| 1,4-Dioxane | ||||
| L:S = 40 (w/w); 70 °C; 30 min; 1,4-Dioxane 1,4-Dioxane:water 1:1 | Usnea barbata | Q: 2.34% 2.08% | [76] | |
| Ethanol | ||||
| Ethanol 95%; room temperature; number of extraction cycles = 12; L:S = 1.07 mL/g | Alectoria sarmentosa | I: 2.3369%; 31.2143% (DE) | [77] | |
| Ethanol: water (1:1) | Cladonia leptoclada | I: 0.8% | [78] | |
| 60 min; room temperature; stirring: L:S = 7.5 mL/g | Cladonia stellaris | Q: 0.612 ± 0.17% | [33] | |
| 24 h; room temperature; L:S = 20.83 mL/g | Parmotrema hypotropa | Q: 0.64% (DE) | [79] | |
| 4 h; room temperature; dark; L:S = 40 mL/g; stirring | Ramalina farinacea R. fastigiata R. fraxinea | Q: 0.024 ± 0.001% 0.022 ± 0.001% 0.015 ± 0.001% | [49] | |
| L:S = 40(w/w); 70 °C; 30 min; Ethanol 40% Ethanol 70% Ethanol 96% | Usnea barbata | Q: 0.85% 1.24% 1.44% | [76] | |
| Ethanol 70% (v/v); frequent shaking; 5 days; room temperature; L:S = 5 mL/g | Q: 0.00783%; 0.25 ± 0.00% (DE) | [80] | ||
| Ethanol 70% (v/v); 24 h; L:S = 6.39 mL/g | Q: 1.39% (DE) | [81] | ||
| Ethanol 96%; L:S = 10 mL/g; 10 days; 20–22 °C; dark place; shaking 3–4 times/day → extract was made up to 100 mL (liquid extract) | Q: 0.0025% | [57] | ||
| Ethanol 96%; L:S = 10 mL/g | Q: 0.2566% | [58] | ||
| L:S = 40 mL/g; room temperature; dark; 4 h; stirring | Usnea filipendula U. fulvoreagens U. intermedia | Q: 0.097 ± 0.003% 0.101 ± 0.001% 0.072 ± 0.002% | [60] | |
| Ether | ||||
| - | Ramalina capitata | Q: 4.4% (DE) | [75] | |
| number of extraction cycles = 5; warm | Ramalina siliquosa | I: 0.12% | [82] | |
| Ethyl acetate | ||||
| 1 week; L:S = 48.39 mL/g | Niebla homalea | I: 0.0048% | [83] | |
| - | Ramalina capitata | Q: 8.2% (DE) | [75] | |
| Heptane | ||||
| number of extraction cycles = 2; 12 h + 3 h; room temperature; L:S = 3 mL/g | Ophioparma ventosa | I: 0.22%; 27.5% (DE) | [84] | |
| Hexane | ||||
| 24 h; 20 °C; L:S = 16.67 mL/g; number of extraction repetitions = 3 (L:S = 1.67 mL/g) | Usnea dasopoga | Q: 0.15% | [85] | |
| 3 days; room temperature; dark place; L:S = 10 mL/g; number of extraction cycles = 3; occasional shaking | Xanthoparmelia stenophylla | Q: 58.733% (DE) | [68] | |
| Methanol | ||||
| Methanol 70%; 1 h; room temperature; L:S = 40 mL/g | Evernia prunastri | Q: 2.92% (DE) | [41] | |
| Flavoparmelia caperata | Q: 5.4% (DE) | |||
| L:S = 20 mL/g; 12 h; Water bath 45 °C | Evernia divaricata Ramalina fraxinea Usnea florida | Q: 5.071 ± 0.086% (DE) 1.621 ± 0.012% (DE) 9.941 ± 0.026% (DE) | [86] | |
| Room temperature; constant shaking; L:S = 1.4286 mL/g | Lethariella canariensis | I: 0.0077%; 0.105% (DE) | [44] | |
| 48 h; room temperature; L:S = 4.03 mL/g; number of extraction cycles = 3 | Myelochroa leucotyliza | Q: 0.90% | [46] | |
| 4 h; room temperature; dark; L:S = 40 mL/g; stirring | Ramalina farinacea R. fastigiata R. fraxinea | Q: 0.034 ± 0.003% 0.031 ± 0.002% 0.016 ± 0.001% | [49] | |
| L:S = 20 mL/g; 24 h; number of extraction cycles = 2 | Stereocaulon alpinum | I: 0.4518%; 3.8288% (DE) | [87] | |
| Room temperature | Usnea aciculifera | I: 1.3267%; 4.975% (DE) | [88] | |
| Q: L:S = 62.5 mL/g; 24 h; room temperature I: L:S = 8 mL/g; 3 days; number of extraction cycles = 3 | Usnea cornuta | Q: 18.196 ± 0.038% (DE) I: 3.4%; 25% (DE) | [89] | |
| L:S = 40 mL/g; room temperature; dark; 4 h; stirring | Usnea filipendula U. fulvoreagens U. intermedia | Q: 0.107 ± 0.009% 0.104 ± 0.007% 0.094 ± 0.004% | [60] | |
| 48 h; room temperature; stirring | Usnea misaminensis | I: 0.1936%; 2.3325% (DE) | [90] | |
| 3 days; room temperature; shaking | Usnea undulata | I: 2.7131% (DE) | [91] | |
| 1 h; L:S = 66.67 mL/g | Xanthoparmelia camtschadalis X. conspersa | I: 0.432 ± 0.06% 0.437 ± 0.07% | [92] | |
| 3 days; room temperature; dark place; L:S = 10 mL/g; number of extraction cycles = 3; occasional shaking | Xanthoparmelia stenophylla | Q: 4.852% (DE) | [68] | |
| Methanol/water (1% NaCl) | ||||
| Overnight; L:S = 8 mL/g; stirring | Ramalina implexa | I: 0.0056% | [93] | |
| Methanol:dichloromethane (1:1) | ||||
| 12 h; 25 °C | Usnea florida | I: 2.4%; 12% (DE) | [94] | |
| Petroleum ether | ||||
| Room temperature | Usnea barbata | I: 1.052% | [95] | |
| Vegetable oils | ||||
| Cold sunflower oil; 3 months; room temperature, dark; L:S = 50 mL/g | Usnea barbata | Q: 8.04 ± 0.35% | [12] | |
| Cold-pressed canola seed oil; 3 months; 21–22 °C; dark place; L:S = 24.72 mL/g; daily shaking | Q: 2.162%; 0.0915 ± 0.0018% (DE) | [96] | ||
| Water | ||||
| L:S = 10 mL/g; 10 days; 20–22 °C; dark place; shaking 3–4 times/day → extract was made up to 100 mL (liquid extract) | Usnea barbata | Q: 0.0004% | [57] | |
| L:S = 40 mL/g; 70 °C; 30 min | Q: 0.76% | [76] | ||
| L:S = 10 mL/g | Q: 0.0446% | [58] | ||
| Soxhlet extraction | ||||
| Acetone | ||||
| 24 h; L:S = 25 mL/g | Mixture of species: Cladonia stellaris, Cladonia arbuscula, Cladonia rangiferina | Q: 1.96%; 56% (DE) | [97] | |
| L:S = 20 mL/g; 12 h; 50 °C | Evernia divaricata Ramalina fraxinea Usnea florida | Q: 4.91 ± 0.002% (DE) 0.924 ± 0.004% (DE) 44.098 ± 0.025% (DE) | [86] | |
| - | Hypogymnia physodes | I: 19% (DE) | [98] | |
| - | Lethalia vulpina | I: 0.041%; 0.56% (DE) | [99] | |
| - | Parmelia caperata | I: 38% (DE) | [100] | |
| - | Usnea barbata | I: 19% (DE) | [101] | |
| 8 h; 70 °C | Q: 16.53 ± 6.53% (DE) | [102] | ||
| L:S = 10 mL/g; 8 h; 55–60 °C | Q: 1.3418%; 24.183 ± 0.0172% (DE) | [57] | ||
| Q: 0.028278% | [103] | |||
| 8 h; 55–60 °C | Q: 28.278% (DE) | [8] | ||
| - | Usnea subfloridana | Q: 0.7%; 13.91% (DE) | [11] | |
| Acetone:dichloromethane (1:1) | ||||
| 3 h; L:S = 38.46 mL/g; number of extraction cycles = 2 | Vulpicida pinastri | I: 1.07%; 16% (DE) | [104] | |
| Chloroform | ||||
| L:S = 1.5 mL/g | Cladonia substellata | I: 0.84% | [105] | |
| Ethanol | ||||
| 24 h; L:S = 25 mL/g | Mixture of species: Cladonia stellaris, Cladonia arbuscula, Cladonia rangiferina | Q: 0.8432%; 13.6% (DE) | [97] | |
| - | Usnea subfloridana | Q: 0.19%; 6.81% (DE) | [11] | |
| Ethanol 70% (v/v); L:S = 10 mL/g | Usnea barbata | Q: 0.365%; 3.59 ± 0.38% (DE) | [80] | |
| Ethanol 96%; L:S = 10 mL/g; 8 h; 75–80 °C | Q: 1.2125%; 10.8742 ± 0.0703% (DE) | [57] | ||
| Ethanol 96%; 8 h; 75–80 °C | Q: 12.721% (DE) | [8] | ||
| Ethanol 96%; ~90 min; 78.4 °C | Usnea laevis | Q: 13.3% (DE) | [106] | |
| Ethyl acetate | ||||
| 8 h; 75–80 °C | Usnea barbata | Q: 37.673% (DE) | [8] | |
| I: 28.15% (DE) | [107] | |||
| Ethyl ether | ||||
| - | Ramalina stenospora | I: 0.013% | [108] | |
| L:S = 2 mL/g; 40 °C | Usnea longissima | I: 0.84% | [109,110] | |
| Hexane | ||||
| L:S = 50 mL/g; 45 min; number of extraction cycles = 3 | Cladonia portentosa | I: 18.33% (DE) | [111] | |
| L:S = 3.125 mL/g | Usnea sp. | I: ~0.125% | [112] | |
| L:S = 6.67 mL/g | Usnea undulata | I: 0.827%; 16.96% (DE) | [113,114] | |
| - | Asahinea chrysantha Asahinea scholanderi | I: 1.30% 0.01% | [115] | |
| Methanol | ||||
| 8 h; 65 °C | Usnea barbata | Q: 13.760% (DE) | [8] | |
| Petroleum ether | ||||
| 24 h; L:S = 25 mL/g | Mixture of species: Cladonia stellaris, Cladonia arbuscula, Cladonia rangiferina | Q: 0.252%; 12.6% (DE) | [97] | |
| Cladonia arbuscula | I: 0.0156% | [116] | ||
| - | Usnea subfloridana | Q: 0.57%; 31.65% (DE) | [11] | |
| Sequential Soxhlet extraction | ||||
| Acetone → Methanol | - | Parmotrema rampoddense | I: 1% (DE) | [117] |
| Ether → Ethanol 96.3% (v/v) | - | Usnea barbata | Q: 67.09% (DE) 2.43% (DE) | [81] |
| n-Hexane → dichloromethane → methanol | 4 h for each solvent; L:S = 20 mL/g | Usnea aurantiacoatra | I: 84.466% (DE) 8.677% (DE) 1.075% (DE) | [118] |
| n-hexane → ethyl acetate → methanol | - | Cladonia convoluta | I: 0.3625% Q: 0.92%; 66% (DE) hexane; 16% (DE) ethyl acetate; 1.7% (DE) methanol | [119] |
| Petroleum ether → chloroform | 12 h for each solvent | Usnea molliuscula | I: 1.62% | [120] |
| Reflux | ||||
| Acetone | 1 h; 90 °C; number of extraction cycles = 1 | Cladonia arbuscula subsp. squarrosa | Q: 0.425 ± 0.08% | [9] |
| 1 h; L:S = 100 mL/g | Cladonia mitis | Q: 0.452 ± 0.054–2.158 ± 0.223% I: 0.998% | [121] | |
| Dichloromethane | L:S = 7.14 mL/g; number of extraction cycles = 2 | Usnea florida | I: 0.61%; 40% (DE) | [74] |
| Ethanol 70% | L:S = 16.67 mL/g; number of extraction cycles = 2 | Usnea longissima | I: 0.0066% | [1] |
| Ethanol-water (95:5, v/v) | 1 h; L:S = 15 mL/g; number of extraction cycles = 2 | Usnea longissima | Q: 13.7% (DE) | [122] |
| number of extraction cycles = 3 (2 h + 1 h + 1 h) | I: 0.0035% | [123] | ||
| 2 h; number of extraction cycles = 2 | Cladonia alpestris | I: ~0.96% | [124] | |
| Ethyl acetate | 1.5 h; L:S = 4 mL/g; number of extraction cycles = 3 | Usnea longissima | I: 3.74% (DE) | [125] |
| Decoction | ||||
| Distilled water | 12 min.; L:S = 10 mL/g; Boiling | Usnea longissima | Q: 1.97% (DE) | [126] |
| Non-conventional methods | ||||
| Supercritical fluid extraction | ||||
| CO2 | 40 min.; 35 MPa; 40 °C; 5 mL/min | Mixture of species: Cladonia stellaris, Cladonia arbuscula, Cladonia rangiferina | Q: 2.5%; 91% (DE) | [97] |
| 6 h; 50 °C; 350 barrs; 20 kg/h | Usnea barbata | I: 1.4783%; 71.3287% (DE) | [127] | |
| 30 MPa; flow rate 0.3 kg/h; 40 °C 60 °C | Q: 0.219%; 36.49 ± 0.33% (DE) 0.226%; 59.48 ± 0.20% (DE) | [80] | ||
| 30 MPa; 40 °C; 1 ± 3 kg/h | Q: 42.3–63.45% (DE) | [128] | ||
| 50 MPa; 40 °C; 992 m3/kg | Q: 0.551–1.243%; 54.5–64.8% (DE) | [129] | ||
| 80 min; 85 °C; 150 atm.; 2 ml/min | Usnea subfloridana | Q: 0.45% | [11] | |
| CO2 + 4.3% ethanol (co-solvent) | 7.48 h; 300 bar; 5.5 mL/min; 42 °C | Usnea longissima | Q: 0.372 ± 0.022% | [35] |
| Subcritical CO2 | 30 MPa; 25 °C; 967 m3/kg | Usnea barbata | Q: 1.315%; 63.2% (DE) | [129] |
| Ultrasound-assisted extraction | ||||
| Acetic Acid | 20 °C; 25 min | Usnea amblyoclada | Q: 0.00153 ± 0.000113%–0.00234 ± 0.000197% | [130] |
| Acetone | 30 min; 30–35 °C; number of extraction cycles = 4; L:S = 10.53 mL/g | Cladonia uncialis | Q: 52.52 ± 0.28% (DE) | [131] |
| 30 min; 35 °C; number of extraction cycles = 6; L:S = 20 mL/g | Q: 30.65% (DE) | [132] | ||
| L:S = 40 mL/g; 30–35 °C; 35 kHz; 20 min | Q: 1.305 ± 0.0894% | [133] | ||
| 30 °C; L:S = 15 mL/g; number of extraction cycles =1 number of extraction cycles = 10 | Q: 1.137% 1.45% | [134] | ||
| Camphor:Thymol (in molar ratio 0.3) | L:S = 60 mL/g; 30 min; number of extraction cycles = 1 | Q: 1.193–1.496% | ||
| Acetone | 25 °C; 30 min; number of extraction cycles = 3 | Peltigera neckeri Peltigera canina Peltigera ponojensis | Q: 0.0000007% (DE) 0.0000012% (DE) 0.0000736% (DE) | [135] |
| Methanol | Peltigera neckeri Peltigera canina Peltigera ponojensis | 0.0000006% (DE) 0.0000026% (DE) 0.0000038% (DE) | ||
| 1,4-Dioxane 1,4-Dioxane:water Water | L:S = 40(w/w); 40 °C; 30 min; 18 kHz | Usnea barbata | Q: 2.40% 1.57% 0.65% | [76] |
| Heptane Diethyl ether Acetone Methanol | 30 min; 30–35 °C; number of extraction cycles = 4; L:S = 10 mL/g | Cladonia uncialis | Q: 63.3 ± 3.0% (DE) 43.7 ± 1.0% (DE) 28.4 ± 3.0% (DE) 19 ± 1.0% (DE) | [7] |
| Heptane → Acetone | 20 min; 35 °C; number of extraction cycles = 5; L:S = 4.6 mL/g | I: 0.28%; 33% (DE) heptane | [7] | |
| Ethanol (80%) | L:S = 20 mL/g; 32.23 °C; 20 min | Evernia divaricata | Q: 0.01605 ± 0.00085% | [136] |
| L:S = 20 mL/g; 37.02 °C; 20 min | E. prunastri | Q: 0.01886 ± 0.00013% | ||
| Ethanol 40% Ethanol 70% Ethanol 96% | L:S = 40 (w/w); 40 °C; 30 min; 18 kHz | Usnea barbata | Q: 1.07% 1.49% 1.54% | [76] |
| Methanol: dichloromethane (1:1, v/v) | 30 min.; L:S = 185–200 mL/g; mixing | Dirinaria applanata | Q: 0.003989% | [137] |
| Methanol (75%) | 30 min; L:S = 10 mL/g; number of extraction cycles = 3 | Thamnolia subuliformis | Q: 0.8613% (DE) | [138] |
| Microwave-assisted extraction | ||||
| Acetone | 5 min; 80 °C; number of extraction cycles = 3; max 120 psi; max 100 W L:S = 20 mL/g | Cladonia foliacea | I: 0.15% Q: 1.173% | [4] |
| Ethanol | 5 min; 80 °C; number of extraction cycles = 2; L:S = 20 mL/g; stirring; max 120 psi; max 100 W | Q: 1.351% I: 0.42% | ||
| Ethyl acetate | Q: 1.304% | |||
| Q: Limonene Ethyl lactate I: Ethyl lactate | L:S = 62.5 mL/g; 30 min; 100 °C; 20 W | Usnea cornuta | Q: 9.052 ± 0.001% (DE) 13.855 ± 0.020% (DE) I: 5.28%; 22% (DE) | [89] |
| Combined technique | ||||
| Acetone-based | ||||
| Maceration → silica impregnation → Soxhlet extraction with (1) hexane (2) benzene (3) chloroform | Cladina macaronesica | I: 0.018%; 0.067% (DE) | [139] | |
| UAE: 30 min.; L:S = 50 mL/g; 40 kHz → Maceration: 23.5 h | C. mitis/arbuscula Cladina stellaris Flavocetraria cucullata F. nivalis | Q: 0.681 ± 0.345% 0.939 ± 0.466% 0.939 ± 0.486% 1.62 ± 0.069% | [140] | |
| UAE: 30 min; L:S = 2000 mL/g → Maceration: 20 °C; overnight→ UAE: 30 min; L:S = 1000 mL/g | Xanthoparmelia chlorochroa | Q: 0.841 ± 0.367–1.813 ± 0.449% | [3] | |
| Ethanol | ||||
| Ethanol (70%, v/v) Percolation 2 h → 24 h after addition of the solvent; room temperature; L:S = 3 mL/g | Usnea barbata | Q: 0.00783%; 0.18 ± 0.02% (DE) | [80] | |
3. Results
3.1. Non-Extraction Factors
3.1.1. Influence of the Environment
3.1.2. Species
3.1.3. Pre-Treatment
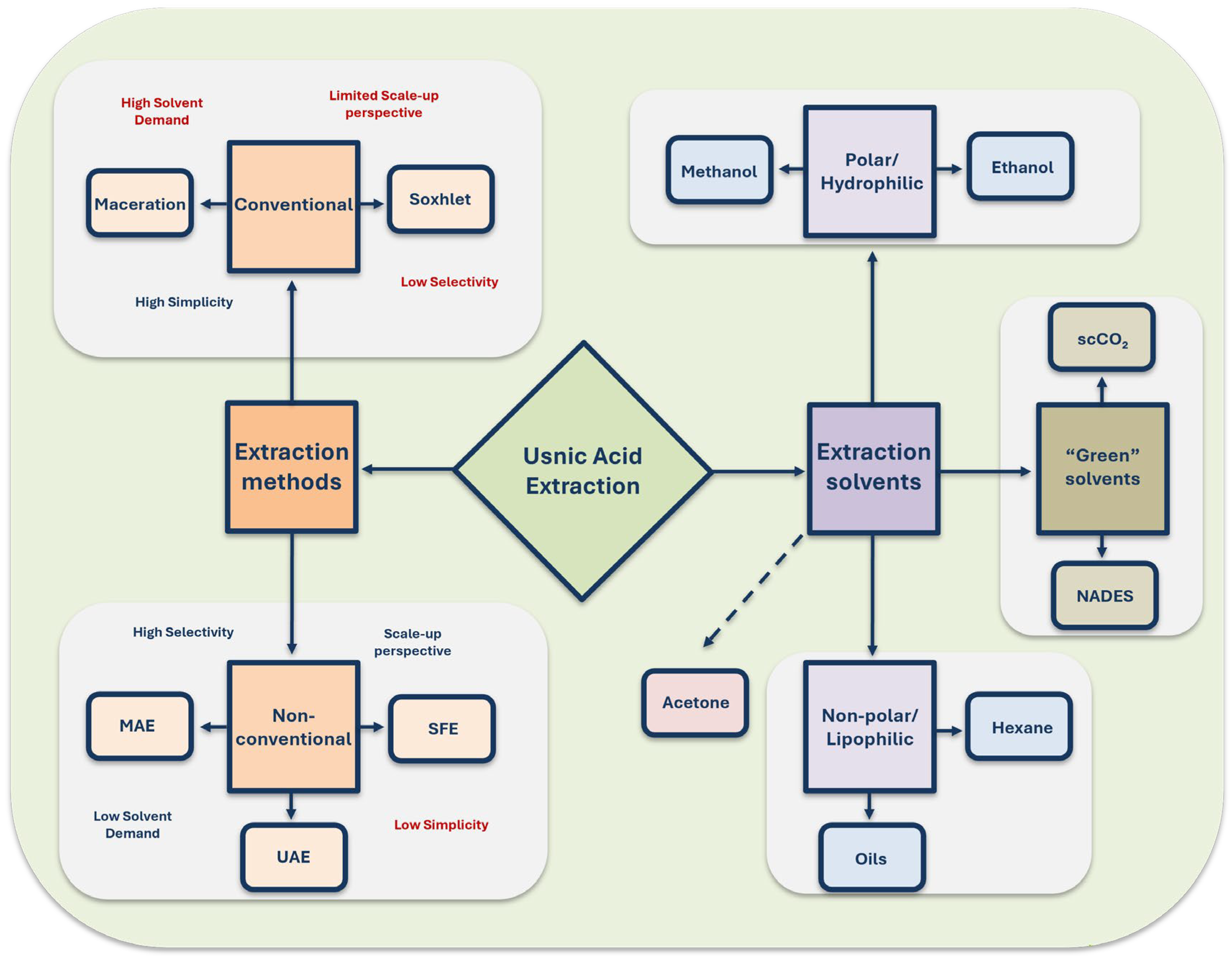
3.2. Type of Solvent
3.3. Extraction Method
3.3.1. Conventional Method
3.3.2. Non-Conventional Method
3.4. Extraction Efficiency
4. Conclusions
Supplementary Materials
Author Contributions
Funding
Data Availability Statement
Conflicts of Interest
References
- Yu, X.; Guo, Q.; Su, G.; Yang, A.; Hu, Z.; Qu, C.; Wan, Z.; Li, R.; Tu, P.; Chai, X. Usnic acid derivatives with cytotoxic and antifungal activities from the lichen Usnea longissima. J. Nat. Prod. 2016, 79, 1373–1380. [Google Scholar] [CrossRef]
- Fernandes, R.F.; Porto, A.B.; Flores, L.S.; Maia, L.F.; Corrêa, C.C.; Spielmann, A.S.; Edwards, H.G.M.; de Oliveira, L.F.C. Nature of light-absorbing pigments from Brazilian lichens identified by Raman spectroscopy. Vib. Spectrosc. 2018, 99, 59–66. [Google Scholar] [CrossRef]
- Dailey, R.; Siemion, R.; Raisbeck, M.; Jesse, C. Analysis of salazinic, norstictic, and usnic acids in Xanthoparmelia chlorochroa by ultra-performance liquid chromatography/tandem mass spectrometry. J. AOAC Int. 2010, 93, 1137–1142. [Google Scholar] [CrossRef]
- Cavalloro, V.; Marrubini, G.; Stabile, R.; Rossi, D.; Linciano, P.; Gheza, G.; Assini, S.; Martino, E.; Collina, S. Microwave-assisted extraction and HPLC-UV-CD determination of (s)-usnic acid in Cladonia foliacea. Molecules 2021, 26, 455. [Google Scholar] [CrossRef] [PubMed]
- Huneck, S.; Yoshimura, I. Identification of Lichen Substances; Springer: Berlin/Heidelberg, Germany, 1996; ISBN 978-3-642-85245-9. [Google Scholar]
- Zopf, W. Flechtenstoffe: In Chemischer, Botanischer, Pharmakologischer und Technischer Beziehung; Reprint of the 1907 Edition; Kessinger Publishing: Whitefish, MT, USA, 2010; ISBN 1161090207. [Google Scholar]
- Studzińska-Sroka, E.; Hołderna-Kędzia, E.; Galanty, A.; Bylka, W.; Kacprzak, K.; Ćwiklińska, K. In vitro antimicrobial activity of extracts and compounds isolated from Cladonia uncialis. Nat. Prod. Res. 2015, 29, 2302–2307. [Google Scholar] [CrossRef]
- Popovici, V.; Bucur, L.; Popescu, A.; Schröder, V.; Costache, T.; Rambu, D.; Cucolea, I.E.; Gîrd, C.E.; Caraiane, A.; Gherghel, D.; et al. Antioxidant and cytotoxic activities of Usnea barbata (L.) f.h. Wigg. dry extracts in different solvents. Plants 2021, 10, 909. [Google Scholar] [CrossRef]
- Galanty, A.; Paśko, P.; Podolak, I.; Zagrodzki, P. Optimization of usnic acid extraction conditions using fractional factorial design. Lichenologist 2020, 52, 397–401. [Google Scholar] [CrossRef]
- Smeds, A.I.; Kytöviita, M.-M. Determination of usnic and perlatolic acids and identification of olivetoric acids in northern reindeer lichen (Cladonia stellaris) extracts. Lichenologist 2010, 42, 739–749. [Google Scholar] [CrossRef]
- Boitsova, T.A.; Brovko, O.S.; Ivakhnov, A.D.; Zhil’tsov, D.V. Optimizing supercritical fluid extraction of usnic acid from the lichen species Usnea subfloridana. Russ. J. Phys. Chem. B 2020, 14, 1135–1141. [Google Scholar] [CrossRef]
- Basiouni, S.; Fayed, M.A.A.; Tarabees, R.; El-Sayed, M.; Elkhatam, A.; Töllner, K.-R.; Hessel, M.; Geisberger, T.; Huber, C.; Eisenreich, W.; et al. Characterization of sunflower oil extracts from the lichen Usnea barbata. Metabolites 2020, 10, 353. [Google Scholar] [CrossRef]
- Araújo, A.A.S.; De Melo, M.G.D.; Rabelo, T.K.; Nunes, P.S.; Santos, S.L.; Serafini, M.R.; Santos, M.R.V.; Quintans, L.J.; Gelain, D.P. Review of the biological properties and toxicity of usnic acid. Nat. Prod. Res. 2015, 29, 2167–2180. [Google Scholar] [CrossRef]
- Zhang, Q.-W.; Lin, L.-G.; Ye, W.-C. Techniques for extraction and isolation of natural products: A comprehensive review. Chin. Med. 2018, 13, 20. [Google Scholar] [CrossRef]
- Sokolov, D.N.; Luzina, O.A.; Salakhutdinov, N.F. Usnic acid: Preparation, structure, properties and chemical transformations. Russ. Chem. Rev. 2012, 81, 747–768. [Google Scholar] [CrossRef]
- Satmbekova, D.; Srivedavyasasri, R.; Orazbekov, Y.; Omarova, R.; Datkhayev, U.; Ross, S.A.A. Chemical and biological studies on Cichorium intybus L. Nat. Prod. Res. 2018, 32, 1343–1347. [Google Scholar] [CrossRef]
- Pham, H.N.T.; Van Vuong, Q.; Bowyer, M.C.; Scarlett, C.J. In vitro anti-pancreatic cancer activity of HPLC-derived fractions from Helicteres hirsuta Lour. stem. Mol. Biol. Rep. 2020, 47, 897–905. [Google Scholar] [CrossRef] [PubMed]
- Ayusman, S.; Duraivadivel, P.; Gowtham, H.G.; Sharma, S.; Hariprasad, P. Bioactive constituents, vitamin analysis, antioxidant capacity and α-glucosidase inhibition of Canna indica L. rhizome extracts. Food Biosci. 2020, 35, 100544. [Google Scholar] [CrossRef]
- Wei, Y.; Yang, J.; Kishore Sakharkar, M.; Wang, X.; Liu, Q.; Du, J.; Zhang, J.J. Evaluating the inhibitory effect of eight compounds from Daphne papyracea against the NS3/4A protease of hepatitis C virus. Nat. Prod. Res. 2020, 34, 1607–1610. [Google Scholar] [CrossRef]
- Vasudevan, C.; Kariyil, B.; Nair, D.; Neerakkal, I. Screening of phytocompounds, molecular docking studies, and in vivo anti-inflammatory activity of heartwood aqueous extract of Pterocarpus santalinus L.f. Asian Pac. J. Trop. Biomed. 2021, 11, 59–65. [Google Scholar] [CrossRef]
- Heck, K.L.; Yi, Y.; Thornton, D.; Zheng, J.; Calderón, A.I. A comparative metabolomics analysis of Açaí (Euterpe oleracea Mart.) fruit, food powder, and botanical dietary supplement extracts. Phytochem. Anal. 2025, 36, 394–408. [Google Scholar] [CrossRef]
- Ismail, A.; Aloyuni, S.; Alharbi, R.; Jahan, S.; Banawas, S.; Darwish, O.; Senthilkumar, S.; Abdel-Hadi, A. Fungal metabolite isolated from Mycosphaerella nawae AM20 and its protective role in cerebral ischemia. J. King Saud Univ. Sci. 2022, 34, 102061. [Google Scholar] [CrossRef]
- Lee, J.; Lee, J.; Kim, G.J.; Yang, I.; Wang, W.; Nam, J.W.; Choi, H.; Nam, S.J.; Kang, H. Mycousfurans A and B, antibacterial usnic acid congeners from the fungus Mycosphaerella sp., isolated from a marine sediment. Mar. Drugs 2019, 17, 422. [Google Scholar] [CrossRef] [PubMed]
- Bunyapaiboonsri, T.; Yoiprommarat, S.; Suntivich, R.; Preedanon, S.; Komwijit, S.; Teerawatananond, T.; Sakayaroj, J. A cyclic lipodepsipeptide, a spirolactone, and a chromanone from the marine fungus Verruculina enalia (Kohlm.) Kohlm. & Volkm.-Kohlm. BCC 22226. Tetrahedron 2020, 76, 131497. [Google Scholar] [CrossRef]
- Alilou, M.; Liu, Y.; Steixner, M.; Happacher, I.; Abt, S.B.; Fürnkranz, U.; Gsaller, F.; Peintner, U.; Haas, H. Bioactive specialized metabolites of Trochila sp., an endophytic fungus of Lilium carniolicum. Phytochemistry 2026, 242, 114684. [Google Scholar] [CrossRef]
- Behera, B.C.; Verma, N.; Sonone, A.; Makhija, U. Experimental studies on the growth and usnic acid production in “lichen” Usnea ghattensis in vitro. Microbiol. Res. 2006, 161, 232–237. [Google Scholar] [CrossRef]
- Behera, B.C.; Sonone, A.; Makhija, U. Protoplast isolation from cultured lichen Usnea ghattensis, their fusion with protoplasts of Aspergillus nidulans, fusant regeneration and production of usnic acid. Folia Microbiol. 2009, 54, 415–418. [Google Scholar] [CrossRef]
- Behera, B.C.; Mahadik, N.; Morey, M. Antioxidative and cardiovascular-protective activities of usnic acid and psoromic acid produced by lichen species Usnea complanata under submerged fermentation. Pharm. Biol. 2012, 50, 968–979. [Google Scholar] [CrossRef]
- Verma, N.; Behera, B.C.; Joshi, A. Studies on nutritional requirement for the culture of lichen Ramalina nervulosa and Ramalina pacifica to enhance the production of antioxidant metabolites. Folia Microbiol. 2012, 57, 107–114. [Google Scholar] [CrossRef]
- Dar, T.U.H.; Dar, S.A.; Islam, S.U.; Mangral, Z.A.; Dar, R.; Singh, B.P.; Verma, P.; Haque, S. Lichens as a repository of bioactive compounds: An open window for green therapy against diverse cancers. Semin. Cancer Biol. 2022, 86, 1120–1137. [Google Scholar] [CrossRef]
- Tripathi, A.H.; Negi, N.; Gahtori, R.; Kumari, A.; Joshi, P.; Tewari, L.M.; Joshi, Y.; Bajpai, R.; Upreti, D.K.; Upadhyay, S.K. A review of anti-cancer and related properties of lichen-extracts and metabolites. Anticancer Agents Med. Chem. 2022, 22, 115–142. [Google Scholar] [CrossRef] [PubMed]
- Dos Santos Ramos, M.A.; Da Silva, P.; Spósito, L.; De Toledo, L.; Bonifácio, B.; Rodero, C.F.; Dos Santos, K.; Chorilli, M.; Bauab, T.M. Nanotechnology-based drug delivery systems for control of microbial biofilms: A Review. Int. J. Nanomed. 2018, 13, 1179–1213. [Google Scholar] [CrossRef]
- Ahmad, R.; Borowiec, P.; Falck-Ytter, A.B.; Strætkvern, K.O. Extraction, solubility and antimicrobial activity of (-) usnic acid in ethanol, a pharmaceutically relevant solvent. Nat. Prod. Commun. 2017, 12, 1934578X1701200. [Google Scholar] [CrossRef]
- Egbert, S.; Hoffman, J.R.; McMullin, R.T.; Lendemer, J.C.; Sorensen, J.L. Unraveling usnic acid: A comparison of biosynthetic gene clusters between two reindeer lichen (Cladonia rangiferina and C. Uncialis). Fungal Biol. 2022, 126, 697–706. [Google Scholar] [CrossRef]
- Atíla Dínçer, C.; Gökalp, C.; Getíren, B.; Yildiz, A.; Yildiz, N. Supercritical carbon dioxide extraction of Usnea longissima (L.) Ach.: Optimization by Box-Behnken Design (BBD). Turk. J. Chem. 2021, 45, 1248–1256. [Google Scholar] [CrossRef]
- Patriche, S.; Ghinea, I.O.; Adam, G.; Gurau, G.; Furdui, B.; Dinica, R.M.; Rebegea, L.-F.; Lupoae, M. Characterization of bioactive compounds from Romanian Cetraria islandica (L) Ach. Rev. Chim. 2019, 70, 2186–2191. [Google Scholar] [CrossRef]
- Dieu, A.; Millot, M.; Champavier, Y.; Mambu, L.; Chaleix, V.; Sol, V.; Gloaguen, V. Uncommon chlorinated xanthone and other antibacterial compounds from the lichen Cladonia incrassata. Planta Med. 2014, 80, 931–935. [Google Scholar] [CrossRef] [PubMed]
- Thuan, N.H.; Polimati, H.; Alluri, R.; Tatipamula, V.B. Bioassay-guided isolation of antimycobacterial substances from the traditionally used lichen Cladonia pyxidata (L.) Hoffm. 3 Biotech 2022, 12, 95. [Google Scholar] [CrossRef] [PubMed]
- Nybakken, L.; Julkunen-Tiitto, R. UV-B induces usnic acid in reindeer lichens. Lichenologist 2006, 38, 477–485. [Google Scholar] [CrossRef]
- Rahman, M.; Falck-Ytter, A.B.; Antonsen, Ø.; Strætkvern, K.O. Reindeer lichen (Cladonia stellaris) from a Norwegian mountain region as a sustainable source of usnic acid. Int. J. Appl. Res. Nat. Prod. 2015, 8, 17–23. [Google Scholar]
- Ingelfinger, R.; Henke, M.; Roser, L.; Ulshöfer, T.; Calchera, A.; Singh, G.; Parnham, M.J.; Geisslinger, G.; Fürst, R.; Schmitt, I.; et al. Unraveling the pharmacological potential of lichen extracts in the context of cancer and inflammation with a broad screening approach. Front. Pharmacol. 2020, 11, 1322. [Google Scholar] [CrossRef]
- Goga, M.; Antreich, S.J.; Bačkor, M.; Weckwerth, W.; Lang, I. Lichen secondary metabolites affect growth of Physcomitrella patens by allelopathy. Protoplasma 2017, 254, 1307–1315. [Google Scholar] [CrossRef]
- Cansaran-Duman, D.; Cetin, D.; Simsek, H.; Coplu, N. Antimicrobial activities of the lichens Hypogymnia vittata, Hypogymnia physodes and Hypogymnia tubulosa and HPLC analysis of their usnic acid content. Asian J. Chem. 2010, 22, 6125–6132. [Google Scholar]
- Toledo Marante, F.J.; Garc’iagarc’, A.; Castellano, G.; Estévezest’, F.; Rosas, E.; Quintana Aguiar, J.; Bermejo Barrera, J. Identification and quantitation of allelochemicals from the lichen Lethariella canariensis: Phytotoxicity and antioxidative activity. J. Chem. Ecol. 2003, 29, 2049–2071. [Google Scholar] [CrossRef]
- Millot, M.; Kaouadji, M.; Champavier, Y.; Gamond, A.; Simon, A.; Chulia, A.J. Usnic acid derivatives from Leprocaulon microscopicum. Phytochem. Lett. 2013, 6, 31–35. [Google Scholar] [CrossRef]
- Ojha, M.; Kil, Y.S.; Youn, U.J.; Ok, Y.J.; Choi, H.; Nam, J.W. Compositional variation of atranorin-related components of lichen Myelochroa leucotyliza dependent on extraction solvent and their quantitative analysis by QHNMR. Phytochem. Anal. 2021, 32, 1067–1073. [Google Scholar] [CrossRef]
- Neupane, B.; Malla, K.; Gautam, A.; Chaudhary, D.; Paudel, S.; Timsina, S.; Jamarkattel, N. Elevational trends in usnic acid concentration of lichen Parmelia flexilis in relation to temperature and precipitation. Climate 2017, 5, 40. [Google Scholar] [CrossRef]
- Zeghina, I.; El Ouar, I.; Tartouga, M.A.; Mokhtari, M.B.; Elieh-Ali-Komi, D.; Gali, L.; Bensouici, C. GC-MS profiling and pharmacological potential of Physconia venusta (Ach.) Poelt. Turk. J. Pharm. Sci. 2023, 21, 243–251. [Google Scholar] [CrossRef]
- Şahin, S.; Oran, S.; Şahintürk, P.; Demir, C.; Öztürk, Ş. Ramalina lichens and their major metabolites as possible natural antioxidant and antimicrobial agents. J. Food Biochem. 2015, 39, 471–477. [Google Scholar] [CrossRef]
- Cansaran, D.; Atakol, O.; Halici, M.G.; Aksoy, A. HPLC analysis of usnic acid in some Ramalina species from Anatolia and investigation of their antimicrobial activities. Pharm. Biol. 2007, 45, 77–81. [Google Scholar] [CrossRef]
- Linh, N.T.T.; Danova, A.; Truong, T.L.; Chavasiri, W.; Phung, N.K.P.; Chi, H.B.L. Chemical constituents of chloroform extract from the lichen Ramalina peruviana Arch (Ramalinaceae). Vietnam J. Chem. 2020, 58, 231–236. [Google Scholar] [CrossRef]
- Stark, J.B.; Walter, E.D.; Owens, H.S. Method of isolation of usnic acid from Ramalina reticulata. J. Am. Chem. Soc. 1950, 72, 4. [Google Scholar] [CrossRef]
- Darmawan, A.; Maulidiyah, M.; Megawati, M.; Ariani, N.; Aisya, S.; Sukirno, S.; Randy, A.; Primahana, G.; Hendra, M.; Nurdin, M. Cytotoxic of usnic acid isolated from Ramalina sp. J. Trop. Life Sci. 2024, 14, 349–356. [Google Scholar] [CrossRef]
- Cansaran, D.; Gökhan Halıcı, M.; Atakol, O. Determination of usnic acid in some Rhizoplaca species from Middle Anatolia and their antimicrobial activities. Z. Naturforschung C 2006, 61, 47–51. [Google Scholar]
- Cansaran-Duman, D.; Halici, M.G. Antimicrobial activity of usnic acid on Squamarina lentigera lichen species. Turk. Bull. Hyg. Exp. Biol. 2012, 69, 127–134. [Google Scholar] [CrossRef]
- Phan, H.-V.-T.; Hoang, L.-T.-T.-T.; Trung, D.G.; Nguyen-Si, H.-V.; Dong, P.-S.-N.; Nguyen, V.-K.; Vo, T.-M.-T.; Sangvichien, E.; Chavasiri, W.; Le, H.T.T. Eumitrin L: A new xanthone dimer from the lichen Usnea baileyi. Nat. Prod. Res. 2025, 1–12. [Google Scholar] [CrossRef] [PubMed]
- Popovici, V.; Bucur, L.; Gîrd, C.E.; Popescu, A.; Matei, E.; Cozaru, G.C.; Schröder, V.; Ozon, E.A.; Fița, A.C.; Lupuliasa, D.; et al. Phenolic secondary metabolites and antiradical and antibacterial activities of different extracts of Usnea barbata (L.) Weber Ex F.H.Wigg from Călimani Mountains, Romania. Pharmaceuticals 2022, 15, 829. [Google Scholar] [CrossRef]
- Popovici, V.; Bucur, L.; Popescu, A.; Caraiane, A.; Badea, V. Determination of usnic acid and polyphenols from Usnea barbata extracts and evaluation of antioxidant activity. Farmacia 2018, 66, 337–341. [Google Scholar]
- Cansaran, D.; Kahya, D.; Yurdakulol, E.; Atakol, O. Identification and quantitation of usnic acid from the lichen Usnea species of Anatolia and antimicrobial activity. Z. Naturforschung C 2006, 61, 773–776. [Google Scholar] [CrossRef]
- Oran, S.; Sahin, S.; Sahinturk, P.; Ozturk, S.; Demir, C. Antioxidant and antimicrobial potential, and HPLC analysis of stictic and usnic acids of three Usnea species from Uludag Mountain (Bursa, Turkey). Iran. J. Pharm. Res. 2016, 15, 527–535. [Google Scholar]
- Tatapudi, K.K.; Bandi, S.; Kotta, R.; Kanivebagilu Shankaranarayana, V.; Ramalingam, V.; Babu, K.S. Quantitation of usnic acid from three Usnea species, its commercial formulations using high-performance thin-layer chromatography–mass spectrometry (HPTLC–MS) and their metabolite profiling using UPLC–QTof-MSE. J. AOAC Int. 2025, 108, 180–188. [Google Scholar] [CrossRef]
- Tatipamula, V.B.; Annam, S.S.P. Antimycobacterial activity of acetone extract and isolated metabolites from folklore medicinal lichen Usnea laevis Nyl. against drug-sensitive and multidrug-resistant Tuberculosis Strains. J. Ethnopharmacol. 2022, 282, 114641. [Google Scholar] [CrossRef]
- Reddy, S.D.; Siva, B.; Kumar, K.; Phani Babu, V.S.; Sravanthi, V.; Boustie, J.; Nayak, V.L.; Tiwari, A.K.; Rao, C.V.; Sridhar, B.; et al. Molecules comprehensive analysis of secondary metabolites in Usnea longissima (lichenized Ascomycetes, Parmeliaceae) using UPLC-ESI-QTOF-MS/MS and pro-apoptotic activity of barbatic acid. Molecules 2019, 24, 2270. [Google Scholar] [CrossRef] [PubMed]
- Ferreira, L.A.; da Ferreira, D.S.; Tozatti, M.G.; de Silva, M.C.A.; Groppo, M.; Guidi Magalhães, L.; Andrade e Silva, M.L.; Januário, A.H.; Pauletti, P.M.; Verly, L.B.; et al. In vitro and in vivo evaluation of the trypanocidal activity of the acetone extract of lichen Usnea steineri and its chemical constituents. Nat. Prod. Res. 2025, 1–6. [Google Scholar] [CrossRef]
- Bachtiar, E.; Hermawati, E.; Juliawaty, L.D.; Syah, Y.M. Antibacterial properties of usnic acid against vibriosis. Res. J. Chem. Environ. 2020, 24, 100–101. [Google Scholar]
- McEvoy, M.; Nybakken, L.; Solhaug, K.A.; Gauslaa, Y. UV triggers the synthesis of the widely distributed secondary lichen compound usnic acid. Mycol. Prog. 2006, 5, 221–229. [Google Scholar] [CrossRef]
- Burlando, B.; Ranzato, E.; Volante, A.; Appendino, G.; Pollastro, F.; Verotta, L. Antiproliferative effects on tumour cells and promotion of keratinocyte wound healing by different lichen compounds. Planta Med. 2009, 75, 607–613. [Google Scholar] [CrossRef] [PubMed]
- Kocovic, A.; Jeremic, J.; Bradic, J.; Sovrlic, M.; Tomovic, J.; Vasiljevic, P.; Andjic, M.; Draginic, N.; Grujovic, M.; Mladenovic, K.; et al. Phytochemical analysis, antioxidant, antimicrobial, and cytotoxic activity of different extracts of Xanthoparmelia stenophylla lichen from Stara Planina, Serbia. Plants 2022, 11, 1624. [Google Scholar] [CrossRef]
- Carrasco, F.; Hernández, W.; Castro, N.; Guerrero, M.; Tamariz-Angeles, C.; Olivera-Gonzales, P.; Echevarría-Rodríguez, D.; Raposo, C.; Silva, L.A.; Rodilla, J.M. Identification and determination of usnic acid and fatty acid from various lichen species in Arequipa, Peru, as well as antibacterial and antioxidant capacity. Heliyon 2024, 10, e39703. [Google Scholar] [CrossRef]
- Aravind, S.R.; Sreelekha, T.T.; Dileep Kumar, B.S.; Kumar, S.N.; Mohandas, C. Characterization of three depside compounds from a Western Ghat lichen Parmelia erumpens Kurok with special reference to antimicrobial and anticancer activity. RSC Adv. 2014, 4, 34632. [Google Scholar] [CrossRef]
- Polónia, M.A.J.; Carneiro, A.F.; Pinto, M.M.M. Quantification of usnic acid in Usnea florida by densitometric High Performance Thin Layer Chromatography. J. Liq. Chromatogr. 1991, 14, 1447–1452. [Google Scholar] [CrossRef]
- Carrasco, F.; Hernández, W.; Castro, N.; Angulo, G.; Quintero, Á.; Zamudio, D.; Tamariz-Angeles, C.; Olivera-Gonzales, P.; Echevarría-Rodríguez, D. Chemical composition and in vitro antibacterial activity of three lichen species (Usnea sp., Thamnolia vermicularis subsp. solida and Ramalina asperula) collected from the Jauja and Huaral provinces-Peru. Rev. Colomb. Cienc. Químico-Farmacéuticas 2024, 52, 1262–1277. [Google Scholar] [CrossRef]
- König, G.M.; Wright, A.D. 1H and 13C-NMR and biological activity investigations of four lichen-derived compounds. Phytochem. Anal. 1999, 10, 279–284. [Google Scholar] [CrossRef]
- Schmeda-Hirschmann, G.; Tapia, A.; Lima, B.; Pertino, M.; Sortino, M.; Zacchino, S.; De Arias, A.R.; Feresin, G.E. A new antifungal and antiprotozoal depside from the Andean lichen Protousnea poeppigii. Phytother. Res. 2008, 22, 349–355. [Google Scholar] [CrossRef]
- Zrnzević, I.; Jovanović, O.; Zlatanović, I.; Stojanović, I.; Petrović, G.; Stojanović, G. Constituents of Ramalina capitata (Ach.) Nyl. extracts. Nat. Prod. Res. 2017, 31, 857–860. [Google Scholar] [CrossRef]
- Bazarnova, Y.; Politaeva, N.; Lyskova, N. Research for the lichen Usnea Barbata metabolites. Z. Naturforschung C 2018, 73, 291–296. [Google Scholar] [CrossRef] [PubMed]
- Gollapudi, S.R.; Telikepalli, H.; Jampani, H.B.; Mirhom, Y.W.; Drake, S.D.; Bhattiprolu, K.R.; Vander Velde, D.; Mitscher, L.A. Alectosarmentin, a new antimicrobial dibenzofuranoid lactol from the lichen, Alectoria sarmentosa. J. Nat. Prod. 1994, 57, 934–938. Available online: https://pubs.acs.org/doi/10.1021/np50109a009. [CrossRef]
- Morris Kupchan, S.; Kopperman, H.L. L-usnic acid: Tumor inhibitor isolated from lichens. Experientia 1975, 31, 625. [Google Scholar] [CrossRef] [PubMed]
- Tartouga, M.A.; Elouar, I.; Zeghina, I.; Mokhtari, M.B.; Gali, L.; Rapa, S.F.; De Tommasi, N.; Marzocco, S.; Bensouici, C. The evaluation of antioxidant and anti-inflammatory activities of Parmotrema hypotropa lichen extract. Egypt. J. Chem. 2022, 65, 9. [Google Scholar] [CrossRef]
- Zizovic, I.; Ivanovic, J.; Misic, D.; Stamenic, M.; Djordjevic, S.; Kukic-Markovic, J.; Petrovic, S.D. SFE as a superior technique for isolation of extracts with strong antibacterial activities from lichen Usnea barbata L. J. Supercrit. Fluids 2012, 72, 7–14. [Google Scholar] [CrossRef]
- Zugic, A.; Jeremic, I.; Isakovic, A.; Arsic, I.; Savic, S.; Tadic, V. Evaluation of anticancer and antioxidant activity of a commercially available CO2 supercritical extract of Old Man’s Beard (Usnea barbata). PLoS ONE 2016, 8, 11. [Google Scholar] [CrossRef]
- Culberson, C.F. Some constituents of the lichen Ramalina siliquosa. Phytochemistry 1965, 4, 951–961. [Google Scholar] [CrossRef]
- Zhang, Y.; Tan, C.Y.; Spjut, R.W.; Fuchs, J.R.; Kinghorn, A.D.; Rakatondraibe, L.H. Specialized metabolites of the united states lichen Niebla homalea and their antiproliferative activities. Phytochemistry 2020, 180, 112521. [Google Scholar] [CrossRef] [PubMed]
- Le Pogam, P.; Le Lamer, A.; Legouin, B.; Boustie, J.; Rondeau, D. In situ DART-MS as a versatile and rapid dereplication tool in lichenology: Chemical fingerprinting of Ophioparma ventosa. Phytochem. Anal. 2016, 27, 354–363. [Google Scholar] [CrossRef]
- Kuhn, V.; Geisberger, T.; Huber, C.; Beck, A.; Eisenreich, W. A facile in vivo procedure to analyze metabolic pathways in intact lichens. New Phytol. 2019, 224, 1657–1667. [Google Scholar] [CrossRef]
- Tas, I.; Yildirim, A.B.; Ozkan, E.; Ozyigitoglu, G.C.; Yavuz, M.Z.; Turker, A.U. Evaluation of pharmaceutical potential and phytochemical analysis of selected traditional lichen species. Farmacia 2021, 69, 1101–1106. [Google Scholar] [CrossRef]
- Seo, C.; Sohn, J.H.; Park, S.M.; Yim, J.H.; Lee, H.K.; Oh, H. Usimines A−C, bioactive usnic acid derivatives from the Antarctic lichen Stereocaulon alpinum. J. Nat. Prod. 2008, 71, 710–712. [Google Scholar] [CrossRef] [PubMed]
- Truong, T.L.; Nga, V.T.; Huy, D.T.; Chi, H.B.L.; Phung, N.K.P. A new depside from Usnea aciculifera growing in Vietnam. Nat. Prod. Commun. 2014, 9, 1179–1180. [Google Scholar] [CrossRef]
- Castañeta, G.; Sepulveda, B.; Vargas, R.; Garcia-Beltran, O.; Simirgiotis, M.; Areche, C. A sustainable application for the extraction of lichen metabolites from Usnea cornuta: Nontargeted metabolomics and antioxidant activity. Nat. Prod. Res. 2023, 37, 2076–2082. [Google Scholar] [CrossRef] [PubMed]
- Nugraha, A.S.; Wangchuk, T.; Willis, A.C.; Haritakun, R.; Sujadmiko, H.; Keller, P.A. Phytochemical and pharmacological studies on four Indonesian epiphytic medicinal plants: Drynaria rigidula, Hydnophytum formicarum, Usnea misaminensis, and Calymperes schmidtii. Nat. Prod. Commun. 2019, 14, 1934578X1985679. [Google Scholar] [CrossRef]
- Sultana, N.; Afolayan, A.J. A new depsidone and antibacterial activities of compounds from Usnea undulata Stirton. J. Asian Nat. Prod. Res. 2011, 13, 1158–1164. [Google Scholar] [CrossRef]
- Amo de Paz, G.; Raggio, J.; Gómez-Serranillos, M.P.; Palomino, O.M.; González-Burgos, E.; Carretero, M.E.; Crespo, A. HPLC isolation of antioxidant constituents from Xanthoparmelia spp. J. Pharm. Biomed. Anal. 2010, 53, 165–171. [Google Scholar] [CrossRef] [PubMed]
- García Zorrilla, J.; D’addabbo, T.; Roscetto, E.; Varriale, C.; Catania, M.R.; Zonno, M.C.; Altomare, C.; Surico, G.; Nimis, P.L.; Evidente, A. Antibiotic and nematocidal metabolites from two lichen species collected on the Island of Lampedusa (Sicily). Int. J. Mol. Sci. 2022, 23, 8471. [Google Scholar] [CrossRef]
- Hong, Q.; Minter, D.E.; Franzblau, S.G.; Reinecke, M.G. Anti-tuberculosis compounds from two Bolivian medicinal plants, Senecio mathewsii and Usnea florida. Nat. Prod. Commun. 2008, 3, 1934578X0800300. [Google Scholar] [CrossRef]
- Tosun, F.; Akyüz Kızılay, Ç.; Şener, B.; Vural, M. The evaluation of plants from Turkey for in vitro antimycobacterial activity. Pharm. Biol. 2005, 43, 58–63. [Google Scholar] [CrossRef]
- Popovici, V.; Bucur, L.; Gîrd, C.E.; Rambu, D.; Calcan, S.I.; Cucolea, E.I.; Costache, T.; Ungureanu-Iuga, M.; Oroian, M.; Mironeasa, S.; et al. Antioxidant, cytotoxic, and rheological properties of canola oil extract of Usnea barbata (L.) Weber Ex F.H. Wigg from Călimani Mountains, Romania. Plants 2022, 11, 854. [Google Scholar] [CrossRef]
- Brovko, O.S.; Ivakhnov, A.D.; Palamarchuk, I.A.; Boitsova, T.A. Supercritical fluid extraction of usnic acid from lichen of Cladonia genus. Russ. J. Phys. Chem. B 2017, 11, 1306–1311. [Google Scholar] [CrossRef]
- Ranković, B.; Kosanić, M.; Manojlović, N.; Rančić, A.; Stanojković, T. Chemical composition of Hypogymnia physodes lichen and biological activities of some its major metabolites. Med. Chem. Res. 2014, 23, 408–416. [Google Scholar] [CrossRef]
- Nakanishi, T.; Murata, H.; Inatomi, Y.; Inada, A.; Murata, J.; Lang, F.A.; Yamasaki, K.; Nakano, M.; Otake, T. Screening of anti-HIV-1 activity of North American plants. Anti-HIV-1 activities of plant extracts and active components of Lethalia vulpina (L.) Hue. Nat. Med. 1998, 52, 521–526. [Google Scholar]
- Manojlović, N.; Ranković, B.; Kosanić, M.; Vasiljević, P.; Stanojković, T. chemical composition of three Parmelia lichens and antioxidant, antimicrobial and cytotoxic activities of some their major metabolites. Phytomedicine 2012, 19, 1166–1172. [Google Scholar] [CrossRef] [PubMed]
- Ranković, B.; Kosanić, M.; Stanojković, T.; Vasiljević, P.; Manojlović, N. Biological activities of Toninia candida and Usnea barbata together with their norstictic acid and usnic acid constituents. Int. J. Mol. Sci. 2012, 13, 14707–14722. [Google Scholar] [CrossRef]
- Popovici, V.; Bucur, L.; Costache, T.; Gherghel, D.; Vochita, G.; Mihai, C.T.; Rotinberg, P.; Schroder, V.; Badea, F.C.; Badea, V. Studies on preparation and UHPLC analysis of the Usnea barbata (L) F.H.Wigg dry acetone extract. Rev. Chim. 2019, 70, 3775–3777. [Google Scholar] [CrossRef]
- Popovici, V.; Matei, E.; Cozaru, G.C.; Bucur, L.; Gîrd, C.E.; Schröder, V.; Ozon, E.A.; Musuc, A.M.; Mitu, M.A.; Atkinson, I.; et al. In vitro anticancer activity of mucoadhesive oral films loaded with Usnea barbata (L.) F. H. Wigg dry acetone extract, with potential applications in oral squamous cell carcinoma complementary therapy. Antioxidants 2022, 11, 1934. [Google Scholar] [CrossRef]
- Legouin, B.; Lohézic-Le Dévéhat, F.; Ferron, S.; Rouaud, I.; Le Pogam, P.; Cornevin, L.; Bertrand, M.; Boustie, J. Specialized metabolites of the lichen Vulpicida pinastri act as photoprotective agents. Molecules 2017, 22, 1162. [Google Scholar] [CrossRef]
- Bomfim, R.R.; Araújo, A.A.S.; Cuadros-Orellana, S.; Melo, M.G.D.; Quintans-Júnior, L.J.; Cavalcanti, S.C.H. Larvicidal activity of Cladonia substellata extract and usnic acid against Aedes aegypti and Artemia salina. Am. J. Pharm. 2009, 28, 580–584. [Google Scholar]
- Jaramillo-Ordoñez, C.E. Actividad antifúngica y antibacteriana in vitro del extracto etanólico de Usnea laevis frente a Candida albicans, Staphylococcus aureus y Pseudomonas aeruginosa. Rev. Médica Hered. 2020, 31, 169–174. [Google Scholar] [CrossRef]
- Popovici, V.; Matei, E.; Cozaru, G.C.; Aschie, M.; Bucur, L.; Rambu, D.; Costache, T.; Cucolea, I.E.; Vochita, G.; Gherghel, D.; et al. Usnic acid and Usnea barbata (L.) F.H. Wigg. dry extracts promote apoptosis and DNA damage in human blood cells through enhancing ROS levels. Antioxidants 2021, 10, 1171. [Google Scholar] [CrossRef] [PubMed]
- Culberson, C.F. Stenosporic acid, a new depside in Ramalina stenospora. Phytochemistry 1970, 9, 841–844. [Google Scholar] [CrossRef]
- Yildirim, E.; Aslan, A.; Emsen, B.; Cakir, A.; Ercisli, S. Insecticidal effect of Usnea longissima (Parmeliaceae) extract against Sitophilus granarius (Coleoptera: Curculionidae). Int. J. Agric. Biol. 2012, 14, 303–306. [Google Scholar]
- Yildirim, E.; Emsen, B.; Aslan, A.; Bulak, Y.; Ercisli, S. Insecticidal activity of lichens against the Maize weevil, Sitophilus zeamais Motschulsky (Coleoptera: Curculionidae). Egypt. J. Biol. Pest Control 2012, 22, 151–156. [Google Scholar]
- Nagar, S.; Pigott, M.; Kukula-Koch, W.; Sheridan, H. Unravelling novel phytochemicals and anticholinesterase activity in Irish Cladonia portentosa. Molecules 2023, 28, 4145. [Google Scholar] [CrossRef]
- Zaini, E.; Nisak, R.K.; Utami, R.D.; Fitriani, L.; Ismed, F. Effect of milling on physicochemical properties of usnic acid isolated from Usnea sp. Orient. J. Chem. 2017, 33, 3031–3036. [Google Scholar] [CrossRef]
- Do, T.; Nguyen, T.T.H.; Ha, T.N.; Nhu, N.T.H.; Van Lam, N.; Tram, N.T.T.; Pham, Y. Identification of anti-Helicobacter pylori compounds from Usnea undulata. Nat. Prod. Commun. 2019, 14, 1934578X1986421. [Google Scholar] [CrossRef]
- Tram, N.T.T.; Anh, D.H.; Thuc, H.H.; Tuan, N.T. Investigation of chemical constituents and cytotoxic activity of the lichen Usnea undulata. Vietnam J. Chem. 2020, 58, 63–66. [Google Scholar] [CrossRef]
- Krivoshchekova, O.E.; Mishchenko, N.P.; Stepanenko, L.S.; Maksimov, O.B. Aromatic metabolites of lichens of the family Parmeliaceae. I. Depsidones. Chem. Nat. Compd. 1983, 19, 11–16. [Google Scholar] [CrossRef]
- Einarsdóttir, E.; Groeneweg, J.; Björnsdóttir, G.; Harðardottir, G.; Omarsdóttir, S.; Ingólfsdóttir, K.; Ögmundsdóttir, H. Cellular mechanisms of the anticancer effects of the lichen compound usnic acid. Planta Med. 2010, 76, 969–974. [Google Scholar] [CrossRef] [PubMed]
- Rajan, V.P.; Gunasekaran, S.; Ramanathan, S.; Murugaiyah, V.; Samsudin, M.W.; Din, L.B. Biological activities of four Parmotrema species of Malaysian origin and their chemical constituents. J. Appl. Pharm. Sci. 2016, 6, 36–43. [Google Scholar] [CrossRef]
- Vega-Bello, M.J.; Moreno, M.L.; Estellés-Leal, R.; Hernández-Andreu, J.M.; Prieto-Ruiz, J.A. Usnea aurantiaco-atra (Jacq) Bory: Metabolites and biological activities. Molecules 2023, 28, 7317. [Google Scholar] [CrossRef]
- Bézivin, C.; Tomasi, S.; Rouaud, I.; Delcros, J.-G.; Boustie, J. Cytotoxic activity of compounds from the lichen: Cladonia convoluta. Planta Med. 2004, 70, 874–877. [Google Scholar] [CrossRef]
- Kheir, Y.; Patel, M. Isolation of (+) usnic acid from sudanese drug Usnea molliuscula. Planta Med. 1975, 27, 171–172. [Google Scholar] [CrossRef]
- Grudzińska, M.; Paśko, P.; Wróbel-Biedrawa, D.; Podolak, I.; Galanty, A. Antimelanoma potential of Cladonia mitis acetone extracts—Comparative in vitro studies in relation to usnic acid content. Chem. Biodivers. 2022, 19, e202200408. [Google Scholar] [CrossRef]
- Wang, H.; Yang, T.; Cheng, X.; Kwong, S.; Liu, C.; An, R.; Li, G.; Wang, X.; Wang, C. simultaneous determination of usnic, diffractaic, evernic and barbatic acids in rat plasma by ultra-high-performance liquid chromatography-quadrupole exactive orbitrap mass spectrometry and its application to pharmacokinetic studies. Biomed. Chromatogr. 2018, 32, 3. [Google Scholar] [CrossRef]
- Laxinamu, J.; Tang, Y.; Bao, H.; Bau, T. Chemical constituents from Usnea longissima, a traditional Mongolian medicine. China J. Chin. Mater. Medica 2013, 38, 2125–2128. [Google Scholar] [CrossRef]
- Zhang, H.; Yang, G.; He, L.; Yang, Y. Studies on screening the effective components of Cladonia alpestris and its correlation with pharmacological. Chin J Pharm Anal. 2003, 38, 92–93. [Google Scholar]
- Sun, C.; Liu, F.; Sun, J.; Li, J.; Wang, X. Optimisation and establishment of separation conditions of organic acids from Usnea longissima Ach. by pH-zone-refining counter-current chromatography: Discussion of the eluotropic sequence. J. Chromatogr. A 2016, 1427, 96–101. [Google Scholar] [CrossRef]
- Singh, B.N.; Pandey, G.; Jadaun, V.; Singh, S.; Bajpai, R.; Nayaka, S.; Naqvi, A.H.; Singh Rawat, A.K.; Upreti, D.K.; Singh, B.R. Development and characterization of a novel swarna-based herbo-metallic colloidal nano-formulation-inhibitor of Streptococcus mutans quorum sensing. RSC Adv. 2015, 5, 8. [Google Scholar] [CrossRef]
- Ribár, B.; Kapor, A.; Argay, G.; Engel, P.; Djarmati, Z.; Jankov, R.M. Crystal structure of usnic acid sodium salt 2 1/2 hydrate. J. Crystallogr. Spectrosc. Res. 1993, 23, 107–111. [Google Scholar] [CrossRef]
- Ivanovic, J.; Meyer, F.; Stamenic, M.; Jaeger, P.; Zizovic, I.; Eggers, R. Pretreatment of natural materials used for supercritical fluid extraction of commercial phytopharmaceuticals. Chem. Eng. Technol. 2014, 37, 1606–1611. [Google Scholar] [CrossRef]
- Ivanovic, J.; Meyer, F.; Misic, D.; Asanin, J.; Jaeger, P.; Zizovic, I.; Eggers, R. Influence of different pre-treatment methods on isolation of extracts with strong antibacterial activity from lichen Usnea barbata using carbon dioxide as a solvent. J. Supercrit. Fluids 2013, 76, 1–9. [Google Scholar] [CrossRef]
- Díaz, R.; Rodríguez, J.M.; Peralta, M.A. Quantitative variation of usnic acid in response to elevation and microsite conditions in Usnea amblyoclada: Chemometric modeling for predicting the effects of climate change. Mycol. Prog. 2023, 22, 56. [Google Scholar] [CrossRef]
- Studzińska-Sroka, E.; Tomczak, H.; Malińska, N.; Wrońska, M.; Kleszcz, R.; Galanty, A.; Cielecka-Piontek, J.; Latek, D.; Paluszczak, J. Cladonia uncialis as a valuable raw material of biosynthetic compounds against clinical strains of bacteria and fungi. Acta Biochim. Pol. 2019, 66, 597–603. [Google Scholar] [CrossRef]
- Studzińska-Sroka, E.; Majchrzak-Celińska, A.; Zalewski, P.; Szwajgier, D.; Baranowska-Wójcik, E.; Kaproń, B.; Plech, T.; Żarowski, M.; Cielecka-Piontek, J. Lichen-derived compounds and extracts as biologically active substances with anticancer and neuroprotective properties. Pharmaceuticals 2021, 14, 1293. [Google Scholar] [CrossRef]
- Baczewska, I.; Hawrylak-Nowak, B.; Ozimek, E.; Sęczyk, Ł.; Dresler, S. enhanced accumulation of biologically active compounds in lichens with potential functional food applications. Food Chem. 2024, 458, 140286. [Google Scholar] [CrossRef]
- Kulinowska, M.; Dresler, S.; Skalska-Kamińska, A.; Hanaka, A.; Strzemski, M. Methodological aspects of green extraction of usnic acid using natural deep eutectic solvents. Molecules 2023, 28, 5321. [Google Scholar] [CrossRef]
- Tüzün, B.S.; Oran, S.; Öztürk, Ş.; Fafal, T.; İlhan, R.; Kıvçak, B. Phytochemical characterization of phenolic compounds by liquid chromatography-time of flight mass spectrometry and biological activities of Peltigera neckeri, Peltigera canina and Peltigera ponojensis from Türkiye. Eur. J. Integr. Med. 2025, 75, 102444. [Google Scholar] [CrossRef]
- Ozkan, K.; Bekiroglu, H.; Cebi, N.; Bozkurt, F.; Dere, S.; Ozdemir, H.; Arici, M.; Karasu, S.; Sagdic, O. Optimizing the extraction of polyphenols from different edible lichens using response surface methodology and the determination of their mineral and antibacterial properties. Foods 2025, 14, 2562. [Google Scholar] [CrossRef]
- Musharraf, S.G.; Siddiqi, F.; Ali, A.; Thadhani, V.M. Sensitive analysis of bioactive secondary metabolites in lichen species using liquid chromatography–mass spectrometry. J. Pharm. Biomed. Anal. 2017, 146, 279–284. [Google Scholar] [CrossRef]
- Ren, G.; Guo, Q.; Wang, J.; Ding, H. Antibacterial activity and stability of methanol extract from Thamnolia subuliformis in vitro. Sci. Technol. Food Ind. 2022, 43, 147–154. [Google Scholar] [CrossRef]
- González, A.G.; Barrera, J.B.; Ma Rodríguez Pérez, E.; Hernández Padrón, C.E. Chemical constituents of the lichen Cladina macaronesica. Z. Naturforschung C 1991, 46, 12–18. [Google Scholar] [CrossRef]
- Falk, A.; Green, T.K.; Barboza, P. Quantitative determination of secondary metabolites in Cladina stellaris and other lichens by micellar electrokinetic chromatography. J. Chromatogr. A 2008, 1182, 141–144. [Google Scholar] [CrossRef] [PubMed]
- Popovici, V.; Bucur, L.A.; Schröder, V.; Gherghel, D.; Mihai, C.T.; Caraiane, A.; Badea, F.C.; Vochița, G.; Badea, V. Evaluation of the cytotoxic activity of the Usnea barbata (L.) F. H. Wigg dry extract. Molecules 2020, 25, 1865. [Google Scholar] [CrossRef]
- Galanty, A.; Węgrzyn, M.; Wietrzyk-Pełka, P.; Fołta, M.; Krośniak, M.; Podolak, I.; Zagrodzki, P. Quantitative variations of usnic acid and selected elements in terricolous lichen Cladonia mitis Sandst., with respect to different environmental factors—A chemometric approach. Phytochemistry 2021, 192, 112948. [Google Scholar] [CrossRef]
- GBIF Occurrence Download. Available online: https://doi.org/10.15468/39omei (accessed on 10 January 2026). [CrossRef]
- Nekhoroshev, S.V.; Leonov, V.V.; Nekhorosheva, A.V.; Gornikov, N.V.; Kot, M.F.; Karpova, Y.A. Medicinal plants antimicrobial activity of some lichen extracts. Pharm. Chem. J. 2021, 55, 1190–1195. [Google Scholar] [CrossRef]
- International Council for Harmonisation of Technical Requirements for Pharmaceuticals for Human Use. Impurities: Guideline for Residual Solvents Q3C(R8); ICH: Geneva, Switzerland, 2021. [Google Scholar]




| Family | Species |
|---|---|
| Caliciaceae | Dirinaria applanata |
| Cladoniaceae | Cladonia arbuscula, C. confusa (s.: C. leptoclada), C. foliacea (s.: C. convoluta), C. incrassata, C. macaronesica (s.: Cladina macaronesica), C. mitis (s.: Cladina mitis), C. portentosa (s.: C. alpestris), C. pyxidata, C. rangiferina (s.: Cladina rangiferina), C. substellata, C. stellaris (s.: Cladina stellaris), C. uncialis |
| Icmadophilaceae | Thamnolia subuliformis, T. vermicularis |
| Lecanoraceae | Omphalodina chrysoleuca (s.: Rhizoplaca chrysoleuca), Protoparmeliopsis muralis (s.: Lecanora muralis), Rhizoplaca melanopthalma, R. peltata |
| Leprocaulaceae | Leprocaulon microscopicum |
| Ophioparmaceae | Ophioparma ventosa |
| Parmeliaceae | Alectoria sarmentosa, Asahinea chrysantha, A. scholanderi, Cetraria islandica, Dolichousnea longissima (s.: Usnea longissima), Eumitria pectinata (s.: Usnea misaminensis), E. baileyi (s.: Usnea baileyi), Evernia prunastri, E. divaricata, Flavoparmelia caperata (s.: Parmelia caperata), F. baltimorensis, Hypogymnia physodes, H. tubulosa, H. vittata, Hypotrachyna enderythraea, Lethalia vulpina, Lethariella canariensis, Myelochroa leucotyliza, Nephromopsis cucullata (s.: Flavocetraria cucullata), N. nivalis (s.: Flavocetraria nivalis), Notoparmelia erumpens (s.: Parmelia erumpens), Parmotrema rampoddense, P. hypotropum (s.: P. hypotropa), Protousnea poeppigii, Psiloparmelia distincta, Remototrachyna flexilis (s.: Parmelia flexilis), Usnea aciculifera, U. amblyoclada, U. angulata (s.: U. undulata), U. aurantiacoatra, U. barbata, U. cornuta, U. dasopoga, U. durietzii, U. filipendula, U. florida, U. fulvoreagens, U. ghattensis, U. hirta, U. laevis, U. molliuscula, U. orientalis, U. quasirigida (s.: U. rigida), U. steineri, U. subflorida, Vulpicida pinastri, Xanthoparmelia camtschadalis, X. chlorochroa, X. conspersa, X. farinosa X. stenophylla (s.: X. somloensis) |
| Peltigeraceae | Peltigera canina, P. neckeri, P. ponojensis |
| Physciaceae | Poeltonia venusta (s.: Physconia venusta) |
| Ramalinaceae | Niebla homalea, Ramalina asperula, R. capitata, R. farinacea, R. fastigata, R. fraxinea, R. implexum (s.: R. implexa), R. menziesii (s.: R. reticulata), R. peruviana, R. pollinaria, R. polymorpha, R. siliquosa, R. stenospora |
| Stereocaulaceae | Squamarina lentigera, Stereocaulon alpinum |
| Family | Species | Reference |
|---|---|---|
| Cladoniaceae | Cladonia chlorophaea | [69] |
| Graphidaceae | Cryptotheciasp. | [137] |
| Lethariaceae | Letharia columbiana | [73] |
| Letharia vulpina | [86] | |
| Lobariaceae | Lobaria pulmonaria | [86,136] |
| Pannariaceae | Parmelia birulae | [115] |
| Parmeliaceae | Bryoria fuscescens | [136] |
| Evernia prunastri, Hypogymnia physodes | [133] | |
| Hypogymnia tubulosa | [66] | |
| Parmotrema tinctorum, P.robustum, Pleurosticta acetabulum | [42] | |
| Parmotrema grayana | [137] | |
| Punctelia graminicola | [69] | |
| Pseudoevernia furfuracea | [41,133,136] | |
| Platismatia glauca | [41] | |
| Physciaceae | Heterodermia obscurata, Physcia sorediosa, Pyxine cocoes | [137] |
| Physcia adscendens (s.: Physcia ascendens) | [133] | |
| Stereocaulaceae | Stereocaulon vesuvianum | [73] |
| Teloschistaceae | Gyalolechia bassiae (syn.: Caloplaca bassiae) | [137] |
| Xanthoria parietina | [133] | |
| Umbilicariaceae | Lasallia pustulata (syn. Umbilicaria pustulata), Umbilicaria crustulosa | [41] |
| Umbilicaria aff. calvenses | [69] |
Disclaimer/Publisher’s Note: The statements, opinions and data contained in all publications are solely those of the individual author(s) and contributor(s) and not of MDPI and/or the editor(s). MDPI and/or the editor(s) disclaim responsibility for any injury to people or property resulting from any ideas, methods, instructions or products referred to in the content. |
© 2026 by the authors. Licensee MDPI, Basel, Switzerland. This article is an open access article distributed under the terms and conditions of the Creative Commons Attribution (CC BY) license.
Share and Cite
Kulinowska, M.; Dresler, S.; Baczewska, I.; Horecka, A.; Strzemski, M. Systematic Review of Usnic Acid Extraction from Wild-Grown Lichen Biomass. Appl. Sci. 2026, 16, 2188. https://doi.org/10.3390/app16052188
Kulinowska M, Dresler S, Baczewska I, Horecka A, Strzemski M. Systematic Review of Usnic Acid Extraction from Wild-Grown Lichen Biomass. Applied Sciences. 2026; 16(5):2188. https://doi.org/10.3390/app16052188
Chicago/Turabian StyleKulinowska, Magdalena, Sławomir Dresler, Izabela Baczewska, Anna Horecka, and Maciej Strzemski. 2026. "Systematic Review of Usnic Acid Extraction from Wild-Grown Lichen Biomass" Applied Sciences 16, no. 5: 2188. https://doi.org/10.3390/app16052188
APA StyleKulinowska, M., Dresler, S., Baczewska, I., Horecka, A., & Strzemski, M. (2026). Systematic Review of Usnic Acid Extraction from Wild-Grown Lichen Biomass. Applied Sciences, 16(5), 2188. https://doi.org/10.3390/app16052188

