Proposal to Improve the E-Commerce Platform Development Process with an Exploratory Case Study in Chile
Abstract
1. Introduction
2. Related Work
3. Methodology
3.1. Stage 1: Diagnosis of Compliance with the ISO 10008 Standard in the Computer Microenterprise
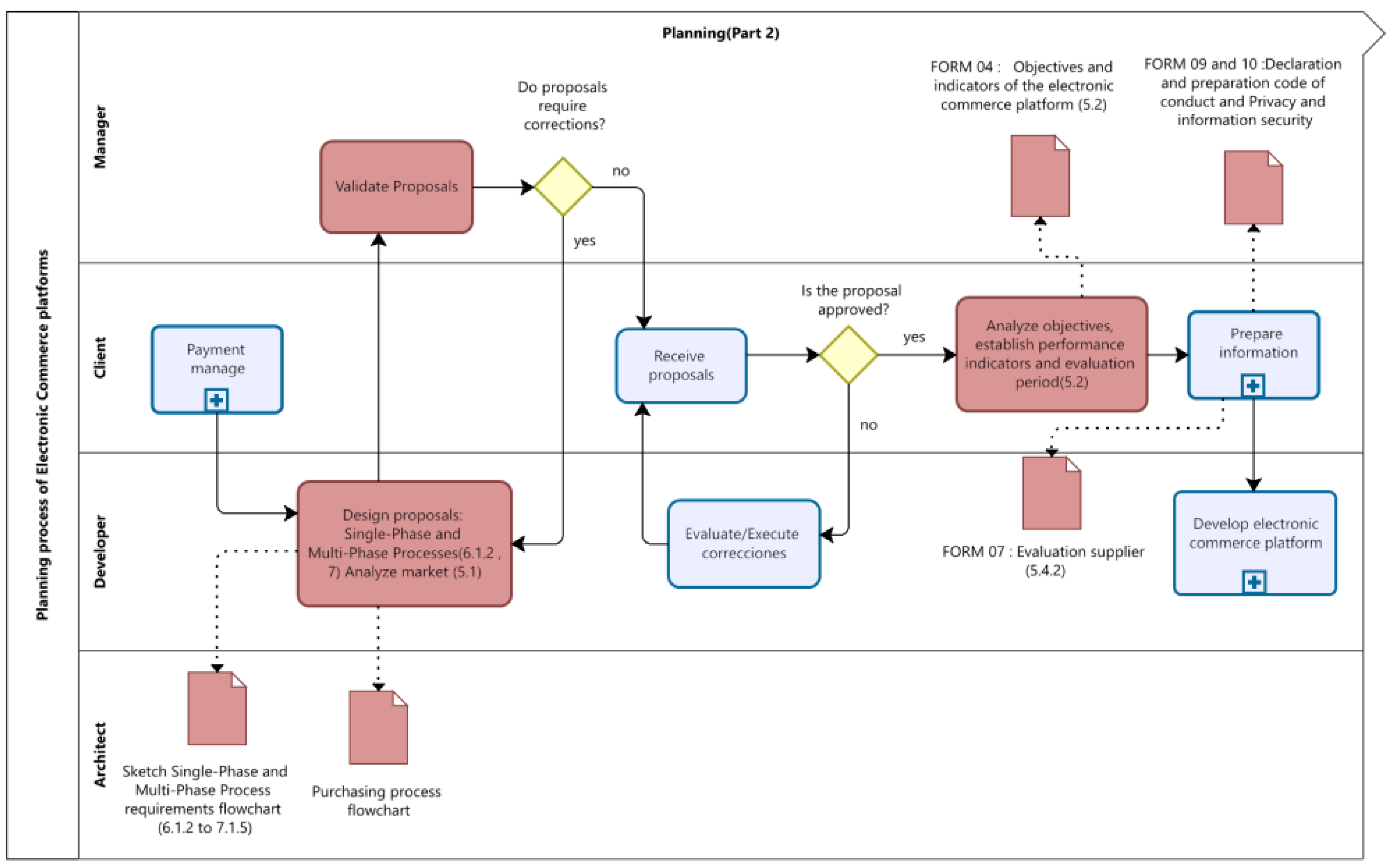
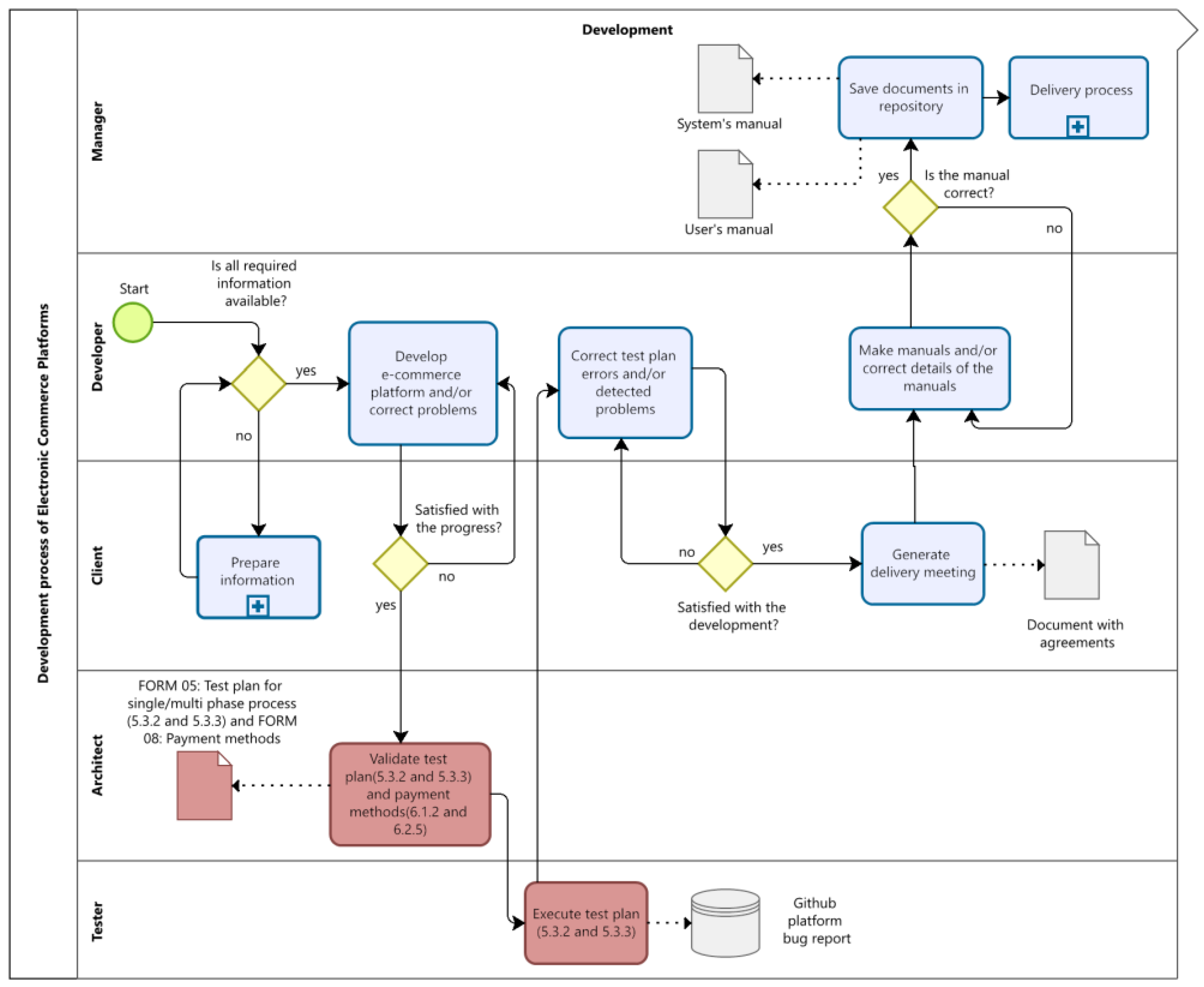
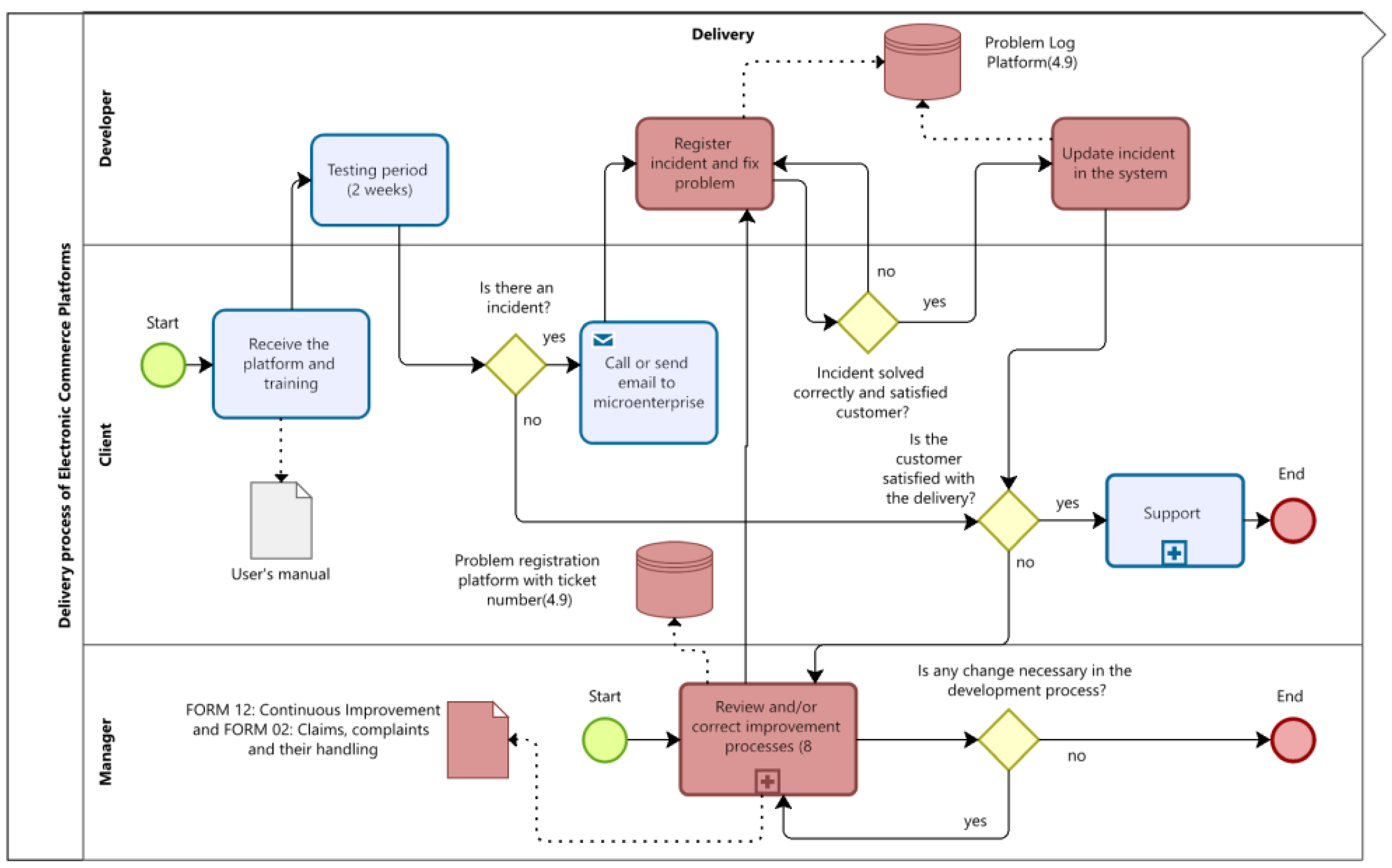
3.2. Stage 2: Preparation of a Proposal to Improve the E-Commerce Platform Development Process
4. Results
4.1. Stage 1: Diagnosis of Compliance with the ISO 10008 Standard in the Computer Microenterprise
4.1.1. SWOT Analysis
4.1.2. Process Map and Flowcharts of Computer Microenterprise
- (a)
- E-commerce platform development: Tailor-made platforms are developed, mainly for customers who require an electronic commerce platform designed with Woocommerce and Prestashop content management systems.
- (b)
- Electronic invoice: These implementations are addressed jointly with the partnership’s alliance with other company and the main sub-processes of quality control and sale of these services.
- (c)
- Mobile app development: Application development projects address custom mobiles compatible with IOS and Android in frameworks and platforms such as React Native for mobile applications and Vuejs, Nodejs, Expressjs, Mongodb, Reactjs, and Firestore administration WEB, among others.
4.1.3. Compliance with the ISO 10008 Guidelines on Two E-Commerce Platforms Developed by the Computer Microenterprise
4.2. Stage 2: Proposal to Improve the E-Commerce Platform Development Process
4.2.1. Improvement Proposal Forms
4.2.2. Recommendations
5. Limitations of the Study
6. Conclusions
Author Contributions
Funding
Institutional Review Board Statement
Informed Consent Statement
Data Availability Statement
Conflicts of Interest
Abbreviations
| SCLC | Software development cycle |
| B2C ECT | Business-to-consumer electronic commerce transaction |
References
- Al-Husban, M. E-commerce adoption model for traditional retailers in developing countries. Int. J. Infonomics 2017, 10, 1296–1306. [Google Scholar]
- Taher, G. E-commerce: Advantages and limitations. Int. J. Acad. Res. Account. Financ. Manag. Sci. 2021, 11, 153–165. [Google Scholar] [CrossRef] [PubMed]
- Tran, L.T.T. Managing the effectiveness of e-commerce platforms in a pandemic. J. Retail. Consum. Serv. 2021, 58, 102287. [Google Scholar] [CrossRef]
- Samet, A. Global Ecommerce Sales Will Decelerate This Year. 2020. Available online: https://ceo-na.com/news/global-ecommerce-sales-will-decelerate-this-year/ (accessed on 1 August 2020).
- Cramer-Flood, E. Global Ecommerce Update 2021. 2020. Available online: https://www.insiderintelligence.com/content/global-ecommerce-update-2021 (accessed on 20 December 2020).
- Monsalve, P. Diseño de una Propuesta de Mejora del Proceso de Elaboración de Plataformas de Comercio ElectróNico para la Microempresa Bizmate Basado en la Norma ISO 10008 [Design of a Proposal to Improve the Electronic Commerce Platforms Development Process for Bizmate Microenterprises Based on the ISO 10008 Standard]. Master’s Thesis, University La Frontera, Temuco, Chile, 2022. [Google Scholar]
- López-Naranjo, J.C.; Primera Polo, J.A. Estudio de Caso del Comercio Electrónico en Latinoamérica: Brasil, México y Colombia [Case Study of Electronic Commerce in Latin America: Brazil, Mexico and Colombia]; University of Córdoba: Córdoba, Argentina, 2022. [Google Scholar]
- Tendencias del Comercio Electrónico en Chile [E-Commerce Trends in Chile]; Technical Report; Centro de Economía Digital Cámara de Comercio de Santiago [Digital Economy Center Santiago´s Chamber of Commerce]: Santiago, Chile, 2019.
- Reporte Oficial de la Industria Ecommerce en Perú: Impacto del COVID-19 en el Comercio Electrónico en Perú y Perspectivas al 2021 [Official Report of the Ecommerce Industry in Peru: Impact of COVID-19 on Electronic Commerce in Peru and Prospects for the 2021]. Technical Report, CAPECE: Ecommerce Observatory. 2021. Available online: https://repositorio.uma.edu.pe/handle/20.500.12970/529 (accessed on 7 June 2023).
- Kanter, R.; Boza, S. Strengthening local food systems in times of concomitant global crises: Reflections from Chile. Am. J. Public Health 2020, 110, 971–973. [Google Scholar] [CrossRef]
- E-Commerce Day 2023 Overview and Conjuncture; Technical Report; Camara de Comercio Santiago [Santiago´s Chamber of Commerce]: Santiago, Chile, 2023.
- Comercio Online se Triplica, Pero Tiendas FíSicas, Turismo y EntretencióN Extienden su Profunda Crisis [E-Commerce Triples, but Physical Stores, Tourism and Entertainment Extend Their Deep Crisis]. 2020. Available online: https://www.ccs.cl/2020/05/29/comercio-online-se-triplica-pero-tiendas-fisicas-turismo-y-entretencion-extienden-su-profunda-crisis/ (accessed on 18 December 2020).
- Lever, G. Perspectivas del Comercio Electrónico [Electronic Commerce Perspectives]; Technical Report; Camara de Comercio de Santiago [Santiago’s Chamber of Commerce]: Santiago, Chile, 2021. [Google Scholar]
- Hochstetter, J.; García, M.; Cares, C. Socio-technical factors in electronic software biddings. J. Theor. Appl. Electron. Commer. Res. 2019, 14, 34–60. [Google Scholar] [CrossRef]
- Harkin, D.; Mann, M.; Warren, I. Consumer IoT and its under-regulation: Findings from an Australian study. Policy Internet 2022, 14, 96–113. [Google Scholar] [CrossRef]
- Curcio, K.; Navarro, T.; Malucelli, A.; Reinehr, S. Requirements engineering: A systematic mapping study in agile software development. J. Syst. Softw. 2018, 139, 32–50. [Google Scholar] [CrossRef]
- Shneiderman, B.; Plaisant, C.; Cohen, M.S.; Jacobs, S.; Elmqvist, N.; Diakopoulos, N. Designing the User Interface: Strategies for Effective Human-Computer Interaction; Pearson: London, UK, 2016. [Google Scholar]
- Song, D.; Shi, E.; Fischer, I.; Shankar, U. Cloud data protection for the masses. Computer 2012, 45, 39–45. [Google Scholar] [CrossRef]
- Koops, B.J. The trouble with European data protection law. Int. Data Priv. Law 2014, 4, 250–261. [Google Scholar] [CrossRef]
- Parizi, R.M.; Qian, K.; Shahriar, H.; Wu, F.; Tao, L. Benchmark requirements for assessing software security vulnerability testing tools. In Proceedings of the 2018 IEEE 42nd Annual Computer Software and Applications Conference (COMPSAC), Tokyo, Japan, 23–27 July 2018; Volume 1, pp. 825–826. [Google Scholar]
- Aziz, N.S.; Sulaiman, N.S.; Hassan, W.N.I.T.M.; Zakaria, N.L.; Yaacob, A. A Review of Website Measurement for Website Usability Evaluation. J. Phys. Conf. Ser. 2021, 1874, 012045. [Google Scholar] [CrossRef]
- Lei, H.; Ganjeizadeh, F.; Jayachandran, P.K.; Ozcan, P. A statistical analysis of the effects of Scrum and Kanban on software development projects. Robot. Comput. Integr. Manuf. 2017, 43, 59–67. [Google Scholar] [CrossRef]
- Dam, S.M.; Dam, T.C. Relationships between service quality, brand image, customer satisfaction, and customer loyalty. J. Asian Financ. Econ. Bus. 2021, 8, 585–593. [Google Scholar]
- Rita, P.; Oliveira, T.; Farisa, A. The impact of e-service quality and customer satisfaction on customer behavior in online shopping. Heliyon 2019, 5, e02690. [Google Scholar] [CrossRef]
- ISO 10008:2022; International Standard ISO 10008, Quality Management—Customer Satisfaction—Guidance for Business-to-Consumer Electronic Commerce Transactions. International Organization for Standardization: Geneva, Switzerland, 2022.
- Wijaya, I.G.N.S.; Triandini, E.; Kabnani, E.T.G.; Arifin, S. E-commerce website service quality and customer loyalty using WebQual 4.0 with importance performances analysis, and structural equation model: An empirical study in shopee. Regist. J. Ilm. Teknol. Sist. Inf. 2021, 7, 107–124. [Google Scholar] [CrossRef]
- Taherdoost, H.; Madanchian, M. Empirical modeling of customer satisfaction for E-services in cross-border E-commerce. Electronics 2021, 10, 1547. [Google Scholar] [CrossRef]
- Dhingra, S.; Gupta, S.; Bhatt, R. A study of relationship among service quality of E-commerce websites, customer satisfaction, and purchase intention. Int. J. E-Bus. Res. 2020, 16, 42–59. [Google Scholar] [CrossRef]
- Pasaribu, F.; Sari, W.; Bulan, T.; Astuty, W. The effect of e-commerce service quality on customer satisfaction, trust and loyalty. Int. J. Data Netw. Sci. 2022, 6, 1077–1084. [Google Scholar] [CrossRef]
- Gajewska, T.; Zimon, D.; Kaczor, G.; Madzík, P. The impact of the level of customer satisfaction on the quality of e-commerce services. Int. J. Product. Perform. Manag. 2020, 69, 666–684. [Google Scholar] [CrossRef]
- Prasetyo, A.; Irawan, D.; Sensuse, D.I.; Lusa, S.; Wibowo, P.A.; Yulfitri, A. Evaluation of e-Service Quality Impacts Customer Satisfaction: One-Gate Integrated Service Application in Indonesian Weather Agency. Int. J. Adv. Comput. Sci. Appl. 2023, 14, 145–152. [Google Scholar] [CrossRef]
- Mofokeng, T.E. The impact of online shopping attributes on customer satisfaction and loyalty: Moderating effects of e-commerce experience. Cogent Bus. Manag. 2021, 8, 1968206. [Google Scholar] [CrossRef]
- Barria, C. Actualización del Sistema de GestióN de la InformacióN Basado en la Norma ISO 27001:2013 en la Empresa CCS SpA [Updating of the Information Management System Based on the ISO 27001:2013 Standard in the Company CCS SpA]. Master’s Thesis, University La Frontera, Temuco, Chile, 2021. [Google Scholar]
- Vargas-Villarroel, P. A Model for the Implementation of the ISO 10008 Standard in a University Course. Master’s Thesis, Department of Mechanical Engineering University of Alberta, Edmonton, AB, Canada, 2016. [Google Scholar]
- Vargas-Villarroel, P.; Karapetrovic, S. ISO 10008 in Two Engineering Courses. In Proceedings of the 21st Excellence in Services International Conference, Paris, France, 30–31 August 2018. [Google Scholar]
- Karapetrovic, S. ISO 10000 Inter-Augmentation in Two Online Courses. In Proceedings of the 24th EISIC, Salerno, Italy, 2–3 September 2021. [Google Scholar]
- ISO. The Integrated Use of Management System Standards (IUMSS), 2nd ed.; International Organization for Standardization: Geneva, Switzerland, 2018. [Google Scholar]
- Caetano, I. Standardization and Innovation Management. J. Innov. Manag. 2017, 5, 8. [Google Scholar] [CrossRef]







| Clause | Guideline | Questions | Comp 1 | Observation Comp 1 | Comp 2 | Observation Comp 2 |
|---|---|---|---|---|---|---|
| 4.16 | Integration | Do you integrate your e-commerce transactions with your organization’s quality and other management systems?/Do you have similar processes for e-commerce and face to face selling? | 5 | Products’ quality offered in both selling forms is similar. Transbank is used in online and face to face selling. | 5 | The payment method’s system uses Transbank, which is integrated with the openfactura system for the generation of invoices and electronic receipts. These systems are used in both sales methods. |
| 6.3.4 | Return and Exchange | Do you have a return and exchange policy? | 1 | Return and exchange policy does not exist. | 4 | There is a return and exchange policy shown on the e-commerce platform, but it does not explain important issues such as the conditions for a product being returned and the refund method. |
| 7.2.2 | Security | Do you have defined procedures in place to handle any breach of security? | 4 | There are security methods, but improvements are needed, such as to inform customers about security standards used for their personal data. | 2 | There are scarce security methods, for example, there is not protection from phishing and password breaches. Furthermore, there is an absence of a procedure to handle any security breach. |
| 8.3 | Satisfaction with the B2C ECT system | Do you apply any surveys to know the satisfaction of customers? | 1 | Surveys of consumers or other techniques are not applied. | 1 | Surveys of consumers or other techniques are not applied. |
| Guidelines by Chapter | Maximum Score by Chapter | |
|---|---|---|
| 4. Guiding Principle | 17 | 85 |
| 5. BTC ECT Systems | 10 | 50 |
| 6. Single-Phase Processes | 18 | 90 |
| 7. Multiphase Processes | 8 | 40 |
| 8. Maintenance and Improvement | 5 | 25 |
| Maximum Score Standard | 290 |
| Comp 1 | Comp 2 | |
|---|---|---|
| 4. Guiding Principle | 74% | 78% |
| 5. BTC ECT Systems | 44% | 46% |
| 6. Single-Phase Processes | 82% | 78% |
| 7. Multiphase Processes | 55% | 48% |
| 8. Maintenance and Improvement | 20% | 20% |
| Question | Observation |
|---|---|
| Do you have any ERP integrated into the e-commerce platform or Do you work in parallel with more systems? | Yes |
| Indicate which payment method normally is required by clients (minimum 2 at least) | Webpay Plus and bank transfer |
| Popularity of each payment method (evaluate between high, medium, and low) | Webpay Plus (Transbank) is one of the most popular and reliable methods nationwide in Chile, there for it has high popularity. Bank transfer has medium popularity. |
| Popularity of payment brand (evaluate between high, medium, and low) | Transbank popularity: high. |
| Cost of processing the purchase transaction | Webpay charges a commission that depends on the type of payment. If it is by credit card it is 2.95% + VAT (value added tax) or with a debit card, 1.49% + VAT, this is for those who hire it. |
| Funds reception period for each payment method | The payment is made in 24 banking hours for sales with Transbank, while 48 banking hours for credit cards, meeting the sales requirements. |
| It’s easy to use? | Yes |
| How is the support of the company and its response times? | Transbank: It’s excellent. While bank transfer also is good, because the bank’s company responds quickly when you call. |
| What is the level of protection against fraud? | One of Transbank’s main focuses is security. They have high security standards for all businesses in the country and for cardholders. |
| Scope and purpose | This code applies to all products that are purchased on the e-commerce platform of Comp 2. The purpose of the code is to facilitate the purchase process with warranty and return information. |
| Promise | We deliver the best fruits and vegetables for you. We do this in the urban area of Valdivia and our products are fresh and have a 3 month guarantee for packaged products and 7 days for fruit and vegetable products. |
| Clarification of what is included | This is valid for all fruits and vegetables from the Comp 2 store within the city. |
| Limitation to the promise | Does not apply to products out of season, products on sale, and limited stock. |
| Compensations/remedies | The refund will be made to your bank account or the coupon will be sent to your email. |
| Key terms | Ticket: In case of claiming through the website, when claiming, a ticket number will be generated, which the customer can call and refer to. Photography: photo of the product with problems. |
| How to make a complaint and compensation | To make a claim effective in case of problems, you must enter the claims section on our website, fill out the form, and attach a photograph of the non-conforming product, within 24 h from receipt of the order. |
Disclaimer/Publisher’s Note: The statements, opinions and data contained in all publications are solely those of the individual author(s) and contributor(s) and not of MDPI and/or the editor(s). MDPI and/or the editor(s) disclaim responsibility for any injury to people or property resulting from any ideas, methods, instructions or products referred to in the content. |
© 2023 by the authors. Licensee MDPI, Basel, Switzerland. This article is an open access article distributed under the terms and conditions of the Creative Commons Attribution (CC BY) license (https://creativecommons.org/licenses/by/4.0/).
Share and Cite
Monsalve-Obreque, P.; Vargas-Villarroel, P.; Hormazabal-Astorga, Y.; Hochstetter-Diez, J.; Bustos-Gómez, J.; Diéguez-Rebolledo, M. Proposal to Improve the E-Commerce Platform Development Process with an Exploratory Case Study in Chile. Appl. Sci. 2023, 13, 8362. https://doi.org/10.3390/app13148362
Monsalve-Obreque P, Vargas-Villarroel P, Hormazabal-Astorga Y, Hochstetter-Diez J, Bustos-Gómez J, Diéguez-Rebolledo M. Proposal to Improve the E-Commerce Platform Development Process with an Exploratory Case Study in Chile. Applied Sciences. 2023; 13(14):8362. https://doi.org/10.3390/app13148362
Chicago/Turabian StyleMonsalve-Obreque, Paola, Patricia Vargas-Villarroel, Yemsy Hormazabal-Astorga, Jorge Hochstetter-Diez, Jaime Bustos-Gómez, and Mauricio Diéguez-Rebolledo. 2023. "Proposal to Improve the E-Commerce Platform Development Process with an Exploratory Case Study in Chile" Applied Sciences 13, no. 14: 8362. https://doi.org/10.3390/app13148362
APA StyleMonsalve-Obreque, P., Vargas-Villarroel, P., Hormazabal-Astorga, Y., Hochstetter-Diez, J., Bustos-Gómez, J., & Diéguez-Rebolledo, M. (2023). Proposal to Improve the E-Commerce Platform Development Process with an Exploratory Case Study in Chile. Applied Sciences, 13(14), 8362. https://doi.org/10.3390/app13148362

