Rapid Estimation of Moisture Content in Unpeeled Potato Tubers Using Hyperspectral Imaging
Abstract
1. Introduction
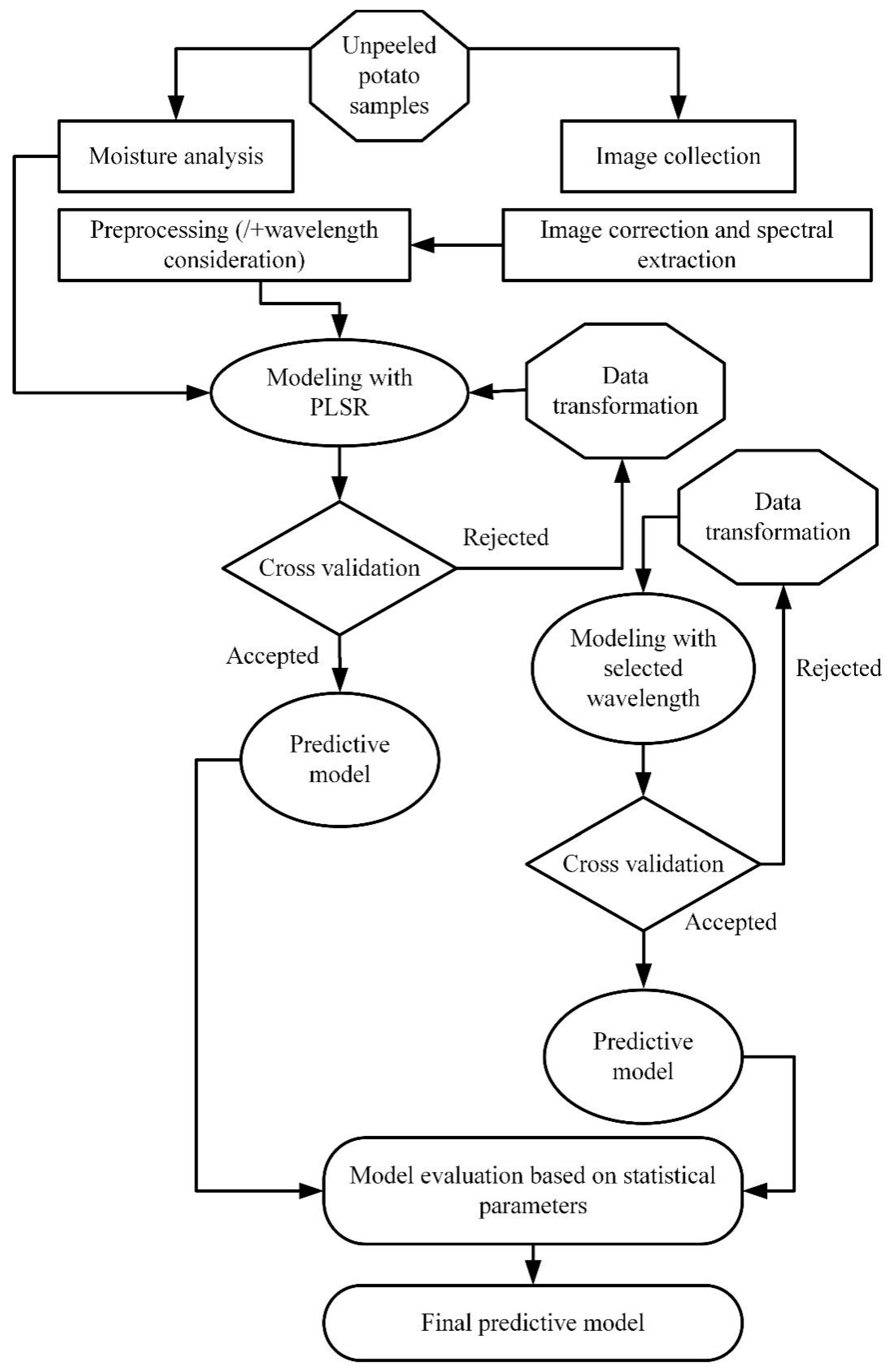
2. Materials and Methods
2.1. Sample Collection and Analysis
2.2. Preprocessing
2.3. Partial Least Squares Regression
2.4. Model Evaluation
3. Results and Discussion
4. Conclusions
Author Contributions
Funding
Institutional Review Board Statement
Informed Consent Statement
Data Availability Statement
Conflicts of Interest
References
- United Nations Economic Commission for Europe (U.N.E.C.). Food Loss and Waste—The Case of Seed Potato Certification. Available online: https://unece.org/fileadmin/DAM/trade/agr/meetings/ge.06/2017/RapporteursMtg_TheNetherlands/Food_Loss_Waste.pdf (accessed on 10 November 2022).
- Jennings, S.A.; Koehler, A.K.; Nicklin, K.J.; Deva, C.; Sait, S.M.; Challinor, A.J. Global potato yields increase under climate change with adaptation and CO2 fertilisation. Front. Sustain. Food Syst. 2020, 4, 519324. [Google Scholar] [CrossRef]
- FAO. International Year of the Potato. Available online: https://www.fao.org/agriculture/crops/thematic-sitemap/theme/hort-indust-crops/international-year-of-the-potato/en/ (accessed on 10 November 2022).
- Amjad, W.; Crichton, S.O.; Munir, A.; Hensel, O.; Sturm, B. Hyperspectral imaging for the determination of potato slice moisture content and chromaticity during the convective hot air drying process. Biosyst. Eng. 2018, 166, 170–183. [Google Scholar] [CrossRef]
- Amjad, W.; Hensel, O.; Munir, A. Batch drying of potato slices: Kinetic changes of colour and shrinkage in response of uniformly distributed drying temperature. Agric. Eng. Int. CIGR J. 2015, 17, 296–308. [Google Scholar]
- Onu, C.E.; Igbokwe, P.K.; Nwabanne, J.T.; Nwajinka, C.O.; Ohale, P.E. Evaluation of optimization techniques in predicting optimum moisture content reduction in drying potato slices. Artif. Intell. Agric. 2020, 4, 39–47. [Google Scholar] [CrossRef]
- Dong, J.; Guo, W. Nondestructive determination of apple internal qualities using near-infrared hyperspectral reflectance imaging. Food Anal. Methods 2015, 8, 2635–2646. [Google Scholar] [CrossRef]
- Wu, D.; Sun, D.W. Advanced applications of hyperspectral imaging technology for food quality and safety analysis and assessment: A review—Part II: Applications. Innov. Food Sci. Emerg. Technol. 2013, 19, 15–28. [Google Scholar] [CrossRef]
- Wu, D.; Shi, H.; Wang, S.; He, Y.; Bao, Y.; Liu, K. Rapid prediction of moisture content of dehydrated prawns using online hyperspectral imaging system. Anal. Chim. Acta 2012, 726, 57–66. [Google Scholar] [CrossRef]
- Liu, D.; Qu, J.; Sun, D.-W.; Pu, H.; Zeng, X.A. Non-destructive prediction of salt contents and water activity of porcine meat slices by hyperspectral imaging in a salting process. Innov. Food Sci. Emerg. Technol. 2013, 20, 316–323. [Google Scholar] [CrossRef]
- Muruganantham, P.; Wibowo, S.; Grandhi, S.; Samrat, N.H.; Islam, N. A systematic literature review on crop yield prediction with deep learning and remote sensing. Remote Sens. 2022, 14, 1990. [Google Scholar] [CrossRef]
- Islam, N.; Rashid, M.; Wibowo, S.; Wasimi, S.; Morshed, A.; Xu, C.; Moore, S. Machine learning based approach for weed detection in chilli field using RGB images. In Advances in Natural Computation, Fuzzy Systems and Knowledge Discovery; Meng, H., Lei, T., Li, M., Li, K., Xiong, N., Wang, L., Eds.; Springer: Cham, Switzerland, 2021; Volume 88, pp. 1097–1105. [Google Scholar]
- Islam, N.; Rashid, M.; Wibowo, S.; Xu, C.; Morshed, A.; Wasimi, S.; Moore, S.; Rahman, S.M. Early weed detection using image processing and machine learning techniques in an Australian chilli farm. Agriculture 2021, 11, 387. [Google Scholar] [CrossRef]
- Adão, T.; Hruška, J.; Pádua, L.; Bessa, J.; Peres, E.; Morais, R.; Sousa, J.J. Hyperspectral imaging: A review on UAV-Based sensors, data processing and applications for agriculture and forestry. Remote Sens. 2017, 9, 1110. [Google Scholar] [CrossRef]
- Tahmasbian, I.; Morgan, N.; Hosseini Bai, S.; Dunlop, M.; Moss, A. comparison of hyperspectral imaging and Near-Infrared spectroscopy to determine nitrogen and carbon concentrations in wheat. Remote Sens. 2021, 13, 1128. [Google Scholar] [CrossRef]
- Mozgeris, G.; Jonikavičius, D.; Jovarauskas, D.; Zinkevičius, R.; Petkevičius, S.; Steponavičius, D. Imaging from manned ultra-light and unmanned aerial vehicles for estimating properties of spring wheat. Precis. Agric. 2018, 19, 876–894. [Google Scholar] [CrossRef]
- Aasen, H.; Burkart, A.; Bolten, A.; Bareth, G. Generating 3D hyperspectral information with lightweight UAV snapshot cameras for vegetation monitoring: From camera calibration to quality assurance. ISPRS J. Photogramm. Remote Sens. 2015, 108, 245–259. [Google Scholar] [CrossRef]
- Liu, H.; Bruning, B.; Garnett, T.; Berger, B. Hyperspectral imaging and 3D technologies for plant phenotyping: From satellite to close-range sensing. Comput. Electron. Agric. 2020, 175, 105621. [Google Scholar] [CrossRef]
- Rajkumar, P.; Wang, N.; EImasry, G.; Raghavan, G.; Gariepy, Y. Studies on banana fruit quality and maturity stages using hyperspectral imaging. J. Food Eng. 2012, 108, 194–200. [Google Scholar] [CrossRef]
- Schulz, H.; Drews, H.-H.; Quilitzsch, R.; Krüger, H. Application of near infrared spectroscopy for the quantification of quality parameters in selected vegetables and essential oil plants. J. Near Infrared Spectrosc. 1998, 6, A125–A130. [Google Scholar] [CrossRef]
- Tarkosova, J.; Copikova, J. Determination of carbohydrate content in bananas during ripening and storage by near infrared spectroscopy. J. Near Infrared Spectrosc. 2000, 8, 21–26. [Google Scholar] [CrossRef]
- Jin, H.; Li, L.; Cheng, J. Rapid and non-destructive determination of moisture content of peanut kernels using hyperspectral imaging technique. Food Anal. Methods 2015, 8, 2524–2532. [Google Scholar] [CrossRef]
- Elbatawi, I.; Ebaid, M.; Hemeda, B. Determination of potato water content using nir diffuse reflection method. Misr J. Agric. Eng. 2008, 25, 1279–1292. [Google Scholar] [CrossRef]
- Kjær, A.; Nielsen, G.; Stærke, S.; Clausen, M.R.; Edelenbos, M.; Jørgensen, B. Prediction of starch, soluble sugars and amino acids in potatoes (Solanum tuberosum L.) using hyperspectral imaging, dielectric and LF-NMR methodologies. Potato Res. 2016, 59, 357–374. [Google Scholar] [CrossRef]
- Wang, F.; Wang, C.; Song, S.; Xie, S.; Kang, F. Study on starch content detection and visualization of potato based on hyperspectral imaging. Food Sci. Nutr. 2021, 9, 4420–4430. [Google Scholar] [CrossRef] [PubMed]
- Rady, A.; Guyer, D.; Lu, R. Evaluation of sugar content of potatoes using hyperspectral imaging. Food Bioprocess Technol. 2015, 8, 995–1010. [Google Scholar] [CrossRef]
- Li, B.; Xu, X.; Zhang, L.; Han, J.; Bian, C.; Li, G.; Liu, J.; Jin, L. Above-ground biomass estimation and yield prediction in potato by using UAV-based RGB and hyperspectral imaging. ISPRS J. Photogramm. Remote Sens. 2020, 162, 161–172. [Google Scholar] [CrossRef]
- Nigon, T.; Rosen, C.; Mulla, D.; Cohen, Y.; Alchanatis, V.; Rud, R. Hyperspectral imagery for the detection of nitrogen stress in potato for in-season management. In Proceedings of the 11th International Conference on Precision Agriculture, [CD-ROM], Indianapolis, IN, USA, 15–18 July 2012. [Google Scholar]
- López-Maestresalas, A.; Keresztes, J.C.; Goodarzi, M.; Arazuri, S.; Jarén, C.; Saeys, W. Non-destructive detection of blackspot in potatoes by Vis-NIR and SWIR hyperspectral imaging. Food Control 2016, 70, 229–241. [Google Scholar] [CrossRef]
- Ye, D.; Sun, L.; Tan, W.; Che, W.; Yang, M. Detecting and classifying minor bruised potato based on hyperspectral imaging. Chemom. Intell. Lab. Syst. 2018, 177, 129–139. [Google Scholar] [CrossRef]
- Gao, Y.; Li, Q.; Rao, X.; Ying, Y. Precautionary analysis of sprouting potato eyes using hyperspectral imaging technology. Int. J. Agric. Biol. Eng. 2018, 11, 153–157. [Google Scholar] [CrossRef]
- Shao, Y.; Liu, Y.; Xuan, G.; Wang, Y.; Gao, Z.; Hu, Z.; Han, X.; Gao, C.; Wang, K. Application of hyperspectral imaging for spatial prediction of soluble solid content in sweet potato. RSC Adv. 2020, 10, 33148–33154. [Google Scholar] [CrossRef]
- Do Trong, N.N.; Tsuta, M.; Nicolaï, B.; De Baerdemaeker, J.; Saeys, W. Prediction of optimal cooking time for boiled potatoes by hyperspectral imaging. J. Food Eng. 2011, 105, 617–624. [Google Scholar] [CrossRef]
- Duarte-Carvajalino, J.M.; Silva-Arero, E.A.; Góez-Vinasco, G.A.; Torres-Delgado, L.M.; Ocampo-Paez, O.D.; Castaño-Marín, A.M. Estimation of water stress in potato plants using hyperspectral imagery and machine learning algorithms. Horticulturae 2021, 7, 176. [Google Scholar] [CrossRef]
- Sun, Y.; Liu, Y.; Yu, H.; Xie, A.; Li, X.; Yin, Y.; Duan, X. Non-destructive prediction of moisture content and freezable water content of purple-fleshed sweet potato slices during drying process using hyperspectral imaging technique. Food Anal. Methods 2017, 10, 1535–1546. [Google Scholar] [CrossRef]
- Xiao, Q.; Bai, X.; He, Y. Rapid screen of the color and water content of fresh-cut potato tuber slices using hyperspectral imaging coupled with multivariate analysis. Foods 2020, 9, 94. [Google Scholar] [CrossRef] [PubMed]
- Bouraoui, M.; Richard, P.; Fichtali, J. A review of moisture content determination in foods using microwave oven drying. Food Res. Int. 1993, 26, 49–57. [Google Scholar] [CrossRef]
- Pu, Y.-Y.; Sun, D.-W. Vis–NIR hyperspectral imaging in visualizing moisture distribution of mango slices during microwave-vacuum drying. Food Chem. 2015, 188, 271–278. [Google Scholar] [CrossRef]
- Jung, A.; Vohland, M.; Thiele-Bruhn, S. Use of a portable camera for proximal soil sensing with hyperspectral image data. Remote Sens. 2015, 7, 11434–11448. [Google Scholar] [CrossRef]
- Buddenbaum, H.; Steffens, M. The effects of spectral pretreatments on chemometric analyses of soil profiles using laboratory imaging spectroscopy. Appl. Environ. Soil Sci. 2012, 2012, 274903. [Google Scholar] [CrossRef]
- Yan, H.; Li, P.-H.; Zhou, G.-S.; Wang, Y.-J.; Bao, B.-H.; Wu, Q.-N.; Huang, S.-L. Rapid and practical qualitative and quantitative evaluation of non-fumigated ginger and sulfur-fumigated ginger via Fourier-transform infrared spectroscopy and chemometric methods. Food Chem. 2021, 341, 128241. [Google Scholar] [CrossRef]
- Samrat, N.H.; Johnson, J.B.; White, S.; Naiker, M.; Brown, P. A Rapid Non-Destructive Hyperspectral Imaging Data Model for the Prediction of Pungent Constituents in Dried Ginger. Foods 2022, 11, 649. [Google Scholar] [CrossRef]
- Sädekoski, N. Tropical Altitudinal Gradient Soil Organic Carbon Estimation with VIS-NIR (400–1000 nm) Imaging Spectroscopy. Master’s Thesis, University of Helsinki, Helsinki, Finland, 2020. [Google Scholar]
- Vasques, G.; Grunwald, S.; Sickman, J. Comparison of multivariate methods for inferential modeling of soil carbon using visible/near-infrared spectra. Geoderma 2008, 146, 14–25. [Google Scholar] [CrossRef]
- Kämper, W.; Trueman, S.J.; Tahmasbian, I.; Bai, S.H. Rapid determination of nutrient concentrations in Hass avocado fruit by Vis/NIR hyperspectral imaging of flesh or skin. Remote Sens. 2020, 12, 3409. [Google Scholar] [CrossRef]
- Lin, X.; Sun, D.-W. Investigation of moisture distribution of ginger slices and splits during hot-air drying and rehydration procedures by NIR hyperspectral imaging. In Proceedings of the Sensing for Agriculture and Food Quality and Safety XII, Online, 27 April–1 May 2020; p. 114210D. [Google Scholar]
- Rossel, R.V.; Walvoort, D.; McBratney, A.; Janik, L.J.; Skjemstad, J. Visible, near infrared, mid infrared or combined diffuse reflectance spectroscopy for simultaneous assessment of various soil properties. Geoderma 2006, 131, 59–75. [Google Scholar] [CrossRef]
- Malmir, M.; Tahmasbian, I.; Xu, Z.; Farrar, M.B.; Bai, S.H. Prediction of soil macro-and micro-elements in sieved and ground air-dried soils using laboratory-based hyperspectral imaging technique. Geoderma 2019, 340, 70–80. [Google Scholar] [CrossRef]
- Rodríguez-Pulido, F.J.; Gordillo, B.; Heredia, F.J.; González-Miret, M.L. CIELAB–Spectral image MATCHING: An app for merging colorimetric and spectral images for grapes and derivatives. Food Control 2021, 125, 108038. [Google Scholar] [CrossRef]
- Abdi, H. Partial least squares regression and projection on latent structure regression (PLS Regression). WIREs Comput. Stat. 2010, 2, 97–106. [Google Scholar] [CrossRef]
- Malmir, M.; Tahmasbian, I.; Xu, Z.; Farrar, M.B.; Bai, S.H. Prediction of macronutrients in plant leaves using chemometric analysis and wavelength selection. J. Soils Sediments 2020, 20, 249–259. [Google Scholar] [CrossRef]
- Liu, Y.; Lyu, Q.; He, S.; Yi, S.; Liu, X.; Xie, R.; Zheng, Y.; Deng, L. Prediction of nitrogen and phosphorus contents in citrus leaves based on hyperspectral imaging. Int. J. Agric. Biol. Eng. 2015, 8, 80–88. [Google Scholar]
- Hossin, M.; Sulaiman, M. A review on evaluation metrics for data classification evaluations. Int. J. Data Min. Knowl. Manag. Process 2015, 5, 1. [Google Scholar]
- Su, W.H.; Xue, H. Imaging spectroscopy and machine learning for intelligent determination of potato and sweet potato quality. Foods 2021, 10, 2146. [Google Scholar] [CrossRef]
- Zhu, H.; Chu, B.; Fan, Y.; Tao, X.; Yin, W.; He, Y. Hyperspectral imaging for predicting the internal quality of Kiwifruits based on variable selection algorithms and chemometric models. Sci. Rep. 2017, 7, 7845. [Google Scholar] [CrossRef]
- Iqbal, A.; Sun, D.-W.; Allen, P. Prediction of moisture, color and pH in cooked, pre-sliced turkey hams by NIR hyperspectral imaging system. J. Food Eng. 2013, 117, 42–51. [Google Scholar] [CrossRef]
- John, R.; Bhardwaj, R.; Jeyaseelan, C.; Bollinedi, H.; Singh, N.; Harish, G.; Singh, R.; Nath, D.J.; Arya, M.; Sharma, D. Germplasm variability-assisted near infrared reflectance spectroscopy chemometrics to develop multi-trait robust prediction models in rice. Front. Nutr. 2022, 2022, 946255. [Google Scholar] [CrossRef] [PubMed]
- Mehmood, T.; Liland, K.H.; Snipen, L.; Sæbø, S. A review of variable selection methods in Partial Least Squares Regression. Chemom. Intell. Lab. Syst. 2012, 118, 62–69. [Google Scholar] [CrossRef]
- Xu, S.; Zhao, Y.; Wang, M.; Shi, X. Comparison of multivariate methods for estimating selected soil properties from intact soil cores of paddy fields by Vis–NIR spectroscopy. Geoderma 2018, 310, 29–43. [Google Scholar] [CrossRef]
- Ruett, M.; Junker-Frohn, L.V.; Siegmann, B.; Ellenberger, J.; Jaenicke, H.; Whitney, C.; Luedeling, E.; Tiede-Arlt, P.; Rascher, U. Hyperspectral imaging for high-throughput vitality monitoring in ornamental plant production. Sci. Hortic. 2022, 291, 110546. [Google Scholar] [CrossRef]
- Onwude, D.I.; Hashim, N.; Abdan, K.; Janius, R.; Chen, G. Combination of computer vision and backscattering imaging for predicting the moisture content and colour changes of sweet potato (Ipomoea batatas L.) during drying. Comput. Electron. Agric. 2018, 150, 178–187. [Google Scholar] [CrossRef]






| Model | Preprocessing Method | LV | Wavelength (A/B/C) | No Wavelength Selection | VIP Based Wavelength Selection | β-Coefficient Wavelength Selection | ||||||
|---|---|---|---|---|---|---|---|---|---|---|---|---|
| R2 | RPD | RMSE | R2 | RPD | RMSE | R2 | RPD | RMSE | ||||
| I | NO | 8 | 204/73/51 | 0.53 | 1.46 | 5.04 | 0.51 | 1.43 | 5.16 | 0.53 | 1.47 | 5.02 |
| II | 1D-SG | 6 | 204/61/61 | 0.48 | 1.39 | 5.29 | 0.46 | 1.36 | 5.40 | 0.48 | 1.38 | 5.32 |
| III | 2D-SG | 2 | 204/75/57 | 0.26 | 1.16 | 6.34 | 0.29 | 1.18 | 6.22 | 0.30 | 1.19 | 6.18 |
| IV | SNV | 7 | 204/65/52 | 0.45 | 1.35 | 5.46 | 0.40 | 1.29 | 5.73 | 0.43 | 1.33 | 5.54 |
| V | MSC | 7 | 204/62/51 | 0.47 | 1.37 | 5.36 | 0.44 | 1.34 | 5.50 | 0.47 | 1.37 | 5.36 |
| VI | MF5 | 8 | 204/66/53 | 0.49 | 1.40 | 5.27 | 0.47 | 1.38 | 5.35 | 0.44 | 1.34 | 5.49 |
| VII | MF9 | 8 | 204/67/56 | 0.47 | 1.38 | 5.35 | 0.45 | 1.35 | 5.44 | 0.41 | 1.30 | 5.66 |
| Model | Preprocessing Method | LV | Wavelength (A/B/C) | No Wavelength Selection | VIP Based Wavelength Selection | β-Coefficient Wavelength Selection | ||||||
|---|---|---|---|---|---|---|---|---|---|---|---|---|
| R2 | RPD | RMSE | R2 | RPD | RMSE | R2 | RPD | RMSE | ||||
| I | NO | 2 | 79/17/13 | 0.07 | 1.04 | 7.11 | 0.07 | 1.03 | 7.12 | 0.07 | 1.03 | 7.12 |
| II | 1D-SG | 12 | 79/28/27 | 0.66 | 1.71 | 4.31 | 0.58 | 1.55 | 4.77 | 0.64 | 1.67 | 4.40 |
| III | 2D-SG | 1 | 79/46/46 | 0.10 | 1.05 | 7.00 | 0.10 | 1.05 | 7.01 | 0.10 | 1.05 | 7.01 |
| IV | SNV | 2 | 79/14/14 | 0.22 | 1.13 | 6.53 | 0.22 | 1.13 | 6.50 | 0.22 | 1.13 | 6.51 |
| V | MSC | 2 | 79/16/18 | 0.18 | 1.10 | 6.69 | 0.18 | 1.10 | 6.67 | 0.18 | 1.10 | 6.67 |
| VI | MF5 | 2 | 79/17/14 | 0.07 | 1.04 | 7.11 | 0.07 | 1.03 | 7.12 | 0.07 | 1.03 | 7.12 |
| VII | MF9 | 2 | 79/18/15 | 0.07 | 1.04 | 7.11 | 0.07 | 1.03 | 7.13 | 0.07 | 1.03 | 7.12 |
Disclaimer/Publisher’s Note: The statements, opinions and data contained in all publications are solely those of the individual author(s) and contributor(s) and not of MDPI and/or the editor(s). MDPI and/or the editor(s) disclaim responsibility for any injury to people or property resulting from any ideas, methods, instructions or products referred to in the content. |
© 2022 by the authors. Licensee MDPI, Basel, Switzerland. This article is an open access article distributed under the terms and conditions of the Creative Commons Attribution (CC BY) license (https://creativecommons.org/licenses/by/4.0/).
Share and Cite
Muruganantham, P.; Samrat, N.H.; Islam, N.; Johnson, J.; Wibowo, S.; Grandhi, S. Rapid Estimation of Moisture Content in Unpeeled Potato Tubers Using Hyperspectral Imaging. Appl. Sci. 2023, 13, 53. https://doi.org/10.3390/app13010053
Muruganantham P, Samrat NH, Islam N, Johnson J, Wibowo S, Grandhi S. Rapid Estimation of Moisture Content in Unpeeled Potato Tubers Using Hyperspectral Imaging. Applied Sciences. 2023; 13(1):53. https://doi.org/10.3390/app13010053
Chicago/Turabian StyleMuruganantham, Priyanga, Nahidul Hoque Samrat, Nahina Islam, Joel Johnson, Santoso Wibowo, and Srimannarayana Grandhi. 2023. "Rapid Estimation of Moisture Content in Unpeeled Potato Tubers Using Hyperspectral Imaging" Applied Sciences 13, no. 1: 53. https://doi.org/10.3390/app13010053
APA StyleMuruganantham, P., Samrat, N. H., Islam, N., Johnson, J., Wibowo, S., & Grandhi, S. (2023). Rapid Estimation of Moisture Content in Unpeeled Potato Tubers Using Hyperspectral Imaging. Applied Sciences, 13(1), 53. https://doi.org/10.3390/app13010053

