Port-Related Shipping Gas Emissions—A Systematic Review of Research
Abstract
:1. Introduction
2. Review Methodology
3. Discussion and Results
3.1. Analytical Overview of the Literature—First Layer
3.2. Duplicate Exclusion and Quantification of Sources—Second Layer
3.3. Analysis of the Most Commonly Applied Methodologies and Datasets—Third Layer
3.3.1. ENTEC and NAEI Research
- E: Emissions per vessel—in grams (g);
- T: Average time spent at berth/manoeuvring per calling—in hours (h);
- ME: Installed main engine power—in kilowatts (kW);
- LFME: Average load factor of main engine at berth/manoeuvring—as a percentage of ME power (%);
- AE: Installed auxiliary engine power—in kilowatts (kW);
- LFAE: Average load factor of main engine at berth/manoeuvring—as a percentage of ME power (%);
- EF: Emission factors assigned to each vessel for at berth/manoeuvring depending on each fuel type and engine speed—in grams per kilowatt hour (g/kWh).
3.3.2. US EPA Research
- E: Emissions per vessel by mode—in grams (g);
- P: Engine operating power—in kilowatts (kW);
- A: Engine operating activity—in hours (h);
- EF: Emission factors of different pollutants in regard to engine group, engine type, fuel type, keel laid—in grams per kilowatt hour (g/kWh);
- LLAF: Low load adjustment factor, a unitless factor that reflects increasing propulsion emissions during low load operations—always 1 for auxiliary engines and boilers.
3.3.3. POLA and POLB Research
- Ei: Emissions by mode—in grams (g);
- Energyi: Energy demand by mode as the energy output of the engine(s) or boiler(s) over the period of time—in grams per kilowatt hour (g/kWh);
- EF: Emission factor depends on engine type, IMO tier and fuel used—in grams per kilowatt hour (g/kWh);
- FCF: Fuel correction factors are used to adjust from a base fuel associated with the EF and the fuel being used—dimensionless;
- CF: Control factor(s) for emission reduction technologies—dimensionless.
3.3.4. SMED—IVL Research
- E: Resulting emissions—in grams (g);
- EF: Emission factors that can depend on, e.g., engine age, type of engine, fuel used and exhaust gas aftertreatment—in grams per kilowatt hour (g/kWh);
- t: Time in an operational mode—in hours (h);
- P: Power needed in an operational mode—in kilowatts (kW).
3.3.5. EEA Research
- ETrip: Emission over a complete trip—in metric tonnes (t);
- FC: Fuel consumption—in metric tonnes (t);
- EF: Emission factors of different pollutants in regard to engine category, engine type, fuel type, activity mode—in kilograms per ton of fuel (g/t) or grams per kilowatt hour (g/kWh);
- i: Pollutant;
- m: Fuel type;
- j: Engine type;
- p: The different phase of trip (activity);
- LF: Average load factor of engine at berth/manoeuvring—as a percentage of engine power (%);
- P: Engine nominal power—in kilowatts (kW);
- T: Average time spent in phase of trip (activity)—in hours (h);
- e: Engine category.
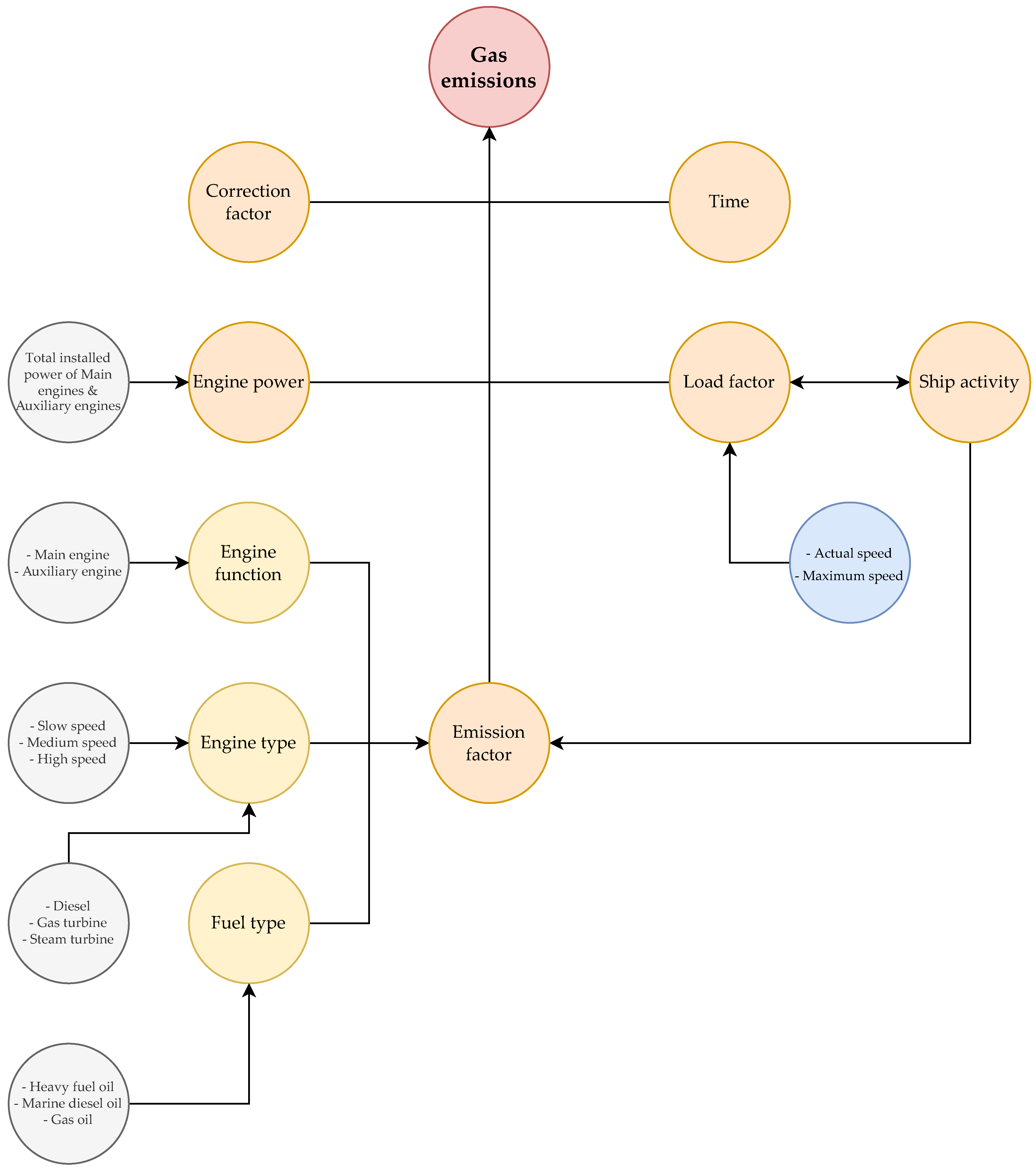
3.4. Comparative Analysis of Key Components and Proposition of Relevant Methodology for Estimation of Ship Emissions in Ports—Fourth Layer
- E: Emissions quantity by mode for each ship call—in grams (g);
- PME/AE: Total power of main engines/auxiliary engines—in grams per kilowatt hour (g/kWh);
- LF: Load factor expressed as actual engine work output—as a percentage of engine power (%);
- EF: Emission factors of different pollutants in regard to engine function, engine type, fuel type, installation year—in grams per kilowatt hour (g/kWh);
- T: Time spent in a certain movement activity—in hours (h);
- CF: Control factor for emission reduction technologies—constant.
4. Conclusions
Author Contributions
Funding
Data Availability Statement
Conflicts of Interest
References
- IMO. Available online: https://www.imo.org (accessed on 22 November 2021).
- ICCT. Available online: https://theicct.org (accessed on 22 November 2021).
- UNCTAD. Available online: https://unctad.org/topic/transport-and-trade-logistics/review-of-maritime-transport (accessed on 22 November 2021).
- IMO. Available online: https://www.imo.org/en/OurWork/Environment/Pages/Greenhouse-Gas-Studies-2014 (accessed on 22 November 2021).
- Nunes, R.; Alvim-Ferraz, M.; Martins, F.; Sousa, S. Assessment of shipping emissions on four ports of Portugal. Environ. Pollut. 2017, 231, 1370–1379. [Google Scholar] [CrossRef] [PubMed]
- Eyring, V.; Isaksen, I.S.; Berntsen, T.; Collins, W.J.; Corbett, J.J.; Endresen, O.; Grainger, R.G.; Moldanova, J.; Schlager, H.; Stevensoni, D.S. Transport impacts on atmosphere and climate: Shipping. Atmos. Environ. 2010, 44, 4735–4771. [Google Scholar] [CrossRef]
- NRDC. Available online: https://www.nrdc.org/resources/harboring-pollution-strategies-clean-us-ports (accessed on 22 November 2021).
- WHO. Available online: https://www.who.int (accessed on 22 November 2021).
- ESPO. Available online: https://www.espo.be/publications (accessed on 23 November 2021).
- IMO. Available online: https://www.imo.org/en/OurWork/Environment/Pages/Air-Pollution (accessed on 23 November 2021).
- IMO. Available online: https://www.imo.org/en/OurWork/Environment/Pages/Nitrogen-oxides-(NOx)-Regulation-13 (accessed on 23 November 2021).
- Lee, H.; Pham, H.T.; Chen, M.; Choo, S. Bottom-Up Approach Ship Emission Inventory in Port of Incheon Based on VTS Data. J. Adv. Transp. 2021, 2021, 1–16. [Google Scholar] [CrossRef]
- Topic, T.; Murphy, J.A.; Pazouki, K.; Norman, R. Assessment of ship emissions in coastal waters using spatial projections of ship tracks, ship voyage and engine specification data. Clean. Eng. Technol. 2021, 2, 100089. [Google Scholar] [CrossRef]
- Corbett, J.J.; Koehler, H.W. Updated emissions from ocean shipping. J. Geophys. Res. Atmos. 2003, 108. [Google Scholar] [CrossRef]
- Toscano, D.; Murena, F. Atmospheric ship emissions in ports: A review. Correlation with data of ship traffic. Atmos. Environ. X 2019, 4, 100050. [Google Scholar] [CrossRef]
- European Environment Agency. EMEP/EEA Air Pollutant Emission Inventory Guidebook 2019—Update Oct. 2020; Publications Office of the European Union: Luxembourg, 2020.
- IMO. Available online: https://www.imo.org/en/OurWork/Safety/Pages/AIS.aspx (accessed on 5 December 2021).
- Page, M.J.; McKenzie, J.E.; Bossuyt, P.M.; Boutron, I.; Hoffmann, T.C.; Mulrow, C.D.; Shamseer, L.; Tetzlaff, J.M.; Akl, E.A.; Brennan, S.E.; et al. The PRISMA 2020 statement: An updated guideline for reporting systematic reviews. BMJ 2021, 372, n71. [Google Scholar] [CrossRef]
- PRISMA. Available online: http://www.prisma-statement.org/ (accessed on 6 December 2021).
- AIR GO KOREA. Available online: https://www.air.go.kr/jbmd/sub37.do?tabPage=0 (accessed on 8 December 2021).
- California Air Resources Board. Diesel Particulate Matter Exposure Assessment Study for the Ports of Los Angeles and Long Beach; California Air Resources Board: Sacramento, CA, USA, 2006.
- CARB. Available online: https://www.arb.ca.gov/msei/offroad/pubs/ocean_going_vessels_pm_emfac.pdf (accessed on 7 December 2021).
- Dalsøren, S.B.; Eide, M.; Endresen, Ø.; Mjelde, A.; Gravir, G.; Isaksen, I.S.A. Update on emissions and environmental impacts from the international fleet of ships: The contribution from major ship types and ports. Atmos. Chem. Phys. 2009, 9, 2171–2194. [Google Scholar] [CrossRef] [Green Version]
- European Environment Agency. EMEP/EEA Air Pollutant Emission Inventory Guidebook 2009; Publications Office of the European Union: Luxembourg, 2009.
- European Environment Agency. EMEP/EEA Air Pollutant Emission Inventory Guidebook 2013; Publications Office of the European Union: Luxembourg, 2013.
- European Environment Agency. EMEP/EEA Air Pollutant Emission Inventory Guidebook 2016; Publications Office of the European Union: Luxembourg, 2016.
- Trozzi, C. Update of Emission Estimate Methodology for Maritime Navigation; Report; Techne Consulting: Roma, Italy, 2010. [Google Scholar]
- Entec UK Limited. Quantification of Emissions from Ships Associated with Ship Movements between Ports in the European Community, Prepared for the European Commission; Entec UK Limited: Cheshire, UK, 2002. [Google Scholar]
- Entec UK Limited. Preliminary Assignment of Ship Emissions to European Countries; Final Report; Entec UK Limited: London, UK, 2005. [Google Scholar]
- Entec UK Limited. Ship Emissions Inventory, Mediterranean Sea; Final Report; Entec UK Limited: Brussels, Belgium, 2007. [Google Scholar]
- ENTEC. UK Ship Emissions Inventory Final Report. 2010. Available online: https://uk-air.defra.gov.uk/assets/documents/reports/cat15/1012131459_21897_Final_Report_291110.pdf (accessed on 15 December 2021).
- International Maritime Organization. Second IMO GHG Study; International Maritime Organization: London, UK, 2009.
- International Maritime Organization. Third IMO GHG Study; International Maritime Organization: London, UK, 2014.
- Cooper, D.; Gustafsson, T. Methodology for calculating emissions from ships: 1. Update of emission factors. In Swedish Methodology for Environmental Data; SMHI Swedish Meteorological and Hydrological Institute: Norrköping, Sweden, 2004. [Google Scholar]
- Cooper, D.A. HCB, PCB, PCDD and PCDF Emissions from Ships; IVL Swedish Environmental Research Institute: Göteborg, Sweden, 2005. [Google Scholar]
- Lloyd’s Register. Marine Exhaust Emissions Research Programme; Lloyd’s Register: London, UK, 1995. [Google Scholar]
- MAN Energy Solutions. Basic Principles of Ship Propulsion; MAN Energy Solutions: Copenhagen, Denmark, 2013. [Google Scholar]
- Trozzi, C.; Vaccaro, R. Methodologies for Estimating Air Pollutant Emissions from Ships; TECHNRE SRL: Rome, Italy, 1998. [Google Scholar]
- Sandmo, T. The Norwegian Emission Inventory 2010: Documentation of Methodologies for Estimating Emissions of Greenhouse Gases and Long Range Transboundary Air Pollutants; Statistics Norway: Oslo, Norway, 2010. [Google Scholar]
- Starcrest Consulting Group LLC. Port of Los Angeles Baseline Air Emissions Inventory, Prepared for the Port of Los Angels; Starcrest Consulting Group: Poulsbo, DC, USA, 2004. [Google Scholar]
- Starcrest Consulting Group. Port of Log Angeles Inventory of Air Emissions—2007; Starcrest Consulting Group: Poulsbo, DC, USA, 2008. [Google Scholar]
- Starcrest Consulting Group. Port of Log Angeles Inventory of Air Emissions—2008; Starcrest Consulting Group: Poulsbo, DC, USA, 2009. [Google Scholar]
- Starcrest Consulting Group. Port of Log Angeles Inventory of Air Emissions—2011; Starcrest Consulting Group: Poulsbo, DC, USA, 2012. [Google Scholar]
- Starcrest Consulting Group. Port of Log Angeles Inventory of Air Emissions—2012; Starcrest Consulting Group: Poulsbo, DC, USA, 2013. [Google Scholar]
- Starcrest Consulting Group. Port of Long Beach Air Emissions Inventory—2009; Starcrest Consulting Group: Poulsbo, DC, USA, 2010. [Google Scholar]
- Jalkanen, J.-P.; Johansson, L.; Kukkonen, J.; Brink, A.; Kalli, J.; Stipa, T. Extension of an assessment model of ship traffic exhaust emissions for particulate matter and carbon monoxide. Atmos. Chem. Phys. 2012, 12, 2641–2659. [Google Scholar] [CrossRef] [Green Version]
- Browning, L.; Bailey, K. Current Methodologies and Best Practices for Preparing Port Emission Inventories; ICF International: Fairfax, VA, USA, 2006. [Google Scholar]
- U.S. Environmental Protection Agency. Current Methodologies in Preparing Mobile Source Port-Related Emission Inventories; Final Report; April 2009; ICF International: Fairfax, VA, USA, 2009.
- Tzannatos, E. Ship emissions and their externalities for the port of Piraeus—Greece. Atmos. Environ. 2009, 44, 400–407. [Google Scholar] [CrossRef]
- Alvera, F.; Saraçb, B.A.; Şahinc, U.A. Estimating of shipping emissions in the Samsun Port from 2010 to 2015. Atmos. Poll. Res. 2018, 9, 822–828. [Google Scholar] [CrossRef]
- Joshy, J.; Patil, R.S.; Gupta, S.K. Estimation of air pollutant emission loads from construction and operational activities of a port and harbour in Mumbai, India. Environ. Monit. Assess. 2008, 159, 85–98. [Google Scholar]
- Deniz, C.; Kilic, A. Estimation and assessment of shipping emissions in the region of Ambarlı Port, Turkey. Environ. Prog. Sustain. Energy 2009, 29, 107–115. [Google Scholar] [CrossRef]
- Sang-Keun, S.; Zang-Ho, S.; Yoo-Keun, K.; Yoon-Hee, K.; In-Bo, O.; Chang-Hoon, J. Influence of ship emissions on ozone concentrations around coastal areas during summer season. Atmos. Environ. 2010, 44, 713–723. [Google Scholar]
- Deniz, C.; Kilic, A.; Cıvkaroglu, G. Estimation of shipping emissions in Candarli Gulf, Turkey. Environ. Monit. Assess. 2010, 171, 219–228. [Google Scholar] [CrossRef]
- Villalba, G.; Gemechu, E.D. Estimating GHG emissions of marine ports—The case of Barcelona. Energy Policy 2011, 39, 1363–1368. [Google Scholar] [CrossRef]
- Berechman, J.; Tseng, P.H. Estimating the environmental costs of port related emissions: The case of Kaohsiung. Transp. Res. Part D Transp. Environ. 2012, 17, 35–38. [Google Scholar] [CrossRef]
- Yau, P.S.; Lee, S.C.; Corbett, J.J.; Wang, C.; Cheng, Y.; Ho, K.F. Estimation of exhaust emission from ocean-going vessels in Hong Kong. Sci. Total Environ. 2012, 431, 299–306. [Google Scholar] [CrossRef]
- Song, S. Ship emissions inventory, social cost and eco-efficiency in Shanghai Yangshan port. Atmos. Environ. 2014, 82, 288–297. [Google Scholar] [CrossRef]
- Saraçoğlu, H.; Deniz, C.; Kılıç, A. An investigation on the effects of ship sourced emissions in Izmir Port, Turkey. Sci. World J. 2013, 2013, 1–8. [Google Scholar] [CrossRef]
- Chang, Y.T.; Song, Y.; Roh, Y. Assessing greenhouse gas emissions from port vessel operations at the Port of Incheon. Transp. Res. Part D Transp. Environ. 2013, 25, 1–4. [Google Scholar] [CrossRef]
- McArthur, D.P.; Osland, L. Ships in a city harbour: An economic valuation of atmospheric emissions. Transp. Res. Part D Transp. Environ. 2013, 21, 47–52. [Google Scholar] [CrossRef]
- Ng, S.K.; Loh, C.; Lin, C.; Booth, V.; Chan, J.W.; Yip, A.C.; Li, Y.; Lau, A.K. Policy change driven by an AIS-assisted marine emission inventory in Hong Kong and the Pearl River Delta. Atmos. Environ. 2013, 76, 102–112. [Google Scholar] [CrossRef]
- Castells-Sanabra, M.; Usabiaga-Santamaría, J.J.; Martínez de Osés, F.X. Manoeuvring and hotelling external costs: Enough for alternative energy sources? Marit. Policy Manag. 2014, 41, 42–60. [Google Scholar] [CrossRef] [Green Version]
- Song, S.K.; Shon, Z.H. Current and future emission estimates of exhaust gases and particles from shipping at the largest port in Korea. Environ. Sci. Pollut. Res. 2014, 21, 6612–6622. [Google Scholar] [CrossRef] [PubMed]
- Cullinane, K.; Tseng, P.-H.; Gordon, W. Estimation of container ship emissions at berth in Taiwan. Int. J. Sustain. Transp. 2016, 10, 466–474. [Google Scholar] [CrossRef]
- Tichavska, M.; Tovar, B. Port-city exhaust emission model: An application to cruise and ferry operations in Las Palmas Port. Transp. Res. Part A Policy Pract. 2015, 78, 347–360. [Google Scholar] [CrossRef]
- Dragović, B.; Tzannatos, E.; Tselentis, V.; Meštrović, R.; Škurić, M. Ship emissions and their externalities in cruise ports. Transp. Res. Part D Transp. Environ. 2015, 61, 289–300. [Google Scholar] [CrossRef]
- Goldsworthy, L.; Goldsworthy, B. Modelling of ship engine exhaust emissions in ports and extensive coastal waters based on terrestrial AIS data–An Australian case study. Environ. Model. Softw. 2015, 63, 45–60. [Google Scholar] [CrossRef]
- Chen, D.; Zhao, Y.; Nelson, P.; Li, Y.; Wang, X.; Zhou, Y.; Lang, J.; Guo, X. Estimating ship emissions based on AIS data for port of Tianjin, China. Atmos. Environ. 2016, 145, 10–18. [Google Scholar] [CrossRef]
- Papaefthimiou, S.; Maragkogianni, A.; Andriosopoulos, K. Evaluation of cruise ships emissions in the Mediterranean basin: The case of Greek ports. Int. J. Sustain. Transp. 2016, 10, 985–994. [Google Scholar] [CrossRef]
- Knežević, V.; Radoslav, R.; Čedomir, D. Emission Inventory of Marine Traffic for the Port of Zadar. Pomorstvo 2018, 32, 239–244. [Google Scholar] [CrossRef] [Green Version]
- Kwon, Y.; Lim, H.; Lim, Y.; Lee, H. Implication of activity-based vessel emission to improve regional air inventory in a port area. Atmos. Environ. 2019, 203, 262–270. [Google Scholar] [CrossRef]
- Bacalja, B.; Krčum, M.; Slišković, M. A Line Ship Emissions while Manoeuvring and Hotelling—A Case Study of Port Split. JMSE 2020, 8, 953. [Google Scholar] [CrossRef]
- Stazić, L.; Radonja, R.; Pelić, V.; Lalić, B. The Port of Split international marine traffic emissions inventory. Pomorstvo 2020, 34, 32–39. [Google Scholar] [CrossRef]
- Pastorčić, D.; Radonja, R.; Knežević, V.; Pelić, V. Emission Inventory of Marine Traffic for the Port of Šibenik. Pomorstvo 2020, 34, 86–92. [Google Scholar] [CrossRef]
- Lee, H.; Park, D.; Choo, S.; Pham, H.T. Estimation of the Non-Greenhouse Gas Emissions Inventory from Ships in the Port of Incheon. Sustainability 2020, 12, 8231. [Google Scholar] [CrossRef]
- Bratić, K.; Stazić, L.; Vukičević, M.; Lalić, B. Cruise Vessels Air Pollution Inventory for the Port of Kotor. Trans. Marit. Sci. 2021, 10, 200–207. [Google Scholar] [CrossRef]
- Aether Ltd. Air Pollutant Inventories for England, Scotland, Wales, and Northern Ireland: 2005–2019; Aether Ltd.: Oxford, UK, 2021. [Google Scholar]
- Ricardo Energy & Environment. A Review of the NAEI Shipping Emissions Methodology; Ricardo Energy & Environment: London, UK, 2017. [Google Scholar]
- United States Environmental Protection Agency. Ports Emissions Inventory Guidance: Methodologies for Estimating Port-Related and Goods Movement Mobile Source Emissions; United States Environmental Protection Agency: Ann Arbor, MI, USA, 2020.
- Starcrest Consulting Group. Port of Los Angeles Inventory of Air Emissions—2020; Starcrest Consulting Group: Poulsbo, DC, USA, 2021. [Google Scholar]
- Starcrest Consulting Group. San Pedro Bay Ports Emissions Inventory Methodology Report, Version 2; Starcrest Consulting Group: Poulsbo, DC, USA, 2021. [Google Scholar]
- Swedish Environmental Protection Agency. Emission Factors for Shipping in Scenarios; Swedish Meteorological and Hydrological Institute: Norrköping, Sweden, 2020.
- Parsmo, R.; Jivén, K. Measures to Reduce Emissions from Ships A Case Study: An Early Evaluation of the Potentials of Digitalization and Changed Framework for Port Calls in the Port of Gävle; IVL Swedish Environmental Research Institute: Stockholm, Sweden, 2020. [Google Scholar]
- European Environment Agency. EMEP/EEA Air Pollutant Emission Inventory Guidebook 2019; Publications Office of the European Union: Luxembourg, 2019.




| Abbreviation | Reference Number | Abbreviation | Reference Number | Abbreviation | Reference Number |
|---|---|---|---|---|---|
| CAPSS/PAQman© | [20] | CARB 06 | [21] | CARB 07 | [22] |
| FEMA 09 | [23] | EEA 09 | [24] | EEA 13 | [25] |
| EEA 16 | [26] | EEA 19 | [16] | EEM 10 | [27] |
| ENTEC 02 | [28] | ENTEC 05 | [29] | ENTEC 07 | [30] |
| ENTEC 10 | [31] | IMO GHG 09 | [32] | IMO GHG 14 | [33] |
| SMED 04 | [34] | IVL 05 | [35] | L R 95 | [36] |
| MAN | [37] | MEET 98 | [38] | NEI 10 | [39] |
| POLA 04 | [40] | POLA 08 | [41] | POLA 09 | [42] |
| POLA 12 | [43] | POLA 13 | [44] | POLB 10 | [45] |
| SEA | [13] | STEAM | [46] | US EPA 06 | [47] |
| US EPA 09 | [48] | PIRAEUS 09 | [49] | SAMSUN 10-15 | [50] |
| Record Data | Methodological Base and Reference | Data Method and/or Default Reference Abbreviation | |||||||
|---|---|---|---|---|---|---|---|---|---|
| No. | Paper | Port | Year | Method Base | Approach | Method Reference Abbreviation | MA and TD of Trafficgram | EF | LF |
| 1 | [51] | Mumbai | 2008 | EB | Bottom-up | MEET 98 | LPA | US EPA 06/MEET 98 | US EPA 06/POLA 04 |
| 2 | [49] | Piraeus | 2009 | EB | Bottom-up | ENTEC 07/US EPA 06 | LPA | ENTEC 02/ENTEC 07 | PIRAEUS 09 |
| 3 | [52] | Ambarlı | 2009 | FB | Bottom-up | MEET 98 | LPA | MEET 98 | MEET 98 |
| 4 | [53] | Busan | 2010 | EB | Bottom-up | CARB 06 | LPA | ENTEC 02/SMED 04 | ENTEC 02/CARB 06 |
| 5 | [54] | 10 terminals—Turkey | 2010 | EB | Bottom-up | ENTEC 05 | LPA/EEA 06 | ENTEC 05 | ENTEC 05 |
| 6 | [55] | Barcelona | 2011 | EB | Bottom-up | US EPA 09 | LPA/LPC | US EPA 09 | US EPA 09 |
| 7 | [56] | Kaohsiung | 2012 | EB | Bottom-up | ENTEC 07/US EPA 06 | LPA | ENTEC 05/ENTEC 07 | POLA 08 |
| 8 | [57] | Hong Kong | 2012 | EB | Bottom-up | US EPA 06 | AIS/LPA | US EPA 06/ENTEC 02/L R 95 | US EPA 06 |
| 9 | [58] | Shanghai | 2013 | EB | Bottom-up | ENTEC 02/SMED 04/POLB 10/IMO GHG 09 | AIS/LPA | POLB 10/ENTEC 02/CARB 07/SMED 04 | POLB 10 |
| 10 | [59] | Izmir | 2013 | EB | Bottom-up | ENTEC 05 | LPA | ENTEC 05 | ENTEC 05 |
| 11 | [60] | Incheon | 2013 | FB | Bottom-up | US EPA 06 | LPA | POLA 08 | POLA 08 |
| 12 | [61] | Bergen | 2013 | FB | Bottom-up | US EPA 06/EEM 10 | LPA | NEI 10 | FEMA 09 |
| 13 | [62] | Hong Kong | 2013 | EB | Bottom-up | US EPA 09 | AIS/LPA/L MIU | US EPA 09/POLA 09 | US EPA 09/POLA 09 |
| 14 | [63] | 14 ports—Spain | 2014 | EB | Bottom-up | EEA 09 | LPA/ENTEC 05 | ENTEC 05 | ENTEC 02 |
| 15 | [64] | Busan | 2014 | EB | Bottom-up | CARB 06/ENTEC 02 | L MIU | ENTEC 02/ENTEC 05/ENTEC 07/SMED 04 | ENTEC 02/CARB 06 |
| 16 | [65] | 3 ports—Taiwan | 2014 | EB | Bottom-up | ENTEC 05 | NMO | US EPA 09/ENTEC 02 | POLA 04/US EPA 06/US EPA 06 |
| 17 | [66] | Las Palmas | 2015 | EB | Bottom-up | STEAM | AIS/LPA | STEAM | STEAM |
| 18 | [67] | Dubrovnik and Kotor | 2015 | EB | Bottom-up | US EPA 06/US EPA 09/ENTEC 07 | LPA | US EPA 09 | PIRAEUS 09 |
| 19 | [68] | 34 ports—Australia | 2015 | FB/EB | Top-down/bottom-up | ENTEC 02/SMED 04/POLA 12 | AIS/LPA | ENTEC 02/SMED 04/IVL 05/POLA 12 | US EPA 09 |
| 20 | [69] | Tianjin | 2016 | EB | Bottom-up | ENTEC 02/SMED 04/POLB 10/POLA 12/POLA 13 | AIS/LPA | SMED 04/US EPA 09/ENTEC 02 | POLB 10 |
| 21 | [70] | 18 ports—Greece | 2016 | EB | Bottom-up | ENTEC 07 | AIS/LPA | ENTEC 07 | PIRAEUS 09 |
| 22 | [5] | 4 ports—Portugal | 2017 | EB | Bottom-up | EEA 16 | L MIU | EEA 16/ENTEC 02/US EPA 09/SMED 04 | ENTEC 02 |
| 23 | [71] | Zadar | 2018 | EB | Bottom-up | EEM 10 | LPA/ENTEC 02 | ENTEC 10 | ENTEC 02/US EPA 06 |
| 24 | [50] | Samsun | 2018 | EB | Bottom-up | ENTEC 05 | LPA | ENTEC 05 | SAMSUN 10–15 |
| 25 | [72] | Incheon | 2019 | FB/EB | Top-down/bottom-up | CAPSS/PAQman© | AIS/LPA | EEA 13/US EPA 09/ENTEC 02 | US EPA 09 |
| 26 | [73] | Split | 2020 | EB | Bottom-up | EEA 19 | LPA/LPC/ENTEC 02 | ENTEC 10 | ENTEC 02 |
| 27 | [74] | Split | 2020 | EB | Bottom-up | EEA 19 | LPA/ENTEC 02 | US EPA 09/EEM 10 | US EPA 09 |
| 28 | [75] | Šibenik | 2020 | EB | Bottom-up | ENTEC 10 | LPA | ENTEC 10 | ENTEC 02/US EPA 09 |
| 29 | [76] | Incheon | 2020 | EB | Bottom-up | US EPA 09/EEA 19 | VTS | ENTEC 02/SMED 04/US EPA 09 | US EPA 09 |
| 30 | [12] | Incheon | 2021 | EB | Bottom-up | US EPA 09/EEA 19 | VTS | ENTEC 02/SMED 04/US EPA 09 | US EPA 09 |
| 31 | [77] | Kotor | 2021 | EB | Bottom-up | EEA 16 | LPA | US EPA 09/EEM 10 | US EPA 06/POLA 04 |
| 32 | [13] | Trieste | 2021 | FB/EB | Top-down/bottom-up | SEA | TDD | IMO GHG 14 | MAN |
| No. of Reports | Report | Report Type | No. of Reports after Exclusion | Application Quantity |
|---|---|---|---|---|
| 1 | CAPSS/PAQman© | Study | 1 | 1 |
| 2 | EEA 09 | Study | 2 | 9 |
| 3 | EEA 16 | Study | ||
| 4 | EEA 19 | Study | ||
| 5 | EEM 10 | Study | ||
| 6 | ENTEC 02 | Study | 3 | 13 |
| 7 | ENTEC 05 | Study | ||
| 8 | ENTEC 07 | Study | ||
| 9 | ENTEC 10 | Study | ||
| 10 | IMO GHG 09 | Study | 4 | 1 |
| 11 | SMED 04 | Study | 5 | 3 |
| 12 | MEET 98 | Study | 6 | 2 |
| 13 | POLA 12 | Study | 7 | 4 |
| 14 | POLA 13 | Study | ||
| 15 | POLB 10 | Study | ||
| 16 | SEA | Paper | 8 | 1 |
| 17 | STEAM | Paper | 9 | 1 |
| 18 | CARB 06 | Study | 10 | 12 |
| 19 | US EPA 06 | Study | ||
| 20 | US EPA 09 | Study |
| No. of Reports | Report | Report Type | No. of Reports after Exclusion | Application Quantity for EFs | Application Quantity for LFs |
|---|---|---|---|---|---|
| 1 | PIRAEUS 09 | Paper | 1 | / | 3 |
| 2 | SAMSUN 10–15 | Paper | 2 | / | 1 |
| 3 | CARB 06 | Study | 3 | 1 | 2 |
| 4 | CARB 07 | Study | |||
| 5 | FEMA 09 | Paper | 4 | / | 1 |
| 6 | EEA 13 | Study | 5 | 2 | / |
| 7 | EEA 16 | Study | |||
| 8 | EEM 10 | Study | 6 | 2 | / |
| 9 | ENTEC 02 | Study | 7 | 21 | 9 |
| 10 | ENTEC 05 | Study | |||
| 11 | ENTEC 07 | Study | |||
| 12 | ENTEC 10 | Study | |||
| 13 | IMO GHG 14 | Study | 8 | 1 | / |
| 14 | SMED 04 | Study | 9 | 8 | / |
| 15 | IVL 05 | Study | |||
| 16 | L R 95 | Study | 10 | 1 | / |
| 17 | MAN | Study | 11 | / | 1 |
| 18 | MEET 98 | Study | 12 | 2 | 1 |
| 19 | NEI 10 | Study | 13 | 1 | / |
| 20 | POLA 04 | Study | 14 | 4 | 7 |
| 21 | POLA 08 | Study | |||
| 22 | POLA 09 | Study | |||
| 23 | POLA 12 | Study | |||
| 24 | POLB 10 | Study | |||
| 25 | STEAM | Paper | 15 | 1 | 1 |
| 26 | US EPA 06 | Study | 16 | 13 | 13 |
| 27 | US EPA 09 | Study |
Publisher’s Note: MDPI stays neutral with regard to jurisdictional claims in published maps and institutional affiliations. |
© 2022 by the authors. Licensee MDPI, Basel, Switzerland. This article is an open access article distributed under the terms and conditions of the Creative Commons Attribution (CC BY) license (https://creativecommons.org/licenses/by/4.0/).
Share and Cite
Bojić, F.; Gudelj, A.; Bošnjak, R. Port-Related Shipping Gas Emissions—A Systematic Review of Research. Appl. Sci. 2022, 12, 3603. https://doi.org/10.3390/app12073603
Bojić F, Gudelj A, Bošnjak R. Port-Related Shipping Gas Emissions—A Systematic Review of Research. Applied Sciences. 2022; 12(7):3603. https://doi.org/10.3390/app12073603
Chicago/Turabian StyleBojić, Filip, Anita Gudelj, and Rino Bošnjak. 2022. "Port-Related Shipping Gas Emissions—A Systematic Review of Research" Applied Sciences 12, no. 7: 3603. https://doi.org/10.3390/app12073603
APA StyleBojić, F., Gudelj, A., & Bošnjak, R. (2022). Port-Related Shipping Gas Emissions—A Systematic Review of Research. Applied Sciences, 12(7), 3603. https://doi.org/10.3390/app12073603

