Diversity and Host Specificity of Avian Haemosporidians in an Afrotropical Conservation Region
Abstract
Simple Summary
Abstract
1. Introduction
2. Materials and Methods
2.1. Study Area
2.2. Sampling Design and Protocol
2.3. Parasite Screening
2.4. Parasite Prevalence and Diversity
2.5. Phylogenetic Analyses
2.6. Host Specificity
3. Results
3.1. Host and Parasite Diversity
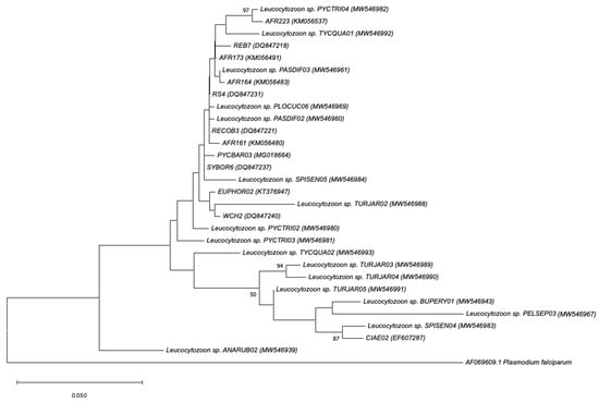
3.2. Phylogenetic Relationships
3.3. Host Specificity
4. Discussion
5. Conclusions
Supplementary Materials
Author Contributions
Funding
Institutional Review Board Statement
Informed Consent Statement
Data Availability Statement
Acknowledgments
Conflicts of Interest
References
- Vourc’h, G.; Plantard, O.; Morand, S. How Does Biodiversity Influence the Ecology of Infectious Disease? In New Frontiers of Molecular Epidemiology of Infectious Diseases; Springer: Dordrecht, The Netherlands, 2011; pp. 291–309. [Google Scholar] [CrossRef]
- Licht, H.H.D.F. Does pathogen plasticity facilitate host shifts? PLoS Pathog. 2018, 14, e1006961. [Google Scholar] [CrossRef]
- Huang, S.; Drake, J.M.; Gittleman, J.L.; Altizer, S. Parasite diversity declines with host evolutionary distinctiveness: A global analysis of carnivores. Evolution 2015, 69, 621–630. [Google Scholar] [CrossRef] [PubMed]
- Chakraborty, D.; Reddy, M.; Tiwari, S.; Umapathy, G. Land Use Change Increases Wildlife Parasite Diversity in Anamalai Hills, Western Ghats, India. Sci. Rep. 2019, 9, 11975. [Google Scholar] [CrossRef]
- Budria, A.; Candolin, U. How does human-induced environmental change influence host-parasite interactions? Parasitology 2014, 141, 462–474. [Google Scholar] [CrossRef]
- Wells, K.; Clark, N.J. Host Specificity in Variable Environments. Trends Parasitol. 2019, 35, 452–465. [Google Scholar] [CrossRef]
- Poulin, R.; Mouillot, D. Combining phylogenetic and ecological information into a new index of host specificity. J. Parasitol. 2005, 91, 511–514. [Google Scholar] [CrossRef] [PubMed]
- Padilla, D.P.; Illera, J.C.; Gonzalez-Quevedo, C.; Villalba, M.; Richardson, D.S. Factors affecting the distribution of haemosporidian parasites within an oceanic island. Int. J. Parasitol. 2017, 47, 225–235. [Google Scholar] [CrossRef]
- Galen, S.C.; Ray, S.; Henry, M.; Weckstein, J.D. Parasite-associated mortality in birds: The roles of specialist parasites and host evolutionary distance. Biol. Lett. 2022, 18, 20210575. [Google Scholar] [CrossRef]
- Ventim, R.; Morais, J.; Pardal, S.; Mendes, L.; Ramos, J.A.; Pérez-Tris, J. Host-parasite associations and host-specificity in haemoparasites of reed bed passerines. Parasitology 2012, 139, 310–316. [Google Scholar] [CrossRef]
- Sehgal, R.N.M. Manifold habitat effects on the prevalence and diversity of avian blood parasites. Int. J. Parasitol. Parasites Wildl. 2015, 4, 421–430. [Google Scholar] [CrossRef]
- Santiago-Alarcon, D.; Havelka, P.; Pineda, E.; Segelbacher, G.; Schaefer, H.M. Urban forests as hubs for novel zoonosis: Blood meal analysis, seasonal variation in Culicoides (Diptera: Ceratopogonidae) vectors, and avian haemosporidians. Parasitology 2013, 140, 1799–1810. [Google Scholar] [CrossRef] [PubMed]
- Garcia-Longoria, L.; Marzal, A.; de Lope, F.; Garamszegi, L. Host-parasite interaction explains variation in the prevalence of avian haemosporidians at the community level. PLoS ONE 2019, 14, e0205624. [Google Scholar] [CrossRef] [PubMed]
- Bush, S.E.; Clayton, D.H. Anti-parasite behaviour of birds. Philos. Trans. R. Soc. B Biol. Sci. 2018, 373, 20170196. [Google Scholar] [CrossRef]
- Martinů, J.; Hypša, V.; Štefka, J. Host specificity driving genetic structure and diversity in ectoparasite populations: Coevolutionary patterns in Apodemus mice and their lice. Ecol. Evol. 2018, 8, 10008–10022. [Google Scholar] [CrossRef]
- Medeiros, M.C.I.; Ellis, V.A.; Ricklefs, R.E. Specialized avian Haemosporida trade reduced host breadth for increased prevalence. J. Evol. Biol. 2014, 27, 2520–2528. [Google Scholar] [CrossRef] [PubMed]
- Svensson-Coelho, M.; Blake, J.G.; Loiselle, B.A.; Penrose, A.S.; Parker, P.G.; Ricklefs, R.E. Diversity, Prevalence, and Host Specificity of Avian Plasmodium and Haemoproteus in a Western Amazon Assemblage—Diversity, Prevalence, and Host Specificity of Avian Plasmodium and Haemoproteus in a Western Amazon Assemblage. Ornithol. Monogr. 2013, 76, 1–47. [Google Scholar] [CrossRef]
- Earle, R.A.; Bennett, G.F.; Du, T.H.; De, S.D.H.; Herholdt, J.J. Regional and seasonal distribution of avian blood parasites from northern South Africa. S. Afr. J. Wildl. Res. 1991, 21, 47–53. [Google Scholar]
- Okanga, S.; Cumming, G.S.; Hockey, P.A. Avian malaria prevalence and mosquito abundance in the Western Cape, South Africa. Malar. J. 2013, 12, 370. [Google Scholar] [CrossRef]
- Lutz, H.L.; Hochachka, W.M.; Engel, J.I.; Bell, J.A.; Tkach, V.V.; Bates, J.M.; Hackett, S.J.; Weckstein, J.D. Parasite Prevalence Corresponds to Host Life History in a Diverse Assemblage of Afrotropical Birds and Haemosporidian Parasites. PLoS ONE 2015, 10, e0121254. [Google Scholar] [CrossRef]
- Gupta, P.; Vishnudas, C.K.; Robin, V.V.; Dharmarajan, G. Host phylogeny matters: Examining sources of variation in infection risk by blood parasites across a tropical montane bird community in India. Parasites Vectors 2020, 13, 536. [Google Scholar] [CrossRef]
- Ferraguti, M.; Martínez-de la Puente, J.; Muñoz, J.; Roiz, D.; Ruiz, S.; Soriguer, R.; Figuerola, J. Avian Plasmodium in Culex and Ochlerotatus Mosquitoes from Southern Spain: Effects of Season and Host-Feeding Source on Parasite Dynamics. PLoS ONE 2013, 8, e66237. [Google Scholar] [CrossRef] [PubMed]
- Clark, N.J.; Clegg, S.M.; Lima, M.R. A review of global diversity in avian haemosporidians (Plasmodium and Haemoproteus: Haemosporida): New insights from molecular data. Int. J. Parasitol. 2014, 44, 329–338. [Google Scholar] [CrossRef] [PubMed]
- Valkiunas, G.; Iezhova, T.A.; Krizanauskiene, A.; Palinauskas, V.; Sehgal, R.N.M.; Bensch, S. A comparative analysis of microscopy and PCR-based detection methods for blood parasites. J. Parasitol. 2008, 94, 1395–1401. [Google Scholar] [CrossRef] [PubMed]
- Moens, M.; Pérez-Tris, J. Discovering potential sources of emerging pathogens: South America is a reservoir of generalist avian blood parasites. Int. J. Parasitol. 2015, 46, 41–49. [Google Scholar] [CrossRef]
- Harvey, J.A.; Voelker, G. Host associations and climate influence avian haemosporidian distributions in Benin. Int. J. Parasitol. 2019, 49, 27–36. [Google Scholar] [CrossRef]
- Tarboton, W.; Ryan, P.G. Guide to Birds of the Kruger National Park; Struik Nature, Penguin Random House: Cape Town, South Africa, 2016. [Google Scholar]
- Olson, D.M.; Dinerstein, E.; Wikramanayake, E.D.; Burgess, N.D.; Powell, G.V.N.; Underwood, E.C.; D’amico, J.A.; Itoua, I.; Strand, H.E.; Morrison, J.C.; et al. Terrestrial Ecoregions of the World: A New Map of Life on Earth: A new global map of terrestrial ecoregions provides an innovative tool for conserving biodiversity. BioScience 2001, 51, 933–938. [Google Scholar] [CrossRef]
- Ndlovu, M. Birdcall lures improve passerine mist-net captures at a sub-tropical African savanna. PLoS ONE 2018, 13, e0199595. [Google Scholar] [CrossRef]
- Hellgren, O.; Waldenström, J.; Bensch, S. A new PCR assay for simultaneous studies of Leucocytozoon, Plasmodium, and Haemoproteus from avian blood. J. Parasitol. 2004, 90, 797–802. [Google Scholar] [CrossRef]
- R Core Team. R: A Language and Environment for Statistical Computing; R Foundation for Statistical Computing: Vienna, Austria, 2021. [Google Scholar]
- RStudio Team. RStudio: Integrated Development for R; RStudio Team: Boston, MA, USA, 2020. [Google Scholar]
- Shannon, C.E. A Mathematical Theory of Communication. Bell Syst. Tech. J. 1948, 27, 379–423. [Google Scholar] [CrossRef]
- Oksanen, J.; Simpson, G.L.; Blanchet, F.G.; Kindt, R.; Legendre, P.; Minchin, P.R.; O’Hara, R.B.; Solymos, P.; Stevens, M.H.H.; Szoecs, E.; et al. vegan: Community Ecology Package. 2022. Available online: https://CRAN.R-project.org/package=vegan (accessed on 21 April 2023).
- Hall, T.A. Bioedit: A User-Friendly Biological Sequence Alignment Editor and Analysis Program for Windows 95/98/nt. Nucleic Acids Symposium Series. 1 January 1999. Available online: https://www.scinapse.io/papers/1483247593 (accessed on 21 April 2023).
- Sayers, E.W.; Cavanaugh, M.; Clark, K.; Ostell, J.; Pruitt, K.D.; Karsch-Mizrachi, I. GenBank. Nucleic Acids Res. 2020, 48, D84–D86. [Google Scholar] [CrossRef]
- Bensch, S.; Stjernman, M.; Hasselquist, D.; Ostman, O.; Hansson, B.; Westerdahl, H.; Pinheiro, R.T. Host specificity in avian blood parasites: A study of Plasmodium and Haemoproteus mitochondrial DNA amplified from birds. Proc. Biol. Sci. 2000, 267, 1583–1589. [Google Scholar] [CrossRef]
- Altschul, S.F.; Gish, W.; Miller, W.; Myers, E.W.; Lipman, D.J. Basic local alignment search tool. J. Mol. Biol. 1990, 215, 403–410. [Google Scholar] [CrossRef]
- Felsenstein, J. Evolutionary trees from DNA sequences: A maximum likelihood approach. J. Mol. Evol. 1981, 17, 368–376. [Google Scholar] [CrossRef]
- Kumar, S.; Stecher, G.; Li, M.; Knyaz, C.; Tamura, K. MEGA X: Molecular Evolutionary Genetics Analysis across Computing Platforms. Mol. Biol. Evol. 2018, 35, 1547–1549. [Google Scholar] [CrossRef]
- Doussang, D.; Sallaberry-Pincheira, N.; Cabanne, G.S.; Lijtmaer, D.A.; González-Acuña, D.; Vianna, J.A. Specialist versus generalist parasites: The interactions between host diversity, environment and geographic barriers in avian malaria. Int. J. Parasitol. 2021, 51, 899–911. [Google Scholar] [CrossRef]
- Beadell, J.S.; Covas, R.; Gebhard, C.; Ishtiaq, F.; Melo, M.; Schmidt, B.K.; Perkins, S.L.; Graves, G.R.; Fleischer, R.C. Host associations and evolutionary relationships of avian blood parasites from West Africa. Int. J. Parasitol. 2009, 39, 257–266. [Google Scholar] [CrossRef]
- Illera, J.C.; López, G.; García-Padilla, L.; Moreno, Á. Factors governing the prevalence and richness of avian haemosporidian communities within and between temperate mountains. PLoS ONE 2017, 12, e0184587. [Google Scholar] [CrossRef]
- Keesing, F.; Holt, R.D.; Ostfeld, R.S. Effects of species diversity on disease risk. Ecol. Lett. 2006, 9, 485–498. [Google Scholar] [CrossRef]
- Ellis, V.A.; Huang, X.; Westerdahl, H.; Jönsson, J.; Hasselquist, D.; Neto, J.M.; Nilsson, J.-Å.; Nilsson, J.; Hegemann, A.; Hellgren, O.; et al. Explaining prevalence, diversity and host specificity in a community of avian haemosporidian parasites. Oikos 2020, 129, 1314–1329. [Google Scholar] [CrossRef]
- Ferraguti, M.; la Puente, J.M.-d.; Jiménez, M.Á.; Llorente, F.; Roiz, D.; Ruiz, S.; Soriguer, R.; Figuerola, J. A field test of the dilution effect hypothesis in four avian multi-host pathogens. PLoS Pathog. 2021, 17, e1009637. [Google Scholar] [CrossRef]
- Pinheiro, R.B.P.; Félix, G.M.F.; Chaves, A.V.; Lacorte, G.A.; Santos, F.R.; Braga, É.M.; Mello, M.A.R. Trade-offs and resource breadth processes as drivers of performance and specificity in a host-parasite system: A new integrative hypothesis. Int. J. Parasitol. 2016, 46, 115–121. [Google Scholar] [CrossRef]
- Civitello, D.J.; Cohen, J.; Fatima, H.; Halstead, N.T.; Liriano, J.; McMahon, T.A.; Ortega, C.N.; Sauer, E.L.; Sehgal, T.; Young, S.; et al. Biodiversity inhibits parasites: Broad evidence for the dilution effect. Proc. Natl. Acad. Sci. USA 2015, 112, 8667–8671. [Google Scholar] [CrossRef]
- Wood, C.L.; Lafferty, K.D.; DeLeo, G.; Young, H.S.; Hudson, P.J.; Kuris, A.M. Does biodiversity protect humans against infectious disease? Ecology 2014, 95, 817–832. [Google Scholar] [CrossRef]
- Roiz, D.; Vázquez, A.; Ruiz, S.; Tenorio, A.; Soriguer, R.; Figuerola, J. Evidence that Passerine Birds Act as Amplifying Hosts for Usutu Virus Circulation. Ecohealth 2019, 16, 734–742. [Google Scholar] [CrossRef]
- Chaisi, M.E.; Osinubi, S.T.; Dalton, D.L.; Suleman, E. Occurrence and diversity of avian haemosporidia in Afrotropical landbirds. Int. J. Parasitol. Parasites Wildl. 2019, 8, 36–44. [Google Scholar] [CrossRef]
- Outlaw, D.C.; Harvey, J.A.; Drovetski, S.V.; Voelker, G. Diversity and distribution of avian haemosporidians in sub-Saharan Africa: An inter-regional biogeographic overview. Parasitology 2017, 144, 394–402. [Google Scholar] [CrossRef][Green Version]
- Loiseau, C.; Iezhova, T.; Valkiūnas, G.; Chasar, A.; Hutchinson, A.; Buermann, W.; Smith, T.B.; Sehgal, R.N.M. Spatial variation of haemosporidian parasite infection in African rainforest bird species. J. Parasitol. 2010, 96, 21–29. [Google Scholar] [CrossRef]
- Wardjomto, M.B.; Ndlovu, M.; Pérez-Rodríguez, A.; Pori, T.; Nangammbi, T. Avian haemosporidia in native and invasive sparrows at an Afrotropical region. Parasitol. Res. 2021, 120, 2631–2640. [Google Scholar] [CrossRef]
- Fecchio, A.; Bell, J.A.; Bosholn, M.; Vaughan, J.A.; Tkach, V.V.; Lutz, H.L.; Cueto, V.R.; Gorosito, C.A.; González-Acuña, D.; Stromlund, C.; et al. An inverse latitudinal gradient in infection probability and phylogenetic diversity for Leucocytozoon blood parasites in New World birds. J. Anim. Ecol. 2020, 89, 423–435. [Google Scholar] [CrossRef]
- Musa, S.; Mackenstedt, U.; Woog, F.; Dinkel, A. Avian malaria on Madagascar: Prevalence, biodiversity and specialization of haemosporidian parasites. Int. J. Parasitol. 2019, 49, 199–210. [Google Scholar] [CrossRef]
- Agosta, S.J.; Janz, N.; Brooks, D.R. How specialists can be generalists: Resolving the “parasite paradox” and implications for emerging infectious disease. Zoologia 2010, 27, 151–162. [Google Scholar] [CrossRef]
- Johnson, K.P.; Malenke, J.R.; Clayton, D.H. Competition promotes the evolution of host generalists in obligate parasites. Proc. R. Soc. B Biol. Sci. 2009, 276, 3921–3926. [Google Scholar] [CrossRef]
- Atkinson, C.T.; LaPointe, D.A. Introduced Avian Diseases, Climate Change, and the Future of Hawaiian Honeycreepers. J. Avian Med. Surg. 2009, 23, 53–63. [Google Scholar] [CrossRef]






| Haemoproteus | Plasmodium | Leucocytozoon | Total | |
|---|---|---|---|---|
| No of infections detected | 180 | 48 | 96 | 294 |
| Prevalence (%) | 17.39 | 4.64 | 9.28 | 28.41 |
| Number of lineages | 45 | 26 | 29 | 100 |
| New identified Lineages | 23 | 16 | 17 | 56 |
| Existing MalAvi Lineages | 22 | 10 | 12 | 44 |
| Host Species | Parasite Lineage | |||||
|---|---|---|---|---|---|---|
| Location | Sampling Sites | Coordinates | SH | HH | SP | HP |
| Outside Kruger National Park | Acornhoek | 31.041156° −24.587340° | 10 | 1.84 | 13 | 2.46 |
| Hazyview | 31.185619° −25.032365° | 4 | 1.13 | 1 | 0 | |
| Malelane | 31.574146° −25.467964° | 11 | 1.73 | 7 | 1.91 | |
| Mkhuhlu | 31.241542° −24.995130° | 15 | 2.13 | 22 | 2.72 | |
| Inside Kruger National Park | Phalaborwa | 31.169120° −23.937940° | 16 | 2.51 | 14 | 2.56 |
| Satara | 31.774039° −24.397732° | 19 | 2.08 | 21 | 2.77 | |
| Shangoni | 30.975002° −23.239999° | 7 | 1.89 | 4 | 1.39 | |
| Shingwedzi | 31.425900° −23.113545° | 11 | 1.82 | 14 | 2.34 | |
| Skukuza | 31.603911° −24.996356° | 36 | 2.46 | 46 | 3.28 | |
| Genus | Lineage | Host Infected | STD* | Host Specificity |
|---|---|---|---|---|
| Haemoproteus | AFR041 | 2 | 1 | Specialist |
| AFR076 | 2 | 1 | Specialist | |
| AFR084 | 2 | 2 | Specialist | |
| PAMEL01 | 3 | 1.98 | Specialist | |
| SPISEN02 | 2 | 4 | Generalist | |
| VILWE2 | 4 | 1.32 | Specialist | |
| VIMWE1 | 3 | 1 | Specialist | |
| AFR173 | 2 | 3 | Generalist | |
| Leucocytozoon | PASDIF03 | 2 | 1 | Specialist |
| REB7 | 4 | 3 | Generalist | |
| RS4 | 6 | 2.90 | Generalist | |
| LAMCHA04 | 2 | 1 | Specialist | |
| Plasmodium | LAMCHA05 | 2 | 1 | Specialist |
| MALNI02 | 2 | 1 | Specialist | |
| RBQ22 | 2 | 3 | Generalist | |
| RTSR1 | 3 | 3.98 | Generalist | |
| SYBOR10 | 4 | 3.73 | Generalist | |
| TOCERY01 | 3 | 3.37 | Generalist |
Disclaimer/Publisher’s Note: The statements, opinions and data contained in all publications are solely those of the individual author(s) and contributor(s) and not of MDPI and/or the editor(s). MDPI and/or the editor(s) disclaim responsibility for any injury to people or property resulting from any ideas, methods, instructions or products referred to in the content. |
© 2024 by the authors. Licensee MDPI, Basel, Switzerland. This article is an open access article distributed under the terms and conditions of the Creative Commons Attribution (CC BY) license (https://creativecommons.org/licenses/by/4.0/).
Share and Cite
Ndlovu, M.; Wardjomto, M.B.; Pori, T.; Nangammbi, T.C. Diversity and Host Specificity of Avian Haemosporidians in an Afrotropical Conservation Region. Animals 2024, 14, 2906. https://doi.org/10.3390/ani14192906
Ndlovu M, Wardjomto MB, Pori T, Nangammbi TC. Diversity and Host Specificity of Avian Haemosporidians in an Afrotropical Conservation Region. Animals. 2024; 14(19):2906. https://doi.org/10.3390/ani14192906
Chicago/Turabian StyleNdlovu, Mduduzi, Maliki B. Wardjomto, Tinotendashe Pori, and Tshifhiwa C. Nangammbi. 2024. "Diversity and Host Specificity of Avian Haemosporidians in an Afrotropical Conservation Region" Animals 14, no. 19: 2906. https://doi.org/10.3390/ani14192906
APA StyleNdlovu, M., Wardjomto, M. B., Pori, T., & Nangammbi, T. C. (2024). Diversity and Host Specificity of Avian Haemosporidians in an Afrotropical Conservation Region. Animals, 14(19), 2906. https://doi.org/10.3390/ani14192906

