E3 Ubiquitin Ligase Smurf1 Regulates the Inflammatory Response in Macrophages and Attenuates Hepatic Damage during Betacoronavirus Infection
Abstract
1. Introduction
2. Materials and Methods
2.1. Cell Lineage and Virus
2.2. Animals
2.3. Bone Marrow-Derived Macrophages and Viral Infection
2.4. Quantitation of Inflammatory Mediators
2.5. Animal Infection and Sample Collection
2.6. Survival and Weight Loss Analysis
2.7. Hematological Parameters
2.8. Viral Titer Quantitation
2.9. Flow Cytometry
2.10. Histopathological Analysis
2.11. Quantitation of Serum Alanine Aminotransferase Activity
2.12. RT-qPCR
2.13. Statistical Analysis
3. Results
3.1. Smurf1 Modulates the Synthesis of Pro-Inflammatory Mediators, Viral Release, and Cell Viability in Betacoronavirus-Infected Macrophages
3.2. Smurf1 Is Required for Host Resistance to Betacoronavirus Infection and Regulation of Systemic Inflammation
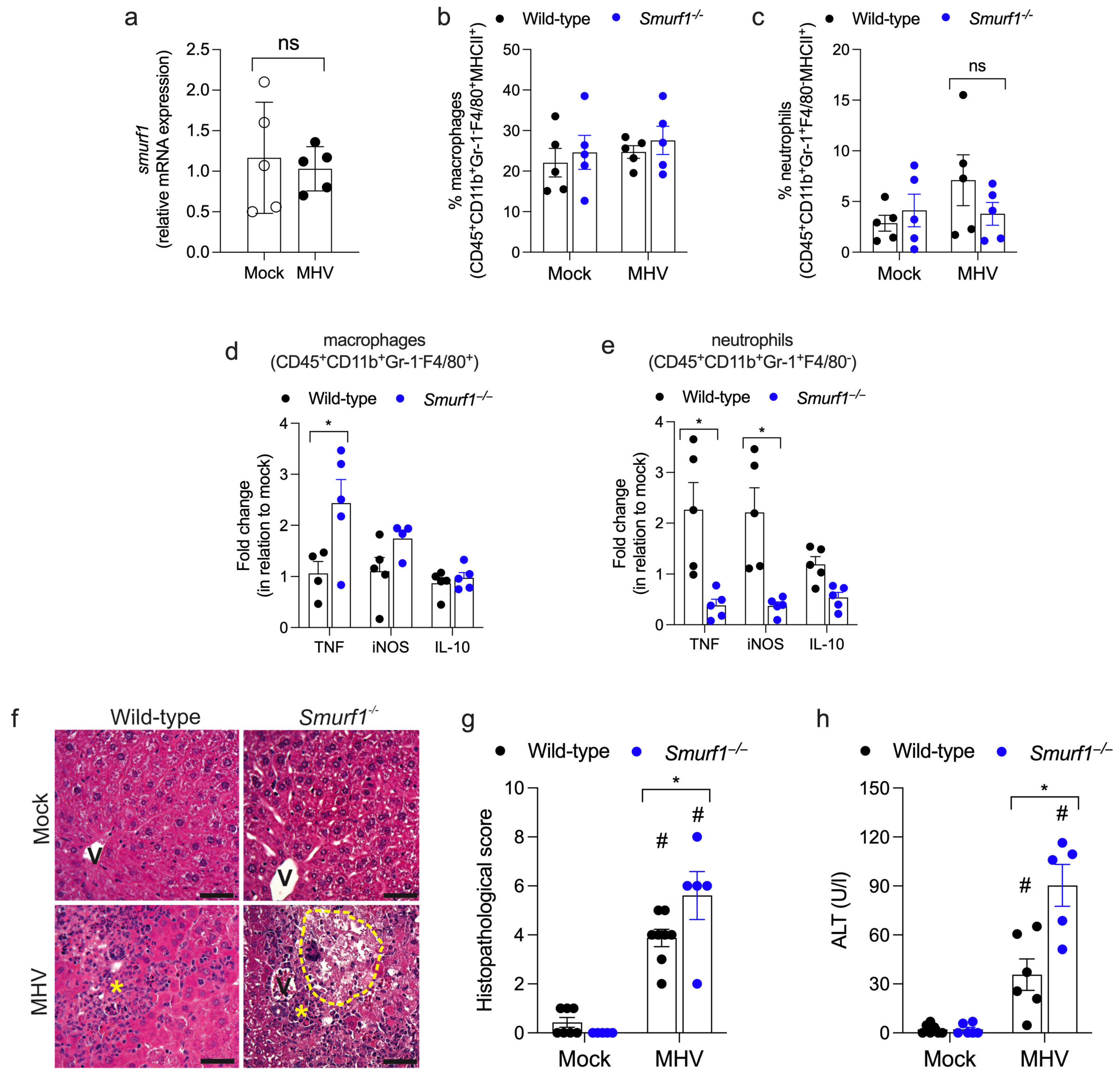
3.3. Smurf1 Differentially Modulates Inflammatory Responses in the Lungs and Liver and Ameliorates Liver Damage in Mice Infected with Betacoronavirus
4. Discussion
Supplementary Materials
Author Contributions
Funding
Institutional Review Board Statement
Data Availability Statement
Conflicts of Interest
References
- Dong, E.; Du, H.; Gardner, L. An Interactive Web-Based Dashboard to Track COVID-19 in Real Time. Lancet Infect. Dis. 2020, 20, 533–534. [Google Scholar] [CrossRef] [PubMed]
- Körner, R.W.; Majjouti, M.; Alejandre Alcazar, M.A.; Mahabir, E. Of Mice and Men: The Coronavirus MHV and Mouse Models as a Translational Approach to Understand SARS-CoV-2. Viruses 2020, 12, 880. [Google Scholar] [CrossRef] [PubMed]
- Pimenta, J.C.; Beltrami, V.A.; Oliveira, B.D.S.; Queiroz-Junior, C.M.; Barsalini, J.; Teixeira, D.C.; de Souza-Costa, L.P.; Lima, A.L.D.; Machado, C.A.; Parreira, B.Z.S.G.; et al. Neuropsychiatric Sequelae in an Experimental Model of Post-COVID Syndrome in Mice. bioRxiv 2024. [Google Scholar] [CrossRef]
- Pereira, R.d.D.; Rabelo, R.A.N.; Oliveira, N.F.d.M.; Porto, S.L.T.; Andrade, A.C.d.S.P.; Queiroz-Junior, C.M.; Barbosa, C.L.N.; de Souza-Costa, L.P.; Santos, F.R.d.S.; Oliveira, F.B.R.; et al. A 5-Lipoxygenase Inhibitor, Zileuton, Modulates Host Immune Responses and Improves Lung Function in a Model of Severe Acute Respiratory Syndrome (SARS) Induced by Betacoronavirus. Viruses 2023, 15, 2049. [Google Scholar] [CrossRef]
- Andrade, A.C.d.S.P.; Campolina-Silva, G.H.; Queiroz-Junior, C.M.; de Oliveira, L.C.; Lacerda, L.d.S.B.; Pimenta, J.C.; de Souza, F.R.O.; de Meira Chaves, I.; Passos, I.B.; Teixeira, D.C.; et al. A Biosafety Level 2 Mouse Model for Studying Betacoronavirus-Induced Acute Lung Damage and Systemic Manifestations. J. Virol. 2021, 95, e0127621. [Google Scholar] [CrossRef]
- Yang, Z.; Du, J.; Chen, G.; Zhao, J.; Yang, X.; Su, L.; Cheng, G.; Tang, H. Coronavirus MHV-A59 Infects the Lung and Causes Severe Pneumonia in C57BL/6 Mice. Virol. Sin. 2014, 29, 393–402. [Google Scholar] [CrossRef]
- Karki, R.; Lee, S.J.; Mall, R.; Pandian, N.; Wang, Y.; Sharma, B.R.; Malireddi, R.K.S.; Yang, D.; Trifkovic, S.; Steele, J.A.; et al. ZBP1-Dependent Inflammatory Cell Death, PANoptosis, and Cytokine Storm Disrupt IFN Therapeutic Efficacy during Coronavirus Infection. Sci. Immunol. 2022, 7, eabo6294. [Google Scholar] [CrossRef]
- Shi, C.; Cao, P.; Wang, Y.; Zhang, Q.; Zhang, D.; Wang, Y.; Wang, L.; Gong, Z. PANoptosis: A Cell Death Characterized by Pyroptosis, Apoptosis, and Necroptosis. J. Inflamm. Res. 2023, 16, 1523. [Google Scholar] [CrossRef]
- Bleau, C.; Burnette, M.; Filliol, A.; Piquet-Pellorce, C.; Samson, M.; Lamontagne, L. Toll-like Receptor-2 Exacerbates Murine Acute Viral Hepatitis. Immunology 2016, 149, 204–224. [Google Scholar] [CrossRef]
- Channappanavar, R.; Perlman, S. Pathogenic Human Coronavirus Infections: Causes and Consequences of Cytokine Storm and Immunopathology. Semin. Immunopathol. 2017, 39, 529–539. [Google Scholar] [CrossRef]
- Laney, J.D.; Hochstrasser, M. Substrate Targeting in the Ubiquitin System. Cell 1999, 97, 427–430. [Google Scholar] [CrossRef] [PubMed]
- Otten, E.G.; Werner, E.; Crespillo-Casado, A.; Boyle, K.B.; Dharamdasani, V.; Pathe, C.; Santhanam, B.; Randow, F. Ubiquitylation of Lipopolysaccharide by RNF213 during Bacterial Infection. Nature 2021, 594, 111–116. [Google Scholar] [CrossRef] [PubMed]
- Hu, H.; Sun, S.-C. Ubiquitin Signaling in Immune Responses. Nat. Publ. Group. 2016, 26, 457–483. [Google Scholar] [CrossRef] [PubMed]
- Campos, P.C.; Cunha, D.T.; Souza-Costa, L.P.; Shiloh, M.U.; Franco, L.H. Bag It, Tag It: Ubiquitin Ligases and Host Resistance to Mycobacterium Tuberculosis. Trends Microbiol. 2022, 30, 973–985. [Google Scholar] [CrossRef]
- Souza-Costa, L.P.; Andrade-Chaves, J.T.; Andrade, J.M.; Costa, V.V.; Franco, L.H. Uncovering New Insights into the Role of the Ubiquitin Ligase Smurf1 on the Regulation of Innate Immune Signaling and Resistance to Infection. Front. Immunol. 2023, 14, 1185741. [Google Scholar] [CrossRef]
- Lee, Y.S.; Park, J.S.; Kim, J.H.; Jung, S.M.; Lee, J.Y.; Kim, S.-J.; Park, S.H. Smad6-Specific Recruitment of Smurf E3 Ligases Mediates TGF-Β1-Induced Degradation of MyD88 in TLR4 Signalling. Nat. Commun. 2011, 2, 460. [Google Scholar] [CrossRef]
- Wang, Y.; Tong, X.; Ye, X. Ndfip1 Negatively Regulates RIG-I–Dependent Immune Signaling by Enhancing E3 Ligase Smurf1-Mediated MAVS Degradation. J. Immunol. 2012, 189, 5304–5313. [Google Scholar] [CrossRef]
- Yuan, C.; Qi, J.; Zhao, X.; Gao, C. Smurf1 Protein Negatively Regulates Interferon-γ Signaling through Promoting STAT1 Protein Ubiquitination and Degradation. J. Biol. Chem. 2012, 287, 17006–17015. [Google Scholar] [CrossRef]
- Zhang, L.; Liu, J.; Qian, L.; Feng, Q.; Wang, X.; Yuan, Y.; Zuo, Y.; Cheng, Q.; Miao, Y.; Guo, T.; et al. Induction of OTUD1 by RNA Viruses Potently Inhibits Innate Immune Responses by Promoting Degradation of the MAVS/TRAF3/TRAF6 Signalosome. PLoS Pathog. 2018, 14, e1007067. [Google Scholar] [CrossRef]
- Qian, G.; Hu, X.; Li, G.; Ding, Y.; Zhu, L.; Zheng, H.; Li, M.; Li, Z.; Pan, J.; Li, Y.; et al. Smurf1 Restricts the Antiviral Function Mediated by USP25 through Promoting Its Ubiquitination and Degradation. Biochem. Biophys. Res. Commun. 2018, 498, 537–543. [Google Scholar] [CrossRef]
- Novelli, G.; Liu, J.; Biancolella, M.; Alonzi, T.; Novelli, A.; Patten, J.J.; Cocciadiferro, D.; Agolini, E.; Colona, V.L.; Rizzacasa, B.; et al. Inhibition of HECT E3 Ligases as Potential Therapy for COVID-19. Cell Death Dis. 2021, 12, 310. [Google Scholar] [CrossRef] [PubMed]
- Yamashita, M.; Ying, S.-X.; Zhang, G.; Li, C.; Cheng, S.Y.; Deng, C.; Zhang, Y.E. Ubiquitin Ligase Smurf1 Controls Osteoblast Activity and Bone Homeostasis by Targeting MEKK2 for Degradation. Cell 2005, 121, 101–113. [Google Scholar] [CrossRef] [PubMed]
- Franco, L.H.; Nair, V.R.; Scharn, C.R.; Xavier, R.J.; Torrealba, J.R.; Shiloh, M.U.; Levine, B. The Ubiquitin Ligase Smurf1 Functions in Selective Autophagy of Mycobacterium Tuberculosis and Anti-Tuberculous Host Defense. Cell Host Microbe 2017, 21, 59–72. [Google Scholar] [CrossRef]
- Horvat, J.C.; Beagley, K.W.; Wade, M.A.; Preston, J.A.; Hansbro, N.G.; Hickey, D.K.; Kaiko, G.E.; Gibson, P.G.; Foster, P.S.; Hansbro, P.M. Neonatal Chlamydial Infection Induces Mixed T-Cell Responses That Drive Allergic Airway Disease. Am. J. Respir. Crit. Care Med. 2007, 176, 556–564. [Google Scholar] [CrossRef] [PubMed]
- Kosyreva, A.; Dzhalilova, D.; Lokhonina, A.; Vishnyakova, P.; Fatkhudinov, T. The Role of Macrophages in the Pathogenesis of SARS-CoV-2-Associated Acute Respiratory Distress Syndrome. Front. Immunol. 2021, 12, 682871. [Google Scholar] [CrossRef] [PubMed]
- Melvin, W.J.; Audu, C.O.; Davis, F.M.; Sharma, S.B.; Joshi, A.; Dendekker, A.; Wolf, S.; Barrett, E.; Mangum, K.; Zhou, X.; et al. Coronavirus Induces Diabetic Macrophage-Mediated Inflammation via SETDB2. Proc. Natl. Acad. Sci. USA 2021, 118, e2101071118. [Google Scholar] [CrossRef]
- Henry, B.M.; Cheruiyot, I.; Vikse, J.; Mutua, V.; Kipkorir, V.; Benoit, J.; Plebani, M.; Bragazzi, N.; Lippi, G. Lymphopenia and Neutrophilia at Admission Predicts Severity and Mortality in Patients with COVID-19: A Meta-Analysis. Acta Bio Medica Atenei Parm. 2020, 91, e2020008. [Google Scholar] [CrossRef]
- Fest, J.; Ruiter, T.R.; Groot Koerkamp, B.; Rizopoulos, D.; Ikram, M.A.; van Eijck, C.H.J.; Stricker, B.H. The Neutrophil-to-Lymphocyte Ratio Is Associated with Mortality in the General Population: The Rotterdam Study. Eur. J. Epidemiol. 2019, 34, 463–470. [Google Scholar] [CrossRef]
- Wulaningsih, W.; Holmberg, L.; Abeler-Doner, L.; Ng, T.; Rohrmann, S.; Van Hemelrijck, M. Associations of C-Reactive Protein, Granulocytes and Granulocyte-to-Lymphocyte Ratio with Mortality from Breast Cancer in Non-Institutionalized American Women. PLoS ONE 2016, 11, e0157482. [Google Scholar] [CrossRef]
- Sen, B.B.; Rifaioglu, E.N.; Ekiz, O.; Inan, M.U.; Sen, T.; Sen, N. Neutrophil to Lymphocyte Ratio as a Measure of Systemic Inflammation in Psoriasis. Cutan. Ocul. Toxicol. 2014, 33, 223–227. [Google Scholar] [CrossRef]
- Liu, H.; Tabuchi, T.; Takemura, A.; Kasuga, T.; Motohashi, G.; Hiraishi, K.; Katano, M.; Nakada, I.; Ubukata, H.; Tabuchi, T. The Granulocyte/Lymphocyte Ratio as an Independent Predictor of Tumour Growth, Metastasis and Progression: Its Clinical Applications. Mol. Med. Rep. 2008, 1, 699–704. [Google Scholar] [CrossRef] [PubMed]
- Simadibrata, D.M.; Calvin, J.; Wijaya, A.D.; Ibrahim, N.A.A. Neutrophil-to-Lymphocyte Ratio on Admission to Predict the Severity and Mortality of COVID-19 Patients: A Meta-Analysis. Am. J. Emerg. Med. 2021, 42, 60–69. [Google Scholar] [CrossRef] [PubMed]
- Queiroz-Junior, C.M.; Santos, A.C.P.M.; Gonçalves, M.R.; Brito, C.B.; Barrioni, B.; Almeida, P.J.; Gonçalves-Pereira, M.H.; Silva, T.; Oliveira, S.R.; Pereira, M.M.; et al. Acute Coronavirus Infection Triggers a TNF-Dependent Osteoporotic Phenotype in Mice. Life Sci. 2023, 324, 121750. [Google Scholar] [CrossRef] [PubMed]
- Vieira-Alves, I.; Alves, A.R.P.; Souza, N.M.V.; de Melo, T.L.; Campos, L.M.d.C.C.; Lacerda, L.d.S.B.; Queiroz-Junior, C.M.; Andrade, A.C.d.S.P.; Barcelos, L.S.; Teixeira, M.M.; et al. TNF/INOS/NO Pathway Mediates Host Susceptibility to Endothelial-Dependent Circulatory Failure and Death Induced by Betacoronavirus Infection. Clin. Sci. 2023, 137, 543–559. [Google Scholar] [CrossRef]
- Bracquemond, D.; Muriaux, D. Betacoronavirus Assembly: Clues and Perspectives for Elucidating SARS-CoV-2 Particle Formation and Egress. mBio 2021, 12, 10–1128. [Google Scholar] [CrossRef]
- Han, Z.; Sagum, C.A.; Takizawa, F.; Ruthel, G.; Berry, C.T.; Kong, J.; Sunyer, J.O.; Freedman, B.D.; Bedford, M.T.; Sidhu, S.S.; et al. Ubiquitin Ligase WWP1 Interacts with Ebola Virus VP40 To Regulate Egress. J. Virol. 2017, 91, e00812-17. [Google Scholar] [CrossRef]
- Cao, Y.; Zhang, L. A Smurf1 Tale: Function and Regulation of an Ubiquitin Ligase in Multiple Cellular Networks. Cell. Mol. Life Sci. 2013, 70, 2305–2317. [Google Scholar] [CrossRef]
- Li, Z.; Hao, P.; Zhao, Z.; Gao, W.; Huan, C.; Li, L.; Chen, X.; Wang, H.; Jin, N.; Luo, Z.Q.; et al. The E3 Ligase RNF5 Restricts SARS-CoV-2 Replication by Targeting Its Envelope Protein for Degradation. Signal Transduct. Target. Ther. 2023, 8, 53. [Google Scholar] [CrossRef]
- Orvedahl, A.; Sumpter, R.; Xiao, G.; Ng, A.; Zou, Z.; Tang, Y.; Narimatsu, M.; Gilpin, C.; Sun, Q.; Roth, M.; et al. Image-Based Genome-Wide SiRNA Screen Identifies Selective Autophagy Factors. Nature 2011, 480, 113–117. [Google Scholar] [CrossRef]
- Choi, Y.; Bowman, J.W.; Jung, J.U. Autophagy during Viral Infection—A Double-Edged Sword. Nat. Rev. Microbiol. 2018, 16, 341–354. [Google Scholar] [CrossRef]




Disclaimer/Publisher’s Note: The statements, opinions and data contained in all publications are solely those of the individual author(s) and contributor(s) and not of MDPI and/or the editor(s). MDPI and/or the editor(s) disclaim responsibility for any injury to people or property resulting from any ideas, methods, instructions or products referred to in the content. |
© 2024 by the authors. Licensee MDPI, Basel, Switzerland. This article is an open access article distributed under the terms and conditions of the Creative Commons Attribution (CC BY) license (https://creativecommons.org/licenses/by/4.0/).
Share and Cite
Souza-Costa, L.P.; Santos, F.R.S.; Pimenta, J.C.; Queiroz-Junior, C.M.; Tana, F.L.; Teixeira, D.C.; Couto, M.G.G.; Oliveira, N.F.M.; Pereira, R.D.; Beltrami, V.A.; et al. E3 Ubiquitin Ligase Smurf1 Regulates the Inflammatory Response in Macrophages and Attenuates Hepatic Damage during Betacoronavirus Infection. Pathogens 2024, 13, 871. https://doi.org/10.3390/pathogens13100871
Souza-Costa LP, Santos FRS, Pimenta JC, Queiroz-Junior CM, Tana FL, Teixeira DC, Couto MGG, Oliveira NFM, Pereira RD, Beltrami VA, et al. E3 Ubiquitin Ligase Smurf1 Regulates the Inflammatory Response in Macrophages and Attenuates Hepatic Damage during Betacoronavirus Infection. Pathogens. 2024; 13(10):871. https://doi.org/10.3390/pathogens13100871
Chicago/Turabian StyleSouza-Costa, Luiz P., Felipe R. S. Santos, Jordane C. Pimenta, Celso M. Queiroz-Junior, Fernanda L. Tana, Danielle C. Teixeira, Manoela G. G. Couto, Natalia F. M. Oliveira, Rafaela D. Pereira, Vinicius A. Beltrami, and et al. 2024. "E3 Ubiquitin Ligase Smurf1 Regulates the Inflammatory Response in Macrophages and Attenuates Hepatic Damage during Betacoronavirus Infection" Pathogens 13, no. 10: 871. https://doi.org/10.3390/pathogens13100871
APA StyleSouza-Costa, L. P., Santos, F. R. S., Pimenta, J. C., Queiroz-Junior, C. M., Tana, F. L., Teixeira, D. C., Couto, M. G. G., Oliveira, N. F. M., Pereira, R. D., Beltrami, V. A., Costa, P. A. C., Lacerda, L. S. B., Andrade-Chaves, J. T., Guimarães, P. P. G., Aguiar, R. S., Teixeira, M. M., Costa, V. V., & Franco, L. H. (2024). E3 Ubiquitin Ligase Smurf1 Regulates the Inflammatory Response in Macrophages and Attenuates Hepatic Damage during Betacoronavirus Infection. Pathogens, 13(10), 871. https://doi.org/10.3390/pathogens13100871

