Next Article in Journal
How Should We Interpret Silence in Qualitative Communication Studies?
Next Article in Special Issue
African Democracy in the Context of Agenda 2063: Examining Progress and Challenges
Previous Article in Journal
Teaching about Marginalized Groups Using a Digital Human Library: Lessons Learned
Previous Article in Special Issue
Guangdong–Hong Kong–Macao Cooperation: Historical Process and Driving Mechanisms
 
 
Font Type:
Arial Georgia Verdana
Font Size:
Aa Aa Aa
Line Spacing:
Column Width:
Background:
Article

Crisis and Organizational Sustainability: Empirical Analysis of the Implication of Transformational Leadership on the Decision to Stay Mediated by the Commitment of the Democratic Party in Indonesia

by
Herzaky Mahendra Putra
1,
Fendy Suhariadi
1,*,
Suparto Wijoyo
1,
Sukron Ma’mun
1,
Ian Firstian Aldhi
1 and
Dwi Hardaningtyas
2
1
Doctoral Program Human Resource Development, Postgraduate School, Universitas Airlangga, Surabaya 60115, East Java, Indonesia
2
State Administration Science, Faculty of Social Science and Political Science, Wijaya Putra University, Surabaya 60197, East Java, Indonesia
*
Author to whom correspondence should be addressed.
Soc. Sci. 2024, 13(6), 309; https://doi.org/10.3390/socsci13060309
Submission received: 28 March 2024 / Revised: 30 May 2024 / Accepted: 31 May 2024 / Published: 11 June 2024

Abstract

The research focuses on the impact of transformational leadership on the decision to stay mediated by commitment after a court refusal regarding illegal extraordinary congress involving the outsiders of a political party in Indonesia (in this case, it is the Democratic Party currently led by Agus Harimurti Yudhoyono), where this phenomenon is classified as a crisis. Theories and the previous literature pointed out that transformational leadership would significantly affect an individual’s decision to stay with the institution through commitment. Therefore, this research empirically analyzes the hypotheses using quantitative methods on 349 respondents who are central (DPP) and local (DPD and DPC) active committees of the Democratic Party. Respondents are collected using cluster random sampling. Referring to theories and the previous literature, the latent variables of this research are constructed using dimensions. Transformational leadership (TL) has four dimensions which are charisma (idealized influence), inspirational motivation, intellectual stimulation, and individual considerations. Commitment has three dimensions which are affective, normative, and sustainable commitments. The decision to stay has two dimensions, which are intrinsic and extrinsic motivations. By using Structural Equation Modeling–Partial Least Square (SEM–PLS), the research revealed that the direct effect shows that transformational leadership and commitment significantly influence the decision to stay. On the other hand, the indirect effect indicates that commitment significantly mediates the relationship between transformational leadership and the decision to stay. The result indicates strong transformational leadership performed by Agus Harimurti Yudhoyono as the chief of the Democratic Party in Indonesia.

1. Introduction

A political party in Indonesia has been the manifestation of a democratic country; therefore, they require effective and well-defined strong leadership to ensure its sustainability (Pildes 2004). Strong leadership, in this context, refers to the ability to guide, influence, and support party members towards achieving common goals while maintaining organizational integrity and responsiveness to external challenges. This definition encompasses both the capacity for strategic decision-making and the nurturing of a cohesive party culture (Bass and Riggio 2006).
Nevertheless, political parties, similar to other organizations, produce different types of leadership depending on the challenges and dynamics they face (Kjellström et al. 2020). These dynamics emerge from the many changes and uncertainties accompanying the journey of an organization (Smith and Sharicz 2011). The existing literature predominantly discusses leadership in the context of profit-oriented organizations (Klarin 2018). The major leadership theories include transformational leadership, which focuses on sustainable positive changes (Bass 1985); transactional leadership, which emphasizes pragmatism and exchanges between leaders and followers (Burns 1978); and the Leader–Member Exchange (LMX) Theory, which focuses on the relationship between leaders and members within an organization (Dansereau et al. 1975).
Current studies have expanded to examine leadership within different types of organizations, including political parties (Correia 2019). In this study, transformational leadership is highlighted as crucial, as it is hypothesized to be relevant for maintaining organizational sustainability—an aim demonstrated by Agus Harimurti Yudhoyono’s (AHY) leadership. Several previous studies have focused on the characteristics of leaders based on the types of organizations and conditions they face, including leaders’ behavior (Zhou et al. 2024a; Sinclair et al. 2023). According to Bass (1990), leaders can be theoretically categorized based on their behavior using traditional leadership theory, as they attempt to deal with organizational challenges. Due to high uncertainties and challenges, transformational leadership is proposed as urgent for driving organizational sustainability (Burawat 2019; Du et al. 2013; Jiang et al. 2017), including in political parties.
The Democratic Party in Indonesia, officially led by Agus Harimurti Yudhoyono (AHY), benefits from his solid experience both domestically and internationally. Before AHY, the Democratic Party was led by the 6th President of Indonesia, Susilo Bambang Yudhoyono, who was honored as an honorary Knight Grand Cross of the Order of the Bath (GCB) by HM Queen Elizabeth II in 2012 for his contributions to sustainable economic and political development. To maintain the organization’s integrity and anticipate external threats, AHY encourages all members to remain united, commit to the Constitution, and uphold dignity. He motivates members to work together, collect evidence for court processes, and maintain organizational integrity. These actions reflect high commitment and integrity, exemplifying transformational leadership. However, this motivation would not be effective without commitment and the decision to stay, which are essential for sustaining the organization (Bass 1985).
Transformational leadership is vital for sustaining an organization as it focuses on improvement-based strategies (Bass 1985). Ghadi et al. (2013) revealed that transformational leadership successfully brings value to all members, resulting in greater involvement. The involvement of leaders is crucial for increasing the probability of members staying with the organization (Mathieu and Zajac 1990; Meyer and Allen 1997). According to Eaton (2003), members’ commitment drives their willingness to contribute to the organization. To enhance this willingness, leaders should engage members in creating value and strategy, provide rewards (Parasuraman 1987), consistently motivate them (Johnston et al. 2006; Babakus et al. 2003), and offer proper incentives for their achievements (Youndt and Snell 2004). Thus, higher quality transformational leadership drives higher commitment (Bass 1985; Northouse 2019), which in turn increases the probability of members deciding to stay (Meyer and Allen 1991).
The relationship among these variables, which referred to the existing theories and previous literature, serves as the fundamental aspect to construct the hypothesis that transformational leadership would affect the decision to stay mediated by commitment. Therefore, both direct and indirect (through commitment) would be empirically tested and compared. This article is structured to first explain the importance of analyzing leadership in political parties, followed by a literature review, an explanation of research methodology, findings, and discussions. The article concludes with empirical-based recommendations regarding transformational leadership. The research aims to provide empirical evidence of how leadership quality, specifically transformational leadership, influences members’ decision to stay and contribute to the organization.
Incorporating findings from international politics enhances the article’s relevance for a global audience. For instance, AHY’s international experience and recognition highlight the global implications of effective political leadership. Examining leadership practices in various political systems, from consolidated liberal democracies to hybrid regimes, provides a broader context for understanding the impact of leadership on organizational sustainability (Boin et al. 2020; May 1973). It is essential to clarify that political parties are not always a manifestation of democratic governance. Instead, the institutionalization of parties and party systems promotes the structuring of party systems and contributes to accountable governance (Poguntke and Webb 2005).

2. Theoretical Approach

The research refers to the Theory of Planned Behavior (TPB). Ajzen (1988, 1991) explains that the TPB is an extended theory from the previous theory, the theories of reasoned action (Fishbein and Ajzen 1975; Ajzen and Fishbein 1980). (Sheppard et al. 1988; Ajzen 2001). The theory of reasoned action (TRA) is derived from Fishbein’s research into the attitudes of individuals caused by behavior, and the analysis of disturbances to predict the behavior of individuals against their attitudes (Fishbein 1967). The reason why TRA is converted to TPB is because TRA only explains the intense relationship with behavior that is entirely within individual control (volitional behavior). Meanwhile, Ajzen (1988) reveals that not all human behavior is under his control. The results of the research conducted by Ajzen show that the success of an individual maintaining a behavior or desire to a purpose of behavior is determined not only by the individual’s intentions but also by the tone of influence of non-motivating factors, such as the presence of an opportunity or a source that drives behaviors. TPB is strongly relevant to the research considering the coverage of its components to comprehend individuals’ intentions and decisions that are driven by leadership, which indicates the subjective norm (Bass and Riggio 2006).
Wahyudi et al. (2022) and Coo et al. (2021) stated that commitment is a force that requires and guides behavior, more than just a motive to take a certain action or a positive attitude that encourages one to act beneficially. Noesgaard and Jørgensen (2023) express that commitment has three important classifications which are affective commitment, continuance commitment, and normative commitment. Nguyen et al. (2023) express that transformational leadership builds motivational and moral relationships between leaders and followers. Beyond that, transformational leadership can only happen if there is an initiative to understand members by their leaders. Transformational leadership is oriented towards positive future changes, value enhancement, the introduction of new paradigms of leadership, restructuring contextual frameworks, and raising the needs of followers to a higher level (Lee et al. 2023). Pham et al. (2023) expressed that the decision to stay refers to the willingness of an employee to keep contributing to an organization (or company) after taking careful consideration. To further enrich this framework, it is essential to consider insights from crisis leadership and intra-party dynamics, as well as the implications of curvilinear disparities within organizational hierarchies.
Arjen Boin and PaultHart have significantly contributed to the understanding of crisis leadership within political parties. Their research highlights how effective leadership during crises involves a combination of decisiveness, communication, and the ability to navigate complex intra-party dynamics. Boin and Hart (2010) discuss the necessity for leaders to manage not only the external aspects of a crisis but also the internal party cohesion and morale. They emphasize that leaders who can balance these elements are more likely to maintain party stability and public trust.
May’s Law of Curvilinear Disparity posits that there is a non-linear relationship between the rank-and-file members of a party and the leadership in terms of policy preferences and ideological stances. This law suggests that middle-level elites (such as local party officials and activists) tend to have more radical views compared to both the general membership and the top leadership (May 1973). The relevance of May’s Law to this research lies in understanding how different levels within an organization perceive and react to leadership styles, especially in the context of transformational leadership. Recognizing these disparities can help in tailoring leadership approaches to ensure alignment and minimize friction within the organization.
The relationship between transformational and transactional leadership is primarily empirical, particularly in the attributes of political regimes. James MacGregor Burns and Jean Blondel’s seminal works provide foundational perspectives on this dichotomy. Burns (1978) conceptualized transformational leadership as a process where leaders and followers engage in a mutual process of raising one another to higher levels of morality and motivation. In contrast, transactional leadership is based on a system of rewards and punishments to manage followers’ performance (Burns 1978). Blondel (1987) further contextualized these leadership styles within political regimes, highlighting their empirical manifestations.
Transactional leadership is particularly compatible with routine democratic politics, where leaders operate within established frameworks and norms to manage day-to-day governance. This form of leadership is effective in stable, consolidated democracies where the political environment demands a focus on policy implementation and incremental changes. In these settings, transactional leaders maintain the status quo through negotiations, compromises, and exchanges with various stakeholders (Blondel 1987).
Conversely, transformational leadership tends to be associated with non-democratic regimes or periods of crisis within democratic systems. Transformational leaders in non-democratic contexts often employ charismatic authority to enact significant changes, mobilize mass support, and restructure political and social systems (Burns 1978). However, within democratic contexts, transformational leadership can emerge during crises, where existing institutions and norms are insufficient to address emergent challenges. During such periods, transformational leaders inspire and galvanize the populace towards substantial reforms and innovative solutions (Blondel 1987).
The importance of leadership effects extends beyond the immediate influence on individual voting behavior in elections. The impact of party leaders is crucial across various political contexts, from consolidated liberal democracies to hybrid regimes. In liberal democracies, leaders’ qualities and their ability to effectively communicate and implement policies can significantly affect party success and public support. For instance, studies have shown that charismatic and transformational leaders can boost electoral fortunes by appealing to broader segments of the electorate (Holmberg and Oscarsson 2011). In hybrid regimes, where democratic institutions are often undermined by authoritarian practices, transformational leaders may leverage their influence to navigate and potentially reform political structures (Levitsky and Way 2010).
Empirical studies support these observations. For instance, Mahfouz et al. (2019) found that in Greece, a country experiencing a prolonged economic crisis, transformational leadership played a critical role in political mobilization and party realignment. Similarly, research by Jones (2001) highlights how transactional leadership in stable democracies like Germany ensures political continuity and stability through systematic governance.

2.1. Transformational Leadership on Commitment

Transformational leadership is a leadership style characterized by the ability to inspire and motivate followers to achieve higher levels of performance by transforming their attitudes and values. This style of leadership focuses on creating a vision, fostering an environment of intellectual stimulation, and considering the individual needs of followers (Den Hartog et al. 1996; Chau et al. 2022). In the context of political parties, transformational leadership can play a critical role in enhancing member commitment, which is essential for the party’s stability and success.
Commitment, in this context, refers to the psychological attachment and loyalty that members feel towards their political party. High levels of commitment are associated with greater engagement, participation, and willingness to support party initiatives and goals (Husted et al. 2022). The relationship between transformational leadership and commitment has been extensively studied in various organizational settings, and there is substantial evidence to suggest a positive correlation between the two variables.
Transformational leaders in political parties often exhibit behaviors that foster a strong sense of identification and attachment among party members. These leaders articulate a compelling vision that resonates with members’ values and aspirations, thereby enhancing their emotional and psychological connection to the party (Jung and Avolio 2000; Jamwal et al. 2023). Moreover, by providing intellectual stimulation and encouraging innovative thinking, transformational leaders help members feel valued and empowered, further strengthening their commitment (Gregory 2024).
Empirical studies have demonstrated that transformational leadership positively influences organizational commitment. For instance, Avolio et al. (2004), Wang et al. (2024), and Gavya and Subashini (2024) found that transformational leadership behaviors significantly predicted organizational commitment in a variety of settings. Similarly, Judge and Piccolo (2004) conducted a meta-analysis and concluded that transformational leadership is positively correlated with follower commitment. More recent studies also support these findings; for example, Gumusluoglu and Ilsev (2009) and Ni et al. (2024) demonstrated that transformational leadership is linked to increased commitment through enhanced organizational innovation. Based on the theoretical framework and empirical evidence, Hypothesis 1 can be stated as follows:
Hypothesis 1. 
Transformational leadership positively influences commitment.

2.2. Transformational Leadership on Decision to Stay

In the realm of political parties, the role of transformational leadership is pivotal in shaping members’ decisions to stay. Leaders who embody transformational qualities are adept at aligning the party’s vision with the personal values and aspirations of its members, thereby fostering a deep emotional and psychological connection to the party. This connection enhances members’ loyalty and commitment, which are crucial for their decision to remain with the party (Jamwal et al. 2023). Transformational leadership exerts a positive influence on members’ intention to stay by creating an environment that values intellectual stimulation and individual consideration. Such leaders encourage innovative thinking and problem-solving, which helps members feel valued and empowered. This sense of value and empowerment is a key factor in reinforcing members’ resolve to stay with the party.
Empirical studies have consistently demonstrated the positive impact of transformational leadership on the decision to stay. Research has shown that transformational leadership enhances job satisfaction and reduces turnover intentions, both of which are closely related to the decision to stay (Ng and Sorensen 2008; Joo and Lim 2013; Pradhan and Pradhan 2015).
The relevance of transformational leadership is particularly pronounced during crises within political parties. Effective transformational leaders manage both external crises and internal party dynamics, thereby ensuring stability and maintaining public trust (Boin and Hart 2010; Wong and Lai 2022). This leadership style is instrumental in retaining members by creating a secure and loyal party environment. Given the theoretical framework and empirical evidence, Hypothesis 2 can be articulated as follows:
Hypothesis 2. 
Transformational leadership positively influences the decision to stay within the context of political parties.

2.3. Commitment on Decision to Stay

Commitment is a psychological state that signifies an individual’s attachment to and involvement with an organization. In the context of political parties, commitment encompasses the loyalty and dedication that members feel towards their party, influencing their willingness to support and actively engage in party activities. High levels of commitment are essential for maintaining member stability and enhancing the overall effectiveness and cohesion of the party (Husted et al. 2022; Husted 2020).
The decision to stay refers to an individual’s intention to remain affiliated with an organization or group, in this case, a political party (Jarunratanakul and Keeratiparadorn 2018). This decision is influenced by various factors, including the level of commitment members have towards the party. Research indicates that committed members are more likely to stay because they identify strongly with the party’s goals and values, feel emotionally attached, and perceive a sense of obligation to continue their membership (Meyer and Herscovitch 2001; Raineri and Paillé 2016).
In various organizational contexts, the relationship between commitment and the decision to stay has been well documented. Committed members are less likely to leave the organization because they have developed a strong identification with its values and objectives, and they experience a sense of belonging and satisfaction (Chen and Li 2024). This relationship holds true across different types of organizations, including political parties, where member retention is vital for organizational success and continuity.
Empirical studies have shown that organizational commitment is a strong predictor of employees’ intention to stay. For instance, Meyer et al. (2002) conducted a meta-analysis and found that organizational commitment is significantly related to turnover intentions. More recent studies have supported these findings; for example, Pieters et al. (2022) demonstrated that organizational commitment significantly influences employees’ decisions to stay in their current jobs. Furthermore, research by Rego and Cunha (2008) indicated that affective commitment, a component of organizational commitment, is positively associated with intentions to remain with the organization (Hermanto et al. 2024).
Recent studies continue to affirm the positive correlation between commitment and the decision to stay. For example, Li et al. (2020) found that organizational commitment significantly influences employees’ intentions to stay through enhanced job satisfaction and reduced turnover intentions. Similarly, Oh et al. (2023) highlighted that employees with high organizational commitment exhibit stronger intentions to remain with their organizations, driven by a sense of loyalty and alignment with organizational values. Thus, Hypothesis 3 can be stated as follows:
Hypothesis 3. 
Commitment positively influences the decision to stay in the context of political parties.

2.4. Previous Studies

The empirical findings serve as the main reference to construct a research model. The research focuses on previous studies that focus on examining the relationships among the relevant variables. In the context of this study, the commitment of the leader of the Democratic Party was tested during a crisis of attempting to take over the legitimate leadership of the Democratic Party. Commitment, as presented by the theoretical foundation above, mentions that a person’s bond with the organization where he works can increase one’s desire to stay with the organization regardless of the intense dynamics that occur in the organization or company. It is also in line with a study by Amankwaa et al. (2022) that focused on the impact of commitment on the desire of professional employees to be in their organizations. Noesgaard and Jørgensen (2023) mentioned that the overall component of commitment that includes affective, normative, and sustainable commitment has a positive and significant correlation with the desire for a person to stay or work in the organization where he is currently located. Moreover, earlier empirical studies have also found that commitment has a significant influence on the potential to enhance the decision to stay by the employees and members of the organization. This has been demonstrated by studies conducted by Pertiwi and Supartha (2021), and Saputra and Riana (2021) which state that increased commitment consciously experienced by employees as well as members of organizations can increase their likelihood to decide to stay in the company or organization.
In this study, it has been discussed above that the leader of the Democratic Party immediately undertook internal consolidation to strengthen the ranks at the time and after the attempt to take over the legitimate leadership of the Democrats. The decisions taken by the Democratic Party’s leader are a component of transformational leadership because of its orientation to organizational sustainability. A study conducted by Sinclair et al. (2021), Zhou et al. (2024b), Kaymakci et al. (2022), and Zhang et al. (2021) revealed that leadership has a positive and significant impact on one’s desire to stay with the organization. However, desire has a positive correlation to decision, although it is not always significant. It is explained in the Theory of Planned Behavior (TPB) that behavior (which shapes decisions) is influenced by the extent of one’s intentions (Ajzen 1991).

2.5. Research Model

Based on the above theoretical foundations and previous literature, a research model can be constructed, as exhibited in the following Figure 1.

3. Methods

The research employs Structural Equation Modeling (SEM) to identify the cause-and-effect relationship among variables by involving not only independent and dependent variables but also mediating variables. The advantage of using SEM is that the analysis can be performed simultaneously from the pre-estimation (validity and reliability), main analysis (coefficient and variable significance), and post-estimation analysis.

3.1. Sampling Design

The sample of the research is the active committee members of the Democratic Party. By using a 5% margin of error, the total sample size of the research is 349 respondents. The samples are collected through the official communication channels of the members of the Democratic Party. The population and samples in this study were sourced from Democratic Party administrators who were officially registered as administrators at the central (DPP) and regional levels (DPD and DPC). This study will use random sampling where each category of Democratic Party administrators, namely DPP, DPD, and DPC, will be classified into different populations from one to another. The estimated data on the active management of the Democratic Party were observed at the central and regional levels (34 provinces and 514 regencies/cities).

3.2. Structural Equation Modeling (SEM)

The SEM approach is very relevant to answering the questions and objectives of the study because this model offers an accurate analysis (sophisticated analysis) based on assumptions compiled to implement the results (Chin 1998). According to Chin (1998), SEM has several main advantages, one of which is its ability to analyze latent models (which cannot be measured directly) whose estimates are separate from the indicators or dimensions of the constituents of those variables (manifests). In addition, SEM can also present model quality through model match tests (goodness of fit) on complex models consisting of many linear equations (Tomarken and Waller 2005).

3.3. Measurement

The variables measured in this study, as outlined in Appendix A, consist of Decision to Stay, Transformational Leadership, and Commitment. The Decision to Stay variable, as described by Gupta and Singh (2018), is categorized into two types of motivation: intrinsic and extrinsic. According to Bass and Riggio (2006), Transformational Leadership includes Charisma (Idealized Influence), Inspirational Motivation, Intellectual Stimulation, and Individual Considerations. The Commitment variable is assessed using the frameworks developed by Agyeman and Ponniah (2014), Meyer and Allen (1991), and Lawler et al. (1979). These frameworks classify commitment into three categories: Affective, Normative, and Sustainable Commitment. Every variable is operationalized by using precise question items that are specifically designed to precisely measure their respective dimensions.

4. Results

Based on the tabulation results in this study, descriptive statistics present the profile of research respondents comprehensively. As previously stated above, the respondents in this study include the legitimate administrators of the Democratic Party in Indonesia at the central level (DPP) and the regional level (DPD and DPC). The distribution of respondents is presented in Table 1. Based on the mapping of respondents as presented in this study, most respondents are branch committees (DPC) which reached 57.38% of the total respondents. This indicates the high enthusiasm of the regional administrators to contribute to the progress and sustainability of the party. Furthermore, from the side of the length of the period, the results of the data tabulation show that most respondents have been administrators for more than 5 years (as much as 46.56%), followed by new administrators with a period of less than 1 year (as much as 28.52%). Furthermore, this study also identified how long a sysop served as a public official (be it executive or legislative) during his time on a committee. Demographic information is exhibited in Table 1.
For the legislative positions were namely members of the DPR/DPRD where most of the respondents have never or are not currently serving as members of the DPR/DPRD during their time as administrators of the Democratic Party in Indonesia, be it as administrators at the central or regional levels (as much as 65.25%). Those who have served have revealed that they have served as members of the DPR/DPRD for more than 5 years, meaning more than two terms (as much as 20.98%). On the other hand, the executive position is the position of regional head where most of them, namely 95.08%, stated that they had never or were not serving as regional heads while they were administrators of the Democratic Party. However, those who have been or are in office revealed that the post of regional head during his time as administrator of the Democratic Party has been held for more than 5 years (two terms) by 2.62% of respondents, while 1.97% of respondents revealed that they have/are serving as head of the republic for less than 1 year.
In assessing the validity and reliability of the constructs, this research uses four main indicators, which are the outer loadings, Cronbach’s Alpha, the Composite Reliability (CR), and the Average Variance Extracted (AVE). Validity and reliability tests are aimed at ensuring that the results of the analysis can represent the tendencies of the respondents used in the study (Harrington 2009). The value is expected to meet the following standard.
Referring to the above standard measurement, the results of each variable are exhibited in Table 2.
The result of validity and reliability in Table 3 shows that all constructs meet the standard value of each test, indicating the feasibility of the variables to proceed to the next stage. This study uses the Structural Equation Modeling–Partial Least Square (SEM–PLS) method to identify both direct and indirect effects. In analyzing the quality of the model, this study refers to the Model Fit output consisting of the SRMR (<0.08) and the NFI (>0.9). According to Henseler et al. (2015), the Standardized Root Mean Square Residuals (SRMR) is a measure based on the transformation of the sample and predicted covariance matrices into correlation matrices. Hu and Bentler (1999) expressed that the SRMR value of less than 0.1 or 0.08 is considered a good fit. The SRMR is very useful to avoid any potential model misspecification. On the other hand, the Normed Fit Index (NFI) is also a model indicator fit introduced by Bentler and Bonett (1980). The NFI is technically defined as 1 minus the Chi2 values of the proposed model to the Chi2 values of the null model. Therefore, the value of the NFI ranges from 0 to 1, where the closer the NF1 is to 1, the better the model fit. A model is considered a good fit if the NFI is higher than 0.9 (Lohmöller 1989). Furthermore, the result shows that the SRMR is 0.053 (Good Fit) and the NFI is 0.833 (Moderate Fit).
The next step is to provide the result of the coefficient determination test, using the adjusted R2 as the main indicator. The result is exhibited in Table 4.
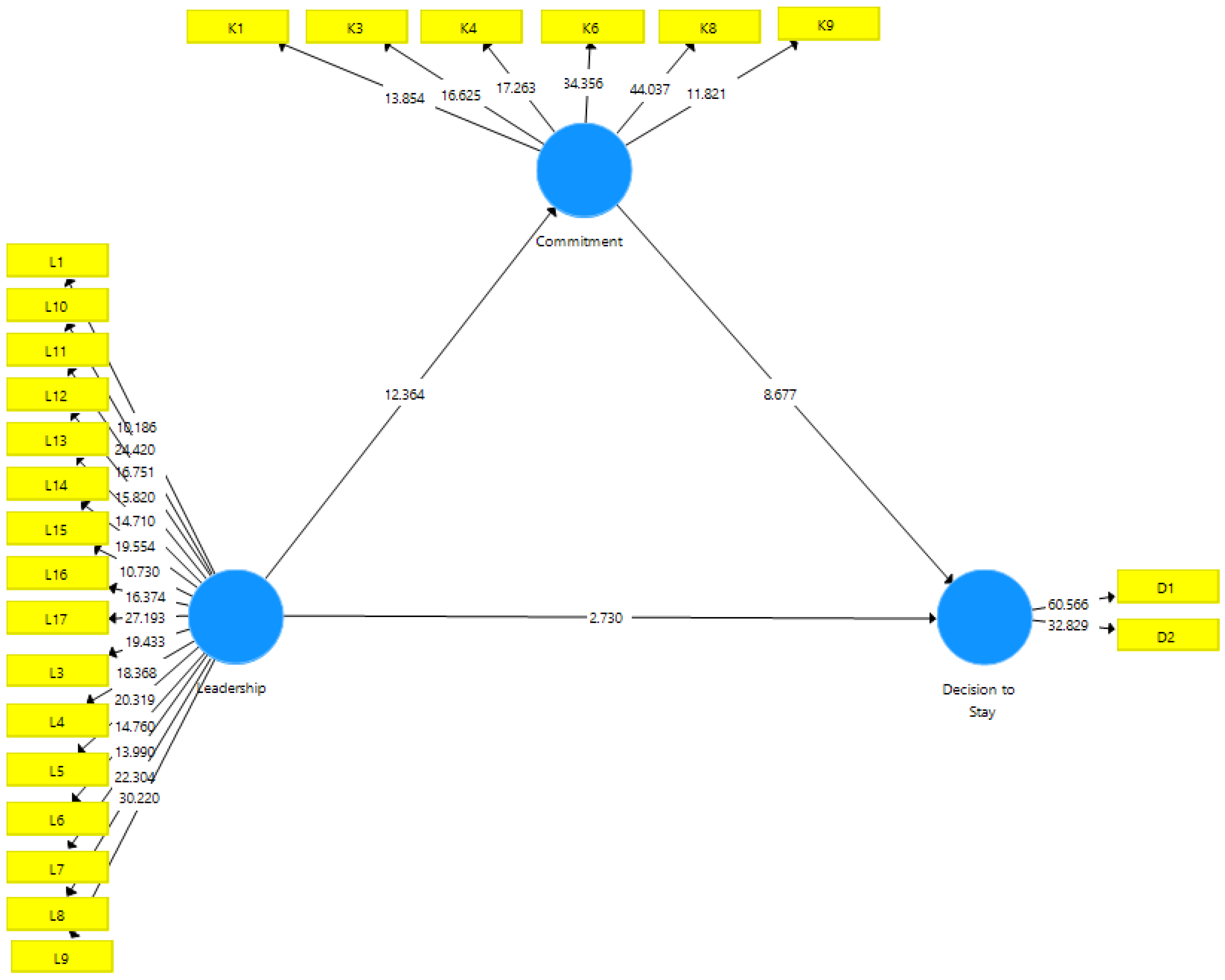
The empirical analysis, as shown in Table 5, reveals that the model explains 52.46% of the variance in commitment (R2 = 0.5246) and 59.46% of the variance in the decision to stay (R2 = 0.5946). These findings indicate that transformational leadership significantly influences both commitment and the decision to stay, although there are other unobserved factors contributing to these outcomes. The next section will present the results of hypothesis testing, which are depicted in Figure 2, to further elucidate the relationships among transformational leadership, commitment, and the decision to stay.
The Hypothesis Testing results in Table 5 perform the t-statistic value, which indicates the level of significance among variables. With a degree of freedom of 347 and a 5% level of significance, the t-table value is ±1.97. If the value of t-statistics is larger than 1.97, then the correlation is significant. The summary is the hypothesis testing, as exhibited in the following table.
By using the Structural Equation Modeling–Partial Least Square (SEM–PLS) method, the results performed the expected results. The above table exhibits both direct and indirect effects, which are combined in the total effect. Regarding the direct effect, the result shows that both transformational leadership and commitment have a positive and significant impact on the decision to stay with a 1% level of significance, indicating the urgency to improve both leadership and commitment in the case of political parties. Moreover, an indirect effect also indicates a similar result, where commitment significantly mediates the effect of transformational leadership on the decision to stay. However, the coefficient generated from the indirect effect is relatively lower compared to the direct one, indicating that the transformational leadership performed by Agus Harimurti Yudhoyono has a strong impact on the sustainability of the Democratic Party.

5. Discussions

According to the above result, it can be highlighted that transformational leadership would influence the decision to stay through commitment. This finding is in line with previous research that mentioned the importance of leadership in driving higher commitment (Bass 1985; Northouse 2019), where commitment would further affect someone’s decision to stay with the organization (Meyer and Allen 1991). Our next findings highlighted that commitment plays a significant role in driving the possibility for someone to finally decide to stay with the organization after the crisis. Members’ commitment refers to the value of a person to actions that are considered necessary to achieve a predetermined goal. A person with normative commitment will feel depressed if he feels the change too quickly (Jing et al. 2014).
Meanwhile, affective commitment has a positive influence by empowering employee psychology so that it triggers a sense of ownership of control in their work (Morin et al. 2016). Continuance commitment has little effect on changing the value of an employee; this is based on the reason for their commitment, which is only based on transactional needs when deciding to remain in the company. Commitment is a situation where an employee chooses and takes sides with an organization to survive in it. Commitment is divided into three major parts, namely affective commitment, which means commitment based on emotional ties to an organization, normative commitment, which is a commitment based on a sense of necessity in carrying it out, and continuance commitment, which is based on the existence of a more profitable transactional nature to stay in a company. Considering that all three aspects in commitment are valid and reliable, it can be concluded that members of the Democratic Party have a strong commitment to the organization after the crisis that finally affected their decision to stay with the Democratic Party after the crisis. Nevertheless, affective commitment basically has the most important role in driving commitment itself. It is relevant with the statement from Hobfoll (1989) that affective commitment has the highest value in keeping employees to stay in a company, due to the existence of emotional bonds and making them feel needed to help achieve company goals. Meanwhile, the commitment that has the lowest value in influencing the desire to stay is an ongoing commitment that looks at commitment from a transactional point of view.
According to the above findings, it can be concluded that the leadership of The Chairman of the Democratic Party Agus Harimurti Yudhoyono performs the significant impact commitment of most committees and members. It can be seen from the level of significance of transformational leadership on commitment, and commitment on the decision to stay, which are lower than 1%. These findings are relevant to previous research regarding impact leadership on commitment (Avolio et al. 2004; Dhawan and Mulia 2011) that stated the importance of transformational leadership on commitment, where commitment would eventually affect the decision to stay with the organization, given the many challenges that happened. When it comes to transformational leadership, major components performed by Agus Harimurti Yudhoyono that successfully sustained the organization can be identified. As stated by Bass and Riggio (2006) and Bass and Avolio (1994), transformational leadership is composed by four major components which are charisma (idealized influence), inspirational motivation, intellectual stimulation, and individual considerations.
The first component is charisma (idealized influence), where the score indicates a strong component to form transformational leadership. The highest score goes to LA4 by 0.9098 stating that Agus Harimurti Yudhoyono always considers ethical aspects when making decisions. It indicates that Agus Harimurti Yudhoyono is emotionally mature and stable in deciding after the crisis period. This kind of strength demonstrates high-quality leadership in managing political parties. The second component is inspirational motivation, where the score indicates a strong component to form transformational leadership. The highest score goes to LB3 by 0.8756 stating that Agus Harimurti Yudhoyono always considers a problem from many points of view. Agus Harimurti Yudhoyono is a good listener for all the members and is an open-minded type of person in receiving constructive feedback, as well as a wise person to respond to any kind of negative (destructive) issues. Therefore, it is not that surprising that the Democratic Party has always been sustainable no matter the challenges. The third component is intellectual stimulation, where the score indicates a strong component to form transformational leadership. The highest sore goes to LC1 by 0.8622 stating that Agus Harimurti Yudhoyono is always positive change-oriented and future-oriented and focuses on sustainable improvement. This kind of spirit has inspired members to always perform their best to sustain the organization in the long run (Northouse 2019). The fourth component is individual considerations, where the score indicates a strong component to form transformational leadership. The highest score goes to LD4 by 0.9249 stating that Agus Harimurti Yudhoyono consistently and proactively provides opportunities to all members to improve their abilities. This proactiveness from Agus Harimurti Yudhoyono makes members feel empowered and enables them to give their best contribution to the organization (Amankwaa et al. 2021).
Moreover, the result shows that transformational leadership also has a direct influence on the decision to stay. This finding is relevant to the Theory of Planned Behavior (TPB) (Ajzen 1991). Therefore, transformational leadership as a subjective norm (an individual’s perception about the behavior, which is influenced by the judgment of significant others) affects commitment as the manifestation of attitude (in TPB). The impact of transformational leadership drives the internalization of external values into individual values. It forms a commitment that would subsequently affect behavior, which is an individual’s decision to stay. Everyone must have their awareness after being affected by transformational leadership before finally deciding to stay with the organization. The successful transformational leadership performed by Agus Harimurti Yudhoyono is a form of democratic leadership. A leader would influence members, with positive values internalized by the members. This would encourage commitment from the members who would eventually decide to stay with the organization. Therefore, individuals’ decisions are taken independently, without any pressure or interference. The quality of leadership performed by Agus Harimurti Yudhoyono is confirmed by the empirical and statistical findings that have been strong evidence of the sustainability of the Democratic Party in Indonesia. It can be a great reference and example for other organizations to sustain after facing a crisis and to deal with high uncertainties.

6. Conclusions

This research focuses on the impact of transformational leadership on the decision to stay mediated by commitment. The research adopted the Theory of Planned Behavior (TPB) to construct the research model and employed Structural Equation Modeling–Partial Least Square (SEM–PLS). This research observed 349 respondents from the committee of the Democratic Party (DPP, DPD, and DPC) in Indonesia. The result shows that transformational leadership performs a significant impact on commitment, while commitment affects the decision to stay. It was identified that there was no direct effect from transformational leadership to the decision to stay. It indicates that commitment statistically mediated the impact of transformational leadership on the decision to stay. It has been relevant in the case of a political party, while commitment plays a strong position considering that a political party does not offer type incentives like those provided by companies or other profit-oriented organizations. Therefore, higher commitment is necessary to achieve by improving the quality of transformational leadership. The empirical results indicated that the head of the Democratic Party in Indonesia has successfully performed transformational leadership, however, it still requires more sustainable improvement in the long term.

7. Limitations and Future Research

According to the above empirical findings, the head of the Democratic Party in Indonesia should keep improving the quality of transformational leadership, considering its significant impact on commitment, which eventually affects the decision to stay. More specifically, considering various aspects when taking decisions and involving members in strategic decision-making have been the most important aspects to maintain. The head of the Democratic Party in Indonesia needs to also maintain sustainable improvement consistently to achieve organizational targets. Finally, other aspects of transformational leaderships require more improvement to anticipate any potential unprecedented events that could possibly threaten the sustainability of the organization in the long term. This research focuses on the Democratic Party in Indonesia, with a specific phenomenon of illegal movement by external parties. Future research may also involve other political parties in any category to capture various phenomena that the empirical model could explain.

Author Contributions

H.M.P. and S.M. were instrumental in conceptualizing the research idea and drafting the manuscript. Supervisory guidance for the study was provided by F.S. and S.W. The literature review was collaboratively undertaken by I.F.A., while F.S. and D.H. were responsible for developing the research methodology. The interpretation of data was carried out by H.M.P. and S.M. Each author contributed to the critical reading and approval of the final manuscript. All authors have read and agreed to the published version of the manuscript.

Funding

This research received no external funding.

Institutional Review Board Statement

The study was conducted in accordance with the Declaration of Helsinki, and approved by ethics committee of Postgraduate School of Universitas Airlangga (protocol code 1646/B/UN3.SPS/I/PT.01.05/2024 and date of approval: 2 January 2024). It was survey-based research.

Informed Consent Statement

Consent for participating in the questionnaire survey was obtained telephonically from the research participants. These individuals were identified via their supervisors and voluntarily completed the questionnaires. Additionally, this study does not include any potentially identifiable images of human subjects.

Data Availability Statement

The data pertaining to this study can be made accessible upon request.

Acknowledgments

The authors extend their profound gratitude to the Partai Demokrat for their invaluable support and cooperation, which significantly contributed to the success of this research. Additionally, sincere appreciation is also directed towards the Sekolah Pascasarjana of Universitas Airlangga for their academic guidance and resources that were instrumental in the completion of this study.

Conflicts of Interest

The authors affirm that there are no conflicts of interest associated with this research.

Appendix A

VariableOperational DefinitionQuestion Items
Decision to Stay
Gupta and Singh (2018)
Intrinsic Motivation
  • I will work on the organization longer than I thought before (SA1)
  • I will dedicate the abilities I have to work for the organization (SA2)
Extrinsic Motivation
  • I will continue to work for the organization because I want to continue to get the benefits that I have obtained so far (SB1)
  • I will continue to work for the organization to avoid punishment for my potentially undisciplined actions (SB2)
Transformational Leadership
(Bass and Riggio 2006)
Charisma (Idealized Influence)
  • Leaders have noble values in how the organization is run (LA1)
  • Leaders can clearly convey organizational goals (LA2)
  • Leaders can consider moral consequences (LA3)
  • Leaders can consider ethical consequences in decision-making (LA4)
  • Leaders can prioritize common interests (LA5)
Inspirational Motivation
  • Leaders can periodically self-introspect (LB1)
  • Leaders always consider input from members of the organization (LB2)
  • Leaders can view the problem from different points of view (LB3)
  • Leaders can provide a personal view of the problems that occur to be discussed with members of the organization (LB4)
Intellectual Stimulation
  • Leaders are always oriented towards positive change for the future (LC1)
  • Leaders can determine the priority scale (LC2)
  • Leaders can articulate a vision of the future well (LC3)
  • Leaders show high confidence in the future success of the organization (LC4)
Individual Considerations
  • Leaders provide education and training to members of the organization (LD1)
  • Leaders are good listeners (proactively hear complaints from members of the organization) (LD2)
  • Leaders consistently always motivate members of the organization (LD3)
  • Leaders consistently and proactively help individuals or members of organizations to improve their strengths (LD4)
Commitment
Agyeman and Ponniah (2014);
Meyer and Allen (1991); Lawler et al. (1979)
Affective Commitment
  • I have a deep feeling (love) for the organization I work for (KA1)
  • I have an emotional bond with the organization I work for (KA2)
  • I have similar values with the organization I work for (KA3)
Normative Commitment
  • I have a great responsibility for the sustainability of the organization in the future (KB1)
  • I have a strategic role for the sustainability of the organization in the future (KB2)
  • I feel I have to stay devoted to the organization I work for (KB3)
Sustainable Commitment
  • The award given to me makes me want to stay in the organization I currently work for (KC1)
  • I want to work in this organization for as long as possible (KC2)
  • Working for my current organization is more attractive than offers from other organizations or companies (KC3)

References

  1. Agyeman, Collins Marfo, and V. M. Ponniah. 2014. Employee demographic characteristics and their effects on turnover and retention in MSMEs. International Journal of Recent Advances in Organizational Behaviour and Decision Sciences 1: 12–29. [Google Scholar]
  2. Ajzen, Icek. 1988. Attitudes, Personality, and Behavior. Chicago: Dorsey Press. [Google Scholar]
  3. Ajzen, Icek. 1991. The Theory of Planned Behavior. Organizational Behavior and Human Decision Processes 50: 179–211. [Google Scholar] [CrossRef]
  4. Ajzen, Icek. 2001. Nature and the operation of attitudes. Annual Review of Psychology 52: 27–58. [Google Scholar] [CrossRef] [PubMed]
  5. Ajzen, Icek, and Martin Fishbein. 1980. Understanding Attitudes and Predicting Social Behavior. Englewood Cliffs: Prentice-Hall. [Google Scholar]
  6. Amankwaa, Albert, Pattanee Susomrith, and Pi-Shen Seet. 2021. Innovative behavior among service workers and the importance of leadership: Evidence from an emerging economy. The Journal of Technology Transfer 47: 506–30. [Google Scholar] [CrossRef]
  7. Amankwaa, Albert, Pi-Shen Seet, and Pattanee Susomrith. 2022. Tracking hotel employees’ turnover: A moderated-mediation analysis of transformational leadership, organizational embeddedness, and community embeddedness. Journal of Hospitality and Tourism Management 51: 67–78. [Google Scholar] [CrossRef]
  8. Avolio, Bruce J., Weichun Zhu, William Koh, and Puja Bhatia. 2004. Transformational leadership and organizational commitment: Mediating role of psychological empowerment and moderating role of structural distance. Journal of Organizational Behavior 25: 951–68. [Google Scholar] [CrossRef]
  9. Babakus, Emin, Ugur Yavas, OsmanM Karatepe, and Turgay Avci. 2003. The Effect of Management Commitment to Service Quality on Employees’ Affective and Performance Outcomes. Journal of the Academy of Marketing Science 31: 272–86. [Google Scholar] [CrossRef]
  10. Bass, Bernard M. 1985. Leadership and Performance Beyond Expectations. New York: Free Press. [Google Scholar]
  11. Bass, Bernard M. 1990. From transactional to transformational leadership: Learning to share the vision. Organizational dynamics 18: 19–31. [Google Scholar] [CrossRef]
  12. Bass, Bernard M., and Bruce J. Avolio, eds. 1994. Improving Organizational Effectiveness through Transformational Leadership. Thousand Oaks: Sage Publications. [Google Scholar]
  13. Bass, Bernard M., and Ronald E. Riggio. 2006. Transformational Leadership, 2nd ed. Pittsburgh: Lawrence Erlbaum Associates Publishers. [Google Scholar]
  14. Bentler, P. M., and Douglas G. Bonett. 1980. Significance tests and goodness of fit in the analysis of covariance structures. Psychological Bulletin 88: 588–606. [Google Scholar] [CrossRef]
  15. Blondel, J. 1987. Political Leadership. London: Sage, p. 13. [Google Scholar]
  16. Boin, Arjen, and Paul Hart. 2010. Organising for effective emergency management: Lessons from research 1. Australian Journal of Public Administration 69: 357–71. [Google Scholar] [CrossRef]
  17. Boin, Arjen, Kathy Brock, Jonathan Craft, John Halligan, Paul ‘t Hart, Jeffrey Roy, Geneviève Tellier, and Lori Turnbull. 2020. Beyond COVID-19: Five commentaries on expert knowledge, executive action, and accountability in governance and public administration. Canadian Public Administration 63: 339–68. [Google Scholar] [CrossRef]
  18. Burawat, Piyachat. 2019. The relationships among transformational leadership, sustainable leadership, lean manufacturing and sustainability performance in Thai SMEs manufacturing industry. International Journal of Quality & Reliability Management 36: 1014–36. [Google Scholar]
  19. Burns, J. M. 1978. Alternative Perspectives on Leadership: Integrating Transformational Leadership with Confucian Philosophy. New York: Harper & Row. [Google Scholar]
  20. Chau, Thao Hong Phuong, Yen Thi Tran, and Truc Dinh Le. 2022. How does transformational leadership influence on the performance of public service organizations in a developing country? The interventional roles of NPM cultural orientations. Cogent Business & Management 9: 2140746. [Google Scholar]
  21. Chen, Meng, and Wu Li. 2024. Social capital development on interest-based networks: Examining its antecedents, process, and consequences. Humanities and Social Sciences Communications 11: 190. [Google Scholar] [CrossRef]
  22. Chin, Wynne W. 1998. The Partial Least Squares Approach to Structural Equation Modeling. Advances in Hospitality and Leisure 8: 295–336. [Google Scholar]
  23. Coo, Christian, Anne Richter, Ulrica von Thiele Schwarz, Henna Hasson, and Marta Roczniewska. 2021. All by myself: How perceiving organizational constraints when others do not hampers work engagement. Journal of Business Research 136: 580–91. [Google Scholar] [CrossRef]
  24. Correia, Joel E. 2019. Soy states: Resource politics, violent environments and soybean territorialization in Paraguay. The Journal of Peasant Studies 46: 316–36. [Google Scholar] [CrossRef]
  25. Dansereau, Fred, Jr., George Graen, and William J. Haga. 1975. A vertical dyad linkage approach to leadership within formal organizations: A longitudinal investigation of the role making process. Organizational Behavior and Human Performance 13: 46–78. [Google Scholar] [CrossRef]
  26. Den Hartog, Deanne N., Jaap J. Van Muijen, and Paul L. Koopman. 1996. Linking transformational leadership and organizational culture. Journal of Leadership Studies 3: 68–83. [Google Scholar] [CrossRef]
  27. Dhawan, Vaibhav, and Zubin R. Mulla. 2011. The Role of Pay and Leadership in Developing Organizational Commitment. South Asian Journal of Management 18: 60–75. [Google Scholar]
  28. Du, Shuili, Valerie Swaen, Adam Lindgreen, and Senkar Sen. 2013. The roles of leadership styles in corporate social responsibility. Journal of Business Ethics 114: 155–69. [Google Scholar] [CrossRef]
  29. Eaton, Susan C. 2003. If You Can Use Them: Flexibility Policies, Organizational Commitment, and Perceived Performance. Industrial Relations: A Journal of Economy and Society 42: 145–67. [Google Scholar] [CrossRef]
  30. Fishbein, Martin. 1967. A behavior theory approaches the relations between beliefs about an object and the attitude toward the object. In Readings in Attitude Theory and Measurement. Edited by Martin Fishbein. New York: John Wiley & Sons, pp. 389–400. [Google Scholar]
  31. Fishbein, Martin, and Icek Ajzen. 1975. Belief, Attitude, Intention, and Behavior: An Introduction to Theory and Research. Reading: Addison-Wesley. [Google Scholar]
  32. Gavya, V., and R. Subashini. 2024. The Role of Leadership Styles in Fostering Organizational Commitment Among Nurses. SAGE Open 14: 21582440241242531. [Google Scholar] [CrossRef]
  33. Ghadi, Mohammed Yasin, Mario Fernando, and Peter Caputi. 2013. Transformational leadership and work engagement: The mediating effect of meaning in work. Emerald Publish: Leadership & Organization Development Journal 34: 1–16. [Google Scholar]
  34. Gregory, Brian. 2024. The antecedents and consequences of perceptual fit: An examination of how employees come to understand organizational culture. International Journal of Organizational Analysis 32: 645–61. [Google Scholar] [CrossRef]
  35. Gumusluoglu, Lale, and Arzu Ilsev. 2009. Transformational leadership, creativity, and organizational innovation. Journal of Business Research 62: 461–73. [Google Scholar] [CrossRef]
  36. Gupta, Arti, and Vijendra Singh. 2018. Enhancing intention to stay among software professionals. Academia Revista Latinoamericana de Administracion 31: 569–84. [Google Scholar] [CrossRef]
  37. Harrington, Donna. 2009. Confirmatory Factor Analysis. New York: Oxford University Press. [Google Scholar]
  38. Henseler, Jorg, Christian M. Ringle, and Marko Sarstedt. 2015. A new criterion for assessing discriminant validity in variance-based structural equation modeling. Journal of the Academy of Marketing Science 43: 115–35. [Google Scholar] [CrossRef]
  39. Hermanto, Yustinus B., Veronika A. Srimulyani, and Didik J. Pitoyo. 2024. The mediating role of quality of work life and organizational commitment in the link between transformational leadership and organizational citizenship behavior. Heliyon 10. [Google Scholar] [CrossRef]
  40. Hobfoll, Stevan E. 1989. Conservation of resources: A new attempt at conceptualizing stress. American Psychologist 44: 513–24. [Google Scholar] [CrossRef] [PubMed]
  41. Holmberg, Soren, and Henrik Oscarsson. 2011. Party leader effects on the vote. Political Leaders and Democratic Elections, 35–51. [Google Scholar]
  42. Hu, Li-T., and Peter M. Bentler. 1999. Cutoff criteria for fit indexes in covariance structure analysis: Conventional criteria versus new alternatives. Structural Equation Modeling 6: 1–55. [Google Scholar] [CrossRef]
  43. Husted, Emil. 2020. ‘Some have ideologies, we have values’: The relationship between organizational values and commitment in a political party. Culture and Organization 26: 175–95. [Google Scholar] [CrossRef]
  44. Husted, Emil, Mona Moufahim, and Martin Fredriksson. 2022. Political parties and organization studies: The party as a critical case of organizing. Organization Studies 43: 1327–41. [Google Scholar] [CrossRef]
  45. Jamwal, Mohit, Munish Saini, and Saikat Banerjee. 2023. The paradox of youth’s online political party brand engagement on Facebook: A congruity theory perspective. International Review on Public and Nonprofit Marketing 2023: 1–27. [Google Scholar] [CrossRef]
  46. Jarunratanakul, P., and P. Keeratiparadorn. 2018. Mediation effect of organizational identification on the relationship between person-organization fit and affective commitment to the political party. Kasetsart Journal of Social Sciences 39: 601–10. [Google Scholar]
  47. Jiang, Weiping, Xianbo Zhao, and Jiongbin Ni. 2017. The impact of transformational leadership on employee sustainable performance: The mediating role of organizational citizenship behavior. Sustainability 9: 1567. [Google Scholar] [CrossRef]
  48. Jing, Runtian, Jia Lin Xie, and Jing Ning. 2014. Commitment to organizational change in a Chinese context. Journal of Managerial Psychology 29: 1098–114. [Google Scholar] [CrossRef]
  49. Johnston, Lucy, V. Locke, L. Giles, and K. Rattray. 2006. The Good, the Bad, and the Ugly. Journal of Applied Social Psychology 27: 725–41. [Google Scholar] [CrossRef]
  50. Joo, Baek-Kyoo, and Taejo Lim. 2013. Transformational leadership and career satisfaction: The mediating role of psychological empowerment. Journal of Leadership & Organizational Studies 20: 316–26. [Google Scholar]
  51. Jones, Harold B. 2001. Magic, meaning and leadership: Weber’s model and the empirical literature. Human Relations 54: 753–71. [Google Scholar] [CrossRef]
  52. Judge, Timothy A., and Ronald F. Piccolo. 2004. Transformational and transactional leadership: A meta-analytic test of their relative validity. Journal of Applied Psychology 89: 755. [Google Scholar] [CrossRef] [PubMed]
  53. Jung, Dong I., and Bruce J. Avolio. 2000. Opening the black box: An experimental investigation of the mediating effects of trust and value congruence on transformational and transactional leadership. Journal of organizational Behavior 21: 949–64. [Google Scholar] [CrossRef]
  54. Kaymakci, Rumeysa, Ali Gorener, and Kerem Toker. 2022. The Perceived Overqualification’s effect on innovative work behavior: Do transformational leadership and turnover intention matter? Current Research in Behavioral Sciences 3: 100068. [Google Scholar] [CrossRef]
  55. Kjellström, Sofia, Stålne Kristian, and Törnblom Oskar. 2020. Six ways of understanding leadership development: An exploration of increasing complexity. Leadership 16: 434–60. [Google Scholar] [CrossRef]
  56. Klarin, Tomislav. 2018. Assumptions for A Successful Implementation of The Concept of Sustainable Tourism Development: Example of Urban Destinations of The Republic of Croatia. JEL Clasification Z 32: Q01. [Google Scholar] [CrossRef]
  57. Lawler, Edward, Cortlandt Cammann, David Nadler, and Douglas Jenkins. 1979. Michigan Organizational Assessment Questionnaire—Job Satisfaction Subscale. Journal of Vocational Behavior. [Google Scholar]
  58. Lee, Chun-Chang, Wen-Chih Yeh, Zheng Yu, and Xiao-Chi Lin. 2023. The relationships between leader emotional intelligence, transformational leadership, and transactional leadership and job performance: A mediator model of trust. Heliyon 9. [Google Scholar] [CrossRef]
  59. Levitsky, Steven, and Luchan A. Way. 2010. Why democracy needs a level playing field. Journal of Democracy 21: 57. [Google Scholar] [CrossRef]
  60. Li, Na, Lichuan Zhang, Guangqing Xiao, Zhuo Job Chen, and Qian Lu. 2020. Effects of organizational commitment, job satisfaction and workplace violence on turnover intention of emergency nurses: A cross-sectional study. International Journal of Nursing Practice 26: e12854. [Google Scholar] [CrossRef]
  61. Lohmöller, Jan-Bernd. 1989. Latent Variable Path Modeling with Partial Least Squares. Berlin/Heidelberg: Springer Link. [Google Scholar]
  62. Mahfouz, S. A., Z. Awang, and H. Muda. 2019. The impact of transformational leadership on employee commitment in the construction industry. International Journal of Innovation, Creativity and Change 7: 151–67. [Google Scholar]
  63. Mathieu, John E., and Dennis M. Zajac. 1990. A review and meta-analysis of the antecedents, correlates, and consequences of organizational commitment. Psychological Bulletin 108: 171–94. [Google Scholar] [CrossRef]
  64. May, John D. 1973. Opinion structure of political parties: The special law of curvilinear disparity. Political Studies 21: 135–51. [Google Scholar] [CrossRef]
  65. Meyer, John P., and Lynne Herscovitch. 2001. Commitment in the workplace: Toward a general model. Human Resource Management Review 11: 299–326. [Google Scholar] [CrossRef]
  66. Meyer, John P., and Natalie J. Allen. 1991. A three-component conceptualization of organizational commitment. Human Resource Management Review 1: 64–89. [Google Scholar] [CrossRef]
  67. Meyer, John P., and Natalie J. Allen. 1997. Commitment in the Workplace: Theory, Research, and Application. Thousand Oaks: Sage. [Google Scholar]
  68. Meyer, John P., David J. Stanley, Lynne Herscovitch, and Laryssa Topolnytsky. 2002. Affective, continuance, and normative commitment to the organization: A meta-analysis of antecedents, correlates, and consequences. Journal of Vocational Behavior 61: 20–52. [Google Scholar] [CrossRef]
  69. Morin, Alexander J., John P. Meyer, Emilie Belanger, Jean S. Boudrias, Marylene Gagne, and Phillip D. Parker. 2016. Longitudinal associations between employees’ beliefs about the quality of the change management process, affective commitment to change and psychological empowerment. Human Relations 69: 839–67. [Google Scholar] [CrossRef]
  70. Ng, Thomas W., and Kelly L. Sorensen. 2008. Toward a further understanding of the relationships between perceptions of support and work attitudes: A meta-analysis. Group & Organization Management 33: 243–68. [Google Scholar]
  71. Nguyen, N. P., H. Nguyen, N. Hiep, and O. Flynn. 2023. Does transformational leadership influence organizational culture and organizational performance: Empirical evidence from an emerging country. IIMB Management Review 35: 382–92. [Google Scholar] [CrossRef]
  72. Ni, Dan, Shaoxue Wu, Michelle X. Zheng, and Wen Wu. 2024. Expatriate managers’ personal financial insecurity indirectly thwarts team innovation: The role of state learning goal orientation. Human Resource Management 63: 377–95. [Google Scholar] [CrossRef]
  73. Noesgaard, Mette Strange, and Frances Jørgensen. 2023. Building and Organizational Commitment through Cognitive and Relational Job Crafting. Amsterdam: Elsevier Ltd. [Google Scholar]
  74. Northouse, Peter G. 2019. Leadership: Theory and Practice, 7th ed. Los Angeles: SAGE Publications, Inc. [Google Scholar]
  75. Oh, Haemoon, Miyoung Jeong, Hyejo H. Shin, and Allan Schweyer. 2023. Nonlinear effects of employee engagement and satisfaction on turnover intention. International Journal of Contemporary Hospitality Management 35: 2410–36. [Google Scholar] [CrossRef]
  76. Parasuraman, Ananthanarayanan. 1987. Customer-Oriented Corporate Cultures are Crucial to Services Marketing Success. Journal of Services Marketing 1: 39–46. [Google Scholar] [CrossRef]
  77. Pertiwi, N. K. A. Y., and I. Wayan Gede Supartha. 2021. The effect of compensation and organizational commitment on employee satisfaction and retention. American Journal of Humanities and Social Sciences Research (AJHSSR) 5: 333–42. [Google Scholar]
  78. Pham, Nhat Tan, Tran Hoang Tuan, Tri Dinh Le, Phuong Ngoc Duy Nguyen, Muhammad Usman, and Gleriani Torres Carbone Ferreira. 2023. Socially responsible human resources management and employee retention: The roles of share value, relationship satisfaction, and servant leadership. Journal of Cleaner Production 414: 137704. [Google Scholar]
  79. Pieters, Wesley R., Ebben Van Zyl, and Petrus Nel. 2022. Factors affecting lecturers’ decision to stay or leave academia, Namibia. Journal of Human Resource Management 20. [Google Scholar]
  80. Pildes, Richard H. 2004. The Supreme Court 2003 Term Foreword: The Constitutionalizing of Democratic Politics. Heinonline 118: 25–154. [Google Scholar]
  81. Poguntke, Thomas, and Paul Webb, eds. 2005. The Presidentialization of Politics: A Comparative Study of Modern Democracies. Oxford: Oxford University Press. [Google Scholar]
  82. Pradhan, Sajeet, and Rabindra K. Pradhan. 2015. An empirical investigation of relationship among transformational leadership, affective organizational commitment and contextual performance. Vision 19: 227–35. [Google Scholar] [CrossRef]
  83. Raineri, Nicholas, and Pascal Paillé. 2016. Linking corporate policy and supervisory support with environmental citizenship behaviors: The role of employee environmental beliefs and commitment. Journal of Business Ethics 137: 129–48. [Google Scholar] [CrossRef]
  84. Rego, Arménio, and Miguel Pina e Cunha. 2008. Workplace spirituality and organizational commitment: An empirical study. Journal of Organizational Change Management 21: 53–75. [Google Scholar] [CrossRef]
  85. Saputra, Jro Mangku Deny, and I. Gede Riana. 2021. The Effect of Job Satisfaction on Organizational Commitments and Organizational Citizenship Behavior. JOMA 5: 15–19. [Google Scholar]
  86. Sheppard, Blair H., John Hartwick, and Paul R. Warshaw. 1988. The Theory of Reasoned Action: A Meta-Analysis of Past Research with Recommendations for Modifications and Future Research. Journal of Consumer Research 15: 325–43. [Google Scholar] [CrossRef]
  87. Sinclair, Molly A., Kimberly Stephens, Kimberly Whitemen, Brenda Swanson-Biearman, and Jo Clark. 2021. Managing and Motivating the Remote Employee Using the Transformational Leadership Model. Philadelphia: Elsevier Inc. [Google Scholar]
  88. Sinclair, Samanta, Artur Nilsson, and Jens Agerström. 2023. Judging job applicants by their politics: Effects of target–rater political dissimilarity on discrimination, cooperation, and stereotyping. The Journal of Social and Political Psychology 11: 75–91. [Google Scholar] [CrossRef]
  89. Smith, Peter AC, and Carol Sharicz. 2011. The Shift Needed for Sustainability. Emerald Group Publishing Limited. The Learning Organization 18: 73–86. [Google Scholar] [CrossRef]
  90. Tomarken, Andrew J., and Niels G. Waller. 2005. Structural equation modeling: Strengths, limitations, and misconceptions. Annual Review of Clinical Psychology 1: 31–65. [Google Scholar] [CrossRef] [PubMed]
  91. Wahyudi, M., B. Budiyanto, and S. Suwitho. 2022. The role of organizational commitment in mediating the influence of work environment and spiritual motivation on employee performance. Management Science Letters 12: 137–44. [Google Scholar] [CrossRef]
  92. Wang, Geofang, Laiba Saher, Tang Hao, Asad Ali, and Muhammad Waqas Amin. 2024. Unlocking employee innovative behavior: The role of humble leadership, core self-evaluation, and leader-member exchange. BMC Psychology 12: 175. [Google Scholar] [CrossRef] [PubMed]
  93. Wong, Jose Weng Chou, and Ivan Ka Wai Lai. 2022. The mechanism influencing the residents’ support of the government policy for accelerating tourism recovery under COVID-19. Journal of Hospitality and Tourism Management 52: 219–27. [Google Scholar] [CrossRef]
  94. Youndt, Mark A., and Scott A. Snell. 2004. Human resource configurations, intellectual capital, and organizational performance. Journal of Managerial Issues, 337–60. [Google Scholar]
  95. Zhang, Junwei, Shajara Ul-Durar, Muhammad N. Akhtar, Yajun Zhang, and Lu Lu. 2021. How does responsible leadership affect employees; voluntary workplace green behaviors? A multilevel dual process model of voluntary workplace green behaviors. Journal of Environmental Management 296: 113205. [Google Scholar] [CrossRef] [PubMed]
  96. Zhou, Chenxi, Yameng Zhang, and Maoliang Bu. 2024a. Home country adverse political shocks and cross-border mergers and acquisitions financial performance of politically connected emerging market firms. International Business Review 33: 102175. [Google Scholar] [CrossRef]
  97. Zhou, Xiaoman, Shuaijun Zhang, Xinyuan Zhao, Karthik Namasivaayam, and Huihui Zheng. 2024b. How mentors inspire affective commitment in newcomers: The roles of servant leadership, psycological capital, and feedback-seeking behavior. International Journal of Hospitality Management 118: 103677. [Google Scholar] [CrossRef]
Figure 1. Research model.
Figure 1. Research model.
Socsci 13 00309 g001
Figure 2. Results of the conceptual framework.
Figure 2. Results of the conceptual framework.
Socsci 13 00309 g002
Table 1. Demographic information.
Table 1. Demographic information.
Respondent ProfilePercent (%)
GenderMale81.97
Female18.03
RegionDPC57.38
DPD41.64
DPP0.98
Service Periods<1 year28.52
1–3 years11.8
3–4 years5.9
4–5 years7.21
>5 years46.56
Legislative Position<1 year0.98
1–3 years9.18
3–4 years1.31
4–5 years2.3
>5 years20.98
Currently not serving in the house of representative65.25
Executive Position<1 year1.97
1–3 years0
3–4 years0
4–5 years0.33
> 5 years2.62
Currently not serving any government body95.08
Table 2. Standard measurement of validity and reliability tests.
Table 2. Standard measurement of validity and reliability tests.
IndicatorsStandard
Outer Loadings (OL)value > 0.7
Cronbach’s Alpha (CA)value > 0.7
Composite Reliability (CR)value > 0.7
Average Variance Extracted (AVE)value > 0.5
Table 3. Validity and reliability tests results.
Table 3. Validity and reliability tests results.
ConstructsItemOLCACRAVE
Decision to StayD10.89310.72620.87950.7849
D20.8788
CommitmentK10.78780.88310.91120.6315
K20.7711
K30.7818
K40.8266
K50.8502
K60.7459
Transformational LeadershipL10.73320.96120.96500.6336
L20.7994
L30.7920
L40.8306
L50.7632
L60.7390
L70.8107
L80.8475
L90.8578
L100.7961
L110.8002
L120.7961
L130.7804
L140.7290
L150.8111
L160.8347
Table 4. Coefficient determination test result.
Table 4. Coefficient determination test result.
R SquareR Square Adjusted
Commitment0.52600.5246
Decision to Stay0.59690.5946
Table 5. Summary of hypothesis testing results.
Table 5. Summary of hypothesis testing results.
HypothesisCoefficientStandard Errort-Valuep-ValueStudy Results
Direct Effect (Path Coefficient)
Commitment -> Decision to Stay0.61130.07048.67740.0000Supported
Leadership -> Commitment0.72530.058712.36420.0000Supported
Leadership -> Decision to Stay0.20460.07492.73040.0065Supported
Indirect Effect
Leadership -> Commitment -> Decision to Stay0.44340.05927.48550.0000Supported
Total Effect
Commitment -> Decision to Stay0.61130.07048.67740.0000Supported
Leadership -> Commitment0.72530.058712.36420.0000Supported
Leadership -> Decision to Stay0.64790.063710.17400.0000Supported
Disclaimer/Publisher’s Note: The statements, opinions and data contained in all publications are solely those of the individual author(s) and contributor(s) and not of MDPI and/or the editor(s). MDPI and/or the editor(s) disclaim responsibility for any injury to people or property resulting from any ideas, methods, instructions or products referred to in the content.

Share and Cite

MDPI and ACS Style

Putra, H.M.; Suhariadi, F.; Wijoyo, S.; Ma’mun, S.; Aldhi, I.F.; Hardaningtyas, D. Crisis and Organizational Sustainability: Empirical Analysis of the Implication of Transformational Leadership on the Decision to Stay Mediated by the Commitment of the Democratic Party in Indonesia. Soc. Sci. 2024, 13, 309. https://doi.org/10.3390/socsci13060309

AMA Style

Putra HM, Suhariadi F, Wijoyo S, Ma’mun S, Aldhi IF, Hardaningtyas D. Crisis and Organizational Sustainability: Empirical Analysis of the Implication of Transformational Leadership on the Decision to Stay Mediated by the Commitment of the Democratic Party in Indonesia. Social Sciences. 2024; 13(6):309. https://doi.org/10.3390/socsci13060309

Chicago/Turabian Style

Putra, Herzaky Mahendra, Fendy Suhariadi, Suparto Wijoyo, Sukron Ma’mun, Ian Firstian Aldhi, and Dwi Hardaningtyas. 2024. "Crisis and Organizational Sustainability: Empirical Analysis of the Implication of Transformational Leadership on the Decision to Stay Mediated by the Commitment of the Democratic Party in Indonesia" Social Sciences 13, no. 6: 309. https://doi.org/10.3390/socsci13060309

APA Style

Putra, H. M., Suhariadi, F., Wijoyo, S., Ma’mun, S., Aldhi, I. F., & Hardaningtyas, D. (2024). Crisis and Organizational Sustainability: Empirical Analysis of the Implication of Transformational Leadership on the Decision to Stay Mediated by the Commitment of the Democratic Party in Indonesia. Social Sciences, 13(6), 309. https://doi.org/10.3390/socsci13060309

Note that from the first issue of 2016, this journal uses article numbers instead of page numbers. See further details here.

Article Metrics

Back to TopTop