Optimisation of Embodied Carbon and Thermal Performance of Roof Material Selections for Australian Residential Housing
Abstract
1. Introduction
2. Materials and Methods
2.1. Research Objectives
2.2. Selected Common Roof Materials from Australian Market
2.3. Material Thickness Range
2.4. Parameters
2.5. Assumed Roof Structure
2.6. Constraint Formulae
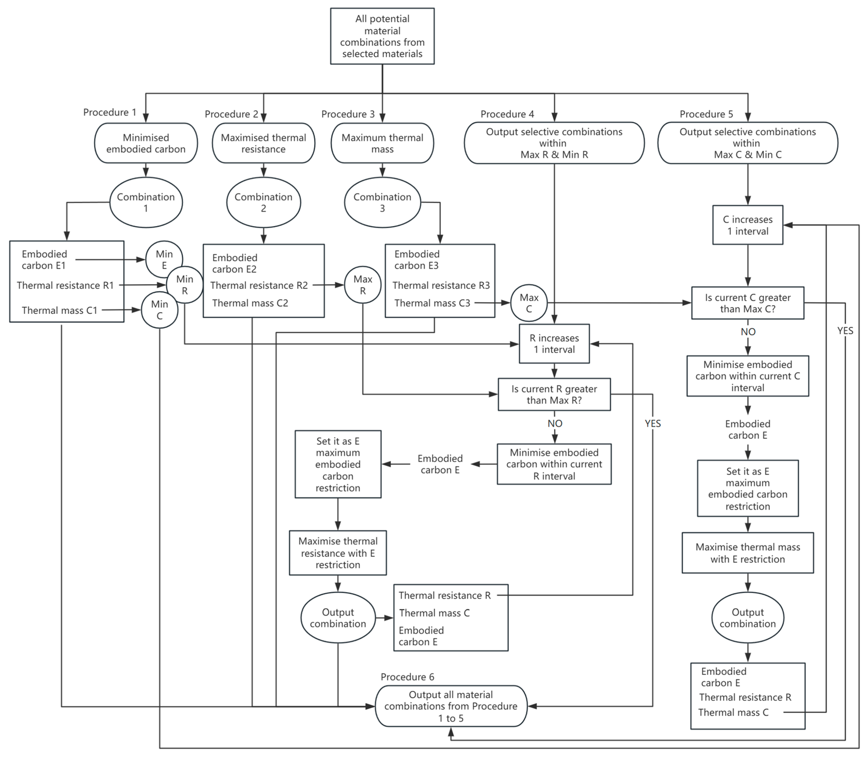
2.7. Research Procedures and Objective Formulae
2.8. Optimisation Approach
3. Results and Discussions
3.1. Embodied Carbon and Thermal Resistance
3.2. Embodied Carbon and Thermal Mass
3.3. Comprehensive Results and Decision Making
4. Research Limitations
5. Conclusions
- Combination E1 and E2 have been identified as the most optimised selections during the optimisation of the embodied carbon and thermal resistance for the following reasons:
- 1.
- Achieving the minimised embodied carbon among R-value ranges of 8.0 ≤ R < 9.0 and 9.0 ≤ C < 10.0, respectively;
- 2.
- Maintaining a high R-value sensitivity for their embodied carbon increase;
- 3.
- Standing out from their result group trendline for a significantly higher thermal mass.
- Combination G1 and G4 have been identified as the most optimised selections during the optimisation of the embodied carbon and thermal mass for the following reasons:
- 1.
- Achieving the minimised embodied carbon among thermal mass ranges of 1287 ≤ C < 1622, and 2962 ≤ C < 3297, respectively;
- 2.
- Maintaining a high thermal mass sensitivity for their embodied carbon increase;
- 3.
- Being competitive in the R-value effectiveness as well.
Author Contributions
Funding
Data Availability Statement
Conflicts of Interest
Correction Statement
Appendix A
| Category | Notation | Description |
|---|---|---|
| Set | Y {insulation, sarking, sheet, tile, tile_batten} | Roof components which are considered in optimisation. |
| X{glass_wool, polyester, cellulose, rockwool, sheep_wool, expanded_polystyrene, extruded_polystyrene, polyurethane, polyisocyanurate, phenolic_foam, cork, aerogel, laminated_Al_6061, laminated_Al_7075, polypropylene, polyethylene_LD, polyethylene_MD, polyetheylene_HD, clay_tile, slate_tile, asphalt_shingle, softwood_shingle, hardwood_shingle, concrete_tile, steel_corrugated, steel_cpt, steel_trapezoidal, steel_concealed_fastener, Al_corrugated, Al_cpt, Al_trapezoidal, Al_concealed, F5a, F5b, F5c, F5d, F5e, F5f, F8a, F8b, F8c, F8d, F8e, F8f, F8g, F8h, TH4055, TH4075} | Common materials selected in roof construction, including insulation, sarking, finishes, and tile batten. | |
| {glass_wool, polyester, cellulose, rockwool, sheep_wool, expanded_polystyrene, extruded_polystyrene, polyurethane, polyisocyanurate, phenolic_foam, cork, aerogel} | Common materials selected for insulation. | |
| {laminated_Al_6061, laminated_Al_7075, polypropylene, polyethylene_LD, polyethylene_MD, polyetheylene_HD} | Common materials selected for sarking. | |
| {steel_corrugated, steel_cpt, steel_trapezoidal, steel_concealed, Al_corrugated, Al_cpt, Al_trapezoidal, Al_concealed} | Common materials selected for roof sheeting. | |
| {clay_tile, slate_tile, asphalt_shingle, softwood_shingle, hardwood_shingle, concrete_tile} | Common materials selected for roof tiling. | |
| {F5a, F5b, F5c, F5d, F5e, F5f, F8a, F8b, F8c, F8d, F8e, F8f, F8g, F8h, TH4055, TH4075} | Common materials and size selected for tile battens. | |
| Parameters | Absolute thermal resistance of material ‘x’ where which is also called the R-value. | |
| Thermal conductivity co-efficient of material ‘x’ where . | ||
| Heat capacity of material ‘x where . | ||
| Density of material ‘x’ where . | ||
| Embodied carbon coeffi-cient of material ‘x’ where . | ||
| Minimum thickness of ma-terial ‘x’ where . | ||
| Maximum thickness of ma-terial ‘x’ where . | ||
| Base material area where . | ||
| The area of roof. | ||
| The length of roof. | ||
| The width of roof. | ||
| The width of a specific tile batten, where . | ||
| The depth of a specific tile batten, . | ||
| A significant increase in thermal resistance. | ||
| A significant increase in thermal mass. | ||
| The minimum roof/ceiling total R-value requirement according to the NCC. | ||
| An assumed heat energy absorption efficiency. | ||
| Variables | Binary variable which equals to 1 if, and only if, material x is selected for roof component ‘y’, where . | |
| Thickness of material ‘x’, where . | ||
| Area ratio of discrete mate-rial ‘x’ in roof component ‘y’, where . | ||
| Volume of material ‘x’, where |
References
- Akbarnezhad, A.; Xiao, J. Estimation and Minimization of Embodied Carbon of Buildings: A Review. Buildings 2017, 7, 5. [Google Scholar] [CrossRef]
- Khan, M.A.; Wang, C.C.; Lee, C.L. A Framework for Developing Green Building Rating Tools Based on Pakistan’s Local Context. Buildings 2021, 11, 202. [Google Scholar] [CrossRef]
- Wang, C.; Tan, X. Estimating Carbon Footprint in the Construction Process of A Green Educational Building. In Proceedings of the 2012 International Conference on Construction and Real Estate, Kansas City, MO, USA, 1–2 October 2012; Volume 1, pp. 175–179. [Google Scholar]
- Lamb, W.F.; Wiedmann, T.; Pongratz, J.; Andrew, R.; Crippa, M.; Olivier, J.G.J.; Wiedenhofer, D.; Mattioli, G.; Khourdajie, A.A.; House, J.; et al. Corrigendum: A Review of Trends and Drivers of Greenhouse Gas Emissions by Sector from 1990 to 2018 (2021 Environ. Res. Lett. 16 073005). Environ. Res. Lett. 2022, 17, 049502. [Google Scholar] [CrossRef]
- Jiang, L.; Li, J.; Zheng, Y. The Impact of Thermal Comfort Requirements on Household Heating Energy Consumption. J. Build. Eng. 2024, 90, 109426. [Google Scholar] [CrossRef]
- Sadineni, S.B.; Madala, S.; Boehm, R.F. Passive Building Energy Savings: A Review of Building Envelope Components. Renew. Sustain. Energy Rev. 2011, 15, 3617–3631. [Google Scholar] [CrossRef]
- Ajayi, S.O.; Oyedele, L.O.; Ilori, O.M. Changing Significance of Embodied Energy: A Comparative Study of Material Specifications and Building Energy Sources. J. Build. Eng. 2019, 23, 324–333. [Google Scholar] [CrossRef]
- Shen, K.; Ding, L.; Wang, C.C. Development of a Framework to Support Whole-Life-Cycle Net-Zero-Carbon Buildings through Integration of Building Information Modelling and Digital Twins. Buildings 2022, 12, 1747. [Google Scholar] [CrossRef]
- Röck, M.; Saade, M.R.M.; Balouktsi, M.; Rasmussen, F.N.; Birgisdottir, H.; Frischknecht, R.; Habert, G.; Lützkendorf, T.; Passer, A. Embodied GHG Emissions of Buildings—The Hidden Challenge for Effective Climate Change Mitigation. Appl. Energy 2020, 258, 114107. [Google Scholar] [CrossRef]
- Increase to BASIX Standards. Available online: https://www.planningportal.nsw.gov.au/BASIX-standards (accessed on 17 October 2024).
- DoEE. NatHERS Assessor Handbook; Australian Government Department of the Environment and Energy: Canberra, Australia, 2019.
- Moncaster, A.M.; Rasmussen, F.N.; Malmqvist, T.; Houlihan Wiberg, A.; Birgisdottir, H. Widening Understanding of Low Embodied Impact Buildings: Results and Recommendations from 80 Multi-National Quantitative and Qualitative Case Studies. J. Clean. Prod. 2019, 235, 378–393. [Google Scholar] [CrossRef]
- Karlsson, I.; Rootzén, J.; Johnsson, F. Reaching Net-Zero Carbon Emissions in Construction Supply Chains—Analysis of a Swedish Road Construction Project. Renew. Sustain. Energy Rev. 2020, 120, 109651. [Google Scholar] [CrossRef]
- Minunno, R.; O’Grady, T.; Morrison, G.M.; Gruner, R.L. Investigating the Embodied Energy and Carbon of Buildings: A Systematic Literature Review and Meta-Analysis of Life Cycle Assessments. Renew. Sustain. Energy Rev. 2021, 143, 110935. [Google Scholar] [CrossRef]
- Hart, J.; D’Amico, B.; Pomponi, F. Whole-Life Embodied Carbon in Multistory Buildings: Steel, Concrete and Timber Structures. J. Ind. Ecol. 2021, 25, 403–418. [Google Scholar] [CrossRef]
- Williams, H.P. Model Building in Mathematical Programming, 5th ed.; John Wiley & Sons: Chichester, UK, 2013. [Google Scholar]
- Rothlauf, F. Optimization Methods. In Design of Modern Heuristics: Principles and Application; Rothlauf, F., Ed.; Springer: Berlin/Heidelberg, Germany, 2011; pp. 45–102. [Google Scholar] [CrossRef]
- Tong, D.; Murray, A.; Xiao, N. Heuristics in Spatial Analysis: A Genetic Algorithm for Coverage Maximization. Ann. Assoc. Am. Geogr. 2009, 99, 698–711. [Google Scholar] [CrossRef]
- Yang, X.-S. Review of Meta-Heuristics and Generalised Evolutionary Walk Algorithm. Int. J. Bio-Inspired Comput. 2011, 3, 77–84. [Google Scholar] [CrossRef]
- Almufti, S.M. Historical Survey on Metaheuristics Algorithms. Int. J. Sci. World 2019, 7, 1–12. [Google Scholar] [CrossRef]
- Akanbi, L.A.; Oyedele, L.O.; Akinade, O.O.; Ajayi, A.O.; Davila Delgado, M.; Bilal, M.; Bello, S.A. Salvaging Building Materials in a Circular Economy: A BIM-Based Whole-Life Performance Estimator. Resour. Conserv. Recycl. 2018, 129, 175–186. [Google Scholar] [CrossRef]
- Bianchini, G.; Casini, M.; Pepe, D.; Vicino, A.; Zanvettor, G.G. An Integrated Model Predictive Control Approach for Optimal HVAC and Energy Storage Operation in Large-Scale Buildings. Appl. Energy 2019, 240, 327–340. [Google Scholar] [CrossRef]
- Ahmed, M.; Liang, Q.Q.; Patel, V.I.; Hadi, M.N.S. Behavior of Eccentrically Loaded Double Circular Steel Tubular Short Columns Filled with Concrete. Eng. Struct. 2019, 201, 109790. [Google Scholar] [CrossRef]
- Webb, M. Biomimetic Building Facades Demonstrate Potential to Reduce Energy Consumption for Different Building Typologies in Different Climate Zones. Clean Technol. Environ. Policy 2022, 24, 493–518. [Google Scholar] [CrossRef]
- Hammad, A.W.; Akbarnezhad, A.; Oldfield, P. Optimising Embodied Carbon and U-Value in Load Bearing Walls: A Mathematical Bi-Objective Mixed Integer Programming Approach. Energy Build. 2018, 174, 657–671. [Google Scholar] [CrossRef]
- Hammad, A.W.A.; Figueiredo, K.; Rosa, A.C.; Vazquez, E.; Haddad, A. Enhancing the Passive Design of Buildings: A Mixed Integer Non-Linear Programming Approach for the Selection of Building Materials and Construction Building Systems. Energy Rep. 2021, 7, 8162–8175. [Google Scholar] [CrossRef]
- He, L.; Wang, W. Design Optimization of Public Building Envelope Based on Multi-Objective Quantum Genetic Algorithm. J. Build. Eng. 2024, 91, 109714. [Google Scholar] [CrossRef]
- Australian Building Codes Board. National Construction Code Housing Provisions Standard; Australian Building Codes Board: Canberra, Australia, 2022.
- Rawlinsons Quantity Surveyors. Rawlinsons Australian Construction Handbook 2024; Rawlinsons Publishing: Perth, Australia, 2024. [Google Scholar]
- Gaarder, J.E.; Friis, N.K.; Larsen, I.S.; Time, B.; Møller, E.B.; Kvande, T. Optimization of Thermal Insulation Thickness Pertaining to Embodied and Operational GHG Emissions in Cold Climates—Future and Present Cases. Build. Environ. 2023, 234, 110187. [Google Scholar] [CrossRef]
- AS/NZS 1170.1:2002; Standards Australia, Standards New Zealand; Structural Design Actions Permanent, Imposed and Other Actions. Standards Australia: Canberra, Australia, 2002.
- AS 4597-1999; Standards Australia; Installation of Roof Slates and Shingles (Non-Interlocking Type). Standards Australia: Canberra, Australia, 1999.
- Kumar, D.; Alam, M.; Zou, P.X.W.; Sanjayan, J.G.; Memon, R.A. Comparative Analysis of Building Insulation Material Properties and Performance. Renew. Sustain. Energy Rev. 2020, 131, 110038. [Google Scholar] [CrossRef]
- AS/NZS 4859.2:2018; Standards Australia, Standards New Zealand; Thermal Insulation Materials for Buildings, Part 2: Design. Standards Australia: Canberra, Australia, 2018.
- Craig, J.; Geoffrey, H. Inventory of Carbon & Energy; Circular Ecology: Worcestershire, UK, 2019. [Google Scholar]
- Hens, H.S.L. Building Physics—Heat, Air and Moisture: Fundamentals, Engineering Methods, Material Properties and Exercises, 4th ed.; Ernst & Sohn: Berlin, Germany, 2023. [Google Scholar]
- Australian Building Codes Board. National Construction Code Volume One; Australian Building Codes Board: Canberra, Australia, 2022.
- Australian Building Codes Board. Calculating the Total R-Value; Australian Building Codes Board: Canberra, Australia, 2021.
- Australian Building Codes Board. ABCB Housing Provisions; Australian Building Codes Board: Canberra, Australia, 2022.
- AS 2050:2018; Standards Australia; Installation of Roof Tiles. Standards Australia: Canberra, Australia, 2018.







| Objective 1 | Find the material combination with the minimal embodied carbon corresponding to different R-value ranges. |
| Objective 2 | Find the material combination with the minimal embodied carbon corresponding to different thermal mass ranges. |
| Roof Insulation | Roof Sarking | Roof Finishes |
|---|---|---|
| Glass wool | Laminated aluminium foil (LAF) 6061 | Clay tile |
| Cellulose | Laminated aluminium foil (LAF) 7075 | Slate tile |
| Rockwool | Polypropylene | Concrete tile |
| Sheep’s wool | Polyethylene low-density (LD) | Asphalt shingles |
| Expanded Polystyrene | Polyethylene medium-density (MD) | Wood shingles softwood |
| Extruded Polystyrene | Polyethylene high-density (HD) | Wood shingles hardwood |
| Polyurethane | Aluminium sheet | |
| Polyisocyanurate | Steel sheet | |
| Phenolic foam | ||
| Cork | ||
| Aerogel |
| Component | Material | (mm) | (mm) | |
|---|---|---|---|---|
| Insulation | Glass wool, polyester, cellulose, rockwool, sheep’s wool, exp poly’rene 1, ext poly’rene 2, polyurethane, polyisocyanurate, phenolic foam, cork, aerogel | Depends on total R-value | 300 5 | 10 |
| Sarking | LAF 6061, LAF 7075, polypropylene, polyethylene LD, polyethylene MD, polyethylene HD | 0.1 mm | 1 | 0.1 |
| Finishes | Clay tile, concrete tile | 10 mm 6 | 28 6 | 1 |
| Asphalt shingle | 1 mm 7 | 9 7 | 1 | |
| Wood shingle softwood, wood shingle hardwood | 1 mm 7 | 25/42 7,8 | 1 | |
| Slate tile | Exact 10 mm 6 | N/A | ||
| Steel corrugated, steel cpt 3, steel trapezoidal, steel concealed, Al 4 corrugated, Al cpt, Al trapezoidal, Al concealed | Exact 0.42 mm/0.48 mm 9 | N/A | ||
| Roof Insulation | ||||
| Material | (kgCO2e/kg) | (W/mK) | (kJ/kg·K) | (kg/m3) |
| Glass wool 1 | 1.35 | 0.03–0.05 | 0.8–1 | 10–100 |
| Cellulose 2 | 0.31–1.83 | 0.037–0.042 | 1.3–1.6 | 20–70 |
| Rockwool 1 | 1.12 | 0.033–0.04 | 0.8–1 | 33–40 |
| Sheep’s wool 1 | 0.12 | 0.038–0.054 | 1.3–1.7 | 10–20 |
| Exp’ Poly’rene 1,3 | 6.3–7.3 | 0.029–0.041 | 1.25 | 18–50 |
| Ext’ Poly’rene 1,4 | 7.55 | 0.032–0.037 | 1.45–1.7 | 32–40 |
| Polyurethane 1 | 5.9 | 0.022–0.035 | 1.3–1.45 | 30–160 |
| Polyisocyanurate 1 | 5.5 | 0.018–0.028 | 1.4–1.5 | 30–45 |
| Phenolic foam 1 | 4.15–7.21 | 0.018–0.024 | 1.3–1.4 | 100–200 |
| Cork 1 | 0.82 | 0.037–0.043 | 1.5–1.7 | 100–120 |
| Aerogel 1 | 4.3 | 0.013–0.021 | 1 | 70–150 |
| Roof Sarking 5 | ||||
| Material | (kgCO2e/kg) | (W/mK) | (kJ/kg·K) | (kg/m3) |
| LAF 6061 | 13 | 167 | 0.9 | 2700 |
| LAF 7075 | 13 | 130 | 0.84 | 2800 |
| Polypropylene | 3.43 | 0.22 | 1.8 | 0.89 |
| Polyethylene LD | 2.54 | 0.38 | 1.55 | 0.93 |
| Polyethylene MD | 2.54 | 0.4 | 1.7 | 0.93 |
| Polyethylene HD | 2.54 | 0.43 | 2 | 0.96 |
| Roof Finishes | ||||
| Material | (kgCO2e/kg) | (W/mK) | (kJ/kg·K) | (kg/m3) |
| Clay tile 5 | 0.255 | 0.23 | 0.8 | 2000 |
| Slate tile 5 | 0.007–0.063 | 2.2 | 1 | 2400 |
| Asphalt shingle 5 | 0.3 | 0.05 | 1.5 | 2200 |
| Wood shingle softwood 5 | −1.03/0.3 9 | 0.13 | 1.6 | 500 |
| Wood shingle hardwood 5 | −1.03/0.3 9 | 0.18 | 1.6 | 700 |
| Concrete tile 6 | 0.092 | 0.81 | 1 | 1922 |
| Steel corrugated 6, Steel cpt 6,7, Steel trapezoidal 6, Steel concealed 6 | 2.76 | 47.5 | 0.43 | 7850 |
| Al 8 corrugated 6, Al cpt 6, Al trapezoidal 6, Al concealed 6 | 13 | 210 | 0.88 | 2680 |
| Tile Battens | ||||
| Material | (kgCO2e/kg) | (W/mK) | (kJ/kg·K) | (kg/m3) |
| F5 5 | −1.03/0.3 9 | 0.13 | 1.6 | 700 |
| F8 5 | −1.03/0.3 9 | 0.18 | 1.6 | 1922 |
| Steel top hat 6 | 2.76 | 47.5 | 0.43 | 7850 |
| Timber Grade | Notation | Thickness | Width |
|---|---|---|---|
| F5 | F5a | 25 mm | 75 mm |
| F5b | 38 mm | 38 mm | |
| F5c | 38 mm | 50 mm | |
| F5d | 38 mm | 75 mm | |
| F5e | 50 mm | 50 mm | |
| F5f | 50 mm | 75 mm | |
| F8 | F8a | 25 mm | 38 mm |
| F8b | 25 mm | 50 mm | |
| F8c | 25 mm | 75 mm | |
| F8d | 38 mm | 38 mm | |
| F8e | 38 mm | 50 mm | |
| F8f | 38 mm | 75 mm | |
| F8g | 50 mm | 50 mm | |
| F8h | 50 mm | 75 mm |
| Steel Grade | Base Metal Thickness | Height | Top Width | Bottom Flanges | |
|---|---|---|---|---|---|
| TH4055 | G550 | 0.55 mm | 40 mm | 35 mm | 15 mm |
| TH4075 | G550 | 0.75 mm | 40 mm | 40 mm | 15 mm |
| Interval | No | EC 1 (kgCO2e) | R-Value | C (kJ/K) | Sarking | Insulation | Finishes | R-Value Sensitivity (∆R/∆kgCO2e) | Thermal Mass Sensitivity (∆C/∆kgCO2e) |
|---|---|---|---|---|---|---|---|---|---|
| Min EC | A | 171.45 | 7.10717 | 951.758 | Polyethylene LD 0.1 mm | Sheep wool 280 mm | F5 38 × 38; Softwood shingle 1 mm | ||
| R ≥ 8 | E1 | 1274.58 | 8.10882 | 1873.45 | Polyethylene LD 0.1 mm | Cellulose 280 mm | F5 38 × 38; Softwood shingle 1 mm | 0.091% | 84% |
| R ≥ 9 | E2 | 2272.6 | 9.00002 | 3800.73 | Polyethylene LD 0.1 mm | Cellulose 300 mm | F5 50 × 50; Softwood shingle 26 mm | 0.090% | 136% |
| R ≥ 10 | E3 | 3810.17 | 10.1506 | 1345.9 | Polyethylene LD 0.1 mm | Polyisocyanurate 210 mm | F5 38 × 38; Softwood shingle 1 mm | 0.084% | 11% |
| R ≥ 11 | E4 | 4160.8 | 11.0202 | 1429.64 | Polyethylene LD 0.1 mm | Polyisocyanurate 230 mm | F5 38 × 38; Softwood shingle 1 mm | 0.098% | 12% |
| R ≥ 12 | E5 | 4565.09 | 12.0823 | 1800.17 | Polyethylene LD 0.1 mm | Polyisocyanurate 250 mm | F5 50 × 50; Softwood shingle 1 mm | 0.113% | 19% |
| R ≥ 13 | E6 | 5037.36 | 13.1941 | 1638.98 | Polyethylene LD 0.1 mm | Polyisocyanurate 280 mm | F5 38 × 38; Softwood shingle 1 mm | 0.125% | 14% |
| R ≥ 14 | E7 | 5387.99 | 14.0637 | 1722.72 | Polyethylene LD 0.1 mm | Polyisocyanurate 300 mm | F5 38 × 38; Softwood shingle 1 mm | 0.133% | 15% |
| R ≥ 15 | E8 | 9777.81 | 15.1379 | 2499.46 | Polyethylene LD 0.1 mm | Aerogel 240 mm | F5 38 × 38; Softwood shingle 1 mm | 0.084% | 16% |
| R ≥ 16 | E9 | 10,581.9 | 16.3143 | 2668.86 | Polyethylene LD 0.1 mm | Aerogel 260 mm | F5 38 × 38; Softwood shingle 1 mm | 0.088% | 16% |
| R ≥ 17 | E10 | 11,037.6 | 17.0951 | 3040.35 | Polyethylene LD 0.1 mm | Aerogel 270 mm | F5 50 × 50; Softwood shingle 1 mm | 0.092% | 19% |
| R ≥ 18 | E11 | 11,788.1 | 18.079 | 2922.96 | Polyethylene LD 0.1 mm | Aerogel 290 mm | F5 38 × 38; Softwood shingle 1 mm | 0.094% | 17% |
| R ≥ 19 | E12 | 12,899.3 | 19.006 | 4464.85 | Polyethylene LD 0.1 mm | Aerogel 300 mm | F5 50 × 50; Softwood shingle 20 mm | 0.093% | 28% |
| Max R | B | 13,902.9 | 19.1795 | 5934.72 | Polypropylene 1 mm | Aerogel 300 mm | F5 50 × 50; Softwood shingle 42 mm | 0.088% | 36% |
| Interval | No | EC 1 (kgCO2e) | R-Value | C (kJ/K) | Sarking | Insulation | Finishes | R-Value Sensitivity (∆R/∆kgCO2e) | Thermal Mass Sensitivity (∆C/∆kgCO2e) |
|---|---|---|---|---|---|---|---|---|---|
| Min EC | A | 171.45 | 7.10717 | 951.758 | Polyethylene LD 0.1 mm | Sheep wool 280 mm | F5 38 × 38; Softwood shingle 1 mm | ||
| C ≥ 1287 | G1 | 188.31 | 7.53981 | 1011.05 | Polyethylene HD 0.1 mm | Sheep wool 290 mm | F8 25 × 38; Softwood shingle 1 mm | 3.52 | 2.566% |
| Polyethylene LD 0.1 mm | Sheep wool 300 mm | F5 38 × 38; Hardwood shingle 1 mm | |||||||
| C ≥ 1622 | G2 | 299.558 | 6.96825 | 1635 | Polyethylene LD 0.1 mm | Sheep wool 280 mm | F8 38 × 38; Softwood shingle 1 mm | 5.33 | −0.108% |
| C ≥ 1957 | G3 | 300.75 | 7.10402 | 2738.16 | Polyethylene LD 0.1 mm | Sheep wool 280 mm | F5 38 × 38; Slate tile 10 mm | 13.82 | −0.002% |
| C ≥ 2292 | |||||||||
| C ≥ 2627 | |||||||||
| C ≥ 2962 | G4 | 354.416 | 7.29658 | 3024.95 | Polyethylene LD 0.1 mm | Sheep wool 280 mm | F5 50 × 50; Slate tile 10 mm | 11.33 | 0.104% |
| C ≥ 3297 | G5 | 403.75 | 6.81564 | 3297.16 | Polyethylene HD 0.1 mm | Sheep wool 290 mm | F8 25 × 50; Slate tile 10 mm | 10.10 | −0.125% |
| C ≥ 3632 | G6 | 488.999 | 6.49803 | 3741.2 | Polyethylene LD 0.1 mm | Sheep wool 280 mm | F8 25 × 75; Slate tile 10 mm | 8.78 | −0.192% |
| C ≥ 3967 | G7 | 576.209 | 7.10479 | 4207.85 | Polyethylene LD 0.1 mm | Sheep wool 280 mm | F8 50 × 50; Slate tile 10 mm | 8.04 | −0.001% |
| C ≥ 4302 | G8 | 625.047 | 6.70929 | 4467.45 | Polyethylene LD 0.1 mm | Sheep wool 280 mm | F8 38 × 75; Slate tile 10 mm | 7.75 | −0.088% |
| C ≥ 4637 | G9 | 750.631 | 6.9043 | 5137.84 | Polyethylene LD 0.1 mm | Sheep wool 280 mm | F8 50 × 75; Slate tile 10 mm | 7.23 | −0.035% |
| C ≥ 4972 | |||||||||
| C ≥ 5307 | G10 | 944.547 | 7.34115 | 5311.95 | Polyethylene HD 1 mm | Sheep wool 300 mm | F8 50 × 75; Slate tile 10 mm | 5.64 | 0.030% |
| C ≥ 5642 | G11 | 1135.79 | 6.92074 | 5646.04 | Polyethylene LD 0.1 mm | Sheep wool 280 mm | F8 50 × 75; Concrete tile 17 mm | 4.87 | −0.019% |
| C ≥ 5977 | G12 | 1232.67 | 6.92445 | 6061.84 | Polyethylene LD 0.1 mm | Sheep wool 280 mm | F8 50 × 75; Concrete tile 20 mm | 4.82 | −0.017% |
| C ≥ 6312 | G13 | 1297.25 | 6.92692 | 6339.04 | Polyethylene LD 0.1 mm | Sheep wool 280 mm | F8 50 × 75; Concrete tile 22 mm | 4.79 | −0.016% |
| C ≥ 6647 | G14 | 1364.9 | 7.36417 | 6650.89 | Polyethylene LD 0.1 mm | Sheep wool 300 mm | F8 50 × 75; Concrete tile 24 mm | 4.78 | 0.022% |
| C ≥ 6982 | G15 | 1458.71 | 6.93309 | 7032.04 | Polyethylene LD 0.1 mm | Sheep wool 280 mm | F8 50 × 75; Concrete tile 25 mm | 4.72 | −0.014% |
| C ≥ 7317 | G16 | 1663.76 | 7.37094 | 7329.66 | Polyethylene HD 0.9 mm | Sheep wool 300 mm | F8 50 × 75; Concrete tile 28 mm | 4.27 | 0.018% |
| C ≥ 7652 | G17 | 2398.13 | 6.92208 | 7752.76 | Polyethylene LD 0.1 mm | Cellulose 240 mm | F8 50 × 75; Concrete tile 27 mm | 3.05 | −0.008% |
| C ≥ 7987 | G18 | 2512.28 | 7.42965 | 7991.84 | Polyethylene LD 0.1 mm | Cellulose 260 mm | F8 50 × 75; Concrete tile 28 mm | 3.01 | 0.014% |
| C ≥ 8322 | G19 | 2866.85 | 8.44437 | 8332.27 | Polyethylene HD 1 mm | Cellulose 300 mm | F8 50 × 75; Concrete tile 28 mm | 2.74 | 0.050% |
| C ≥ 8657 | G20 | 4160.75 | 7.14964 | 8662.22 | Polyethylene HD 0.5 mm | Rockwool 230 mm | F8 50 × 75; Concrete tile 28 mm | 1.93 | 0.001% |
| C ≥ 8992 | G21 | 4617.71 | 8.24553 | 8994.86 | Polyethylene HD 0.5 mm | Rockwool 270 mm | F8 50 × 75; Concrete tile 28 mm | 1.81 | 0.026% |
| C ≥ 9327 | G22 | 7539.79 | 9.06629 | 9337.28 | Laminated Al 2 6061 0.9 mm | Rockwool 300 mm | F8 50 × 75; Concrete tile 28 mm | 1.14 | 0.027% |
| C ≥ 9662 | G23 | 11,033 | 6.84489 | 9662.05 | Polyethylene MD 0.1 mm | Cork 240 mm | F8 50 × 75; Concrete tile 26 mm | 0.80 | −0.002% |
| C ≥ 9997 | G24 | 11,182.4 | 6.84827 | 10,002 | Polyethylene HD 0.5 mm | Cork 240 mm | F8 50 × 75; Concrete tile 28 mm | 0.82 | −0.002% |
| C ≥ 10,332 | G25 | 12,071.2 | 7.3492 | 10,333.4 | Polyethylene HD 0.9 mm | Cork 260 mm | F8 50 × 75; Concrete tile 28 mm | 0.79 | 0.002% |
| C ≥ 10,667 | G26 | 13,191.6 | 8.09835 | 10,667.6 | Polyethylene MD 0.5 mm | Cork 290 mm | F8 50 × 75; Concrete tile 28 mm | 0.75 | 0.008% |
| Max C | D | 16,472.4 | 8.34711 | 10,926.8 | Laminated Al 6061 1 mm | Cork 300 mm | F8 50 × 75;Concrete tile 28 mm | 0.61 | 0.008% |
Disclaimer/Publisher’s Note: The statements, opinions and data contained in all publications are solely those of the individual author(s) and contributor(s) and not of MDPI and/or the editor(s). MDPI and/or the editor(s) disclaim responsibility for any injury to people or property resulting from any ideas, methods, instructions or products referred to in the content. |
© 2025 by the authors. Licensee MDPI, Basel, Switzerland. This article is an open access article distributed under the terms and conditions of the Creative Commons Attribution (CC BY) license (https://creativecommons.org/licenses/by/4.0/).
Share and Cite
Fu, Y.; Wang, C.C. Optimisation of Embodied Carbon and Thermal Performance of Roof Material Selections for Australian Residential Housing. Buildings 2025, 15, 268. https://doi.org/10.3390/buildings15020268
Fu Y, Wang CC. Optimisation of Embodied Carbon and Thermal Performance of Roof Material Selections for Australian Residential Housing. Buildings. 2025; 15(2):268. https://doi.org/10.3390/buildings15020268
Chicago/Turabian StyleFu, Yuqi, and Cynthia Changxin Wang. 2025. "Optimisation of Embodied Carbon and Thermal Performance of Roof Material Selections for Australian Residential Housing" Buildings 15, no. 2: 268. https://doi.org/10.3390/buildings15020268
APA StyleFu, Y., & Wang, C. C. (2025). Optimisation of Embodied Carbon and Thermal Performance of Roof Material Selections for Australian Residential Housing. Buildings, 15(2), 268. https://doi.org/10.3390/buildings15020268

