Abstract
To study the mechanical performance of bolted connections with different structural forms of reinforced rings, based on the results of monotonic loading tests on two bolted connections between a concrete-filled steel tubular column and a steel beam with an outer reinforcing ring, this article uses ABAQUS v.2020 software to establish a three-dimensional refined finite element analysis model of such connections using appropriate constitutive models for concrete and steel. Subsequently, the effect of the dimensions of the steel beam, reinforcing ring, and cover plate on the load-bearing properties and the failure mechanism of the connections is investigated, and the numerical model is consistent with the verification test results. Then, the numerical simulations comparing bolted exterior reinforced rings under seven different construction measures (i.e., number of bolts, stiffeners) based on a conventional welded exterior reinforced rings with rigid connections (i.e., CGJ) are standardized. The research results indicate that when four rows of bolts are introduced on exterior reinforced rings, the web of steel beam is welded with stiffeners, and the top and bottom reinforced rings are also added with stiffeners; this bolted connection with an external reinforcing ring (i.e., GZ-7) can achieve the rigidity and load-bearing capacity of a fully welded external reinforcing ring rigid connection. At the same time, the reinforcing ring plate is bolted to the flange of the steel beam, and the force transmission path at the connection is changed to avoid the brittle fracture easily caused by the welded flange joints. It is also in line with the development trend of sustainable construction of “assembly” and “disassembly”.
1. Introduction
The utilization of CFST columns is prevalent in high-rise constructions due to their exceptional structural characteristics, encompassing elevated rigidity, load-bearing capacity, energy dissipation capability, and expeditious assembly [1,2]. Additionally, the beam and column connection is the key link that affects the overall performance of the structure, and many scholars have conducted many experiments on the traditional CFST combined with the exterior reinforcing rings joint, as shown in Figure 1a. For example, Li et al. [3] used ABAQUS to investigate the effect of different connection web thicknesses on the mechanical properties of intermediate column connections under low cyclic loading tests. Li et al. [4] conducted an experimental study on 24 square CFST column–steel beam joints and showed that the joints with the strongest seismic capacity need to have both internal and external diaphragms. Chen et al. [5] conducted static performance tests and finite element analysis on six CFST columns as well as steel beam joints featuring reinforced diaphragms, which showed that the stiffness of joints with partial stiffening diaphragms equaled 89% as that of joints with full stiffening diaphragms. Cao et al. [6] indicated that the five-layer through-bottom reinforcing rings and top-ring-to-column connection had good ductility and excellent dissipative properties in cyclic tests. The experimental research and finite element analysis conducted by Zhang et al. [7] investigated four types of joints in circular CFST column steel beams with outer diaphragms, revealing that the failure mode significantly influences the stress distribution characteristics within the joint area. Using the finite element method, Ben et al. [8] analyzed the joints of square CFST columns and steel beams with unequal depths, incorporating outer ring stiffeners. The findings revealed that the yield strength and shear strength of the entire joint were primarily influenced by two key parameters: the depth ratio of the beam and the width–thickness ratio of the steel pipe. Wang et al. [9] investigated the resistance performance of CFST column and steel beam joints connected by externally stiffened continuous beams and plates in the progressive collapse process using numerical analysis methods. The findings demonstrated that this connection mode enabled the frame structure to establish a robust resistance mechanism and an alternative load path, effectively preventing continuous collapse following column failure. Previous research has demonstrated that the traditional outer stiffening diaphragm fully welded joints have good stiffness, capacity for carrying and consumption of energy, a simple connection form, and a clear force transmission path.
Figure 1.
Typical applications of different connection forms of stiffening ring. (a) Traditional exterior reinforcing rings welding joint. (b) External reinforcing rings bolted joint. (c) External reinforcing rings bolted joint in Oakland’s airport. (d) Photo of Oakland international airport building.
Post-earthquake investigations of the Northridge, USA, 1994 and Kobe, Japan, 1995 earthquakes revealed that conventional fully welded wall panel connections in steel structures exhibited brittleness due to flange weld quality defects; however, these connections remained intact when the wall panels were welded to CFST columns and bolted to the beam flange. Some scholars have studied the bolted joints of steel beam flanges with top and bottom external reinforcing rings. For example, Li et al. [10] developed a physically guided deep learning framework for lifetime condition monitoring of high-strength bolting connections in structures, which can be used to diagnose multiple damage mechanisms of bolts at different loading stages. Plastic deformation and sufficient joint ductility were found in the experiments of Zhang et al. [11] on the steel beam–column connection between a cantilever beam and a normal I-beam composing of a flange plate, a web plate, and high-strength bolts in accordance with standard specifications. Cai et al. [12] proposed three new detachable connection structures composed of reinforced concrete columns and steel beams, and the final results found that the new detachable RCS bolt connection is not only far better than the ordinary joints in terms of seismic performance, but also in the application of detachable structures in construction. The authors Wang et al. [13] have developed a prefabricated bolted steel member end embedded concrete beam–column connection to address the limitations of current dry-joined prefabricated joints. This construction and assembly method eliminates the need for wet work, ensuring a completely dry process. The failure mode observed in these joints is buckling failure of the connecting steel plate, resulting in exceptional seismic resistance and preventing collapse. Shu et al. [14] presented an innovative moment-resistant glulam beam-column connection reinforced by long steel bars with screw heads and long self-tapping screws. The aim was to provide a rigid but elastic beam–column connection that might be used in mid-level wood frame structural systems without the need for shear walls or braces.
Helmy Tjahjanto et al. [15] established a finite element model for square CFST column–steel beam bolted connections with reinforcing rings, which considered the influence of steel tube wall thickness, reinforcing rings’ shape and thickness, and steel yield strength of joint stress performance through parametric analysis. The CFST column–steel beam reinforced ring plate–bolt connection was investigated by Sabbaghet et al. [16] using the FE analysis method. It was demonstrated that double triangular reinforcing rings stiffeners eliminated the strain concentration in the reinforcing rings, and the vertical stiffeners and cover plates connected the steel beams to the reinforcing rings to provide a better load-carrying capacity of the joint. Qin et al. [17] investigated the static performance comparison between the traditional welded reinforcing rings joints and the improved external reinforcing rings bolted joints, and found that the latter could delay the lower flange cracking and had better load-bearing capacity.
The CFST column-beam connections mentioned in relevant regulations are all welded joints and bolted welded mixed joints, which cannot avoid high-altitude welding work and result in slow construction speed and long construction period. The welding effect affects the microstructure of steel, making it easy for brittle fracture failure to occur at connections under stress, and the bearing capacity of joints rapidly decreases. This article aims to use high-strength bolt connections instead of welded joints in steel structure engineering projects, which not only avoids the welding operation of flanges and conforms to the development trend of prefabricated buildings, but also achieves the goal of high bearing capacity and good ductility energy consumption capacity. Figure 1b–d exhibit the basic components of the external reinforcing rings bolted joint and New Zealand’s Oakland International Airport that employed a steel–concrete composite frame structure with ring-shaped CFST columns bolted to steel beams on the external reinforcing rings [18]. The objective of this study is to assess the performance of this joint, encompassing (1). Based on the monotonic loading test results of two circular steel tube concrete column and steel beam with externally reinforced ring bolted connections in reference [19], to explore their stiffness, bearing capacity, and failure mode. (2) A concrete triaxial plastic failure constitutive model with parametric deterministic features and a steel constitutive model considering strain hardening features built on ABAQUS was used. (3) The load-bearing performance of external reinforced bolted connections was optimized by conducting further parametric analyses on seven different connections, comparing them with conventional exterior reinforcing rings connections. These proposed connections are comparatively discussed to achieve the initial rigidity and load-bearing capacity characteristics of the conventional exterior reinforcing rings welding joints. In practical engineering, these bolted connections can be used instead of the welding connections.
2. Experimental Programme
2.1. Specimens and Material Characterization
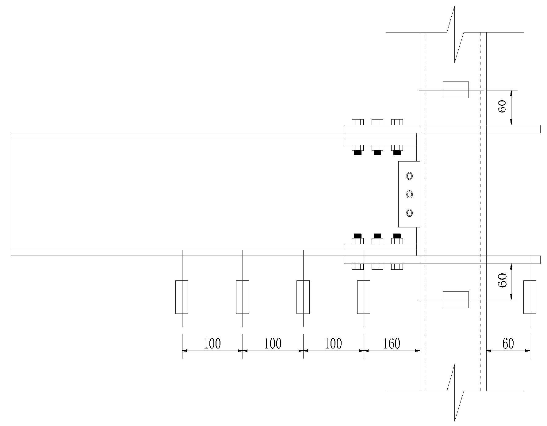
In order to study a new type of fully bolted connections with external strengthening ring, under external load, the plastic hinge of the joint moves outward to the outer steel beam section of the outer ring plate, and there is no stress area or plastic damage on the ring plate. Considering the lack of relevant research on many parameters that have a significant impact on the performance of joints, such as the beam section size, bolt arrangement, and the cover plate. This paper analyzes the static loading experimental results of two bolted connections with strengthening ring, specimen numbers CFST-1S and CFST-2S. The specimens’ dimensions and configurations are illustrated in Figure 2. The external reinforcing rings are utilized for the connection with circular CFST columns, and the beam webs and flanges are securely fastened to the web tab plate and the cover plate, respectively. Circular holes are drilled in the plates to connect the web and flange plates by means of using high strength bolts. The main parameters are shown in Table 1, where D and tc depict the dimensions of both diameter and thickness for the steel tube, hb, bfb, twb, and tfb indicate the respective measurements for the beam’s overall height, web thickness, overall width, and flange thickness.
Figure 2.
Schematic reinforcing rings of specimens (unit: mm). (a) Details of bolted external reinforcing rings connection specimen (CFST-1S). (b) Details of bolted external reinforcing rings connection specimen (CFST-2S).
Table 1.
Specimen parameters.
The height of column and ength of beam are 1700 mm and 1000 mm, respectively. The steel pipe columns are made of round seamless steel pipes and the steel material is Q235 grade. The external reinforcing rings are used to III type plate. Specimens are extracted from the original steel plates and circular tubes in order to measure the material properties. Table 2 presents the material properties acquired through coupon tests conducted in accordance with standard GB/T 228-2010 [20]. The friction type high strength bolts are subjected to tensile tests as well (i.e., Grade10.9 M20 and M16). The yield and tensile strengths are measured 921 MPa and 1010 MPa, respectively. The columns are constructed using commercial concrete with a specified 28-day compressive strength of 40 MPa. The compressive strength of the concrete (fcu) is determined by measuring 9 standard cubes (150 × 150 × 150 mm) in accordance with the established standards GB/T 50081-2016 [21]; the results showed that the fcu was 45.17 MPa.
Table 2.
The mechanical properties of steel.
2.2. Experimental Device and Loading Procedure
The test loading device was set on column end loading, the graphical documentation and the schematic visualization of the test loading device were shown in Figure 3. The bottom of the column was hinged to allow for rotation exclusively within the plane to prevent lateral instability, and the ends of the beam were affixed with a rigid link, ensuring that the joint remained static. The column in the experiment was subjected to an axial load of 630 kN through the utilization of a laboratory hydraulic jack with a capacity of 1000 kN, and the corresponding axial load ratio (n) is 0.16, expressed as: n = N/(Asfy + Acfc) [22]. In the case where an axial compressive load of N was applied to the column, the steel tubes and concrete had cross-sectional areas denoted as As and Ac, respectively, and the yield strengths of the tubes and the concrete and the axial compressive strengths were fy and fc, fc = 0.4fcu7/6 [23]. The lateral load was applied to the top of the column utilizing a hydraulic actuator with a capacity of 500 kN, and the actuator end was ball-hinged. After applying axial pre-loading to the column, the transverse push rod (with a maximum displacement of ±150 mm) operated in displacement control mode during the formal loading phase. When the horizontal loading was performed, pre-loading was carried out in three stages to 10% of the estimated maximum load, stopping for 5 min at each stage, and then unloading to the initial position. In the formal loading stage, the loading step was that the displacement increment of each stage was 5 mm, and the loading time of each stage was 5 min. The test data were collected incrementally until the applied load was reduced to below 85% of the peak load capacity or until joint failure became apparent.
Figure 3.
Test setup. (a) The graphical documentation of the test. (b) Loading device schematic visualization.
2.3. Instrumentation
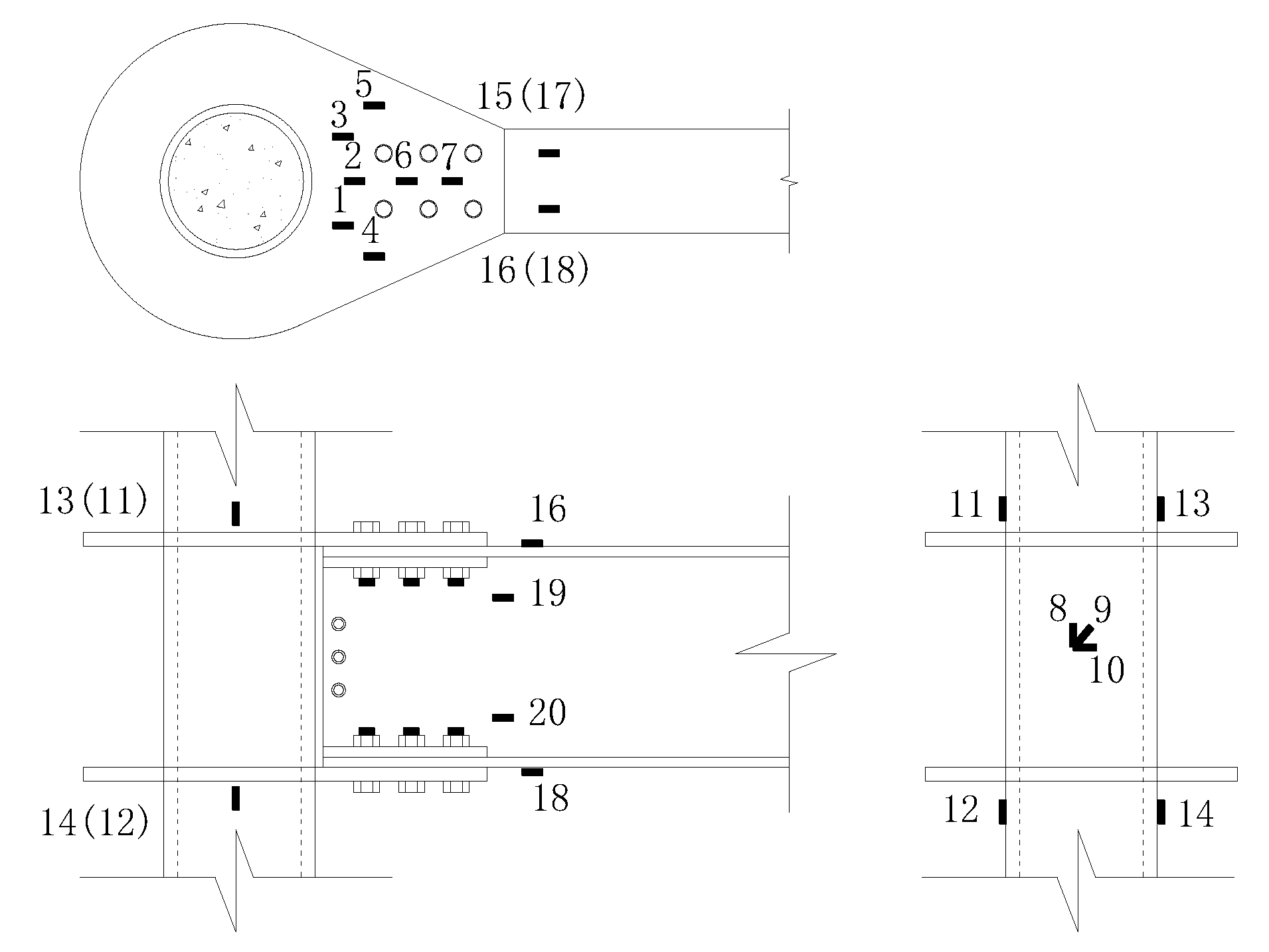
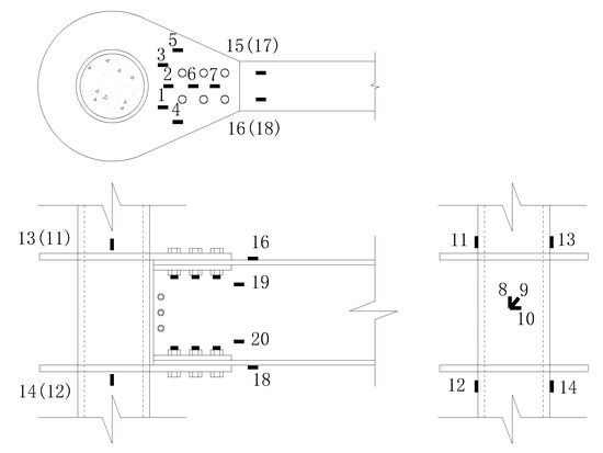
In this test, sensors inside the hydraulic actuator delivered the horizontal load and displacement. Furthermore, strain gauges were strategically positioned at the circular tubular steel column, external reinforcing rings, and the steel beam web and flange zone in order to accurately measure the strain levels at critical locations of the joint during the loading process, as depicted in Figure 4. Strain gauges 1–7 were utilized to measure the strain on the external reinforcing rings, while gauges 8–14 were employed for measuring the strain on the steel tube wall. Additionally, gauges 15–20 were used to measure the strain on both the steel beam web panel and flange. The arrangement of displacement meters is depicted in Figure 5, in order to obtain the displacement changes and joint rotation angles of the key parts of the joint specimen, 7 LVDTs displacement meters are arranged in each joint specimen. During the loading process, the lateral displacement of the column top, the vertical displacement of the beam end, and the displacement changes of the column end and the beam end in the joint area can be monitored.
Figure 4.
Test strain gauge arrangement.
Figure 5.
Diagram of displacement meters arrangement.
3. Finite Element Modeling and Verification
3.1. Finite Element Model (FEM)
3.1.1. Material Constitutive Relationships
The non-one-dimensional mathematical model proposed by Ding et al. [23,24,25,26] to describe the stress–strain relationship of concrete under uniaxial compression was employed as a guiding framework for this study.
where y (=σ/fc), x (=ε/εc), σ and ε are the stress and strain of the core concrete; the axial compressive strength of concrete, fc (=0.4fcu7/6), is determined by the compressive strength of standard cubic concrete, fcu. The corresponding strain at the peak compressive stress of concrete is denoted as εc (=383fcu7/18 × 10−6).
The parameter A (=9.1fcu−4/9) represents the ratio of the initial tangent modulus to the secant modulus at peak stress. Parameter B (=1.6(A1 − 1)2) controls the decrease in elastic modulus along the ascending branch of the axial stress–strain relationship, while parameter α is assigned a value of 0.15. For additional concrete model parameters, please refer to Ding et al. [25].
The stress–strain relationship of steel tube, beam, web panel, flange cover plate, and reinforcing rings was modeled in this study using the expression detailed in Ding et al. [24,25,26].
The equivalent stress and strain of the steel tube are denoted as σi and εi, respectively. The yield strength, ultimate strength (fu (=1.5fy)), and elastic modulus (Es (=2.06 × 105 MPa)) of the steel are represented by fy, fu, and Es, respectively. Additionally, the yield strain (εy), hardening strain (εst), and ultimate strain (εu) of the steel satisfy εst = 12εy, εu = 120εy; moreover, a parameter ζ is defined as ζ = 1/216.
A suitable two linear stages constitutive model of high-strength bolts was adopted in this study [27].
The initial elastic modulus of high strength bolts (Es (=2.02 × 105 MPa)) is considered, with the hardening modulus (Est) set at 0.01Es and a Poisson’s ratio of 0.3.
3.1.2. Element Type and Contact Modeling
Through sensitivity analysis of element types, the ABAQUS FE models of the joints were constructed using 8-node reduced monolithic format 3D solid elements (C3D8R), which can accurately represent good convergence results for both coarse and fine grids of the pipe, core concrete, reinforcing rings, web, flange, and bolts. Suitable component shapes and mesh thicknesses were adopted using structural meshing technology. The constraint between the welding reinforcement ring and the steel tube is applied through the tie constraints to simulate the actual welding effect. The connection plates and steel tubes were subject to the same constraint, with a pure master–slave surface contact model used to simulate the interaction between the steel pipe (master surface) and concrete (slave surface). The normal direction employed hard contact, while the tangential direction utilized Coulomb frictional contact [28].
Global behavior is investigated by employing various friction coefficients ranging from 0.1 to 0.7, aiming to explore their respective impacts. The finite element calculation results show that the following setting of the Coulomb friction coefficient can ensure a good agreement between the finite element model and the test results. Consequently, a friction coefficient of 0.5 between the steel tube and concrete was selected based on previous research findings [25,26], which have established its rationality. For improved convergence, a tentative value of 0.35 is assigned to the following pairs: steel beam and external reinforcing rings, and cover plate, and nut, nut and web tab plate, nut and bulkhead, as well as nut and cover plate. The contact pairs could simulate infinitesimal sliding and friction between the steel and concrete parts, in which either connecting or separate components were allowed but not able to penetrate each other. The model in this paper was established by dividing the unit grid into three different sizes of 100, 50, and 20 mm through grid sensitivity analysis, aiming to achieve enhanced calculation accuracy. The FEM is illustrated in Figure 6.
Figure 6.
Three-dimensional finite element refinement model. (a) FEM of joint. (b) Connection 1. (c) Steel tube. (d) Concrete. (e) External reinforcing rings. (f) Bolt.
3.1.3. Boundary Conditions and Loading Methods
The 3D model was simulated with boundary conditions consistent with the experiments. The bottom of the column was modeled as a hinged base limiting three displacements; that is, the displacements in the X, Y, and Z directions were set to 0. The displacements in the X and Y directions and rotation around the Z-axis were constrained at the top of the column. Meanwhile, while limiting the displacement in the X direction and rotation around the Y and Z axes of the beam’s end.
The loading procedure in the model primarily comprised the bolt preload, the column axial pressure, and the loading at the column or beam ends. Loading is conducted through six steps: Steps 1 to 4 were employed for activating the boundary conditions while applying a bolt preload of 155 kN [29]. Step 5 involved that the preload was fixed at its current length while applying axial pressure to the top of the column, with the value determined by the column axial pressure ratio. Finally, step 6, a horizontal loading was applied to the Y-direction of the column end using the displacement loading mode.
3.2. Finite Element Verification
3.2.1. Comparison of Failure Characteristics
The process of failure of the CFST-1S specimen during the monotonic loading test as follows: (1) The displacement of the column end was within 7 mm, load and displacement were basically proportional to each other at the beginning of loading at the column end, and the joint was in the elastic working state. (2) Continued loading made the flanges and external reinforcing rings begin to slip relative to each other, accompanied by sliding sound. (3) When the horizontal displacement of the column end was increased to 12.8 mm, the specimen develops the yield stage, and vertical and transverse yield lines appeared on the web zone of the steel beam outside the outer reinforcing rings (i.e., Figure 7a). (4) Finally, the connection damage of the flange and web of the steel beam on the outer side of the exterior partition slab appeared when the end position of the column is moved to 85.5 mm. The horizontal load on the top of the column decreased to 85% of the peak load when the load capacity reached the limit, and the bearing capacity of the joint decreases significantly, stopping the loading, which was manifested as plastic hinge damage at the beam end (i.e., Figure 7b). The failure modes of the finite element simulated specimens were basically consistent with the test results, as shown in Table 3 and Figure 7.
Figure 7.
The comparison of failure modes between test and FE analysis (CFST-1S). (a) Web and the tensile flange yield stripes (e.g., FE red area). (b) The final deformation state of connection (e.g., dark area of steel beam).
Table 3.
Characteristic values of test and FEM.
In the case of CFST-2S specimen, the steel beam section undergoes reduction in size, and there is an absence of a cover plate at the connection between the reinforcing rings and beam flange. The failure process can be observed as follows: (1) The failure process exhibited similarities to that observed in CFST-1S during the initial stage of loading (within 9.5 mm). (2) After continuous loading, the appearance of yield stripes was observed initially on the web of the steel beam outside the external reinforcing rings rather than on the flange. Additionally, buckling deformation occurred specifically on the compression of the steel beam flange (i.e., Figure 8a); (3) In conjunction with finite element simulation, the joint failure was attributed to shear deformation of the steel beam web and buckling of the steel beam compression flange when the end position of the column is moved to 66.2 mm, as indicated in Table 3 and Figure 8. The CFST-2S specimen did not have the restrictive effect of a cover plate, and the buckling deformation of the steel beam’s compression flange extended to the bolt hole, generating prying force, which affected the working performance of high-strength bolts and made the steel beam’s compression flange more prone to buckling. The failure occurred on the outer beam section of the ring plate, where the tension flange and steel beam web yield, the compression flange bends and deforms, the plastic hinge moved outward, and there was no brittle fracture or tearing failure of the flange similar to that of welded connections.
Figure 8.
The comparison of failure modes between test and FE analysis (CFST-2S). (a) Compressed buckling of the bottom flange (e.g., FE red area). (b) The final deformation state of connection (e.g., dark area of steel beam).
3.2.2. Comparison of Moment–Rotation (M-θ) Curves
The M-θ curve characterizes the behavior of connections between applied moments in the link connecting the beam and column, illustrating their relationship. The moment (M) exerted on the joint is equal to the product of the applied load (P) and the perpendicular distance between the point of application and the centerline of the beam (L), expressed as M = P × L. The rotation of the connection (θ) is defined as the angular displacement between the centerline of the beam (θb) and that of the strut (θc). According to the general bending moment yield method [30], as illustrated in Figure 9, My and θy represent the yield moment defined by the test joint and its corresponding connection rotation, while Mmax and θmax denote the ultimate moment and its corresponding rotation. Mu and θu refer to the failure state and its corresponding rotation moment, with Mu being equal to 0.85 times Mmax.
Figure 9.
Key parameters from general yield bending moment method (The black line is the bearing capacity curve, and the two red lines are the tangent and secant lines starting from zero).
The ductility of a structure refers to its ability to undergo significant plastic deformation without experiencing significant loss in strength. In order to evaluate the ductility of joints, the ductility ratio (μθ) [31] is employed, which is defined as μθ = θu/θy, as illustrated in Table 4. The ultimate moment of the CFST-1S specimen exhibits an 80% increase when compared to that of the CFST-2S specimen. However, upon reaching the ultimate moment, the bearing capacity of the CFST-1S specimen experiences a significant degradation while exhibiting reduced ductility. The comparisons between the CFST-1S and CFST-2S FE numerical curves and the experimental curves under monotonic loading are illustrated in Figure 10. The results indicate that the FEMs are established in an ideal state, disregarding the influence of welds, pin sliding at the bottom of column, and friction of sliding bearing at the top of column. Although there is not a perfect match between numerical simulation results and experimental data, they fall within an acceptable range of error. The bearing capacity of the FE simulation does not exhibit significant degradation, which can be attributed to both an increase in beam height and the addition of a flange cover plate for CFST-1S. The comparison between the experimental and the FE results for initial stiffness (Sint), yield moment, ultimate moment, and failure moment are presented in Figure 11 and Table 4. Sint is defined as the bending moment at which it reaches 20% of the bearing capacity.
Table 4.
Main performance indicators of test and FEM.
Figure 10.
Moment (M)–rotation (θ) curves comparison of experimental and FE results. (a) Specimen CFST-1S. (b) Specimen CFST-2S.
Figure 11.
Comparison of initial stiffness and flexural capacity for experimental and FE results. (a) Initial stiffness comparison. (b) Comparison of flexural capacity.
3.2.3. Comparison of Strain–Displacement (ε-∆) Curves
The strain-displacement curves at the critical point are compared between experiment and FE results in Figure 12, the strain laws of the two are essentially identical. However, the model is established under ideal conditions, neglecting the influence of environmental temperature, slip at the bottom pin axis of column, friction in column top sliding bearings, welds, and other factors. Consequently, complete consistency between the two is not achieved. This confirmed validation further supports the reasonableness and adequacy of both the adopted material composition model and the FE model approaches implemented using ABAQUS.
Figure 12.
Comparison of strain at the key points of components. (a) Reinforcing rings plate strain. (b) Tube wall strain. (c) Web and flange strain.
4. Finite Element Parameter Analysis
4.1. Connection Optimization and Detail Measures
To investigate the mechanical properties of bolted joints incorporating reinforcing rings, aiming to achieve equivalent stiffness and load-bearing capacity as traditional welded reinforcing rings rigid joints. Taking the joint CFST-1S as the benchmark, seven bolted joints with reinforcing rings and one welded reinforcing rings rigid joint are designed by adopting structural measures to optimize the performance of the connection. The model numbers are GZ-1~GZ-7 and CGJ, as shown in Table 5.
Table 5.
Details of connection.
4.2. Stress and Strain Analyses
The vector symbols presented in Figure 13 and Figure 14 depict the predominant stresses within the connection region, with the arrow indicating direction, length representing magnitude, and density reflecting stress distribution. The peak values of principal tensile stress and principal compressive stress occur at the junction of the top and bottom flange and the end of reinforcing rings for bolted joints with external reinforcing rings, while the transfer path diverges significantly from the connection region. The principal tensile and compressive stresses in the external reinforcing rings welded joint propagate outward from the connection region between the reinforcing rings and the steel tube.
Figure 13.
Tensile stress distributions in connection red region. (a) GZ-7. (b) CGJ.
Figure 14.
Compressive stress distributions in connection red region. (a) GZ-7. (b) CGJ.
Figure 15 shows the strain distribution along the beam height for a typical example (i.e., GZ-7, CGJ) cross-section, where negative positive values are indicated as compressive and tensile strains. It demonstrates increasing web stiffeners and outer reinforcing rings stiffeners can dramatically suppress the strain within the compressive zone of the steel girder’s cross-sectional area at the joint location. Increasing the number of bolt rows can also effectively restrain the strain of the beam cross-section in the connection region, which causes the plastic hinge of the joint to move outwards to the steel beam when the joint is failure.
Figure 15.
Strain distribution of the beam cross-section in the connection region. (a) CFST-1S. (b) GZ-4. (c) GZ-7. (d) CGJ.
4.3. Stiffness and Flexural Capacity Analysis
The finite element (FE) models adopt the identical loading mechanism as that of the experimental tests. The comparisons of moment–rotation curves, initial stiffness, and ultimate moment for CGJ, CFST-1S-FEM, and GZ-1~GZ-7 examples are presented in Figure 16 and Table 6.
Figure 16.
Comparison with joint using reinforcing rings. (a) M-θ curves of the rigid joint CGJ versus others. (b) M-θ curves of the rigid joint CGJ versus others. (c) Comparison of the initial stiffness. (d) Comparison of the ultimate moment.
Table 6.
Comparison of initial stiffness and ultimate moment in the given examples.
It can be seen that: (1) The addition of stiffeners to the web in GZ-2, compared with GZ-5, GZ-3, and GZ-6, effectively restrains the deformation of both the web and flange of the steel beam on the outer side of the outer reinforcing rings, thereby enhancing the bending load capacity of the joints. (2) By adding stiffeners to the external reinforcing rings in CFST-1S, as opposed to GZ-2, GZ-6, and GZ-7, an increase in original joint stiffness by 10.7% and 9.32% is achieved, respectively. Additionally, this modification restricts relative slip between the external reinforcing rings and flange while eliminating any occurrence of curve slip segment. (3) The stiffness and flexural capacity of the joints can be effectively enhanced by augmenting the number of bolt rows in the external reinforcing rings. (4) The initial stiffness of GZ-4 and GZ-7 reaches 97% and 100%, respectively, compared to the rigid joint CGJ. Additionally, the bearing capacity of GZ-4 and GZ-7 is 103% and 106%, respectively, compared to the rigid joint CGJ. Therefore, it can be concluded that both GZ-4 and GZ-7 exhibit characteristics similar to those of a rigid joint.
4.4. Connection Classification Analysis
The classification of a connection into rigid, nominally pinned, or semi-rigid is based on its stiffness, which can be determined by comparing it with the original stiffness. and strength with recommended classification limits in EC3 Part 1-8 [32] and EC4 Part 1-1 [33].
Due to this method’s definition of semi-rigid connection is too broad and not practical enough. In this paper, the bolted joints of all outer reinforcing rings are compared with the welded rigid joint of the outer reinforcing rings (CGJ), and the connection characteristics of the bolted joints with the outer reinforcing rings are further categorized according to Table 7. It can reach the level of the rigid connection based on the analysis results by examples (GZ-4 and GZ-7).
Table 7.
Reclassification of bolted joints with external reinforcement rings.
5. Conclusions
The present study developed a finite element numerical model to investigate the bolted connections of outer diaphragms in circular CFST column steel beams, aiming to validate the numerical model through experimental comparisons. To further enhance the mechanical performance of these bolted joints through structural optimizations. Additionally, the refined classification of semi-rigid joints is studied in detail through parameter analysis. The conclusions are as follows:
- (1)
- The mechanical properties of bolted joints in circular CFST column–steel beam external continuous beams need to be adjusted to account for the effects of sliding. The load carrying capacity of the joint is heavily influenced by the outer reinforcing rings and the size of the steel girder. Additionally, the flange cover effectively retards relative slip between the outer continuous slab and the steel girder.
- (2)
- The moment–rotation monotonic curve and failure mode of bolted joints with outer reinforcement rings obtained from the finite element (FE) analysis exhibit excellent in accordance with experimental findings, thereby validating the accuracy of the numerical model in simulating the mechanical behavior of these joints.
- (3)
- The FEM is used to analyze the structural optimizations of the joints. The results show that the relative slip of ring plate and flange can be effectively restricted by setting the stiffeners and rationally matching the number of bolts, and the stiffness and bearing capacity of the joints can be clearly improved.
- (4)
- The experimental results demonstrate that the nature of bolted connections with reinforcing rings can be categorized as semi-rigid, quasi-rigid and rigid bolted connections. Additionally, by incorporating external reinforcing rings connected to the steel beam using four rows of bolts and reinforcing with stiffeners at the web and reinforcing rings, it is possible to achieve comparable rigidity and flexural capacity as fully welded external reinforcing rings rigid joints.
Author Contributions
Software, Writing—original draft, Funding acquisition, Z.P.; Methodology, Visualization Preparation, Writing—review and editing, F.M.; Software, Methodology, Writing—review and editing, B.C.; Validation, Conceptualization, Z.M.; Resources, Formal analysis, Investigation, J.L.; Project administration, Data curation, R.S.; Supervision, Data curation, Z.H. All authors have read and agreed to the published version of the manuscript.
Funding
Anhui Province Key Research and Development Program (No. 2022o07020003); Scientific and Technological Project for Housing and Urban-Rural Development in Anhui Province (No. 2023-YF-112); and Science and Technology Planning Project of Guichi District, Chizhou City (No. GCKJ202210). Natural Science Foundation of Hunan Province (No. 2022JJ30112). National Natural Science Foundation of China (No. 52008159). Hunan Education Department Foundation Funded Project (No. 21A0504).
Data Availability Statement
The data presented in this study are available on request from the corresponding author. The data are not publicly available due to privacy.
Conflicts of Interest
Author Zhicheng Pan is employed by the companies Sinohydro Engineering Bureau 8 Co., Ltd. and Power China Chizhou Changzhi Prefabricated Construction Co., Ltd. The research findings are attributed to the collaborative project between industry, university, and research institutions. The remaining authors declare that the research is conducted in the absence of any commercial or financial relationships that can be construed as a potential conflict of interest.
Nomenclature
| Ac | Cross-sectional area of the core concrete material |
| As | The cross-sectional area of the steel tube |
| bfb | The cross-sectional width of steel beam |
| D | Diameter of the cross-section of a circular steel tube |
| Es | The elastic modulus of steel or bolts |
| Est | Hardening modulus of bolt |
| fc | Uniaxial compressive strength of concrete prisms (=0.4fcu7/6) |
| fcu | Compressive strength of concrete in a cubic form |
| fu | The ultimate tensile strength of steel |
| fy | The yield strength of steel or bolts |
| H | Height of column |
| hb | The vertical dimension of the steel beam cross-section |
| L | The distance between the point of load application and the beam’s centerline |
| L1 | Depth of reinforcing rings |
| L2 | Width of reinforcing rings |
| L3 | Length of tab plate |
| L4 | Depth of tab plate |
| L5 | Length of cover plate |
| L6 | Width of cover plate |
| M | Bending moment of joint |
| Mmax | Ultimate moment of joint |
| Mu | Failure moment of joint |
| My | Yield moment of joint |
| n | The ratio of axial compression (=N/Nu) |
| N | Preliminary constant axial load |
| Nu | Nominal axial load-bearing capacity of the SCFT column (=Asfy + Acfc) |
| P | Horizontal load |
| Pmax | The ultimate load-bearing capacity of the joint |
| Py | The load-carrying capacity of the joint |
| S1 | Vertical spacing of bolt hole |
| S2 | Horizontal spacing of bolt hole |
| Sint | The initial stiffness |
| t | The thickness of steel plates |
| tc | The thickness of the steel tube wall |
| tfb | The thickness of steel beam flange |
| tj | The thickness of tab plate |
| tp | The thickness of reinforcing rings |
| ts | The thickness of cover plate |
| twb | The thickness of steel beam web |
| Δ | Loading displacement |
| Δmax | Ultimate displacement |
| Δslip | Displacement corresponding to slip occurs for the first time |
| Δstripe | Displacement corresponding to stripe occurs for the first time |
| Δu | Failure displacement |
| θb | Beam rotation |
| θc | Column rotation |
| θmax | The corresponding connection rotation at ultimate state |
| θu | The corresponding connection rotation at failure state |
| θy | The corresponding connection rotation at yield state |
| δ | Elongation of steel |
| σi | Equivalent stress of steel or bolt |
| εc | Relevant strain corresponding to the maximum compressive stress of concrete |
| εi | The equivalent strain of steel or bolts |
| εst | The strain hardening behavior of steel |
| εu | The ultimate tensile strain of steel |
| εy | The yield strain of steel or bolt |
| ζ | A parameter value (1/216) |
| μθ | Ductility ratio |
References
- Zhang, X.; Zhou, G.; Liu, X.; Fan, Y.; Meng, E.; Yang, J.; Huang, Y. Experimental and numerical analysis of seismic behaviour for recycled aggregate concrete filled circular steel tube frames. Comput. Concr. 2023, 31, 537. [Google Scholar]
- Zhang, X.; Liu, X.; Zhang, S.; Wang, J.; Fu, L.; Yang, J.; Huang, Y. Analysis on displacement-based seismic design method of recycled aggregate concrete-filled square steel tube frame structures. Struct. Concr. 2023, 24, 3461–3475. [Google Scholar] [CrossRef]
- Li, W.; Fan, H.T.; Ye, H.; Lin, X.C.; Chen, L.M. Finite Element Analysis and Parametric Study of Panel Zones in H-Shaped Steel Beam–Column Joints. Buildings 2023, 13, 2821. [Google Scholar] [CrossRef]
- Li, W.; Han, L.H.; Ren, Q.X. Inclined concrete-filled SHS steel column to steel beam joints under monotonic and cyclic loading: Experiments. Thin-Walled Struct. 2013, 62, 118–130. [Google Scholar] [CrossRef]
- Chen, J.; Wang, Z.; Yuan, J.X. Research on the stiffness of concrete filled tubular column and steel beam joint with stiffening ring. J. Build Struct. 2004, 25, 43–54. [Google Scholar]
- Cao, S.; Shu, G.P.; Lin, K.H.; Qin, Y. Experimental seismic behavior of bottom-through-diaphragm and top-ring connection to SST columns. J. Constr. Steel Res. 2018, 150, 249–260. [Google Scholar] [CrossRef]
- Zhang, D.X.; Gao, S.B.; Gong, J.H. Seismic behaviour of steel beam to circular CFST column assemblies with external diaphragms. J. Constr. Steel Res. 2012, 76, 155–166. [Google Scholar] [CrossRef]
- Ben, M.; Li, X.; Bai, Y.T.; He, B.J.; Patel, V.I. Numerical evaluation on shear behavior of irregular steel beam-to-CFST column connections. J. Constr. Steel Res. 2018, 148, 422–435. [Google Scholar]
- Wang, W.D.; Li, H.W.; Wang, J.X. Progressive Collapse Analysis of Concrete-filled Steel Tubular Column to Steel Beam Connections Using Multi-scale Model. Struct. 2017, 9, 123–133. [Google Scholar] [CrossRef]
- Li, D.; Nie, J.H.; Wang, H.; Ren, W.X. Loading condition monitoring of high-strength bolt connections based on physics-guided deep learning of acoustic emission data. Mech. Syst. Signal Process. 2024, 206, 110908. [Google Scholar] [CrossRef]
- Zhang, A.L.; Wang, Q.; Jiang, Z.Q.; Yang, X.F.; Zhang, H. Experimental study of earthquake-resilient prefabricated steel beam-column joints with different connection forms. Eng. Struct. 2019, 187, 299–313. [Google Scholar] [CrossRef]
- Cai, J.; Deng, Z.; Li, W. Numerical Study on Seismic Behavior of Demountable Joints Consisting of Reinforced Concrete Columns and Steel Beams. Buildings 2023, 13, 2558. [Google Scholar] [CrossRef]
- Wang, Z.; Feng, D.C.; Wu, G. Experimental Study on Seismic Behavior of Precast Bolt-Connected Steel-Members End-Embedded Concrete (PBSEC) Beam-Column Connections. Buildings 2022, 12, 1652. [Google Scholar] [CrossRef]
- Shu, Z.; Ning, B.; Chen, J.; Li, Z.; He, M.; Luo, J.; Dong, H. Reinforced moment-resisting glulam bolted connection with coupled long steel rod with screwheads for modern timber frame structures. Earthq. Eng. Struct. Dyn. 2023, 52, 845–864. [Google Scholar] [CrossRef]
- Tjahjanto, H.; Macrae, G.; Abu, A.; Clifton, C.; Beetham, T.; Mago, N. Behavior of external diaphragm connections for square CFST column under bidirectional loadings. In Proceedings of the 8th International Conference on Behavior of Steel Structures in Seismic Areas, Shanghai, China, 1–3 June 2015. [Google Scholar]
- Sabbagh, A.B.; Chan, T.M.; Mottram, J.T. Detailing of I-beam-to-CHS column joints with external diaphragm plates for seismic actions. J. Constr. Steel Res. 2013, 88, 21–33. [Google Scholar] [CrossRef]
- Qin, X.; Wang, W.; Chen, Y.Y.; Bao, Y.H. Experimental study of through diaphragm connection types under a column removal scenario. J. Constr. Steel Res 2015, 112, 293–304. [Google Scholar] [CrossRef]
- Ding, F.X.; Chen, Y.B.; Wang, L.P.; Pan, Z.C.; Li, C.Y.; Yuan, T.; Liao, C.B. Hysteretic behavior of CFST column-steel beam bolted joints with external reinforcing diaphragm. J. Constr. Steel Res. 2021, 183, 106729. [Google Scholar] [CrossRef]
- Wu, D.P.; Li, W.; Shang, C.; Li, C.Y. Study on mechanical properties of bolted joint between steel beam and concrete filled steel tubular with exterior diaphragm. Eng. J. Wuhan Univ. 2020, 53, 219–224. [Google Scholar]
- GB/T 228-2010; Metallic Materials-Tensile Testing at Ambient Temperature. Ministry of Housing and Urban-Rural Development of the People’s Republic of China, Chinese Planning Press: Beijing, China, 2010. (In Chinese)
- GB/T 50081-2016; Standard for Test Method of Mechanical Properties on Ordinary Concrete. Ministry of Housing and Urban-Rural Development of the People’s Republic of China, Chinese Planning Press: Beijing, China, 2016. (In Chinese)
- CECS 159; Technical Specification for Structures with Concrete-Filled Rectangular Steel Tube Members, Engineering Construction Standardization Association of China. Chinese Planning Press: Beijing, China, 2004. (In Chinese)
- Luo, L.; Ding, F.X.; Wang, L.; Liu, X.M. Plastic hinge and seismic structural measures of terminal stirrup-confined rectangular CFT columns under low-cyclic load. J. Build. Eng. 2021, 34, 101908. [Google Scholar] [CrossRef]
- Zhang, T.; Gong, Y.Z.; Ding, F.X.; Liu, X.M.; Yu, Z.W. Experimental and numerical investigation on the flexural behavior of concrete-filled elliptical steel tube (CFET). J. Build. Eng. 2021, 41, 102412. [Google Scholar] [CrossRef]
- Ding, F.X.; Fu, L.; Liu, X.M.; Liu, J. Mechanical performances of track-shaped rebar stiffened concrete-filled steel tubular (SCFRT) stub columns under axial compression. Thin-Walled Struct. 2016, 99, 168–181. [Google Scholar] [CrossRef]
- Ding, F.X.; Zhang, T.; Wang, L.P.; Fu, L. Further analysis on the flexural behavior of concrete-filled round-ended steel tubes. Steel Compos Struct. 2019, 30, 149–169. [Google Scholar]
- Wang, J.F.; Zhang, N. Performance of circular CFST column to steel beam joints with blind bolts. J. Constr. Steel Res. 2017, 130, 36–52. [Google Scholar] [CrossRef]
- Zhang, A.L.; Zhang, H.; Jiang, Z.Q.; Li, C.; Liu, X.C. Low cycle reciprocating tests of earthquake-resilient prefabricated column-flange beam-column joints with different connection forms. J. Constr. Steel Res. 2020, 164, 105771. [Google Scholar] [CrossRef]
- JGJ 82-2011; Technical Specification for High Strength Bolt Connections of Steel Structures. China Planning Press: Beijing, China, 2011. (In Chinese)
- Xu, W.; Han, L.H.; Li, W. Seismic performance of concrete-encased column base for hexagonal concrete-filled steel tube: Experimental study. J. Constr. Steel Res. 2016, 121, 352–369. [Google Scholar] [CrossRef]
- GB50011-2010; Code for Seismic Design of Buildings. China Plan Press: Beijing, China, 2010. (In Chinese)
- ENV 1993-1-8; Eurocode 3, Design of Steel Structures-Part 1-8: Design of Joints. CEN: Brussels, Belgium, 2005.
- ENV 1994-1-1; Eurocode 4, Design of Composite Steel and Concrete Structures-Part 1-1: General Rules and Rules for Buildings. CEN: Brussels, Belgium, 2004.
Disclaimer/Publisher’s Note: The statements, opinions and data contained in all publications are solely those of the individual author(s) and contributor(s) and not of MDPI and/or the editor(s). MDPI and/or the editor(s) disclaim responsibility for any injury to people or property resulting from any ideas, methods, instructions or products referred to in the content. |
© 2024 by the authors. Licensee MDPI, Basel, Switzerland. This article is an open access article distributed under the terms and conditions of the Creative Commons Attribution (CC BY) license (https://creativecommons.org/licenses/by/4.0/).























