Field Study on Impact of Mechanical Pressurization on Pressure Distribution in High-Rise Buildings
Abstract
1. Introduction
2. Pressure Difference in Buildings
2.1. Driving Forces
2.1.1. Stack Effect Pressure ()
2.1.2. Wind Pressure ()
2.1.3. Mechanical Pressure ()
2.2. Full-Scale Pressure Profile in High-Rise Buildings
- Step 1: Measurement of vertical pressure distribution
- Step 2: Measurement of horizontal pressure distribution
3. Field Measurement of Pressure Profile
3.1. Test Building Summary
3.2. Pressure Data Collection in the Test Building
3.3. Measurement Result of Building Pressure
4. Evaluation of Pressurization Impact in the Test Building
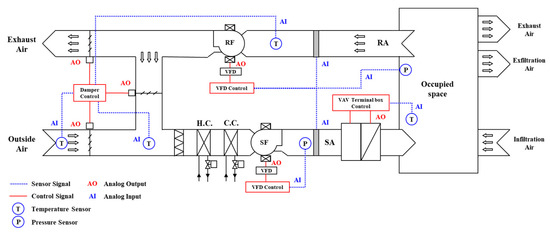
4.1. Mechanical System of Test Building
4.2. Evaluation Pressurization Mode Using Mechanical System
4.3. Impact of Pressurization in Real Building
4.4. Discussion and Limitations
5. Conclusions
Author Contributions
Funding
Data Availability Statement
Acknowledgments
Conflicts of Interest
References
- American Society of Heating, Refrigerating and Air-Conditioning Engineers. Chapter 16: Ventilation and Infiltration. In ASHRAE Handbook—Fundamentals; American Society of Heating, Refrigerating and Air-Conditioning Engineers: Atlanta, GA, USA, 2017. [Google Scholar]
- Catalina, T.; Iordache, V. IEQ assessment on schools in the design stage. Build. Environ. 2012, 49, 129–140. [Google Scholar] [CrossRef]
- Varshney, K.; Rosa, J.E.; Shapiro, I.; Scott, D. Air-infiltration measurements in buildings using sound transmission loss through small apertures. Int. J. Green Energy 2013, 10, 482–493. [Google Scholar] [CrossRef]
- Li, Y.; Duan, S.; Yu, I.T.; Wong, T.W. Multi-zone modeling of probable SARS virus transmission by airflow between flats in Block E, Amoy Gardens. Indoor Air 2005, 15, 96–111. [Google Scholar] [CrossRef] [PubMed]
- Hong, G.; Kim, B.S. Field measurements of infiltration rate in high rise residential buildings using the constant concentration method. Build. Environ. 2016, 97, 48–54. [Google Scholar] [CrossRef]
- Yoon, S.; Song, D.; Kim, J.; Lim, H. Stack-driven infiltration and heating load differences by floor in high-rise residential buildings. Build. Environ. 2019, 157, 366–379. [Google Scholar] [CrossRef]
- Mao, J.; Yang, W.; Gao, N. The transport of gaseous pollutants due to stack and wind effect in high-rise residential buildings. Build. Environ. 2015, 94, 543–557. [Google Scholar] [CrossRef]
- Lim, T.; Cho, J.; Kim, B.S. Predictions and measurements of the stack effect on indoor airborne virus transmission in a high-rise hospital building. Build. Environ. 2011, 46, 2413–2424. [Google Scholar] [CrossRef] [PubMed]
- Xue, L.; Yuan, S.; He, Q. A comparative study on the influence of ventilation on weather-and fire-induced stack effect in the elevator shafts of a high-rise building. Fire Technol. 2018, 54, 163–186. [Google Scholar] [CrossRef]
- Jo, J.H.; Lim, J.H.; Song, S.Y.; Yeo, M.S.; Kim, K.W. Characteristics of pressure distribution and solution to the problems caused by stack effect in high-rise residential buildings. Build. Environ. 2007, 42, 263–277. [Google Scholar] [CrossRef]
- Loveatt, J.E.; Wilson, A. Stack Effect in Tall Buildings. ASHRAE Trans. 1994, 100, 420–431. [Google Scholar]
- Song, D.S.; Lim, H.W.; Lee, J.H.; Seo, J.M. Application of the mechanical ventilation in elevator shaft space to mitigate stack effect under operation stage in high-rise buildings. Indoor Built Environ. 2014, 23, 81–91. [Google Scholar] [CrossRef]
- Shin, H.K.; Choe, Y.J.; Cho, H.; Jo, J.H. Analysis of the Impacts of Stack Effect in Vertical Shafts with the Condition of Passive Cooling. In Proceedings of the Korean Institute of Architectural Sustainable Environment and Building Systems, Annual Conference in Spring, Anshan, Republic of Korea, 23 March 2012. [Google Scholar]
- Xie, M.; Wang, J.; Zhang, J.; Gao, J.; Pan, C.; Li, C. Field measurement and coupled simulation for the shuttle elevator shaft cooling system in super high-rise buildings. Build. Environ. 2021, 187, 107387. [Google Scholar] [CrossRef]
- Lee, J.; Song, D.; Park, D. A study on the development and application of the E/V shaft cooling system to reduce stack effect in high-rise buildings. Build. Environ. 2010, 45, 311–319. [Google Scholar] [CrossRef]
- Yu, J.-Y.; Song, K.-D.; Cho, D.-W. Resolving Stack Effect Problems in a High-Rise Office Building by Mechanical Pressurization. Sustainability 2017, 9, 1731. [Google Scholar] [CrossRef]
- Yu, J.; Kim, A.; Bae, S.; Cho, D.; Kim, K.H. HVAC Operation Schemes and Commissioning Process Resolving Stack Effect Problem and Adjusting According to Changes in the Environment: A Case Study in High-Rise Building in South Korea. Energies 2021, 14, 2299. [Google Scholar] [CrossRef]
- Koo, S.H. A Strategy for Reducing Stack Pressure Difference in High-Rise Buildings. Master’s Thesis, Seoul National University, Seoul, Republic of Korea, 2005. [Google Scholar]
- Lim, H.; Seo, J.; Song, D.; Yoon, S.; Kim, J. Interaction analysis of countermeasures for the stack effect in a high-rise office building. Build. Environ. 2020, 168, 106530. [Google Scholar] [CrossRef]
- Sherman, M. Single-Zone Stack-Dominated Infiltration Modeling. Indoor Air 1992, 2, 244–256. [Google Scholar] [CrossRef][Green Version]
- Tamura, G.T.; Wilson, A.G. Building pressures caused by chimney action and mechanical ventilation. ASHRAE Trans. 1967, 73, 1–12. [Google Scholar]
- O’Brien, S.; Cammalleri, V. Stack Effect and Mechanical Exhaust System Impacts on Building Pressures and Envelope Air Leakage. In Proceedings of the Workshop on Building and Ductwork Airtightness Design, Implementation, Control and Durability: Feedback from Practice and Perspectives, Washington, DC, USA, 18–19 April 2013. [Google Scholar]
- Shin, H.K. Calculation Method for Determining Air Infiltration of High-Rise Buildings Based on Airtightness and Stack Effect Pressure. Ph.D. Thesis, Inha University, Incheon, Republic of Korea, 2018. [Google Scholar]
- Jo, J.H. Prediction of Pressure Distribution Due to Stack Effect in High-Rise Residential Buildings and Evaluation of Its Impact. Ph.D. Thesis, Seoul National University, Seoul, Republic of Korea, 2005; p. 77. [Google Scholar]
- Lee, D.S.; Ji, K.H.; Jing, J.; Jo, J.H. Experimental Study on Elevator Door Reopening Problems Caused by Stack Induced Pressure Differences across the Elevator Door in Buildings. Build. Environ. 2022, 221, 109271. [Google Scholar] [CrossRef]
- Tamblyn, R.T. Coping with air pressure problems in tall buildings. ASHRAE Trans. 1991, 97, 824–827. [Google Scholar]










| Picture | Classification | Description |
|---|---|---|
![]() | Location | Seoul, Republic of Korea |
| Completion year | 2016 | |
| Building usage | Office | |
| Number of floors above ground | 67 | |
| Number of basement floors | 7 | |
| Building height | 317.7 m |
| Device | Picture | Specifications | |
|---|---|---|---|
| Data receiver and logger (Pressure monitoring system A) | ![]() | Communication | RF communication |
| Function | receive real-time measured data from multiple B systems | ||
| Pressure sensors (Pressure monitoring system B) | ![]() | Model | Model PTB110 |
| Range | 800 to 1100 hPa | ||
| Accuracy | ±0.30 hPa at +20 °C | ||
| Repeatability | ±0.03 hPa | ||
| Interval | 5 s (Minimum) | ||
| Function | monitor real-time absolute pressure and communicate with system A | ||
| Classification | Base Mode | Mode 1 | Mode 2 | Mode 3 | Mode 4 |
|---|---|---|---|---|---|
| Pressurization Zone Floor | - | Lobby zone B1~1F | Upper zone 51~66F | Middle and Upper zone 30~66F | Whole floor zone B1~66F |
| Time | - | 00:00~00:40 | 01:00~01:40 | 02:00~02:40 | 03:00~03:40 |
| Upper zone area | Supply fan: on Return fan: on | Supply fan: on Return fan: on | Supply fan: on Return fan: off | Supply fan: on Return fan: off | Supply fan: on Return fan: off |
| Middle zone area | Supply fan: on Return fan: on | Supply fan: on Return fan: on | Supply fan: on Return fan: on | Supply fan: on Return fan: off | Supply fan: on Return fan: off |
| Lower zone area | Supply fan: on Return fan: on | Supply fan: on Return fan: on | Supply fan: on Return fan: on | Supply fan: on Return fan: on | Supply fan: on Return fan: off |
| Lobby zone area | Supply fan: on Return fan: on | Supply fan: on Return fan: off | Supply fan: on Return fan: on | Supply fan: on Return fan: on | Supply fan: on Return fan: off |
Disclaimer/Publisher’s Note: The statements, opinions and data contained in all publications are solely those of the individual author(s) and contributor(s) and not of MDPI and/or the editor(s). MDPI and/or the editor(s) disclaim responsibility for any injury to people or property resulting from any ideas, methods, instructions or products referred to in the content. |
© 2023 by the authors. Licensee MDPI, Basel, Switzerland. This article is an open access article distributed under the terms and conditions of the Creative Commons Attribution (CC BY) license (https://creativecommons.org/licenses/by/4.0/).
Share and Cite
Ji, K.-H.; Choi, S.-J.; Jo, J.-H. Field Study on Impact of Mechanical Pressurization on Pressure Distribution in High-Rise Buildings. Buildings 2023, 13, 3039. https://doi.org/10.3390/buildings13123039
Ji K-H, Choi S-J, Jo J-H. Field Study on Impact of Mechanical Pressurization on Pressure Distribution in High-Rise Buildings. Buildings. 2023; 13(12):3039. https://doi.org/10.3390/buildings13123039
Chicago/Turabian StyleJi, Kyung-Hwan, Su-Ji Choi, and Jae-Hun Jo. 2023. "Field Study on Impact of Mechanical Pressurization on Pressure Distribution in High-Rise Buildings" Buildings 13, no. 12: 3039. https://doi.org/10.3390/buildings13123039
APA StyleJi, K.-H., Choi, S.-J., & Jo, J.-H. (2023). Field Study on Impact of Mechanical Pressurization on Pressure Distribution in High-Rise Buildings. Buildings, 13(12), 3039. https://doi.org/10.3390/buildings13123039




