RETRACTED: A Review on Building Design as a Biomedical System for Preventing COVID-19 Pandemic
Abstract
Table of Contents
| 1. | Introduction | 2 |
| 2. | Hospital Architecture Evolution Overview | 5 |
| 3. | Infection Transmission Methods | 7 |
| 3.1. Droplet and Airborne Transmission | 7 | |
| 3.2. Waterborne Transmissions | 7 | |
| 3.3. Surface or Contract Transmission | 8 | |
| 4. | COVID-19 Transmission and the Built Environment | 8 |
| 5. | Suitable Design Methods for Infection Prevention and Control | 10 |
| 5.1. Designs of Social Distancing and Improving Natural Ventilation | 10 | |
| 5.2. Design to Improve Daylight or Ventilation | 14 | |
| 5.3. Designs with Adaptive Construction Methods and Finishing Materials | 15 | |
| 5.4. Flexible Designs with Sustainability Characteristics | 17 | |
| 5.5. Urban Design and Transportation | 17 | |
| 6. | Controls, Mitigations, and Health Care Setting Special consideration | 19 |
| 7. | Architectural and Design Engineering for the Controls in Post-Pandemic | 20 |
| 7.1. Future Human-Centered Design | 21 | |
| 7.2. In Post-COVID-19 Architectural Design: An Auxiliary Decision-Making Strategy | 22 | |
| 8. | Proposed Roles by Real Estate to Mitigate Transmission of COVID-19 | 22 |
| 8.1. Purification of Indoor Air and Accentuation of Ventilation of Buildings | 22 | |
| 8.2. Airborne Dissemination | 23 | |
| 8.3. Preserving Optimal Humidity and Emphasizing Cleaning Protocols | 23 | |
| 9. | Conclusions | 24 |
1. Introduction
2. Hospital Architecture Evolution Overview
3. Infection Transmission Methods
3.1. Droplet and Airborne Transmission
3.2. Waterborne Transmissions
3.3. Surface or Contract Transmission
4. COVID-19 Transmission and the Built Environment
5. Suitable Design Methods for Infection Prevention and Control
5.1. Designs for Social Distancing and Improving Natural Ventilation
| Category | Method | Explanation | Advantages and Disadvantages | Refs. |
|---|---|---|---|---|
| Dilution | Natural, Mechanical, and mixed | It is the simplest way to remove air pollutants and infections. It removes particles through ventilation, in addition to ventilation solutions contributing to improving IAQ, saving energy. | It has to do with air distribution patterns, the placement of the ventilation inflow and outflow, the physical layout of the space, and the thermal comfort of the residents, among other things. | [75,76] |
| Pressurization | Positive and Negative | Differential pressurization is the process of creating directional airflow between adjacent places by measuring differences in air pressure. | To reap the benefits, it necessitates meticulous calculations and simulations, as well as close monitoring. It can be used on its own or in combination with other methods. | [75] |
| Filtration | Mechanical filtration | HEPA filters are used in specific areas or as antimicrobial agent filters, commonly used in ventilation and air conditioning (HVAC) systems to improve air quality. | It necessitates proper setup, upkeep, and monitoring. The coronavirus is tiny enough to pass past most filters due to its small size. HEPA filters, on the other hand, collect larger particulates that contain it. | [75,77] |
| Biofiltration technology | A plant-based technology that filters the air by absorbing CO2, SO2, and NO2. The most typical applications are the green wall and algal structure. | More research needs to be conducted, particularly on the maintenance and infrastructure requirements. | [78,79] | |
| Nano-technology | Photocatalytic oxidation (PCO) | Nanomaterial-based coatings for antibacterial applications have been presented in recent studies. TiO2 is the most frequent photocatalyst. | Still being researched is how to evade nanoparticles having a negative impact on human health and the environment. | [80,81] |
| Silver nanoparticles | The viability of pathogens is controlled using silver nanoparticles in this method. | It is a practical method, but it still needs more research to see whether it has any negative health impacts. | [82] | |
| Purification | Ultraviolet germicidal irradiation (UVGI) Technology | This method is based on UVGI’s capacity to destroy pathogen RNA/DNA and render them harmless. | It is still being developed in order to avoid negative health impacts on human skin and eyes. | [83,84] |
| Bipolar Ionization | High-voltage electrodes in the air create reactive ions that react with airborne pollutants, including viruses, and are integrated into HVAC. | Although it improves the filtering system, it has the potential to release ozone, and more scientific research is needed. | [77,85] |
5.2. Design to Improve Daylight or Ventilation
5.3. Designs with Adaptive Construction Methods and Finishing Materials
- −
- Architects should use plated or copper-infused materials for regularly touched surfaces, such as bed rails, balcony rails, and staircase handrails.
- −
- The architects should design and place sinks to inhibit waste spillages in sensitive care places and to improve cleaning ease.
- −
- Plaster with de-coagulant mixtures with high smoothness and solidity or cement screed should be used. After plastering by cement mortar to eliminate tiny void and improve smoothness on the wall surfaces, architects should use POP screeds or cover materials such as special paints. The use of fine sand with textured paints should not be encouraged.
- −
- Entry curtains and doors to public spaces and hospitals with high traffic should be fitted with sensors to improve automatic closing and opening. This will greatly minimize contacts with the doorknobs and therefore prevent transmissions.
- −
- Several entries into public areas need to be reduced to enable successful monitoring in compliance with CDC guidelines. Moreover, sinks with motion sensors should be integrated to eradicate particular transmission possibilities.
- −
- Controls and equipment need to have small numbers of flat surfaces on which elements can settle, with few crannies and crevices in which debris can accumulate; minimizing the number of horizontal surfaces such as ledges can assist in decreasing the infection spread.
5.4. Flexible Designs with Sustainability Characteristics
5.5. Urban Design and Transportation
6. Controls, Mitigations, and Health Care Setting Special Consideration
7. Architectural and Design Engineering for the Controls in Post-Pandemic
7.1. Future Human-Centered Design
7.2. In Post-COVID-19 Architectural Design: An Auxiliary Decision-Making Strategy
8. Proposed Roles by Real Estate to Mitigate Transmission of COVID-19
8.1. Purification of Indoor Air and Accentuating Ventilation of Buildings
8.2. Airborne Dissemination
8.3. Preserving Optimal Humidity and Emphasizing Cleaning Protocols
9. Conclusions
- −
- Expand the literature review to include additional factors and new elements to support the comprehensiveness of the building design framework.
- −
- Extend the literature to include all data on different types of buildings and ventilation systems.
- −
- Future studies may focus on developing design principles using simulation models to reach more accurate results.
- −
- Study the different ventilation and air conditioning systems and their ability to reduce the spread of transmitted epidemics.
- −
- Focus on the most efficient and sustainable health engineering design systems for buildings and facilities.
Author Contributions
Funding
Institutional Review Board Statement
Informed Consent Statement
Data Availability Statement
Acknowledgments
Conflicts of Interest
References
- Przybylowski, A.; Stelmak, S.; Suchanek, M. Mobility Behaviour in View of the Impact of the COVID-19 Pandemic—Public Transport Users in Gdansk Case Study. Sustainability 2021, 13, 364. [Google Scholar] [CrossRef]
- Yen, M.-Y.; Schwartz, J.; King, C.-C.; Lee, C.-M.; Hsueh, P.-R. Recommendations for protecting against and mitigating the COVID-19 pandemic in long-term care facilities. J. Microbiol. Immunol. Infect. 2020, 53, 447–453. [Google Scholar] [CrossRef]
- Pinheiro, M.D.; Luís, N.C. COVID-19 Could Leverage a Sustainable Built Environment. Sustainability 2020, 12, 5863. [Google Scholar] [CrossRef]
- Li, B.; Peng, Y.; He, H.; Wang, M.; Feng, T. Built environment and early infection of COVID-19 in urban districts: A case study of Huangzhou. Sustain. Cities Soc. 2020, 66, 102685. [Google Scholar] [CrossRef] [PubMed]
- Sharifi, A.; Khavarian-Garmsir, A.R. The COVID-19 pandemic: Impacts on cities and major lessons for urban planning, design, and management. Sci. Total Environ. 2020, 749, 142391. [Google Scholar] [CrossRef]
- Kim, J.-J.; Rigdon, B. Sustainable Architecture Module: Introduction to Sustainable Design; National Pollution Prevention Center for Higher Education: Ann Arbor, MI, USA, 1998. [Google Scholar]
- Fediuk, R.S.; Yevdokimova, Y.G.; Smoliakov, A.K.; Stoyushko, N.Y.; Lesovik, V.S. Use of geonics scientific positions for designing of building composites for protective (fortification) structures. IOP Conf. Ser. Mater. Sci. Eng. 2017, 221, 012011. [Google Scholar] [CrossRef]
- Fediuk, R.S.; Lesovik, V.S.; Mochalov, A.V.; Otsokov, K.A.; Lashina, I.V.; Timokhin, R.A. Timokhin, Composite binders for concrete of protective structures. Mag. Civ. Eng. 2018, 6, 208–218. [Google Scholar] [CrossRef]
- Van Khai, T. Adaptive Architecture and the Prevention of Infections in Hospitals. Civ. Eng. Ser. 2016, 16, 2016–2028. [Google Scholar] [CrossRef][Green Version]
- WHO. Infection Prevention and Control; World Health Organization: Geneva, Switzerland, 2020. [Google Scholar]
- Mauri, M. The future of the hospital and the structures of the NHS. TECHNE0-J. Technol. Arch. Environ. 2015, 9, 27–34. [Google Scholar] [CrossRef]
- Alcorn, K. Tugela Ferry XDR-TB out Break Continues to Grow, but Treatment in KZN Provides Hope. Available online: https://www.aidsmap.com/news/nov-2007/tugela-ferry-xdr-tb-outbreak-continues-grow-treatment-kzn-provides-hope (accessed on 12 September 2020).
- Chisci, E.; Masciello, F.; Michelagnoli, S. The Italian USL Toscana Centro model of a vascular hub responding to the COVID-19 emergency. J. Vasc. Surg. 2020, 72, 8–11. [Google Scholar] [CrossRef]
- Smolova, M.; Smolova, D. Emergency architecture. Modular construction of healthcare facilities as a response to pandemic outbreak. In E3S Web of Conferences, Proceedings of the 2nd International Scientific Conference on Socio-Technical Construction and Civil Engineering (STCCE-2021), Kazan, Russia, 21–28 April 2021; Vdovin, E., Ed.; EDP Sciences: Les Ulis, France, 2021; Volume 274, p. 01013. [Google Scholar] [CrossRef]
- Romani, G.; Mas, F.D.; Massaro, M.; Cobianchi, L.; Modenese, M.; Barcellini, A.; Ricciardi, W.; Barach, P.; Lucà, R.; Ferrara, M. Population Health Strategies to Support Hospital and Intensive Care Unit Resiliency During the COVID-19 Pandemic: The Italian Experience. Popul. Health Manag. 2021, 24, 174–181. [Google Scholar] [CrossRef] [PubMed]
- Ali, M.; de Azevedo, A.; Marvila, M.; Khan, M.; Memon, A.; Masood, F.; Almahbashi, N.; Shad, M.; Khan, M.; Fediuk, R.; et al. The Influence of COVID-19-Induced Daily Activities on Health Parameters—A Case Study in Malaysia. Sustainability 2021, 13, 7465. [Google Scholar] [CrossRef]
- Lateef, F. Hospital design for better infection control. J. Emergencies Trauma Shock 2009, 2, 175–179. [Google Scholar] [CrossRef] [PubMed]
- Brown, O.D.R.; Hennecke, R.P.; Nottebrock, D. Vancouver Convention Health Centre (COVID-19 Response): Planning, implementation, and four lessons learned. Am. J. Disaster Med. 2020, 15, 143–148. [Google Scholar] [CrossRef] [PubMed]
- Marinelli, M. Emergency Healthcare Facilities: Managing Design in a Post Covid-19 World. IEEE Eng. Manag. Rev. 2020, 48, 65–71. [Google Scholar] [CrossRef]
- A Volodchenko, A.; Lesovik, V.S.; A Cherepanova, I.; Zagorodnjuk, L.H.; Elistratkin, M.Y.; Volodchenko, A.N. Peculiarities of non-autoclaved lime wall materials production using clays. IOP Conf. Ser. Mater. Sci. Eng. 2018, 327, 022021. [Google Scholar] [CrossRef]
- Chernysheva, N.; Lesovik, V.; Fediuk, R.; Vatin, N. Improvement of Performances of the Gypsum-Cement Fiber Reinforced Composite (GCFRC). Materials 2020, 13, 3847. [Google Scholar] [CrossRef]
- Wu, X.; Lu, Y.; Zhou, S.; Chen, L.; Xu, B. Impact of climate change on human infectious diseases: Empirical evidence and human adaptation. Environ. Int. 2016, 86, 14–23. [Google Scholar] [CrossRef]
- Marlene, C. Infectious Diseases Likes It Hot: How Climate Change Helps Cholera and Salmonella. Available online: https://www.nationalnursesunited.org/news/infectious-diseases-it-hot-how-climate-change-helps-cholera-and-salmonella-outbreaks (accessed on 17 September 2021).
- de Neufville, R.; Lee, Y.S.; Scholtes, S. Flexibility in Hospital Infrastructure Design. In Proceedings of the 2008 First International Conference on Infrastructure Systems and Services: Building Networks for a Brighter Future (INFRA), Rotterdam, The Netherlands, 10–12 November 2008. [Google Scholar]
- Filippini, T.; Rothman, K.J.; Goffi, A.; Ferrari, F.; Maffeis, G.; Orsini, N.; Vinceti, M. Satellite-detected tropospheric nitrogen dioxide and spread of SARS-CoV-2 infection in Northern Italy. Sci. Total Environ. 2020, 739, 140278. [Google Scholar] [CrossRef]
- WHO/Europe. WHO Guidelines for Indoor Air Quality: Selected Pollutants; World Health Organization Regional Office for Europe: Copenhagen, Denmark, 2010. [Google Scholar]
- Wang, Z.; Zhang, J.S. Characterization and performance evaluation of a full-scale activated carbon-based dynamic botanical air filtration system for improving indoor air quality. Build. Environ. 2011, 46, 758–768. [Google Scholar] [CrossRef]
- Chan, I.Y.; Liu, A.M. Effects of neighborhood building density, height, greenspace, and cleanliness on indoor environment and health of building occupants. Build. Environ. 2018, 145, 213–222. [Google Scholar] [CrossRef] [PubMed]
- Van Den Berg, A.E.; Maas, J.; Verheij, R.A.; Groenewegen, P.P. Green space as a buffer between stressful life events and health. Soc. Sci. Med. 2010, 70, 1203–1210. [Google Scholar] [CrossRef] [PubMed]
- CDC. Coronavirus Disease 2019; Centers for Disease Control and Prevention: Atlanta, GA, USA, 2019. [Google Scholar]
- Fediuk, R.S.; Ibragimov, R.A.; Lesovik, V.S.; Pak, A.A.; Krylov, V.V.; Poleschuk, M.M.; Stoyushko, N.Y.; Gladkova, N.A. Processing equipment for grinding of building powders. IOP Conf. Ser. Mater. Sci. Eng. 2018, 327, 042029. [Google Scholar] [CrossRef]
- Elistratkin, M.Y.; Lesovik, V.S.; Zagorodnjuk, L.H.; Pospelova, E.A.; Shatalova, S.V. New point of view on materials development. IOP Conf. Ser. Mater. Sci. Eng. 2018, 327, 032020. [Google Scholar] [CrossRef]
- Buffoli, M.; Nachiero, D.; Capolongo, S. Flexible healthcare structures: Analysis and evaluation of possible strategies and technologies. Ann Ig. 2012, 24, 543–552. [Google Scholar] [PubMed]
- Sicignano, E.; Petti, L.; Di Ruocco, G.; Scarpitta, N. A model flexible design for pediatric hospital. Lect. Notes Civ. Eng. 2018, 3, 1464–1472. [Google Scholar] [CrossRef]
- Capolongo, S.; Gola, M.; Brambilla, A.; Morganti, A.; Mosca, E.I.; Barach, P. COVID-19 and Healthcare Facilities: A Decalogue of Design Strategies for Resilient Hospitals. Acta Bio Med. Atenei Parm. 2020, 91, 50–60. [Google Scholar] [CrossRef]
- Askar, R.; Bragança, L.; Gervásio, H. Adaptability of Buildings: A Critical Review on the Concept Evolution. Appl. Sci. 2021, 11, 4483. [Google Scholar] [CrossRef]
- Brambilla, A.; Sun, T.-Z.; Elshazly, W.; Ghazy, A.; Barach, P.; Lindahl, G.; Capolongo, S. Flexibility during the COVID-19 Pandemic Response: Healthcare Facility Assessment Tools for Resilient Evaluation. Int. J. Environ. Res. Public Health 2021, 18, 11478. [Google Scholar] [CrossRef]
- Logan, C.; Willis, J.; Willis, C.L. International Travel as Medical Research: Architecture and the Modern Hospital. Health Hist. 2010, 12, 116–133. [Google Scholar] [CrossRef]
- Guenther, R.; Vittori, G. Sustainable Healthcare Architecture; John Wiley and Sons: Hoboken, NJ, USA, 2008. [Google Scholar]
- Tesler, N. Evolution of medical architecture. MATEC Web Conf. 2018, 170, 03015. [Google Scholar] [CrossRef]
- Retief, F.; Cilliers, L. The evolution of hospitals from antiquity to the Renaissance. Acta Theol. 2010, 26, 213–232. [Google Scholar] [CrossRef]
- Burpee, H. History of Health Architecture. Integrated Design Lab Puget Sound. 2008. Available online: http://www.mahlum.com/pdf/HistoryofHealthcareArchBurpee.pdf (accessed on 19 September 2021).
- Costeira, E.M.A. Hospital Architecture: History, Evolution and New Visions. Sustinere 2014, 2, 57–64. [Google Scholar]
- Gormley, T. History of Hospitals and Ward. Health Des. 2010, 10, 50–54. [Google Scholar]
- Berche, P. Louis Pasteur, from crystals of life to vaccination. Clin. Microbiol. Infect. 2012, 18, 1–6. [Google Scholar] [CrossRef]
- Max, E. The modern Hospital in Historical Context. In Proceedings of the 2009 Annual International Conference of the IEEE Engineering in Medicine and Biology Society, Minneapolis, MN, USA, 3–6 September 2009. [Google Scholar]
- Currie, J. The Fourth Factor: A History Perspective on Architecture and Medicine; AIA Press: Washington, DC, USA, 2007. [Google Scholar]
- Lednicky, J.A.; Lauzardo, M.; Fan, Z.H.; Jutla, A.; Tilly, T.B.; Gangwar, M.; Usmani, M.; Shankar, S.N.; Mohamed, K.; Eiguren-Fernandez, A.; et al. Viable SARS-CoV-2 in the air of a hospital room with COVID-19 patients. Int. J. Infect. Dis. 2020, 100, 476–482. [Google Scholar] [CrossRef]
- La Rosa, G.; Fratini, M.; Libera, S.D.; Iaconelli, M.; Muscillo, M. Viral Infections acquired Indoors through Airborne, Droplet or Contact Transmission. Ann. Ist. Super. Sanita. 2013, 49, 124–132. [Google Scholar] [CrossRef]
- Verreault, D.; Moineau, S.; Duchaine, C. Methods for Sampling of Airborne Viruses. Microbiol. Mol. Biol. Rev. 2008, 72, 413–444. [Google Scholar] [CrossRef]
- Barker, J.; Stevens, D.; Bloomfield, S. Spread and prevention of some common viral infections in community facilities and domestic homes. J. Appl. Microbiol. 2001, 91, 7–21. [Google Scholar] [CrossRef]
- Van Doremalen, N.; Bushmaker, T.; Morris, D.H.; Holbrook, M.G.; Gamble, A.; Williamson, B.N.; Tamin, A.; Harcourt, J.L.; Thornburg, N.J.; Gerber, S.I.; et al. Aerosol and Surface Stability of SARS-CoV-2 as Compared with SARS-CoV-1. N. Engl. J. Med. 2020, 382, 1564–1567. [Google Scholar] [CrossRef]
- Gleick, P. Dirty Water: Estimatined Death from Water Related Diseases 2000–2020; Pacific Institute for Studies in Development, Environment and Security: Oakland, CA, USA, 2002. [Google Scholar]
- Macy, T.; Quick, R.E. Transmission and Prevention of Water-Related Diseases; UNESCO-EOLSS Joint Committee: Paris, France, 2010. [Google Scholar]
- Moe, C.L. Waterborne Transmission of Infectious Agents. In Manual of Environmental Microbiology, 3rd ed.; American Society of Microbiology: Washington, DC, USA, 2007; pp. 222–248. [Google Scholar] [CrossRef]
- Melegaro, A.; Jit, M.; Gay, N.; Zagheni, E.; Edmunds, W.J. What types of contacts are important for the spread of infections? Using contact survey data to explore European mixing patterns. Epidemics 2011, 3, 143–151. [Google Scholar] [CrossRef] [PubMed]
- Lewis, D. COVID-19 rarely spreads through surfaces. So why are we still deep cleaning? Nature 2021, 590, 26–28. [Google Scholar] [CrossRef] [PubMed]
- Rahman, H.S.; Aziz, M.S.; Hussein, R.H.; Othman, H.H.; Omer, S.H.S.; Khalid, E.S.; Abdulrahman, N.A.; Amin, K.; Abdullah, R. The transmission modes and sources of COVID-19: A systematic review. Int. J. Surg. Open 2020, 26, 125–136. [Google Scholar] [CrossRef] [PubMed]
- Božič, A.; Kanduč, M. Relative humidity in droplet and airborne transmission of disease. J. Biol. Phys. 2021, 47, 1–29. [Google Scholar] [CrossRef]
- Emmanuel, U.; Osondu, E.D.; Kalu, K.C. Architectural design strategies for infection prevention and control (IPC) in health-care facilities: Towards curbing the spread of COVID-19. J. Environ. Health Sci. Eng. 2020, 18, 1699–1707. [Google Scholar] [CrossRef]
- Zhang, D.; Zhang, X.; Yang, Y.; Huang, X.; Jiang, J.; Li, M.; Ling, H.; Li, J.; Liu, Y.; Li, G.; et al. SARS-CoV-2 spillover into hospital outdoor environments. J. Hazard. Mater. Lett. 2021, 2, 100027. [Google Scholar] [CrossRef]
- Brady, M.T.; Evans, J.; Cuartas, J. Survival and disinfection of parainfluenza viruses on environmental surfaces. Am. J. Infect. Control 1990, 18, 18–23. [Google Scholar] [CrossRef]
- Weinstein, R.A.; Hota, B. Contamination, Disinfection, and Cross-Colonization: Are Hospital Surfaces Reservoirs for Nosocomial Infection? Clin. Infect. Dis. 2004, 39, 1182–1189. [Google Scholar] [CrossRef]
- Kuzyakov, Y.; Mason-Jones, K. Viruses in soil: Nano-scale undead drivers of microbial life, biogeochemical turnover and ecosystem functions. Soil Biol. Biochem. 2018, 127, 305–317. [Google Scholar] [CrossRef]
- Carthey, J. Reinterpreting the Hospital Corridor: “Wasted Space” or Essential for Quality Multidisciplinary Clinical Care? HERD Health Environ. Res. Des. J. 2008, 2, 17–29. [Google Scholar] [CrossRef]
- Chen, Y.; Lei, J.; Li, J.; Zhang, Z.; Yu, Z.; Du, C. Design characteristics on the indoor and outdoor air environments of the COVID-19 emergency hospital. J. Build. Eng. 2022, 45, 103246. [Google Scholar] [CrossRef]
- United Kingdom Department of Health (UKDH). Health Building Note 00-04-Circulation and Communication; UKDH: London, UK, 2013. [Google Scholar]
- Amran, M.; Murali, G.; Khalid, N.H.A.; Fediuk, R.; Ozbakkaloglu, T.; Lee, Y.H.; Haruna, S.; Lee, Y.Y. Slag uses in making an ecofriendly and sustainable concrete: A review. Constr. Build. Mater. 2021, 272, 121942. [Google Scholar] [CrossRef]
- Jiang, Y.; Zhao, B.; Li, X.; Yang, X.; Zhang, Z.; Zhang, Y. Investigating a safe ventilation rate for the prevention of indoor SARS transmission: An attempt based on a simulation approach. Build. Simul. 2009, 2, 281–289. [Google Scholar] [CrossRef]
- Qian, H.; Li, Y.; Seto, W.H.; Ching, P.; Ching, W.H.; Sun, H.Q. Natural Ventilation for reducing Airborne Infection in Hospital. Build. Environ. 2010, 45, 1651–1658. [Google Scholar] [CrossRef]
- Jiang, S.; Huang, L.; Chen, X.; Wang, J.; Wu, W.; Yin, S.; Chen, W.; Zhan, J.; Yan, L.; Ma, L.; et al. Ventilation of wards and Noscomial outbreak of severe acute respiratory Sydrome among health workers. Chin. Med. J. 2003, 116, 1293–1297. [Google Scholar]
- Ninomura, P.; Bartley, J. New Ventilation Guidelines for Health-Care Facilities. ASHRAE J. 2001, 43, 29–33. [Google Scholar]
- Lamberts, H. Space Standards and Dimensions of Patient Corridors. Health Facil. Guidel. 2015. Available online: https://healthfacilityguidelines.com/ViewPDF/ViewIndexPDF/iHFG_part_c_space_standards_dimensions (accessed on 21 September 2021).
- Shukman, D. Coronavirus: Can We Stay Safe as Lockdown Eases? BBC News. 2020. Available online: https://www.bbc.co.uk/news/science-environment-52804795 (accessed on 2 February 2022).
- Memarzadeh, F.; Olmsted, R.N.; Bartley, J.M. Applications of ultraviolet germicidal irradiation disinfection in health care facilities: Effective adjunct, but not stand-alone technology. Am. J. Infect. Control 2010, 38, S13–S24. [Google Scholar] [CrossRef] [PubMed]
- Rackes, A.; Waring, M.S. Using multiobjective optimizations to discover dynamic building ventilation strategies that can improve indoor air quality and reduce energy use. Energy Build. 2014, 75, 272–280. [Google Scholar] [CrossRef]
- Kaushik, M.; Guleria, N. The Impact of Pandemic COVID-19 in Workplace. Eur. J. Bus. Manag. 2020, 12, 9–18. [Google Scholar] [CrossRef]
- Cummings, B.E.; Waring, M.S. Potted plants do not improve indoor air quality: A review and analysis of reported VOC removal efficiencies. J. Expos. Sci. Environ. Epidemiol. 2020, 30, 253–261. [Google Scholar] [CrossRef]
- Packer, M. Algal capture of carbon dioxide; biomass generation as a tool for greenhouse gas mitigation with reference to New Zealand energy strategy and policy. Energy Policy 2009, 37, 3428–3437. [Google Scholar] [CrossRef]
- Chouirfa, H.; Bouloussa, H.; Migonney, V.; Falentin-Daudré, C. Review of titanium surface modification techniques and coatings for antibacterial applications. Acta Biomater. 2019, 83, 37–54. [Google Scholar] [CrossRef] [PubMed]
- Megahed, N.A. Photocatalytic technology in architectural context: From science to societal debates. Indoor Built Environ. 2013, 23, 603–614. [Google Scholar] [CrossRef]
- Bolashikov, Z.; Melikov, A.; Bolashikov, Z.; Melikov, A. Methods for air cleaning and protection of building occupants from airborne pathogens. Build. Environ. 2009, 44, 1378–1385. [Google Scholar] [CrossRef] [PubMed]
- Bradley, D. Shedding ultraviolet light on coronavirus. Mater. Today 2020, 37, 6–7. [Google Scholar] [CrossRef]
- Goel, S.; Hawi, S.; Goel, G.; Thakur, V.K.; Agrawal, A.; Hoskins, C.; Pearce, O.; Hussain, T.; Upadhyaya, H.M.; Cross, G.; et al. Resilient and agile engineering solutions to address societal challenges such as coronavirus pandemic. Mater. Today Chem. 2020, 17, 100300. [Google Scholar] [CrossRef]
- Baharuddin, B.; Adnan, H.; Mat Isa, N.; Mohamad Hasan, N.P.; Mat Sali, S.S. MENANGANI COVID-19: SUMBANGAN TEKNOLOGI NUKLEAR; i-Nuklear Bil 3/2020; Agensi Nuklear Malaysia: Kajang, Selangor, Malaysia, 2020. [Google Scholar]
- Atkinson, J.; Chartier, Y.; Lúcia Pessoa-Silva, C.; Jensen, P.; Li, Y.; Seto, W.-H. Natural Ventilation for Infection Control in Health-Care Settings; World Health Organization: Geneva, Switzerland, 2016. [Google Scholar]
- Nightingale, F. Notes on Hospitals; Longman, Robert & Green: London, UK, 1868. [Google Scholar]
- Solly, S. A Hand Book on Medical Climatology; Lea Brothers & Co: Philadelphia, PA, USA; New York, NY, USA, 1897. [Google Scholar]
- Hockberger, P. The damaging effects of sunlight on bacteria. J. Photochem. Photobiol. 2000, 58, 155–191. [Google Scholar] [CrossRef]
- The Building Research Establishment (BRE group). Daylight Benefit in Healthcare Buildings. 2020. Available online: https://www.designingbuildings.co.uk/wiki/Daylight_benefits_in_healthcare_buildings (accessed on 25 September 2021).
- Lytle, D.; Sagripanti, J.-L. Predicted Inactivation of Viruses of Relevance of Biodefence by Solar Radiation. J. Virol. 2005, 79, 14244–142252. [Google Scholar] [CrossRef]
- Rauth, A.M. The Physical State of Viral Nucleic Acid and the Sensitivity of Viruses to Ultraviolet Light. Biophys. J. 1965, 5, 257–273. [Google Scholar] [CrossRef]
- Seyer, A.; Sanlidag, T. Solar ultraviolet radiation sensitivity of SARS-CoV-2. Lancet Microbe 2020, 1, e8–e9. [Google Scholar] [CrossRef]
- Pozo-Antonio, J.S.; Sanmartín, P. Exposure to artificial daylight or UV irradiation (A, B or C) prior to chemical cleaning: An effective combination for removing phototrophs from granite. Biofouling 2018, 34, 851–869. [Google Scholar] [CrossRef] [PubMed]
- Kowalski, W. UVGI Disinfection Theory. In Ultraviolet Germicidal Irradiation Handbook; Springer: Berlin/Heidelberg, Germany, 2009; pp. 17–50. [Google Scholar] [CrossRef]
- Awada, M.; Becerik-Gerber, B.; Hoque, S.; O’Neill, Z.; Pedrielli, G.; Wen, J.; Wu, T. Ten questions concerning occupant health in buildings during normal operations and extreme events including the COVID-19 pandemic. Build. Environ. 2020, 188, 107480. [Google Scholar] [CrossRef]
- Tokazhanov, G.; Tleuken, A.; Guney, M.; Turkyilmaz, A.; Karaca, F. How is COVID-19 Experience Transforming Sustainability Requirements of Residential Buildings? A Review. Sustainability 2020, 12, 8732. [Google Scholar] [CrossRef]
- Alhusban, A.A.; Alhusban, S.A.; Alhusban, M.A. How the COVID-19 pandemic would change the future of architectural design. J. Eng. Des. Technol. 2021, 20, 339–357. [Google Scholar] [CrossRef]
- Agarwal, N.; Meena, C.S.; Raj, B.P.; Saini, L.; Kumar, A.; Gopalakrishnan, N.; Kumar, A.; Balam, N.B.; Alam, T.; Kapoor, N.R.; et al. Indoor air quality improvement in COVID-19 pandemic: Review. Sustain. Cities Soc. 2021, 70, 102942. [Google Scholar] [CrossRef] [PubMed]
- Zhang, N.; Wang, P.; Miao, T.; Chan, P.-T.; Jia, W.; Zhao, P.; Su, B.; Chen, X.; Li, Y. Real human surface touch behavior based quantitative analysis on infection spread via fomite route in an office. Build. Environ. 2021, 191, 107578. [Google Scholar] [CrossRef]
- Megahed, N.A.; Ghoneim, E.M. Antivirus-built environment: Lessons learned from Covid-19 pandemic. Sustain. Cities Soc. 2020, 61, 102350. [Google Scholar] [CrossRef]
- Navaratnam, L.; Nguyen, S.; Selvaranjan, K.; Zhang, K.; Mendis, G.; Aye, P. Designing Post COVID-19 Buildings: Approaches for Achieving Healthy Buildings. Buildings 2022, 12, 74. [Google Scholar] [CrossRef]
- Kaklauskas, A.; Lepkova, N.; Raslanas, S.; Vetloviene, I.; Milevicius, V.; Sepliakov, J. COVID-19 and Green Housing: A Review of Relevant Literature. Energies 2021, 14, 2072. [Google Scholar] [CrossRef]
- Kapoor, N.R.; Kumar, A.; Meena, C.S.; Kumar, A.; Alam, T.; Balam, N.B.; Ghosh, A. A Systematic Review on Indoor Environmental Quality in Naturally Ventilated School Classrooms: A Way Forward. Adv. Civ. Eng. 2021, 2021, 1–19. [Google Scholar] [CrossRef]
- Natural Ventilation for Infection Control in Health-Care Setting; World Health Organisation: Geneva, Switzerland, 2009.
- Hobday, R.; Dancer, S. Roles of sunlight and natural ventilation for controlling infection: Historical and current perspectives. J. Hosp. Infect. 2013, 84, 271–282. [Google Scholar] [CrossRef] [PubMed]
- Gould, I. Antibiotic resistance: The perfect storm. Int. J. Antimicrob. Agents 2009, 34, S2–S5. [Google Scholar] [CrossRef]
- Wallin, A.; Lukšienė, Ž.; Žagminas, K.; Šurkienė, G. Public Health and Bioterrorism: Renewed Threat of Anthrax and Smallpox. Medicina 2007, 43, 278–284. [Google Scholar] [CrossRef] [PubMed]
- Fleck, F. Conference warns of danger of re-emergence of smallpox as weapon of bioterror. Bull. World Health Organ. 2003, 81, 917. [Google Scholar]
- Hamidi, S.; Sabouri, S.; Ewing, R. Does Density Aggravate the COVID-19 Pandemic?: Early Findings and Lessons for Planners. J. Am. Plan. Assoc. 2020, 86, 495–509. [Google Scholar] [CrossRef]
- Boterman, W.R. Urban-Rural Polarisation in Times of the Corona Outbreak? The Early Demographic and Geographic Patterns of the SARS-CoV-2 Epidemic in the Netherlands. Tijdschr. Voor Econ. En Soc. Geogr. 2020, 111, 513–529. [Google Scholar] [CrossRef]
- Lin, C.; Lau, A.K.; Fung, J.C.; Guo, C.; Chan, J.W.; Yeung, D.W.; Zhang, Y.; Bo, Y.; Hossain, S.; Zeng, Y.; et al. A mechanism-based parameterisation scheme to investigate the association between transmission rate of COVID-19 and meteorological factors on plains in China. Sci. Total Environ. 2020, 737, 140348. [Google Scholar] [CrossRef]
- Qiu, Y.; Chen, X.; Shi, W. Impacts of social and economic factors on the transmission of coronavirus disease 2019 (COVID-19) in China. J. Popul. Econ. 2020, 33, 1127–1172. [Google Scholar] [CrossRef]
- Ren, H.; Zhao, L.; Zhang, A.; Song, L.; Liao, Y.; Lu, W.; Cui, C. Early forecasting of the potential risk zones of COVID-19 in China's megacities. Sci. Total Environ. 2020, 729, 138995. [Google Scholar] [CrossRef]
- Cartenì, A.; Di Francesco, L.; Martino, M. How mobility habits influenced the spread of the COVID-19 pandemic: Results from the Italian case study. Sci. Total Environ. 2020, 741, 140489. [Google Scholar] [CrossRef]
- Hageneder, C.; Zinecker, A. Green Construction vs. the Economic Crisis after COVID-19, iD4D-Sustainable Development News. 2020. Available online: https://ideas4development.org/en/green-building-economic-crisis-after-covid-19/ (accessed on 27 September 2021).
- Connolly, C.; Keil, R.; Ali, S.H. Extended urbanisation and the spatialities of infectious disease: Demographic change, infrastructure and governance. Urban Stud. 2020, 58, 245–263. [Google Scholar] [CrossRef]
- Wu, J.T.; Leung, K.; Leung, G.M. Nowcasting and forecasting the potential domestic and international spread of the 2019-nCoV outbreak originating in Wuhan, China: A modelling study. Lancet 2020, 395, 689–697. [Google Scholar] [CrossRef]
- Bucsky, P. Modal share changes due to COVID-19: The case of Budapest. Transp. Res. Interdiscip. Perspect. 2020, 8, 100141. [Google Scholar] [CrossRef] [PubMed]
- Hadjidemetriou, G.M.; Sasidharan, M.; Kouyialis, G.; Parlikad, A.K. The impact of government measures and human mobility trend on COVID-19 related deaths in the UK. Transp. Res. Interdiscip. Perspect. 2020, 6, 100167. [Google Scholar] [CrossRef]
- Aloi, A.; Alonso, B.; Benavente, J.; Cordera, R.; Echániz, E.; González, F.; Ladisa, C.; Lezama-Romanelli, R.; López-Parra, Á.; Mazzei, V.; et al. Effects of the COVID-19 Lockdown on Urban Mobility: Empirical Evidence from the City of Santander (Spain). Sustainability 2020, 12, 3870. [Google Scholar] [CrossRef]
- Saha, J.; Barman, B.; Chouhan, P. Lockdown for COVID-19 and its impact on community mobility in India: An analysis of the COVID-19 Community Mobility Reports, 2020. Child. Youth Serv. Rev. 2020, 116, 105160. [Google Scholar] [CrossRef] [PubMed]
- Kraemer, M.U.G.; Yang, C.-H.; Gutierrez, B.; Wu, C.-H.; Klein, B.; Pigott, D.M.; Open COVID-19 Data Working Group; du Plessis, L.; Faria, N.R.; Li, R.; et al. The effect of human mobility and control measures on the COVID-19 epidemic in China. Science 2020, 368, 493–497. [Google Scholar] [CrossRef]
- Tian, H.; Liu, Y.; Li, Y.; Wu, C.-H.; Chen, B.; Kraemer, M.U.G.; Li, B.; Cai, J.; Xu, B.; Yang, Q.; et al. An investigation of transmission control measures during the first 50 days of the COVID-19 epidemic in China. Science 2020, 368, 638–642. [Google Scholar] [CrossRef]
- Zhang, Y.; Zhang, A.; Wang, J. Exploring the roles of high-speed train, air and coach services in the spread of COVID-19 in China. Transp. Policy 2020, 94, 34–42. [Google Scholar] [CrossRef]
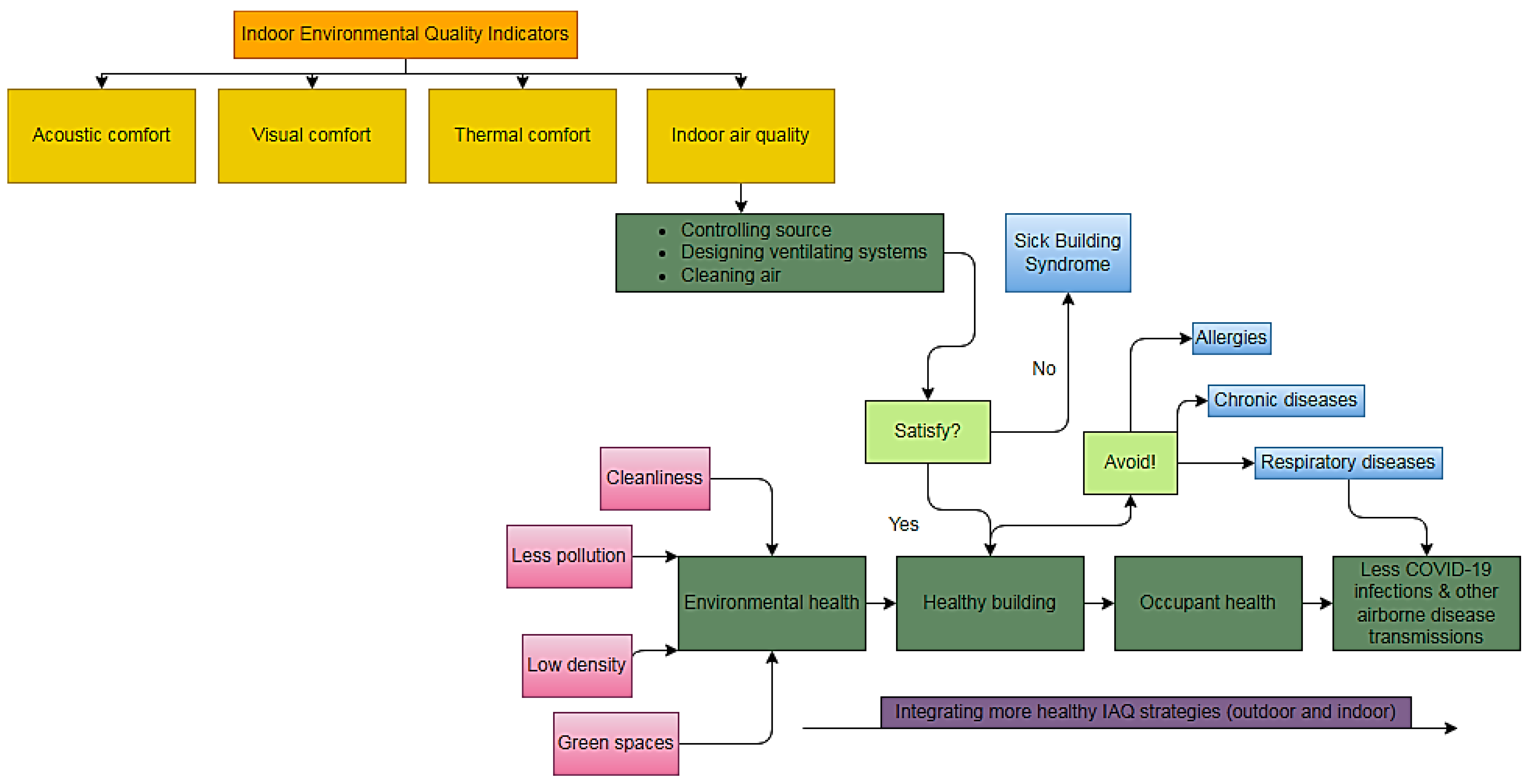
- Kubba, S. Chapter Seven–Indoor Environmental Quality. In LEED v4 Practices, Certification, and Accreditation Handbook, 2nd ed.; Butterworth-Heinemann: Oxford, UK, 2016; pp. 303–378. [Google Scholar] [CrossRef]
- Elistratkin, M.; Minakov, S.; Shatalova, S. Composite binding mineral additive influence on the plasticizer efficiency. Constr. Mater. Prod. 2019, 2, 10–16. [Google Scholar] [CrossRef]
- Evelson, L.; Lukuttsova, N. Application of statistical and multi fractalmodels for parameters optimization of nano-modified concrete. Int. J. Appl. Eng. Res. 2015, 10, 12363–12370. [Google Scholar]
- Rucka, M.; Wojtczak, E.; Knak, M.; Kurpińska, M. Characterization of fracture process in polyolefin fibre-reinforced concrete using ultrasonic waves and digital image correlation. Constr. Build. Mater. 2021, 280, 122522. [Google Scholar] [CrossRef]
- Leventsov, V.; Gluhov, V.; Leventcov, A. Investment attractiveness of the telecommunications economic sector during the coronavirus pandemic. In Internet of Things, Smart Spaces, and Next Generation Networks and Systems; Springer: Cham, Germany, 2020; pp. 285–296. [Google Scholar]
- Salama, A.M. Coronavirus questions that will not go away: Interrogating urban and socio-spatial implications of COVID-19 measures. Emerald Open Res. 2020, 2, 14. [Google Scholar] [CrossRef]
- Rassia, S.T. How Architecture Fails in Conditions of Crisis: A Discussion on the Value of Interior Design over the COVID-19 Outbreak. Oper. Res. Forum 2020, 1, 1–3. [Google Scholar] [CrossRef]
- Brittain, O.S.; Wood, H.; Kumar, P. Prioritising Indoor Air Quality in Building Design Can Mitigate Future Airborne Viral Outbreaks. Cities Health. Available online: https://www.tandfonline.com/doi/full/10.1080/23748834.2020 (accessed on 28 September 2021). [CrossRef]
- Zhao, B.; Liu, Y.; Chen, C. Air purifiers: A supplementary measure to remove airborne SARS-CoV-2. Build. Environ. 2020, 177, 106918. [Google Scholar] [CrossRef]
- Yu, C.W.F.; Kim, J.T. Building Environmental Assessment Schemes for Rating of IAQ in Sustainable Buildings. Indoor Built Environ. 2011, 20, 5–15. [Google Scholar] [CrossRef]
- Megahed, N.A.; Ghoneim, E.M. Indoor Air Quality: Rethinking rules of building design strategies in post-pandemic architecture. Environ. Res. 2020, 193, 110471. [Google Scholar] [CrossRef]
- Hassan, A.M.; El Mokadem, A.A.F.; Megahed, N.A.; Eleinen, O.M.A. Improving outdoor air quality based on building morphology: Numerical investigation. Front. Arch. Res. 2020, 9, 319–334. [Google Scholar] [CrossRef]
- Hassan, A.M.; Elmokadem, A.A.; Megahed, N.A.; Eleinen, O.M.A. Urban morphology as a passive strategy in promoting outdoor air quality. J. Build. Eng. 2020, 29, 101204. [Google Scholar] [CrossRef]
- Mangili, A.; Gendreau, M.A. Transmission of infectious diseases during commercial air travel. Lancet 2005, 365, 989–996. [Google Scholar] [CrossRef]
- Aliabadi, A.A.; Rogak, S.N.; Bartlett, K.H.; Green, S.I. Preventing Airborne Disease Transmission: Review of Methods for Ventilation Design in Health Care Facilities. Adv. Prev. Med. 2011, 2011, 1–21. [Google Scholar] [CrossRef]
- Smieszek, T.; Lazzari, G.; Salathé, M. Assessing the Dynamics and Control of Droplet- and Aerosol-Transmitted Influenza Using an Indoor Positioning System. Sci. Rep. 2019, 9, 1–10. [Google Scholar] [CrossRef] [PubMed]
- Bischoff, W.E.; Swett, K.; Leng, I.; Peters, T.R. Exposure to Influenza Virus Aerosols During Routine Patient Care. J. Infect. Dis. 2013, 207, 1037–1046. [Google Scholar] [CrossRef]
- ASHRAE. ASHRAE Position Document on Infectious Aerosols; ASHRAE: Atlanta, GA, USA, 2020. [Google Scholar]
- Baron, P. Generation and Behavior of Airborne Particles (Aerosols); Centers for Disease Control and Prevention: Atlanta, GA, USA, 2020. [Google Scholar]
- Yan, J.; Grantham, M.; Pantelic, J.; de Mesquita, P.J.B.; Albert, B.; Liu, F.; Ehrman, S.; Milton, D.K.; Adamson, W.; Beato-Arribas, B.; et al. Infectious virus in exhaled breath of symptomatic seasonal influenza cases from a college community. Proc. Natl. Acad. Sci. USA 2018, 115, 1081–1086. [Google Scholar] [CrossRef] [PubMed]
- Li, Y. The secret behind the mask. Indoor Air 2011, 21, 89–91. [Google Scholar] [CrossRef]
- Siegel, J.D.; Rhinehart, E.; Jackson, M.; Chiarello, L.; the Healthcare Infection Control Practices Advisory Committee. 2007 Guideline for Isolation Precautions: Preventing Transmission of Infectious Agents in Healthcare Settings; Centers for Disease Control and Prevention: Atlanta, GA, USA, 2007. [Google Scholar]
- Reiman, J.M.; Das, B.; Sindberg, G.M.; Urban, M.D.; Hammerlund, M.E.M.; Lee, H.B.; Spring, K.M.; Lyman-Gingerich, J.; Generous, A.R.; Koep, T.H.; et al. Humidity as a non-pharmaceutical intervention for influenza A. PLoS ONE 2018, 13, e0204337. [Google Scholar] [CrossRef]
- Tuladhar, E.; Hazeleger, W.C.; Koopmans, M.; Zwietering, M.H.; Beumer, R.R.; Duizer, E. Residual Viral and Bacterial Contamination of Surfaces after Cleaning and Disinfection. Appl. Environ. Microbiol. 2012, 78, 7769–7775. [Google Scholar] [CrossRef]














Publisher’s Note: MDPI stays neutral with regard to jurisdictional claims in published maps and institutional affiliations. |
© 2022 by the authors. Licensee MDPI, Basel, Switzerland. This article is an open access article distributed under the terms and conditions of the Creative Commons Attribution (CC BY) license (https://creativecommons.org/licenses/by/4.0/).
Share and Cite
Amran, M.; Makul, N.; Fediuk, R.; Borovkov, A.; Ali, M.; Zeyad, A.M. RETRACTED: A Review on Building Design as a Biomedical System for Preventing COVID-19 Pandemic. Buildings 2022, 12, 582. https://doi.org/10.3390/buildings12050582
Amran M, Makul N, Fediuk R, Borovkov A, Ali M, Zeyad AM. RETRACTED: A Review on Building Design as a Biomedical System for Preventing COVID-19 Pandemic. Buildings. 2022; 12(5):582. https://doi.org/10.3390/buildings12050582
Chicago/Turabian StyleAmran, Mugahed, Natt Makul, Roman Fediuk, Aleksey Borovkov, Mujahid Ali, and Abdullah M. Zeyad. 2022. "RETRACTED: A Review on Building Design as a Biomedical System for Preventing COVID-19 Pandemic" Buildings 12, no. 5: 582. https://doi.org/10.3390/buildings12050582
APA StyleAmran, M., Makul, N., Fediuk, R., Borovkov, A., Ali, M., & Zeyad, A. M. (2022). RETRACTED: A Review on Building Design as a Biomedical System for Preventing COVID-19 Pandemic. Buildings, 12(5), 582. https://doi.org/10.3390/buildings12050582
