Diagnostic Clues for Women with Acute Surgical Abdomen Associated with Ruptured Endometrioma
Abstract
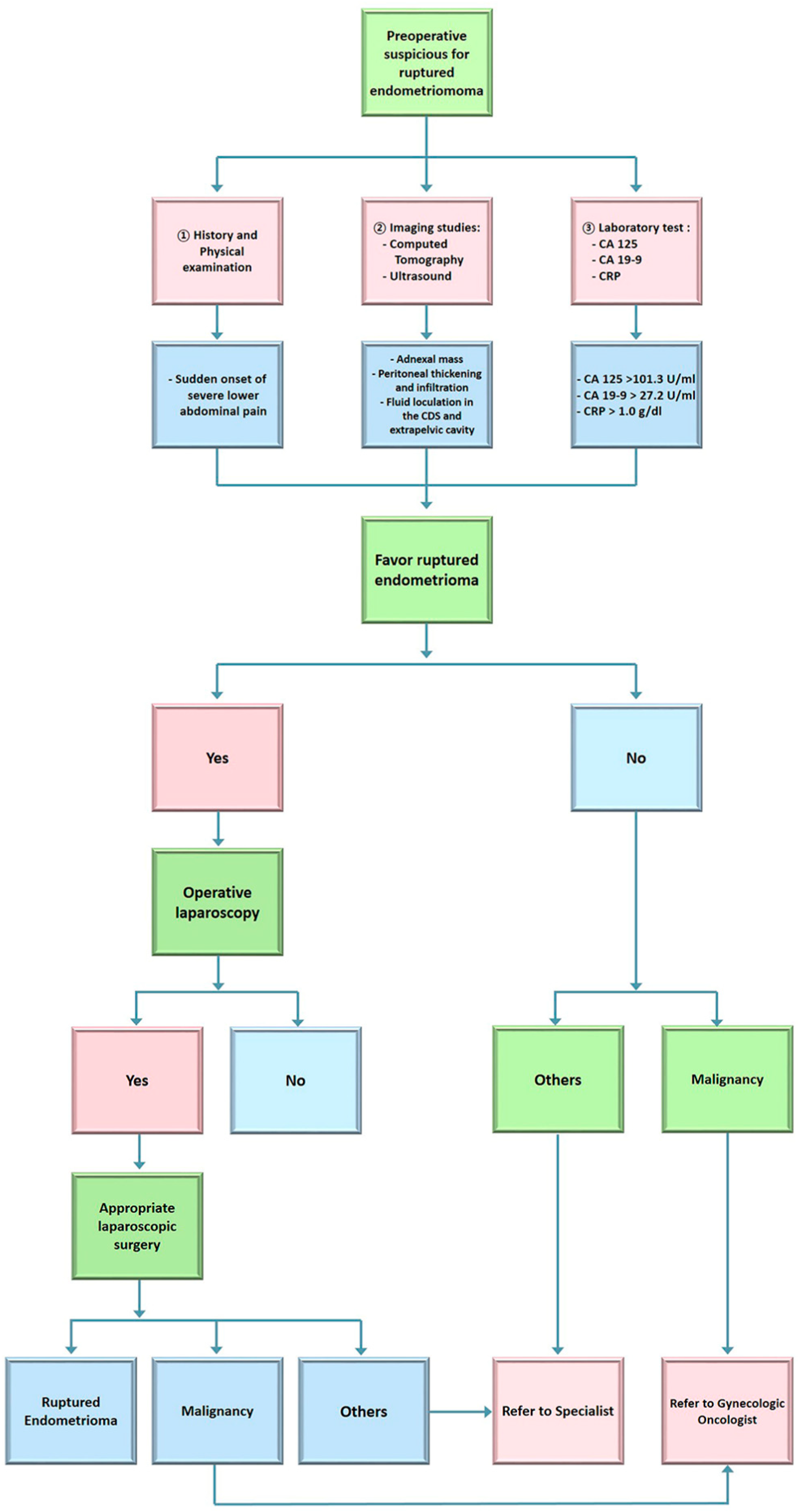
1. Introduction
2. Materials and Methods
2.1. Patient Selection and Data Collection
2.2. Statistical Analysis
3. Results
3.1. Clinical Characteristics
3.2. The Difference of Surgical and Radiologic Findings between Two Groups
3.3. The Optimal Cutoff Value
4. Discussion
5. Conclusions
Author Contributions
Funding
Institutional Review Board Statement
Informed Consent Statement
Data Availability Statement
Acknowledgments
Conflicts of Interest
References
- Terzic, M.; Aimagambetova, G.; Kunz, J.; Bapayeva, G.; Aitbayeva, B.; Terzic, S.; Laganà, A.S. Molecular basis of endometriosis and endometrial cancer: Current knowledge and future perspectives. Int. J. Mol. Sci. 2021, 22, 9274. [Google Scholar] [CrossRef]
- Mcleod, B.S.; Retzloff, M.G. Epidemiology of Endometriosis: An Assessment of Risk Factors. Clin. Obstet. Gynecol. 2010, 53, 389–396. [Google Scholar] [CrossRef] [PubMed]
- Togami, S.; Kobayashi, H.; Haruyama, M.; Orita, Y.; Kamio, M.; Douchi, T. A very rare case of endometriosis presenting with massive hemoperitoneum. J. Minim. Invasive Gynecol. 2015, 22, 691–693. [Google Scholar] [CrossRef] [PubMed]
- Dai, X.; Jin, C.; Hu, Y.; Zhang, Q.; Yan, X.; Zhu, F.; Lin, F. High CA-125 and CA19-9 levels in spontaneous ruptured ovarian endometriomas. Clin. Chim. Acta 2015, 450, 362–365. [Google Scholar] [CrossRef]
- Park, B.J.; Kim, T.E.; Kim, Y.W. Massive peritoneal fluid and markedly elevated serum CA125 and CA19-9 levels associated with an ovarian endometrioma. J. Obstet. Gynaecol. Res. 2009, 35, 935–939. [Google Scholar] [CrossRef]
- Cheong, E.; Lim, D. Massive ascites-an uncommon presentation of endometriosis. Singap. Med. J. 2003, 44, 098–100. [Google Scholar]
- Mihalyi, A.; Mutinda, K.C.; Simsa, P.; Debrock, S.; Mwenda, J.M.; D’Hooghe, T.M. Role of immunologic and inflammatory factors in the development of endometriosis: Indications for treatment strategies. Clin. Pract. 2005, 2, 623. [Google Scholar] [CrossRef]
- Charkhchi, P.; Cybulski, C.; Gronwald, J.; Wong, F.O.; Narod, S.A.; Akbari, M.R. CA125 and ovarian cancer: A comprehensive review. Cancers 2020, 12, 3730. [Google Scholar] [CrossRef]
- Høgdall, E.V.; Christensen, L.; Kjaer, S.K.; Blaakaer, J.; Kjærbye-Thygesen, A.; Gayther, S.; Jacobs, I.J.; Høgdall, C.K. CA125 expression pattern, prognosis and correlation with serum CA125 in ovarian tumor patients: From The Danish “MALOVA” Ovarian Cancer Study. Gynecol. Oncol. 2007, 104, 508–515. [Google Scholar] [CrossRef]
- Rani, A.K.; Kapoor, D. Ruptured ovarian endometrioma with an extreme rise in serum CA 125 level—A case report: Ovarian endometrioma with very high CA-125 level. Gynecol. Oncol. Case Rep. 2012, 2, 100. [Google Scholar] [CrossRef]
- Sevinc, A.; Adli, M.; Kalender, M.E.; Camci, C. Benign causes of increased serum CA-125 concentration. Lancet Oncol. 2007, 8, 1054–1055. [Google Scholar] [CrossRef] [PubMed]
- Becker, C.M.; Bokor, A.; Heikinheimo, O.; Horne, A.; Jansen, F.; Kiesel, L.; King, K.; Kvaskoff, M.; Nap, A.; Petersen, K. ESHRE guideline: Endometriosis. Hum. Reprod. Open 2022, 2022, hoac009. [Google Scholar] [CrossRef] [PubMed]
- Mol, B.W.; Bayram, N.; Lijmer, J.G.; Wiegerinck, M.A.; Bongers, M.Y.; Van Der Veen, F.; Bossuyt, P.M. The performance of CA-125 measurement in the detection of endometriosis: A meta-analysis. Fertil. Steril. 1998, 70, 1101–1108. [Google Scholar] [CrossRef] [PubMed]
- Hirsch, M.; Duffy, J.; Davis, C.; Nieves Plana, M.; Khan, K.; Outcomes, I.C.T.H.; Endometriosis, M.F. Diagnostic accuracy of cancer antigen 125 for endometriosis: A systematic review and meta-analysis. BJOG Int. J. Obstet. Gynaecol. 2016, 123, 1761–1768. [Google Scholar] [CrossRef]
- Coutinho, L.M.; Ferreira, M.C.; Rocha, A.L.L.; Carneiro, M.M.; Reis, F.M. New biomarkers in endometriosis. Adv. Clin. Chem. 2019, 89, 59–77. [Google Scholar]
- Santulli, P.; Streuli, I.; Melonio, I.; Marcellin, L.; M’Baye, M.; Bititi, A.; Borghese, B.; Pillet, M.-C.L.; Chapron, C. Increased serum cancer antigen-125 is a marker for severity of deep endometriosis. J. Minim. Invasive Gynecol. 2015, 22, 275–284. [Google Scholar] [CrossRef]
- Kahraman, K.; Ozguven, I.; Gungor, M.; Atabekoglu, C.S. Extremely elevated serum CA-125 level as a result of unruptured unilateral endometrioma: The highest value reported. Fertil. Steril. 2007, 88, 968.e15–968.e17. [Google Scholar] [CrossRef]
- Kataoka, T.; Watanabe, Y.; Hoshiai, H. Retrospective evaluation of tumor markers in ovarian mature cystic teratoma and ovarian endometrioma. J. Obstet. Gynaecol. Res. 2012, 38, 1071–1076. [Google Scholar] [CrossRef]
- Huang, Y.-H.; Hsieh, C.-L.; Shiau, C.-S.; Lo, L.-M.; Liou, J.-D.; Chang, M.-Y. Suitable timing of surgical intervention for ruptured ovarian endometrioma. Taiwan. J. Obstet. Gynecol. 2014, 53, 220–223. [Google Scholar] [CrossRef]
- Huang, Y.-H.; Liou, J.-D.; Hsieh, C.-L.; Shiau, C.-S.; Lo, L.-M.; Chang, M.-Y. Long-term follow-up of patients surgically treated for ruptured ovarian endometriotic cysts. Taiwan. J. Obstet. Gynecol. 2011, 50, 306–311. [Google Scholar] [CrossRef]
- Koninckx, P.R.; Muyldermans, M.; Moerman, P.; Meuleman, C.; Deprest, J.; Cornillie, F. CA 125 concentrations in ovarian ‘chocolate’cyst fluid can differentiate an endometriotic cyst from a cystic corpus luteum. Hum. Reprod. 1992, 7, 1314–1317. [Google Scholar] [CrossRef] [PubMed]
- Kurata, H.; Sasaki, M.; Kase, H.; Yamamoto, Y.; Aoki, Y.; Tanaka, K. Elevated serum CA125 and CA19-9 due to the spontaneous rupture of ovarian endometrioma. Eur. J. Obstet. Gynecol. Reprod. Biol. 2002, 105, 75–76. [Google Scholar] [CrossRef] [PubMed]
- Lee, T.; Teng, T.Z.J.; Shelat, V.G. Carbohydrate antigen 19-9—Tumor marker: Past, present, and future. World J. Gastrointest. Surg. 2020, 12, 468. [Google Scholar] [CrossRef]
- Scarà, S.; Bottoni, P.; Scatena, R. CA 19-9: Biochemical and clinical aspects. Adv. Cancer Biomark. 2015, 867, 247–260. [Google Scholar]
- Harada, T.; Kubota, T.; Aso, T. Usefulness of CA19-9 versus CA125 for the diagnosis of endometriosis. Fertil. Steril. 2002, 78, 733–739. [Google Scholar] [CrossRef]
- Kyung, M.S.; Choi, J.S.; Hong, S.H.; Kim, H.S. Elevated CA 19-9 levels in mature cystic teratoma of the ovary. Int. J. Biol. Markers 2009, 24, 52–56. [Google Scholar] [CrossRef]
- Sagi-Dain, L.; Lavie, O.; Auslander, R.; Sagi, S. CA 19-9 in evaluation of adnexal mass: Retrospective cohort analysis and review of the literature. Int. J. Biol. Markers 2015, 30, 333–340. [Google Scholar] [CrossRef]
- Cho, H.-y.; Kyung, M.S. Serum CA19-9 as a predictor of malignancy in primary ovarian mucinous tumors: A matched case-control study. Med. Sci. Monit. Int. Med. J. Exp. Clin. Res. 2014, 20, 1334. [Google Scholar]
- Pandey, D.; Wasinghon, P.; Huang, K.-G. Laparoscopic Management of Peritonitis Due to a Ruptured Ovarian Endometrioma with Extremely High Levels of Cancer Antigen–125 and Cancer Antigen–19-9. J. Gynecol. Surg. 2019, 35, 198–200. [Google Scholar] [CrossRef]
- Xu, T.; Zhang, L.; Jiang, Y.; Wan, Y.; Zhou, S.; Sun, G.; Cheng, W.; Yuan, L. Clinical characteristics and serum CA19-9 combined with HE4 are valuable in diagnosing endometriosis-associated ovarian cancer. Int. J. Gynecol. Obstet. 2023, 162, 472–478. [Google Scholar] [CrossRef] [PubMed]
- Kurdoglu, Z.; Gursoy, R.; Kurdoglu, M.; Erdem, M.; Erdem, O.; Erdem, A. Comparison of the clinical value of CA 19-9 versus CA 125 for the diagnosis of endometriosis. Fertil. Steril. 2009, 92, 1761–1763. [Google Scholar] [CrossRef] [PubMed]
- Somigliana, E.; Vigano, P.; Tirelli, A.; Felicetta, I.; Torresani, E.; Vignali, M.; Di Blasio, A. Use of the concomitant serum dosage of CA 125, CA 19-9 and interleukin-6 to detect the presence of endometriosis. Results from a series of reproductive age women undergoing laparoscopic surgery for benign gynaecological conditions. Hum. Reprod. 2004, 19, 1871–1876. [Google Scholar] [CrossRef] [PubMed]
- Xavier, P.; Beires, J.; Belo, L.; Rebelo, I.; Martinez-de-Oliveira, J.; Lunet, N.; Barros, H. Are we employing the most effective CA 125 and CA 19-9 cut-off values to detect endometriosis? Eur. J. Obstet. Gynecol. Reprod. Biol. 2005, 123, 254–255. [Google Scholar] [CrossRef] [PubMed]
- Santulli, P.; Borghese, B.; Chouzenoux, S.; Vaiman, D.; Borderie, D.; Streuli, I.; Goffinet, F.; de Ziegler, D.; Weill, B.; Batteux, F. Serum and peritoneal interleukin-33 levels are elevated in deeply infiltrating endometriosis. Hum. Reprod. 2012, 27, 2001–2009. [Google Scholar] [CrossRef]
- May, K.; Conduit-Hulbert, S.; Villar, J.; Kirtley, S.; Kennedy, S.; Becker, C. Peripheral biomarkers of endometriosis: A systematic review. Hum. Reprod. Update 2010, 16, 651–674. [Google Scholar] [CrossRef]
- Bersinger, N.A.; von Roten, S.; Wunder, D.M.; Raio, L.; Dreher, E.; Mueller, M.D. PAPP-A and osteoprotegerin, together with interleukin-8 and RANTES, are elevated in the peritoneal fluid of women with endometriosis. Am. J. Obstet. Gynecol. 2006, 195, 103–108. [Google Scholar] [CrossRef]
- Vodolazkaia, A.; Bossuyt, X.; Fassbender, A.; Kyama, C.M.; Meuleman, C.; Peeraer, K.; Tomassetti, C.; D’Hooghe, T.M. A high sensitivity assay is more accurate than a classical assay for the measurement of plasma CRP levels in endometriosis. Reprod. Biol. Endocrinol. 2011, 9, 113. [Google Scholar] [CrossRef]
- Pathak, A.; Agrawal, A. Evolution of C-reactive protein. Front. Immunol. 2019, 10, 943. [Google Scholar] [CrossRef]
- Thubert, T.; Santulli, P.; Marcellin, L.; Menard, S.; M’Baye, M.; Streuli, I.; Borghese, B.; De Ziegler, D.; Chapron, C. Measurement of hs-CRP is irrelevant to diagnose and stage endometriosis: Prospective study of 834 patients. Am. J. Obstet. Gynecol. 2014, 210, 533.e1–533.e10. [Google Scholar] [CrossRef]
- Mu, F.; Harris, H.R.; Rich-Edwards, J.W.; Hankinson, S.E.; Rimm, E.B.; Spiegelman, D.; Missmer, S.A. A prospective study of inflammatory markers and risk of endometriosis. Am. J. Epidemiol. 2018, 187, 515–522. [Google Scholar] [CrossRef]
- Yilmaz, E.P.T.; Topdagi, Y.E.; Al, R.A.; Kumtepe, Y. The relationship between C-reactive protein, carbohydrate antigen 125, and hematological parameters to endometriotic nodule localization in pelvis. J. Chin. Med. Assoc. 2020, 83, 577–581. [Google Scholar] [CrossRef] [PubMed]
- Coutureau, J.; Mandoul, C.; Verheyden, C.; Millet, I.; Taourel, P. Acute abdominal pain in women of reproductive age: Keys to suggest a complication of endometriosis. Insights Imaging 2023, 14, 94. [Google Scholar] [CrossRef] [PubMed]
- Lee, Y.R. CT imaging findings of ruptured ovarian endometriotic cysts: Emphasis on the differential diagnosis with ruptured ovarian functional cysts. Korean J. Radiol. 2011, 12, 59–65. [Google Scholar] [CrossRef] [PubMed]
- Atabekoglu, C.S.; Sönmezer, M.; Aydinuraz, B.; Dünder, I. Extremely elevated CA 125 level due to an unruptured large endometrioma. Eur. J. Obstet. Gynecol. Reprod. Biol. 2003, 110, 105–106. [Google Scholar] [CrossRef]
- Guo, S.-W. Recurrence of endometriosis and its control. Hum. Reprod. Update 2009, 15, 441–461. [Google Scholar] [CrossRef]
- Vignali, M.; Bianchi, S.; Candiani, M.; Spadaccini, G.; Oggioni, G.; Busacca, M. Surgical treatment of deep endometriosis and risk of recurrence. J. Minim. Invasive Gynecol. 2005, 12, 508–513. [Google Scholar] [CrossRef]
- Exacoustos, C.; Zupi, E.; Amadio, A.; Amoroso, C.; Szabolcs, B.; Romanini, M.E.; Arduini, D. Recurrence of endometriomas after laparoscopic removal: Sonographic and clinical follow-up and indication for second surgery. J. Minim. Invasive Gynecol. 2006, 13, 281–288. [Google Scholar] [CrossRef]
- Lucey, B.C.; Varghese, J.C.; Anderson, S.W.; Soto, J.A. Spontaneous hemoperitoneum: A bloody mess. Emerg. Radiol. 2007, 14, 65–75. [Google Scholar] [CrossRef]
- Stewart, C.; Ralyea, C.; Lockwood, S. Ovarian cancer: An integrated review. In Seminars in Oncology Nursing; Elsevier: Amsterdam, The Netherlands, 2019; Volume 35, pp. 151–156. [Google Scholar]
- Schultz, K.A.P.; Harris, A.K.; Schneider, D.T.; Young, R.H.; Brown, J.; Gershenson, D.M.; Dehner, L.P.; Hill, D.A.; Messinger, Y.H.; Frazier, A.L. Ovarian sex cord-stromal tumors. J. Oncol. Pract. 2016, 12, 940–946. [Google Scholar] [CrossRef]
- Moniaga, N.C.; Randall, L.M. Malignant mixed ovarian germ cell tumor with embryonal component. J. Pediatr. Adolesc. Gynecol. 2011, 24, e1–e3. [Google Scholar] [CrossRef]
- Low, J.J.; Ilancheran, A.; Ng, J.S. Malignant ovarian germ-cell tumours. Best Pract. Res. Clin. Obstet. Gynaecol. 2012, 26, 347–355. [Google Scholar] [CrossRef] [PubMed]
- Webb, P.M.; Jordan, S.J. Epidemiology of epithelial ovarian cancer. Best Pract. Res. Clin. Obstet. Gynaecol. 2017, 41, 3–14. [Google Scholar] [CrossRef]
- Del Carmen, M.G.; Birrer, M.; Schorge, J.O. Clear cell carcinoma of the ovary: A review of the literature. Gynecol. Oncol. 2012, 126, 481–490. [Google Scholar] [CrossRef]
- Zhou, Z.N.; Tierney, C.; Rodgers, W.H.; Nguyen, L.; Fishman, D. Ruptured clear cell carcinoma of the ovary presenting as acute abdomen. Gynecol. Oncol. Rep. 2016, 16, 1–4. [Google Scholar] [CrossRef] [PubMed][Green Version]
- Shetty, M. Imaging and differential diagnosis of ovarian cancer. In Seminars in Ultrasound, CT and MRI; Elsevier: Amsterdam, The Netherlands, 2019; Volume 40, pp. 302–318. [Google Scholar]
- Dunselman, G.; Vermeulen, N.; Becker, C.; Calhaz-Jorge, C.; D’Hooghe, T.; De Bie, B.; Heikinheimo, O.; Horne, A.; Kiesel, L.; Nap, A. ESHRE guideline: Management of women with endometriosis. Hum. Reprod. 2014, 29, 400–412. [Google Scholar] [CrossRef] [PubMed]


| Ruptured (14) | Unruptured (60) | p | |
|---|---|---|---|
| Age (yrs) | 30.57 (±1.932) | 33.83 (±0.814) | 0.169 |
| Parity | 0 (0–2) | 0 (0–3) | 0.138 |
| BMI (kg/m2) | 19.4 (17–23.4) | 21.5 (17–32) | 0.048 |
| MCD (days) | 13.5 (1–32) | 18.0 (1–60) | 0.1 |
| Visit center | 0.000 | ||
| ER | 14 (100) | 8 (13.3) | |
| Outpatient clinics | 0 (0) | 52 (86.7) | |
| Chief complaint | 0.000 | ||
| Dysmenorrhea | 0 (0) | 13 (21.7) | |
| LAP | 14 (100) | 22 (36.7) | |
| Incidental | 0 (0) | 25 (41.7) | |
| Previous ES history | 0 | 4 (6.67) | |
| CA 125 (U/mL) | 345.1 (70.8–3363.0) | 49.8 (9.2–317.4) | 0.000 |
| CA 19-9 (U/mL) | 46.0 (1.0–1158) | 19.1 (0.6–176.2) | 0.005 |
| CRP (mg/dL) | 1.2 (0.3–16.6) | 0.3 (0.3–12.0) | 0.000 |
| Patients | Size of Mass (cm) | Fluid Collection | Perito-Neal Infiltration | Fluid Loculation | Preoperative Diagnosis | ||||
|---|---|---|---|---|---|---|---|---|---|
| CDS | RPCG | LPCG | Subhepatic | Lt. Subphrenic | |||||
| 1 | 8 | (+) | (+) | (−) | (+) | (−) | (+) | (+) | Ovarian cancer |
| 2 | 6 | (+) | (+) | (+) | (−) | (−) | (+) | (−) | Hemoperitoneum |
| 3 | 7 | (+) | (−) | (+) | (−) | (−) | (+) | (+) | Hemoperitoneum |
| 4 | 5 | (+) | (+) | (+) | (−) | (−) | (+) | (+) | Hemoperitoneum |
| 5 | 7 | (+) | (−) | (−) | (−) | (−) | (+) | (−) | Benign tumor |
| 6 | 8 | (+) | (+) | (+) | (+) | (−) | (+) | (+) | TOA |
| 7 | 7 | (+) | (−) | (−) | (−) | (−) | (+) | (+) | TOA |
| 8 | 7 | (+) | (+) | (−) | (−) | (−) | (+) | (+) | TOA |
| 9 | 6 | (+) | (−) | (−) | (−) | (−) | (+) | (+) | TOA |
| 10 | 6 | (+) | (+) | (−) | (−) | (−) | (+) | (−) | Endometriosis |
| 11 | 8 | (+) | (+) | (+) | (+) | (−) | (+) | (−) | Endometriosis |
| 12 | 5 | (+) | (−) | (−) | (−) | (−) | (+) | (−) | TOA |
| 13 | 5 | (+) | (−) | (−) | (−) | (−) | (+) | (−) | TOA |
| 14 | 6 | (+) | (+) | (+) | (−) | (+) | (+) | (+) | Hemoperitoneum |
| Numbers of Positive Findings | 14 | 8 | 6 | 3 | 1 | 14 | 8 | ||
Disclaimer/Publisher’s Note: The statements, opinions and data contained in all publications are solely those of the individual author(s) and contributor(s) and not of MDPI and/or the editor(s). MDPI and/or the editor(s) disclaim responsibility for any injury to people or property resulting from any ideas, methods, instructions or products referred to in the content. |
© 2023 by the authors. Licensee MDPI, Basel, Switzerland. This article is an open access article distributed under the terms and conditions of the Creative Commons Attribution (CC BY) license (https://creativecommons.org/licenses/by/4.0/).
Share and Cite
Keum, J.; Lee, W.M.; Choi, J.S.; Bae, J.; Cho, S.; Kang, B.K. Diagnostic Clues for Women with Acute Surgical Abdomen Associated with Ruptured Endometrioma. J. Pers. Med. 2023, 13, 1226. https://doi.org/10.3390/jpm13081226
Keum J, Lee WM, Choi JS, Bae J, Cho S, Kang BK. Diagnostic Clues for Women with Acute Surgical Abdomen Associated with Ruptured Endometrioma. Journal of Personalized Medicine. 2023; 13(8):1226. https://doi.org/10.3390/jpm13081226
Chicago/Turabian StyleKeum, Jihyun, Won Moo Lee, Joong Sub Choi, Jaeman Bae, Seongsil Cho, and Bo Kyeong Kang. 2023. "Diagnostic Clues for Women with Acute Surgical Abdomen Associated with Ruptured Endometrioma" Journal of Personalized Medicine 13, no. 8: 1226. https://doi.org/10.3390/jpm13081226
APA StyleKeum, J., Lee, W. M., Choi, J. S., Bae, J., Cho, S., & Kang, B. K. (2023). Diagnostic Clues for Women with Acute Surgical Abdomen Associated with Ruptured Endometrioma. Journal of Personalized Medicine, 13(8), 1226. https://doi.org/10.3390/jpm13081226

