The Development of Machine Learning-Assisted Software for Predicting the Interaction Behaviours of Lactic Acid Bacteria and Listeria monocytogenes
Abstract
1. Introduction
2. Material and Methods
2.1. Study Structure
2.2. Data Collection
2.3. Primary Models
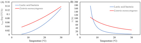
2.4. Secondary Models
2.5. Interaction Models
2.5.1. Modified Jameson Model
2.5.2. Lotka–Volterra Model
2.5.3. Machine Learning Model
2.6. Comparison of the Models
3. Results and Discussion
4. Conclusions
Supplementary Materials
Author Contributions
Funding
Institutional Review Board Statement
Informed Consent Statement
Data Availability Statement
Conflicts of Interest
References
- Randhawa, M.A.; Asghar, A.; Nadeem, M.; Ahmad, N. Food Safety: Benefits of Contamination Control on Consumers’ Health. In Food Safety and Preservation; Academic Press: Cambridge, MA, USA, 2018; pp. 13–38. [Google Scholar]
- Kasra-Kermanshahi, R.; Mobarak-Qamsari, E. Inhibition effect of lactic acid bacteria against food born pathogen, Listeria monocytogenes. Appl. Food Biotechnol. 2015, 2, 11–19. [Google Scholar]
- Costa JC, C.P.; Bover-Cid, S.; Bolívar, A.; Zurera, G.; Pérez-Rodríguez, F. Modelling the interaction of the sakacin-producing Lactobacillus sakei CTC494 and Listeria monocytogenes in filleted gilthead sea bream (Sparus aurata) under modified atmosphere packaging at isothermal and non-isothermal conditions. Int. J. Food Microbiol. 2019, 297, 72–84. [Google Scholar] [CrossRef] [PubMed]
- Favero-Longo, S.E.; Viles, H.A. A review of the nature, role and control of lithobionts on stone cultural heritage: Weighing-up and managing biodeterioration and bioprotection. World J. Microbiol. Biotechnol. 2020, 36, 100. [Google Scholar] [CrossRef] [PubMed]
- Şanlıbaba, P.; Buzrul, S. Control of Listeria monocytogenes in milk by using phage cocktail. Sci. Agropecu. 2022, 13, 7–14. [Google Scholar] [CrossRef]
- Barache, N.; Belguesmia, Y.; Martinez, B.; Seal, B.S.; Drider, D. Bacteriocins and Bacteriophages as Dual Biological Players for Food Safety Applications. Encyclopedia 2024, 4, 79–90. [Google Scholar] [CrossRef]
- Herody, C.; Soyeux, Y.; Hansen, E.B.; Gillies, K. The legal status of microbial food cultures in the European Union: An overview. Eur. Food Feed. Law Rev. 2010, 5, 258. [Google Scholar]
- Bourdichon, F.; Casaregola, S.; Farrokh, C.; Frisvad, J.C.; Gerds, M.L.; Hammes, W.P.; Harnett, J.; Huys, G.; Laulund, S.; Ouwehand, A.; et al. Food fermentations: Microorganisms with technological beneficial use. Int. J. Food Microbiol. 2012, 154, 87–97. [Google Scholar] [CrossRef]
- Melian, C.; Ploper, D.; Chehín, R.; Vignolo, G.; Castellano, P. Impairment of Listeria monocytogenes biofilm developed on industrial surfaces by Latilactobacillus curvatus CRL1579 bacteriocin. Food Microbiol. 2024, 121, 104491. [Google Scholar] [CrossRef] [PubMed]
- Khalid, K. An overview of lactic acid bacteria. Int. J. Biosci. 2011, 1, 1–13. [Google Scholar]
- Mejlholm, O.; Dalgaard, P. Modelling and predicting the simultaneous growth of Listeria monocytogenes and psychrotolerant lactic acid bacteria in processed seafood and mayonnaise-based seafood salads. Food Microbiol. 2015, 46, 1–14. [Google Scholar] [CrossRef] [PubMed]
- Quinto, E.J.; Marín, J.M.; Schaffner, D.W. Effect of the competitive growth of Lactobacillus sakei MN on the growth kinetics of Listeria monocytogenes Scott A in model meat gravy. Food Control 2016, 63, 34–45. [Google Scholar] [CrossRef]
- Costa, J.C.C.P.; Bolívar, A.; Pérez-Rodríguez, F. Mathematical Simulation of the Bio-Protective Effect of Lactic Acid Bacteria on Foodborne Pathogens. In Basic Protocols in Predictive Food Microbiology; Springer: New York, NY, USA, 2023; pp. 169–183. [Google Scholar]
- Bintsis, T. Lactic acid bacteria: Their applications in foods. J. Bacteriol. Mycol. 2018, 6, 89–94. [Google Scholar]
- FDA (Food and Drug Administration). GRAS Notice Inventory. USA. 2018. Available online: https://www.fda.gov/food/generally-recognized-safe-gras/gras-notice-inventory (accessed on 16 October 2023).
- EFSA Panel on Biological Hazards (BIOHAZ); Koutsoumanis, K.; Allende, A.; Álvarez-Ordóñez, A.; Bolton, D.; Bover-Cid, S.; Chemaly, M.; Davies, R.; Hilbert, F.; Lindqvist, R.; et al. Update of the list of QPS-recommended biological agents intentionally added to food or feed as notified to EFSA 9: Suitability of taxonomic units notified to EFSA until September 2018. Efsa J. 2019, 17, e05555. [Google Scholar] [PubMed]
- Pérez-Rodríguez, F.; Valero, A. Predictive Microbiology in Foods; Springer Briefs in Food, Health, and Nutrition Series; Springer: New York, NY, USA, 2013. [Google Scholar]
- Tarlak, F. The Use of Predictive Microbiology for the Prediction of the Shelf Life of Food Products. Foods 2023, 12, 4461. [Google Scholar] [CrossRef] [PubMed]
- Qian, X.; Tian, P.; Zhao, J.; Zhang, H.; Wang, G.; Chen, W. Quorum Sensing of Lactic Acid Bacteria: Progress and Insights. Food Rev. Int. 2022, 39, 4781–4792. [Google Scholar] [CrossRef]
- Iulietto, M.F.; Sechi, P.; Cella, E.; Grispoldi, L.; Ceccarelli, M.; Al Ani, A.R.; Işıklar, B.; Anil, H.M.; Cenci-Goga, B.T. Inhibition of Listeria monocytogenes by a formulation of selected dairy starter cultures and probiotics in an in vitro model. Ital. J. Anim. Sci. 2018, 17, 845–850. [Google Scholar] [CrossRef]
- Zwietering, M.H.; Jongenburger, I.; Rombouts, F.M.; Van’t Riet, K.J. Modeling of the bacterial growth curve. Appl. Environ. Microbiol. 1990, 56, 1875–1881. [Google Scholar] [CrossRef]
- Baranyi, J.; Roberts, T.A. A dynamic approach to predicting bacterial growth in food. Int. J. Food Microbiol. 1994, 23, 277–294. [Google Scholar] [CrossRef]
- Huang, L. IPMP Global Fit–A one-step direct data analysis tool for predictive microbiology. Int. J. Food Microbiol. 2017, 262, 38–48. [Google Scholar] [CrossRef] [PubMed]
- Juneja, V.K.; Melendres, M.V.; Huang, L.; Gumudavelli, V.; Subbiah, J.; Thippareddi, H. Modeling the effect of temperature on growth of Salmonella in chicken. Food Microbiol. 2007, 24, 328–335. [Google Scholar] [CrossRef]
- Ratkowsky, D.A.; Olley, J.; McMeekin, T.A.; Ball, A. Relationship between temperature and growth rate of bacterial cultures. J. Bacteriol. 1982, 149, 1–5. [Google Scholar] [CrossRef]
- Jameson, J.E. A discussion of the dynamics of Salmonella enrichment. Epidemiol. Infect. 1962, 60, 193–207. [Google Scholar] [CrossRef] [PubMed]
- Le Marc, Y.; Valík, L.; Medveďová, A. Modelling the effect of the starter culture on the growth of Staphylococcus aureus in milk. Int. J. Food Microbiol. 2009, 129, 306–311. [Google Scholar] [CrossRef] [PubMed]
- Bolívar, A.; Tarlak, F.; Costa, J.C.C.P.; Cejudo-Gómez, M.; Bover-Cid, S.; Zurera, G.; Pérez-Rodríguez, F. A new expanded modelling approach for investigating the bioprotective capacity of Latilactobacillus sakei CTC494 against Listeria monocytogenes in ready-to-eat fish products. Food Res. Int. 2021, 147, 110545. [Google Scholar] [CrossRef] [PubMed]
- Cornu, M.; Billoir, E.; Bergis, H.; Beaufort, A.; Zuliani, V. Modeling microbial competition in food: Application to the behavior of Listeria monocytogenes and lactic acid flora in pork meat products. Food Microbiol. 2011, 28, 639–647. [Google Scholar] [CrossRef]
- Costa JC, C.P.; Bolívar, A.; Valero, A.; Carrasco, E.; Zurera, G.; Pérez-Rodríguez, F. Evaluation of the effect of Lactobacillus sakei strain L115 on Listeria monocytogenes at different conditions of temperature by using predictive interaction models. Food Res. Int. 2020, 131, 108928. [Google Scholar] [CrossRef] [PubMed]
- Yücel, Ö.; Tarlak, F. An intelligent based prediction of microbial behaviour in beef. Food Control 2023, 148, 109665. [Google Scholar] [CrossRef]
- Coelho, M.; Silva, C.; Ribeiro, S.; Dapkevicius, M.; Rosa, H. Control of Listeria monocytogenes in fresh cheese using protective lactic acid bacteria. Int. J. Food Microbiol. 2014, 191, 53–59. [Google Scholar] [CrossRef] [PubMed]
- Nielsen, D.S.; Cho, G.S.; Hanak, A.; Huch, M.; Franz, C.M.; Arneborg, N. The effect of bacteriocin-producing Lactobacillus plantarum strains on the intracellular pH of sessile and planktonic Listeria monocytogenes single cells. Int. J. Food Microbiol. 2010, 141, S53–S59. [Google Scholar] [CrossRef] [PubMed]





| Time (h) | BHI | MILK | ||||||
|---|---|---|---|---|---|---|---|---|
| Mono-Culture | Co-Culture | Mono-Culture | Co-Culture | |||||
| LAB | L. monocytogenes | LAB | L. monocytogenes | LAB | L. monocytogenes | LAB | L. monocytogenes | |
| 0 | 7.07 ± 0.03 | 4.47 ± 0.19 | 7.37 ± 0.09 | 4.02 ± 0.34 | 7.16 ± 0.11 | 4.66 ± 0.01 | 7.21 ± 0.06 | 4.64 ± 0.12 |
| 48 | 7.17 ± 0.10 | 4.60 ± 0.20 | 7.19 ± 0.07 | 4.21 ± 0.27 | 7.28 ± 0.11 | 4.65 ± 0.17 | 7.26 ± 0.09 | 3.73 ± 0.04 |
| 168 | 7.38 ± 0.06 | 5.96 ± 0.07 | 7.17 ± 0.23 | 3.67 ± 0.06 | 7.20 ± 0.14 | 5.33 ± 0.07 | 7.27 ± 0.04 | 5.03 ± 0.05 |
| 336 | 7.29 ± 0.11 | 7.31 ± 0.05 | 7.20 ± 0.10 | 3.35 ± 0.05 | 7.37 ± 0.06 | 6.24 ± 0.11 | 7.24 ± 0.08 | 5.79 ± 0.11 |
| 504 | 7.61 ± 0.06 | 8.98 ± 0.08 | 7.45 ± 0.20 | 3.34 ± 0.03 | 8.24 ± 0.12 | 7.09 ± 0.09 | 7.15 ± 0.15 | 5.90 ± 0.11 |
| 672 | 7.06 ± 0.14 | 8.84 ± 0.29 | 7.06 ± 0.22 | 3.42 ± 0.28 | 7.69 ± 0.20 | 7.63 ± 0.17 | 7.36 ± 0.10 | 6.15 ± 0.13 |
| Time (h) | BHI | MILK | ||||||
|---|---|---|---|---|---|---|---|---|
| Mono-Culture | Co-Culture | Mono-Culture | Co-Culture | |||||
| LAB | L. monocytogenes | LAB | L. monocytogenes | LAB | L. monocytogenes | LAB | L. monocytogenes | |
| 0 | 7.07 ± 0.03 | 4.47 ± 0.19 | 7.37 ± 0.09 | 4.02 ± 0.34 | 7.16 ± 0.11 | 4.66 ± 0.01 | 7.21 ± 0.06 | 4.64 ± 0.12 |
| 48 | 6.85 ± 0.43 | 5.81 ± 0.16 | 7.48 ± 0.09 | 3.73 ± 0.04 | 7.55 ± 0.07 | 5.68 ± 0.08 | 7.34 ± 0.02 | 5.33 ± 0.16 |
| 168 | 8.39 ± 0.01 | 8.64 ± 0.04 | 8.41 ± 0.09 | 3.45 ± 0.08 | 8.64 ± 0.09 | 7.43 ± 0.13 | 8.56 ± 0.21 | 5.31 ± 0.05 |
| 216 | 8.24 ± 0.12 | 8.94 ± 0.14 | 8.15 ± 0.16 | 3.54 ± 0.20 | 9.27 ± 0.07 | 7.75 ± 0.35 | 9.11 ± 0.20 | 5.38 ± 0.04 |
| 336 | 8.42 ± 0.10 | 8.90 ± 0.09 | 8.29 ± 0.08 | 3.50 ± 0.20 | 9.01 ± 0.14 | 7.97 ± 0.05 | 8.92 ± 0.28 | 4.74 ± 0.04 |
| 504 | 8.24 ± 0.12 | 8.63 ± 0.20 | 8.22 ± 0.02 | 3.51 ± 0.23 | 8.93 ± 0.27 | 8.06 ± 0.08 | 8.79 ± 0.04 | 3.03 ± 0.05 |
| 672 | 8.82 ± 0.13 | 8.90 ± 0.11 | 8.49 ± 0.44 | 3.25 ± 0.20 | 3.25 ± 0.20 | 8.09 ± 0.22 | 9.05 ± 0.17 | 1.72 ± 0.24 |
| Time (h) | BHI | MILK | ||||||
|---|---|---|---|---|---|---|---|---|
| Mono-Culture | Co-Culture | Mono-Culture | Co-Culture | |||||
| LAB | L. monocytogenes | LAB | L. monocytogenes | LAB | L. monocytogenes | LAB | L. monocytogenes | |
| 0 | 7.09 ± 0.03 | 4.32 ± 0.02 | 7.09 ± 0.07 | 4.10 ± 0.03 | 7.12 ± 0.03 | 4.30 ± 0.07 | 7.19 ± 0.05 | 4.32 ± 0.16 |
| 24 | 8.25 ± 0.08 | 4.32 ± 0.02 | 8.03 ± 0.08 | 4.10 ± 0.03 | 8.25 ± 0.04 | 4.30 ± 0.07 | 8.29 ± 0.04 | 4.32 ± 0.16 |
| 48 | 8.16 ± 0.06 | 7.18 ± 0.04 | 8.22 ± 0.02 | 3.46 ± 0.11 | 8.92 ± 0.03 | 7.31 ± 0.03 | 9.12 ± 0.13 | 3.60 ± 0.12 |
| 72 | 7.74 ± 0.18 | 8.10 ± 0.06 | 7.99 ± 0.08 | 3.35 ± 0.08 | 9.16 ± 0.05 | 8.20 ± 0.07 | 8.90 ± 0.13 | 0.00 ± 0.00 |
| 96 | 8.25 ± 0.08 | 8.01 ± 0.08 | 7.46 ± 0.08 | 2.88 ± 0.03 | 9.19 ± 0.13 | 8.05 ± 0.12 | 8.40 ± 0.09 | 0.00 ± 0.00 |
| 120 | 8.04 ± 0.04 | 8.76 ± 0.13 | 7.97 ± 0.04 | 1.30 ± 0.00 | 9.30 ± 0.07 | 8.20 ± 0.11 | 9.14 ± 0.18 | 0.00 ± 0.00 |
| Bacteria | Primary Models | X0 | Xmax | T0 | b1 | b2 | RMSE | R2adj |
|---|---|---|---|---|---|---|---|---|
| LAB | Gompertz | 7.17 ± 0.26 | 8.26 ± 0.22 | 1.88 ± 4.93 | 1.28 × 10−2 ± 1.26 × 10−2 | 0.49 ± 1.91 | 0.249 | 0.822 |
| Logistic | 7.09 ± 0.31 | 8.23 ± 0.26 | 1.85 ± 3.46 | 1.50 × 10−2 ± 1.26 × 10−2 | 0.18 ± 1.68 | 0.276 | 0.781 | |
| Baranyi | 7.07 ± 0.64 | 8.26 ± 0.22 | 1.43 ± 4.40 | 1.14 × 10−2 ± 9.97 × 10−3 | 0.33 ± 2.46 | 0.250 | 0.820 | |
| Huang | 7.08 ± 0.32 | 8.27 ± 0.24 | 1.86 ± 3.82 | 1.86 × 10−2 ± 1.82 × 10−2 | 0.50 ± 6.34 | 0.264 | 0.800 | |
| L. monocytogenes | Gompertz | 4.66 ± 0.51 | 8.63 ± 0.44 | −20.01 ± 8.93 | 7.42 × 10−3 ± 3.49 × 10−3 | 4.00 ± 6.98 | 0.481 | 0.932 |
| Logistic | 4.67 ± 0.50 | 8.63 ± 0.44 | −18.29 ± 9.47 | 7.26 × 10−3 ± 3.19 × 10−3 | 3.02 ± 5.64 | 0.485 | 0.931 | |
| Baranyi | 4.59 ± 0.61 | 8.59 ± 0.40 | −20.64 ± 8.52 | 7.30 × 10−3 ± 3.62 × 10−3 | 4.00 ± 7.30 | 0.482 | 0.931 | |
| Huang | 4.53 ± 0.65 | 8.58 ± 0.42 | −20.73 ± 9.70 | 8.92 × 10−3 ± 3.95 × 10−3 | 4.00 ± 6.62 | 0.505 | 0.925 |
| Bacteria | Primary Models | X0 | Xmax | T0 | b1 | b2 | RMSE | R2adj |
|---|---|---|---|---|---|---|---|---|
| LAB | Gompertz | 7.08 ± 0.73 | 9.11 ± 0.24 | −0.45 ± 2.12 | 9.40 × 10−3 ± 2.61 × 10−3 | 0.13 ± 1.39 | 0.229 | 0.925 |
| Logistic | 7.18 ± 0.29 | 9.11 ± 0.23 | −0.27 ± 1.84 | 1.13 × 10−2 ± 3.36 × 10−3 | 0.33 ± 0.75 | 0.230 | 0.925 | |
| Baranyi | 6.95 ± 1.12 | 9.10 ± 0.23 | −0.77 ± 2.19 | 9.16 × 10−3 ± 2.56 × 10−3 | 0.09 ± 2.18 | 0.230 | 0.925 | |
| Huang | 7.13 ± 0.30 | 9.10 ± 0.22 | −0.54 ± 2.18 | 1.43 × 10−2 ± 5.04 × 10−3 | 0.50 ± 3.48 | 0.230 | 0.925 | |
| L. monocytogenes | Gompertz | 4.80 ± 0.40 | 7.96 ± 1.00 | −8.41 ± 1.00 | 1.04 × 10−2 ± 4.87 × 10−3 | 4.00 ± 5.55 | 0.392 | 0.930 |
| Logistic | 4.79 ± 0.43 | 7.96 ± 0.42 | −10.41 ± 4.70 | 8.18 × 10−3 ± 3.59 × 10−3 | 2.46 ± 2.66 | 0.422 | 0.919 | |
| Baranyi | 4.75 ± 0.46 | 7.92 ± 0.36 | −9.01 ± 3.87 | 1.00 × 10−2 ± 5.23 × 10−3 | 4.00 ± 6.81 | 0.408 | 0.924 | |
| Huang | 4.71 ± 0.51 | 7.98 ± 0.40 | −9.14 ± 3.84 | 1.18 × 10−2 ± 4.20 × 10−3 | 4.00 ± 5.73 | 0.429 | 0.916 |
| Medium | Temperature (°C) | Traditional Modelling Approach | Machine Learning Approach | ||||||||
|---|---|---|---|---|---|---|---|---|---|---|---|
| Modified Jameson Model | Lotka–Volterra Model | RFR | GPR | ||||||||
| NcriLAB (log CFU/mL) | RMSE | R2adj | FLABLm | RMSE | R2adj | RMSE | R2adj | RMSE | R2adj | ||
| BHI | 4 | 7.69 | 0.368 | 0.972 | 1.13 | 0.324 | 0.978 | 0.437 | 0.960 | 0.242 | 0.988 |
| 10 | 7.88 | 1.03 | |||||||||
| 30 | 7.33 | 1.10 | |||||||||
| milk | 4 | 9.20 | 0.563 | 0.958 | 0.97 | 0.507 | 0.962 | 0.876 | 0.885 | 0.475 | 0.966 |
| 10 | 8.00 | 1.08 | |||||||||
| 30 | 6.57 | 1.31 | |||||||||
Disclaimer/Publisher’s Note: The statements, opinions and data contained in all publications are solely those of the individual author(s) and contributor(s) and not of MDPI and/or the editor(s). MDPI and/or the editor(s) disclaim responsibility for any injury to people or property resulting from any ideas, methods, instructions or products referred to in the content. |
© 2025 by the authors. Licensee MDPI, Basel, Switzerland. This article is an open access article distributed under the terms and conditions of the Creative Commons Attribution (CC BY) license (https://creativecommons.org/licenses/by/4.0/).
Share and Cite
Tarlak, F.; Correia Peres Costa, J.C.; Yucel, O. The Development of Machine Learning-Assisted Software for Predicting the Interaction Behaviours of Lactic Acid Bacteria and Listeria monocytogenes. Life 2025, 15, 244. https://doi.org/10.3390/life15020244
Tarlak F, Correia Peres Costa JC, Yucel O. The Development of Machine Learning-Assisted Software for Predicting the Interaction Behaviours of Lactic Acid Bacteria and Listeria monocytogenes. Life. 2025; 15(2):244. https://doi.org/10.3390/life15020244
Chicago/Turabian StyleTarlak, Fatih, Jean Carlos Correia Peres Costa, and Ozgun Yucel. 2025. "The Development of Machine Learning-Assisted Software for Predicting the Interaction Behaviours of Lactic Acid Bacteria and Listeria monocytogenes" Life 15, no. 2: 244. https://doi.org/10.3390/life15020244
APA StyleTarlak, F., Correia Peres Costa, J. C., & Yucel, O. (2025). The Development of Machine Learning-Assisted Software for Predicting the Interaction Behaviours of Lactic Acid Bacteria and Listeria monocytogenes. Life, 15(2), 244. https://doi.org/10.3390/life15020244

