You are currently viewing a new version of our website. To view the old version click .
Machines
  • Review
  • Open Access

8 January 2024

Review of Prediction of Stress Corrosion Cracking in Gas Pipelines Using Machine Learning

,
,
,
,
and
1
School of Mechanical, Materials, Mechatronic and Biomedical Engineering, Faculty of Engineering and Information Sciences, University of Wollongong, Wollongong, NSW 2522, Australia
2
Department of Chemistry, University of Baltistan, Skardu 16400, Pakistan
3
AMCO Integrity Pty Ltd., Waterford West, Brisbane, QLD 4133, Australia
*
Author to whom correspondence should be addressed.
This article belongs to the Special Issue Machine Learning for Predictive Maintenance

Abstract

Pipeline integrity and safety depend on the detection and prediction of stress corrosion cracking (SCC) and other defects. In oil and gas pipeline systems, a variety of corrosion-monitoring techniques are used. The observed data exhibit characteristics of nonlinearity, multidimensionality, and noise. Hence, data-driven modeling techniques have been widely utilized. To accomplish intelligent corrosion prediction and enhance corrosion control, machine learning (ML)-based approaches have been developed. Some published papers related to SCC have discussed ML techniques and their applications, but none of the works has shown the real ability of ML to detect or predict SCC in energy pipelines, though fewer researchers have tested their models to prove them under controlled environments in laboratories, which is completely different from real work environments in the field. Looking at the current research status, the authors believe that there is a need to explore the best technologies and modeling approaches and to identify clear gaps; a critical review is, therefore, required. The objective of this study is to assess the current status of machine learning’s applications in SCC detection, identify current research gaps, and indicate future directions from a scientific research and application point of view. This review will highlight the limitations and challenges of employing machine learning for SCC prediction and also discuss the importance of incorporating domain knowledge and expert inputs to enhance the accuracy and reliability of predictions. Finally, a framework is proposed to demonstrate the process of the application of ML to condition assessments of energy pipelines.

1. Introduction

Oil and gas are important resources that power more than 50% of the world’s energy today []. Pipelines are one of the most important energy transportation arteries. The total length of global oil and gas trunk pipelines is estimated at 2.15 million km in 2023 and is expected to grow by more than 5% by 2027. Among different pipeline systems, gas pipelines are the most vital. Their service lives can be considerably shortened by corrosion and high operating pressures [,]. As shown in Figure 1, there are many potential threats to pipeline integrity []; corrosion is the main factor in controlling the life of the asset, at an estimated replacement cost of USD 643,800 per km (USD 1,117,000 per mi). The asset replacement value of the transmission pipeline system in the United States is USD 541 billion; consequently, a sizable investment is at risk. The projected average yearly expense of corrosion is USD 7.0 billion, which may be subdivided into the cost of capital (38%) and the costs associated with operation and maintenance (52%), as well as breakdowns (10 percent). The World Corrosion Organization (WCO) and the National Association of Corrosion Engineers (NACE) estimate that the yearly cost of corrosion worldwide is around USD 2.5 trillion (3.4% of the GDP of developed countries), which includes both direct and indirect costs [,]. The global market for corrosion monitoring, which was valued at USD 280.8 million in 2022, is anticipated to increase to USD 564.1 million by 2030, expanding at a CAGR of 9.1% from 2022 to 2030 [].
Figure 1. Potential threats to pipeline integrity.
Based on the description above, one can see that corrosion detection and control has become one of the most important tasks in energy pipeline integrity management. There are many techniques and approaches that have been developed in this field. Among them, the approaches based on machine learning techniques have gained new momentum in the past ten years because of more condition-monitoring data recorded. Many machine learning algorithms are frequently employed by contemporary technology companies. These machine learning algorithms have a wide range of potential applications in various academic and professional contexts. Although machine learning has been steadily integrated into corrosion studies, the benefit gained from advances in Big Data technology is small []. Supervised machine learning algorithms are mostly used to recognize corrosion []. Machine learning techniques help to make use of information about environmental factors that influence corrosion, including ambient temperature and humidity; process factors like pH, stream temperature and pressure; material factors like the type of material and material thickness, process unit dimensions; corrosion protections already in place; and visual conditions. A substantial amount of high-quality training (and validation) data is necessary for accurate and trustworthy modeling [].
The focus of SCC research has been on improving accuracy through better modeling methodology development and the application of simulation results with increased relevance to the field conditions that result in the SCC of pipeline steels []. The following two crucial conditions must be met in order for the modeling and prediction of SCC in pipeline steels to be accurate:
(a)
The effectiveness of modeling methodologies or techniques in accurately capturing the results of simulation attempts, either experimental or numerical, that are intended to simulate the field occurrence of SCC in pipeline steels;
(b)
The actual applicability of simulation attempts to the actual environmental factors that lead to SCC in pipeline steels [,].
Alamri [] provided an overview of the use of machine learning in SCC risk assessment. However, that review did not present any real field example or case study that shows the factual application of machine learning to detect SCC in oil and gas pipelines. Jiang [] published a thesis proposing a novel method of automatically determining the probability of SCC occurrences; he covered a high-level overview with no field data examples. Using a back-propagation artificial neural network (BP ANN), Ren et al. [] estimated the internal corrosion rate of underground natural gas pipelines. This work concluded that a BP ANN can forecast the flow rate of a natural gas pipeline, and the model displayed outstanding convergence ability; however, this research work did not present any real example where a BP ANN model was used to detect SCC in oil and gas pipelines. Soomro et al. [] provided a review of the use of artificial neural networks, support vector machines, and hybrid models in the integrity assessment of corroded oil and gas pipelines. They [] emphasized that a lack of corrosion data is the most obvious issue with the suggested machine learning models for corrosion prediction. This shows that practically applying machine learning techniques for corrosion prediction in energy pipelines is still a major challenge that needs a good review to address these fundamental issues.
Researchers are dedicated to developing pipeline corrosion models based on multidisciplinary knowledge to effectively anticipate the development of pipeline corrosion [,,,,,,,,]. These models were first developed using empirical or quantitative statistics to derive correlations, and when more variables and chemical pathways were added, the models became increasingly complex. A recent critical analysis of the assessment of pipeline external and interior corrosion defects using modern multi-physics models was published by Qin and Cheng []. Zakikhani et al. [] also released a detailed evaluation of failure prediction models for oil and gas pipelines. However, these two recent papers do not have any field data testing to show the real value of machine learning in the oil and gas sector.
Based on our knowledge, machine learning techniques hardly gain useful value if applied to energy pipeline integrity management, including risk assessment and SCC predictions. The published review articles elaborate more on machine learning techniques, including models and algorithms. Most of the research work in published articles has been based on laboratory experimental data in controlled experimental environments. These conditions, however, are hardly met in practice in managing pipeline operations. The achieved outcomes could be useful for understanding the mechanisms of SCC and the impacts of relevant factors on the growth of SCC in a qualitative manner but not in a quantitative way because of a lack of the data required to train machine learning models.
Some articles mention that machine learning techniques are applied to gas pipelines; however, to the best of the authors’ knowledge, there is no real example or company that has implemented machine learning techniques to detect corrosion or other damage mechanisms. Although machine learning is a hot topic these days in the oil and gas sector and will remain the main topic for researchers in coming years, substantial research work is required to help industry engineers/managers understand how it can add value to their businesses and predict corrosion issues in advance; this question has yet to be answered by the researchers.
This study seeks to provide a thorough review of corrosion prediction models. It expects to show how these models are utilized in practice, which will provide a broad perspective on the field’s development and possible future research directions. The second purpose of this paper is to discuss machine learning techniques to predict SCC in energy pipelines. The current status and challenges in the application of machine learning will be identified, and future research and development directions will be indicated. Given the above, the remainder of this paper is organized as follows:
Section 2 introduces the methodological framework for this review, the literature search strategy, and a brief analysis of the found and selected literature.
Section 3 provides a literature review in detail.
Section 4 talks about future research and application opportunities using machine learning to detect SCC in the pipeline industry.
Section 5 presents the review findings and the conclusion of this paper.

2. Methodology and Analysis

2.1. Research Framework

The research in this study utilizes a methodological framework derived from the works of Ngai et al. and Rachman et al. [,]. This framework comprises three crucial stages covering research definition, research methodology, and research analysis (shown in Figure 2). Each level is expounded upon in the subsequent sub-sections.
Figure 2. Methodological framework for research.

2.2. Research Definition

The research definition phase aims to define and formulate the research area, research goal, and research scope [,]. As mentioned earlier, this review will discuss the application of machine learning to the prediction of SCC in pipelines. The research goal is to provide a comprehensive picture of machine learning applications to assist energy pipeline companies in predicting SCC in advance to control unwanted downtimes, to help in the accumulation of knowledge in this area, and to suggest guidelines for future research. The review intends to answer the following research questions (RQs):
RQ 1:
What are the true values identified by the published work?
RQ 2:
What are the new ways identified to use machine learning techniques?
RQ 3:
What is machine learning’s application status in the oil and gas sector?
RQ 4:
What are the main challenges of adopting machine learning tools for energy pipeline condition assessment?
After the review questions are defined, the next step of this review work is to identify the relevant databases needed []. A detailed literature review is conducted to identify the application of machine learning (ML) to predicting SCC in energy pipelines. Research analyses include reading and evaluating the selected papers and publications to synthesize the current body of knowledge, answer the research questions, and suggest directions for further study.

2.3. Search Strategy

A search strategy is formulated in a systematic literature review, where keywords need to be determined for searching academic papers in electronic databases []. Seers [] stated that the search strategy should be specific, clear, and based on the set inclusion and exclusion criteria to find most of the appropriate academic articles from the selected electronic databases.
Our literature review covers articles published from the year 2000 to the year 2023. We apply the method outlined in Table 1 to investigate the existing literature [].
Table 1. Article Searching Procedure Description [].
To achieve this objective, many strategies may be employed to ensure a well-defined and precise search strategy design, including the utilization of Boolean operations. Boolean operators enable us to locate certain publications by utilizing a combination of keywords. By combining keywords with logical operators such as “AND”, “OR”, and “NOT”, a diverse array of outcomes can be obtained. The search procedure involves querying electronic databases using titles and keywords that were specified within search strings as follows:
(“Machine Learning” <OR> “Machine Learning Application”)
[AND]
(“Oil and Gas” <OR> “Energy Industry” <OR> “Energy”)
[AND]
(“Stress Corrosion Cracking” <OR> “SCC”)
[AND]
(“Prediction Techniques” <OR> “SCC Prediction” <OR> “Pipeline Condition Assessment”)
[AND]
(“Non-Destructive Testing” <OR> “Pipeline Integrity Management” <OR> “Integrity Management”)
The research on the application of machine learning to predicting SCC in energy pipelines has a multidisciplinary nature, which means that the relevant articles are scattered across various journals and conferences. Hence, the search was not targeted to specific types of journals. The reference management software EndNote (https://endnote.com (accessed on 22 July 2023)) was used to manage the searched publications.

2.4. Analysis of Publications

By using the keyword search, a total of 1150+ publications were found. Some of these publications might merely mention machine learning, without going into details about machine learning research or its application to the detection of pipeline corrosion like SCC and pipeline integrity management. Using Voyant Tools (v.2.6.10) [,,], we recognized irrelevant articles and deleted them from our selected research paper list. Finally, utilizing the paper’s abstract, introduction, and conclusion, a manual examination of the resulting list of publications was conducted. There were 28 publication items left after this manual filtering. The articles were then sorted into two distinct categories as follows:
Publication types:
Figure 3 presents publication types: theses, conference articles, and review papers.
Figure 3. Publication types related to SCC using machine learning.
Publication years:
Figure 4 shows the annual number of publications found. It partly shows the increasing interest of the oil and gas industry in the adoption of modeling techniques to understand the current conditions of energy pipelines.
Figure 4. Number of annual publications vs. year of publication.

3. Critical Research and Analysis

3.1. Stress Corrosion Cracking (SCC) Failure Events

When energy pipelines operate within the atmosphere, corrosion erodes the metal’s surface through a chemical or electrochemical reaction or environmental effects. The environment, other chemical attacks from the environment, or even contact with liquid metals can all cause some degree of corrosion in pipelines. For example, SCC is one of the environmental corrosion types commonly seen in energy pipelines. SCC refers to the cracking of a material under the combined influence of tensile stress and a corrosive environment. It can lead to catastrophic failures, pose a threat to both human safety and the environment, and have a heavy repair cost.
A series of SCC failures occurred on the Lakehead Pipeline system in Canada back in 1970, which raised awareness about the susceptibility of pipelines to SCC, especially in regions with high levels of hydrogen sulfide (H2S) present in the transported oil or gas. In 1977, the Trans-Alaska Pipeline System experienced a significant SCC event near Coldfoot, Alaska. The pipeline suffered multiple ruptures because of SCC, resulting in oil spills and a shutdown of the pipeline. SCC failures on the TransCanada (now TC Energy)-operated Keystone Pipeline occurred in North Dakota, USA, in 2007, which caused a substantial oil spill. In 2016, three North American pipeline incidents led to the leaking and spilling of more than 2000 metric tons of gas and oil [,]. More than 50% of failures on gas pipelines are due to SCC []. Upon examining a 24-inch gas transmission pipeline accident that happened in Louisiana in 1965, SCC was found to be the cause of the rupture []. A gas pipeline explosion in Kaohsiung, Taiwan, in 2014 left 32 people dead and 321 others injured. An oil pipeline explosion that occurred in Qingdao, China, in November 2013 resulted in 136 injuries and 62 fatalities. The failure was caused by dynamic stress. The Enbridge Line 5 pipeline, which transports oil and natural gas liquids between the United States and Canada, failed because of SCC in 2020.

3.2. Statistics of Corrosion Incidents and Factors Leading to SCC in Energy Pipelines

According to statistics, about 33 of the reported cases of hazardous gas transmission incidents are caused by corrosion. According to the Pipeline and Hazardous Materials Safety Administration (PHMSA) database, 61% of natural gas transmission and gathering pipeline accidents during the past 30 years were caused by internal corrosion [,,]. Common forms of corrosion in transmission gas pipelines are as follows:
  • Uniform corrosion;
  • Pitting corrosion;
  • Cavitation and erosion–corrosion;
  • Stray current corrosion;
  • Microbiologically influenced corrosion;
  • Stress corrosion cracking (SCC);
  • Selective seam corrosion (SSC).
SCC in steel for oil and gas pipelines is a very complex and challenging phenomenon. Gas pipeline metal loss due to corrosion is the largest threat to pipeline integrity as it is hard to detect. Corrosion constitutes the first three threats to liquid and gas pipeline systems, as highlighted in [,,]. There are many factors that contribute to SCC failures in energy pipelines; a few of them are listed below:
  • Metal metallurgy;
  • Metal physical properties;
  • Manufacturing process;
  • Process and operating conditions;
  • Protecting coating conditions;
  • Soil conditions.
Factors like moisture, ground temperature, soil resistivity, environmental factors, materials properties, stress, fluids in the pipeline, and pipe-to-soil potential are some of the reasons for SCC in pipelines. Jamil et al. [] reported microscopic studies using scanning electron microscopy (SEM) that showed aggressive corrosion product morphologies due to the reaction of the surface of substrates with corrosive agents present in the atmosphere. Shabarchin et al. [] developed a flexible approach that incorporates analytical models (based on the system’s physical properties) to assess internal corrosion in oil and gas pipelines.

3.3. Stress Corrosion Cracking (SCC) Susceptibility Parameters

Corrosion and SCC were two of the most likely causes of the two tragedies mentioned in []. According to the literature, high-pH SCC has been found in pipelines in the USA, Australia, Iran, Italy, Pakistan, Iraq, and Saudi Arabia. On the other hand, the northern USA, Canada, and Russia are known to have experienced near- or low-pH SCC [].
Most pipelines are buried. Even if they are well maintained and protected, SCC may occur because of environmental changes, external or third-party damage, coating failure, inherent material defects, soil movements, etc., as shown in Figure 5 [].
Figure 5. SCC susceptibility parameters.

3.4. Stress Corrosion Cracking (SCC) Management Program

The nine key action blocks that make up a typical SCC management program as shown in [] are as follows:
(1)
Evaluation of pipe segment susceptibility;
(2)
Investigating the presence of SCC;
(3)
Determining the time between SCC susceptibility assessments;
(4)
Determining the SCC’s severity level;
(5)
Establishing and using a safe operating pressure for each pipe segment;
(6)
Making plans and putting them into action to mitigate risk;
(7)
Examining and assessing mitigation measures;
(8)
Recording, education, and reporting;
(9)
Condition monitoring.
The ROSEN Group has also proposed a framework to manage SCC []; see Figure 6. This crack management framework offers a logical and organized strategy that concentrates attention on important problems and locations. To completely comprehend the likely source and morphology of each instance of SCC and to assess the magnitude of these significant faults to assure safe operation, all relevant data are combined and used. To help focus on in-line inspection (ILI) data evaluation efforts and maximize upcoming integrity management action, a pipeline must be divided into segments with similar SCC risks because not all parts of a pipeline are equally susceptible to SCC. In order to segment pipelines effectively, it is necessary to incorporate a wealth of data, including information on the pipeline’s original design, coating, building techniques, topographical representations like those found in Google EarthTM, soil information, and rainfall statistics. In-line inspection reports are then merged with these data because SCC may be related to stress-raising factors like dents, corrosion, and places with bending strains.
Figure 6. ROSEN crack management framework.

3.5. Stress Corrosion Cracking (SCC) Detection Techniques

In pipelines, when considering threats, many barriers can be constructed to ensure a threat never causes an incident in a piping system. One of the issues that pipeline and corrosion engineers confront today is how to identify and forecast the incidence of SCC. SCC is one of the most dangerous kinds of damage to energy pipelines that occur without any obvious signs. When it comes to corrosion detection and corrosion rates, inspection and monitoring are crucial factors in assuring asset integrity and management []. For example, by using a high-frequency surface coil, eddy current testing (ECT) can be utilized to detect SCC in energy pipelines [,]. Some other monitoring techniques are listed in Table 2 for detecting SCC [].
Table 2. Stress corrosion cracking (SCC) detection techniques.
Table 2. Stress corrosion cracking (SCC) detection techniques.
Detection MethodBrief Details
Linear polarization
resistance (LPR)
This method quantifies the electrochemical resistance of a corroding metal working electrode in close proximity to its open circuit potential. The process entails the polarization of a voltage range of ±10 mV relative to the corrosion potential [,].
In-line inspection
(ILI)
ILI tools, commonly known as “smart pigs”, are devices that are inserted into the pipeline and travel with the product flow. They use various technologies such as magnetic flux leakage (MFL) or ultrasonic sensors to detect anomalies, including SCC, within the pipeline. These tools provide a comprehensive assessment of the pipeline’s condition [].
Currently, there are two primary methods used for crack detection: ultrasonic testing and test using electromagnetic acoustic transducers (EMATs) []. They are readily accessible for the in-line inspection of SCC in commercial settings.
Further ILI technologies can be seen in Figure 7, and their merits and demerits are in Table 3 [].
Electrochemical noise
(EN)
This technique continually monitors corrosion potential and variations in current. It is utilized to acquire corrosion current by measuring noise resistance [].
Acoustic emission
(AE)
AE monitoring involves detecting and analyzing the high-frequency acoustic signals emitted by crack growth or propagation. It can provide real-time information on the occurrence and progression of SCC []. AE sensors are placed on the pipeline, and any acoustic emissions resulting from crack activity are captured and analyzed [].
Electromagnetic
testing
Electromagnetic techniques, such as eddy current testing (ECT) and magnetic particle inspection (MPI), can be employed to detect SCC []. ECT utilizes electromagnetic induction to detect surface and near-surface cracks, while MPI uses magnetic fields and iron particles to locate cracks or defects that are magnetically visible.
Ultrasonic testing
(UT)
UT uses high-frequency sound waves to detect internal defects or cracks in the pipeline. It involves transmitting ultrasonic waves into the material and analyzing the reflected waves to identify any indications of SCC []. UT can be performed on both the external and internal surfaces of the pipeline.
Cyclic potentiodynamic
polarization
This process entails applying an over-potential greater than the corrosion potential toward the noble side until a current of 5 mA is reached. Then, the potential is reversed until the corrosion potential is achieved [].
Radiographic testing
(RT)
RT uses X-rays or gamma rays to detect internal defects in the pipeline. It involves passing the radiation through the material and capturing the transmitted radiation on a film or detector. Any cracks or indications of SCC can be identified by examining the resulting radiographic image [].
Electrochemical impedance spectroscopy (EIS)This process entails the use of an alternating current (AC) potential with a magnitude of ±10 mV around the corrosion potential. This is achieved throughout a broad range of frequencies, generally spanning 0.1 to 106 Hz. The purpose of this is to obtain the corrosion current [].
Electromagnetic acoustic transducer (EMAT)The electromagnetic acoustic transducer (EMAT) is a modern non-destructive testing (NDT) device employed in in-line inspection (ILI) equipment to detect SCC in gas pipelines []. EMATs operate by utilizing a magnetic field to create an ultrasonic compression wave on the inner surface of the pipe wall [].
Hydrostatic testingHydrostatic testing is a method employed to detect SCC in pipelines. When conducted correctly, this approach ensures that any significant flaws present during the test are discovered. Hydrostatic testing is a frequently employed technique to ensure the preservation of pipeline integrity in the presence of developing flaws, such as pitting corrosion, fatigue, corrosion fatigue, or SCC [,].
Magnetic flux leakageMagnetic flux leakage (MFL) is a non-destructive testing (NDT) method employed for the identification of SCC. A high-strength magnet is employed to magnetize the steel in areas prone to corrosion or potential metal degradation. This method has been employed to identify corrosion flaws, fractures, and mechanical impairments [].

ILI Technologies Used to Detect SCC

The integrity of a pipeline with regard to SCC can be checked using a variety of “tools” available to pipeline operators. Finding and removing all critical and near-critical SCC problems throughout an entire pipeline length can only be achieved via hydro-testing. Similar to excavations, exposed exterior SCC features can be found and removed during excavations using 100% in-the-ditch NDE examination. Unfortunately, both options have significant technical and cost limitations. Below, Figure 7 lists ILI technologies that most pipeline owners use to detect SCC.
Figure 7. ILI technologies used to detect SCC.
Table 3 summarizes the existing ILI technologies for crack detection [].
Table 3. Summary of in-line inspection (ILI) technologies for crack detection.
Table 3. Summary of in-line inspection (ILI) technologies for crack detection.
TechnologyProsConsRun in Operating
OilGas
Shear Wave (Liquid-coupled) Ultrasound
Most proven detection.
Description and sizing capabilities.
Requires liquid slug to run in a gas pipeline.
NoYes
EMAT
Run in either liquid or gas lines with higher resolution than LWUT.
Reliability, detectability, and discrimination issues will be improved as technology matures.
Mechanical and reliability issues.
Discrimination and detectability performance are not as good as traditional shear wave tools.
YesYes
FMFL
Proven technology for metal loss and “wide”-opening axial defects.
Range of 350 km+.
Secondary detection of corrosion and dents.
Only detects wide-opening axial defects—unreliable for detecting or sizing tight SCC cracks.
YesYes
LWUT
Most operational kilometers in gas pipelines. Gas-bypass speed control is available. Tool reliability is good.
Lower resolution than traditional shear wave ILI. Signal/noise and discrimination issues.
YesYes
New Technologies
Evolving technologies and improvements to electronics, memory, and interpretation algorithms will result in new tools and improvements to existing technologies.
Crack tool development is expensive and complex.
YesYes
SEEC (Self-Excited Eddy Current)
Does not require a liquid medium.
Can effectively manage higher pipeline product speeds.
New technology is currently being proven.
YesYes

3.6. Machine Learning (ML)

On the estimation of corrosion defect growth, this area still needs good research to identify reliable solutions. Researchers still lack consensus regarding the patterns and anticipated timing of the growth of corrosion defects. These uncertainties have led some academics to turn to artificial intelligence as a practical technique for determining the corrosion behavior of pipelines. The rate of metal corrosion is a major factor in determining the actual service life of energy pipelines. To increase the service life of pipelines, it has, therefore, always been effective to monitor how aggressively soils corrode before developing the technology necessary to lessen and inhibit the development of corrosion processes []. In recent years, there has been a lot of interest in using advanced technologies like machine learning (ML) and other artificial intelligence (AI) techniques to solve complicated issues and offer insights that would otherwise be impossible [,,,]. Artificial intelligence techniques will continue to gain wide applications in energy pipeline integrity management with more focus on asset condition assessment and prediction [].
According to Michie et al. [], machine learning is typically understood to include automatic computer processes based on logical or binary operations that learn a task from a set of instances. Building computer systems that automatically become better in use and incorporate a learning process is known as machine learning []. Big Data analytics is rapidly becoming one of the most important chapters in the oil and gas industry. It is all about handling and processing massive amounts of data to boost operating performance, improve decision making, and reduce workplace risks []. Machine learning (ML) has caused this area to make a conceptual leap in the age of huge materials data [,], especially in energy storage applications [,,,].
The presence or absence of personal intervention in raw data, such as the provision of rewards, detailed feedback, and labels, determines many types of machine learning models.
Using machine learning algorithms to analyze data is the primary goal of machine learning.
Utilizing machine learning can enhance the effectiveness of a work containing a lot of data without the requirement for manual input from a human. Strong machine learning techniques can be applied globally to increase the output of experts in data science, especially in pipeline integrity management and predicting SCC. Four types of machine learning have been used to develop different models [], as shown in Table 4. Figure 8 categorizes various techniques applied to supervised, unsupervised, and reinforcement learning.
Table 4. Types of machine learning.
Figure 8. Machine learning categories and algorithms.

3.7. SCC Prediction through Machine Learning

SCC is one of the most dangerous sorts of failures since it is difficult to predict it before it happens. For the creation of a model used to forecast the integrity of energy pipes, a few modeling methodologies have been extensively used []; the majority of models, however, are still consistently conservative and lack the generalization ability to understand pipeline integrity or detect corrosion. These include hybrid models, machine learning models, probabilistic models, and deterministic models []. However, none of these models can predict corroded pipeline reliability accurately. Also, none of these models has presented any real field examples where a machine learning model was used to predict or identify SCC or any other types of corrosion in oil and gas pipelines, though deep learning models have achieved good results in other assets like batteries [], bearings [], turbines [], and aero-engines [].
The three primary components of a machine learning algorithm’s learning system have been separated by UC Berkeley [], as below.
A Decision Process: Often, machine learning algorithms are utilized to make predictions or classifications. An algorithm with a clear set of instructions will produce an approximation of a pattern using certain input data that may have labels or may not.
An Error Function: An error function measures the accuracy of the model’s prediction. If there are known examples, an error function can be used to evaluate the model’s accuracy by comparing the model’s output and the known result of the example.
A Model Optimization Process: Weights are adjusted to minimize the discrepancy between the known results from the given example and the model prediction if the model can more accurately represent the data points in the training set. The algorithm will repeatedly execute this “evaluate and optimize” operation, automatically updating weights until a preset level of accuracy is achieved.
The adoption of deep machine learning into oil and gas pipeline system operation management will eventually provide opportunities for the integration of intelligent sensing, data-driven and simulation models, auxiliary decision making, and operational control. This will effectively improve the ability to manage complex systems and enhance the efficiency and safety of oil and gas pipeline operations. The main usage scenarios for predicting corrosion in oil and gas pipeline systems are illustrated in Figure 9. These scenarios primarily include determining the corrosion rate of the pipeline, identifying leaks, assessing defects, detecting damage, diagnosing faults, studying pipeline erosion, researching corrosion-resistant materials, identifying corrosion images, and constructing corrosion maps.
Figure 9. Main application scenarios of machine learning in the field.
The authors of [] used an artificial neural network (ANN) to estimate metal loss in pipelines by taking into account field data that included the geometric profile and flow parameters of a pipeline. They suggested a non-deterministic artificial intelligence technique that calculated the corrosion at various pipeline segments. The literature is replete with studies on the application of artificial intelligence to the prediction of the emergence of corrosion defects in carbon steel materials used for pipelines [,,,,,,,,,,]. One of the studies that stands out is one on fatigue crack growth, in which an ANN was used to examine the corrosion–fatigue cracking of dual-phase steel at various stress intensities while taking a martensite concentration of 32–76% into account []. Using ANNs, other researchers [,] have also predicted the growth of corrosion fatigue. However, these researchers have focused on the pipeline’s cyclic loading time and fracture length during operation. Machine learning techniques have also been applied in other research works [,,,,,] to determine the corrosion defect propagation of pipelines under various operating situations.
For buried or subsea pipelines, the soil or water qualities and the coating types are probably connected to the external corrosion rate [,]. For the future evaluation of a pipeline’s state, an accurate prediction of the corrosion rate is essential [,]. Additionally, it can be used for building maintenance programs and scheduling the best inspection plans [,,,,]. Table 5 shows a comparison of corrosion detection techniques []. It includes a summary of the direct and indirect approaches that are most frequently used, as well as their selectivity and the phenomena/parameters being evaluated. Sensitivity is another crucial component of every sensor, which is why it is described on a scale of low, medium, and high [,].
Table 5. Comparison of corrosion detection techniques [].
To stop pipeline leaks and ruptures, corrosion detection becomes very important. Yet, it is challenging to have accurate detection when considering the uncertainties of future occurrences []. Corrosion phenomena should be predicted in terms of the corrosion type, severity level, and other connected elements, such as hazardous fluid classification, location, and the environments of pipelines. Machine learning can play a significant role in assisting pipeline owners in detecting corrosion. Implementing machine learning techniques for detecting SCC in oil and gas pipelines can offer numerous benefits, such as improved accuracy, real-time monitoring, and the early detection of potential failures; however, some challenges need to be addressed to successfully implement machine learning to detect SCC, and some of these challenges are illustrated in Table 6, hereunder.

3.8. Research Analysis

A numerical simulation model for simulating dents and metal loss in the form of notches was developed by Cai et al. [], and it can forecast the remaining strength of pipes based on the bending moment and critical curvature. Arumugam et al. [] predicted the failure pressure of pipes with circumferential groove corrosion flaws under internal pressure using the finite-element approach. According to Guo et al. [], there are four types of root causes of pipe failures:
i.
Corrosion damage;
ii.
Misuse of factors;
iii.
Third-party damage;
iv.
Design defects.
The assessment of pipeline service life and failure prediction can be conducted using techniques like machine learning (ML) [,,], deep learning [,], optimization neural networks [], and digital twins [,] if the required data are available. The authors of [,,,,] used machine learning strategies to establish the corrosion defect growth of pipelines in varying controlled operation conditions.
Several models have been put forth to predict the degree of corrosion and the remaining life of buried pipelines. Risk-based models [,,,], models employing fuzzy approaches [,,], and reliability-based models [,,] have been developed for the corrosion and failure predictions of pipelines. To control the risk-based integrity of corroded pipelines, Khan and his colleagues have made significant contributions. They achieved this by performing research to cover the following series of topics:
(a)
Risk assessment techniques [,];
(b)
Corrosion rate prediction [];
(c)
Optimal risk analysis [];
(d)
Risk-based maintenance (RBM) [];
(e)
Risk-based pipeline integrity management [].
Ratnayake and his colleagues have made significant contributions to the development of cutting-edge methods for pipeline corrosion modeling/prediction and risk-based maintenance analysis. They have published several papers; such as, for example, the following:
(a)
Risk-based inspection and machine learning [];
(b)
Structural integrity control and management [];
(c)
Risk-based maintenance analysis with fuzzy logic [].
Rachman et al. [] conducted an in-depth review of machine learning techniques applied to the pipeline integrity management process. They emphasized the significance of using actual/historical pipeline operation data as the input for ML models for the prediction of corrosion rates and corrosion defect depths rather than simulated data. Askari et al. [] provided a thorough analysis of internal corrosion and cracking in oil and gas pipelines. Coelho et al. [] reviewed different models to identify the ML models that have been used and how well they perform based on the corrosion subject taken into consideration. For the purpose of assessing pipeline risk, Jamshidi et al. [] used a fuzzy logic model to estimate the risks of pipeline breakdown with a fair level of accuracy. Zhang et al. [] carried out another investigation to assess nonlinear fatigue growth using an artificial neural network. Wasim and Djukic [] presented the external corrosion and failure mechanisms of underground natural gas and oil pipelines, corrosion types, and an overview of different models for corrosion prevention and prediction.
In order to model the corrosion of oil and gas pipelines, both quantitative and qualitative methods have been proposed [,,,,,]. While quantitative methods are typically based on numerical simulations, qualitative methods are frequently based on an index system []. Statistical or data mining approaches can be utilized to create predictive tools (like artificial neural networks) when significant historical data are available. However, soft computing techniques such as decision tree models, fuzzy rule-based models, and Bayesian belief networks (BBN) can be used to quantify cause-and-effect linkages and to address uncertainties in cases of sparse, ambiguous, or inaccurate data []. Liu et al. [] mentioned that machine learning algorithms can be used as straightforward or comprehensive tools to address many pipeline operating scenarios with certain or unknown information as unique ways to predict pipeline erosion rates. They offer pipeline operators cutting-edge, simple-to-use tools to forecast erosion rates under various operating situations. The burst pressure of pipelines with multipoint corrosion faults can be predicted using the machine learning modeling approach presented by Lu et al. []. Sheikh et al. [] used a hybrid strategy to accurately predict corrosion severity levels by combining the detection of corrosion through acoustic emission signals from accelerated corrosion testing with machine learning techniques on mild steel samples. De Masi et al. [] created a predictive model to pinpoint pipeline segments at higher risk of corrosion. However, the previous methods have not been able to replicate behaviors seen during gauging activity. Using various types of data and deterministic models with fluid dynamic multiphase variables and with the geometrical profiles of pipelines may significantly enhance the performance of prediction tasks.
Peng et al. [] presented a thorough study of pipeline corrosion assessment using magnetic flux leakage (MFL) data, where they examined several MFL data-matching techniques that align flaws from subsequent in-line inspection (ILI) runs in order to predict corrosion; however, they did not present any examples using ML model. Ossai et al. [] employed a data-driven ML method relying on particle swarm optimization (PSO), the feed-forward artificial neural network (FFANN), the gradient-boosting machine (GBM), random forest (RF), and a deep neural network (DNN) in their research to estimate the defect depth growth of aging pipelines. They also investigated how PCA-transformed (principal component analysis) variables can affect these models’ accuracy. Their research helped to clarify the temporal variations in defect depth growth trajectories during a ten-year period. The prognosis of damage evolution is fraught with uncertainty since the interior corrosion of pipes is the consequence of the interplay of many mechanisms.
Soomro et al. [] suggested some comprehensive simulations that can ultimately produce a rich dataset that will specify certain key variables that affect SCC. Additionally, they validated the derived dataset and a previously published dataset in addition to correlating them.
Papamarkou et al. [] used convolution and residual neural networks to forecast the development of SCC (RNN). Their research demonstrates how online real-time measurements can be used to forecast SCC and pitting corrosion for usage in dry storage canisters for nuclear fuel. Sturrock et al. [] demonstrated how machine learning studies might be used to predict SCC in austenitic stainless steel in high-temperature aqueous environments. In order to estimate the corrosion rate distribution of energy pipelines, Khakzad et al. [] developed a Bayesian network using the point estimation produced by the empirical corrosion simulation model. Habib et al. [] assessed the effectiveness of several materials frequently utilized in desalination facilities. The performance of copper–nickel alloys against corrosion in the polluted seawater environments was studied. Choi et al. [] used a mathematical modeling and simulation method to examine the first two stages of SCC development, analyzed the SCC driving forces and established a SCC growth model. Jiang [] recently released a thesis on how SCC risk assessment might be carried out using modern machine learning approaches. He effectively forecasted corrosion and SCC using tree-based ensemble and kernel-based methodologies, with the ensemble methodology having an accuracy of 81% and the kernel-based technique having an accuracy of 87%.
Zukhrufani [] demonstrated how risk management experts can utilize machine learning tools to reconsider maintenance processes based on decision-making abilities supported by a supervised machine learning algorithm. By collecting a set of historical data and using a support vector learning algorithm to forecast corrosion behavior, Tan et al. [] and Cai et al. [] predicted metal loss in pipelines using an artificial neural network (ANN) and field data that included the geometric profile and flow parameters of the pipeline. They suggested a non-deterministic artificial intelligence technique that calculated the corrosion at various pipeline segments. Qasim et al. [] addressed the fundamental theories underlying the development and occurrence of hydrates and corrosion and the advancements made in recent years in the study of hydrates and corrosion inhibitors.
Table A1 provides a summary analysis of the 28 searched references that focused on SCC using machine learning; see Appendix A.

3.9. Critical Review Analysis

This section provides a critical analysis of the published literature. A large number of papers have been published on machine learning (ML) since 2000, and we noticed that the number of publications increased especially after COVID-19. However, we found that 80% of the published articles concern discussions on applications and techniques, and the remaining 20% are related to some applications of machine learning in the oil and gas industry sector. However, none of the work published shows a real application of machine learning in detecting or predicting SCC in energy pipelines. None of the models was trained to obtain the desired results. In machine learning, the main issue lies in the accuracy of the model and the complexity of the modeling. Some researchers have conducted testing to prove these models, but again, these testing works were carried out in a controlled environment in a laboratory, which is completely different from real operation environments on sites; for instance, chlorides, phosphorus, moisture, stress, vibration, rain, etc., are site condition factors that can affect a pipeline’s remaining life and integrity.
Another issue we noticed is the dataset. It is not large enough to train the model. If a small dataset is selected for model validation, the model cannot be validated. Data quality is a critical issue; good-quality data required for defect prediction was not usually obtained in data collection in the current industry practice. We also noticed that in-line inspection data are relatively better in terms of quality than other environmental factors, but the in-line inspection frequency is too low to meet the required frequency for a prediction of anomaly growth with reasonably accepted accuracy. Grouping pipeline segments with similar characteristics may help increase data points, but this is not enough to be applied to the prediction of anomaly progress with better accuracy. Further investigation on the effectiveness of grouping pipeline segments in risk assessments is required.

3.10. Gaps and Challenges in Implementing Machine Learning

Implementing machine learning techniques for detecting SCC in oil and gas pipelines can offer benefits; however, several challenges need to be addressed to successfully implement machine learning to detect SCC. Some of these challenges are listed in Table 6, below.
Table 6. Challenges in machine learning.
Table 6. Challenges in machine learning.
Gap/ChallengeBrief Details
Data AvailabilityML models require large amounts of high-quality data to effectively learn and make accurate predictions. Obtaining sufficient labeled data related to SCC in pipelines to validate ML models is a major challenge.
Data QualityA lack of good quality data is one of the major problems that machine learning experts are facing in obtaining the required outcomes. Data quality is an issue in developing a good model to predict SCC in energy pipelines. As a result, we must make sure that data pre-processing is carried out to achieve the highest degree of accuracy possible, which involves eliminating outliers, the imputation of missing values, and eliminating undesired characteristics.
Data VariabilityThe data collected for SCC detection can vary in terms of pipeline materials, environmental conditions, stress levels, and other factors. This variability makes it challenging to develop a machine learning model that can effectively handle different data types. Ensuring a diverse and representative dataset is crucial for training models that can handle the various conditions encountered in pipeline systems.
Data PrivacyData protection, data security, and privacy are some of the issues connected with the application of machine learning. For instance, the General Data Protection Regulation (GDPR) was developed in 2016 to provide people with more control over their data while also protecting the personal information of those living in the European Union and the European Economic Area. The California Consumer Privacy Act (CCPA) launched in 2018 mandates businesses to tell customers about the acquisition of their data. It is one example of a state policy being developed in the United States []. Process data, operation data, and other inspection and maintenance data are some of the most important information that pipeline companies need to secure to avoid any interruption in their businesses and operations.
Required SkillsetTo obtain the best results from the data collected over the years, the oil and gas sector is facing difficulty in obtaining the right skills. Machine learning techniques and approaches are relatively new to people working in the energy pipeline industry. There are not enough ML specialists in this field, which hinders the potential to develop successful models that will bring benefits to business or predict issues to control unwanted events.
AffordabilityTo develop a significantly advanced data analytics system in order to use machine learning techniques, pipeline owners will require data engineers/scientists with sound technical knowledge of data analytics, modeling, and mathematics. Without these skills, companies are not able to start with a good digital transformation system.
Understanding the AlgorithmsGiven the complexity of machine learning, data scientists are required to have expertise in this particular field and an in-depth understanding of science, technology, and mathematics to develop ML models to achieve the best results. Many businesses lack the internal expertise necessary to comprehend algorithms and how they operate, which can cause them to lose out on crucial insights.
Class ImbalanceSCC occurrences in pipelines are typically rare events in the overall dataset. This class imbalance can lead to biased models that struggle to accurately detect SCC instances. Techniques such as oversampling, undersampling, or synthetic data generation can be employed to address the class imbalance issue and ensure that the model is trained on a balanced dataset.
ML Model GeneralizationDeveloping a generalized ML model that can be applied to the detection of unseen pipeline conditions is difficult. A model should be capable of detecting SCC across different pipeline sections, varying stress levels, and diverse corrosion environments. Adequate model evaluation and validation of unseen data are necessary to assess the generalization capability of a model.
Obtaining the Right Data/InformationObtaining the appropriate data to train ML models is one of the biggest challenges we are facing. ML models may not perform as well as they should since data are frequently siloed, erroneous, or incomplete. Therefore, this requires careful data gathering, processing, and curation for the purpose of model training.
Lack of Training DataThe most crucial step in ML model development is training the model using enough data in order to let the model obtain reliable outputs. Less training data will result in model outputs that are biased or erroneous.
Infrastructure RequirementsIn some oil and gas companies, the data infrastructure is inadequate, which makes it difficult to find the required data in the data retrieval process. Therefore, it is an essential requirement to maintain an appropriate data management infrastructure in a company for the easy use of available data to dig out embedded values. This will make testing various tools easier and also make data transfers easier.
Feature SelectionIdentifying the most informative features or input parameters for predicting SCC in gas pipelines can be a challenge. Different factors, such as pipe material, temperature, pressure, pH, environmental variables, and pipe geometry, can influence SCC.
Incorporating Time-Dependent FactorsSCC in gas pipelines is a complex phenomenon that can evolve over time because of various factors, including aging, environmental changes, and operational conditions. Capturing and incorporating the temporal aspect of SCC into ML models can be a research gap.
Lack of Labeled DataML models typically require labeled data for training and validation. However, obtaining labeled data for SCC in oil and gas pipelines can be difficult given the complex and expensive nature of conducting inspections and assessments.
Successfully implementing machine learning techniques for SCC prediction in oil and gas pipelines requires overcoming barriers related to infrastructure, data integration, and industry practices. Integrating machine learning systems with existing pipeline management frameworks and operational workflows, along with ensuring compliance with industry standards and regulations, is essential for widespread adoption.
The most important research gap is the successful implementation of ML models for SCC prediction in real-world energy pipeline systems. Translating research findings into practical tools and methods that can be adopted by industry practitioners and integrated into existing pipeline management systems requires addressing technical, operational, and scalability challenges.
Further advanced research addressing these research gaps can help to advance SCC prediction for energy pipelines using ML techniques and contribute to more accurate and proactive maintenance strategies for risk mitigation and maintenance planning, improving pipeline integrity management, and ultimately enhancing the safety and reliability of oil and gas transportation systems.

4. Future Perspective

Many industries these days rely heavily on machine learning for different purposes. This might be due to a variety of reasons. However, the primary reasons are the following:
Scale of Data: The amount and variety of data collected by different sensors installed on pipeline systems is enormous, and these data need to be processed by pipeline owners. ML models can be programmed to analyze data independently, draw conclusions, and predict any damage or degradation to avoid unwanted downtime or safety concerns.
Finding Anomalies: A machine learning algorithm learns on its own from the datasets it examines, increasing analytical accuracy with each run. Because it happens automatically, this iterative learning process is special and useful; in other words, ML algorithms can find hidden insights without being deliberately trained to do so. They can detect any anomalies, analyze online trends, and tell pipeline operators to take action in advance in order to continue pipeline operations under safe operating parameters.
In order to forecast the occurrence of SCC and provide a measure for its risk assessment, all the data available can be taken into modeling using machine learning algorithms. The selection of input parameters is an important phase in SCC detection model development. The input data may come from the following:
  • Design data;
  • Field data;
  • Maintenance history;
  • Experimental data;
  • Simulated data.
In addition to the detailed literature review of SCC prediction using machine learning provided in Section 3, we still believe that further improvement can be made to make it possible to use ML models to predict SCC or other corrosion types. This work can be extended to include them as follows:
  • Available models need to be tested in the field, and a model’s accuracy needs to be verified in a controlled environment. This might be achieved through collaborations between model developers and plant/industry research teams in data collection and model testing.
  • Data selection can be made better by including more details about the methods used for data collection, generation, and pre-processing. The literature lacks good-quality data, especially for machine learning where labeled data are required. This subject needs a good review in order to dig up more relevant data and clean that data.
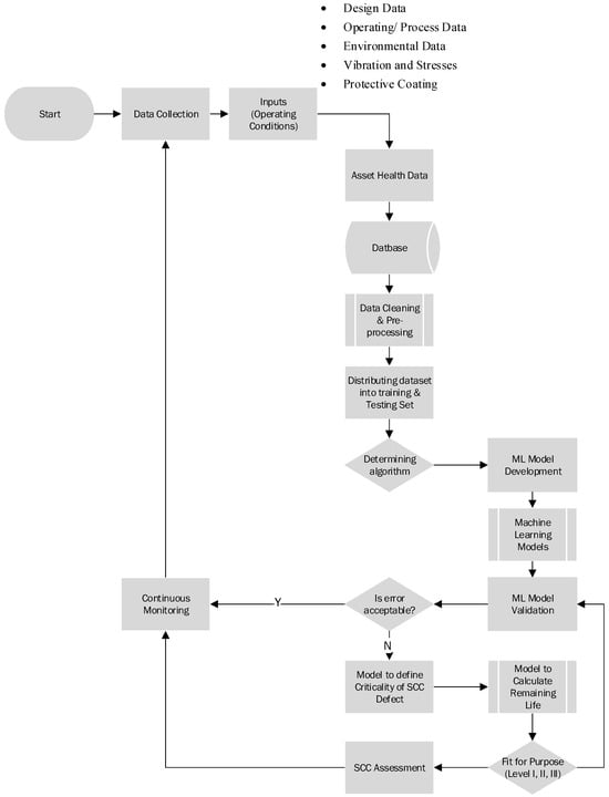
  • Both field testing and laboratory experiments must be used to evaluate SCC in terms of its severity and frequency of occurrence. Forecasting and management become critical for unveiling external corrosion-provoked deterioration events where machine learning might help to predict SCC and, hence, aid in the determination of remaining useful life based on identified SCC anomalies and their growth. To achieve this, it is of great interest to develop a framework applied to the detection of SCC, which is referred to in Figure 10.
    Figure 10. Framework to identify SCC in energy pipelines.

Proposed Framework to Identify SCC in Energy Pipelines

Figure 10 demonstrates a proposed framework. The purpose of this framework is to provide a guideline to use a machine learning-based model for identifying and predicting SCC or other types of failures in oil and gas pipelines. It includes the main steps, like data collection and cleaning, model development using various techniques, model testing and verification, model trial testing, and the application of the finally accepted models. Similarly, this framework can also be used to estimate the remaining life or understand fits for the purposes of assessment if any corrosion is detected by the proposed model.

5. Conclusions

This paper provides a comprehensive overview of the application of machine learning techniques in detecting and predicting SCC in energy pipelines. The searched articles, technical reports, theses, and book chapters are assessed. We found that the majority of articles looked at a variety of modeling techniques for possible SCC detection but not for prediction; this covers a selection of available models for identifying SCC. However, we noticed that it is hard to find a paper that discusses a real example of SCC prediction using machine learning. In this review, we identified that a lack of corrosion data is a major challenge for implementing machine learning models in corrosion prediction. Furthermore, this review identifies the necessity of incorporating domain knowledge and expert input into ML-based SCC prediction models. It emphasizes that the interpretability of models and the availability of high-quality data are crucial factors in enhancing the accuracy and reliability of predictions. This paper also points out the importance of considering the generalizability of results to ensure that ML models can be effectively applied across different pipelines or pipeline sections.
By critically examining the limitations and challenges associated with ML-based approaches, this review paves the way for further advancements in SCC prediction and contributes to the overall goal of ensuring the integrity and safety of energy pipelines. Future research directions may cover the following aspects:
There still needs to be an effort to develop the best technologies and modeling approaches to enhance SCC detection capabilities using machine learning.
Further effort is required to make use of information about environmental factors that influence corrosion, including ambient temperature and humidity; process factors like pH, stream temperature, and pressure; material factors like material type, coating type, and coating thickness; corrosion protection; and visual inspection data.
Efforts should be made to develop interpretable ML models that incorporate domain knowledge and expert input.
It is worth developing new data-processing and data management methods to ensure the data availability and quality required for energy pipeline SCC prediction and integrity management.
A new framework to guide the use and development of ML models for SCC detection/prediction is required.
By addressing these research gaps and challenges, the prediction of SCC in gas pipelines using machine learning can be further advanced, contributing to the integrity and safety of energy transportation infrastructure.
Besides this critical review, a framework is proposed for trial testing. This framework aims to provide a structured approach for evaluating and implementing ML techniques in real-world scenarios, considering the challenges and requirements in energy pipeline integrity management. By outlining this framework, we believe it will contribute to the advancement of machine learning applications for SCC detection and provide valuable guidance for future research and applications. This will be studied further by adding more details to demonstrate its applications, and new developments and results could be published in a separate research paper.

Author Contributions

Conceptualization, M.H. and T.Z.; methodology, T.Z, M.H. and M.C.; investigation, M.H., I.J. and S.K.; literature search, I.H., M.H., M.C. and T.Z.; writing—original draft preparation, M.H. and T.Z.; writing—review and editing, T.Z., M.H. and I.J.; supervision, T.Z. All authors have read and agreed to the published version of the manuscript.

Funding

This research received no external funding.

Data Availability Statement

There is no new data created associated with this research.

Conflicts of Interest

Author Intizar Hussain was employed by the company AMCO Integrity Pty Ltd., Australia. The remaining authors declare that the research was conducted in the absence of any commercial or financial relationships that could be construed as a potential conflict of interest.

Appendix A

Table A1. Summary of and discussion on the 28 searched articles.
Table A1. Summary of and discussion on the 28 searched articles.
Author NamesReference No.YearBrief DetailsComments
Al-Sabaeei et al.[]2023A systematic review highlights the complexity and effectiveness of ML methods in predicting pipeline failures, emphasizing factors such as dataset variations, data sources, and model complexity. It underscores the success of ANNs, SVMs, and HML in detecting defects, focusing on corrosion while also identifying a need for more diverse research on other failure types.
  • Primarily focuses on ANNs and support vector machines (SVMs). However, this paper does not provide a detailed discussion of data reliability and quality issues.
  • Does not present any real examples from the field.
Ma et al.[]2023A novel hybrid approach is presented to effectively estimate the burst pressure of corroded pipelines. It incorporates a feature space with physical importance and a fusion mechanism that combines empirical formula and collective learning. The suggested model, which uses the light gradient-boosting machine, exhibits better interpretability through feature importance analysis.
  • Only considers the size of corrosion defects but not their shapes or locations.
  • The dataset used to train and test the model is relatively small, and it does not include many high-strength pipelines.
  • The model was only validated based on laboratory data, and it is not clear how well it would perform with in-service pipelines.
  • Finally, there is no discussion on the limitations of the proposed method.
Alamri A. H.[]2022This review summarizes the current state of ML applications in SCC for risk assessment. It identifies existing knowledge gaps, discusses challenges, and outlines future perspectives on utilizing ML and AI in corrosion risk assessment.
  • Discusses machine learning techniques and their applications on how to perform a risk assessment to review SCC. However, it does not present any real field examples or case studies that show factual applications of machine learning in detecting SCC in oil and gas pipelines.
Liu and Bao[]2022Explores the application of ML in automated pipeline condition assessment, leveraging advanced sensing technologies to analyze routine operations, NDT, and computer vision data.
  • Does not provide a comprehensive overview of different types of ML algorithms that can be used for automated pipeline condition assessment.
  • Does not discuss the challenges of implementing machine learning algorithms in real-world pipeline systems.
Soomro et al.[]2022Emphasizes the limitations of existing probabilistic models; this research advocates for Bayesian network approaches, offering insights, methodologies, and dataset considerations for risk analysis in evaluating corroded hydrocarbon pipelines.
  • Could provide more specific guidance on how to apply Bayesian modeling to real-world pipeline integrity assessment problems; however, it is not discussed in this paper.
  • Does not discuss the limitations of Bayesian modeling, such as its sensitivity to prior assumptions.
  • No comparison and contrast of Bayesian modeling with other approaches to pipeline integrity assessment.
Soomro et al.[]2022Emphasizes the emerging role of machine learning in predicting pipeline corrosion, mainly through hybrid models like ANNs and SVMs, while also addressing current research gaps and proposing future directions for enhancing accuracy and validation in this evolving field.
  • Discusses different data sources including field data, simulation data, and experimental data. Field data are the most commonly used type of data, but they can be difficult to collect and are often noisy and incomplete. Simulation data and experimental data are more controlled, but they may not be representative of real-world conditions.
Coelho et al.[]2022This study emphasizes that localized corrosion and inhibition efficiency prediction is recommended, requiring large, high-quality training data and collaboration for systematic ML integration into the corrosion community.
  • Focuses on ML applications to electrochemical corrosion, but there is no discussion on the application of ML to other types of corrosion such as SCC.
  • Discusses the potential of using ML to predict the remaining useful life of corroding structures but does not discuss how to develop and validate ML models.
Wasim and Djukic[]2022This review includes an analysis of monitoring tools; models for corrosion prevention, prediction, failure occurrence, and remaining life; and insights into external corrosion management, reliability-based and risk-based models, and integrity assessment using machine learning and fuzzy logic approaches.
  • Provides a general overview; however, this work does not present any real work examples that illustrate the real-world impact of this type of corrosion.
Khakzad et al.[]2022Using a Bayesian network and an empirical corrosion simulation model, this research estimates corrosion rates based on factors like pipe diameter and flow conditions, subsequently converting these predictions into a distribution of failure probabilities.
  • Focuses on predicting the distribution of corrosion rates in oil pipelines but does not adequately address the uncertainties associated with these predictions. It employs corrosion depth growth rate relationships to convert corrosion rate distribution into a failure probability distribution. However, the validity and accuracy of these relationships are not thoroughly examined.
Seghier et al.[]2022Presents a robust ensemble learning approach for accurate internal corrosion rate prediction in oil and gas pipelines, utilizing four models: random forest, adaptive boosting, gradient boosting regression tree, and extreme gradient boosting.
  • This study does not validate the performance of the ensemble learning models with real-world data from operating oil and gas pipelines.
  • This study only considers eight factors that affect internal corrosion rates. Other factors, such as the type of oil or gas being transported, the flow rate, and the presence of bacteria, could also have a significant impact on internal corrosion rates.
Soomro et al.[]2021This study proposes ML-based algorithms to estimate the probability of failure, leveraging extensive simulations to generate a rich dataset for comprehensive validation and providing insights into improved reliability assessment in the industry.
  • Proposes a deep learning-based reliability model for oil and gas pipelines subjected to SCC but does not adequately address the challenges of data availability and quality.
  • Does not provide a detailed discussion on data pre-processing and feature engineering techniques, which are crucial to optimizing deep learning model performance.
Sheikh et al.[]2021Employing a hybrid approach integrating machine learning techniques, this research successfully predicts corrosion severity levels with high accuracy based on distinct features extracted from acquired acoustic emission data.
  • Does not adequately address the selection of relevant AE features for the ML model.
  • Does not discuss the potential issue of data imbalance in the AE dataset.
Rachman et al.[]2021Explores the integration of ML in pipeline integrity management (PIM). This review covers ML applications across PIM elements such as inspection, monitoring, maintenance, and analysis techniques and addresses current challenges while also highlighting future research opportunities.
  • Does not examine how ML can be effectively integrated into existing PIM workflows.
  • Mentions the potential of ML to enhance PIM decision making but does not fully explore the specific ways in which ML could transform decision-making processes.
  • This review is not focused on condition assessment based on SCC.
Reddy et al.[]2021Emphasizing the importance of early detection and prevention, this review explores sensor technologies employing physical and electrochemical techniques, discussing their recent developments, sensitivity, selectivity, and standard inspection methods for corrosion monitoring.
  • There are a variety of different corrosion detection methods in use today, but this paper lacks guidance on how these methods should be used. This can lead to confusion and inconsistencies in corrosion detection results.
Ossai, C. I.[]2020This study uses a data-driven methodology to estimate increased corrosion defect depth (CDD) in oil and gas pipelines using a subspace clustering neural network (SSCN) and particle swarm optimization (PSO).
  • Utilizes a feed-forward multi-layer neural network (FF-MLNN) to model corrosion defects and predict leak and burst failures in aged pipelines; however, it does not provide a detailed explanation of the process for selecting and validating the input parameters used for the FF-MLNN.
Jiang, P.[]2018This thesis addresses the growing global demand for risk analysis in corrosion- and SCC-related failure events. It introduces an innovative method utilizing machine learning, including ensemble methods and support vector machines (SVMs) for automatic risk analysis.
  • Does not provide validation of the ML model using real-world corrosion or SCC data.
Ratnayake and Antosz[]2017Presents a novel approach to risk-based maintenance (RBM) analysis using fuzzy logic. The proposed approach extends the traditional RBM framework by incorporating fuzzy sets to represent the uncertainty associated with risk factors.
  • Lacks a clear explanation of how to use the fuzzy logic approach. This makes it difficult for readers to implement the approach and to understand its strengths and weaknesses.
  • Does not provide any empirical evidence to support its claims.
Aljaroudi et al.[]2016Addresses the critical issue of offshore pipeline leak-detection system failures, emphasizing their potential operational and environmental consequences. Introduces a risk-based assessment methodology to evaluate system integrity, quantify associated risks, and guide decision-makers in determining appropriate preventive measures based on an acceptable risk threshold.
  • A risk-based assessment framework is proposed for offshore crude oil pipelines, but this paper does not provide a detailed explanation of the process for selecting and validating the input parameters used in the framework.
  • This work relies mainly on historical data to inform the risk-based assessment, but it does not adequately address the potential impact of data uncertainty and variability on the assessment’s accuracy.
Hasan, A.[]2016Introduces a risk-based security management method utilizing an analytic hierarchy process (AHP) model to assess the likelihood of pilferage in different pipeline sections, aiding in prioritizing security measures for effective prevention.
  • Proposes a risk-based model for assessing the security of cross-country oil and gas pipelines but does not provide a detailed discussion of the model’s scope and limitations.
Guo et al.[]2016Introduces a robust risk evaluation method utilizing a fuzzy Petri net (FPN) model to assess potential hazards in long-distance oil and gas transportation pipelines.
  • The proposed model does not provide a detailed explanation of the process for selecting and validating the fuzzy membership functions used in the FPN model.
Parvizsedghy and Zayed[]2016This work employs a neuro-fuzzy technique; the study develops a model utilizing historical data to predict and assess the financial consequences of potential failures, offering an 80% accurate tool for practitioners and academics involved in the risk assessment of gas pipelines.
  • Does not provide a thorough analysis of the neuro-fuzzy model’s sensitivity to changes in input parameters and its robustness to variations in pipeline conditions and failure scenarios.
Zhou et al.[]2016Provides an analytical model based on fuzzy logic to determine the probability of corrosion-related issues in energy pipelines, considering corrosion cracking and thinning to be important variables. This model offers important insights into corrosion failure likelihood by considering variables like inspection efficacy and timing.
  • Does not provide a detailed explanation of the fuzzy logic approach used in the work, which makes it difficult for readers to understand how the method was implemented and assess its validity.
Lu et al.[]2015This study offers a new method of assessing the possible risks related to natural gas pipeline leaks. The approach makes use of a risk matrix in addition to a bowtie model.
  • This work does not provide a detailed description of the fuzzy method used to calculate failure probabilities.
  • This work does not discuss the limitations of the bowtie model, and finally, there is no real-world case study of a natural gas pipeline failure that can verify the analysis.
Zhou et al.[]2015Provides a novel strategy for estimating the service time of subterranean gas pipelines before corroding under the cyclically loading condition. The methodology employs cumulative damage rates, models corrosion defect depths as an exponential function of elapsed time, and computes remaining life by using an iterative approach.
  • Does not provide any experimental data or field data to validate the proposed method.
De Masi et al.[]2015Addresses the growing challenge of maintaining the integrity of hydrocarbon pipelines over long distances because of aging plants and components in the oil and gas industry. By leveraging an ensemble of artificial neural networks (ANNs), the proposed ML approach demonstrates promising results in predicting the complex evolution of corrosion, outperforming traditional deterministic models and single-ANN models.
  • Proposes an ML approach for corrosion assessment in subsea pipelines but does not provide a detailed explanation of how the input data was selected or used.
El-Abbasy et al.[]2015Proposes a condition assessment model and uses both an analytic network process and a Monte Carlo simulation to consider the uncertainty of factors affecting pipeline conditions and the interdependency relationships between them.
  • Does not discuss the limitations of the model used.
  • Also, there is not any validation of the model using real field data.
De Masi et al.[]2014Highlights the role of reliable corrosion predictions in pipeline integrity management, reducing economic impact, and preventing environmental damage.
  • Only a small dataset of real field data is used to train the neural network. Given the size of the dataset, this limits the accuracy and generalizability of the model.
  • Also, the authors do not validate the model on a separate dataset to assess its performance on unseen data.
Ismail et al.[]2011Explores SCC in austenitic stainless steel in high-temperature aquatic surroundings, employing fact-based techniques such as classical statistics, machine learning, and fuzzy logic. The decision tree approach was found to be highly effective, demonstrating superior performance and intelligibility in addressing the investigated problem.
  • Does not discuss the limitations of the model developed.
  • There is no discussion on how the model would handle missing data or how it would be affected by changes in the underlying road network.

References

  1. Overholt, M. The Importance of Oil and Gas in Today’s Economy. Tiger Gen. 2016. Available online: https://www.tigergeneral.com/the-importance-of-oil-and-gas-in-today-s-economy/ (accessed on 2 July 2023).
  2. Roberge, P.R. Handbook of Corrosion Engineering; McGraw-Hill Education: Chicago, IL, USA, 2019. [Google Scholar]
  3. Parkins, R.N. A review of stress corrosion cracking of high pressure gas pipelines. In Proceedings of the CORROSION 2000, Orlando, FL, USA, 26–31 March 2000; OnePetro: Richardson, TX, USA, 2000. [Google Scholar]
  4. Hussain, M.; Zhang, T. Potential of Big Data analytics for energy pipeline integrity management. Corros. Manag. 2023, 2023, 31–33. [Google Scholar]
  5. Koch, G.H.; Brongers, M.P.; Thompson, N.G.; Virmani, Y.P.; Payer, J.H. Corrosion Cost and Preventive Strategies in the United States; Federal Highway Administration: Washington, DC, USA, 2002. [Google Scholar]
  6. Gupta, N.K.; Verma, C.; Salghi, R.; Lgaz, H.; Mukherjee, A.; Quraishi, M. New phosphonate based corrosion inhibitors for mild steel in hydrochloric acid useful for industrial pickling processes: Experimental and theoretical approach. New J. Chem. 2017, 41, 13114–13129. [Google Scholar] [CrossRef]
  7. Dublin. Global Corrosion Monitoring Strategic Business Report 2023: Rising Corrosion Costs in Oil and Gas Production Industries Augments Demand for Corrosion Monitoring Solutions. 23 March 2023. Source: Research and Markets. Available online: https://www.globenewswire.com/en/news-release/2023/03/23/2633526/28124/en/Global-Corrosion-Monitoring-Strategic-Business-Report-2023-Rising-Corrosion-Costs-in-Oil-and-Gas-Production-Industries-Augments-Demand-for-Corrosion-Monitoring-Solutions.html (accessed on 2 July 2023).
  8. Wei, X.; Fu, D.; Chen, M.; Wu, W.; Wu, D.; Liu, C. Data mining to effect of key alloying elements on corrosion resistance of low alloy steels in Sanya seawater environment. J. Mater. Sci. Technol. 2021, 64, 222–232. [Google Scholar] [CrossRef]
  9. Völker, C.; Kruschwitz, S.; Ebell, G. A machine learning-based data fusion approach for improved corrosion testing. Surv. Geophys. 2020, 41, 531–548. [Google Scholar] [CrossRef]
  10. Coelho, L.B.; Zhang, D.; Van Ingelgem, Y.; Steckelmacher, D.; Nowé, A.; Terryn, H. Reviewing machine learning of corrosion prediction in a data-oriented perspective. Npj Mater. Degrad. 2022, 6, 8. [Google Scholar] [CrossRef]
  11. Chen, W. Modeling and prediction of stress corrosion cracking of pipeline steels. In Trends in Oil and Gas Corrosion Research and Technologies; Elsevier: Amsterdam, The Netherlands, 2017; pp. 707–748. [Google Scholar]
  12. Khalifeh, A. Stress Corrosion Cracking Behavior of Materials; IntechOpen: London, UK, 2020. [Google Scholar]
  13. Alamri, A.H. Application of machine learning to stress corrosion cracking risk assessment. Egypt. J. Pet. 2022, 31, 11–21. [Google Scholar] [CrossRef]
  14. Jiang, P. Machine Learning Methods for Corrosion and Stress Corrosion Cracking Risk Analysis of Engineered Systems. Ph.D. Thesis, Science Department, The University of New South Wales, Sydney, Australia, 2018. [Google Scholar]
  15. Ren, C.-Y.; Qiao, W.; Tian, X. Natural gas pipeline corrosion rate prediction model based on BP neural network. In Proceedings of the Fuzzy Engineering and Operations Research, Babolsar, Iran, 25–26 October 2012; Springer: Berlin/Heidelberg, Germany, 2012; pp. 449–455. [Google Scholar]
  16. Soomro, A.A.; Mokhtar, A.A.; Kurnia, J.C.; Lashari, N.; Lu, H.; Sambo, C. Integrity assessment of corroded oil and gas pipelines using machine learning: A systematic review. Eng. Fail. Anal. 2022, 131, 105810. [Google Scholar] [CrossRef]
  17. Ning, J.; Zheng, Y.; Brown, B.; Young, D.; Nešić, S. A thermodynamic model for the prediction of mild steel corrosion products in an aqueous hydrogen sulfide environment. Corrosion 2015, 71, 945–960. [Google Scholar] [CrossRef]
  18. Dong, C.; Ji, Y.; Wei, X.; Xu, A.; Chen, D.; Li, N.; Kong, D.; Luo, X.; Xiao, K.; Li, X. Integrated computation of corrosion: Modelling, simulation and applications. Corros. Commun. 2021, 2, 8–23. [Google Scholar] [CrossRef]
  19. De Waard, C.; Lotz, U.; Dugstad, A. Influence of liquid flow velocity on CO2 corrosion: A semi-empirical model. In Corrosion 95: The NACE International Annual Conference and Corrosion Show; NACE International: Houston, TX, USA, 1995. [Google Scholar]
  20. Garber, J.D.; Farshad, F.; Reinhardt, J.R.; Li, H.; Yap, K.M.; Winters, R. A corrosion predictive model for use in flowline and pipeline integrity management. In Proceedings of the CORROSION 2008, New Orleans, LO, USA, 16–20 March 2008; OnePetro: Richardson, TX, USA, 2008. [Google Scholar]
  21. Lazzari, L.; Kopliku, A.; Hoxha, G.; Cabrini, M.; Pietro, P. Prediction of CO2 corrosion in oil and gas wells: Analysis of some case histories. In Proceedings of the CORROSION 98, San Diego, CA, USA, 22–27 March 1998; OnePetro: Richardson, TX, USA, 1998. [Google Scholar]
  22. Crolet, J.-L.; Bonis, M. Prediction of the risks of CO2 corrosion in oil and gas wells. In Proceedings of the Offshore Technology Conference, Houston, TX, USA, 7–10 May 1990; OnePetro: Richardson, TX, USA, 1990. [Google Scholar]
  23. Nesic, S.; Nyborg, R.; Stangeland, A.; Nordsveen, M. Mechanistic modeling for CO2 corrosion with protective iron carbonate films. In Proceedings of the CORROSION 2001, Houston, TX, USA, 11–16 March 2001; OnePetro: Richardson, TX, USA, 2001. [Google Scholar]
  24. Nesic, S.; Postlethwaite, J.; Olsen, S. An electrochemical model for prediction of corrosion of mild steel in aqueous carbon dioxide solutions. Corrosion 1996, 52, 280–294. [Google Scholar] [CrossRef]
  25. Wang, Q.; Song, Y.; Zhang, X.; Dong, L.; Xi, Y.; Zeng, D.; Liu, Q.; Zhang, H.; Zhang, Z.; Yan, R.; et al. Evolution of corrosion prediction models for oil and gas pipelines: From empirical-driven to data-driven. Eng. Fail. Anal. 2023, 146, 107097. [Google Scholar] [CrossRef]
  26. Qin, G.; Cheng, Y.F. A review on defect assessment of pipelines: Principles, numerical solutions, and applications. Int. J. Press. Vessel. Pip. 2021, 191, 104329. [Google Scholar] [CrossRef]
  27. Zakikhani, K.; Nasiri, F.; Zayed, T. A review of failure prediction models for oil and gas pipelines. J. Pipeline Syst. Eng. Pract. 2020, 11, 03119001. [Google Scholar] [CrossRef]
  28. Ngai, E.W.; Hu, Y.; Wong, Y.H.; Chen, Y.; Sun, X. The application of data mining techniques in financial fraud detection: A classification framework and an academic review of literature. Decis. Support Syst. 2011, 50, 559–569. [Google Scholar] [CrossRef]
  29. Rachman, A.; Zhang, T.; Ratnayake, R.C. Applications of machine learning in pipeline integrity management: A state-of-the-art review. Int. J. Press. Vessel. Pip. 2021, 193, 104471. [Google Scholar] [CrossRef]
  30. Tawfik, G.M.; Dila, K.A.S.; Mohamed, M.Y.F.; Tam, D.N.H.; Kien, N.D.; Ahmed, A.M.; Huy, N.T. A step by step guide for conducting a systematic review and meta-analysis with simulation data. Trop. Med. Health 2019, 47, 1–9. [Google Scholar] [CrossRef]
  31. Drucker, A.M.; Fleming, P.; Chan, A.-W. Research techniques made simple: Assessing risk of bias in systematic reviews. J. Investig. Dermatol. 2016, 136, e109–e114. [Google Scholar] [CrossRef]
  32. Seers, K. Qualitative systematic reviews: Their importance for our understanding of research relevant to pain. Br. J. Pain 2015, 9, 36–40. [Google Scholar] [CrossRef]
  33. Nguyen, T.; Gosine, R.G.; Warrian, P. A systematic review of big data analytics for oil and gas industry 4.0. IEEE Access 2020, 8, 61183–61201. [Google Scholar] [CrossRef]
  34. Sinclair, S.; Rockwell, G. Voyant-Tools (v.2.6.10). 2023. Available online: https://voyant-tools.org (accessed on 22 July 2023).
  35. Alhudithi, E. Review of voyant tools: See through your text. Lang. Learn. Technol. 2021, 25, 43–50. [Google Scholar]
  36. Yahi, S.; Bensmaili, A.; Haddad, A.; Benmohamed, M. Experimental approach to monitoring the degradation status of pipelines transporting hydrocarbons. Eur. J. Eng. Sci. Technol. 2021, 4, 34–44. [Google Scholar] [CrossRef]
  37. Xie, M.; Tian, Z. A review on pipeline integrity management utilizing in-line inspection data. Eng. Fail. Anal. 2018, 92, 222–239. [Google Scholar]
  38. Khasanova, A. Corrosion cracking under main pipelines stress. J. Phys. Conf. Ser. 2022, 2176, 012051. [Google Scholar] [CrossRef]
  39. Leis, B.; Eiber, R. Stress-corrosion cracking on gas-transmission pipelines: History, causes, and mitigation. In Proceedings of the First International Business Conference on Onshore Pipelines, Berlin, Germany, 8–9 December 1997. [Google Scholar]
  40. Wright, R.F.; Ziomek-Moroz, M.; Ohodnicki, P.R. Fe thin film coated optics for monitoring internal corrosion in natural gas pipelines. In Proceedings of the CORROSION 2018, Phoenix, AZ, USA, 15–19 April 2018. [Google Scholar]
  41. Wright, R.F.; Lu, P.; Devkota, J.; Lu, F.; Ziomek-Moroz, M.; Ohodnicki, P.R., Jr. Corrosion sensors for structural health monitoring of oil and natural gas infrastructure: A review. Sensors 2019, 19, 3964. [Google Scholar] [CrossRef]
  42. Baboian, R. Corrosion Tests and Standards: Application and Interpretation; ASTM International: Washington, DC, USA, 2005; Volume 20. [Google Scholar]
  43. Hussain, M.; Hussain, I.; Hussain, A.; Kousar, S. Failure due to Cl-SCC of austenitic stainless steels. Mater. Perform. 2019, 58, 42–45. [Google Scholar]
  44. Hussain, M.; Zhang, T.; Khan, S.; Hassan, N. Stress corrosion cracking is a threat to pipeline integrity management. In Proceedings of the Corrosion and Prevention Conference, Perth, Australia, 24–27 November 2020; Available online: https://www.researchgate.net/publication/344781593 (accessed on 23 July 2023).
  45. Galvão, T.L.; Novell-Leruth, G.; Kuznetsova, A.; Tedim, J.O.; Gomes, J.R. Elucidating structure–property relationships in aluminum alloy corrosion inhibitors by machine learning. J. Phys. Chem. C 2020, 124, 5624–5635. [Google Scholar] [CrossRef]
  46. Jamil, I.; Bano, H.; Castano, J.G.; Mahmood, A. Characterization of atmospheric corrosion near the coastal areas of Arabian sea. Mater. Corros. 2018, 69, 898–907. [Google Scholar] [CrossRef]
  47. Shabarchin, O.; Tesfamariam, S. Internal corrosion hazard assessment of oil & gas pipelines using Bayesian belief network model. J. Loss Prev. Process Ind. 2016, 40, 479–495. [Google Scholar]
  48. Li, X.; Zhang, D.; Liu, Z.; Li, Z.; Du, C.; Dong, C. Materials science: Share corrosion data. Nature 2015, 527, 441–442. [Google Scholar] [CrossRef] [PubMed]
  49. Canadian Energy Pipeline Association. Stress Corrosion Cracking: Recommended Practices, 2nd ed.; An Industry Learding Document Detailing the Management of Transgranular SCC; Cadanian Energy Pipeline Association: Calgary, AB, Canada, 2007. [Google Scholar]
  50. ROSEN. The Framework You Can Trust—A Reasoned and Systematic Approach to Crack Management. 21 September 2017. Available online: https://www.rosen-group.com/global/company/insight/news/2017/The-Framework-you-can-trust.html (accessed on 2 August 2023).
  51. Alexander, R.; Altamirano, M.; Batdorj, S.; Brooks, M.; Brun, P.; Del Angel, A.; de la Rosa, A.; Brewer, C.; Deible, M. System for corrosion inspection and monitoring. Ind. Syst. Eng. Rev. 2016, 4, 82–87. [Google Scholar] [CrossRef]
  52. Coleman, G.A. Self excited eddy currents for the detection of SCC. In Proceedings of the International Pipeline Conference, Atlanta, Georgia, 22–27 July 2008; pp. 463–469. [Google Scholar]
  53. Butusova, Y.N.; Mishakin, V.; Kachanov, M. On monitoring the incubation stage of stress corrosion cracking in steel by the eddy current method. Int. J. Eng. Sci. 2020, 148, 103212. [Google Scholar] [CrossRef]
  54. Abubakar, S.A.; Mori, S.; Sumner, J. A review of factors affecting SCC initiation and propagation in pipeline carbon steels. Metals 2022, 12, 1397. [Google Scholar] [CrossRef]
  55. Heselmans, J.; Hladky, K.; Holdefer, M.; Wessels, R. New corrosion monitoring probe combines ER, LPR, HDA, floating B-constant, electrochemical noise and conductivity measurements. In Proceedings of the NACE CORROSION, Orlando, FL, USA, 17–21 March 2013. [Google Scholar]
  56. ElBatanouny, M.K.; Mangual, J.; Ziehl, P.H.; Matta, F. Early corrosion detection in prestressed concrete girders using acoustic emission. J. Mater. Civ. Eng. 2014, 26, 504–511. [Google Scholar] [CrossRef]
  57. Parlak, B.O.; Yavasoglu, H.A. A comprehensive analysis of in-line inspection tools and technologies for steel oil and gas pipelines. Sustainability 2023, 15, 2783. [Google Scholar] [CrossRef]
  58. Culbertson, D.L. Use of intelligent pigs to detect stress corrosion cracking in gas pipelines. In Proceedings of the NACE CORROSION, Denver, CO, USA, 24–29 March 1996. [Google Scholar]
  59. Lowe, A.; Eren, H.; Tan, Y.-J.; Kinsella, B.; Bailey, S. Continuous corrosion rate measurement by noise resistance calculation. IEEE Trans. Instrum. Meas. 2001, 50, 1059–1065. [Google Scholar] [CrossRef]
  60. Calabrese, L.; Proverbio, E. A review on the applications of acoustic emission technique in the study of stress corrosion cracking. Corros. Mater. Degrad. 2020, 2, 1–30. [Google Scholar] [CrossRef]
  61. Yang, H. Improvement of Acoustic Emission Technology for Stress Corrosion Cracking; Brunel University London: London, UK, 2023. [Google Scholar]
  62. Zhang, Y. Electric and Magnetic Contributions and Defect Interactions in Remote Field Eddy Current Techniques; Queen’s University at Kingston: Kingston, ON, Canada, 1997. [Google Scholar]
  63. Farhangdoust, S.; Mehrabi, A. Health monitoring of closure joints in accelerated bridge construction: A review of non-destructive testing application. J. Adv. Concr. Technol. 2019, 17, 381–404. [Google Scholar] [CrossRef]
  64. Groysman, A. Nondestructive Testing and Corrosion Monitoring. In Non-Destructive Evaluation of Corrosion and Corrosion-Assisted Cracking; Wiley: Hoboken, NJ, USA, 2019; pp. 261–409. [Google Scholar]
  65. Dwivedi, S.K.; Vishwakarma, M.; Soni, A. Advances and researches on non destructive testing: A review. Mater. Today Proc. 2018, 5, 3690–3698. [Google Scholar] [CrossRef]
  66. Beuker, T.; Alers, R.; Brown, B.; Alers, G. SCC detection and coating disbondment detection improvements using the high resolution EMAT ILI-technology. In Proceedings of the International Pipeline Conference, San Diego, CA, USA, 1–4 August 2004. [Google Scholar]
  67. Aanes, M.; Haas, M.; Andersen, K.K.; Talberg, A.S. Inline-inspection crack detection for gas pipelines using a novel technology. In Proceedings of the International Pipeline Conference, Alberta, CA, USA, 26–30 September 2022; American Society of Mechanical Engineers: New York, NY, USA, 2022. [Google Scholar]
  68. Yang, Z.; Kan, B.; Li, J.; Su, Y.; Qiao, L. Hydrostatic pressure effects on stress corrosion cracking of X70 pipeline steel in a simulated deep-sea environment. Int. J. Hydrogen Energy 2017, 42, 27446–27457. [Google Scholar] [CrossRef]
  69. Beavers, J.A.; Jaske, C.E. Near-neutral pH SCC of pipelines: Effects of pressure fluctuations on crack propagation. In Proceedings of the NACE CORROSION, San Diego, CA, USA, 22–27 March 1998. [Google Scholar]
  70. Niaz, U.; Hussain, M. The threat to pipeline integrity from soil corrosion. Corros. Manag. 2021, 25–27. [Google Scholar] [CrossRef]
  71. Dral, P.O.; von Lilienfeld, O.A.; Thiel, W. Machine learning of parameters for accurate semiempirical quantum chemical calculations. J. Chem. Theory Comput. 2015, 11, 2120–2125. [Google Scholar] [CrossRef]
  72. Ser, C.T.; Žuvela, P.; Wong, M.W. Prediction of corrosion inhibition efficiency of pyridines and quinolines on an iron surface using machine learning-powered quantitative structure-property relationships. Appl. Surf. Sci. 2020, 512, 145612. [Google Scholar] [CrossRef]
  73. Hussain, M.; Zhang, T.; Naseer, M.S.; Hussain, I. Impact of COVID-19 and needs of digital transformation to protect assets from corrosion. Corros. Manag. 2022, 2022, 31–33. [Google Scholar] [CrossRef]
  74. Michie, D.; Spiegelhalter, D.J.; Taylor, C.C.; Campbell, J. Machine Learning, Neural and Statistical Classification; Ellis Horwood: Los Angeles, CA, USA, 1995. [Google Scholar]
  75. Ayodele, T.O. Machine learning overview. New Adv. Mach. Learn. 2010, 2, 9–18. [Google Scholar]
  76. Chen, A.; Zhang, X.; Zhou, Z. Machine learning: Accelerating materials development for energy storage and conversion. InfoMat 2020, 2, 553–576. [Google Scholar] [CrossRef]
  77. Liu, Y.; Guo, B.; Zou, X.; Li, Y.; Shi, S. Machine learning assisted materials design and discovery for rechargeable batteries. Energy Storage Mater. 2020, 31, 434–450. [Google Scholar] [CrossRef]
  78. Luo, Z.; Yang, X.; Wang, Y.; Liu, W.; Liu, S.; Zhu, Y.; Huang, Z.; Zhang, H.; Dou, S.; Xu, J. A survey of artificial intelligence techniques applied in energy storage materials R&D. Front. Energy Res. 2020, 8, 116. [Google Scholar]
  79. Gao, T.; Lu, W. Machine learning toward advanced energy storage devices and systems. Iscience 2021, 24, 101936. [Google Scholar] [CrossRef]
  80. Salian, I. Supervize Me: What’s the Difference between Supervised, Unsupervised, Semi-Supervised and Reinforcement Learning? Nvidia. 2 August 2018. Available online: https://blogs.nvidia.com/blog/supervised-unsupervised-learning/ (accessed on 2 August 2023).
  81. Soomro, A.A.; Mokhtar, A.A.; Kurnia, J.C.; Lu, H. Deep learning-based reliability model for oil and gas pipeline subjected to stress corrosion cracking: A review and concept. J. Hunan Univ. Nat. Sci. 2021, 48, 189–198. [Google Scholar]
  82. Li, R.; Verhagen, W.J.; Curran, R. A comparative study of data-driven prognostic approaches: Stochastic and statistical models. In Proceedings of the 2018 IEEE International Conference on Prognostics and Health Management (ICPHM), Seattle, WA, USA, 11–13 June 2018. [Google Scholar]
  83. Zhang, Y.; Xiong, R.; He, H.; Liu, Z. A LSTM-RNN method for the lithuim-ion battery remaining useful life prediction. In Proceedings of the 2017 Prognostics and System Health Management Conference (PHM-Harbin), Harbin, China, 9–12 July 2017. [Google Scholar]
  84. Li, X.; Zhang, W.; Ding, Q. Deep learning-based remaining useful life estimation of bearings using multi-scale feature extraction. Reliab. Eng. Syst. Saf. 2019, 182, 208–218. [Google Scholar] [CrossRef]
  85. Fentaye, A.D.; Ul-Haq Gilani, S.I.; Baheta, A.T.; Li, Y.-G. Performance-based fault diagnosis of a gas turbine engine using an integrated support vector machine and artificial neural network method. Proc. Inst. Mech. Eng. Part A J. Power Energy 2019, 233, 786–802. [Google Scholar] [CrossRef]
  86. Chang, H.-H.; Liu, L.; Yi, Y. Deep echo state Q-network (DEQN) and its application in dynamic spectrum sharing for 5G and beyond. IEEE Trans. Neural Netw. Learn. Syst. 2020, 33, 929–939. [Google Scholar] [CrossRef]
  87. School of Information, University of California, Berkeley. What Is Machine Learning (ML)? 26 June 2020. Available online: https://ischoolonline.berkeley.edu/blog/what-is-machine-learning/ (accessed on 2 August 2023).
  88. Cai, J.; Cottis, R.; Lyon, S. Phenomenological modelling of atmospheric corrosion using an artificial neural network. Corros. Sci. 1999, 41, 2001–2030. [Google Scholar] [CrossRef]
  89. Cheng, Y.; Huang, W.; Zhou, C. Artificial neural network technology for the data processing of on-line corrosion fatigue crack growth monitoring. Int. J. Press. Vessel. Pip. 1999, 76, 113–116. [Google Scholar] [CrossRef]
  90. Abbas, M.H.; Norman, R.; Charles, A. Neural network modelling of high pressure CO2 corrosion in pipeline steels. Process Saf. Environ. Prot. 2018, 119, 36–45. [Google Scholar] [CrossRef]
  91. Arzaghi, E.; Abbassi, R.; Garaniya, V.; Binns, J.; Chin, C.; Khakzad, N.; Reniers, G. Developing a dynamic model for pitting and corrosion-fatigue damage of subsea pipelines. Ocean. Eng. 2018, 150, 391–396. [Google Scholar] [CrossRef]
  92. De Masi, G.; Vichi, R.; Gentile, M.; Bruschi, R.; Gabetta, G. A neural network predictive model of pipeline internal corrosion profile. In Proceedings of the 1st International Conference on Systems Informatics, Modeling and Simulation, Cambridge, UK, 26–28 March 2014. [Google Scholar]
  93. Askari, M.; Aliofkhazraei, M.; Ghaffari, S.; Hajizadeh, A. Film former corrosion inhibitors for oil and gas pipelines—A technical review. J. Nat. Gas Sci. Eng. 2018, 58, 92–114. [Google Scholar] [CrossRef]
  94. Cheng, A.; Chen, N.-Z. Corrosion fatigue crack growth modelling for subsea pipeline steels. Ocean. Eng. 2017, 142, 10–19. [Google Scholar] [CrossRef]
  95. Dann, M.R.; Maes, M.A. Stochastic corrosion growth modeling for pipelines using mass inspection data. Reliab. Eng. Syst. Saf. 2018, 180, 245–254. [Google Scholar] [CrossRef]
  96. Velázquez, J.; Cruz-Ramirez, J.; Valor, A.; Venegas, V.; Caleyo, F.; Hallen, J. Modeling localized corrosion of pipeline steels in oilfield produced water environments. Eng. Fail. Anal. 2017, 79, 216–231. [Google Scholar] [CrossRef]
  97. Jančíková, Z.; Zimný, O.; Koštial, P. Prediction of metal corrosion by neural networks. Metalurgija 2013, 52, 379–381. [Google Scholar]
  98. Kenny, E.D.; Paredes, R.S.; de Lacerda, L.A.; Sica, Y.C.; de Souza, G.P.; Lázaris, J. Artificial neural network corrosion modeling for metals in an equatorial climate. Corros. Sci. 2009, 51, 2266–2278. [Google Scholar] [CrossRef]
  99. Ossai, C.I. A data-driven machine learning approach for corrosion risk assessment—A comparative study. Big Data Cogn. Comput. 2019, 3, 28. [Google Scholar] [CrossRef]
  100. Bhandari, J.; Khan, F.; Abbassi, R.; Garaniya, V.; Ojeda, R. Modelling of pitting corrosion in marine and offshore steel structures–A technical review. J. Loss Prev. Process Ind. 2015, 37, 39–62. [Google Scholar] [CrossRef]
  101. Wu, K.-Y.; Mosleh, A. Effect of temporal variability of operating parameters in corrosion modelling for natural gas pipelines subject to uniform corrosion. J. Nat. Gas Sci. Eng. 2019, 69, 102930. [Google Scholar] [CrossRef]
  102. Keshtegar, B.; Seghier, M.E.A.B.; Zhu, S.-P.; Abbassi, R.; Trung, N.-T. Reliability analysis of corroded pipelines: Novel adaptive conjugate first order reliability method. J. Loss Prev. Process Ind. 2019, 62, 103986. [Google Scholar] [CrossRef]
  103. Liu, X.; Zheng, J.; Fu, J.; Ji, J.; Chen, G. Multi-level optimization of maintenance plan for natural gas pipeline systems subject to external corrosion. J. Nat. Gas Sci. Eng. 2018, 50, 64–73. [Google Scholar] [CrossRef]
  104. Zelmati, D.; Bouledroua, O.; Hafsi, Z.; Djukic, M.B. Probabilistic analysis of corroded pipeline under localized corrosion defects based on the intelligent inspection tool. Eng. Fail. Anal. 2020, 115, 104683. [Google Scholar] [CrossRef]
  105. Muthanna, B.G.N.; Bouledroua, O.; Meriem-Benziane, M.; Setvati, M.R.; Djukic, M.B. Assessment of corroded API 5L X52 pipe elbow using a modified failure assessment diagram. Int. J. Press. Vessel. Pip. 2021, 190, 104291. [Google Scholar] [CrossRef]
  106. Ben Seghier, M.e.A.; Bettayeb, M.; Correia, J.; De Jesus, A.; Calçada, R. Structural reliability of corroded pipeline using the so-called Separable Monte Carlo method. J. Strain Anal. Eng. Des. 2018, 53, 730–737. [Google Scholar] [CrossRef]
  107. Qin, G.; Cheng, Y.F. Failure pressure prediction by defect assessment and finite element modelling on natural gas pipelines under cyclic loading. J. Nat. Gas Sci. Eng. 2020, 81, 103445. [Google Scholar] [CrossRef]
  108. Seghier, M.E.A.B.; Höche, D.; Zheludkevich, M. Prediction of the internal corrosion rate for oil and gas pipeline: Implementation of ensemble learning techniques. J. Nat. Gas Sci. Eng. 2022, 99, 104425. [Google Scholar] [CrossRef]
  109. Reddy, M.S.B.; Ponnamma, D.; Sadasivuni, K.K.; Aich, S.; Kailasa, S.; Parangusan, H.; Ibrahim, M.; Eldeib, S.; Shehata, O.; Ismail, M. Sensors in advancing the capabilities of corrosion detection: A review. Sens. Actuators A Phys. 2021, 332, 113086. [Google Scholar] [CrossRef]
  110. Wang, F.; Wang, F.; He, H. Parametric electrochemical deposition of controllable morphology of copper micro-columns. J. Electrochem. Soc. 2016, 163, E322. [Google Scholar] [CrossRef]
  111. Muhlbauer, W.K. Pipeline Risk Management Manual: Ideas, Techniques, and Resources; Elsevier: Amsterdam, The Netherlands, 2004. [Google Scholar]
  112. Cai, J.; Jiang, X.; Lodewijks, G.; Pei, Z.; Wu, W. Residual ultimate strength of damaged seamless metallic pipelines with combined dent and metal loss. Mar. Struct. 2018, 61, 188–201. [Google Scholar] [CrossRef]
  113. Arumugam, T.; Karuppanan, S.; Ovinis, M. Residual strength analysis of pipeline with circumferential groove corrosion subjected to internal pressure. Mater. Today Proc. 2020, 29, 88–93. [Google Scholar] [CrossRef]
  114. Guo, Y.; Meng, X.; Wang, D.; Meng, T.; Liu, S.; He, R. Comprehensive risk evaluation of long-distance oil and gas transportation pipelines using a fuzzy Petri net model. J. Nat. Gas Sci. Eng. 2016, 33, 18–29. [Google Scholar] [CrossRef]
  115. Mai, W.; Soghrati, S. A phase field model for simulating the stress corrosion cracking initiated from pits. Corros. Sci. 2017, 125, 87–98. [Google Scholar] [CrossRef]
  116. Taylor, C.D.; Tossey, B.M. High temperature oxidation of corrosion resistant alloys from machine learning. Npj Mater. Degrad. 2021, 5, 38. [Google Scholar] [CrossRef]
  117. Kong, L.-W.; Fan, H.-W.; Grebogi, C.; Lai, Y.-C. Machine learning prediction of critical transition and system collapse. Phys. Rev. Res. 2021, 3, 013090. [Google Scholar] [CrossRef]
  118. Cha, Y.J.; Choi, W.; Suh, G.; Mahmoudkhani, S.; Büyüköztürk, O. Autonomous structural visual inspection using region-based deep learning for detecting multiple damage types. Comput.-Aided Civ. Infrastruct. Eng. 2018, 33, 731–747. [Google Scholar] [CrossRef]
  119. Gao, Y.; Mosalam, K.M. Deep transfer learning for image-based structural damage recognition. Comput.-Aided Civ. Infrastruct. Eng. 2018, 33, 748–768. [Google Scholar] [CrossRef]
  120. Chatterjee, S.; Sarkar, S.; Hore, S.; Dey, N.; Ashour, A.S.; Balas, V.E. Particle swarm optimization trained neural network for structural failure prediction of multistoried RC buildings. Neural Comput. Appl. 2017, 28, 2005–2016. [Google Scholar] [CrossRef]
  121. Lu, Q.; Parlikad, A.K.; Woodall, P.; Don Ranasinghe, G.; Xie, X.; Liang, Z.; Konstantinou, E.; Heaton, J.; Schooling, J. Developing a digital twin at building and city levels: Case study of West Cambridge campus. J. Manag. Eng. 2020, 36, 05020004. [Google Scholar] [CrossRef]
  122. Liu, M.; Fang, S.; Dong, H.; Xu, C. Review of digital twin about concepts, technologies, and industrial applications. J. Manuf. Syst. 2021, 58, 346–361. [Google Scholar] [CrossRef]
  123. Aljaroudi, A.; Khan, F.; Akinturk, A.; Haddara, M.; Thodi, P. Risk-based assessment of offshore crude oil pipelines and condition-monitoring systems. J. Pipeline Eng. 2016, 15, 57. [Google Scholar]
  124. Hasan, A. Security of cross-country oil and gas pipelines: A risk-based model. J. Pipeline Syst. Eng. Pract. 2016, 7, 04016006. [Google Scholar] [CrossRef]
  125. Lu, L.; Liang, W.; Zhang, L.; Zhang, H.; Lu, Z.; Shan, J. A comprehensive risk evaluation method for natural gas pipelines by combining a risk matrix with a bow-tie model. J. Nat. Gas Sci. Eng. 2015, 25, 124–133. [Google Scholar] [CrossRef]
  126. Kabir, G.; Sadiq, R.; Tesfamariam, S. A fuzzy Bayesian belief network for safety assessment of oil and gas pipelines. Struct. Infrastruct. Eng. 2016, 12, 874–889. [Google Scholar] [CrossRef]
  127. Parvizsedghy, L.; Zayed, T. Consequence of failure: Neurofuzzy-based prediction model for gas pipelines. J. Perform. Constr. Facil. 2016, 30, 04015073. [Google Scholar] [CrossRef]
  128. Zhou, Q.; Wu, W.; Liu, D.; Li, K.; Qiao, Q. Estimation of corrosion failure likelihood of oil and gas pipeline based on fuzzy logic approach. Eng. Fail. Anal. 2016, 70, 48–55. [Google Scholar] [CrossRef]
  129. Dundulis, G.; Žutautaitė, I.; Janulionis, R.; Ušpuras, E.; Rimkevičius, S.; Eid, M. Integrated failure probability estimation based on structural integrity analysis and failure data: Natural gas pipeline case. Reliab. Eng. Syst. Saf. 2016, 156, 195–202. [Google Scholar] [CrossRef]
  130. Nessim, M.; Zhou, W.; Zhou, J.; Rothwell, B. Target reliability levels for design and assessment of onshore natural gas pipelines. J. Press. Vessel Technol. 2009, 131, 061701. [Google Scholar] [CrossRef]
  131. Zhou, W.G.; Liu, D.J.; Wang, H.; Pan, X.X. Remaining-life prediction and reliability assessment of buried gas pipelines under corrosion and alternating loads. J. Pipeline Syst. Eng. Pract. 2015, 6, 05014002. [Google Scholar]
  132. Khan, F.I.; Abbasi, S. Techniques and methodologies for risk analysis in chemical process industries. J. Loss Prev. Process Ind. 1998, 11, 261–277. [Google Scholar] [CrossRef]
  133. Khan, F.; Rathnayaka, S.; Ahmed, S. Methods and models in process safety and risk management: Past, present and future. Process Saf. Environ. Prot. 2015, 98, 116–147. [Google Scholar] [CrossRef]
  134. Li, X.; Zhang, L.; Khan, F.; Han, Z. A data-driven corrosion prediction model to support digitization of subsea operations. Process Saf. Environ. Prot. 2021, 153, 413–421. [Google Scholar] [CrossRef]
  135. Khan, F.I.; Abbasi, S. Risk analysis of a typical chemical industry using ORA procedure. J. Loss Prev. Process Ind. 2001, 14, 43–59. [Google Scholar] [CrossRef]
  136. Khan, F.I.; Haddara, M.M. Risk-based maintenance (RBM): A quantitative approach for maintenance/inspection scheduling and planning. J. Loss Prev. Process Ind. 2003, 16, 561–573. [Google Scholar] [CrossRef]
  137. Khan, F.; Yarveisy, R.; Abbassi, R. Risk-based pipeline integrity management: A road map for the resilient pipelines. J. Pipeline Sci. Eng. 2021, 1, 74–87. [Google Scholar] [CrossRef]
  138. Rachman, A.; Ratnayake, R.C. Machine learning approach for risk-based inspection screening assessment. Reliab. Eng. Syst. Saf. 2019, 185, 518–532. [Google Scholar] [CrossRef]
  139. Samarakoon, S.M.; Ratnayake, R.C. Strengthening, modification and repair techniques’ prioritization for structural integrity control of ageing offshore structures. Reliab. Eng. Syst. Saf. 2015, 135, 15–26. [Google Scholar] [CrossRef]
  140. Ratnayake, R.C.; Antosz, K. Development of a risk matrix and extending the risk-based maintenance analysis with fuzzy logic. Procedia Eng. 2017, 182, 602–610. [Google Scholar] [CrossRef]
  141. Askari, M.; Aliofkhazraei, M.; Afroukhteh, S. A comprehensive review on internal corrosion and cracking of oil and gas pipelines. J. Nat. Gas Sci. Eng. 2019, 71, 102971. [Google Scholar] [CrossRef]
  142. Jamshidi, A.; Yazdani-Chamzini, A.; Yakhchali, S.H.; Khaleghi, S. Developing a new fuzzy inference system for pipeline risk assessment. J. Loss Prev. Process Ind. 2013, 26, 197–208. [Google Scholar] [CrossRef]
  143. Zhang, W.; Bao, Z.; Jiang, S.; He, J. An artificial neural network-based algorithm for evaluation of fatigue crack propagation considering nonlinear damage accumulation. Materials 2016, 9, 483. [Google Scholar] [CrossRef]
  144. Wasim, M.; Djukic, M.B. External corrosion of oil and gas pipelines: A review of failure mechanisms and predictive preventions. J. Nat. Gas Sci. Eng. 2022, 100, 104467. [Google Scholar] [CrossRef]
  145. El-Abbasy, M.S.; Senouci, A.; Zayed, T.; Mosleh, F. A condition assessment model for oil and gas pipelines using integrated simulation and analytic network process. Struct. Infrastruct. Eng. 2015, 11, 263–281. [Google Scholar] [CrossRef]
  146. Lahiri, S.; Ghanta, K. Development of an artificial neural network correlation for prediction of hold-up of slurry transport in pipelines. Chem. Eng. Sci. 2008, 63, 1497–1509. [Google Scholar] [CrossRef]
  147. Marhavilas, P.-K.; Koulouriotis, D.; Gemeni, V. Risk analysis and assessment methodologies in the work sites: On a review, classification and comparative study of the scientific literature of the period 2000–2009. J. Loss Prev. Process Ind. 2011, 24, 477–523. [Google Scholar] [CrossRef]
  148. Nataraj, S. Analytic hierarchy process as a decision-support system in the petroleum pipeline industry. Issues Inf. Syst. 2005, 6, 16–21. [Google Scholar]
  149. Shahriar, A.; Sadiq, R.; Tesfamariam, S. Risk analysis for oil & gas pipelines: A sustainability assessment approach using fuzzy based bow-tie analysis. J. Loss Prev. Process Ind. 2012, 25, 505–523. [Google Scholar]
  150. Sinha, S.K.; Pandey, M.D. Probabilistic neural network for reliability assessment of oil and gas pipelines. Comput.-Aided Civ. Infrastruct. Eng. 2002, 17, 320–329. [Google Scholar] [CrossRef]
  151. Han, Z.Y.; Weng, W.G. Comparison study on qualitative and quantitative risk assessment methods for urban natural gas pipeline network. J. Hazard. Mater. 2011, 189, 509–518. [Google Scholar] [CrossRef] [PubMed]
  152. Ismail, M.A.; Sadiq, R.; Soleymani, H.R.; Tesfamariam, S. Developing a road performance index using a Bayesian belief network model. J. Frankl. Inst. 2011, 348, 2539–2555. [Google Scholar] [CrossRef]
  153. Liu, G.; Ayello, F.; Vera, J.; Eckert, R.; Bhat, P. An exploration on the machine learning approaches to determine the erosion rates for liquid hydrocarbon transmission pipelines towards safer and cleaner transportations. J. Clean. Prod. 2021, 295, 126478. [Google Scholar] [CrossRef]
  154. Lu, H.; Peng, H.; Xu, Z.-D.; Qin, G.; Azimi, M.; Matthews, J.C.; Cao, L. Theory and machine learning modeling for burst pressure estimation of pipeline with multipoint corrosion. J. Pipeline Syst. Eng. Pract. 2023, 14, 04023022. [Google Scholar] [CrossRef]
  155. Sheikh, M.F.; Kamal, K.; Rafique, F.; Sabir, S.; Zaheer, H.; Khan, K. Corrosion detection and severity level prediction using acoustic emission and machine learning based approach. Ain Shams Eng. J. 2021, 12, 3891–3903. [Google Scholar] [CrossRef]
  156. De Masi, G.; Gentile, M.; Vichi, R.; Bruschi, R.; Gabetta, G. Machine learning approach to corrosion assessment in subsea pipelines. In Proceedings of the OCEANS 2015-Genova, Genova, Italy, 18–21 May 2015; pp. 1–6. [Google Scholar]
  157. Peng, X.; Anyaoha, U.; Liu, Z.; Tsukada, K. Analysis of magnetic-flux leakage (MFL) data for pipeline corrosion assessment. IEEE Trans. Magn. 2020, 56, 1–15. [Google Scholar] [CrossRef]
  158. Papamarkou, T.; Guy, H.; Kroencke, B.; Miller, J.; Robinette, P.; Schultz, D.; Hinkle, J.; Pullum, L.; Schuman, C.; Renshaw, J. Automated detection of pitting and stress corrosion cracks in used nuclear fuel dry storage canisters using residual neural networks. arXiv 2020, arXiv:2003.03241. [Google Scholar]
  159. Sturrock, C.; Bogaerts, W. Empirical learning investigations of the stress corrosion cracking of austenitic stainless steels in high-temperature aqueous environments. Corrosion 1997, 53, NACE-97040333. [Google Scholar] [CrossRef]
  160. Khakzad, S.; Yang, M.; Lohi, A.; Khakzad, N. Probabilistic failure assessment of oil pipelines due to internal corrosion. Process Saf. Prog. 2022, 41, 793–803. [Google Scholar] [CrossRef]
  161. Habib, K.; Fakhral-Deen, A. Risk assessment and evaluation of materials commonly used in desalination plants subjected to pollution impact of the oil spill and oil fires in marine environment. Desalination 2001, 139, 249–253. [Google Scholar] [CrossRef]
  162. Choi, B.-H.; Chudnovsky, A. Observation and modeling of stress corrosion cracking in high pressure gas pipe steel. Metall. Mater. Trans. A 2011, 42, 383–395. [Google Scholar] [CrossRef]
  163. Zukhrufany, S. The Utilization of Supervised Machine Learning in Predicting Corrosion to Support Preventing Pipelines Leakage in Oil and Gas Industry. Master’s Thesis, University of Stavanger, Stavanger, Norway, 2018. [Google Scholar]
  164. Tan, W.C.; Goh, P.C.; Chua, K.H.; Chen, I.-M. Learning with corrosion feature: For automated quantitative risk analysis of corrosion mechanism. In Proceedings of the 2018 IEEE 14th International Conference on Automation Science and Engineering (CASE), Munich, Germany, 20–24 August 2018; pp. 1290–1295. [Google Scholar]
  165. Qasim, A.; Khan, M.S.; Lal, B.; Shariff, A.M. A perspective on dual purpose gas hydrate and corrosion inhibitors for flow assurance. J. Pet. Sci. Eng. 2019, 183, 106418. [Google Scholar] [CrossRef]
  166. IBM. Design for AI−Machine Learning. 6 December 2022. Available online: https://www.ibm.com/design/ai/basics.ml (accessed on 21 August 2023).
  167. Al-Sabaeei, A.M.; Alhussian, H.; Abdulkadir, S.J.; Jagadeesh, A. Prediction of oil and gas pipeline failures through machine learning approaches: A systematic review. Energy Rep. 2023, 10, 1313–1338. [Google Scholar] [CrossRef]
  168. Ma, H.; Wang, H.; Geng, M.; Ai, Y.; Zhang, W.; Zheng, W. A new hybrid approach model for predicting burst pressure of corroded pipelines of gas and oil. Eng. Fail. Anal. 2023, 149, 107248. [Google Scholar] [CrossRef]
  169. Liu, Y.; Bao, Y. Review on automated condition assessment of pipelines with machine learning. Adv. Eng. Inform. 2022, 53, 101687. [Google Scholar] [CrossRef]
  170. Soomro, A.A.; Mokhtar, A.A.; Kurnia, J.C.; Lashari, N.; Sarwar, U.; Jameel, S.M.; Inayat, M.; Oladosu, T.L. A review on Bayesian modeling approach to quantify failure risk assessment of oil and gas pipelines due to corrosion. Int. J. Press. Vessel. Pip. 2022, 200, 104841. [Google Scholar] [CrossRef]
  171. Ossai, C.I. Corrosion defect modelling of aged pipelines with a feed-forward multi-layer neural network for leak and burst failure estimation. Eng. Fail. Anal. 2020, 110, 104397. [Google Scholar] [CrossRef]
Disclaimer/Publisher’s Note: The statements, opinions and data contained in all publications are solely those of the individual author(s) and contributor(s) and not of MDPI and/or the editor(s). MDPI and/or the editor(s) disclaim responsibility for any injury to people or property resulting from any ideas, methods, instructions or products referred to in the content.

Article Metrics

Citations

Article Access Statistics

Multiple requests from the same IP address are counted as one view.