Next Article in Journal
A Novel Investigation of Non-Periodic Snap BVP in the G-Caputo Sense
Next Article in Special Issue
Effect of Fuzzy Time Series on Smoothing Estimation of the INAR(1) Process
Previous Article in Journal
On the Distribution of Kurepa’s Function
Previous Article in Special Issue
Forecasting Crude Oil Prices with Major S&P 500 Stock Prices: Deep Learning, Gaussian Process, and Vine Copula
 
 
Font Type:
Arial Georgia Verdana
Font Size:
Aa Aa Aa
Line Spacing:
Column Width:
Background:
Article

Fréchet Binomial Distribution: Statistical Properties, Acceptance Sampling Plan, Statistical Inference and Applications to Lifetime Data

1
Department of Mathematics and Statistics, College of Science, Imam Mohammad Ibn Saud Islamic University (IMSIU), Riyadh 11432, Saudi Arabia
2
The Higher Institute of Commercial Sciences, Al Mahalla Al Kubra 31951, Egypt
3
Faculty of Graduate Studies for Statistical Research, Cairo University, Giza 12613, Egypt
4
Faculty of Business Administration, Delta University of Science and Technology, Gamasa 11152, Egypt
5
The Scientific Association for Studies and Applied Research, Al Manzalah 35646, Egypt
6
Department of Basic Sciences, Obour High Institute for Management & Informatics, Obour 11848, Egypt
*
Author to whom correspondence should be addressed.
Axioms 2022, 11(8), 389; https://doi.org/10.3390/axioms11080389
Submission received: 8 July 2022 / Revised: 29 July 2022 / Accepted: 29 July 2022 / Published: 8 August 2022
(This article belongs to the Special Issue Statistical Methods and Applications)

Abstract

:
A new class of distribution called the Fréchet binomial (FB) distribution is proposed. The new suggested model is very flexible because its probability density function can be unimodal, decreasing and skewed to the right. Furthermore, the hazard rate function can be increasing, decreasing, up-side-down and reversed-J form. Important mixture representations of the probability density function (pdf) and cumulative distribution function (cdf) are computed. Numerous sub-models of the FB distribution are explored. Numerous statistical and mathematical features of the FB distribution such as the quantile function ( Q U N F ); moments ( M O ); incomplete M O ( I M O ); conditional M O ( C M O ); M O generating function ( M O G F ); probability weighted M O ( P W M O ); order statistics; and entropy are computed. When the life test is shortened at a certain time, acceptance sampling (ACS) plans for the new proposed distribution, FB distribution, are produced. The truncation time is supposed to be the median lifetime of the FB distribution multiplied by a set of parameters. The smallest sample size required ensures that the specified life test is obtained at a particular consumer’s risk. The numerical results for a particular consumer’s risk, FB distribution parameters and truncation time are generated. We discuss the method of maximum likelihood to estimate the model parameters. A simulation study was performed to assess the behavior of the estimates. Three real datasets are used to illustrate the importance and flexibility of the proposed model.

1. Introduction

The Fréchet (F) distribution [1] is an essential distribution in extreme value theory with several applications in accelerated life testing, rainfall, earthquakes, floods, horse racing, wind speeds, track race records, and sea waves. For more details about the Fréchet distribution and its applications, see, e.g., [2]. The cumulative distribution function (cdf) and probability density function (pdf) of the F distribution, are provided via
G ( x ; β , λ ) = e β x λ , x > 0 ,
and
g ( x ; β , λ ) = λ β λ x λ 1 e β x λ , x > 0 ,
where β , λ > 0 are two scale and shape parameters.
Fitting current distributions to a particular dataset might result in a poor fit. To address this issue, many statisticians strive to generalize distributions so that they are more flexible and result in a good fit for a specific dataset.
There are some F distribution extensions in the statistical literature. Examples include the exponentiated F by [3]; the beta F by [4]; the transmuted F distribution by [5]; the Marshall–Olkin F by [6]; the mixture of exponentiated Kumaraswamy Gompertz and exponentiated Kumaraswamy F distributions by [7]; the transmuted exponentiated F by [8]; the beta exponential F by [9]; Kumaraswamy F distribution by [10]; the Burr X F distribution by [11]; the bivariate Fréchet distribution by [12]; the new exponential-X Fréchet distribution by [13]; the Weibull F by [14]; Kumaraswamy Marshall–Olkin F distribution by [15]; odd Lindley F distribution by [16]; the alpha power transformed F distribution by [17]; the alpha power Weibull F distribution by [18]; the truncated Weibull F distribution by [19]; the odd F-G family by [20]; the transmuted odd F-G family by [21]; extended odd F-G by [22]; a new generalization of the F distribution by [23]; exponentiated F-G by [24]; the type II half-logistic odd F-G by [25]; the generalized truncated F-G by [26]; and the Topp–Leone odd F-G by [27]. The primary goal of this study was to propose another modification to the F distribution, i.e., the construction of a new distribution as follows. Let W 1 , W 2 , , W N be a random sample ( R S ) of size N from an F distribution with cdf (1) if N is a zero truncated binomial random variable ( R V ) independent of W s with a probability mass function (pmf) supplied with
P ( N = k ) = 1 1 p ¯ n n k p k ( 1 p ) n k ,
where p ¯ = 1 p , k = 0 , 1 , , n , p ( 0 , 1 ) and n 1 . Suppose that X = m i n W i i = 1 N , then the conditional R V ( X N = k ) has the cdf
P ( X x N = k ) = 1 1 e β x λ k ,
consequently, the marginal cdf of X can indeed be expressed as
F ( x ; λ , β , p ) = 1 1 p e β x λ n 1 p ¯ n , x > 0 .
The associated pdf may be found at
f ( x ; λ , β , p ) = n p λ β λ x λ 1 e β x λ 1 p e β x λ n 1 1 p ¯ n .
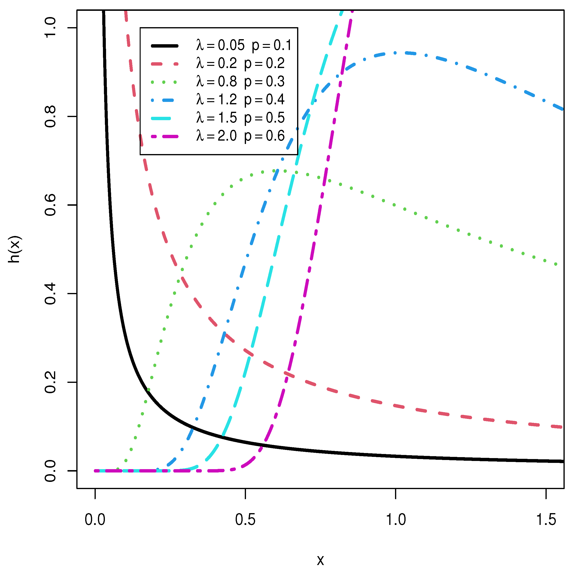
In the sequel, (5) is referenced to as the FB pdf. Henceforth, the R V X having pdf (5) is signified by X F B ( λ , β , p ) . The hazard rate function (hrf) of the FB distribution is computed by
τ ( x ; λ , β , p ) = n p λ β λ x λ 1 e β x λ 1 p e β x λ n 1 1 p e β x λ n p ¯ n .
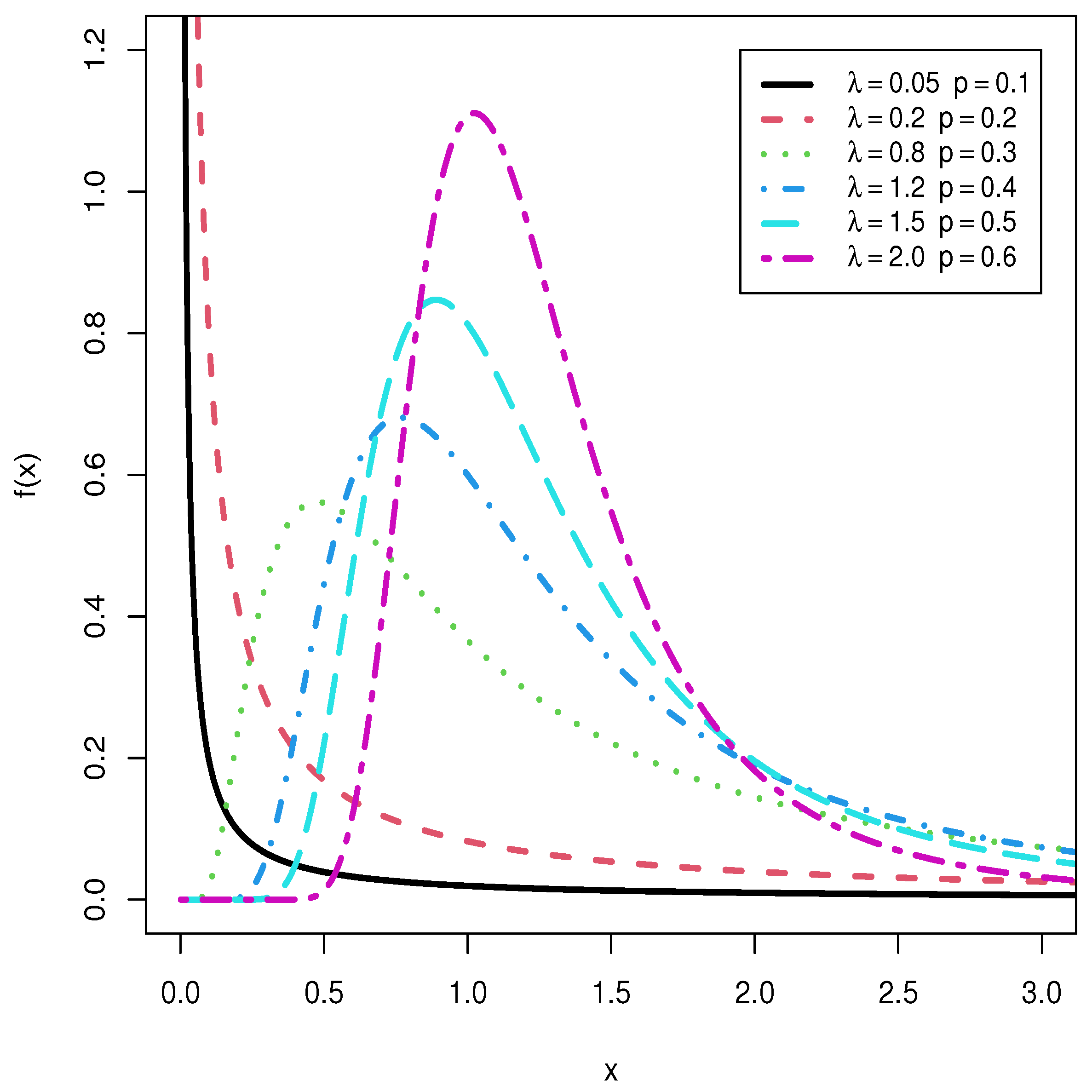
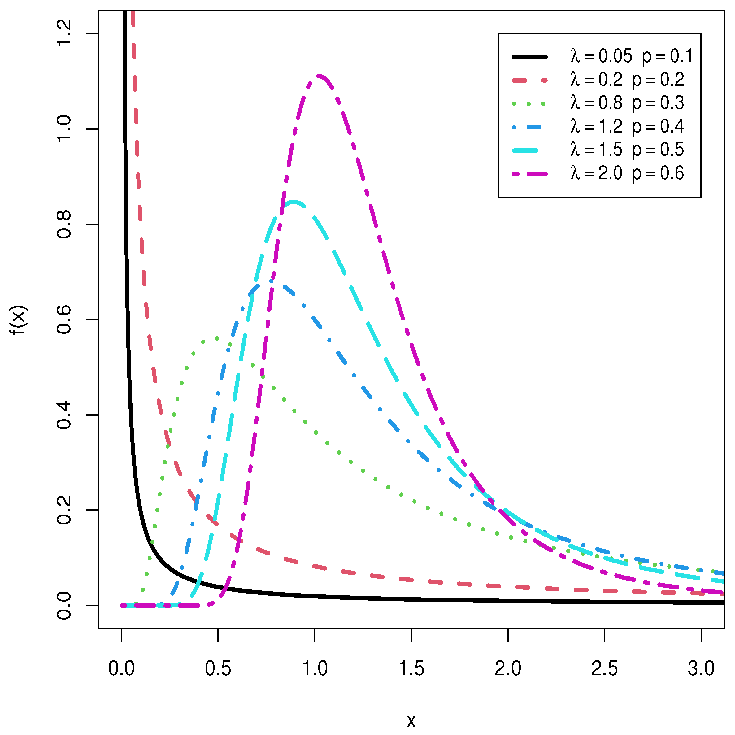
Figure 1, Figure 2, Figure 3 and Figure 4 show the forms of the FB pdf and hrf using various specific parameter settings.
Figure 1 and Figure 2 illustrate that the pdf of the FB distribution can be unimodal, decreasing and skewed to the right. Figure 3 and Figure 4 display that the hrf of the FB distribution includes increasing, decreasing, upside-down and reversed-J form. Furthermore, Figure 5 and Figure 6 represent the 3D plots of the FB pdf and hrf using various specific parameter settings. Furthermore, Figure 5 and Figure 6 support the above comments for the pdf and hrf of FB distribution.
The FB distribution has a good motivation for unit failure, or system or device failures, among which device failure occurs due to an unknown number N of initial defects of the same type. Allow the R V s Ws to explain their lives, and every fault can only be identified after producing a failure, in which case it is properly corrected. Assuming that the Ws are R V s independent of N, which follow FB distribution, then the FB distribution accurately models the time to the first failure. Indeed, in reliability theory, the R V X = m i n W i i = 1 N can indeed be utilized in serial systems with equivalent items, which are used in a wide range of industrial applications and biological organisms.
The quality of a product is vital to long-term customers, but the product’s owners or manufacturers are interested in reducing costs and time in the manufacturing process. These goals have prompted researchers in the field to develop a method for maintaining the quality of product batches. Acceptance sampling strategies are widely used in the industry to highlight the acceptability of a lot based on a random sample of the product. The consumer can accept or reject the lot based on this sample. The ACS method begins by obtaining the minimum adequate size that is required to highlight a certain percentile or average life when the life test is terminated at a pre-specified period. These examinations are known as abbreviated lifespan tests. ACS is one of the oldest quality assurance procedures and is focused on inspection and decision making for large quantities of products. The following is an example of an ACS application:
  • Required: A vendor sends a shipment of items to a corporation. This product is frequently a component or raw material utilized in the production process of the company.
  • Sampling: The relevant quality characteristic of the units in the sample is examined when a sample is obtained from the batch.
  • Decision: Based on the information from the presented sample, a judgment is made on whether to accept or reject the lot.
    • Acceptable lots are placed into production for accepted samples.
    • Regarding rejected samples: Rejected lots may be returned to the vendor or subjected to another lot disposition procedure.
In the article under consideration, our primary focus lies in introducing a new lifetime distribution by composing the binomial family and the Fréchet distribution. This new lifetime model is called Fréchet binomial distribution. The following arguments give enough motivation to study the proposed model. We specify it as follows: (i) the new suggested distribution is very flexible and contains some distributions as sub-models; (ii) the shapes of the pdf for the new model can be unimodal, decreasing and skewed to the right. Furthermore, the shapes of the hrf for the suggested model can be increasing, decreasing, upside-down and reversed-J; (iii) the new suggested model has a closed form for quantile function and this makes the calculation of some properties such as skewness and kurtosis very easy; also to generate random numbers from the new suggested model becomes easy; (iv) some statistical and mathematical properties of the new suggested model are explored; (v) acceptance sampling plan for the new suggested model is discussed; (vi) maximum likelihood method of estimation is produced to estimate the parameters of the FB model; (vii) we hope that the proposed model can be implemented to fit data in diverse scientific entities. This ability of the model is explored using three real life datasets. The new suggested model is compared with eight known statistical models, namely odd Perks exponential (OPE); power Lomax (PL); alpha power inverse Weibull (APIW); exponentiated Weibull (Exp-W); extended Weibull (Ext-W); odd Weibull inverse Topp–Leone (OWITL); alpha power Lomax (APL); Marshall–Olkin Lomax (MOL); and generalization length biased exponential (GLBE) distributions. The new suggested model offers a significantly superior fit.
This article is arranged as described in the following: In Section 2, we presented a useful mixture for FB pdf and cdf, as well as sub-models of this distribution. Several statistical and mathematical features of FB distribution are provided in Section 3. A single ACS plan is proposed in Section 4. In Section 5, the parameter estimation of FB distribution is performed using the maximum likelihood method. The simulation study was performed to assess the behavior of estimates in Section 6. The applications to three real datasets investigate the flexibility of the proposed distribution in Section 7. Finally, concluding remarks are mentioned.

2. Important Mixture Representation and Sub-Models

2.1. The Mixture Representation

In this subsection, we derived the density expansion of the FB distribution. If a > 0 is a real non-integer and o < 1 , the binomial expansion holds
( 1 o ) a 1 = j = 0 ( 1 ) j a 1 j o j ,
applying (6) in (5) gives
f ( x ; λ , β , p ) = n p i + 1 λ β λ 1 p ¯ n i = 0 n 1 ( 1 ) i n 1 i x λ 1 e ( i + 1 ) β x λ = i = 0 n 1 ϖ i π ( i + 1 ) ( x )
where
ϖ i = n ( 1 p ¯ n ) i = 0 n 1 ( 1 ) i ( i + 1 ) n 1 i p i + 1 ,
and π ( i + 1 ) ( x ) is the F pdf with the scale parameter β ( i + 1 ) 1 λ and shape parameter λ . As a result, the FB pdf may be written as a linear mixture of F pdfs. As a result, some mathematical and statistical features of the FB distribution are directly derived from those of Equation (7) and the F distribution. Similarly, the cdf of the FB distribution can also be expressed as
F ( x ; λ , β , p ) = i = 0 n 1 ϖ i Π ( i + 1 ) ( x )
where Π ( i + 1 ) ( x ) is the F cdf with the scale parameter β ( i + 1 ) 1 λ and shape parameter λ .

2.2. Sub-Models of the FB Model

The FB is a very adaptable and flexible model which contains several continuous statistical models when its parameters are changed. If X is a R V with cdf (4), using the notation X F B ( λ , β , p ) then we have the following cases: 1—When β = 1 , we obtain the inverse exponential binomial model (new); 2—At β = 2 , we obtain the inverse Rayleigh binomial model (new); 3—If n = 1 (or p 0 ) , β = 1 , we obtain the inverse exponential model; 4—If n = 1 (or p 0 ) , β = 2 , we obtain the inverse Rayleigh model; 5—When β = q c 1 λ , we obtain generalized inverse Weibull binomial model (new); 6—If n = 1 (or p 0 ) , we have F distribution which is defined by [1].

3. Statistical and Mathematical Features

In this section, we investigate different statistical and mathematical features of the FB model including the Q U N F , M O , I M O , C M O , M O G F , P W M O , order statistics and Rényi entropy.

3.1. Quantile Function

Q U N F s are employed in theoretical aspects, statistical applications and Monte Carlo approaches. The FB Q U N F can be obtained by inverting (6) as follows
F 1 ( u ) = x u = β log 1 p 1 1 u ( 1 p ¯ n ) 1 n 1 λ ,
where Q G ( u ) symbolizes the Q U N F corresponding to G ( x ) . The median M can be computed by putting u = 0.5 as
M = β log 1 p 1 1 0.5 ( 1 p ¯ n ) 1 n 1 λ .
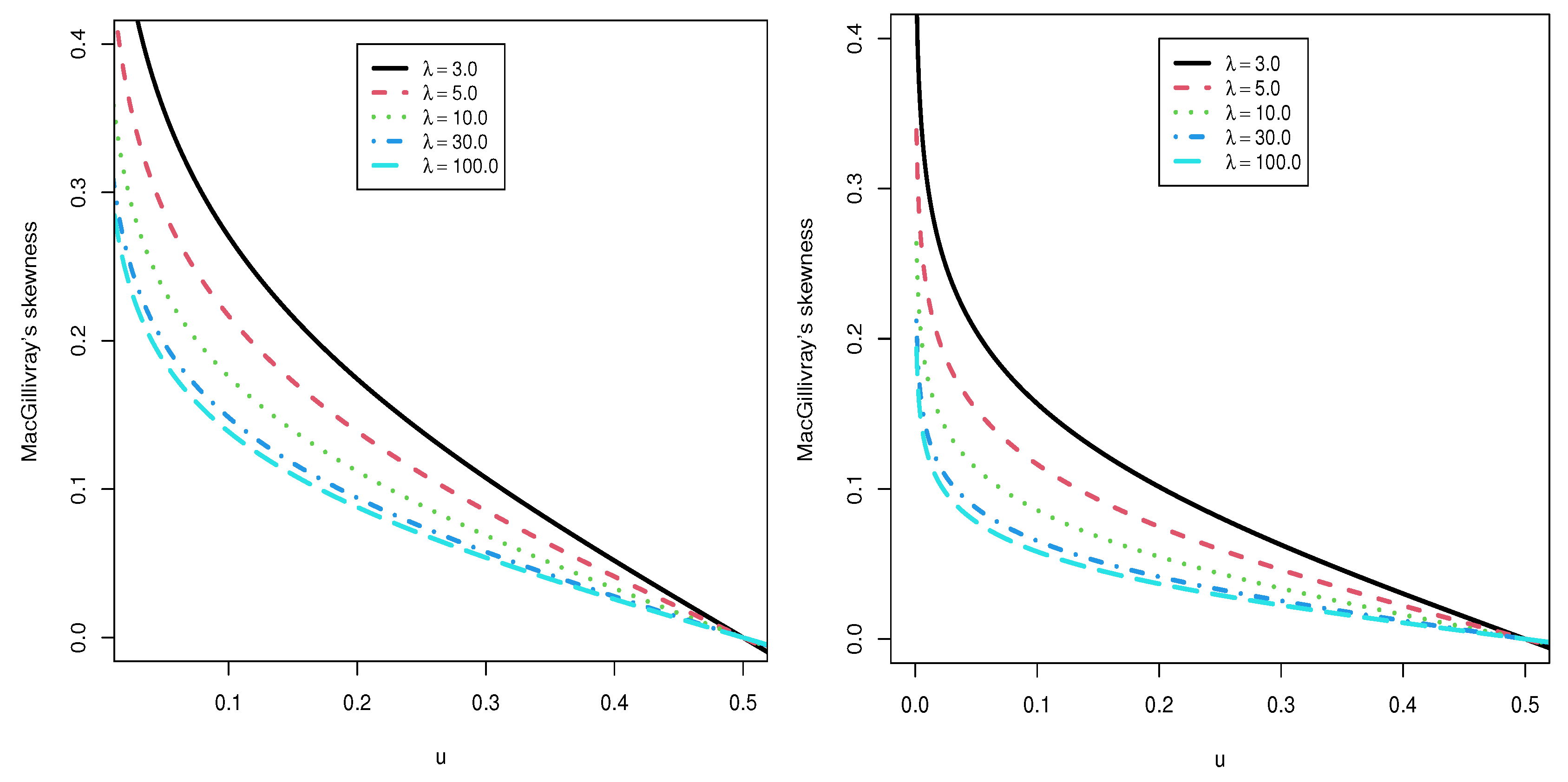
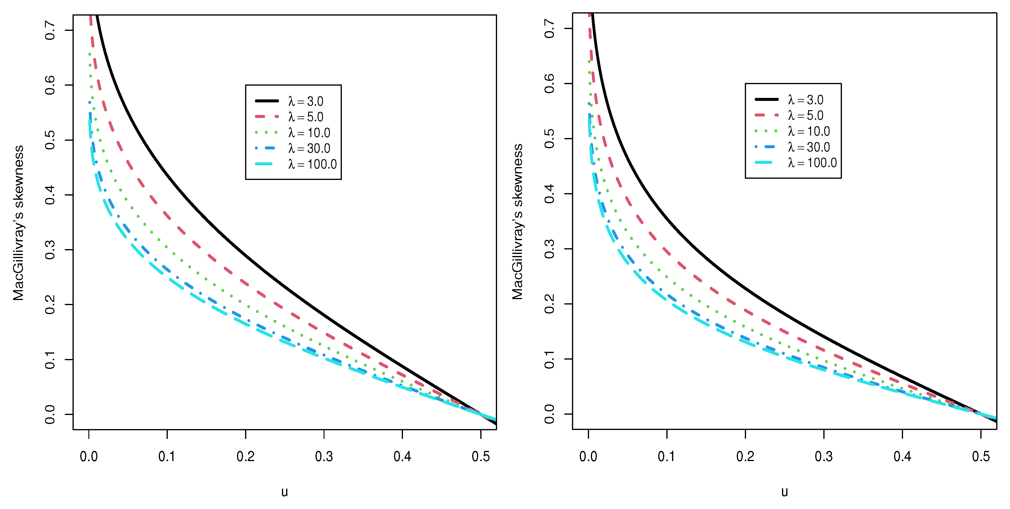
The MacGillivray’s skewness ( M S K ) function [28] is calculated via
M S K = x u + x 1 u 2 x 0.5 x u x 1 u , 0 < u < 1 .
Figure 7 and Figure 8 display the plots of MacGillivray’s skewness at β = 0.5 and for some values of the parameters. We can see that the magnitude of MacGillivray’s skewness decreases as λ increases.

3.2. Moments and Moment-Generating Functions

In this subsection, we will present the r t h M O s and M O G F s of FB distribution. M O s are very useful in statistical analysis and are useful for measuring skewness and kurtosis and providing clear information about the shape of the distribution. If X has pdf (5), then the r t h M O of X is provided via
μ r = 0 x r f ( x ) d x = n p i + 1 β λ 1 p ¯ n i = 0 n 1 ( 1 ) i n 1 i 0 x r λ 1 e ( i + 1 ) β x λ d x .
By setting y = ( i + 1 ) β x , after some algebra, r t h M O takes the following form
μ r = n β r 1 p ¯ n i = 0 n 1 ( 1 ) i n 1 i p i + 1 ( i + 1 ) 1 r λ Γ ( 1 r λ ) , r λ < 1 .
Table 1 and Table 2 show the numerical values of E ( X ) , E ( X 2 ) , E ( X 3 ) , E ( X 4 ) , variance (V), skewness (SK), kurtosis (KU) and coefficient of variation (CV) of the FB distribution.
Figure 9 and Figure 10 represent the 3D plots of the mean, variance, CS, CK, CV and index of dispersion (ID) for the FB model at p [ 0 , 1 ] , λ [ 5 , 15 ] and n = 5 , 10 .
The M O G F M X ( t ) of X may be calculated using (5) as follows:
M X ( t ) = E ( e t X ) = n β r 1 p ¯ n r = 0 i = 0 n 1 t r r ! ( 1 ) i n 1 i p i + 1 ( i + 1 ) 1 r λ .

3.3. Upper and Lower Incomplete Moments

The s t h upper (U) and lower (L) I M O s of X are represented by Ψ s ( t ) = E ( X s X > t ) = t x s f ( x ) d x and Ω s ( t ) = E ( X s X < t ) = 0 t x s f ( x ) d x , respectively, for any real s > 0 . The s t h U I M O of the FB distribution can be computed with
Ψ s ( t ) = n p i + 1 λ β λ 1 p ¯ n i = 0 n 1 ( 1 ) i n 1 i t x s λ 1 e ( i + 1 ) β x λ d x = n β s 1 p ¯ n i = 0 n 1 ( 1 ) i n 1 i p i + 1 ( i + 1 ) 1 s λ Γ ( 1 s λ , ( i + 1 ) β t λ ) .
In the same way, the s t h L I M O of the FB distribution is computed with
Ω s ( t ) = n p i + 1 λ β λ 1 p ¯ n i = 0 n 1 ( 1 ) i n 1 i 0 t x s λ 1 e ( i + 1 ) β x λ d x = n β s 1 p ¯ n i = 0 n 1 ( 1 ) i n 1 i p i + 1 ( i + 1 ) 1 s λ γ ( 1 s λ , ( i + 1 ) β t λ )
where Γ ( s , t ) = t x s 1 e x d x and γ ( s , t ) = 0 t x s 1 e x d x are the U and L incomplete gamma function, respectively.
The mean deviation about the mean, and about the M, are calculated with δ μ ( x ) = 2 μ 1 F ( μ 1 ) 2 Ω 1 ( μ 1 ) and δ M ( x ) = μ 1 2 Ω 1 ( M ) , respectively, where F ( μ 1 ) is computed from (4) and Ω s ( t ) is the first I M O when put s = 1 in (13), we obtain
Ω 1 ( t ) = n p i + 1 β λ 1 p ¯ n i = 0 n 1 ( 1 ) i n 1 i γ ( 1 1 λ , ( i + 1 ) β t λ ) ( i + 1 ) 1 1 λ .

3.4. Probability Weighted Moments

For an R V X, the ( r , s ) t h P W M O can be computed as follows
ρ r , s = E X r F ( x ) s = 0 x r F ( x ) s f ( x ) d x .
Using (4) and (5), we can write
ρ r , s = n p λ β λ ( 1 p ¯ n ) s + 1 0 x r λ 1 e β x λ 1 p e β x λ n 1 × 1 1 p e β x λ n 1 s d x ,
using (6), and after minor algebraic reduction, the ( r , s ) t h P W M O can be derived as
ρ r , s = i , j = 0 p j + 1 ( 1 ) i + j ( j + 1 ) 1 r λ s i n ( i + 1 ) 1 j n β r ( 1 p ¯ n ) s + 1 Γ ( 1 r λ ) .

3.5. Order Statistics

Order statistics have several applications in survival, reliability and failure analysis, and they are a logical technique to undertake a system reliability study. The M O s of order statistics are critical in testing for dependability and quality control see [29]. Assume X 1 , X 2 ,..., X n be a random sample from FB distribution of size n and X ( 1 ; n ) X ( 2 ; n ) , X ( n ; n ) are ordered statistics of R S . The pdf of X ( i ; n ) , i = 1 , 2 , , n can indeed be expressed as
f i ; n ( x ) = f ( x ) B ( i , n i + 1 ) j = 0 n i ( 1 ) j n i j F i + j 1 ( x ) .
Substituting (7) and (8) in (14), we obtain
f i ; n ( x ) = j = 0 n i ( 1 ) j n i j n p λ β λ x λ 1 e β x λ 1 p e β x λ n 1 B ( i , n i + 1 ) ( 1 p ¯ n ) i + j × 1 1 p e β x λ n i + j 1 ,
using (6), and after some algebraic simplification, the pdf of the i t h order statistics can indeed be expressed as
f i ; n ( x ) = k , d = 0 j = 0 n i ( 1 ) j + k + d n p d + 1 λ β λ B ( i , n i + 1 ) ( 1 p ¯ n ) i + j n i j i + j 1 k n ( k + 1 ) 1 d × x λ 1 e ( d + 1 ) β x λ .
The r t h M O of the i t h order statistics is provided via
μ r = E ( X i : r r ) = 0 x r f i ; n ( x ) d x = = k , d = 0 j = 0 n i ( 1 ) j + k + d n p d + 1 λ β λ B ( i , n i + 1 ) ( 1 p ¯ n ) i + j n i j i + j 1 k n ( k + 1 ) 1 d × 0 x r λ 1 e ( d + 1 ) β x λ = k , d = 0 j = 0 n i ( 1 ) j + k + d n p d + 1 β d B ( i , n i + 1 ) n i j i + j 1 k n ( k + 1 ) 1 d × Γ ( 1 r λ ) ( 1 p ¯ n ) i + j ( d + 1 ) 1 r λ .

3.6. Entropy

The Rényi entropy is important in measuring the level of uncertainty associated with a R V X. The Rényi entropy is determined by
I R ( ρ ) = 1 1 ρ log 0 f ρ ( x ) d x ρ > 0 , ρ 1 .
From (5), we have
0 f δ ( x ) d x = n p λ β λ 1 p ¯ n ρ 0 x ρ ( λ + 1 ) e ρ β x λ 1 p e β x λ ρ ( n 1 ) ,
using (6) and after some simplifications, we obtain
0 f δ ( x ) d x = n p λ β λ 1 p ¯ n ρ i = 0 ( 1 ) i ρ ( n 1 ) i p i β 1 ρ ( λ 1 ) λ × Γ ( ρ + 1 λ ( ρ 1 ) ( i + ρ ) ρ + 1 λ ( ρ 1 .
Thus,
I R ( ρ ) = ρ 1 ρ log n p λ β λ 1 p ¯ n + 1 1 ρ log i = 0 ( 1 ) i ρ ( n 1 ) i p i β 1 ρ ( λ 1 ) λ Γ ( ρ + 1 λ ( ρ 1 ) ( i + ρ ) ρ + 1 λ ( ρ 1 .

4. ACS Plan

We presume that a product’s lifespan follows the FB distribution with parameters ( λ , β , p ) described by (4), and as such, the stated median lifetime of the units claimed by a manufacturer is m 0 . Based on the criterion that the actual median lifetime of the units, m, is greater than the required lifetime m 0 , it is in our interest to make inferences regarding the acceptance or rejection of the proposed lot. Life tests are often terminated at a certain moment t 0 and the number of failures are recorded. Now, the experiment is conducted for t 0 = a m 0 units of time, which is a multiple of the stated median lifespan with any positive constant a, in order to observe a median lifetime. According to [30], whether the suggested lot is accepted based on the proof that m m 0 , given the probability of at least p * (consumer’s risk), is determined by the single ACS plan which is utilized as follows.
Conduct an experiment for t 0 units of time using an R S of N units drawn from the suggested lot. If c or fewer units (the acceptance number) fail throughout the experiment, the whole lot is accepted; otherwise, the lot is rejected. Consider that the chance of accepting a lot under the suggested sampling strategy, taking into account that sufficiently big lots allow the binomial distribution to be used, is indicated by
L ( p ) = i = 0 c N i p i ( 1 p ) N i , i = 1 , 2 , , N
where p = F t 0 ; λ , β , p , defined by (1.4). The function L ( p ) is the operating characteristic function of the sampling plan, i.e., the acceptance probability of the lot as function of the failure probability. Further using t 0 = a m 0 , p 0 can thus be described as
p 0 = F ( t 0 = a m 0 ; λ , β , p ) = 1 1 p e β a m 0 λ n 1 p ¯ n
The issue now is to identify for given values of p * 0 < p * < 1 , a m 0 and c, the lowest positive integer N such as
L p 0 = i = 0 c N i p 0 i 1 p 0 N i 1 p *
where p 0 is given by Equation (20). For the following assumed parameter, the minimal values of N fulfilling Inequality (21) and its related operational characteristic probability are determined and shown in Table 3, Table 4, Table 5 and Table 6:
(1)
p * = 0.25 , 0.50 , 0.75 , 0.99 .
(2)
c = 0 , 3 , 6 , 12 .
(3)
a = 0.25 , 0.5 , 0.75 , 1 (note that when a = 1 , t 0 = m 0 = 0.5 λ , β , p ).
(4)
The parameter combinations for the FB model are supposed to be:
  • Combination I: ( λ = 0.5 , β = 1.5 , p = 0.25 ) ;
  • Combination II: ( λ = 0.75 , β = 1.5 , p = 0.25 ) ;
  • Combination III: ( λ = 0.5 , β = 1.5 , p = 0.5 ) ;
  • Combination IV: ( λ = 0.75 , β = 1.5 , p = 0.5 ) .
(5)
The parameter n of FB model is supposed to be 5 , 10 .
Based on the findings in Table 3, Table 4, Table 5 and Table 6, we observe that:
  • As p * increases, similarly does the needed sample size N, whereas L ( p 0 ) decreases;
  • As c increases, similarly does the needed sample size N, whereas L ( p 0 ) decreases;
  • With increasing a, the required sample size N decreases and L ( p 0 ) increases;
  • As λ increases, and β , p and n are fixed, the needed sample size N increases, whereas L ( p 0 ) decreases;
  • As p increases, and λ , p and n are fixed, and the needed sample size N increases, whereas L ( p 0 ) decreases;
  • As n increases and λ , β and p are fixed, the needed sample size N increases whereas L ( p 0 ) decreases.
Lastly, given all of the outcomes observed herein, we verified that L p 0 1 p * . Furthermore, when a = 1 , we have p 0 = 0.5 as t 0 = m 0 and hence all numerical outcomes N , L p 0 for any combination of parameter ( λ , β , p ) are the same.

5. Maximum Likelihood Estimation

In this section, we apply the maximum likelihood estimates (MLEs) method to estimate the unknown parameters of the F B distribution. Let x 1 , , x n be a R S of size n from the F B distribution given by (5). The log-likelihood function of F B distribution is provided via
L n = n log ( p ) + n log ( λ ) + log ( n ) n λ log ( β ) ( λ + 1 ) i = 1 n log ( x i ) i = 1 n β x i λ n i = 1 n log ( 1 p ¯ n ) + ( n 1 ) i = 1 n log 1 p e β x i λ .
Now, computing the first partial derivatives of (5.1), we have
L n λ = n λ n log ( β ) i = 1 n log ( x i ) i = 1 n β x i λ log β x i + ( n 1 ) i = 1 n p e β x λ β x i λ log β x i 1 p e β x λ ,
L n β = n λ β λ i = 1 n 1 x i β x i λ 1 + ( n 1 ) i = 1 n p λ 1 x i β x i λ 1 e β x λ 1 p e β x λ ,
and
L n p = n p i = 1 n n 2 ( 1 p ) n 1 1 p ¯ n ( n 1 ) i = 1 n e β x λ 1 p e β x λ .
The maximum likelihood estimates (MLEs) λ ^ , β ^ and p ^ of parameters λ , β and p, respectively, are obtained by setting the Equations (23)–(25) to zero and solving them simultaneously.

6. Simulation Study

The purpose of this part was to investigate the performance of the MLE estimation technique, which was explained in the previous section. A Monte Carlo simulation was used to test the behavior of the suggested estimate methods. For calculations, the R statistical programming language was utilized. An MLE estimate was used to carry out the Monte Carlo method. We produced 5000 datasets from the FB distribution for the MLEs under the following assumptions:
(1)
Sample size generated from FB distribution is assumed to be N = 25 , 50 , 100 .
(2)
For binomial distribution parameters, the sample size ( n ) is also assumed to be 5 and 10.
(3)
For the combination of parameters for the FB model, eight combinations are conceived:
  • Combination 1: λ = 0.5 , β = 1.5 and p = 0.25 ;
  • Combination 2: λ = 1.5 , β = 0.5 and p = 0.25 ;
  • Combination 3: λ = 1.5 , β = 1.5 and p = 0.25 ;
  • Combination 4: λ = 3.0 β = 3.0 and p = 0.25 ;
  • Combination 5: λ = 0.5 , β = 1.5 and p = 0.75 ;
  • Combination 6: λ = 1.5 , β = 0.5 and p = 0.75 ;
  • Combination 7: λ = 1.5 , β = 1.5 and p = 0.75 ;
  • Combination 8: λ = 3.0 β = 3.0 and p = 0.75 .
Based on the generated data, MLEs and the associated 95% asymptotic confidence interval (Asy-CI) are computed. All the average estimates (Avg.), interval estimates (lower and upper), mean square errors (MSEs), relative biases (RBias) and average interval lengths (AILs) with coverage percentages (CPs) are reported from Table 7, Table 8, Table 9, Table 10, Table 11 and Table 12.
From the above tabulated results, one can indicate that:
(1)
The increasing n as well as the increase in Avg., MSE, RBias, AIL, and CP;
(2)
The increasing N,MSE is decreasing;
(3)
With the increase in ( λ , β , p ) , MSE, RBias, and AIL are increasing.

7. Applications

By fitting these to various real datasets, this section is thought to demonstrate the flexibility of the FB distribution over certain other currently known distributions. The performance of the odd Perks exponential (OPE), which was introduced by [31]; power Lomax (PL), which was introduced by [32]; alpha power inverse Weibull (APIW), which was introduced by [33]; exponentiated Weibull (Exp-W), which was introduced by [34]; extended Weibull (Ext-W), which was introduced by [35]; odd Weibull inverse Topp–Leone (OWITL), which was introduced by [36]; alpha power Lomax (APL), which was introduced by [37]; Marshall–Olkin Lomax (MOL), which was introduced by [38]; and generalization length biased exponential (GLBE), which was introduced by [39] distribution were compared using the Akaike information measures criterion (AIMC), consistent AIMC (CAIMC), Bayesian information measures criterion (BIMC), Hannan–Quinn information measures criterion (HQIMC), and some goodness of fit (GF) statistical test as the Kolmogorov–Smirnov distance (KSD), Cramer–von Mises GF (CVMGF), and Anderson–Darling GF (ADGF). The unknown parameters were estimated using the MLE approach. The three genuine datasets that were taken into account for the distributions’ GF are listed below:
Dataset I: In a first application, we examine the actual data on the number of hours needed to complete an airborne communication transceiver’s active repairs. Ref. [40] examined this dataset. The information is as follows: 0.50, 0.60, 0.60, 0.70, 0.70, 0.70, 0.80, 0.80, 1.00, 1.00, 1.00, 1.00, 1.10, 1.30, 1.50, 1.50, 1.50, 1.50, 2.00, 2.00, 2.20, 2.50, 2.70, 3.00, 3.00, 3.30, 4.00, 4.00, 4.50, 4.70, 5.00, 5.40, 5.40, 7.00, 7.50, 8.80, 9.00, 10.20, 22.00, 24.50
Dataset II: The following dataset represents the taxes revenue and reported by [41]. These observations make up this dataset: 5.9, 20.4, 14.9, 16.2, 17.2, 7.8, 6.1, 9.2, 10.2, 9.6, 13.3, 8.5, 21.6, 18.5,5.1,6.7, 17, 8.6, 9.7, 39.2, 35.7, 15.7, 9.7, 10, 4.1, 36, 8.5, 8, 9.2, 26.2,21.9,16.7, 21.3, 35.4, 14.3, 8.5, 10.6, 19.1, 20.5, 7.1, 7.7, 18.1, 16.5, 11.9, 7,8.6,12.5, 10.3, 11.2, 6.1, 8.4, 11, 11.6, 11.9, 5.2, 6.8, 8.9, 7.1, 10.8.
Dataset III: In a third application, we examine the actual patient relief times of twenty patients receiving an analgesic. Ref. [42] examined this data collection. The information is as follows: 1.1, 1.4, 1.3, 1.7, 1.9, 1.8, 1.6, 2.2, 1.7, 2.7, 4.1, 1.8, 1.5, 1.2, 1.4, 3.0, 1.7, 2.3, 1.6,2.0.
The MLE (corresponding standard errors (SEs)) of the parameters, some measure criteria, and various GF statistical tests of all the models are listed in Table 13, Table 14 and Table 15, respectively, for the two datasets. For both datasets, Figure 11, Figure 12 and Figure 13 present various plots, including the pdf, cdf, PP and QQ along of the FB model.
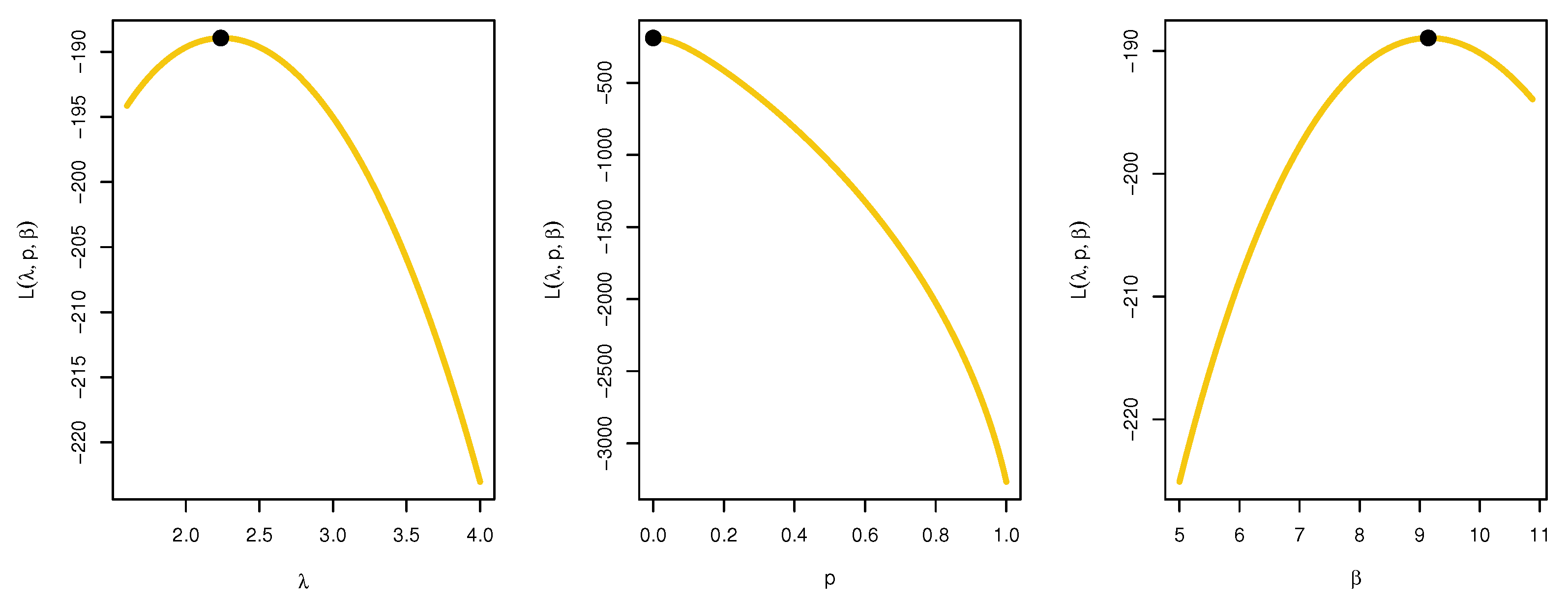
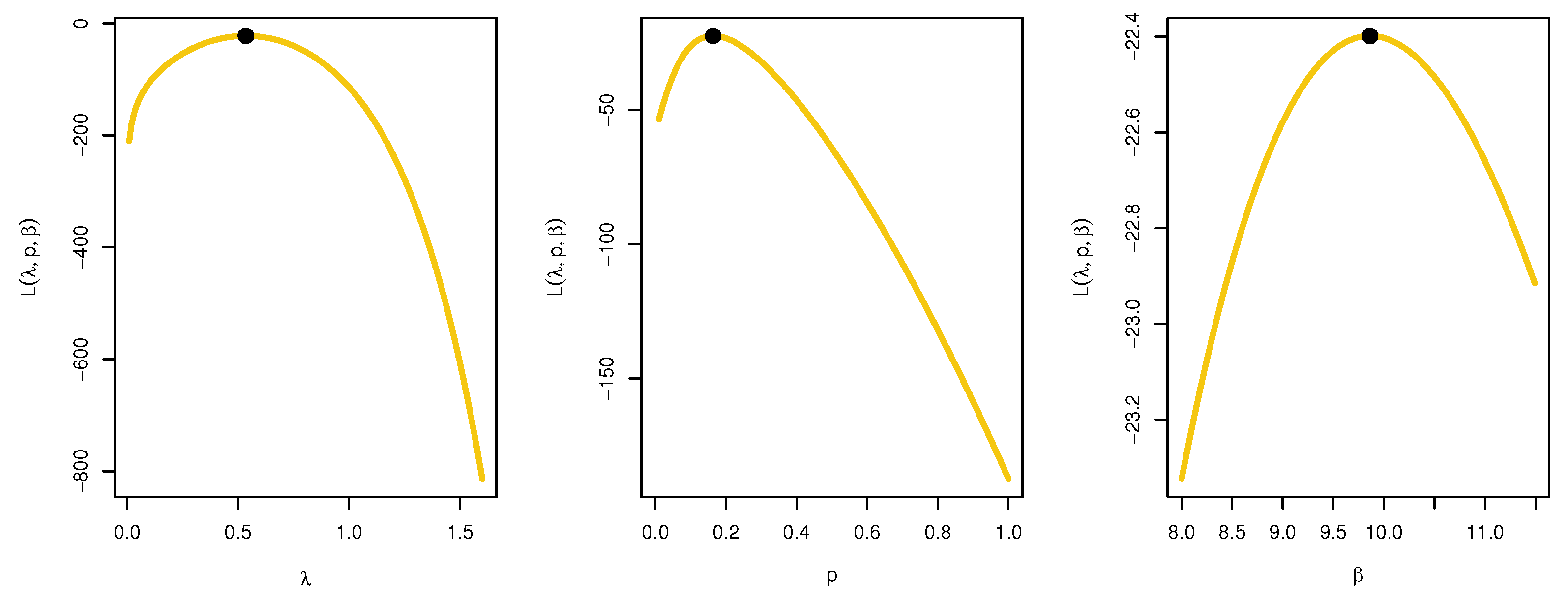
The distribution that has smaller values of key statistics, such as AIMC, BIMC, CAIMC, HQIMC, KSD, CVMGF and ADGF, is generally the one that best fits the data. The findings demonstrate that, compared to the other nine models—namely OPE, PL, APIW, EXP-W, Ext-W, OWITL, APL, MOL and GLBE—the FB distribution offers a significantly superior fit. By fixing one parameter and changing the others, we were able to sketch the log-likelihood for each parameter, as seen in Figure 14, Figure 15, and Figure 16. The graphics demonstrate the excellent behavior of the three datasets since the global maximum values of the three parameter roots can be seen.

8. Conclusions and Summary

In this article, we propose a new lifetime distribution called the Fréchet binomial (FB) distribution. The FB model is very flexible because its pdf can be unimodal, decreasing and right skewness. Furthermore, the hrf can be increasing, decreasing, upside-down and reversed-J form. An important mixture representation of the pdf and cdf were calculated. Different sub-models of the FB model were discussed. Numerous statistical and mathematical features of the FB distribution such as the Q U N F , M O , I M O , M O G F , P W M O , order statistics and entropy were calculated. The ACS plans in this article were focused on the FB distribution when the life test was truncated at the desired distribution’s median life. The required sample size was calculated using numerous truncation periods for the different characteristics of the proposed distribution and varying degrees of customer risk. In addition, for the sample sizes acquired, the probability of acceptance was calculated to verify whether it is less than or equal to the complement of the consumer’s risk ( 1 p * ) . Some relevant tables were supplied that may be used to create ACS plans. Based on the FB distribution, further work may be expanded to provide double and group ACS plans. The estimates of the parameters of the new model were estimated using the ML method. A simulation outcome was conducted to check the performance of the MLE method. Using three real-life datasets, we illustrated the flexibility of the FB model. The new suggested model was compared with eight known statistical models, namely odd Perks exponential (OPE); power Lomax (PL); alpha power inverse Weibull (APIW); exponentiated Weibull (Exp-W); extended Weibull (Ext-W); odd Weibull inverse Topp–Leone (OWITL); alpha power Lomax (APL); Marshall–Olkin Lomax (MOL); and generalization length biased exponential (GLBE) distributions. The new suggested model offers a significantly superior fit.

Author Contributions

Conceptualization, I.E. and E.M.A.; methodology, I.E. and E.M.A.; software, M.E.; validation, N.A., S.A.A., M.E. and I.E.; formal analysis, A.R.E.-S. and E.M.A.; resources, I.E.; data curation, I.E., N.A. and A.R.E.-S.; writing—original draft preparation, I.E. and M.E.; writing—review and editing, N.A., S.A.A. and M.E.; funding acquisition, I.E., N.A. and S.A.A. All authors have read and agreed to the published version of the manuscript.

Funding

The authors extend their appreciation to the Deanship of Scientific Research at Imam Mohammad Ibn Saud Islamic University for funding this work through Research Group no. RG-21-09-15.

Informed Consent Statement

Informed consent was obtained from all subjects involved in this study.

Data Availability Statement

Datasets are available in the application section.

Acknowledgments

The authors extend their appreciation to the Deanship of Scientific Research at Imam Mohammad Ibn Saud Islamic University for funding this work through Research Group no. RG-21-09-15.

Conflicts of Interest

The authors declare no conflict of interest.

References

  1. Fréchet, M. Sur la loi des erreurs dobservation. Bull. Soc. Math. Moscou 1924, 33, 5–8. [Google Scholar]
  2. Kotz, S.; Nadarajah, S. Extreme Value Distributions: Theory and Applications; Imperial College Press: London, UK, 2000. [Google Scholar]
  3. Nadarajah, S.; Kotz, S. The exponentiated Fréchet distribution. Inter. Stat. Electron. J. 2003, 14, 1–7. [Google Scholar]
  4. Nadarajah, S.; Gupta, A.K. The beta Fréchet distribution. Far East J. Theor. Stat. 2004, 14, 15–22. [Google Scholar]
  5. Mahmoud, M.R.; Mandouh, R.M. On the transmuted Fréchet distribution. J. Appl. Sci. Res. 2013, 9, 5553–5561. [Google Scholar]
  6. Krishna, E.; Jose, K.; Alice, T.; Ristic, M. The Marshall–Olkin Fréchet distribution. Commun. Stat. Theory Methods 2013, 42, 4091–4107. [Google Scholar] [CrossRef]
  7. Alotaibi, R.; Almetwally, E.M.; Ghosh, I.; Rezk, H. Classical and Bayesian Inference on Finite Mixture of Exponentiated Kumaraswamy Gompertz and Exponentiated Kumaraswamy Fréchet Distributions under Progressive Type II Censoring with Applications. Mathematics 2022, 10, 1496. [Google Scholar] [CrossRef]
  8. Elbatal, I.; Asha, G.; Raja, V. Transmuted exponentiated Fréchet distribution: Properties and applications. J. Stat. Appl. Probab. 2014, 3, 379–394. [Google Scholar]
  9. Mead, M.; Afify, A.Z.; Hamedani, G.G.; Ghosh, I. The beta exponential Fréchet distribution with applications. Austrian J. Stat. 2016, 46, 41–63. [Google Scholar] [CrossRef]
  10. Mead, M. A note on Kumaraswamy Fréchet distribution. Australia 2014, 8, 294–300. [Google Scholar]
  11. Abouelmagd, T.H.M.; Hamed, M.S.; Afify, A.Z.; Al-Mofleh, H.; Iqbal, Z. The burr x Fréchet distribution with its properties and applications. Appl. Probab. Stat. 2018, 13, 23–51. [Google Scholar]
  12. Almetwally, E.M.; Muhammed, H.Z. On a bivariate Fréchet distribution. J. Stat. Appl. Probab. 2020, 9, 1–21. [Google Scholar]
  13. Alzeley, O.; Almetwally, E.M.; Gemeay, A.M.; Alshanbari, H.M.; Hafez, E.H.; Abu-Moussa, M.H. Statistical inference under censored data for the new exponential-X Fréchet distribution: Simulation and application to leukemia data. Comput. Intell. Neurosci. 2021, 2021, 2167670. [Google Scholar] [CrossRef] [PubMed]
  14. Afify, A.Z.; Yousof, H.M.; Cordeiro, G.M.; Ortega, E.M.M.; Nofal, Z.M. The Weibull Fréchet distribution and its applications. J. Appl. Stat. 2016, 43, 2608–2626. [Google Scholar] [CrossRef]
  15. Afify, A.Z.; Yousof, H.M.; Cordeiro, G.M.; Ahmad, M. The Kumaraswamy Marshall-Olkin Fréchet distribution: Properties and Applications. J. ISOSS 2016, 2, 41–58. [Google Scholar]
  16. Korkmaz, M.C.; Yousof, H.M.; Ali, M.M. Some theoretical and computational aspects of the odd Lindley Fréchet distribution. J. Stat. Stat. Actuar. Sci. 2017, 2, 129–140. [Google Scholar]
  17. Nasiru, S.; Mwita, P.; Ngesa, O. Alpha power transformed Fréchet distribution. Appl. Math. Inf. Sci. 2019, 13, 129–141. [Google Scholar] [CrossRef]
  18. Eghwerido, J. The alpha power Weibull Fréchet distribution: Properties and applications. Turk. J. Sci. 2020, 5, 170–185. [Google Scholar]
  19. Hassan, A.S.; Elgarhy, M.; Nassr, S.G.; Ahmad, Z.; Alrajhi, S. Truncated Weibull Fréchet Distribution: Statistical Inference and Applications. J. Comput. Theor. Nanosci. 2019, 16, 1–9. [Google Scholar] [CrossRef]
  20. Haq, A.; Elgarhy, M. The odd Fréchet-G class of probability distributions. J. Stat. Appl. Probab. 2018, 7, 189–203. [Google Scholar] [CrossRef]
  21. Badr, M.; Elbatal, I.; Jamal, F.; Chesneau, C.; Elgarhy, M. The Transmuted Odd Fréchet-G class of Distributions: Theory and Applications. Mathematics 2020, 8, 958. [Google Scholar] [CrossRef]
  22. Nasiru, S. Extended Odd Fréchet-G class of Distributions. J. Probab. Stat. 2018, 2018, 2931326. [Google Scholar] [CrossRef]
  23. Jayakumar, K.; Babu, M.G. A new generalization of the Fréchet distribution: Properties and application. Statistica 2019, 79, 267–289. [Google Scholar]
  24. Baharith, L.; Alamoudi, H. The exponentiated Fréchet Generator of ´ Distributions with Applications. Symmetry 2021, 13, 572. [Google Scholar] [CrossRef]
  25. Alyami, S.A.; Babu, M.G.; Elbatal, I.; Alotaibi, N.; Elgarhy, M. Type II Half-Logistic Odd Fréchet Class of Distributions: Statistical Theory and Applications. Symmetry 2022, 14, 1222. [Google Scholar] [CrossRef]
  26. ZeinEldin, R.A.; Chesneau, C.; Jamal, F.; Elgarhy, M.; Almarashi, A.M. and Al-Marzouki, S. Generalized Truncated Fréchet Generated Family Distributions an dTheir Applications. Comput. Model. Eng. Sci. 2021, 126, 791–819. [Google Scholar]
  27. Al-Marzouki, S.; Jamal, F.; Chesneau, C.; Elgarhy, M. Topp-Leone Odd Fréchet Generated Family of Distributions with Applications to COVID-19 Data Sets. Comput. Model. Eng. Sci. 2020, 125, 437–458. [Google Scholar]
  28. MacGillivray, H.L. Skewness and asymmetry: Measures and orderings. Ann. Stat. 1986, 14, 994–1011. [Google Scholar] [CrossRef]
  29. Arnold, B.C.; Balakrishnan, N.; Nagraja, H.N. A First Course in Order Statistics; Society for Industrial and Applied Mathematics: Philadelphia, PA, USA, 2008. [Google Scholar]
  30. Singh, S.; Tripathi, Y.M. Acceptance sampling plans for inverse Weibull distribution based on truncated life test. Life Cycle Reliab. Saf. Eng. 2017, 6, 169–178. [Google Scholar] [CrossRef]
  31. Elbatal, I.; Alotaibi, N.; Almetwally, E.M.; Alyami, S.A.; Elgarhy, M. On Odd Perks-G Class of Distributions: Properties, Regression Model, Discretization, Bayesian and Non-Bayesian Estimation, and Applications. Symmetry 2022, 14, 883. [Google Scholar] [CrossRef]
  32. Rady, E.H.A.; Hassanein, W.A.; Elhaddad, T.A. The power Lomax distribution with an application to bladder cancer data. SpringerPlus 2016, 5, 1–22. [Google Scholar] [CrossRef]
  33. Basheer, A.M. Alpha power inverse Weibull distribution with reliability application. J. Taibah Univ. Sci. 2019, 13, 423–432. [Google Scholar] [CrossRef]
  34. Nassar, M.M.; Eissa, F.H. On the exponentiated Weibull distribution. Commun. -Stat.-Theory Methods 2003, 32, 1317–1336. [Google Scholar] [CrossRef]
  35. Zhang, T.; Xie, M. Failure data analysis with extended Weibull distribution. Commun. Stat. Comput. 2007, 36, 579–592. [Google Scholar] [CrossRef]
  36. Almetwally, E.M. The odd Weibull inverse topp—leone distribution with applications to COVID-19 data. Ann. Data Sci. 2022, 9, 121–140. [Google Scholar] [CrossRef]
  37. Almongy, H.M.; Almetwally, E.M.; Mubarak, A.E. Marshall—Olkin alpha power lomax distribution: Estimation methods, applications on physics and economics. Pak. J. Stat. Oper. Res. 2021, 17, 137–153. [Google Scholar] [CrossRef]
  38. Ghitany, M.E.; Al-Awadhi, F.A.; Alkhalfan, L. Marshall–Olkin extended Lomax distribution and its application to censored data. Commun. Stat. Methods 2007, 36, 1855–1866. [Google Scholar] [CrossRef]
  39. Maxwell, O.; Oyamakin, S.O.; Chukwu, A.U.; Olusola, Y.O.; Kayode, A.A. New generalization of length biased exponential distribution with applications. J. Adv. Appl. Math. 2019, 4, 82–88. [Google Scholar] [CrossRef]
  40. Jorgensen, B. Statistical Properties of the Generalized Inverse Gaussian Distribution; Springer: New York, NY, USA, 1982. [Google Scholar]
  41. Tharshan, R.; Wijekoon, P. Location based generalized Akash distribution: Properties and applications. Open J. Stat. 2020, 10, 163–187. [Google Scholar] [CrossRef]
  42. Gross, A.J.; Clark, V. Survival Distributions: Reliability Applications in the Biomedical Sciences; John Wiley & Sons: Hoboken, NJ, USA, 1975. [Google Scholar]
Figure 1. Different shapes of pdf for FB distribution at β = 1.5 and n = 5 .
Figure 1. Different shapes of pdf for FB distribution at β = 1.5 and n = 5 .
Axioms 11 00389 g001
Figure 2. Different shapes of pdf for FB distribution at β = 1.5 and n = 10 .
Figure 2. Different shapes of pdf for FB distribution at β = 1.5 and n = 10 .
Axioms 11 00389 g002
Figure 3. Different shapes of hrf for FB distribution at β = 1.5 and n = 5 .
Figure 3. Different shapes of hrf for FB distribution at β = 1.5 and n = 5 .
Axioms 11 00389 g003
Figure 4. Different shapes of hrf for FB distribution at β = 1.5 and n = 10 .
Figure 4. Different shapes of hrf for FB distribution at β = 1.5 and n = 10 .
Axioms 11 00389 g004
Figure 5. Three-dimensional different shapes of pdf for FB distribution at β = 1.5 .
Figure 5. Three-dimensional different shapes of pdf for FB distribution at β = 1.5 .
Axioms 11 00389 g005
Figure 6. Three-dimensional different shapes of hrf for FB distribution at β = 1.5 .
Figure 6. Three-dimensional different shapes of hrf for FB distribution at β = 1.5 .
Axioms 11 00389 g006
Figure 7. Plots of the MacGillivray’s skewness for FB distribution at p = 0.3 and n = 5 , 10 .
Figure 7. Plots of the MacGillivray’s skewness for FB distribution at p = 0.3 and n = 5 , 10 .
Axioms 11 00389 g007
Figure 8. Plots of the MacGillivray’s skewness for FB distribution at p = 0.7 and n = 5 , 10 .
Figure 8. Plots of the MacGillivray’s skewness for FB distribution at p = 0.7 and n = 5 , 10 .
Axioms 11 00389 g008
Figure 9. 3D plots of mean, variance, CS, CK, CV and ID for FB Model at p [ 0 , 1 ] , λ [ 5 , 15 ] and n = 5 .
Figure 9. 3D plots of mean, variance, CS, CK, CV and ID for FB Model at p [ 0 , 1 ] , λ [ 5 , 15 ] and n = 5 .
Axioms 11 00389 g009
Figure 10. Three-dimensional plots of the mean, variance, CS, CK, CV and ID for FB model at p [ 0 , 1 ] , λ [ 5 , 15 ] and n = 10 .
Figure 10. Three-dimensional plots of the mean, variance, CS, CK, CV and ID for FB model at p [ 0 , 1 ] , λ [ 5 , 15 ] and n = 10 .
Axioms 11 00389 g010
Figure 11. Estimated pdf, estimated cdf, PP and QQ plots for FB distribution for first dataset.
Figure 11. Estimated pdf, estimated cdf, PP and QQ plots for FB distribution for first dataset.
Axioms 11 00389 g011
Figure 12. Estimated pdf, estimated cdf, PP and QQ plots for FB distribution for second dataset.
Figure 12. Estimated pdf, estimated cdf, PP and QQ plots for FB distribution for second dataset.
Axioms 11 00389 g012
Figure 13. Estimated pdf, estimated cdf, PP and QQ plots for FB distribution for third dataset.
Figure 13. Estimated pdf, estimated cdf, PP and QQ plots for FB distribution for third dataset.
Axioms 11 00389 g013
Figure 14. Profile likelihood for first dataset.
Figure 14. Profile likelihood for first dataset.
Axioms 11 00389 g014
Figure 15. Profile likelihood for second dataset.
Figure 15. Profile likelihood for second dataset.
Axioms 11 00389 g015
Figure 16. Profile likelihood for third dataset.
Figure 16. Profile likelihood for third dataset.
Axioms 11 00389 g016
Table 1. Results of μ 1 , μ 2 , μ 3 , μ 4 , V, C S , C K and C V for the F B model at β = 0.5 and n = 5.
Table 1. Results of μ 1 , μ 2 , μ 3 , μ 4 , V, C S , C K and C V for the F B model at β = 0.5 and n = 5.
λ p μ 1 μ 2 μ 3 μ 4 V C S C K C V
0.36.507261.03616,0801,160,000218.693.56816.7852.273
0.46.904250.8714,9001,057,000203.2113.57717.212.065
50.56.959227.59912,990905,600179.173.71418.7911.923
0.66.849200.8410,980752,200153.9323.92321.1621.812
0.76.67175.0999143615,600130.6134.17624.1771.713
0.34.809172.58510,290731,700149.4584.3924.8982.542
0.44.938152.528629600,100128.144.55727.4212.293
70.54.899129.2596902469,200105.2624.84931.6632.094
0.64.808108.2385428360,60085.1255.20637.2151.919
0.74.71290.8764260276,70068.6735.59743.8991.759
0.33.425107.5126172432,10095.785.49238.6582.857
0.43.4888.0294697319,30075.9185.83845.0922.504
90.53.47770.4423457228,00058.3526.29654.2242.197
0.63.47356.7532537162,30044.6896.79565.4751.925
0.73.48346.661884116,90034.537.29978.4821.687
0.32.41364.5293547243,90058.7076.90861.4743.175
0.42.48549.4442456162,60043.277.4474.752.648
110.52.55337.9211670106,20031.4028.02791.8142.195
0.62.63629.99115070,13023.0438.58111.3311.821
0.72.72924.724812.46847,42017.2779.061132.3081.523
0.31.71337.8961980133,50034.9638.68298.683.453
0.41.82827.534125280,43024.1939.352122.6612.691
130.51.96220.658790.3148,12016.819.922149.8742.09
0.62.10816.466514.30129,51012.02110.291176.8141.644
0.72.25814.007349.65918,7808.90910.447201.2121.322
0.31.2422.016108371,53020.47910.848158.2053.65
0.41.39615.431628.34238,97013.4811.499196.0642.629
150.51.57711.625371.25121,4009.13611.736230.1681.916
0.61.7669.625231.0412,2206.50711.511253.6111.445
0.71.958.677153.72273414.87510.943264.9531.132
0.30.92212.76585.08837,71011.90913.415251.073.742
0.41.1098.816313.11418,6207.58513.715300.5112.483
170.51.326.873174.95894095.13113.109324.7411.716
0.61.5336.081105.99150213.72911.833319.2371.259
0.71.7385.90670.85828632.88710.309293.9740.978
0.30.7077.429313.25319,6406.92916.349391.1143.722
0.40.9135.194155.87388114.3615.726434.8262.286
190.51.1414.32183.61741123.01913.686412.4271.523
0.61.3684.16350.59520632.29211.134346.8811.107
0.71.5844.3735.2211261.8628.818273.930.862
Table 2. Results of μ 1 , μ 2 , μ 3 , μ 4 , V, C S , C K and C V for the F B model at β = 0.5 and n = 10.
Table 2. Results of μ 1 , μ 2 , μ 3 , μ 4 , V, C S , C K and C V for the F B model at β = 0.5 and n = 10.
λ p μ 1 μ 2 μ 3 μ 4 V C S C K C V
0.38.271343.90121,3301,543,000275.4923.04712.7052.007
0.49.46365.45921,9201,559,000275.9662.88811.8451.756
50.510.179364.45721,0501,471,000260.8412.85711.881.587
0.610.585350.87619,4601,334,000238.8422.89712.4191.46
0.710.789331.22917,5901,182,000214.8242.98113.2961.358
0.36.612248.71814,9301,064,000205.0063.60417.342.166
0.47.396248.36714,190988,300193.6653.52117.091.882
70.57.854235.16312,710863,000173.4713.56117.9251.677
0.68.121217.28111,050730,200151.3263.66519.4041.515
0.78.28198.9349471608,500130.383.80521.3311.379
0.35.067169.4619804687,400143.7824.34324.8042.366
0.45.637160.1998641587,300128.4254.32225.4662.01
90.56.009145.537241475,500109.4234.41327.4811.741
0.66.276130.7855947376,00091.4024.55330.2821.523
0.76.485117.9694866295,40075.9144.71233.5911.344
0.33.816111.2086166424,60096.6465.26736.3552.576
0.44.294100.4595057334,30082.025.27938.2832.109
110.54.66788.7543985251,40066.9735.37541.7261.754
0.64.98378.9223114186,30054.0875.48545.8431.476
0.75.26571.5092455138,30043.7885.5850.1871.257
0.32.87171.3643768254,40063.1226.38253.8152.767
0.43.32262.3272887184,80051.2926.36857.1072.156
130.53.72554.4612154129,40040.5846.37661.4941.71
0.64.09748.901161790,16032.1176.33765.6741.383
0.74.4445.44124463,58025.7246.23669.0621.142
0.32.18245.2572258149,10040.4967.69279.6482.916
0.42.63238.7641625100,20031.8377.54483.4342.144
150.53.06834.17115765,53024.7597.3186.4541.622
0.63.48331.647845.75243,12019.5166.95587.1621.268
0.73.87130.707646.53329,06015.7226.51285.5051.024
0.31.68828.586133586,03025.7399.191116.9533.006
0.42.14224.424908.13253,61019.8358.726118.0232.079
170.52.60322.187624.56532,87015.4148.04114.2111.509
0.63.04721.6452.15820,56012.3137.204105.4581.151
0.73.46522.138351.55313,37010.1356.34294.020.919
0.31.33318.097782.91449,07016.3210.849169.2393.03
0.41.79115.724507.22128,43012.5189.804159.9571.976
190.52.26615.029341.75516,4309.8968.444140.091.388
0.62.72815.584250.51998508.1417.043115.3731.046
0.73.16316.933203.29162676.9285.80891.9090.832
Table 3. Numerical outcomes of a single sampling plan for FB model at combination I.
Table 3. Numerical outcomes of a single sampling plan for FB model at combination I.
n p * c a = 0.25 a = 0.5 a = 0.75 a = 1
N L ( p 0 ) N L ( p 0 ) N L ( p 0 ) N L ( p 0 )
50.25020.794411.000011.000011.0000
3130.779480.798570.761960.8125
6260.7577160.7522130.7632110.8281
12520.7626310.7768250.7897220.8083
0.5040.501320.649020.560611.0000
3180.5254110.511290.501770.6562
6330.5035190.5456150.5781130.6128
12620.5070360.5374290.5327250.5806
0.75070.251340.273430.314220.5000
3240.2741140.2758110.2889100.2539
6410.2570240.2503190.2540160.3036
12730.2559420.2718330.2911290.2858
0.990210.0100110.013380.017470.0156
3460.0103250.0129190.0150170.0106
6670.0106370.0126290.0115250.0113
121060.0104600.0103460.0130400.0119
100.25020.848611.000011.000011.0000
3180.750290.777670.785960.8125
6350.7517170.7873130.7960110.8281
12700.7613340.7870260.7799220.8083
0.5050.518620.684920.576011.0000
3240.5321120.525490.537970.6562
6440.5185210.5498160.5343130.6128
12840.5064400.5375300.5342250.5806
0.75090.268940.321330.331720.5000
3330.2650160.2548110.3240100.2539
6560.2537260.2831190.2983160.3036
12990.2613470.2676350.2549290.2858
0.990290.0101130.010790.012170.0156
3630.0109290.0103200.0139170.0106
6920.0109420.0116300.0124250.0113
121460.0101670.0112480.0125400.0118
Table 4. Numerical outcomes of a single sampling plan for FB model at combination II.
Table 4. Numerical outcomes of a single sampling plan for FB model at combination II.
n p * c a = 0.25 a = 0.5 a = 0.75 a = 1
N L ( p 0 ) N L ( p 0 ) N L ( p 0 ) N L ( p 0 )
50.25030.822811.000011.000011.0000
3280.7610100.782570.809160.8125
6560.7524190.7943140.7517110.8281
121130.7594390.7711270.7753220.8083
0.5080.505230.524220.591711.0000
3400.5035130.567490.574870.6562
6720.5064240.5422160.5840130.6128
121360.5106460.5206310.5416250.5806
0.750150.255250.274730.350120.5000
3540.2620180.2678120.2770100.2539
6910.2581300.2729200.2826160.3036
121630.2507540.2611360.2716290.2858
0.990480.0102150.010990.015070.0156
31050.0104330.0117210.0133170.0106
61530.0102490.0105310.0137250.0113
122410.0100770.0116500.0128400.0119
100.25060.774320.772711.000011.0000
3520.7509120.773570.840660.8125
61030.7529230.7828140.8038110.8281
122100.7541470.7685280.7979220.8083
0.50140.514330.597020.614811.0000
3740.5032160.5449100.519970.6562
61340.5032300.5000170.5759130.6128
122540.5040560.5113330.5305250.5806
0.750280.251360.275430.377920.5000
31020.2527220.2632130.2581100.2539
61710.2517370.2584210.2950160.3036
123040.2521660.2551380.2800290.2858
0.990910.0100180.0125100.012570.0156
31980.0103410.0110230.0109170.0106
62880.0103600.0110340.0104250.0113
124530.0100950.0109540.0108400.0119
Table 5. Numerical outcomes of a single sampling plan for FB model at combination III.
Table 5. Numerical outcomes of a single sampling plan for FB model at combination III.
n p * c a = 0.25 a = 0.5 a = 0.75 a = 1
N L ( p 0 ) N L ( p 0 ) N L ( p 0 ) N L ( p 0 )
50.25020.850611.000011.000011.0000
3180.757990.782070.787960.8125
6350.7622170.7932130.7986110.8281
12710.7596350.7585260.7838220.8084
0.5050.523420.687220.577320.5000
3250.5081120.532190.540980.5000
6450.5076210.5586160.5383140.5000
12850.5082410.5070300.5398260.5000
0.75090.274040.324530.333230.2500
3340.2524160.2610110.3270100.2539
6560.2667260.2915190.3022160.3036
121010.2524470.2786350.2598290.2858
0.990290.0108130.011190.012370.0156
3640.0107290.0110200.0142170.0106
6940.0101420.0126300.0128250.0113
121480.0101680.0103480.0131400.0119
100.25040.763511.000011.000011.0000
3300.7639110.762470.827360.8125
6600.7576210.7675140.7819110.8281
121220.7589420.7691280.7659220.8083
0.5080.532830.554020.604711.0000
3430.5067150.501490.605170.6562
6780.5029260.5348170.5429130.6128
121470.5096500.5070320.5412250.5806
0.750160.259550.306930.365720.5000
3590.2540190.2867120.3076100.2539
6990.2519330.2539210.2640160.3036
121760.2520580.2696370.2808290.2858
0.990520.0102160.0119100.010870.0156
31140.0101360.0113220.0123170.0106
61660.0100530.0109330.0105250.0113
122600.0104840.0108520.0122400.0119
Table 6. Numerical outcomes of a single sampling plan for FB model at combination IV.
Table 6. Numerical outcomes of a single sampling plan for FB model at combination IV.
n p * c a = 0.25 a = 0.5 a = 0.75 a = 1
N L ( p 0 ) N L ( p 0 ) N L ( p 0 ) N L ( p 0 )
50.25060.777420.775011.000011.0000
3520.7592120.779670.842860.8125
61040.7570240.7541140.8075110.8281
122130.7549480.7550290.7556220.8083
0.50140.519530.600720.616511.0000
3750.5044160.5539100.524370.6562
61360.5034300.5124180.5041130.6128
122580.5031560.5282330.5387250.5806
0.750280.256760.279630.380120.5000
31030.2565220.2717130.2622100.2539
61730.2549370.2694210.3005160.3036
123090.2506660.2698380.2874290.2858
0.990920.0102190.0102100.012970.0156
32010.0103410.0120230.0114170.0106
62930.0101610.0104340.0110250.0113
124600.0100960.0110540.0115400.0119
100.250170.762720.842611.000011.0000
31520.7510170.763380.810360.8125
63040.7506330.7696160.7710110.8281
126220.7511680.7506320.7600220.8083
0.50410.508050.504020.656211.0000
32190.5014230.5360110.530870.6562
63970.5026430.5007200.5042130.6127
127550.5006810.5024370.5247250.5805
0.750820.253890.254040.282620.5000
33040.2507320.2585140.2943100.2539
65090.2510540.2507240.2738160.3036
129050.2512950.2637430.2681290.2857
0.9902730.0100270.0116110.014870.0156
35950.0101610.0102260.0114170.0106
68640.0101890.0101380.0122250.0113
1213550.01001400.0103610.0112400.0118
Table 7. Average estimated values, MSEs, CIs, AILs and CPs (in %) of the MLE for the FB distribution at N = 25 and n = 5 .
Table 7. Average estimated values, MSEs, CIs, AILs and CPs (in %) of the MLE for the FB distribution at N = 25 and n = 5 .
ParametersAvg.MSERBiasAsy-CIAILCP
0.60730.02860.2146(0.3029, 0.9117)0.608898.3
Combination 11.977814.47740.3185(0.0000, 6.3700)6.370093.7
0.24890.04790.0042(0.0000, 1.2974)1.297498.5
1.76560.22900.1770(0.8574, 2.6737)1.816299.0
Combination 20.51140.05220.0229(0.1522, 0.8706)0.718491.1
0.27290.05890.0916(0.0000, 1.2500)1.250098.5
1.79770.23700.1985(0.8853, 2.7101)1.824798.7
Combination 31.44920.30060.0339(0.4515, 2.4468)1.995392.8
0.25930.05110.0371(0.0000, 1.1628)1.162898.5
3.51480.83150.1716(1.6788, 5.3509)3.672199.2
Combination 42.96660.29690.0111(1.9403, 3.9930)2.052792.4
0.27150.05730.0861(0.0000, 1.2622)1.262298.5
0.61800.08200.2359(0.2493, 0.9866)0.737486.4
Combination 52.28134.42420.5209(0.0000, 6.5768)6.576896.6
0.59460.13340.2072(0.0000, 1.5462)1.546298.5
1.84660.73400.2311(0.7495, 2.9437)2.194286.0
Combination 60.52720.02780.0543(0.1993, 0.8550)0.655798.1
0.58990.13690.2135(0.0000, 1.5347)1.534798.5
1.83700.71280.2247(0.7389, 2.9350)2.196186.1
Combination 71.58940.25540.0596(0.6108, 2.5680)1.957398.1
0.58390.13930.2214(0.0000, 1.5250)1.525098.5
3.65902.85320.2197(1.4906, 5.8274)4.336886.6
Combination 83.05740.24730.0191(2.1300, 3.9849)1.854998.8
0.60270.13100.1964(0.0000, 1.5465)1.546598.5
Table 8. Average estimated values, MSEs, CIs, AILs and CPs (in %) of the MLE for the FB distribution at N = 25 and n = 10 .
Table 8. Average estimated values, MSEs, CIs, AILs and CPs (in %) of the MLE for the FB distribution at N = 25 and n = 10 .
ParametersAvg.MSERBiasAsy-CIAILCP
0.60780.05700.2156(0.2129, 1.0027)0.789797.4
Combination 11.88142.57490.2543(0.3126, 5.7160)5.403494.2
0.27630.06540.1051(0.0000, 0.9397)0.939798.8
1.78260.49480.1884(0.5845, 2.9807)2.396197.8
Combination 20.66860.35960.3373(0.0898, 1.2475)1.157789.2
0.29450.07130.1778(0.0000, 0.9774)0.977499.6
1.80310.49120.2020(0.6107, 2.9954)2.384897.6
Combination 31.91822.88370.2788(0.2218, 3.6146)3.392990.3
0.29010.06850.1604(0.0000, 0.9734)0.973499.4
3.64511.94290.2150(1.2300, 6.0602)4.830398.2
Combination 43.17751.24460.0592(1.8006, 4.5544)2.753789.9
0.28130.06780.1250(0.0000, 0.9546)0.954699.1
0.60170.11980.2034(0.0315, 1.1719)1.140489.8
Combination 53.157312.78811.1049(0.0000, 7.7707)7.770790.5
0.61030.08400.1862(0.0000, 2.0023)2.002398.5
1.77741.09450.1849(0.0551, 3.4996)3.444590.1
Combination 60.59410.06270.1881(0.1575, 1.0306)0.873096.5
0.61180.08520.1842(0.0000, 2.0220)2.022098.5
1.78031.13190.1868(0.0721, 3.4884)3.416389.6
Combination 71.79080.57760.1939(0.4888, 3.0928)2.603996.4
0.61070.08490.1857(0.0000, 1.9805)1.980598.5
3.52034.35520.1734(0.1186, 6.9221)6.803690.3
Combination 83.24400.51000.0813(1.9418, 4.5463)2.604598.2
0.61240.08590.1834(0.0000, 1.9797)1.979798.5
Table 9. Average estimated values, MSEs, CIs, AILs and CPs (in %) of the MLE for the FB distribution at N = 50 and n = 5 .
Table 9. Average estimated values, MSEs, CIs, AILs and CPs (in %) of the MLE for the FB distribution at N = 50 and n = 5 .
ParametersAvg.MSERBiasAsy-CIAILCP
0.60810.02140.2163(0.3751, 0.8412)0.466199.2
Combination 11.39214.21040.0719(0.0000, 3.7894)3.789494.2
0.22940.04490.0824(0.0000, 1.0660)1.066098.5
1.78250.16840.1883(1.0725, 2.4924)1.419999.4
Combination 20.46530.02440.0694(0.2092, 0.7214)0.512393.1
0.24700.05160.0119(0.0000, 0.9910)0.991099.9
1.80360.17580.2024(1.0957, 2.5115)1.415899.4
Combination 31.36110.17680.0926(0.6268, 2.0953)1.468594.3
0.22560.04290.0975(0.0000, 0.9867)0.986798.5
3.55210.66410.1840(2.1444, 4.9597)2.815399.5
Combination 42.87230.19760.0426(2.0925, 3.6521)1.559793.1
0.24830.05280.0067(0.0000, 1.0468)1.046898.5
0.57580.05090.1517(0.3110, 0.8407)0.529784.2
Combination 52.09162.33640.3944(0.0000, 5.1598)5.159896.9
0.72720.06770.0304(0.0489, 1.4056)1.356798.5
1.72290.45340.1486(0.9289, 2.5169)1.588084.5
Combination 60.52630.01910.0526(0.2708, 0.7818)0.511098.4
0.73190.06540.0241(0.0562, 1.4077)1.351598.5
1.71170.43700.1411(0.9167, 2.5067)1.590085.0
Combination 71.58610.17320.0574(0.8098, 2.3624)1.552698.5
0.72720.06750.0303(0.0157, 1.4388)1.423198.5
3.48211.94830.1607(1.8888, 5.0753)3.186583.5
Combination 83.04130.18390.0138(2.3096, 3.7730)1.463398.3
0.72360.06960.0353(0.0485, 1.3986)1.350298.5
Table 10. Average estimated values, MSEs, CIs, AILs and CPs (in %) of the MLE for the FB distribution at N = 50 and n = 10 .
Table 10. Average estimated values, MSEs, CIs, AILs and CPs (in %) of the MLE for the FB distribution at N = 50 and n = 10 .
ParametersAvg.MSERBiasAsy-CIAILCP
0.61830.04610.2367(0.3178, 0.9189)0.601097.5
Combination 13.900820.42161.6005(0.0000, 11.3169)11.316993.5
0.27800.05620.1121(0.0000, 0.7357)0.735795.5
1.85360.40300.2357(0.9404, 2.7667)1.826498.1
Combination 20.51530.08520.0306(0.1552, 0.8754)0.720290.9
0.27300.05380.0920(0.0000, 0.7363)0.736396.0
1.86050.41130.2403(0.9502, 2.7707)1.820597.9
Combination 31.55180.88920.0345(0.4898, 2.6138)2.124090.5
0.26710.05390.0686(0.0000, 0.7251)0.725195.9
3.69411.60340.2314(1.8844, 5.5037)3.619397.8
Combination 42.97730.55210.0076(1.9953, 3.9593)1.964089.6
0.27770.05760.1109(0.0000, 0.7513)0.751395.7
0.52750.04390.0550(0.1811, 0.8739)0.692896.1
Combination 52.98169.12190.9877(0.0000, 6.6012)6.601288.5
0.70770.03210.0563(0.0000, 1.7698)1.769898.5
1.57750.42610.0517(0.5391, 2.6159)2.076895.8
Combination 60.59090.04550.1818(0.2382, 0.9436)0.705495.4
0.71260.03150.0499(0.0000, 1.8069)1.806998.5
1.56200.38210.0414(0.5220, 2.6021)2.080196.3
Combination 71.78520.42520.1901(0.7190, 2.8514)2.132595.6
0.70470.03350.0604(0.0000, 1.7945)1.794598.5
3.17011.82130.0567(1.0809, 5.2592)4.178495.7
Combination 83.23000.36920.0767(2.2075, 4.2524)2.044996.4
0.70660.03320.0578(0.0000, 1.7676)1.767698.5
Table 11. Average estimated values, MSEs, CIs, AILs and CPs (in %) of the MLE for the FB distribution at N = 100 and n = 5 .
Table 11. Average estimated values, MSEs, CIs, AILs and CPs (in %) of the MLE for the FB distribution at N = 100 and n = 5 .
ParametersAvg.MSERBiasAsy-CIAILCP
0.61390.01820.2278(0.4332, 0.7946)0.361499.6
Combination 11.05661.15970.2956(0.0000, 2.4059)2.405995.6
0.17110.03280.3156(0.0000, 0.8144)0.814499.4
1.82440.15560.2163(1.2881, 2.3607)1.072599.5
Combination 20.43350.01360.1331(0.2557, 0.6113)0.355695.0
0.17950.03680.2819(0.0000, 0.7894)0.789498.9
1.82910.15950.2194(1.2931, 2.3651)1.072099.6
Combination 31.29830.12050.1345(0.7676, 1.8290)1.061494.7
0.18400.03850.2641(0.0000, 0.8179)0.817999.1
3.64350.61670.2145(2.5635, 4.7234)2.160099.7
Combination 42.78500.12440.0717(2.2151, 3.3549)1.139895.0
0.18550.03810.2580(0.0000, 0.7425)0.742597.7
0.54480.03030.0895(0.3577, 0.7319)0.374290.0
Combination 51.94951.24450.2997(0.0000, 4.0982)4.098296.8
0.80570.02890.0743(0.3384, 1.2729)0.934598.5
1.64580.29400.0972(1.0849, 2.2066)1.121789.2
Combination 60.52430.01290.0487(0.3330, 0.7157)0.382898.1
0.80190.02990.0692(0.3113, 1.2924)0.981198.5
1.65240.30980.1016(1.0942, 2.2106)1.116488.7
Combination 71.57080.11710.0472(1.0011, 2.1406)1.139597.3
0.80080.03320.0677(0.3368, 1.2648)0.927998.5
3.25851.06020.0862(2.1447, 4.3723)2.227690.1
Combination 83.06060.11690.0202(2.5030, 3.6183)1.115398.3
0.80290.03020.0706(0.3362, 1.2696)0.933498.5
Table 12. Average estimated values, MSEs, CIs, AILs and CPs (in %) of the MLE for the FB distribution at N = 100 and n = 10 .
Table 12. Average estimated values, MSEs, CIs, AILs and CPs (in %) of the MLE for the FB distribution at N = 100 and n = 10 .
ParametersAvg.MSERBiasAsy-CIAILCP
0.64180.04460.2835(0.4042, 0.8793)0.475198.0
Combination 11.828512.71370.2190(0.0000, 4.8945)4.894590.8
0.23500.03950.0599(0.0000, 0.5649)0.564993.9
1.92620.39940.2841(1.2118, 2.6406)1.428998.3
Combination 20.45540.03520.0892(0.2326, 0.6782)0.445786.6
0.23100.03870.0761(0.0000, 0.5585)0.558594.4
1.91520.39840.2768(1.2080, 2.6224)1.414497.6
Combination 31.38560.33250.0763(0.7037, 2.0675)1.363886.7
0.23920.04030.0433(0.0000, 0.5699)0.569994.0
3.88691.63350.2956(2.4571, 5.3167)2.859698.4
Combination 42.79800.28900.0673(2.1471, 3.4488)1.301786.5
0.22690.03820.0924(0.0000, 0.5556)0.555694.6
0.49910.01260.0018(0.2771, 0.7211)0.444098.3
Combination 52.64005.85390.7600(0.0000, 5.5201)5.520186.3
0.75940.01830.0126(0.0000, 1.5736)1.573698.5
1.49110.12830.0059(0.8236, 2.1586)1.335098.4
Combination 60.57970.03230.1595(0.3132, 0.8463)0.533089.0
0.75630.01980.0084(0.0000, 1.5634)1.563498.5
1.50050.14520.0004(0.8308, 2.1703)1.339498.1
Combination 71.73200.28690.1546(0.9321, 2.5318)1.599789.0
0.76030.02030.0138(0.0000, 1.5660)1.566098.5
2.96970.51760.0101(1.6386, 4.3008)2.662298.4
Combination 83.21550.25040.0718(2.4333, 3.9978)1.564591.0
0.76160.01890.0155(0.0000, 1.5844)1.584498.5
Table 13. MLE with SE and GF measures with different criteria for first set of data.
Table 13. MLE with SE and GF measures with different criteria for first set of data.
EstimatesSEKSDPVKSAIMCBIMCCAIMCHQIMCCVMGFADGF
λ 0.53550.2329
FBp0.16330.14450.10480.772150.796355.862951.462952.62820.06910.4510
β 9.86794.4608
β 20.125836.1195
OPE θ 30.553822.25980.15380.3004198.3171203.3837198.9837200.14900.16341.1722
λ 0.00790.0054
α 0.10330.1125
PL β 7.42056.99840.12900.5189187.1752192.2418187.8419189.00710.10900.6652
θ 0.03950.1843
α 19.985235.6569
Exp-W β 0.32920.08320.11780.6356186.8025191.8691187.4691188.63440.07640.4648
θ 23.030922.5195
α 0.96070.1078
Ext-W β 223103.1171246.96420.12890.5196197.0232202.0899197.6899198.85520.14561.0485
θ 0.16550.1877
α 1.31740.1576
OWITL β 101.1058176.36700.11640.6506187.8920192.9587188.5587189.72400.07140.4935
θ 0.03370.0420
α 46.150453.9881
APL β 1.78050.51760.10980.7684190.5008195.5675191.1675192.33280.08560.5773
θ 1.33840.8585
α 2.27550.8929
MOL β 5.92117.07100.11720.6419193.2875198.3541193.9541195.11940.10880.7351
θ 1.72222.2200
α 0.30980.4382
EGLBE β 0.07910.11300.15320.3049194.8543199.9210195.5210196.68630.12910.9493
θ 0.79230.2561
Table 14. MLE with SE and GF measures with different criteria for second set of data.
Table 14. MLE with SE and GF measures with different criteria for second set of data.
EstimatesSEKSDPVKSAIMCBIMCCAIMCHQIMCCVMGFADGF
λ 2.23710.3112
FBp2.5116 × 10 8 0.05750.06900.9414383.1894389.1268383.3305385.32710.03490.2578
β 9.14322.4928
β 0.14030.0721
OPE θ 22.141811.25050.13560.2278405.7062411.9388406.1426408.13920.35022.1705
λ 0.00780.0033
α 0.14030.0721
Plomax β 22.141811.25050.13560.2278405.7062411.9388406.1426408.13920.35022.1705
θ 0.00780.0033
α 69.143632.3847
APIW β 2.60750.20090.07020.9334383.2308389.4634383.6671385.66370.04430.2706
θ 90.355812.3689
α 1.34351.6277
Exp-W β 0.53200.13990.07790.8665383.5455389.7781383.9818385.97840.07190.4149
θ 49.504556.5074
α 1.84260.1750
Ext-W β 3412.3073351.45650.14330.1774400.5826406.8152401.0190403.01560.29241.8658
θ 6.22205.5972
α 3.80250.3668
OWITL β 104.2949178.51230.12350.3295392.1153398.3479392.5517394.54830.18861.1722
θ 0.12340.0443
α 566.8168486.4380
APL β 13.327412.54770.09400.6744391.0482397.2808391.4846393.48120.16090.9583
θ 64.303068.3282
α 3.76930.5404
MOL β 1637.9293228.96010.07810.8641389.4346395.6672389.8710391.86750.13790.7799
θ 1.82790.9764
α 0.32330.6764
EGLBE β 0.05800.12260.11530.4131388.2659394.4985388.7023390.69890.14260.8611
θ 4.46491.7588
Table 15. MLE with SE and GF measures with different criteria for third set of data.
Table 15. MLE with SE and GF measures with different criteria for third set of data.
EstimatesSEKSDPVKSAIMCBIMCCAIMCHQIMCCVMGFADGF
λ 4.01771.3797
FBp3.7261 × 10 7 0.22100.10190.985522.327525.314723.827522.91060.02870.1630
β 1.56350.3900
β 0.01120.0103
OPE θ 30.329222.11770.15240.742045.411848.398946.911845.99490.15620.9134
λ 0.07690.0482
α 0.01120.0103
Plomax β 30.329222.11770.15240.742045.411848.398946.911845.99490.15620.9134
θ 0.07690.0482
α 2.63072.1605
Exp-W β 0.91730.29890.13510.858838.346041.333239.846038.92910.05320.3117
θ 42.361854.2220
α 2.78680.4270
Ext-W β 142.2474226.12500.18490.500847.172950.160148.672947.75610.18571.0928
θ 854.9621238.9914
α 2.99000.4577
OWITL β 335.3102934.71190.17120.601144.330047.317245.830044.91310.14040.8302
θ 0.21910.1753
α 806.8877576.3756
APL β 212.717252.45650.22610.258347.848350.835549.348348.43150.09450.5599
θ 154.686638.1556
α 15164.1578466.2430
MOL β 175.1013183.61700.14300.808144.268747.255945.768744.85180.13590.7983
θ 5249.3169153.8835
α 0.04760.0817
EGLBE β 0.10750.19000.13640.851038.574141.561340.074139.15720.05560.3267
θ 25.884218.6378
Publisher’s Note: MDPI stays neutral with regard to jurisdictional claims in published maps and institutional affiliations.

Share and Cite

MDPI and ACS Style

Alyami, S.A.; Elgarhy, M.; Elbatal, I.; Almetwally, E.M.; Alotaibi, N.; El-Saeed, A.R. Fréchet Binomial Distribution: Statistical Properties, Acceptance Sampling Plan, Statistical Inference and Applications to Lifetime Data. Axioms 2022, 11, 389. https://doi.org/10.3390/axioms11080389

AMA Style

Alyami SA, Elgarhy M, Elbatal I, Almetwally EM, Alotaibi N, El-Saeed AR. Fréchet Binomial Distribution: Statistical Properties, Acceptance Sampling Plan, Statistical Inference and Applications to Lifetime Data. Axioms. 2022; 11(8):389. https://doi.org/10.3390/axioms11080389

Chicago/Turabian Style

Alyami, Salem A., Mohammed Elgarhy, Ibrahim Elbatal, Ehab M. Almetwally, Naif Alotaibi, and Ahmed R. El-Saeed. 2022. "Fréchet Binomial Distribution: Statistical Properties, Acceptance Sampling Plan, Statistical Inference and Applications to Lifetime Data" Axioms 11, no. 8: 389. https://doi.org/10.3390/axioms11080389

APA Style

Alyami, S. A., Elgarhy, M., Elbatal, I., Almetwally, E. M., Alotaibi, N., & El-Saeed, A. R. (2022). Fréchet Binomial Distribution: Statistical Properties, Acceptance Sampling Plan, Statistical Inference and Applications to Lifetime Data. Axioms, 11(8), 389. https://doi.org/10.3390/axioms11080389

Note that from the first issue of 2016, this journal uses article numbers instead of page numbers. See further details here.

Article Metrics

Back to TopTop