Abstract
Most recent studies confirm a decreasing trend in water resources availability in the northern African region; the high competition between the sectors that use this vital resource, and the changing climate are considered as the main factors behind this situation. Under such very dynamic interactions between the natural resources, climate and the socioeconomic sectors, scientists from different perspectives have a challenging task to provide up-to-date and reliable insights to guide potential sustainable management strategies. Through the case of the Souss-Massa, the present study aims to provide state of the art scientific research on water resources. It is based on data from publications in the two databases Scopus and Web of Science, unpublished papers and reports as well as various theses. The Vosviewer data visualization tool was used to analyze different aspects of the publications, including the time distribution of water resources related research, the research topics as well as the different approaches adopted by the authors. In addition, this review summarizes results of previous research investigations carried out on the quantity and quality of water resources in relation to agriculture as well as to climate change and variability. The study showed that the period 2016–2021 was the most significant in terms of the number of research papers published. The maps of publications analyzed showed that researchers working in the area focus more on the study of the quality, chemical processing and the impacts of climate change on the availability of water resources. The results showed that Souss-Massa is a region where an important amount of research on climate and water has been carried out. Hence, to keep up with the rapid evolution of land use and other anthropogenic actions in the basin there remain several gaps in knowledge and constraints to address. In order to provide potential research opportunities in the Souss-Massa basin, in terms of scope and methods, this review identifies several gaps in research namely data quality and availability, as well as gaps in water resources modelling. A detailed discussion has been provided on the possibilities to develop and address the research gaps in the region.
1. Introduction
Being situated in central-western Morocco, the Souss-Massa basin has a significant economic potential dependent on its natural resources, agricultural, fishing and tourism sectors. The agricultural sector, which has witnessed a massive development during the last decades, is a major source of socioeconomic support and integration for the local population in the area. Along with its limitations in terms of quantity, quality and consequences associated with climate hazards, the Souss-Massa region’s water resources continue to face significant pressure because of the region’s development of different economic sectors and population growth [1,2,3,4,5,6]. Climate change projections are likely to result in severe climatic, hydrological and agricultural droughts, with global warming trends in the Souss-Massa like in most regions of Morocco, which will be widening the gap between water demand and supply; hence the need to find ways and means to fill these gaps [4,7,8].
Main interactions between agri-hydro-climatic processes need to be analyzed and identified to help and benefit decision makers. Furthermore, the key element of managing water issues is scientific research, which aids the government in controlling water use and ensuring water security [9]. Water research findings may have a greater effect if they are successful in communicating ideas and solutions in a clear and practical way to stakeholders outside of the research community [10]. For the same reason, Moroccan development organizations and universities have invested a lot of efforts into water science research and improving awareness of water issues [11].
During the last three decades, and in order to understand the different trade-offs between water resources and the socioeconomic developments in the Souss-Massa basin, scientists from different backgrounds have conducted various research activities to provide up-to-date and accurate observations on water in the basin scale [2,3,4,12]. However, most studies have focused on the hydrogeological characterization of water resources. Until recently, research on the basin ranged from the use of chemical tracing methods and laboratory analysis to determine the quality of groundwater affected by multiple sources of salinity and increasing nitrate concentrations, to other studies that highlighted water resource management and irrigation water management issues [2,3,5,13,14,15,16,17,18,19,20,21,22]. The Souss-Massa region is undergoing changes at several levels that mainly concern the development, on the one hand of technologies used to restore the imbalance of groundwater or mitigate the deficit recorded [12,23,24] and, on the other hand, the construction of hydraulic infrastructure to better manage water resources and meet the needs of the region in drinking water and irrigation [25]. Water resources research in the basin has made great progress, although it has not yet been recorded in a consolidated way to tell what research progress has been made and where there are still gaps.
Thus, the purpose of this study is to assess the results of scientific research on water resources in the Souss-Massa basin. The study’s objective is to present an overview of the research topics developed in the subject of water resources, as well as the main methodologies used. In the first instance, bibliometric analysis was used to determine the quantity of publications over time as well as research highlights and the articles published in this discipline. In this research paper, we use the scientific papers available on the databases Scopus and Web of science as well as the theses and various documents provided by ABHSM (Agency of Hydraulic Basin of Souss-Massa) and ORMVASM (Regional Office of Agricultural Development of Souss-Massa). Additionally, the study aims to highlight research gaps in the area and provide recommendations for future research.
2. Study Area
The Souss-Massa basin is located in central-western Morocco and covers a total surface area of 27,000 km² (Figure 1). The basin is bordered by the High Atlas Mountains to the north, the Anti-Atlas Mountains to the south, the Siroua Massif to the east and the Atlantic Ocean to the west. The climate of the region is mainly arid attenuated by the proximity of the area to the ocean and the influence of the cold current. The average annual temperatures vary from 14 °C in the High Atlas region in the north to 20 °C in the Anti-Atlas region in the south, with the maximum daily temperature reaching 49 °C in summer and the minimum temperature in winter falling to −3 °C. The rainfall gradient decreases from north to south and from west to east. Indeed, the average annual rainfall varies from 600 mm in the north, on the peaks of the High Atlas, to 150 mm in the south, in the eastern part of the Anti-Atlas. The plain receives about 200 mm of rainfall [2,6,7].
Figure 1.
Localization of Souss-Massa basin.
According to the scenarios RCP 4.5 (the optimistic scenario corresponding to radiative forcing of 4.5 Wm−2 towards 2100 with a CO2 emission of 660 eq-CO2 in case of emission reduction strategies were respected and greenhouse gas (GHG) emissions stabilized towards 2100) and RCP 8.5 (a pessimistic scenario that is likely to occur if no measures are taken to reduce GHG emissions. This scenario will likely have a radiative force equal to 8.5 Wm−2 towards 2100. The CO2 emission in this scenario will likely reach more than 1370 eq-CO2 by 2100), the mean temperature should increase by 1.5 and 2.5 degrees Celsius over the period 2045–2055, and by 3 and 6 degrees Celsius by the end of the century, respectively. On the other hand, precipitations will decrease, during the period 2090–2100 with a reduction of 40 and 120 mm/year under RCP 4.5 and RCP 8.5 emission scenarios, respectively [2].
River flows in the area’s surface water resources are highly irregular. The groundwater system of the basin is made up of the Souss, Chtouka and Tiznit aquifers. Therefore, the Souss basin can be subdivided into four zones: the Souss basin, the Massa basin, the Atlantic coastal basins of Tamri and Tamraght, and the Tiznit-Sidi Ifni basin (Figure 1).
The Souss-Massa basin has a natural supply of 1023 Mm3/year (668 Mm3/year of surface water resources and 425 Mm3/year of groundwater resources) (Figure 2). The basin’s water withdrawals total 425 Mm3/year of surface water and 696 Mm3/year of groundwater, leading in a water stress of 271 Mm3/year (Figure 2). Furthermore, 93% of the basin’s water resources are exploited for agriculture, while just 7% is available for drinking water and industrial usage [26].
Figure 2.
Water balance of Souss-Massa Basin.
The Souss-Massa River Basin Agency (ABHSM) has the authority to assess and manage surface water resources, groundwater pumping as well as water quality and pollution. Article 20 of the law 10–95 assign the river basin Agency the responsibility to integrate and coordinate the distribution and administration of all water sources and users. The river basin agency of Souss-Massa work with stakeholders such as ORMVASM (Regional Office of Agricultural Development of Souss-Massa) and ONEP (National office of drinking water and electricity) who in turn sell water supplies to urban and rural water users.
The region, with its diverse natural resources, plays an important role in the national economy, and it is the country’s leading exporting region of vegetables and citrus fruits. According to the High Commission for Planning (2019) and based on an analysis of the period 2013–2017, the Souss-Massa region contributes 6.6% to the national GDP. Tourism, agriculture, fishing and the agri-food industry all contribute to the area’s development. The region’s agricultural production, which accounts for 15.3% of regional GDP, plays an important role with 250,000 ha of UAA (utilized agricultural area) including nearly 150,000 ha of irrigated lands [27].
3. Materials and Methods
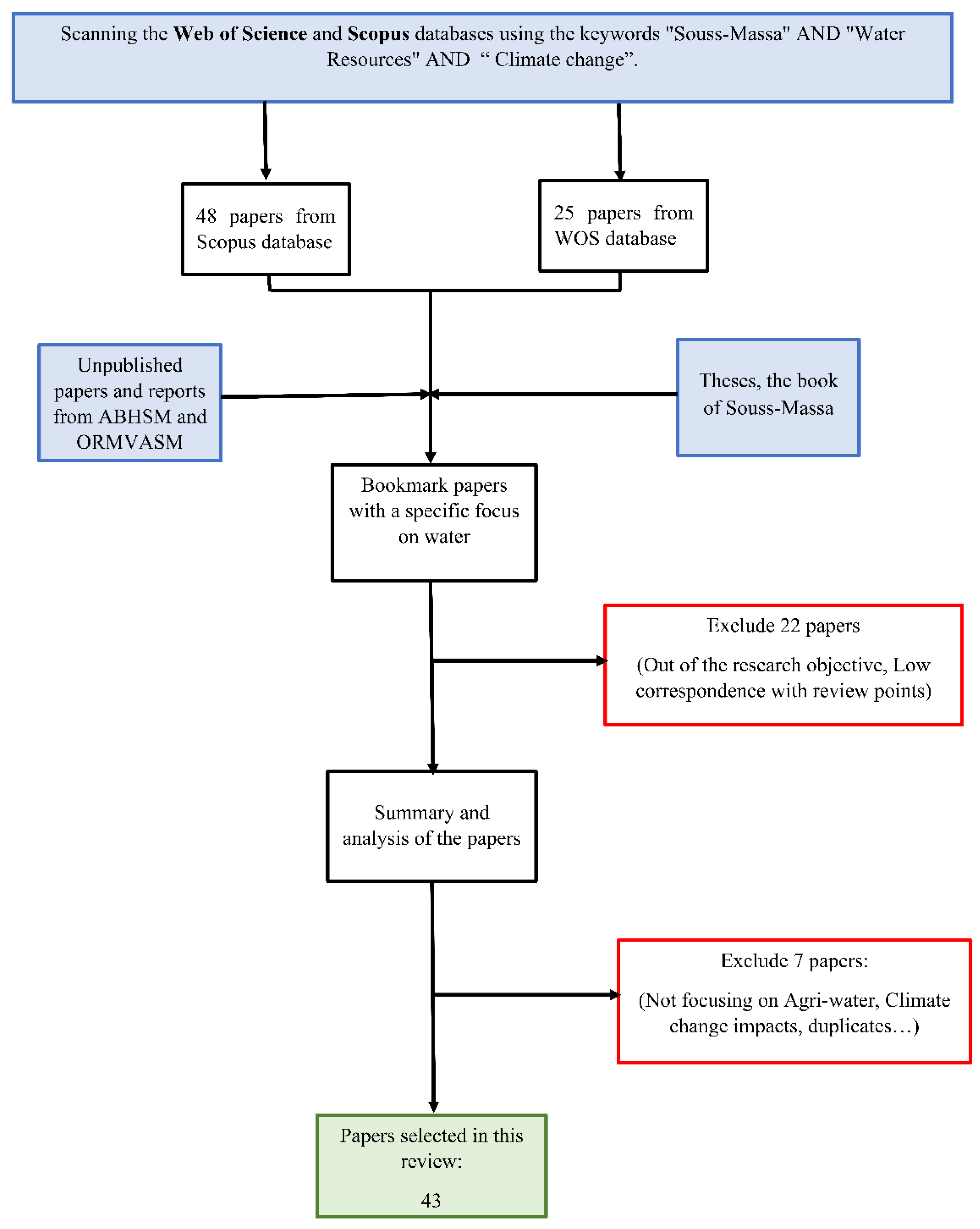
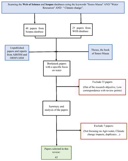
This review focuses on the scientific studies developed in the Souss-Massa basin and which specifically concern water resources and agricultural water management under changing climate in the area. The data were obtained by searching the Web of science (WOS) and Scopus databases using the keywords “Souss-Massa” AND “Water resources” AND “Climate change”. Based on the first search, 48 publications were obtained from searching on Scopus and 25 publications obtained on WOS.
Maintaining the objective of this review, 43 papers were selected and discussed in the following, the review focuses on water resources research studies in the Souss-Massa basin; the adoption of the keywords mentioned in the Figure 3 helped to limit the papers reviewed. Literature that investigates the whole Moroccan water policy, hydropolitical as well as similar subjects, was not covered. It is important to note that some research papers have been excluded, due to low correspondence of the objective of the review or the similarity of the papers, i.e., double results of the two databases (WOS and Scopus). To enrich our database and conduct a thorough analysis of the quality and quantity of water resources in the research region, we included theses, the book of Souss-Massa [28] and unpublished papers and reports from the ABHSM (Agency of Hydraulic Basin of Souss-Massa) and ORMVASM (Regional Office of Agricultural Development of Souss-Massa) that explain the hydrological conditions and surface water resources of the Souss-Massa hydraulic basin.
Figure 3.
Flowchart for the selection of literature.
The flow chart in Figure 3 provides a detailed description. It was confirmed that every search result was exactly on the topic of the water resources in the Souss-Massa basin.
4. Research Topics and Productivity
In addition to scientific studies and articles, theses and the book of Souss-Massa [28], reports from the ABHSM and ORMVASM have been provided to help us better understand the situation in the basin. The graph shows only the papers, documents and reports that have a publication date associated with them. As shown in Figure 4, the selected papers begin with the year 2002 as their starting point, with a slight increase in the years 2007–2009. The evolution of water research in the basin can be summarized as a first phase (2011–2015) with a total of seven publications. Following that, the years 2016–2021 were the most significant in terms of an increase in the number of research papers published, with a total of thirty-two papers published during this period. The increase in research projects and publications over the last few years have been facilitated by a number of state initiatives aimed at promoting doctoral careers and research in general [9], as well as the increase in developing projects. This trend is also consistent with the general international trend of increasing water research publications, which has seen a rate of increase ranging between 100% and 370% in developing countries in recent years [10]. This increase can also be attributed to the designation of water resource optimization as a national research priority [11].
Figure 4.
Number of publications per year from 2002 to 2021. Publications related to the search topic from Scopus and WOS.
The sorted data from WOS and Scopus were processed with the software VOSviewer (Leiden University, Leiden, The Netherlands) [29], and maps were created on the basis of the bibliographic data analysis. For a keyword, the minimum number of occurrences was five. Thirty important keywords relevant to the scope of this study were selected and represented on the network view map (Figure 5). The size of the frame of the item was determined by the weight of the item. The weight of an item should in some way show how important the item is. The weight is linked to how often this item is found. When working with keywords, the attributed occurrences show how many times a keyword is used in a document. When a map is visualized, items with a higher weight/occurrence are shown more prominently than items with a lower weight/occurrence, and vice versa [29]. The color of an item is determined by the cluster to which the item belongs and the lines between items represent the strongest links between items [29]. Each point in the item density visualization had a color to indicate the density of the item at that point [29].
Figure 5.
Network view map generated in VOSviewer from material from Scopus and WOS using co-occurrence of keywords.
As shown in Figure 5, the most frequently encountered keywords were: “Water resources”, “Groundwater resources”, “climate change”, “irrigation”, “Vulnerability”, “Water management”, “water quality”, “Mineralization”, “Salinity”, “aquifer” and “hydrogeology”, etc. The keywords were classified into 3 clusters. The blue cluster is the most important one with eleven elements, this group includes the terms most focused on groundwater resource, the use of stable isotopes and water age. Subsequently, the green cluster has ten items and covers terms about agriculture, quality and mineralization. Finally, the third cluster, the orange one, has nine elements and recalls terms related to water management, irrigation, vulnerability and sustainable management in the Souss-Massa basin.
It was also clear from Figure 6, which represents the density visualization map, that each point in the element density visualization has a color that indicates the density of elements at that point. The colors range from blue and green to red and yellow. The higher the weights of the neighboring elements and the greater the number of elements in the neighborhood of a point, the closer the color of the point is to red and yellow. In the opposite direction, the less elements in a point’s neighborhood and their weights, the closer the point is to green and blue. The map results highlight that “groundwater resources”, “salinity”, “agriculture” and “climate change” were all hot topics in the study (shown by the five red circles in the map).
Figure 6.
Map based on density visualization generated in VOSviewer from material from Scopus and WOS using co-occurrence of keywords.
By analyzing the subject area of the studied papers, the forty-three studies cover several research areas, environmental science, agricultural and biological sciences, geochemistry-geophysics, meteorology-atmospheric sciences, chemistry, geology, water resources. Table S1 in the Supplementary Material lists the 42 studies, for each study the table gives the title of the publication, authors, subject area, year of publication and the reference. A network based on the “text data” option in the VOSviewer (Leiden University, Leiden, The Netherlands) was used to analyze the research topics, and then the abstracts of papers in the database were analyzed, and finally the figure map was created to represent the results. Figure 7 shows a representation of the results visualization with a color bar is shown in the bottom right corner of the map. The color bar shows the process by which the colors were selected for the map, and the colors represent the year in which the map was published [29].
Figure 7.
Overlay visualization generated in VOSviewer from material from Scopus and WOS based on the abstracts analysis.
According to the second analysis, 29 words appear to be relevant and frequent in papers from both databases. Most of the words appear during the 2017–2018 period. The primary topics of these papers deal with a variety of various topics related to water research, including climate change (last decade, climate change, scenario, increase), agri-water use (use, irrigation, dam, crop, agriculture, overexploitation, process, yield, etc.), topics that are interested in the development of policies to improve the quality of water management (policy, strategy, management); hydrogeology (groundwater quality, groundwater, over exploitation, water resource, aquifer, etc.) as well as environmental studies (environment, pressure, etc.). Most of the studies have developed immense efforts on groundwater development and agri-water use. Considering the topics covered by the papers, most of them deal with groundwater quality and employ a combination of knowledge from various scientific fields, such as geochemistry and hydrogeology. The results of this analysis seem to be perfectly aligned with the trend and efforts of Moroccan research on the development of groundwater mapping and management options in arid regions [9].
5. Water Resources Situation in Souss-Massa
Numerous studies have been done in the study region to examine the variability of water supplies and the varying effects of the agricultural sector. While most of the research concentrates on estimating the basin’s water supplies and examining the impact of climate change or anthropogenic impacts, recent research works have placed a greater emphasis on vulnerability assessment.
5.1. Climate Change Impacts
Climate change is one of the challenges and threats of this century. Its impacts could be so rapid and unpredictable that traditional agricultural practices and water management will no longer be useful [30]. As a result, agriculture and rural development could be significantly affected. The impact of climate change on the entire Souss-Massa basin has been studied by a few studies [2,12,31,32].
Hssaisoune et al. [12] presented an update on the outcomes of their research on groundwater resources. Several types of meteorological and hydrogeological data were gathered and evaluated in depth. Data from four major hydrometeorological sites show substantial irregularities in yearly precipitation from 1933 to 2015 [12]. According to the authors, the region’s future depends on sensible planning and coordinated management focused on water conservation and quality preservation. The legislative framework must be strengthened and implemented, and non-conventional water use must be sustained and increased for regional sustainability and climate change mitigation.
Seif-Ennasr et al. [2] evaluated the global change impacts on groundwater resources in the Souss-Massa basin by dissecting several concepts and methodologies of studies already conducted by several research groups, the Agency of Hydraulic Basin of Souss Massa (ABHSM), the Moroccan agency for solar energy (MASEN), the regional office of agricultural development of Souss Massa (ORMVASM), the national office of drinking water and electricity (ONEE), and the associations of agricultural water users (AUEA). By analyzing the Standardized Precipitation Index (SPI) maps, they demonstrated that early drought episodes affect the whole basin and occur almost every two years. Furthermore, the water balance analysis of water tables in both the Souss and Chtouka aquifers show a deficit that ranges by 100 Mm3/year to 370 Mm3/year and by 60 Mm3/year, respectively [2].
Regarding the climate change impacts projection, various studies have been carried out to analyze the ways in which precipitation and temperatures will evolve; the Moroccan Agency for Solar Energy (MASEN) carried out a study to assess the impact of climate change on water resources in the Souss-Massa region by adopting two scenarios (RCP 4.5 and RCP 8.5) from three CORDEX (Coordinated Regional Climate Downscaling Experiment) models (CCCma, DMI, KNMI) within the framework of (MASEN) [31]. Over the period 2021–2050, the results predict precipitation variations on average that are −14% and −29% under RCP 4.5 and RCP 8.5 emission scenarios, respectively; the KNMI model (intermediary model) predicts precipitation variations in average that are −22% and −30% under RCP 4.5 and RCP 8.5 emission scenarios, respectively; and the DMI model (pessimistic model) predicts precipitation variations on average of −20% and −40% under RCP 4.5 and RCP 8.5 emission scenarios, respectively. Similarly, for the period 2021–2050 the CCCma model under RCP 4.5 and RCP 8.5 emission scenarios shows an average temperature variation of +1.5 and 2.5 °C, while the KNMI model shows an average temperature variation of +1 and +1.75 °C under RCP 4.5 and RCP 8.5 emission scenarios, and the DMI model shows an average temperature variation of +1 and +1.5 °C under RCP 4.5 and RCP 8.5 emission scenarios. Díaz and Pérez [32] also studied climate change projections as part of the project “Observatory of climate change in the Souss-Massa Drâa region and the Canary Islands” for the 2045–2055 and 2090–2100 period, using the WRF (Weather Research and Forecasting) model and the ERA interim database. The results confirmed that for the RCP 4.5 and RCP 8.5 emissions scenarios maximum and minimum temperatures will increase by 1.5 and 2.5 °C over the period 2045–55. In 2090–2100, temperatures will likely rise to 3 and 6 °C. Precipitation will also decrease, especially in high elevation areas, under RCP 4.5 and RCP 8.5 emission scenarios, the greatest changes in precipitation were observed during the period 2090–2100 with a reduction of 40 mm/year and 120 mm/year, respectively [32].
Seif-Ennasr et al. [15] studied the likely impacts of future climate change on water resources in the Chtouka Aït Baha region, as part of the GLOBAQUA project [33]. In this project, they considered climate change as the stressor, the Chtouka Aït Baha basin as the receptor and the impacts on the water balance as one of the implications. Seif-Ennasr et al. [15] used the seven models data from the CORDEX (Europe Domaine) at a resolution of 0.11 degrees. This study showed that all models predict that 2100 precipitation projections will likely experience an annual decrease of 80% under RCP 8.5 and 60% under RCP 4.5 with an increase in interannual variability. Temperature is likely to increase by an average of 1.5 °C and 4 °C under RCP 4.5 and RCP 8.5, respectively. Regarding retained water in dams, authors have shown that for the Youssef Ibn Tachefine dam the most pessimistic 2030–2050 simulations expect a dam storage reduction of 77% and 80% under the RCP 4.5 and RCP 8.5 scenarios. Furthermore, natural recharge of aquifers will decrease by 54% and 80% under RCP 4.5 and RCP 8.5 scenarios, respectively.
5.2. Precipitation Trends
In addition to the common analysis and methodologies previously discussed, a consistent amount of research used statistical tests to detect trends and step changes in precipitation as well as to study the temporal variability of rainfall on crops [6,34,35,36].
Since olive tree cultivation, a crop that is widely grown in the Souss-Massa basin, is sensitive to climate variability, Abahous et al. [34] used statistical analyses to understand the long-term trends in the relationship between observed olive trees yields and global weather patterns over the period 1973–2014. To determine whether the El Niño-Southern Oscillation (ENSO), the Indian Ocean Dipole (IOD), the North Atlantic oscillation (NAO), and the Pacific decadal oscillation (PDO) have any influence on the yield variability of olive tree orchards, Lagged Spearman’s correlations and cross-wavelet analysis were used. Among the findings of this research are a statistically significant decreased trend in olive yields during the study period, as shown by the Mann-Kendall results. The research also demonstrates how sensitive olive cultivars in Souss-Massa are to decadal fluctuations in the PDO and interannual variability in Enso activities. Indeed, the findings of wavelet coherence between annual olive yields and the PDO and ENSO indicated that the greatest values of power spectrum coherence happened during the PDO spring and the ENSO spring, respectively.
The Souss-Massa basin exemplifies typical scenarios in which climatic variability has a significant influence; for example, Abahous et al. [35] demonstrated by using the Mann-Kendall test, the method of Sen, that the 1932–2010 regional precipitations of the basin are influenced by the topography (High Atlas, Anti Atlas Mountains and southwestern parts). Moreover, Abahous et al. [6] applied the Mann-Kendall test, Buishand’s U statistic and Pettitt’s test to analyze the spatial and temporal variability of monthly precipitation from 11 weather stations in the basin. The coefficient of variation varies between 80% and 45% and the amount of precipitation in the area is more sensitive from north to south and from west to east.
Abahous et al. [36] applied the IQR which stands forthe interquartile range that is a measure of statistical dispersion. It is calculated as the difference between the data’s 75th and 25th percentiles.) Interquartile range and the station neighborhood to identify outliers in climatic data using ProClimDB software (CHMI, Regional Office Brno-Žabovřesky, Czechia). Various statistical tests are used to discover change points and trends in precipitation, such as the Kolmogorov-Smirnov, linear regression, Mann-Kendall rank, maximum penalized t-test and Mann–Whitney–Pettit tests. As results, authors reported that, at five sites, 1973 is a statistically significant transition point and marks the start of the decline.
6. Impacts of Economic Development in Souss-Massa
The Souss-Massa region is one of the most dynamic regions in Morocco where various strategic socioeconomic projects are already setup and many others are planned for the near future. The region has experienced significant socioeconomic development in recent years, which has led to an increase in water demand across all sectors. Most climate change projections for this region conclude a significant increase in agricultural water and therefore a decrease in underground reserves. Agriculture in Souss-Massa is an important economic sector in the area; different studies have been conducted and proposed to characterize the situation and improve water productivity [1,21,23,37,38,39,40,41,42,43,44]. Moreover, anthropogenic impacts on water resources have also been studied by several authors in the region [3,13,14,22,37,45,46,47]. As previously demonstrated, the region suffers from water scarcity as well as degradation of water quality [2,48]. These issues are worsened even further by the over-exploitation of water resources and the over-application of agricultural fertilizers in the agricultural sector. Recently conducted investigations in the region have revealed that nitrate contamination of water sources in the region is mostly caused by nitrate pollution in the environment (NO3) [13,22,49]. The high concentrations of nitrate in drinking water can lead to serious health problems [50].
6.1. Agri-Water Use
Elame et al. [38] determined the levels of water efficiency by farm and crop type in various parts of the Souss-Massa region. Firstly, the authors analyzed the efficiency of water use based on farm size by evaluating the net value added per water consumption. Additionally, the calculations for crop type were made using average values for water needs, crop yields and selling prices. Furthermore, to assess the value of irrigation water for the main crops, the DEA (Data Development Analysis) approach was adopted to calculate scores for technical and economic efficiency by expressing the production in monetary value. Elame et al. [38] used irrigation water, seeding, fertilization, treatment plant, labor and soil preparation to determine the technical and economic efficiency. The results showed that the use of surface water allocates water resources better than using both surface and groundwater [38]. Indeed, water pricing by the ORMVASM on surface water compels farmers to utilize water more effectively, but those that mix the two water sources have no restrictions on water pumping and hence value this resource less [38].
On the other hand, Choukr-Allah et al. [1] showed how population expansion and urbanization, tourism and industry, globalization, as well as climatic variability and change are driving factors for comprehensive water management in the basin. Confronted with a water shortage in the area, Choukr-Allah et al. [1] established a discussion on the management master plan based on three scenarios: no action, catastrophic social and economic disaster, and moderate intervention, which stabilizes the water table piezometric level. In addition to producing most Moroccan agricultural exports, the basin also supplies the domestic markets for more than ten months per year [41]. To get a better understanding of the basin’s water resources management from a socioeconomic and institutional angle, Haddouch et al. [41] suggest research that emphasizes the basin’s economic and water management relevance to the country.
The study of Mansir et al. [42] was conducted to summarize all the causes and effects of the vulnerability of underground resources in the region of Souss-Massa, the impacts of this problem on the agricultural and other socioeconomic sectors of the area. To mapping water quality and piezometric level, the adopted methodology relied on the analysis of various data types (sampling campaign, piezometric level calculations) from the ABHSM and Ibn Zohr University’s laboratory, LAGAGE (Laboratory of Geology and Geo-Environment of Ibn Zohr University).
As previously demonstrated, simpler approaches were employed in early research, but more current studies are starting to use more advanced methodologies. For example, the study of Seif-Ennasr et al. [43] was carried out with the aim of projecting the behavior of crops in terms of water demand and the duration of the growing period under climate change. The authors were able to define the suitability of land for crops based on the GIS and using field surveys and farmer interviews, projected climate data, projection of growing season length, projected change in evapotranspiration and the estimation of crops water productivity. The main results show that suitable land will decrease by 23% under RCP 8.5 and by 9% under RCP 4.5. In another study, Mansir et al. [21] developed a vulnerability map that categorizes, compares and scores locations of Souss-Massa. They assessed water resource susceptibility to stress using variables that represent physical, environmental, institutional and socioeconomic elements. According to the findings, Souss-Massa basin area looks to be very vulnerable. Indeed, in the northwestern section of the area, most subdivisions have already achieved high levels of water resource vulnerability and overexploitation [21].
Furthermore, Moussa et al. [44] examined trends in land productivity by presenting a new approach based on three main parameters: trend, condition and performance at the pixel level (30 m), this is performed via the use of an aggregation of time series of Normalized Difference Vegetation Index (NDVI) measurements taken from Landsat satellite images spanning 15 years (2001–2015) and combined with auxiliary information for validation. The authors divided the land productivity dataset for the period 2001–2015 into five qualitative categories of land productivity: “Declining”, “Moderate Decline”, “Stressed”, “Stable” and “Increasing”. Moussa et al. (2020) presented the results in the form of a map, with which they demonstrated that in the Souss-Massa region 27.05% of the territory shows an improvement in land productivity, while 3.75% of the territory shows a decrease in land productivity. Finally, 69.18% is stable in terms of land productivity.
As multidisciplinary and pioneering research in the Moroccan context, Benabderrazik et al. [37] aimed in their study to find out what the different socio-ecological implications of the Green Morocco Plan would have on natural resources and on humans. In their study, Benabderrazik et al. [37] present the key interactions between all agricultural, ecological and socioeconomic components using a combination of dynamic systems modeling and the results of a survey of 244 farmers. The simulations showed that overconsumption of water has a direct effect on tomato production and yields and will increase inequalities between producers (exporters and local farmers). Indeed, the scales of evolution of relative cash flow are not the same for the two groups of producers, exporters sell on both national and international markets, their profit remains higher than that of local farmers, and despite the depletion of water tables, their cash flow can reach six times the initial amount. The authors also insist that measures be taken in the coming years to avoid the irreparable water shortage expected in 2030 [37].
6.2. Anthropogenic Activities Impact
Human activities can participate in the degradation of groundwater quality. Indeed, agriculture is the predominant activity in the area, with some industrial food processing units contributing to water quality deterioration. Several studies suggested the evaluation of this impacts on water resources. El Oumlouki et al. [45] studied the water elements (EC, Ca2+, pH, Mg2+, Na+, K+, Cl−, So42−, HCO−3, CO32−, SAR and turbidity) from hydrochemistry and statistical perspectives. The study was caried out in the Issen irrigated perimeter of the Souss-Massa Plain. The findings suggest that 11% of the thirty-six analyzed wells present salinity with EC that exceeds 3dSm−1. Most saline wells are in the west right bank in the traditional Issen perimeter near to the Issen River. In addition, 6% of the soil samples tested are strongly saline, these saline soils are also located on the east right bank of the study area. The wells and the saline soils are located in the same place (right bank), this indicates that irrigation with salty water is the primary cause of the salinity of the investigated soils [45]. A prudent use of salty irrigation water is required to ensure the long-term viability of these agricultural regions [45].
From a different perspective, Malki et al. [46] analyzed various water quality monitoring reports and surveys from different agencies to determine the origins of environment on groundwater mineralization by focusing on electrical conductivity and chloride connectivity parameters. The authors reported that approximately 68% of the total pollution load in Souss-Massa is generated annually by the urban agglomerations. During the period 2005–2030, the pollutant charge indicators in urban areas tend to increase while it tends to decrease in rural areas. Similarly, by performing chemical and stable isotope analyses and in-situ measurements of physico-chemical parameters (electrical conductivity (EC), pH, temperature, oxygen, RedOx potential and alkalinity), Malki et al. [22] demonstrated the impact of inappropriate fertilizer use and irrigation techniques on groundwater quality. The study shows on the one hand, that the sources of nitrate are sewage disposal and agricultural practices (groundwater is affected by fertilizer application), nitrate leaching is localized in areas with sandy soil texture. On the other hand, the use of technologies, i.e., drip irrigation and the use of nutrients adapted to the needs of the crops, has reduced water and nitrate leaching and thus decreased groundwater pollution, in contrast to the areas where flood irrigation is adopted.
The state and source of pollution of the Souss-Massa aquifer has been investigated by Tagma et al. [13], adopting a multi-approach methodology that uses hydrogeology, nitrate concentrations, irrigation type and stable isotopes (18O and 2H). Their results show that the Chtouka-Massa aquifer is the most severely contaminated, with 36% of the 283 wells analyzed exceeding the regulatory potability threshold of 50 mg/l nitrate, with very high nitrate levels in irrigated areas. The Souss region is relatively less affected; 7% of wells exceed 50 mg/l with an average composition of 22 mg/l [13]. The observations support the view that agricultural practices are the main cause of nitrate pollution, as the high nitrate values overlap with the distribution of irrigated areas. Likewise, Malki et al. [3] carried out a sampling campaign of 47 samples for chemical analysis by adopting a multi-criteria approach (the nature of the use of the well (irrigation/drinking), the position in the study area, etc.) to describe the state of the quality and the spatio-temporal evolution of the groundwater in the Chtouka-Massa. Water quality was much better in 2000, while in 2015, the water had high nitrate concentrations. The water shows increasing mineralization from north (irrigated plains) to south (mountains), and from east (irrigated plains) to west (coastal zone). However, the correlation established between chemical concentrations and total dissolved solids (TDS) shows that the mineralization of groundwater is mainly related to the dissolution of minerals that contain major ions (sodium, calcium and chloride) [3].
Ez-zaouy et al. [14] used statistical and graphical approaches to examine the most recent observation and categorize the Moroccan coastal aquifers, including in the Souss-Massa basin. They showed that between 1995 and 2010, the quality of Agadir’s groundwater deteriorated. This is possibly owing to the over pumping and advanced saline marine interface. The Agadir aquifer experiences the effects of sea water intrusion and Triassic terrain in the southern High Atlas. Urbanization, tourism and over pumping along the coast have exacerbated the water table problem, causing an up-coning phenomena and salt/freshwater mixing. Moreover, permeability and porosity facilitate saltwater penetration. According to the authors, the Chtouka-Massa aquifer is classified as being in the final class of aquifers with poor mineralization. According to the findings of the research, this hydrogeological system exhibits mineralization as a result of saltwater intrusion, but at a lower intensity when compared to other aquifers. The Chtouka-Massa aquifer has a high concentration of Cl−, with enriched levels of 18O recorded at Massa, indicating a high concentration of Cl−. Several factors contribute to this aquifer’s degraded quality, including the presence of wastewater, the dissolution of schists, evaporation in shallow regions and the reactivity of water with rock.
Regarding the use of innovative methods, Hssaisoune et al. [47], to better understand the hydrogeological functioning of El Gouna’s springs located in the Souss-Massa basin, conducted geological research to highlight the role of the geological formations and their significance in the presence and disappearance of these springs. From the results of this research, it was concluded that fault systems play an important role in hydraulic connection between the different aquifers and in the water mixing processes between the shallow aquifer saline water and the confined upward fresh water. To better manage the Souss-Massa aquifer system’s groundwater, the study’s findings might be used to enhance the aquifer geometry and numerical modeling [47].
In Souss-Massa, it is a common practice in agriculture to use pesticides and fertilizers, which are then washed away by rainwater and irrigation water and permeate the soil and rocks and pollute groundwater. Fertilizers and pesticides used in agriculture are dangerous because they are applied excessively and unscientifically by farmers who are often attempting to increase their production [49]. Given the extreme toxicity of some heavy elements, as well as their difficulty to decompose in the environment, the presence of heavy elements in ground or surface water is a significant source of concern. For instance, Excessive levels of nitrates in the groundwater are causing a lot of damage to human health as well the entire environment [51,52]. Moreover, the fertilizers’ constituent elements are extremely toxic; among the most common diseases caused by them are high blood pressure, allergies, stomach diseases and a variety of other problems [50,53,54].
7. Isotopic Studies
The application of isotopic techniques should improve the understanding of the hydrogeological processes occurring in the recharge zone, allowing better tracking of the signal’s evolution through the aquifer system.
Hssaisoune et al. [55], Hssaisoune et al. [19], Bouchaou et al. [56], Bouchaou et al. [17], Bouchaou et al. [48], Bouchaou et al. [18] and Hsissou et al. [20] were able to estimate mean residence times, characterizing the spatial and temporal variations in the sources of water recharge to the aquifer and the source of salinity through sampling campaigns and using observational data from the field, isotope and stable isotope data from precipitation, spring water and streamflow.
The composition and the isotopic analyses used by the different authors Hssaisoune et al. [55], Bouchaou et al. [17], Bouchaou et al. [48], Bouchaou et al. [18] and Hsissou et al. [20] demonstrated how the Souss-Massa’s shallow aquifer is significantly supplied by the Atlas Mountains’ heavy rainfall. Furthermore, the findings of all authors point to the fact that salinity has a variety of causes, including marine intrusion, geological and human factors, among others. Moreover, it has been determined that recharging occurs predominantly along stream channels and in irrigated regions [17,18,19,20,48,55].
On the other hand, the research of Bouchaou et al. [56] employs new geochemical data, including strontium (87Sr/86Sr), boron (δ11B) and radium isotopes (226Ra, 228Ra, 224Ra), to analyze Moroccan geothermal water as a potential alternative source of water. Solute sources, mobilization mechanisms and source rock types that regulate geothermal water chemistry were all investigated. A high concentration of chloride and sodium in very salty waters, brackish waters rich in sulfate and radium, and low salinity fluids of good quality were identified by radioactivity. Bouchaou et al. [56] showed that some of the examined waters contain salinity and radioactivity above international drinking water requirements, limiting their usage for agricultural and domestic purposes. However, these waters may be utilized as an additional or alternative water supply once properly treated.
To illustrate, for the first time in the area, the sources of water pollution by nitrate, Danni et al. [49] employed the δ15N isotope in combination with water chemistry, stable isotopes of water (δ18O, δ2H) and stable isotopes of nitrate (δ18O, δ15N). The study took place in the Massa basin. Water samples were obtained from rivers, dams, wells, boreholes, springs, Massa River, Anti-Atlas Mountains as well as the coastal areas. In their study, Danni et al. [49] found that water mineralization in space is very variable due to rock–water interactions, saltwater intrusion and human activity. The findings of the δ15N test reveal that the major source of nitrate contamination is a combination of nitrate sources connected to saltwater intrusion, NH4 fertilizer and manure septic tanks.
8. Paths to Sustainable Water Management
As a result of a series of drought years, the increased demand for irrigation water and the consequent reduction in renewable water resources are currently the most significant constraints in the management of groundwater resources, which are considered to be the primary source of water to meet the waters’ needs [40]. New approaches for long-term sustainable water planning and management are needed. The adoption and planning of these strategies can enable a 20% increase in water supply from 901 Mm3/year to 1171 Mm3/year by 2030 [23]. The authors gave an overview of the existing water situation in the region. In order to address the issue of water shortage, the government has developed the Chtouka desalination plant project, which would provide water for the irrigation of greenhouse crops. Hirich et al. [23] describe in their publication the desalination plant project, as well as its affects, benefits and institutional features. On the other hand and in order to determine farmers’ perceptions toward the desalination project for irrigation, a survey was done by Hirich et al. [40] with 847 farmers and greenhouse producers in the Chtouka zone. The study findings reveal that greenhouse producers accept desalinated water as irrigation water. Indeed, 92% of farmers approved the desalination project, with 61% willing to invest in it [40]. For collective action and resource sustainability, Azemzi and Erraoui [39] conducted qualitative research to identify and investigate how policy-driven institutional changes impact collective action and resource sustainability. Using subsurface resources for irrigation, expanding agricultural activities and modernizing infrastructure are all implications of moving from community-based to participatory management. A good participatory irrigation management system incorporates farmers’ knowledge and competence, as well as their active engagement [39].
Interest in reusing treated wastewater in agriculture or landscaping as a source of extra water and plant nutrients is increasing in the area. The re-use of treated wastewater is one of the most important alternatives for long-term solutions to the challenges of water scarcity. A study by Belabhir et al. [57] was carried out in the Agadir area in order to demonstrate the value of irrigation with treated water. Two types of sweetcorn were used in the experiment, utilizing two irrigation systems: sub-surface drippers (SSD) and surface drippers (SD), as well as two irrigation dosage regimes. Sweetcorn irrigated with treated wastewater produced a high yield of grain, according to the findings of the study. By using treated wastewater, this conserves conventional water. Additionally, a significant economic benefit is provided by the reduction of fertilizer use [57].
9. Discussion
9.1. Research Gaps and Challenges
Souss-Massa is a region where an important amount of research on climate and water has been carried out. However, there remain several gaps in knowledge and constraints to address. To keep up with the rapid evolution of land use and other anthropogenic actions in the basin, it is necessary to promote research, innovation and technology transfer [58]. Moreover, the quality and availability of data are considered to be insufficient to support local research efforts.
9.1.1. Data Availability and Quality
Water resources research and watershed modeling studies require observed data collected from stations. However, the data of the Souss-Massa basin reveals gaps and discontinuities; by station and by year on the entire hydro-climatic series. Many existing stations in the basin, hydrological or meteorological, lack reliable data or function badly. Thus, these data are not sufficient to support or reject a given model conceptualization. The ruptures noticed in several periods are most often due to the malfunctioning of some measuring devices, changes in the environment of the station (deposits of debris for the hydrological stations and shadow for the meteorological stations), the change of measuring instrument, or a lack of management of the hydrometric and piezometric data. Although enormous progress has been made in the international data revolution, for example, the use of reanalysis data and satellite data, the data-quality of many existing stations in the basin faces many problems and there has been no progress acquiring high-quality data in the basin.
Numerous floods have occurred between 1960 and 2014, which should serve as a reminder that flooding is a serious risk to those who live and work in the region [59]. In most of the flow measurement stations in the Souss-Massa basin, measurements are taken at a daily time step. However, the daily time step is too coarse to capture the flood events in the headwater catchments due to the rapid characteristics of the rivers [60]. In addition, most of the flow measurement stations have significant gaps in the recorded data. Aside from that, there has been no effort to increase the spatial density and temporal resolution of the hydrometeorological gauging station.
Reliable and complete climate data allow us to trace the history of the station and subsequently the history of the region. This will allow us to better understand the climatic evolution and to capture the non-climatic changes over time in order to make a judicious decision. However, the homogeneity of the data is not regularly assessed for climate analysis. In addition, most climate stations do not have measured temperatures and no action has been taken to increase the spatial density of stations that measure temperature. Modeling exercises generally require historical and high-quality data to perform well.
As it has been shown by this paper, the scientific community in Souss-Massa have tried to give necessary information to decision makers regarding water resources. Nevertheless, the scientific community still face limitations in the availability of detailed historical data on management operations such as irrigation, cropping and other agricultural operations. On the other hand, successful application in a basin that experiences extreme hydrologic events (e.g., droughts) requires the acquisition of more precise GIS datasets, detailed soil, hydrography, land use and geology maps.
9.1.2. Water Resources Modelling and Multidisciplinary Research Gap
Water contamination and pollution in the Souss-Massa basin has increased significantly due to climate change and anthropogenic activities. Recent water resources research in the basin has been focused on identifying water quality in order to build sustainable management plans. Thus, future research must concentrate on the difficulty of processing water quality data, which are difficult to handle because of their non-linearity, non-stationary nature and vague properties due to unpredictable natural changes [61]. For instance, the coastal region of Souss-Massa has seen a decline in the quality of its groundwater resources because of marine intrusion [14], yet no effort has been made to mathematically represent the models that describe saline intrusion into the coastal aquifer.
In the water resources science, models are essential to understand and predict the spatial and temporal variability of water resources. Hydrological models can be used to understand the hydrological and estimate the catchment water balance. However, little effort has been made in modeling studies in the basin for hydrological forecasting and analysis of agri-hydro-climatological processes. Water resources cover all the areas of activity in the basin, from drinking water supply to irrigation, and contribute to the development of agriculture and industry. Nevertheless, in many places of the basin the good management of water is limited by the lack of reliable and significant hydrological studies. As far as groundwater is concerned, it is necessary to use models to predict the impacts of future scenarios on the quantitative and qualitative parameters of aquifers. For example, the MODFLOW model may be used to simulate these changes and generate numerous outputs such as groundwater piezometric level, recharge and concentration, among others.
The Souss-Massa region is semi-arid with a high demand for agricultural water, considerable concerns have been expressed regarding the water supply’s ability to satisfy the demands of all users in the future, especially given the projected increases in demand coupled with climate change. Water resources research in the basin lacks extensive climate change studies, particularly empirical research that helps to understand the potential response of elements of the hydrologic regime to climate stress. This type of scientific research helps in modeling and planning better strategies for sustainable adaptation, conservation and management [62].
9.2. Recommendations
9.2.1. Improving Data Quality and Quantity
Potential research paths involve improving databases to provide an accurate decision basis for water resource managers. It would be beneficial to include and fill data gaps with remote sensing products. Temperature and evapotranspiration, for instance, are not very well documented due to the scarcity of in situ measurements and meteorological stations. Furthermore, the implementation and management of instruments over large areas require high financial costs and qualified staff. In this context, remote sensing can help to collect these data by assimilating the results derived from satellite images.
In addition, it is important to extend the studies of homogenization of climatic data at the basin scale; these techniques allow the detection of breaks that are related to natural and artificial phenomena in order to have complete databases facilitating the studies of climate change and water resources processes. For this, we recommend a regular monitoring and maintenance of hydrological and meteorological stations. This monitoring could be included in an annual action program dedicated to adaptation measures to climate variability and change. In addition, it seems that it is very important to sensitize the decision makers and managers of the concerned services on the crucial problem of the availability of complete and reliable data.
By addressing the information gaps indicated above, it is possible to enhance research on climate change and water resources in the Souss-Massa basin. Additionally, adequate funding as well as research instruments in certain areas are required. Consequently, this will contribute to the development of a system that can give a spatially comprehensive dataset that can be utilized by a variety of researchers.
9.2.2. Multiplication of Studies and Further Research Paths
The interaction between productivity and sustainability of water resources in complex systems, such as the study area, requires a thorough understanding of the complex interactions between different environmental and socioeconomic factors to understand the interactions between productivity and sustainability. The various factors that influence farm management decisions are not always evident, and agricultural production systems are changing at a fast rate in response to shifting production costs, changing consumer demand, growing concerns about food security and concerns about the environmental impact of agricultural production [63]. In particular, it has been shown that the failure to design solutions for water resource management systems is based on a lack of knowledge of the many interconnections and dynamics of the different components within the system [64,65]. Furthermore, and like all regions of Morocco, Souss-Massa will also benefit from new development plans. First, there is the new Generation Green strategy (2020–2030) which comes to outline the Kingdom’s agricultural strategies for the next ten years. The new strategy has been developed based on the evaluation of the Green Morocco Plan (2008–2018). The strategy is based on two fundamentals: the priority of the human element and the sustainability of agricultural development [66]. In addition, and with regard to water, the region will also benefit from the 2020–2027 plan for water saving programs in the agricultural sector with significant portfolio of agri-hydraulic and agri-hydrological projects. Thus, water resources modeling in the Souss-Mass basin can be used to identify development opportunities and to simulate actions to preserve these resources, we recommend the use of models such as the application of system dynamics (SD) modelling [67], utilization of generic simulation models namely MODSIM (Colorado State University) [68], RIBASIM (DEL-TARES) [69] and WEAP (Stockholm Environmental Institute) [70].
Faced with this situation, it is necessary to study and implement policies and management strategies to adapt to the risks associated with the expected changes, by first assessing future scenarios of potential imbalances between water supply and demand. Water system management and planning procedures may be improved by the use of simulation models, which give simplified representations of real-world systems [71]. In the context of extreme events, such as drought, these simulation models enable the reproduction of source–demand interactions and to predict the impacts of different scenarios in time and space. Therefore, it allows the definition of the different appropriate measures to mitigate the economic, social and environmental impacts of the different events. In other words, it is necessary to study and implement policies and management strategies to adapt to the risks associated with the expected changes, by first assessing future scenarios of potential imbalances between water supply and demand.
Despite all the efforts employed for water management, the water situation in Souss-Massa needs more investigation to support the sustainable decision system [41]. Indeed, in response to the needs of the market, farmers are adopting more and more water-demanding crops (bananas and fodder crops). These crops increase water withdrawals, which in turn will have an impact on agricultural land. With the scarcity of water that the area is witnessing on the one hand, abandonment of cultivated land, such as the citrus area located in the plain of Souss, which met serious difficulties with the decrease in the level of groundwater, has forced farmers to leave their crops dry on the perimeters of Ouled Teima and El Guerdane [72]. On the other hand, and for the smallest farms that do not find another supply solution (collective borehole, agreement with the owners of boreholes, and supply from surface water resources) will have to return to rain-fed agriculture [73].
In the same context, it is known that the availability of water resources in the region, as well as the decline in availability as a result of increased demand, along with a decrease in inflows, would lead to an increase in water stress as the basin’s population grows. According to the arguments of Bouchaou et al. [4], the response of water resources to climate change, as well as the agricultural and irrigation practices that arise, may have significant consequences for water resources, particularly groundwater recharge in agricultural regions. Furthermore, variations in the climate of the basin will affect the volume and timing of groundwater pumping in the basin [4]. An in-depth examination of agricultural systems is thus required in order to understand how these systems could adapt in the face of climate change. In addition, the subsistence of rural populations is strongly linked to the availability and security of water to maintain their livelihoods [74]. The abundance of low productivity crops will have tragic results. In order to adapt to climatic conditions, while ensuring a non-declining income for family work, it is important to combine the increase in irrigation needs of crops with an increase in their productivity [75]. Research can be improved by addressing gaps in assessing the impacts and quantifying the socioeconomic costs of climate change, while using econometric approaches to assess the effects on net income and profitability of agricultural activities.
Artificial intelligence (AI) or machine learning methods appear interesting and reassuring for hydrological model modeling and forecasting as well as for processing large amounts of data. For hydrological forecasts, machine learning (ML) models have proven to be very accurate in predicting river flows [76]. Many research tools and techniques of artificial intelligence have been used to solve complex problems, namely mathematical optimization methods, logic-based methods, and statistical learning and probability [77]. Artificial intelligence methods can be successfully used to simulate as well as predict groundwater time series, as well as being easily linked to numerical and conceptual models such as MODFLOW [78]. According to Tiyasha et al. [61], artificial intelligence (AI) models have demonstrated remarkable success and superiority in processing water quality data as well as being perfect tools for river water quality monitoring, management, sustainability and policy development.
Furthermore, the political, social, economic and institutional aspects of the different components of water resources need to be investigated and improved in order to achieve a better allocation and management of water. However, the limitation of the geographic scope of this review has hampered the methodology from analyzing the research on water policy, governance, economics and water management institutions. Studying the social and institutional factors that affect water governance and adaptation decision making is an important way to generate a more comprehensive understanding of the problem of water management and improve adaptation planning for future water security [79]. More effort is needed to strengthen the engagement that brings together the scientific community and civil society together in a research framework.
The climate-smart agriculture (CSA) technologies and approaches, for instance, the introduction of crop varieties that are tolerant of drought, flood and heat/cold stresses are essential to boost adaptive capacity, food security and contribute to climate change mitigation in farming systems in this region [80]. Further innovative research is required, with the primary goal of developing recommendations for the development of high yielding cropping systems by improving soil microbial diversity, as well as for the maximization of beneficial interactions between plants and their root systems and other organisms in the field, in order to reduce chemical inputs while improving ecosystem services and reducing chemical inputs. These research activities will open new potential approaches involving novel biostimulants for the improvement of crop performance through plant microbiome manipulation, as well as the introduction of new cultivars that are stress tolerance and improve plant protection to face problems derived from climate change such as water scarcity and desertification [81,82,83,84]. In order to achieve this goal, scientists from different backgrounds will need to work together closely with farmers, stakeholders, seed producers and water management specialists.
10. Conclusions
Similarly, to most arid and semi-arid watersheds, the Souss-Massa watershed has been the subject of several research studies that relate to various fields. The review studied the research outputs developed between 2002 and 2021 and indexed in the Web of Science and Scopus; we also included theses, the book of Souss-Massa and unpublished papers and reports from the ABHSM (Agency of Hydraulic Basin of Souss-Massa) and ORMVASM (Regional Office of Agricultural Development of Souss-Massa). The geographic scope of this review has hampered it from examining research on water policy, governance, economics and water management institutions. This paper has provided an analysis of the methodologies and results of the studies carried out in the basin during the last three decades in order to provide an update of the challenges of agriculture and water resources under changing climate. The research in the basin has developed immense efforts on groundwater development and agri-water use. Groundwater quality is the focus of most studies, which employ a diverse range of information from numerous scientific domains such as geochemistry and hydrogeology. The approaches used by the authors of the published papers are divided between climate change impact assessments and projections, statistical analysis, groundwater chemical analyses and characterizations and analysis of different agriculture-water resources relationships. Several water saving strategies and development activities have been suggested for the region. However, limitations in data quality and quantity are reported as serious challenges that can prevent researchers from conducting reliable studies such as modeling. Research gaps and insights were identified in this review study, and recommendations were made to enhance water resources research in the basin in order to achieve sustainable water resource management. For instance, the use of remote sensing, increasing multidisciplinary research and introducing machine learning into studies.
Supplementary Materials
The following supporting information can be downloaded at: https://www.mdpi.com/article/10.3390/w14091355/s1, Table S1: Selected papers in the literature from 2002 to 2021.
Author Contributions
Conceptualization, O.A., Y.B. and L.B.; methodology, O.A., Y.B. and L.B.; software, O.A.; investigation, O.A.; data curation, O.A., Y.B. and L.B., writing—original draft preparation, O.A.; writing—review and editing, Y.B., L.B. and A.C.; supervision, Y.B., L.B. and A.C.; project administration, Y.B., L.B. and A.C. All authors have read and agreed to the published version of the manuscript.
Funding
This research received no external funding.
Data Availability Statement
Data sharing is not applicable to this article.
Acknowledgments
The authors express their gratitude to all of the assistance provided by individuals who assisted them in conducting the research. This research was supported by the grant of Mohammed VI Polytechnic University. This study was carried out with the of Ibn Zohr University and the CHARISMA project with assistance of Academy Hassan II of Sciences and Technology. Our thanks also to the Hydraulic Agency of Souss-Massa and the Regional Office of Agricultural Development of Souss-Massa for their technical help.
Conflicts of Interest
The authors declare no conflict of interest.
References
- Choukr-Allah, R.; Nghira, A.; Hirich, A.; Bouchaou, L. Water Resources Master Plan for Sustainable Development of the Souss-Massa River Basin. Handb. Environ. Chem. 2016, 53, 1–26. [Google Scholar] [CrossRef]
- Marieme, S.-E.; Abdelaziz, H.; Morjani, Z.E.A.E.; Redouane, C.-A.; Rashyd, Z.; Abdessadek, N.; Mouna, M.; Lhoussaine, B.; Elhassane, B. Assessment of Global Change Impacts on Groundwater Resources in Souss-Massa Basin; Springer Science and Business Media LLC: Berlin/Heidelberg, Germany, 2017; pp. 115–140. [Google Scholar]
- Mouna, M.; Redouane, C.-A.; Lhoussaine, B.; Yassine, A.B.; Abdelaziz, H.; Reichert, B. Evolution of groundwater quality in intensive agricultural zone: Case of Chtouka-Massa Aquifer, Morocco. Arab. J. Geosci. 2016, 9, 566. [Google Scholar] [CrossRef]
- Bouchaou, L.; Tagma, T.; Boutaleb, S.; Hssaisoune, M.; El Morjani, Z.E.A. Climate change and its impacts on groundwater resources in Morocco: The case of the Souss-Massa basin. Clim. Change Eff. Groundw. Resour. A Glob. Synth. Find. Recomm. 2011, 129, 147–162. [Google Scholar] [CrossRef]
- Ait Brahim, Y.; Seif-Ennasr, M.; Malki, M.; N’Da, B.; Choukrallah, R.; El Morjani, Z.E.A.; Sifeddine, A.; Abahous, H.; Bouchaou, L. Assessment of Climate and Land Use Changes: Impacts on Groundwater Resources in the Souss-Massa River Basin. Handb. Environ. Chem. 2016, 53, 121–142. [Google Scholar] [CrossRef]
- Abahous, H.; Sifeddine, A.; Bouchaou, L.; Ronchail, J.; EL Morjani, Z.E.A.; Yassine, A.B.; Kenny, L. Inter-annual variability of precipitation in the Souss Massa region and linkage of the North Atlantic Oscillation. J. Mater. Environ. Sci. 2017, 9, 622–627. [Google Scholar]
- Ait Brahim, Y.; Saidi, M.E.M.; Kouraiss, K.; Sifeddine, A.; Bouchaou, L. Analysis of observed climate trends and high resolution scenarios for the 21st century in Morocco. J. Mater. Environ. Sci. 2017, 8, 1375–1384. [Google Scholar]
- Brouziyne, Y.; De Girolamo, A.M.; Aboubdillah, A.; Benaabidate, L.; Bouchaou, L.; Chehbouni, A. Modeling alterations in flow regimes under changing climate in a Mediterranean watershed: An analysis of ecologically-relevant hydrological indicators. Ecol. Inform. 2021, 61, 101219. [Google Scholar] [CrossRef]
- Lrhoul, H.; El Assaoui, N.; Turki, H. Mapping of water research in Morocco: A scientometric analysis. Mater. Today Proc. 2021, 45, 7321–7328. [Google Scholar] [CrossRef]
- Mehmood, H. Bibliometrics of Water Research: A Global Snapshot; UNU-INWEH: Hamilton, ON, Canada, 2019. [Google Scholar]
- Royaume du Maroc. Vision et Stratégie de la Recherche Horizon 2025, Système National de Recherche: Sciences et Techniques; Ministère de l‘Education, de l‘Enseignement Supérieur, de la Formation des Cadres et de la Recherche Scientifique: Rabat, Morocco, 2006.
- Hssaisoune, M.; Bouchaou, L.; Sifeddine, A.; Bouimetarhan, I.; Chehbouni, A. Moroccan Groundwater Resources and Evolution with Global Climate Changes. Geoscience 2020, 10, 81. [Google Scholar] [CrossRef] [Green Version]
- Tagma, T.; Hsissou, Y.; Bouchaou, L.; Bouragba, L. Groundwater nitrate pollution in Souss-Massa basin. Sci. Technol. 2009, 3, 301–309. [Google Scholar]
- Ez-Zaouy, Y.; Bouchaou, L.; Saad, A.; Hssaisoune, M.; Brouziyne, Y.; Dhiba, D.; Chehbouni, A. Morocco’s coastal aquifers: Recent observations, evolution and perspectives towards sustainability. Environ. Pollut. 2021, 293, 118498. [Google Scholar] [CrossRef] [PubMed]
- Seif-Ennasr, M.; Zaaboul, R.; Hirich, A.; Caroletti, G.N.; Bouchaou, L.; El Morjani, Z.E.A.; Beraaouz, E.H.; McDonnell, R.A.; Choukr-Allah, R. Climate change and adaptive water management measures in Chtouka Aït Baha region (Morocco). Sci. Total Environ. 2016, 573, 862–875. [Google Scholar] [CrossRef] [PubMed]
- Bouragba, L.; Mudry, J.; Bouchaou, L.; Hsissou, Y.; Krimissa, M.; Tagma, T.; Michelot, J.L. Isotopes and groundwater management strategies under semi-arid area: Case of the Souss upstream basin (Morocco). Appl. Radiat. Isot. 2011, 69, 1084–1093. [Google Scholar] [CrossRef]
- Bouchaou, L.; Tagma, T.; Hsissou, Y.; Ikenne, M.; Boutaleb, S.; Bouragba, L.; Mudry, J.-N.; Michelot, J.-L. An isotopic study of surface water and groundwater in a semi-arid environment: Souss-Massa basin in SW Morocco. IAHS-AISH Publ. 2009, 334, 76–81. [Google Scholar]
- Bouchaou, L.; Hsissou, Y.; Krimissa, M.; Krimissa, S.; Mudry, J. 2H and 18O Isotopic Study of Ground Waters under a Semi-Arid Climate. In Environmental Chemistry; Lichtfouse, E., Schwarzbauer, J., Robert, D., Eds.; Springer: Berlin/Heidelberg, Germany, 2005; pp. 57–64. [Google Scholar] [CrossRef]
- Hssaisoune, M.; Bouchaou, L.; N’Da, B.; Malki, M.; Abahous, H.; Fryar, A.E. Isotopes to assess sustainability of overexploited groundwater in the Souss—Massa system (Morocco). Isot. Environ. Health Stud. 2017, 53, 298–312. [Google Scholar] [CrossRef]
- Hsissou, Y.; Bouchaou, L.; Mudry, J.-N.; Mania, J.; Chauve, P. Use of chemical tracing to study acquisition modalities of the mineralization and behaviour of unconfined groundwaters under a semi-arid climate: The case of the Souss plain (Morocco). Environ. Geol. 2002, 42, 672–680. [Google Scholar] [CrossRef]
- Mansir, I.; Bouchaou, L.; Chebli, B.; Ait Brahim, Y.; Choukr-Allah, R. A specific indicator approach for the assessment of water resource vulnerability in arid areas: The case of the Souss-Massa Region (Morocco). Hydrol. Sci. J. 2021, 66, 1151–1168. [Google Scholar] [CrossRef]
- Malki, M.; Bouchaou, L.; Hirich, A.; Ait Brahim, Y.; Choukr-Allah, R. Impact of agricultural practices on groundwater quality in intensive irrigated area of Chtouka-Massa, Morocco. Sci. Total Environ. 2017, 574, 760–770. [Google Scholar] [CrossRef]
- Hirich, A.; Choukr-Allah, R.; Nrhira, A.; Malki, M.; Bouchaou, L. Contribution of Seawater Desalination to Cope with Water Scarcity in Souss-Massa Region in Southern Morocco. Handb. Environ. Chem. 2016, 53, 213–226. [Google Scholar] [CrossRef]
- El-Otmani, M.; Chouaibi, A.; Azrof, C.; Bouchaou, L.; Choukr-Allah, R. Response of Clementine Mandarin to Water-Saving Strategies under Water Scarcity Conditions. Water 2020, 12, 2439. [Google Scholar] [CrossRef]
- ABHSM. Situation des Ressources en Eau dans le Bassin de Souss-Massa-Gestion de la Pénurie; ABHSM: Agadir, Morocco, 2020. [Google Scholar]
- ABHSM. Etude de Modélisation de L’impact des Changements Climatiques sur les Ressources en Eau au Niveau du Bassin Hydraulique de sous Massa; ABHSM: Agadir, Morocco, 2019. [Google Scholar]
- ABHSM. Etude de Révision du Plan Directeur d’Aménagement Intégré des Ressources en Eau (PDAIRE) des Bassins du Souss Massa; Agence Bassin Hydraul Souss Massa Drâa: Agadir, Morocco, 2007. [Google Scholar]
- Choukr-Allah, R.; Ragab, R.; Bouchaou, L.; Damià, B. The Handbook of Environmental Chemistry: The Souss-Massa River Basin, Morocco; Springer International Publishing: Berlin/Heidelberg, Germany, 2017; ISBN 978-3-319-51131-3. [Google Scholar]
- Eck, N.J.V.; Waltman, L. Manual for VOSviewer Version 1.6.17; Univeristeit Leiden: Leiden, The Netherlands, 2021. [Google Scholar]
- Jones, P.D.; Parker, D.E.; Osborn, T.J.; Briffa, K.R. World Development Report: Climate Change; The World Bank: Bretton Woods, NH, USA, 2010; Volume 1942, ISBN 9780821379875. [Google Scholar]
- MASEN. Etude des Impacts des Changements Climatiques sur les Ressources Hydriques de la Region Souss-Massa-Draa; Moroccan Agency for Solar Energy (MASEN): Agadir, Morocco, 2014. [Google Scholar]
- Díaz, J.; Pérez, J. Projections Climatiques Pour la Région de Souss Massa Drâa: Décades 2045-55 et 2090-2100. In Proceedings of the Séminaire de Diffusion des Résultats du Projet Climacte, Marrakech, Morocco, 20–23 October 2014. [Google Scholar]
- Navarro-Ortega, A.; Acuña, V.; Bellin, A.; Burek, P.; Cassiani, G.; Choukr-Allah, R.; Dolédec, S.; Elosegi, A.; Ferrari, F.; Ginebreda, A.; et al. Managing the effects of multiple stressors on aquatic ecosystems under water scarcity. The GLOBAQUA project. Sci. Total Environ. 2015, 503–504, 3–9. [Google Scholar] [CrossRef] [PubMed] [Green Version]
- Abahous, H.; Bouchaou, L.; Chehbouni, A. Global Climate Pattern Impacts on Long-Term Olive Yields in Northwestern Africa: Case from Souss-Massa Region. Sustainability 2021, 13, 1340. [Google Scholar] [CrossRef]
- Abahous, H.; Guijarro, J.A.; Sifeddine, A.; Chehbouni, A.; Ouazar, D.; Bouchaou, L. Monthly precipitations over semi-arid basins in Northern Africa: Homogenization and trends. Int. J. Clim. 2020, 40, 6095–6105. [Google Scholar] [CrossRef]
- Abahous, H.; Ronchail, J.; Sifeddine, A.; Kenny, L.; Bouchaou, L. Trend and change point analyses of annual precipitation in the Souss-Massa Region in Morocco during 1932–2010. Theor. Appl. Climatol. 2017, 134, 1153–1163. [Google Scholar] [CrossRef]
- Benabderrazik, K.; Kopainsky, B.; Tazi, L.; Joerin, J.; Six, J. Agricultural intensification can no longer ignore water conservation—A systemic modelling approach to the case of tomato producers in Morocco. Agric. Water Manag. 2021, 256, 107082. [Google Scholar] [CrossRef]
- Elame, F.; Lionboui, H.; Choukr Allah, R. Water Use Efficiency and Valuation in Agriculture in the Souss-Massa. Handb. Environ. Chem. 2016, 53, 275–283. [Google Scholar] [CrossRef]
- Azemzi, H.; Erraoui, E.H. Irrigation water management and collective action: Understanding the shift from community management to participatory management in Souss-Massa (Morocco). Euro-Mediterr. J. Environ. Integr. 2021, 6, 1. [Google Scholar] [CrossRef]
- Hirich, A.; Choukr-Allah, R.; Rami, A.; El-Otmani, M. Feasibility of Using Desalination for Irrigation in the Souss Massa Region in the South of Morocco. In Recent Progress in Desalination, Environmental and Marine Outfall Systems; Springer: Cham, Switzerland, 2015; pp. 189–203. [Google Scholar] [CrossRef]
- Haddouch, M.; Elame, F.; Abahous, H.; Choukr-Allah, R. Socio-economics and governance of water resources in the Souss-Massa river basin. In The Souss-Massa River Basin, Morocco; Springer: Cham, Switzerland, 2017; Volume 53, pp. 335–349. [Google Scholar]
- Mansir, I.; Bouchaou, L.; Choukr-Allah, R.; Chebli, B.; El Otmani, M. Groundwater resources scarcity in Souss-Massa region and alternative solutions for sustainable agricultural development. In Groundwater and Global Change in the Western Mediterranean Area; Springer: Cham, Switzerland, 2018; pp. 189–197. [Google Scholar]
- Seif-Ennasr, M.; Bouchaou, L.; El Morjani, Z.E.A.; Hirich, A.; Beraaouz, E.H.; Choukr-Allah, R. GIS-Based Land Suitability and Crop Vulnerability Assessment under Climate Change in Chtouka Ait Baha, Morocco. Atmosphere 2020, 11, 1167. [Google Scholar] [CrossRef]
- Moussa, S.; Omar, B.A.; El Hassan, E.B. Monitoring of long term land degradation trends based of Landsat observations—The case of land productivity trends in Souss-Massa Region. In Proceedings of the 2020 IEEE International Conference of Moroccan Geomatics (Morgeo), Casablanca, Morocco, 11–13 May 2020; IEEE: Piscataway, NJ, USA, 2020. [Google Scholar]
- El Oumlouki, K.; Moussadek, R.; Douaik, A.; Iaaich, H.; Dakak, H.; Chati, M.T.; Ghanimi, A.; El Midaoui, A.; El Amrani, M.; Zouahri, A. Assessment of the Groundwater Salinity Used for Irrigation and Risks of Soil Degradation in Souss-Massa, Morocco. Irrig. Drain. 2018, 67, 38–51. [Google Scholar] [CrossRef]
- Malki, M.; Choukr-Allah, R.; Bouchaou, L.; Hirich, A.; Ait Brahim, Y.; Krimissa, S.; Hssaisoune, M.; Nghira, A.; Barcelo’, D. Assessment of Groundwater Quality: Impact of Natural and Anthropogenic Contamination in Souss-Massa River Basin. Handb. Environ. Chem. 2017, 5, 143–162. [Google Scholar] [CrossRef]
- Hssaisoune, M.; Boutaleb, S.; Tagma, T.; Benssaou, M.; Beraaouz, M.; Karaoui, I.; Bouchaou, L. Geophysical data revealing the control of geological structures in the El Gouna springs in Souss river valley in Morocco. Groundw. Sustain. Dev. 2021, 15, 100669. [Google Scholar] [CrossRef]
- Bouchaou, L.; Michelot, J.L.; Vengosh, A.; Hsissou, Y.; Qurtobi, M.; Gaye, C.B.; Bullen, T.D.; Zuppi, G.M. Application of multiple isotopic and geochemical tracers for investigation of recharge, salinization, and residence time of water in the Souss—Massa aquifer, southwest of Morocco. J. Hydrol. 2008, 352, 267–287. [Google Scholar] [CrossRef]
- Danni, S.O.; Bouchaou, L.; Elmouden, A.; Ait Brahim, Y.; N’Da, B. Assessment of water quality and nitrate source in the Massa catchment (Morocco) using δ15 N and δ18 O tracers. Appl. Radiat. Isot. 2019, 154, 108859. [Google Scholar] [CrossRef]
- Fan, A.M.; Steinberg, V.E. Health Implications of Nitrate and Nitrite in Drinking Water: An Update on Methemoglobinemia Occurrence and Reproductive and Developmental Toxicity. Regul. Toxicol. Pharmacol. 1996, 23, 35–43. [Google Scholar] [CrossRef] [PubMed]
- Fennessy, M.S.; Cronk, J.K. The effectiveness and restoration potential of riparian ecotones for the management of nonpoint source pollution, particularly nitrate. Crit. Rev. Environ. Sci. Technol. 1997, 27, 285–317. [Google Scholar] [CrossRef]
- Pastén-Zapata, E.; Ledesma-Ruiz, R.; Harter, T.; Ramírez, A.I.; Mahlknecht, J. Assessment of sources and fate of nitrate in shallow groundwater of an agricultural area by using a multi-tracer approach. Sci. Total Environ. 2014, 470-471, 855–864. [Google Scholar] [CrossRef] [PubMed] [Green Version]
- Hadi Hassan Al-Taai, S. Ground water: A study of its importance, its sources, and the causes of its pollution. Mater. Today Proc. 2021. [Google Scholar] [CrossRef]
- Spalding, R.F.; Exner, M.E. Occurrence of Nitrate in Groundwater—A Review. J. Environ. Qual. 1993, 22, 392–402. [Google Scholar] [CrossRef]
- Hssaisoune, M.; Bouchaou, L.; Matsumoto, T.; Araguas, L.; Kraml, M.; Aggarwal, P. New evidences on groundwater dynamics from the Souss-Massa system (Morocco): Insights gained from dissolved noble gases. Appl. Geochem. 2019, 109, 104395. [Google Scholar] [CrossRef]
- Bouchaou, L.; Warner, N.R.; Tagma, T.; Hssaisoune, M.; Vengosh, A. The origin of geothermal waters in Morocco: Multiple isotope tracers for delineating sources of water-rock interactions. Appl. Geochem. 2017, 84, 244–253. [Google Scholar] [CrossRef]
- Belabhir, A.; Mansir, I.; Bouchaou, L.; El Otmani, M.; Yaacoubi, B.; Choukr-Allah, R. Effect of Treated Wastewater on the Growth and Yield of Two Sweet Corn Varieties: Impact of Doses and Systems of Irrigation. In Water Resources in Arid Lands: Management and Sustainability; Springer: Cham, Switzerland, 2021; pp. 263–275. [Google Scholar] [CrossRef]
- Bouaakkaz, B.; El Abidine El Morjani, Z.; Bouchaou, L.; Elhimri, H. Flood risk management in the Souss watershed. E3S Web Conf. 2018, 37, 04005. [Google Scholar] [CrossRef]
- El Morjani, Z.E.A.; Seif Ennasr, M.; Elmouden, A.; Idbraim, S.; Bouaakaz, B.; Saad, A. Flood Hazard Mapping and Modeling Using GIS Applied to the Souss River Watershed. Handb. Environ. Chem. 2016, 53, 57–93. [Google Scholar]
- Dile, Y.T.; Tekleab, S.; Ayana, E.K.; Gebrehiwot, S.G.; Worqlul, A.W.; Bayabil, H.K.; Yimam, Y.T.; Tilahun, S.A.; Daggupati, P.; Karlberg, L.; et al. Advances in water resources research in the Upper Blue Nile basin and the way forward: A review. J. Hydrol. 2018, 560, 407–423. [Google Scholar] [CrossRef]
- Tiyasha; Tung, T.M.; Yaseen, Z.M. A survey on river water quality modelling using artificial intelligence models: 2000–2020. J. Hydrol. 2020, 585, 124670. [Google Scholar] [CrossRef]
- Brouziyne, Y.; Abouabdillah, A.; Hirich, A.; Bouabid, R.; Zaaboul, R.; Benaabidate, L. Modeling sustainable adaptation strategies toward a climate-smart agriculture in a Mediterranean watershed under projected climate change scenarios. Agric. Syst. 2018, 162, 154–163. [Google Scholar] [CrossRef]
- Hanson, J.D.; Hendrickson, J.; Archer, D. Challenges for maintaining sustainable agricultural systems in the United States. Renew. Agric. Food Syst. 2008, 23, 325–334. [Google Scholar] [CrossRef]
- Sivapalan, M.; Bloschl, G. Time scale interactions and the coevolution of humans and water. AGU Water Resour. Res. 2015, 64, 929. [Google Scholar] [CrossRef] [Green Version]
- Davies, E.G.R.; Simonovic, S.P. Global water resources modeling with an integrated model of the social–economic–environmental system. Adv. Water Resour. 2011, 34, 684–700. [Google Scholar] [CrossRef]
- ADA Nouvelle Stratégie du Secteur Agricole-Agence Pour le Développement Agricole. Available online: https://www.ada.gov.ma/en/node/79834. (accessed on 25 December 2021).
- Sterman, J.D. System Dynamics Modeling: Tools for Learning in a Complex World. Calif. Manag. Rev. 2001, 43, 8–25. [Google Scholar] [CrossRef]
- Labadie, J. MODSIM: River Basin Network Flow Model for Conjunctive Stream-Aquifer Management; Program User Manual and Documentation; Colorado State University: Fort Collins, CO, USA, 1995. [Google Scholar]
- Voinov, A.; Jakeman, A.J.; Rizzoli, A.E. (Eds.) Delft Hydraulics. River Basin Planning and Management Simulation Program. In Proceedings of the IEMSs Third Biennial Meeting: “Summit on Environmental Modelling and Software; International Environmental Modelling and Software Society: Burlington, VT, USA, 2006. [Google Scholar]
- SEI Stockholm Environment Institute. WEAP: Water Evaluation and Planning System, User Guide; SEI: Somerville, MA, USA, 2005. [Google Scholar]
- Sulis, A.; Sechi, G.M. Comparison of generic simulation models for water resource systems. Environ. Model. Softw. 2013, 40, 214–225. [Google Scholar] [CrossRef]
- El Mahdad, E.; Ouhajou, L.; El Fasskaoui, M.; Aslikh, A.; Nghira, A.; Fdil, F.; Baroud, A.; Barceló, D. Experiences, Success Stories, and Lessons Learnt from the Implementation of the Water Law Framework Directive in the Souss-Massa River Basin. Handb. Environ. Chem. 2016, 53, 303–333. [Google Scholar] [CrossRef]
- Faysse, N.; Hartani, T.; Frija, A.; Marlet, S.; Tazekrit, I.; Zairi, C.; Challouf, A. Agricultural Use of Groundwater and Management Initiatives in the Maghreb: Challenges and Opportunities for Sustainable Aquifer Exploitation. Afr. Dev. Bank Econ. Br. 2011, 1–24. [Google Scholar]
- Berger, E.; Bossenbroek, L.; Beermann, A.J.; Schäfer, R.B.; Znari, M.; Riethmüller, S.; Sidhu, N.; Kaczmarek, N.; Benaissa, H.; Ghamizi, M.; et al. Social-ecological interactions in the Draa River Basin, southern Morocco: Towards nature conservation and human well-being using the IPBES framework. Sci. Total Environ. 2021, 769, 144492. [Google Scholar] [CrossRef] [PubMed]
- Cortignani, R.; Dell’Unto, D.; Dono, G. Paths of adaptation to climate change in major Italian agricultural areas: Effectiveness and limits in supporting the profitability of farms. Agric. Water Manag. 2021, 244, 106433. [Google Scholar] [CrossRef]
- Yaseen, Z.M.; Sulaiman, S.O.; Deo, R.C.; Chau, K.-W. An enhanced extreme learning machine model for river flow forecasting: State-of-the-art, practical applications in water resource engineering area and future research direction. J. Hydrol. 2019, 569, 387–408. [Google Scholar] [CrossRef]
- Luger, G.F. Artificial Intelligence: Structures and Strategies for Complex Problem Solving, 5th ed.; Addison-Wesley: Boston, MA, USA, 2005. [Google Scholar]
- Rajaee, T.; Ebrahimi, H.; Nourani, V. A review of the artificial intelligence methods in groundwater level modeling. J. Hydrol. 2019, 572, 336–351. [Google Scholar] [CrossRef]
- Devisscher, T.; Vignola, R.; Besa, M.C.; Cronenbold, R.; Pacheco, N.; Schillinger, R.; Canedi, V.; Sandoval, C.; Gonzalez, D.; Leclerc, G. Understanding the socio-institutional context to support adaptation for future water security in forest landscapes. Ecol. Soc. 2016, 21, 48. [Google Scholar] [CrossRef] [Green Version]
- Seif-ennasr, M.; Bouchaou, L.; Brouziyne, Y.; Chikhaoui, M.; Choukr-Allah, R. Towards more sustainable and climate-smart water and agricultural systems: Study case of the Souss Massa Basin in Morocco. Front. Sci. Eng. 2021, 11, 33–42. [Google Scholar] [CrossRef]
- Schröder, P.; Sauvêtre, A.; Gnädinger, F.; Pesaresi, P.; Chmeliková, L.; Doğan, N.; Gerl, G.; Gökçe, A.; Hamel, C.; Millan, R.; et al. Discussion paper: Sustainable increase of crop production through improved technical strategies, breeding and adapted management—A European perspective. Sci. Total Environ. 2019, 678, 146–161. [Google Scholar] [CrossRef]
- Vinson, D.; Tagma, T.; Bouchaou, L.; Dwyer, G.S.; Warner, N.R.; Vengosh, A. Occurrence and mobilization of radium in fresh to saline coastal groundwater inferred from geochemical and isotopic tracers (Sr, S, O, H, Ra, Rn). Appl. Geochem. 2013, 38, 161–175. [Google Scholar] [CrossRef]
- Elame, F.; Rachid, D.M. Water Valuation in Agriculture in the Souss-Massa Basin (Morocco). In Integrated Water Resources Management in the Mediterranean Region Dialogue towards New Strategy; Springer: Cham, Switzerland, 2012; pp. 109–122. [Google Scholar]
- Stocker, T.; Qin, D.; Plattner, G.; Tignor, M.; Allen, S.; Boschung, J.; Nauels, A.; Xia, Y.; Bex, B.; Midgley, B. IPCC, 2013: Climate Change 2013—The Physical Science Basis; Contribution of Working Group I to the Fifth Assessment Report of the Intergovernmental Panel on Climate Change; Cambridge University Press: Cambridge, UK, 2014; p. 1535. [Google Scholar] [CrossRef] [Green Version]
Publisher’s Note: MDPI stays neutral with regard to jurisdictional claims in published maps and institutional affiliations. |
© 2022 by the authors. Licensee MDPI, Basel, Switzerland. This article is an open access article distributed under the terms and conditions of the Creative Commons Attribution (CC BY) license (https://creativecommons.org/licenses/by/4.0/).






