Spatial Identification, Prevention and Control of Epidemics in High-Rise Residential Areas Based on Wind Environments
Abstract
1. Introduction
2. Research Design
2.1. Research Content and Objective
2.2. Analytical Framework
2.3. Data Sources and Evaluation Methods
2.3.1. Data Sources and Assessment Method
2.3.2. Software Simulation
2.3.3. Validation of the Measured and Simulated Data
2.4. Research Foundation
2.4.1. Characteristics of the Wind Environment
2.4.2. Behavioral Characteristics of the Population
- (1)
- Time distribution and activity duration
- (2)
- Population distribution and space utilization
2.4.3. Spatial Path of Pollutant Transmission in Air Flow Fields
3. Spatial Identification of Epidemic Prevention Spaces in High-Rise Residential Areas Based on the Wind Environment
4. Spatial Control Strategies to Respond to Emerging Epidemics in High-Rise Residential Areas
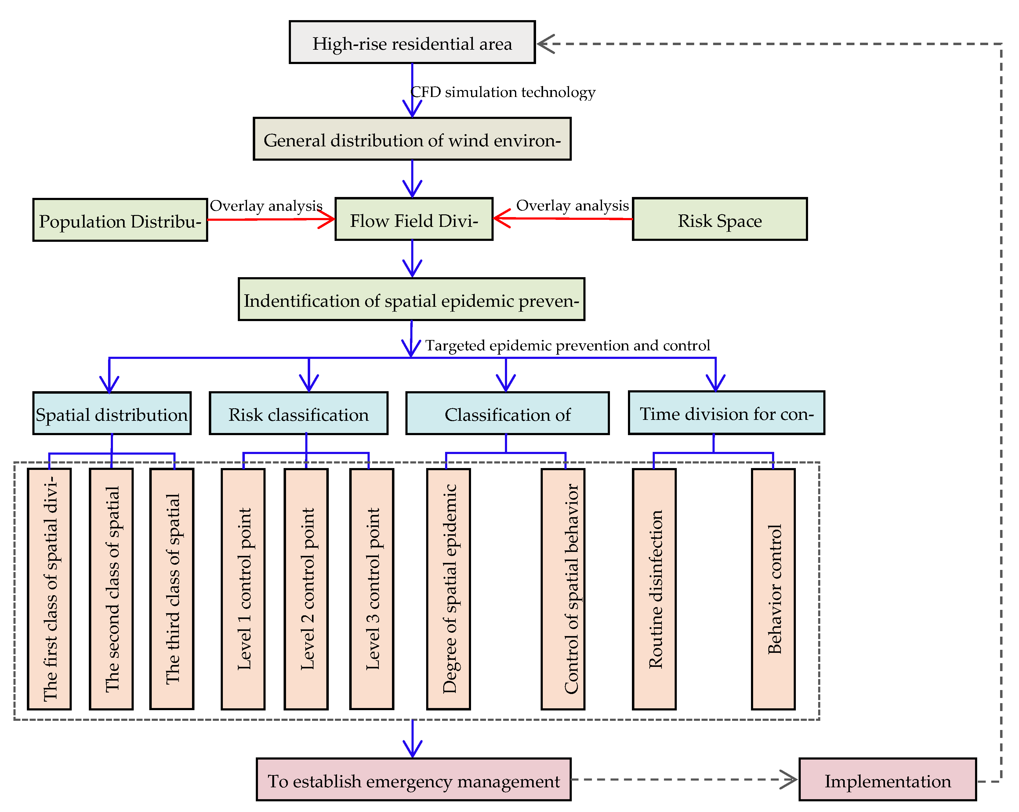
4.1. Spatial System for Epidemic Prevention for High-Rise Residential Areas Based on “Spatial Division, Hierarchical Classification and Type Differentiated and Time Division”
- (1)
- Spatial division for epidemic prevention in high-rise residential areas
- (2)
- The classification of the risks of epidemic prevention in high-rise residential areas
- (3)
- Classification of epidemic prevention measures in high-rise residential areas
- (4)
- Time division for epidemic prevention and control in high-rise residential areas
4.2. The Establishment of a “Targeted Epidemic Prevention”-Based Emergency Management and Control Plan
- (1)
- Air flow can be made as the basis. CFD technology was adopted to simulate the wind environment of high-rise residential areas; as a result, the spatial division of air flow was not the only factor considered. The location and distribution of the people and risk spaces were also taken into consideration, including temporal distribution and duration of activities, the distribution of people and space utilization, and the transmission channels in the space of pollutants in the air flow field, which provide basic data support for the prevention and control of all kinds of emergency planning.
- (2)
- Space identification for epidemic prevention is the driving factor. Based on the spatial division of the air flow field and the double effect of “Population Distribution-Risk Space”, the multiple identification and evaluation of “Pathogenic Potential Risk Points” were conducted, which can accurately describe the pathogenic risks of different spatial environments in high-rise residential areas, establish multilevel areas with pathopoiesis, provide spatial information support for the establishment of epidemic prevention systems, and assist the decision-making processes for spatial control.
- (3)
- Targeted management should be guaranteed. The establishment of a spatial system for epidemic prevention based on “Spatial Division, Hierarchical Classification and Type Differentiated and Time Division” is conducive to the establishment of spatial rights, facilitating emergency organization and management, ensuring the implementation of epidemic prevention measures, and enhancing the epidemic prevention and response capability of high-rise residential areas in a dynamic and diversified way. The intensification of concept in control was developed to avoid rigid controls based on “One Size Fits All” approaches. Additionally, it is conducive to preventing relaxed attitudes toward epidemic prevention and control, and the main contents include spatial division, risk classification, classification of measures, and time division for control. The accurate control of spaces in the case of daily or public health emergencies can be achieved through the space layout with various elements.
4.3. Optimization of the Living Environment of High-Rise Residential Areas for Healthy Living Spaces
5. Conclusions
6. Limitations and Outlook
Author Contributions
Funding
Institutional Review Board Statement
Informed Consent Statement
Data Availability Statement
Conflicts of Interest
Abbreviations
| Computational fluid dynamics | CFD | 
References
- Liu, F.; Peng, R.; Huang, J.; Peng, Y. Plana and strategies of cities for coping with public health emergencies—A case study of Wuhan city. Planners 2020, 36, 72–77. [Google Scholar]
- Blocken, B.B.; Carmeliet, J. Pedestrian Wind Environment around Buildings: Literature Review and Practical Examples. J. Therm. Envel. Build. Sci. 2004, 28, 107–159. [Google Scholar] [CrossRef]
- Li, M.; Li, C.; Zhang, M. Exploring the spatial spillover effects of industrialization and urbanization factors on pollutants emissions in China’s Huang-Huai-Hai region. J. Clean. Prod. 2018, 195, 154–162. [Google Scholar] [CrossRef]
- Stathopoulos, T.; Hajra, B.; Bahloul, A. Analytical Evaluation of Dispersion of Exhaust from Rooftop Stacks on Buildings; Studies and Research Projects/Report R-576, Montréal; Institut de recherche Robert-Sauvé en santé et en sécurité du travail: Montréal, QC, Canada, 2008. [Google Scholar]
- Gousseau, P.; Blocken, B.; Stathopoulos, T.; van Heijst, G.J.F. CFD simulation of near-field pollutant dispersion on a high-resolution grid: A case study by LES and RANS for a building group in downtown Montreal. Atmos. Environ. 2011, 45, 266–279. [Google Scholar] [CrossRef]
- Ebrahimi, M.; Jahangirian, A. New analytical formulations for calculation of dispersion parameters of Gaussian model using parallel CFD. Environ. Fluid Mech. 2013, 13, 125–144. [Google Scholar] [CrossRef]
- Blocken, B.J.E. Computational Fluid Dynamics for urban physics: Importance, scales, possibilities, limitations and ten tips and tricks towards accurate and reliable simulations. Build. Environ. 2015, 91, 219–245. [Google Scholar] [CrossRef]
- Liu, S.; Pan, W.; Zhang, H.; Cheng, X.; Long, Z.; Chen, Q. CFD simulations of wind distribution in an urban community with a full-scale geometrical model. Build. Environ. 2017, 117, 11–23. [Google Scholar] [CrossRef]
- Liu, W.; You, R.; Zhang, J.; Chen, Q. Development of a fast fluid dynamics-based adjoint method for the inverse design of indoor environments. J. Build. Perform. Simul. 2017, 10, 326–343. [Google Scholar] [CrossRef]
- Lotrecchiano, N.; Sofia, D.; Giuliano, A.; Barletta, D.; Poletto, M. Pollution Dispersion from a Fire Using a Gaussian Plume Model. Int. J. Saf. Secur. Eng. 2020, 10, 431–439. [Google Scholar] [CrossRef]
- Mangia, C.; DeGrazia, G.A.; Rizza, U. An Integral Formulation for the Dispersion Parameters in a Shear–Buoyancy-Driven Planetary Boundary Layer for Use in a Gaussian Model for Tall Stacks. J. Appl. Meteorol. 2000, 39, 1913–1922. [Google Scholar] [CrossRef]
- Qin, H.; Hong, B.; Huang, B.; Cui, X.; Zhang, T. How dynamic growth of avenue trees affects particulate matter dispersion: CFD simulations in street canyons. Sustain. Cities Soc. 2020, 61, 102331. [Google Scholar] [CrossRef]
- Tominaga, Y.; Mochida, A.; Yoshie, R.; Kataoka, H.; Nozu, T.; Yoshikawa, M.; Shirasawa, T. AIJ guidelines for practical applications of CFD to pedestrian wind environment around buildings. J. Wind Eng. Ind. Aerodyn. 2008, 96, 1749–1761. [Google Scholar] [CrossRef]
- Zhen, M.; Zhou, D.; He, Y.; Yu, C.W.; Liu, Y.; Dong, Q. A review of breathable residential areas in Xi’an of China. Archit. Sci. Rev. 2018, 62, 58–65. [Google Scholar] [CrossRef]
- Qian, H.; Zhang, C.; Zheng, X. Mechanism and prediction method of aerosol transmission of respiratory infectious diseases. Chin. Sci. Bull. 2008, 63, 931–939. [Google Scholar] [CrossRef]
- Tu, G. Control of Nosocomial Infection and Airborne Transmission; Chinese Biosafety Committee, Collection of Biosafety Lectures: Beijing, China, 2004; pp. 311–320. [Google Scholar]
- Dong, X. Transmission Routes and Control of Epidemic Diseases in Buildings and Residential Area; Tsinghua University: Beijing, China, 2005. [Google Scholar]
- Hu, Y.; Liu, Z.; Tan, H. Study on influence of block scale based building layout on ventilation performance and evaluation method. Build. Sci. 2017, 33, 108–114. [Google Scholar]
- Zeng, S.; Tian, J.; Zeng, J. Study on ventilation efficiency and optimal layout of typical residential modules based on CFD simulation. Archit. J. 2019, 2, 24–30. [Google Scholar]
- Shui, T.; Liu, J.; Yuan, Q.; Qu, Y.; Jin, H.; Cao, J.; Liu, L.; Chen, X. Assessment of pedestrian-level wi-nd conditions in severe cold regions of China. Build. Environ. 2018, 135, 53–67. [Google Scholar] [CrossRef]
- Tang, J.W.; Nicolle, A.D.; Klettner, C.A.; Pantelic, J.; Wang, L.; Bin Suhaimi, A.; Tan, A.Y.L.; Ong, G.W.X.; Su, R.; Sekhar, C.; et al. Airflow Dynamics of Human Jets: Sneezing and Breathing—Potential Sources of Infectious Aerosols. PLoS ONE 2013, 8, e59970. [Google Scholar] [CrossRef]
- Nair, A.N.; Anand, P.; George, A.; Mondal, N. A review of strategies and their effectiveness in reducing indoor airborne transmission and improving indoor air quality. Environ. Res. 2022, 213, 113579. [Google Scholar] [CrossRef]
- Morawska, L.; Tang, J.W.; Bahnfleth, W.; Bluyssen, P.M.; Boerstra, A.; Buonanno, G.; Cao, J.; Dancer, S.; Floto, A.; Franchimon, F.; et al. How can airborne transmission of COVID-19 indoors be minimised? Environ. Int. 2020, 142, 105832. [Google Scholar] [CrossRef]
- Sajeev, V.; Anand, P.; George, A. Chapter 12—Indoor Air Pollution, Occupant Health, and Building System Controls—A COVID-19 Perspective; Aymen, A., Abdeltif, A., Tuan, A.N., Eds.; Hybrid and Combined Processes for Air Pollution Control; Elsevier: Amsterdam, The Netherlands, 2022; pp. 291–306. [Google Scholar] [CrossRef]
- Morawska, L.; Milton, D.K. It Is Time to Address Airborne Transmission of Coronavirus Disease 2019 (COVID-19). Clin. Infect. Dis. 2020, 71, 2311–2313. [Google Scholar] [CrossRef] [PubMed]
- Tang, J.W.; Bahnfleth, W.P.; Bluyssen, P.M.; Buonanno, G.; Jimenez, J.L.; Kurnitski, J.; Li, Y.; Miller, S.; Sekhar, C.; Morawska, L.; et al. Dismantling myths on the airborne transmission of severe acute respiratory syndrome coronavirus-2 (SARS-CoV-2). J. Hosp. Infect. 2021, 110, 89–96. [Google Scholar] [CrossRef]
- Tsichritzis, L.; Nikolopoulou, M. The effect of building height and façade area ratio on pedestrian wind comfort of London. J. Wind. Eng. Ind. Aerodyn. 2019, 191, 63–75. [Google Scholar] [CrossRef]
- Lei, C.; Ding, Z.; Xu, J. Reflections of urban planning in the face of covid-19 epidemic. Planners 2020, 36, 39–41. [Google Scholar]
- Lv, B. Preliminary thinking on the construction of public health emergency management system and response of urban space governance. Urban Dev. Stud. 2020, 27, 7–8. [Google Scholar]
- Yang, J.; Shi, B.; Shi, Y.; Li, Y. Thinking on the construction of multi-scale spatial epidemic prevention system in high-density cities. Urban Plan. 2020, 44, 17–24. [Google Scholar]
- Ministry of Housing and Urban-Rural Development. PRC.Design Specification of Heating Ventilation and Air Conditioning for Civil Buildings: GB 50736—2012; China Architecture & Building Press: Beijing, China, 2012.
- Howell, S.T. Firm type variation in the cost of risk management. J. Corp. Financ. 2020, 64, 101691. [Google Scholar] [CrossRef]
- Ministry of Housing and Urban-Rural Development. PRC.Evaluation Standards for Green Building: GB/T 50378-2019; China Architecture & Building Press: Beijing, China, 2019.
- He, Q.; Niu, J.; Gao, N.; Zhu, T.; Wu, J. CFD study of exhaled droplet transmission between occupants under different ventilation strategies in a typical office room. Build. Environ. 2011, 46, 397–408. [Google Scholar] [CrossRef]
- Zhan, L.; Shu, J.; Chen, L. Distribution characteristics of wind field and pollutant concentration field in determinant block. J. Meteorol. Environ. 2017, 33, 61–67. [Google Scholar]
- Li, Z. Numerical Simulation and Experimental Study on Three-Dimensional Building Wind Environment and Wind Pressure Distribution; Xi‘an University of Architecture and Technology: Xi‘an, China, 2006. [Google Scholar]
- Liu, B.; Guo, C. Promoting health through design—A brief introduction and inspiration to “active living by design” in the United States. Urban Plan. Int. 2006, 21, 60–66. [Google Scholar]


















| Computational domain | 1300 (x) × 1300 (y) × 270 (z) | 
| Dominant wind speed (m/s) | 1.6 | 
| Dominant wind direction (deg) | 67.5° | 
| Turbulence model | Standard k-ε Model | 
| Inflow boundary conditions | U = U0 (Z/Z0)α, α = 0.28, Z0 = 10 m, U0 = 2.38 m/s | 
| k = 1.5·(I × U)2, I = 0.1 | |
| ε = Cμ·k3/2/ι, ι = 4·(Cμ·k)1/2Z0Z3/4/U0, Cμ = 0.09 | |
| Outflow boundary condition | Free pressure surface | 
| Calculation convergence conditions | Root-mean-square residual error is less than 1 × 10−4 | 
| Flow Field Distribution | Location Distribution | Wind Speed (m/s) | Population Distribution | Space Risk | Identification of Epidemic Prevention Space | 
|---|---|---|---|---|---|
| Windward area | The windward external area of residential area | 1.33–2.38 | Lowest space utilization rate | Downwind of partition | Area with low risk of pathopoiesis | 
| Flowing area | The area between the buildings’ gables in the front row | 1.06–1.78 | Lowest space utilization rate | Downwind of partition | Area with low risk of pathopoiesia | 
| Corner area | The corner of the windward side of buildings | 0.92–1.66 | Relatively higher space utilization rate | Downwind of partition | Area with moderate risk of pathopoiesia | 
| Corridor area | The wind corridor area between building crosswalls | 0.74–2.38 | Relatively higher space utilization rate | Downwind of Partition | Area with moderate risk of pathopoiesis | 
| Stagnation area | The windward side of buildings in the front row | <1.04 | The highest space utilization rate | Whole partition + Indoor | Area with high risk of pathopoiesia | 
| Shadow area | The leeward area of buildings | <1.04 | The highest space utilization rate | Whole partition + Indoor | Area with high risk of pathopoiesia | 
| Eddy area | The leeward area of buildings | <1.04 | The highest space utilization rate | Whole partition + Indoor | Area with high risk of pathopoiesia | 
| Spatial Division | Risk Classification | Classification of Measures | Time Division for Control | |
|---|---|---|---|---|
| Major measures | A system for assessing and identifying the pathogenic risk in high-rise residential areas should be established, with high-rise residential areas as the main body of epidemic prevention, and spatial divisions for epidemic prevention should be enforced. | According to the risk of infection in indoor and outdoor spaces, the risk conditions of different spatial divisions for epidemic prevention are defined to establish multilevel risk control points. | In order to prevent epidemics, measures for spatial epidemic prevention and spatial behavior control should define the targeted space for virus elimination and the space not suitable for residents staying in. | According to the wind environment and characteristics of the behavior of the residents at different time periods, the key control time for daily disinfection and resident behavior control should be defined for epidemic prevention and control. | 
| Significance | The foundation of the space epidemic prevention system provides guidelines for epidemic prevention and emergency planning and facilitates the organization of management in emergencies | Prevention of outdoor and imported epidemics, and by taking consideration of risks of epidemic prevention indoors, the indoor and outdoor epidemic prevention can be achieved. | To ensure the targeted epidemic prevention to the maximum extent in high-rise residential areas, in order to be able to respond effectively in daily or emergency situations | Implement dynamic management to achieve a scientific and timely response to the epidemic at the lowest cost. | 
| Demonstration of space |  |  |  |  | 
| Disclaimer/Publisher’s Note: The statements, opinions and data contained in all publications are solely those of the individual author(s) and contributor(s) and not of MDPI and/or the editor(s). MDPI and/or the editor(s) disclaim responsibility for any injury to people or property resulting from any ideas, methods, instructions or products referred to in the content. | 
© 2023 by the authors. Licensee MDPI, Basel, Switzerland. This article is an open access article distributed under the terms and conditions of the Creative Commons Attribution (CC BY) license (https://creativecommons.org/licenses/by/4.0/).
Share and Cite
Zhang, J.; Jiang, S.; Zhao, J.; Ma, X. Spatial Identification, Prevention and Control of Epidemics in High-Rise Residential Areas Based on Wind Environments. Atmosphere 2023, 14, 205. https://doi.org/10.3390/atmos14020205
Zhang J, Jiang S, Zhao J, Ma X. Spatial Identification, Prevention and Control of Epidemics in High-Rise Residential Areas Based on Wind Environments. Atmosphere. 2023; 14(2):205. https://doi.org/10.3390/atmos14020205
Chicago/Turabian StyleZhang, Jianxin, Shenqiang Jiang, Jingyuan Zhao, and Xuan Ma. 2023. "Spatial Identification, Prevention and Control of Epidemics in High-Rise Residential Areas Based on Wind Environments" Atmosphere 14, no. 2: 205. https://doi.org/10.3390/atmos14020205
APA StyleZhang, J., Jiang, S., Zhao, J., & Ma, X. (2023). Spatial Identification, Prevention and Control of Epidemics in High-Rise Residential Areas Based on Wind Environments. Atmosphere, 14(2), 205. https://doi.org/10.3390/atmos14020205
 
        





 
       