An Inexpensive CRISPR-Based Point-of-Care Test for the Identification of Meat Species and Meat Products
Abstract
:1. Introduction
2. Materials and Methods
2.1. Sample Preparation
2.2. PCR and LAMP Primers Design
2.3. Species-Specific CRISPR RNA (crRNAs) Design
2.4. Assessment of crRNAs and LAMP Primers for Intra-Specific Conservation
2.5. In Vitro RNA Transcription Using T7 RNA Polymerase
2.6. LAMP-CRISPR/Cas12a Fluorescence Assay
2.7. LAMP-CRISPR/Cas12a Colorimetric Assay
2.8. Sensitivity and Specificity of the LAMP-CRISPR/Cas12a Colorimetric Assay
2.9. LAMP-CRISPR/Cas12a with Lateral Flow Dipstick (LFD) Assay
2.10. On-Site Application of the LAMP-CRISPR/Cas12a Assay
3. Results
3.1. CRISPR/Cas12a crRNA Activity
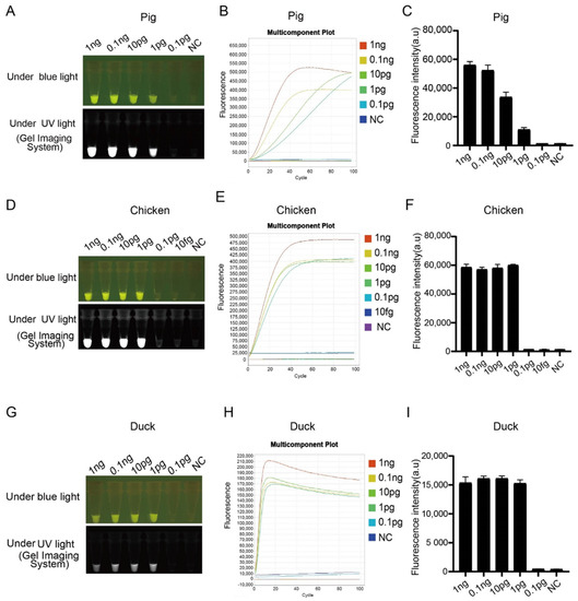
3.2. Sensitivity Evaluation of the LAMP-CRISPR/Cas12a Fluorescence Assay
3.3. Establishment and Specificity Assessment of the LAMP-CRISPR/Cas12a Colorimetric Meat Detection Assay
3.4. Colorimetric and Lateral Flow Detection in Mixed-Meat Products
3.5. On-Site Application of the CRISPR/Cas12a Colorimetric Assay
4. Discussion
Supplementary Materials
Author Contributions
Funding
Institutional Review Board Statement
Data Availability Statement
Acknowledgments
Conflicts of Interest
References
- Alvarez, A.; Bouhy, J.; Dieu, M.; Charles, C.; Deparis, O. Animal species identification in parchments by light. Sci. Rep. 2019, 9, 1825. [Google Scholar] [CrossRef] [PubMed] [Green Version]
- Dolch, K.; Andree, S.; Schwaegele, F. Comparison of Real-Time PCR Quantification Methods in the Identification of Poultry Species in Meat Products. Foods 2020, 9, 1049. [Google Scholar] [CrossRef] [PubMed]
- Barnett, J.; Begen, F.; Howes, S.; Regan, A.; Mcconnon, A.; Marcu, A.; Rowntree, S.; Verbeke, W. Consumers’ confidence, reflections and response strategies following the horsemeat incident. Food Control 2016, 59, 721–730. [Google Scholar] [CrossRef] [Green Version]
- Ahmad, A.N.; Abidin, U.F.U.Z.; Mohhidin, O.; Rahman, R.A. Overview of the halal food control system in Malaysia. Food Control 2018, 90, 352–363. [Google Scholar] [CrossRef]
- Trmcico, A.; Demmings, E.; Kniel, K.; Wiedmann, M.; Alcaine, S. Food Safety and Employee Health Implications of COVID-19: A Review. J. Food Prot. 2021, 84, 1973–1989. [Google Scholar] [CrossRef]
- Petrini, S.; Feliziani, F.; Casciari, C.; Giammarioli, M.; Torresi, C.; De Mia, G.M. Survival of African swine fever virus (ASFV) in various traditional Italian dry-cured meat products. Prev. Vet. Med. 2019, 162, 126–130. [Google Scholar] [CrossRef]
- Kamruzzaman, M. Food Adulteration and Authenticity. In Food Safety: Basic Concepts, Recent Issues, and Future Challenges; Selamat, J., Iqbal, S.Z., Eds.; Springer International Publishing: Cham, Switzerland, 2016; pp. 127–148. [Google Scholar]
- Chriki, S.; Hocquette, J.F. The Myth of Cultured Meat: A Review. Front. Nutr. 2020, 7, 7. [Google Scholar] [CrossRef] [Green Version]
- Nasreen, S.; Ahmed, T. Food adulteration and consumer awareness in Dhaka City, 1995–2011. J. Health Popul. Nutr. 2014, 32, 452–464. [Google Scholar]
- Jagadeesan, P. Horse meat scandal—A wake-up call for regulatory authorities. Food Control 2013, 34, 568–569. [Google Scholar]
- Li, X.; Guan, Y. Specific Identification of the Adulterated Components in Beef or Mutton Meats Using Multiplex PCR. J. AOAC Int. 2019, 102, 1181–1185. [Google Scholar] [CrossRef]
- Reig, M.; Toldra, F. Veterinary drug residues in meat: Concerns and rapid methods for detection. Meat Sci. 2008, 78, 60–67. [Google Scholar] [CrossRef] [PubMed]
- Lopez-Calleja, I.M.; Gonzalez, I.; Fajardo, V.; Hernandez, P.E.; Garcia, T.; Martin, R. Application of an indirect ELISA and a PCR technique for detection of cows’ milk in sheep’s and goats’ milk cheeses. Int. Dairy J. 2007, 17, 87–93. [Google Scholar] [CrossRef]
- Shi-Han, J.; Pei-Jou, Y.; Chung-Huang, W.; Hsin-Chang, C.; Sung-Fang, C. Analysis of heterocyclic amines in meat products by liquid chromatography—Tandem mass spectrometry. J. Food Drug Anal. 2019, 27, 595–602. [Google Scholar]
- Jiru, M.; Stranska-Zachariasova, M.; Kocourek, V.; Krmela, A.; Tomaniova, M.; Rosmus, J.; Haislova, J. Authentication of meat species and net muscle proteins: Updating of an old concept. Czech J. Food Sci. 2019, 37, 205–211. [Google Scholar] [CrossRef] [Green Version]
- Wenjun, W.; Xiaokang, W.; Qingde, Z.; Zuhong, L.; Xiang, Z.; Bang, L. A multiplex PCR method for detection of five animal species in processed meat products using novel species-specific nuclear DNA sequences. Eur. Food Res. Technol. 2020, 246, 1351–1360. [Google Scholar]
- Zhu, Z.; Li, R.; Zhang, H.; Wang, J.; Lu, Y.; Zhang, D.; Yang, L. PAM-free loop-mediated isothermal amplification coupled with CRISPR/Cas12a cleavage (Cas-PfLAMP) for rapid detection of rice pathogens. Biosens. Bioelectron. 2022, 204, 114076. [Google Scholar] [CrossRef]
- Ye, H.; Nowak, C.; Liu, Y.; Li, Y.; Zhang, T.; Bleris, L.; Qin, Z. Plasmonic LAMP: Improving the Detection Specificity and Sensitivity for SARS-CoV-2 by Plasmonic Sensing of Isothermally Amplified Nucleic Acids. Small 2022, 18, 2107832. [Google Scholar] [CrossRef]
- Wang, R.; Qian, C.; Pang, Y.; Li, M.; Yang, Y.; Ma, H.; Zhao, M.; Qian, F.; Yu, H.; Liu, Z.; et al. opvCRISPR: One-pot visual RT-LAMP-CRISPR platform for SARS-cov-2 detection. Biosens. Bioelectron. 2021, 172, 112766. [Google Scholar] [CrossRef]
- Kellner, M.J.; Koob, J.G.; Gootenberg, J.S.; Abudayyeh, O.O.; Zhang, F. SHERLOCK: Nucleic acid detection with CRISPR nucleases. Nat. Protoc. 2020, 15, 1311. [Google Scholar] [CrossRef] [Green Version]
- Broughton, J.P.; Deng, X.; Yu, G.; Fasching, C.L.; Servellita, V.; Singh, J.; Miao, X.; Streithorst, J.A.; Granados, A.; Sotomayor-Gonzalez, A.; et al. CRISPR-Cas12-based detection of SARS-CoV-2. Nat. Biotechnol. 2020, 38, 870. [Google Scholar] [CrossRef] [Green Version]
- Li, L.; Li, S.; Wu, N.; Wu, J.; Wang, G.; Zhao, G.; Wang, J. HOLMESv2: A CRISPR-Cas12b-Assisted Platform for Nucleic Acid Detection and DNA Methylation Quantitation. ACS Synth. Biol. 2019, 8, 2228–2237. [Google Scholar] [CrossRef] [PubMed]
- Wu, Y.; Liu, J.; Li, H.; Zhang, T.; Dong, Y.; Deng, S.; Lv, Y.; He, Q.; Deng, R. CRISPR-Cas system meets DNA barcoding: Development of a universal nucleic acid test for food authentication. Sensor. Actuators B Chem. 2022, 353, 131138. [Google Scholar] [CrossRef]
- Hua, L.; Jinbin, W.; Haijuan, Z.; Xiaofeng, L.; Wei, J.; Yu, W.; Wanbao, O.; Xueming, T. RPA-Cas12a-FS: A frontline nucleic acid rapid detection system for food safety based on CRISPR-Cas12a combined with recombinase polymerase amplification. Food Chem. 2021, 334, 127608. [Google Scholar]
- Nakyinsige, K.; Man, Y.; Sazili, A. Halal authenticity issues in meat and meat products. Meat Sci. 2012, 91, 207–214. [Google Scholar] [CrossRef] [PubMed]
- Thanakiatkrai, P.; Kitpipit, T. Meat species identification by two direct-triplex real-time PCR assays using low resolution melting. Food Chem. 2017, 233, 144–150. [Google Scholar] [CrossRef] [PubMed]
- Zhao, C.; Zheng, X.; Qu, W.; Li, G.; Li, X.; Miao, Y.L.; Han, X.; Liu, X.; Li, Z.; Ma, Y.; et al. CRISPR-offinder: A CRISPR guide RNA design and off-target searching tool for user-defined protospacer adjacent motif. Int. J. Biol. Sci. 2017, 13, 1470. [Google Scholar] [CrossRef] [Green Version]
- Yimenu, S.M.; Koo, J.; Kim, B.S.; Kim, J.H.; Kim, J.Y. Freshness-based real-time shelf-life estimation of packaged chicken meat under dynamic storage conditions. Poult. Sci. 2019, 98, 6921–6930. [Google Scholar] [CrossRef]
- Hu, F.; Liu, Y.; Zhao, S.; Zhang, Z.; Li, X.; Peng, N.; Jiang, Z. A one-pot CRISPR/Cas13a-based contamination-free biosensor for low-cost and rapid nucleic acid diagnostics. Biosens. Bioelectron. 2022, 202, 113994. [Google Scholar] [CrossRef]
- Tao, D.; Liu, J.; Nie, X.; Xu, B.; Thuy-Nhien, T.; Niu, L.; Liu, X.; Ruan, J.; Lan, X.; Peng, G.; et al. Application of CRISPR-Cas12a Enhanced Fluorescence Assay Coupled with Nucleic Acid Amplification for the Sensitive Detection of African Swine Fever Virus. ACS Synth. Biol. 2020, 9, 2339–2350. [Google Scholar] [CrossRef]
- Zhang, Q.; Li, J.; Li, Y.; Tan, G.; Sun, M.; Shan, Y.; Zhang, Y.; Wang, X.; Song, K.; Shi, R.; et al. SARS-CoV-2 detection using quantum dot fluorescence immunochromatography combined with isothermal amplification and CRISPR/Cas13a. Biosens. Bioelectron. 2022, 202, 113978. [Google Scholar] [CrossRef]
- Zhang, N.; Zeng, L.; Shan, H.; Ma, H. Highly conserved low-copy nuclear genes as effective markers for phylogenetic analyses in angiosperms. New Phytol. 2012, 195, 923–937. [Google Scholar] [CrossRef] [PubMed]
- Leuthner, T.C.; Hartman, J.H.; Ryde, I.T.; Meyer, J.N. PCR-Based Determination of Mitochondrial DNA Copy Number in Multiple Species. In Mitochondrial Regulation: Methods in Molecular Biology; Humana Press: New York, NY, USA, 2021; Volume 2310, pp. 91–111. [Google Scholar]
- Zdenkova, K.; Akhatova, D.; Fialova, E.; Krupa, O.; Kubica, L.; Lencova, S.; Demnerova, K. Detection of meat adulteration: Use of efficient and routine-suited multiplex polymerase chain reaction-based methods for species authentication and quantification in meat products. J. Food Nutr. Res. 2018, 57, 351–362. [Google Scholar]
- Eaqub, A.; Rahman, M.; Abd Hamid, S.B.; Shuhaimi, M.; Subha, B.; Uda, H. Canine-specific PCR assay targeting cytochrome b gene for the detection of dog meat adulteration in commercial frankfurters. Food Anal. Methods 2014, 7, 234–241. [Google Scholar]
- Barakat, H.; El-Garhy, H.A.S.; Moustafa, M.M.A. Detection of pork adulteration in processed meat by species-specific PCR-QIAxcel procedure based on D-loop and cytb genes. Appl. Microbiol. Biotechnol. 2014, 98, 9805–9816. [Google Scholar] [CrossRef]
- Galal-Khallaf, A. Multiplex PCR and 12S rRNA gene sequencing for detection of meat adulteration: A case study in the Egyptian markets. Gene 2021, 764, 145062. [Google Scholar] [CrossRef]
- Mahajan, M.V.; Gadekar, Y.P.; Dighe, V.D.; Kokane, R.D.; Bannalikar, A.S. Molecular detection of meat animal species targeting MT 12S rRNA gene. Meat Sci. 2011, 88, 23–27. [Google Scholar]
- Cahyadi, M.; Wibowo, T.; Pramono, A.; Abdurrahman, Z.H. A Novel Multiplex-PCR Assay to Detect Three Non-Halal Meats Contained in Meatball using Mitochondrial 12S rRNA Gene. Food Sci. Anim. Resour. 2020, 40, 628–635. [Google Scholar] [CrossRef]
- Xie, S.; Tao, D.; Fu, Y.; Xu, B.; Tang, Y.; Steinaa, L.; Hemmink, J.D.; Pan, W.; Huang, X.; Nie, X.; et al. Rapid Visual CRISPR Assay: A Naked-Eye Colorimetric Detection Method for Nucleic Acids Based on CRISPR/Cas12a and a Convolutional Neural Network. ACS Synth. Biol. 2022, 11, 383–396. [Google Scholar] [CrossRef]





Publisher’s Note: MDPI stays neutral with regard to jurisdictional claims in published maps and institutional affiliations. |
© 2022 by the authors. Licensee MDPI, Basel, Switzerland. This article is an open access article distributed under the terms and conditions of the Creative Commons Attribution (CC BY) license (https://creativecommons.org/licenses/by/4.0/).
Share and Cite
Tao, D.; Xiao, X.; Lan, X.; Xu, B.; Wang, Y.; Khazalwa, E.M.; Pan, W.; Ruan, J.; Jiang, Y.; Liu, X.; et al. An Inexpensive CRISPR-Based Point-of-Care Test for the Identification of Meat Species and Meat Products. Genes 2022, 13, 912. https://doi.org/10.3390/genes13050912
Tao D, Xiao X, Lan X, Xu B, Wang Y, Khazalwa EM, Pan W, Ruan J, Jiang Y, Liu X, et al. An Inexpensive CRISPR-Based Point-of-Care Test for the Identification of Meat Species and Meat Products. Genes. 2022; 13(5):912. https://doi.org/10.3390/genes13050912
Chicago/Turabian StyleTao, Dagang, Xiao Xiao, Xiaochen Lan, Bingrong Xu, Yuan Wang, Emmanuel Mulaya Khazalwa, Wenya Pan, Jinxue Ruan, Yu Jiang, Xiangdong Liu, and et al. 2022. "An Inexpensive CRISPR-Based Point-of-Care Test for the Identification of Meat Species and Meat Products" Genes 13, no. 5: 912. https://doi.org/10.3390/genes13050912
APA StyleTao, D., Xiao, X., Lan, X., Xu, B., Wang, Y., Khazalwa, E. M., Pan, W., Ruan, J., Jiang, Y., Liu, X., Li, C., Ye, R., Li, X., Xu, J., Zhao, S., & Xie, S. (2022). An Inexpensive CRISPR-Based Point-of-Care Test for the Identification of Meat Species and Meat Products. Genes, 13(5), 912. https://doi.org/10.3390/genes13050912

