Establishment and Characterization of NCC-MFS5-C1: A Novel Patient-Derived Cell Line of Myxofibrosarcoma
Abstract
:1. Introduction
2. Materials and Methods
2.1. Patient History
2.2. Pathological Assessment
2.3. Primary Cell Culture
2.4. Authentication and Quality Control
2.5. Single-Nucleotide Polymorphism Array Analysis
2.6. Cell Proliferation Assay
2.7. Spheroid Formation Assay
2.8. Invasion Assay by Real-Time Cell Analyzer
2.9. Tumorigenesis Assessment in Nude Mice
2.10. Drug Screening Test
3. Results
3.1. Authentication and Quality Control of the Established Cell Line
3.2. Genetic Feature of the Cell Line
3.3. Characterization of the Cell Line
3.4. Tumorigenesis in Nude Mice
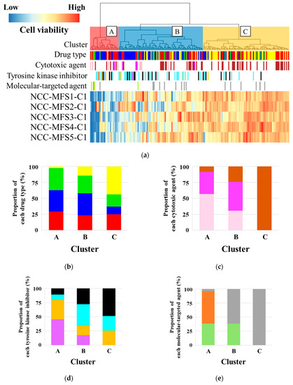
3.5. Sensitivity to 210 Drugs
4. Discussion
5. Conclusions
Supplementary Materials
Author Contributions
Funding
Institutional Review Board Statement
Informed Consent Statement
Acknowledgments
Conflicts of Interest
References
- WHO Classification of Tumours of Soft Tissue and Bone, 5th ed.; IARC: Lyon, France, 2020.
- Stiller, C.A.; Trama, A.; Serraino, D.; Rossi, S.; Navarro, C.; Chirlaque, M.D.; Casali, P.G.; Rarecare Working Group. Descriptive epidemiology of sarcomas in Europe: Report from the RARECARE project. Eur. J. Cancer 2013, 49, 684–695. [Google Scholar] [CrossRef]
- Sanfilippo, R.; Miceli, R.; Grosso, F.; Fiore, M.; Puma, E.; Pennacchioli, E.; Barisella, M.; Sangalli, C.; Mariani, L.; Casali, P.G.; et al. Myxofibrosarcoma: Prognostic factors and survival in a series of patients treated at a single institution. Ann. Surg. Oncol. 2011, 18, 720–725. [Google Scholar] [CrossRef]
- Look Hong, N.J.; Hornicek, F.J.; Raskin, K.A.; Yoon, S.S.; Szymonifka, J.; Yeap, B.; Chen, Y.L.; DeLaney, T.F.; Nielsen, G.P.; Mullen, J.T. Prognostic factors and outcomes of patients with myxofibrosarcoma. Ann. Surg. Oncol. 2013, 20, 80–86. [Google Scholar] [CrossRef] [Green Version]
- Lee, A.Y.; Agaram, N.P.; Qin, L.X.; Kuk, D.; Curtin, C.; Brennan, M.F.; Singer, S. Optimal Percent Myxoid Component to Predict Outcome in High-Grade Myxofibrosarcoma and Undifferentiated Pleomorphic Sarcoma. Ann. Surg. Oncol. 2016, 23, 818–825. [Google Scholar] [CrossRef]
- Roland, C.L.; Wang, W.L.; Lazar, A.J.; Torres, K.E. Myxofibrosarcoma. Surg. Oncol. Clin. N. Am. 2016, 25, 775–788. [Google Scholar] [CrossRef]
- Kaya, M.; Wada, T.; Nagoya, S.; Sasaki, M.; Matsumura, T.; Yamaguchi, T.; Hasegawa, T.; Yamashita, T. MRI and histological evaluation of the infiltrative growth pattern of myxofibrosarcoma. Skelet. Radiol. 2008, 37, 1085–1090. [Google Scholar] [CrossRef]
- Lefkowitz, R.A.; Landa, J.; Hwang, S.; Zabor, E.C.; Moskowitz, C.S.; Agaram, N.P.; Panicek, D.M. Myxofibrosarcoma: Prevalence and diagnostic value of the “tail sign” on magnetic resonance imaging. Skelet. Radiol. 2013, 42, 809–818. [Google Scholar] [CrossRef] [Green Version]
- Yoo, H.J.; Hong, S.H.; Kang, Y.; Choi, J.Y.; Moon, K.C.; Kim, H.S.; Han, I.; Yi, M.; Kang, H.S. MR imaging of myxofibrosarcoma and undifferentiated sarcoma with emphasis on tail sign; diagnostic and prognostic value. Eur. Radiol. 2014, 24, 1749–1757. [Google Scholar] [CrossRef]
- Iwata, S.; Yonemoto, T.; Araki, A.; Ikebe, D.; Kamoda, H.; Hagiwara, Y.; Ishii, T. Impact of infiltrative growth on the outcome of patients with undifferentiated pleomorphic sarcoma and myxofibrosarcoma. J. Surg. Oncol. 2014, 110, 707–711. [Google Scholar] [CrossRef]
- Ogura, K.; Hosoda, F.; Arai, Y.; Nakamura, H.; Hama, N.; Totoki, Y.; Yoshida, A.; Nagai, M.; Kato, M.; Arakawa, E.; et al. Integrated genetic and epigenetic analysis of myxofibrosarcoma. Nat. Commun. 2018, 9, 2765. [Google Scholar] [CrossRef] [Green Version]
- Okada, T.; Lee, A.Y.; Qin, L.X.; Agaram, N.; Mimae, T.; Shen, Y.; O’Connor, R.; Lopez-Lago, M.A.; Craig, A.; Miller, M.L.; et al. Integrin-alpha10 Dependency Identifies RAC and RICTOR as Therapeutic Targets in High-Grade Myxofibrosarcoma. Cancer Discov. 2016, 6, 1148–1165. [Google Scholar] [CrossRef] [Green Version]
- Li, C.F.; Wang, J.M.; Kang, H.Y.; Huang, C.K.; Wang, J.W.; Fang, F.M.; Wang, Y.H.; Wu, W.R.; Li, S.H.; Yu, S.C.; et al. Characterization of gene amplification-driven SKP2 overexpression in myxofibrosarcoma: Potential implications in tumor progression and therapeutics. Clin. Cancer Res. 2012, 18, 1598–1610. [Google Scholar] [CrossRef] [Green Version]
- Li, C.F.; Fang, F.M.; Lan, J.; Wang, J.W.; Kung, H.J.; Chen, L.T.; Chen, T.J.; Li, S.H.; Wang, Y.H.; Tai, H.C.; et al. AMACR amplification in myxofibrosarcomas: A mechanism of overexpression that promotes cell proliferation with therapeutic relevance. Clin. Cancer Res. 2014, 20, 6141–6152. [Google Scholar] [CrossRef] [Green Version]
- Heitzer, E.; Sunitsch, S.; Gilg, M.M.; Lohberger, B.; Rinner, B.; Kashofer, K.; Stundl, N.; Ulz, P.; Szkandera, J.; Leithner, A.; et al. Expanded molecular profiling of myxofibrosarcoma reveals potentially actionable targets. Mod. Pathol. 2017, 30, 1698–1709. [Google Scholar] [CrossRef] [Green Version]
- Saito, S.; Morita, K.; Kohara, A.; Masui, T.; Sasao, M.; Ohgushi, H.; Hirano, T. Use of BAC array CGH for evaluation of chromosomal stability of clinically used human mesenchymal stem cells and of cancer cell lines. Hum. Cell. 2011, 24, 2–8. [Google Scholar] [CrossRef]
- Ben-David, U.; Beroukhim, R.; Golub, T.R. Genomic evolution of cancer models: Perils and opportunities. Nat. Rev. Cancer 2019, 19, 97–109. [Google Scholar] [CrossRef]
- Tseng, Y.Y.; Boehm, J.S. From cell lines to living biosensors: New opportunities to prioritize cancer dependencies using ex vivo tumor cultures. Curr. Opin. Genet Dev. 2019, 54, 33–40. [Google Scholar] [CrossRef]
- Shoemaker, R.H. The NCI60 human tumour cell line anticancer drug screen. Nat. Rev. Cancer 2006, 6, 813–823. [Google Scholar] [CrossRef]
- Barretina, J.; Caponigro, G.; Stransky, N.; Venkatesan, K.; Margolin, A.A.; Kim, S.; Wilson, C.J.; Lehar, J.; Kryukov, G.V.; Sonkin, D.; et al. The Cancer Cell Line Encyclopedia enables predictive modelling of anticancer drug sensitivity. Nature 2012, 483, 603–607. [Google Scholar] [CrossRef]
- Basu, A.; Bodycombe, N.E.; Cheah, J.H.; Price, E.V.; Liu, K.; Schaefer, G.I.; Ebright, R.Y.; Stewart, M.L.; Ito, D.; Wang, S.; et al. An interactive resource to identify cancer genetic and lineage dependencies targeted by small molecules. Cell 2013, 154, 1151–1161. [Google Scholar] [CrossRef] [Green Version]
- Yang, W.; Soares, J.; Greninger, P.; Edelman, E.J.; Lightfoot, H.; Forbes, S.; Bindal, N.; Beare, D.; Smith, J.A.; Thompson, I.R.; et al. Genomics of Drug Sensitivity in Cancer (GDSC): A resource for therapeutic biomarker discovery in cancer cells. Nucleic Acids Res. 2013, 41, D955–D961. [Google Scholar] [CrossRef] [Green Version]
- Goodspeed, A.; Heiser, L.M.; Gray, J.W.; Costello, J.C. Tumor-Derived Cell Lines as Molecular Models of Cancer Pharmacogenomics. Mol. Cancer Res. 2016, 14, 3–13. [Google Scholar] [CrossRef] [Green Version]
- Gatta, G.; van der Zwan, J.M.; Casali, P.G.; Siesling, S.; Dei Tos, A.P.; Kunkler, I.; Otter, R.; Licitra, L.; Mallone, S.; Tavilla, A.; et al. Rare cancers are not so rare: The rare cancer burden in Europe. Eur. J. Cancer 2011, 47, 2493–2511. [Google Scholar] [CrossRef]
- Nosengo, N. Can you teach old drugs new tricks? Nature 2016, 534, 314–316. [Google Scholar] [CrossRef]
- Corsello, S.M.; Bittker, J.A.; Liu, Z.; Gould, J.; McCarren, P.; Hirschman, J.E.; Johnston, S.E.; Vrcic, A.; Wong, B.; Khan, M.; et al. The Drug Repurposing Hub: A next-generation drug library and information resource. Nat. Med. 2017, 23, 405–408. [Google Scholar] [CrossRef] [Green Version]
- Hattori, E.; Oyama, R.; Kondo, T. Systematic Review of the Current Status of Human Sarcoma Cell Lines. Cells 2019, 8, 157. [Google Scholar] [CrossRef] [Green Version]
- Kito, F.; Oyama, R.; Sakumoto, M.; Shiozawa, K.; Qiao, Z.; Toki, S.; Yoshida, A.; Kawai, A.; Kondo, T. Establishment and characterization of a novel cell line, NCC-MFS1-C1, derived from a patient with myxofibrosarcoma. Hum. Cell 2019, 32, 214–222. [Google Scholar] [CrossRef]
- Noguchi, R.; Yoshimatsu, Y.; Ono, T.; Sei, A.; Hirabayashi, K.; Ozawa, I.; Kikuta, K.; Kondo, T. Establishment and characterization of NCC-MFS2-C1: A novel patient-derived cancer cell line of myxofibrosarcoma. Hum. Cell 2021, 34, 246–253. [Google Scholar] [CrossRef]
- Tsuchiya, R.; Yoshimatsu, Y.; Noguchi, R.; Sin, Y.; Ono, T.; Sei, A.; Takeshita, F.; Sugaya, J.; Iwata, S.; Yoshida, A.; et al. Establishment and characterization of NCC-MFS3-C1: A novel patient-derived cell line of myxofibrosarcoma. Hum. Cell 2021, 34, 1266–1273. [Google Scholar] [CrossRef]
- Yoshimatsu, Y.; Noguchi, R.; Tsuchiya, R.; Sin, Y.; Ono, T.; Sugaya, J.; Iwata, S.; Yoshida, A.; Kawai, A.; Kondo, T. Establishment and characterization of NCC-MFS4-C1: A novel patient-derived cell line of myxofibrosarcoma. Hum. Cell 2021, 34, 1911–1918. [Google Scholar] [CrossRef]
- Sin, Y.; Yoshimatsu, Y.; Noguchi, R.; Tsuchiya, R.; Sei, A.; Ono, T.; Toki, S.; Kobayashi, E.; Arakawa, A.; Sugiyama, M.; et al. Establishment and characterization of a novel alveolar rhabdomyosarcoma cell line, NCC-aRMS1-C1. Hum. Cell 2020, 33, 1311–1320. [Google Scholar] [CrossRef]
- Bairoch, A. The Cellosaurus, a Cell-Line Knowledge Resource. J. Biomol. Tech. 2018, 29, 25–38. [Google Scholar] [CrossRef]
- Tanabe, H.; Takada, Y.; Minegishi, D.; Kurematsu, M.; Masui, T.; Mizusawa, H. Cell line individualization by STR multiplex system in the cell bank found cross-contamination between ECV304 and EJ-1/T24. Tissue Cult. Res. Commun. 1999, 18, 329–338. [Google Scholar]
- Capes-Davis, A.; Reid, Y.A.; Kline, M.C.; Storts, D.R.; Strauss, E.; Dirks, W.G.; Drexler, H.G.; MacLeod, R.A.; Sykes, G.; Kohara, A.; et al. Match criteria for human cell line authentication: Where do we draw the line? Int. J. Cancer 2013, 132, 2510–2519. [Google Scholar] [CrossRef] [PubMed]
- Gandolfi, S.; Laubach, J.P.; Hideshima, T.; Chauhan, D.; Anderson, K.C.; Richardson, P.G. The proteasome and proteasome inhibitors in multiple myeloma. Cancer Metastasis Rev. 2017, 36, 561–584. [Google Scholar] [CrossRef] [PubMed]
- Que, Y.; Zhang, X.L.; Liu, Z.X.; Zhao, J.J.; Pan, Q.Z.; Wen, X.Z.; Xiao, W.; Xu, B.S.; Hong, D.C.; Guo, T.H.; et al. Frequent amplification of HDAC genes and efficacy of HDAC inhibitor chidamide and PD-1 blockade combination in soft tissue sarcoma. J. Immunother. Cancer 2021, 9, e001696. [Google Scholar] [CrossRef] [PubMed]






| Microsatellite (Chromosome) | NCC-MFS5-C1 | Original Tumor Tissue |
|---|---|---|
| Amelogenin (X Y) | X, Y | X, Y |
| TH01 (3) | 8, 9 | 8, 9 |
| D21S11 (21) | 30, 32 | 30, 32 |
| D5S818 (5) | 11 | 11 |
| D13S317 (13) | 11 | 11 |
| D7S820 (7) | 11, 12 | 11, 12 |
| D16S539 (16) | 9 | 9, 11 |
| CSF1PO (5) | 11 | 11 |
| vWA (12) | 15, 18 | 15, 18 |
| TPOX (2) | 8 | 8 |
| Gene Symbol | Chromosome Region | Copy Number | Type |
|---|---|---|---|
| CDKN2A | 9p21.3 | 0.1 | Loss |
| CDKN2B | 9p21.3 | 0.1 | Loss |
| TP53 | 17p13.1 | 0.1 | Loss |
| Drug | NCC-MFS1-C1 | NCC-MFS2-C1 | NCC-MFS3-C1 | NCC-MFS4-C1 | NCC-MFS5-C1 |
|---|---|---|---|---|---|
| Bortezomib | 0.1895 | 0.07409 | 0.01825 | 0.002938 | 0.06552 |
| Doxorubicin | 12.00 | 0.1636 | 2.168 | 0.8678 | 0.8828 |
| Romidepsin | 0.08751 | 0.01877 | 0.01245 | 0.00222 | 0.04137 |
Publisher’s Note: MDPI stays neutral with regard to jurisdictional claims in published maps and institutional affiliations. |
© 2022 by the authors. Licensee MDPI, Basel, Switzerland. This article is an open access article distributed under the terms and conditions of the Creative Commons Attribution (CC BY) license (https://creativecommons.org/licenses/by/4.0/).
Share and Cite
Tsuchiya, R.; Yoshimatsu, Y.; Noguchi, R.; Sin, Y.; Ono, T.; Akiyama, T.; Sugaya, J.; Kobayashi, E.; Kojima, N.; Yoshida, A.; et al. Establishment and Characterization of NCC-MFS5-C1: A Novel Patient-Derived Cell Line of Myxofibrosarcoma. Cells 2022, 11, 207. https://doi.org/10.3390/cells11020207
Tsuchiya R, Yoshimatsu Y, Noguchi R, Sin Y, Ono T, Akiyama T, Sugaya J, Kobayashi E, Kojima N, Yoshida A, et al. Establishment and Characterization of NCC-MFS5-C1: A Novel Patient-Derived Cell Line of Myxofibrosarcoma. Cells. 2022; 11(2):207. https://doi.org/10.3390/cells11020207
Chicago/Turabian StyleTsuchiya, Ryuto, Yuki Yoshimatsu, Rei Noguchi, Yooksil Sin, Takuya Ono, Taro Akiyama, Jun Sugaya, Eisuke Kobayashi, Naoki Kojima, Akihiko Yoshida, and et al. 2022. "Establishment and Characterization of NCC-MFS5-C1: A Novel Patient-Derived Cell Line of Myxofibrosarcoma" Cells 11, no. 2: 207. https://doi.org/10.3390/cells11020207
APA StyleTsuchiya, R., Yoshimatsu, Y., Noguchi, R., Sin, Y., Ono, T., Akiyama, T., Sugaya, J., Kobayashi, E., Kojima, N., Yoshida, A., Ohtori, S., Kawai, A., & Kondo, T. (2022). Establishment and Characterization of NCC-MFS5-C1: A Novel Patient-Derived Cell Line of Myxofibrosarcoma. Cells, 11(2), 207. https://doi.org/10.3390/cells11020207

