Overexpression of Reticulon 3 Enhances CNS Axon Regeneration and Functional Recovery after Traumatic Injury
Abstract
1. Introduction
2. Materials and Methods
2.1. Animals
2.2. In Vitro Studies
2.2.1. Preparation of CNS myelin Extracts (CME)
2.2.2. Adult Rat Primary DRGN Cultures
2.2.3. Primary DRGN Cultures after Preconditioning SN Lesion
2.2.4. Adult Rat Primary Retinal Cell Cultures
2.2.5. DRGN/RGC Neurite Outgrowth and Survival
2.2.6. Overexpression of RTN3 in DRGN and Retinal Cultures
2.2.7. Knockdown of RTN3, Protrudin, FYCO1, RAB7 and SYT7 Using siRNA
2.2.8. Quantitative RT-PCR (qRT-PCR) in DRGN and Retinal Cultures
2.2.9. Tissue/Cell Lysis, Western Blot and Densitometry
2.3. In Vivo Studies
2.3.1. Experimental Design
2.3.2. RTN3 Overexpression
2.3.3. Protrudin shRNA In Vivo
2.3.4. Dorsal Column (DC) Crush Injury
2.3.5. FluoroRuby Tracer Injection
2.3.6. Optic Nerve Crush (ONC) Injury
2.3.7. FluroGold Back-Labelling of RGC
2.3.8. Tissue Harvesting and Processing
2.3.9. Quantitative RT-PCR (qRT-PCR)
2.3.10. Immunohistochemistry
2.3.11. Other Antibodies for Immunocytochemistry/Immunohistochemistry
2.3.12. Quantification of GAP43+ Axons
2.3.13. Electroretinography
2.3.14. Electrophysiology
2.3.15. Functional Tests after DC Injury
2.4. Statistical Analysis and Data Visualisation
3. Results
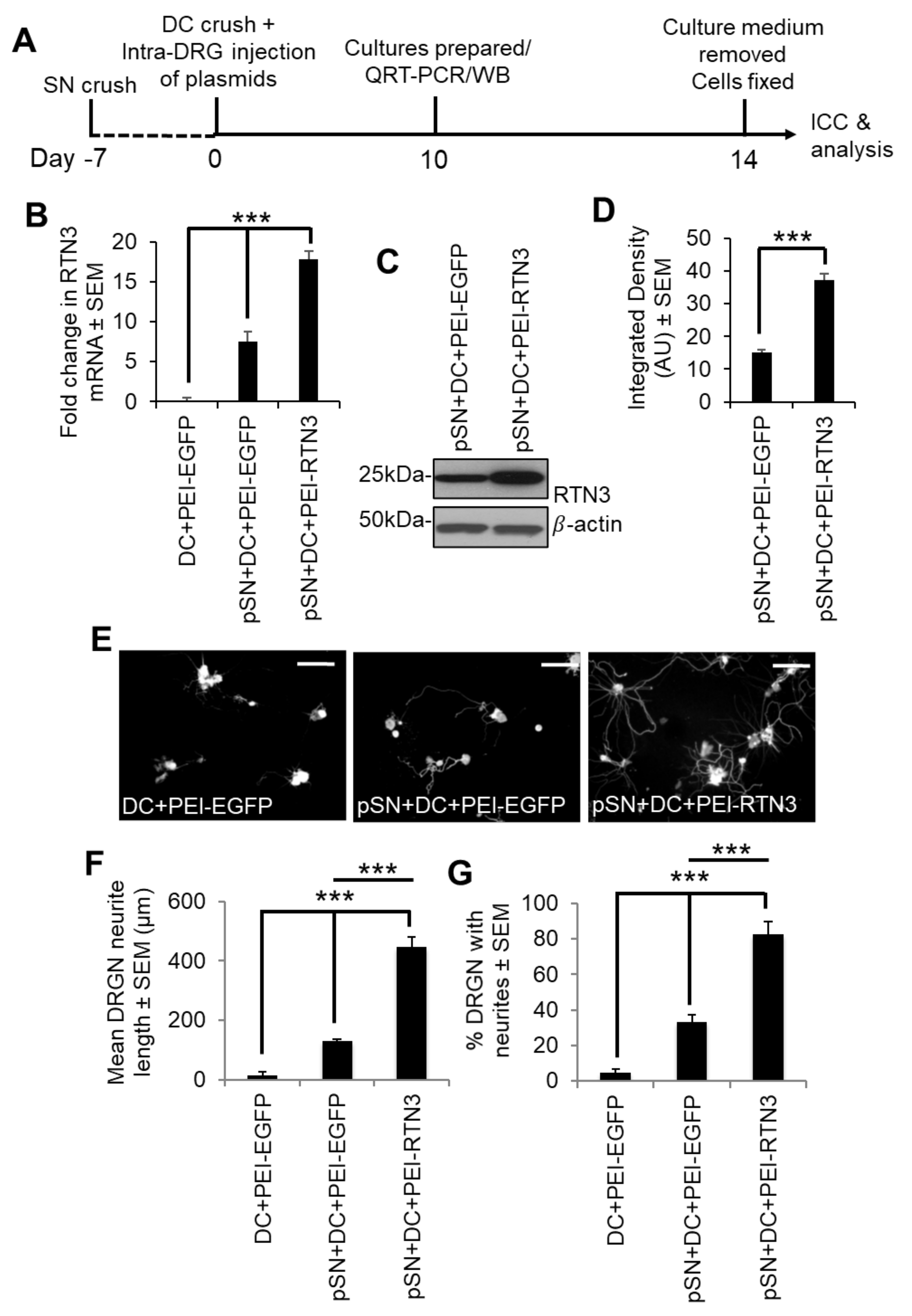
3.1. Levels of RTN3 Correlate with an Axon Regenerative Phenotype
3.2. RTN3 Is Required for Enhanced DRGN Neurite Outgrowth
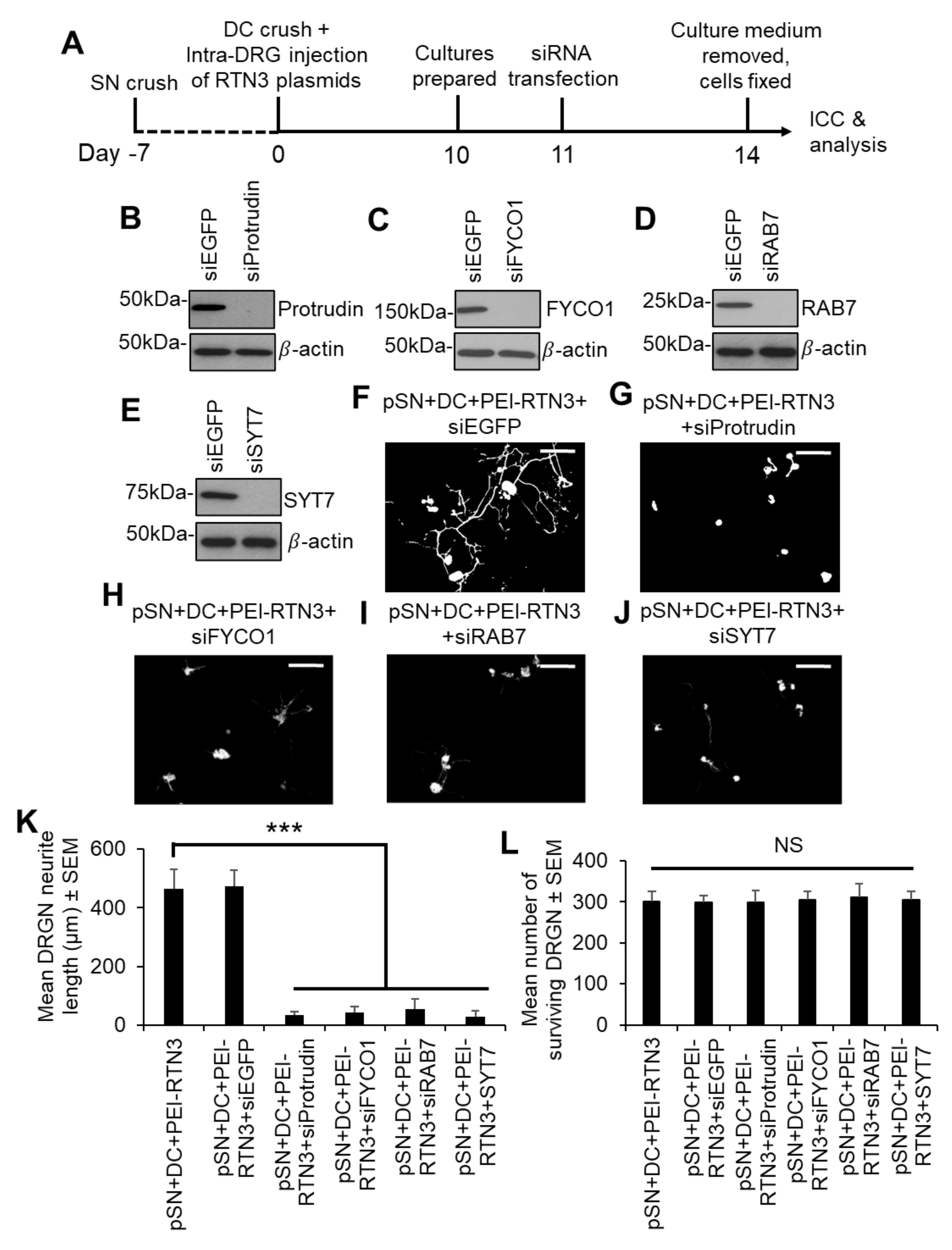
3.3. RTN3-Mediated DRGN Neurite Outgrowth Requires Protrudin Signaling
3.4. Overexpression of RTN3 Promotes DC Axon Regeneration and Functional Recovery In Vivo
3.5. Overexpression of RTN3 Promotes Upregulation of Regeneration Associated Genes after DC Injury
3.6. Overexpression of RTN3 Promotes RGC Survival and Neurite Outgrowth
3.7. Overexpression of RTN3 Promotes RGC Survival and Axon Regeneration after Optic Nerve Crush (ONC) Injury
4. Discussion
5. Conclusions
Supplementary Materials
Author Contributions
Funding
Institutional Review Board Statement
Informed Consent Statement
Data Availability Statement
Acknowledgments
Conflicts of Interest
References
- Chiurchiù, V.; Maccarrone, M.; Orlacchio, A. The role of reticulons in neurodegenerative diseases. NeuroMol. Med. 2014, 16, 3–15. [Google Scholar] [CrossRef] [PubMed]
- Di Scala, F.; Dupuis, L.; Gaiddon, C.; de Tapia, M.; Jokic, N.; De Aguilar, J.-L.G.; Raul, J.-S.; Ludes, B.; Loeffler, J.-P. Tissue specificity and regulation of the N-terminal diversity of reticulon. Biochem. J. 2005, 385, 125–134. [Google Scholar] [CrossRef]
- Cai, Y.; Saiyin, H.; Lin, Q.; Zhang, P.; Tang, L.; Pan, X.; Yu, L. Identification of a new RTN3 transcript, RTN3-A1, and its distribution in adult mouse brain. Mol. Brain Res. 2005, 138, 236–243. [Google Scholar] [CrossRef]
- Kumamaru, E.; Kuo, C.-H.; Fujimoto, T.; Kohama, K.; Zeng, L.-H.; Taira, E.; Tanaka, H.; Toyoda, T.; Miki, N. Reticulon3 expression in rat optic and olfactory systems. Neurosci. Lett. 2004, 356, 17–20. [Google Scholar] [CrossRef] [PubMed]
- Futerman, A.; Banker, G.A. The economics of neurite outgrowth—The addition of new membrane to growing axons. Trends Neurosci. 1996, 19, 144–149. [Google Scholar] [CrossRef]
- Tang, B.L. Protein trafficking mechanisms associated with neurite outgrowth and polarized sorting in neurons. J. Neurochem. 2001, 79, 923–930. [Google Scholar] [CrossRef] [PubMed]
- Ferreira, A.; Niclas, J.; Vale, R.D.; Banker, G.; Kosik, K.S. Suppression of kinesin expression in cultured hippocampal neurons using antisense oligonucleotides. J. Cell Biol. 1992, 117, 595–606. [Google Scholar] [CrossRef]
- Kimura, T.; Watanabe, H.; Iwamatsu, A.; Kaibuchi, K. Tubulin and CRMP-2 complex is transported via Kinesin-1. J. Neurochem. 2005, 93, 1371–1382. [Google Scholar] [CrossRef]
- Hirokawa, N.; Noda, Y.; Tanaka, Y.; Niwa, S. Kinesin superfamily motor proteins and intracellular transport. Nat. Rev. Mol. Cell Biol. 2009, 10, 682–696. [Google Scholar] [CrossRef]
- Konishi, Y.; Setou, M. Tubulin tyrosination navigates the kinesin-1 motor domain to axons. Nat. Neurosci. 2009, 12, 559–567. [Google Scholar] [CrossRef]
- Hirokawa, N.; Noda, Y. Intracellular Transport and Kinesin Superfamily Proteins, KIFs: Structure, Function, and Dynamics. Physiol. Rev. 2008, 88, 1089–1118. [Google Scholar] [CrossRef] [PubMed]
- Shirane, M.; Nakayama, K.I. Protrudin Induces Neurite Formation by Directional Membrane Trafficking. Science 2006, 314, 818–821. [Google Scholar] [CrossRef]
- Matsuzaki, F.; Shirane, M.; Matsumoto, M.; Nakayama, K.I. Protrudin serves as an adaptor molecule that connects KIF5 and its cargoes in vesicular transport during process formation. Mol. Biol. Cell 2011, 22, 4602–4620. [Google Scholar] [CrossRef] [PubMed]
- Raiborg, C.; Wenzel, E.M.; Pedersen, N.M.; Olsvik, H.; Schink, K.O.; Schultz, S.W.; Vietri, M.; Nisi, V.; Bucci, C.; Brech, A.; et al. Repeated ER–endosome contacts promote endosome translocation and neurite outgrowth. Nature 2015, 520, 234–238. [Google Scholar] [CrossRef] [PubMed]
- Ahmed, Z.; Bansal, D.; Tizzard, K.; Surey, S.; Esmaeili, M.; Gonzalez, A.M.; Berry, M.; Logan, A. Decorin blocks scarring and cystic cavitation in acute and induces scar dissolution in chronic spinal cord wounds. Neurobiol. Dis. 2014, 64, 163–176. [Google Scholar] [CrossRef] [PubMed]
- Almutiri, S.; Berry, M.; Logan, A.; Ahmed, Z. Non-viral-mediated suppression of AMIGO3 promotes disinhibited NT3-mediated regeneration of spinal cord dorsal column axons. Sci. Rep. 2018, 8, 10707. [Google Scholar] [CrossRef] [PubMed]
- Farrukh, F.; Davies, E.; Berry, M.; Logan, A.; Ahmed, Z. BMP4/Smad1 signalling promotes spinal dorsal column axon regeneration and functional recovery after injury. Mol. Neurobiol. 2019, 56, 6807–6819. [Google Scholar] [CrossRef] [PubMed]
- Stevens, A.R.; Ahmed, U.; Vigneswara, V.; Ahmed, Z. Pigment epithelium-derived factor promotes axon regeneration and functional recovery after spinal cord injury. Mol. Neurobiol. 2019, 56, 7490–7507. [Google Scholar] [CrossRef]
- I Tuxworth, R.; Taylor, M.J.; Anduaga, A.M.; Hussien-Ali, A.; Chatzimatthaiou, S.; Longland, J.; Thompson, A.M.; Almutiri, S.; Alifragis, P.; Kyriacou, C.P.; et al. Attenuating the DNA damage response to double-strand breaks restores function in models of CNS neurodegeneration. Brain Commun. 2019, 1, fcz005. [Google Scholar] [CrossRef]
- Ahmed, Z.; Suggate, E.L.; Brown, E.R.; Dent, R.G.; Armstrong, S.J.; Barrett, L.B.; Berry, M.; Logan, A. Schwann cell-derived factor-induced modulation of the NgR/p75NTR/EGFR axis disinhibits axon growth through CNS myelin in vivo and in vitro. Brain 2006, 129, 1517–1533. [Google Scholar] [CrossRef]
- Ahmed, Z.; Dent, R.G.; Suggate, E.L.; Barrett, L.B.; Seabright, R.J.; Berry, M.; Logan, A. Disinhibition of neurotrophin-induced dorsal root ganglion cell neurite outgrowth on CNS myelin by siRNA-mediated knockdown of NgR, p75NTR and Rho-A. Mol. Cell. Neurosci. 2005, 28, 509–523. [Google Scholar] [CrossRef]
- Morgan-Warren, P.J.; O’Neill, J.; De Cogan, F.; Spivak, I.; Ashush, H.; Kalinski, H.; Ahmed, Z.; Berry, M.; Feinstein, E.; Scott, R.A.H.; et al. siRNA-mediated knockdown of the mTOR inhibitor RTP801 promotes retinal ganglion cell survival and axon elongation by direct and indirect mechanisms. Investig. Opthalmology Vis. Sci. 2016, 57, 429–443. [Google Scholar] [CrossRef] [PubMed]
- Read, M.; Mir, S.; Spice, R.; Seabright, R.J.; Suggate, E.L.; Ahmed, Z.; Berry, M.; Logan, A. Profiling RNA interference (RNAi)-mediated toxicity in neural cultures for effective short interfering RNA design. J. Gene Med. 2009, 11, 523–534. [Google Scholar] [CrossRef] [PubMed]
- Ahmed, Z.; Jacques, S.J.; Berry, M.; Logan, A. Epidermal growth factor receptor inhibitors promote CNS axon growth through off-target effects on glia. Neurobiol. Dis. 2009, 36, 142–150. [Google Scholar] [CrossRef] [PubMed]
- Neumann, S.; Woolf, C.J. Regeneration of Dorsal Column Fibers into and beyond the Lesion Site following Adult Spinal Cord Injury. Neuron 1999, 23, 83–91. [Google Scholar] [CrossRef]
- Ahmed, Z.; Read, M.; Berry, M.; Logan, A. Satellite glia not DRG neurons constitutively activate EGFR but EGFR inactivation is not correlated with axon regeneration. Neurobiol. Dis. 2010, 39, 292–300. [Google Scholar] [CrossRef]
- Jacques, S.J.; Ahmed, Z.; Forbes, A.; Douglas, M.R.; Vigenswara, V.; Berry, M.; Logan, A. AAV8(gfp) preferentially targets large diameter dorsal root ganglion neurones after both intra-dorsal root ganglion and intrathecal injection. Mol. Cell. Neurosci. 2012, 49, 464–474. [Google Scholar] [CrossRef] [PubMed]
- Fagoe, N.D.; Attwell, C.L.; Eggers, R.; Tuinenbreijer, L.; Kouwenhoven, D.; Verhaagen, J.; Mason, M.R.J. Evaluation of five tests for sensitivity to functional deficits following cervical or thoracic dorsal column transection in the rat. PLoS ONE 2016, 11, e0150141. [Google Scholar] [CrossRef] [PubMed]
- Lagord, C.; Berry, M.; Logan, A. Expression of TGFβ2 but not TGFβ1 correlates with the deposition of scar tissue in the lesioned spinal cord. Mol. Cell. Neurosci. 2002, 20, 69–92. [Google Scholar] [CrossRef]
- Ahmed, Z.; Douglas, R.; Read, M.L.; Berry, M.; Logan, A. Citron kinase regulates axon growth through a pathway that converges on cofilin downstream of RhoA. Neurobiol. Dis. 2011, 41, 421–429. [Google Scholar] [CrossRef] [PubMed]
- Surey, S.; Berry, M.; Logan, A.; Bicknell, R.; Ahmed, Z. Differential cavitation, angiogenesis and wound-healing responses in injured mouse and rat spinal cords. Neuroscience 2014, 275, 62–80. [Google Scholar] [CrossRef]
- Ahmed, Z.; Kalinski, H.; Berry, M.; Almasieh, M.; Ashush, H.; Slager, N.; Brafman, A.; Spivak, I.; Prasad, N.; Mett, I.; et al. Ocular neuroprotection by siRNA targeting caspase-2. Cell Death Dis. 2011, 2, e173. [Google Scholar] [CrossRef]
- Vigneswara, V.; Akpan, N.; Berry, M.; Logan, A.; Troy, C.M.; Ahmed, Z. Combined suppression of CASP2 and CASP6 protects retinal ganglion cells from apoptosis and promotes axon regeneration through CNTF-mediated JAK/STAT signalling. Brain 2014, 137, 1656–1675. [Google Scholar] [CrossRef] [PubMed]
- Hata, K.; Fujitani, M.; Yasuda, Y.; Doya, H.; Saito, T.; Yamagishi, S.; Mueller, B.K.; Yamashita, T. RGMa inhibition promotes axonal growth and recovery after spinal cord injury. J. Cell Biol. 2006, 173, 47–58. [Google Scholar] [CrossRef]
- Mead, B.; Cullather, E.; Nakaya, N.; Niu, Y.; Kole, C.; Ahmed, Z.; Tomarev, S. Viral delivery of multiple miRNAs promotes retinal ganglion cell survival and functional preservation after optic nerve crush injury. Exp. Eye Res. 2020, 197, 108071. [Google Scholar] [CrossRef] [PubMed]
- Hains, B.C.; Saab, C.Y.; Lo, A.C.; Waxman, S.G. Sodium channel blockade with phenytoin protects spinal cord axons, enhances axonal conduction, and improves functional motor recovery after contusion SCI. Exp. Neurol. 2004, 188, 365–377. [Google Scholar] [CrossRef] [PubMed]
- Lo, A.C.; Saab, C.Y.; Black, J.A.; Waxman, S.G. Phenytoin protects spinal cord axons and preserves axonal conduction and neurological function in a model of neuroinflammation in vivo. J. Neurophysiol. 2003, 90, 3566–3571. [Google Scholar] [CrossRef] [PubMed]
- Kitchen, P.; Salman, M.M.; Halsey, A.M.; Clarke-Bland, C.; Macdonald, J.A.; Ishida, H.; Vogel, H.J.; Almutiri, S.; Logan, A.; Kreida, S.; et al. Targeting aquaporin-4 subcellular localization to treat central nervous system edema. Cell 2020, 181, 784–799.e19. [Google Scholar] [CrossRef]
- Hu, X.; Shi, Q.; Zhou, X.; He, W.; Yi, H.; Yin, X.; Gearing, M.; Levey, A.; Yan, R. Transgenic mice overexpressing reticulon 3 develop neuritic abnormalities. EMBO J. 2007, 26, 2755–2767. [Google Scholar] [CrossRef]
- Shi, Q.; Prior, M.; Zhou, X.; Tang, X.; He, W.; Hu, X.; Yan, R. Preventing formation of reticulon 3 immunoreactive dystrophic neurites improves cognitive function in mice. J. Neurosci. 2013, 33, 3059–3066. [Google Scholar] [CrossRef]
- Park, K.K.; Liu, K.; Hu, Y.; Smith, P.; Wang, C.; Cai, B.; Xu, B.; Connolly, L.; Kramvis, I.; Sahin, M.; et al. Promoting Axon Regeneration in the Adult CNS by Modulation of the PTEN/mTOR Pathway. Science 2008, 322, 963–966. [Google Scholar] [CrossRef] [PubMed]
- Yin, Y.; Henzl, M.T.; Lorber, B.; Nakazawa, T.; Thomas, T.T.; Jiang, F.; Langer, R.; Benowitz, L.I. Oncomodulin is a macrophage-derived signal for axon regeneration in retinal ganglion cells. Nat. Neurosci. 2006, 9, 843–852. [Google Scholar] [CrossRef]
- Fischer, D.; Hauk, T.G.; Müller, A.; Thanos, S. Crystallins of the β/γ-superfamily mimic the effects of lens injury and promote axon regeneration. Mol. Cell. Neurosci. 2008, 37, 471–479. [Google Scholar] [CrossRef] [PubMed]
- Mei, F.; Chong, S.Y.C.; Chan, J.R. Myelin-based inhibitors of oligodendrocyte myelination: Clues from axonal growth and regeneration. Neurosci. Bull. 2013, 29, 177–188. [Google Scholar] [CrossRef] [PubMed]
- Ekaplan, A.; Tone, S.E.; Fournier, A.E. Extrinsic and intrinsic regulation of axon regeneration at a crossroads. Front. Mol. Neurosci. 2015, 8, 27. [Google Scholar] [CrossRef]
- Fawcett, J.W.; Verhaagen, J. Intrinsic Determinants of Axon Regeneration. Dev. Neurobiol. 2018, 78, 890–897. [Google Scholar] [CrossRef] [PubMed]
- Mahar, M.; Cavalli, V. Intrinsic mechanisms of neuronal axon regeneration. Nat. Rev. Neurosci. 2018, 19, 323–337. [Google Scholar] [CrossRef]
- GrandPré, T.; Nakamura, F.; Vartanian, T.; Strittmatter, S. Identification of the Nogo inhibitor of axon regeneration as a Reticulon protein. Nature 2000, 403, 439–444. [Google Scholar] [CrossRef] [PubMed]
- Ahmed, Z.; Douglas, M.R.; John, G.; Berry, M.; Logan, A. AMIGO3 Is an NgR1/p75 Co-Receptor Signalling Axon Growth Inhibition in the Acute Phase of Adult Central Nervous System Injury. PLoS ONE 2013, 8, e61878. [Google Scholar] [CrossRef]
- Fournier, A.E.; Grandpre, T.; Strittmatter, S. Identification of a receptor mediating Nogo-66 inhibition of axonal regeneration. Nature 2001, 409, 341–346. [Google Scholar] [CrossRef]
- Wang, X.; Ba, K.W.B.; Basso, D.M.; Strittmatter, S.M. Delayed Nogo receptor therapy improves recovery from spinal cord contusion. Ann. Neurol. 2006, 60, 540–549. [Google Scholar] [CrossRef]
- GrandPré, T.; Li, S.; Strittmatter, S. Nogo-66 receptor antagonist peptide promotes axonal regeneration. Nature 2002, 417, 547–551. [Google Scholar] [CrossRef] [PubMed]
- Li, S.; Liu, B.P.; Budel, S.; Li, M.; Ji, B.; Walus, L.; Li, W.; Jirik, A.; Rabacchi, S.; Choi, E.; et al. Blockade of Nogo-66, myelin-associated glycoprotein, and oligodendrocyte myelin glycoprotein by soluble Nogo-66 receptor promotes axonal sprouting and recovery after spinal injury. J. Neurosci. 2004, 24, 10511–10520. [Google Scholar] [CrossRef] [PubMed]
- Yang, Y.; Strittmatter, S.M. The reticulons: A family of proteins with diverse functions. Genome Biol. 2007, 8, 234. [Google Scholar] [CrossRef]
- Ahmed, Z.; Aslam, M.; Lorber, B.; Suggate, E.L.; Berry, M.; Logan, A. Optic nerve and vitreal inflammation are both RGC neuroprotective but only the latter is RGC axogenic. Neurobiol. Dis. 2010, 37, 441–454. [Google Scholar] [CrossRef] [PubMed]
- Vigneswara, V.; Berry, M.; Logan, A.; Ahmed, Z. Caspase-2 is upregulated after sciatic nerve transection and its inhibition protects dorsal root ganglion neurons from apoptosis after serum withdrawal. PLoS ONE 2013, 8, e57861. [Google Scholar] [CrossRef] [PubMed]
- Krauß, M.; Haucke, V. A grab to move on: ER–endosome contacts in membrane protrusion formation and neurite outgrowth. EMBO J. 2015, 34, 1442–1444. [Google Scholar] [CrossRef] [PubMed][Green Version]









Publisher’s Note: MDPI stays neutral with regard to jurisdictional claims in published maps and institutional affiliations. |
© 2021 by the authors. Licensee MDPI, Basel, Switzerland. This article is an open access article distributed under the terms and conditions of the Creative Commons Attribution (CC BY) license (https://creativecommons.org/licenses/by/4.0/).
Share and Cite
Alhajlah, S.; Thompson, A.M.; Ahmed, Z. Overexpression of Reticulon 3 Enhances CNS Axon Regeneration and Functional Recovery after Traumatic Injury. Cells 2021, 10, 2015. https://doi.org/10.3390/cells10082015
Alhajlah S, Thompson AM, Ahmed Z. Overexpression of Reticulon 3 Enhances CNS Axon Regeneration and Functional Recovery after Traumatic Injury. Cells. 2021; 10(8):2015. https://doi.org/10.3390/cells10082015
Chicago/Turabian StyleAlhajlah, Sharif, Adam M Thompson, and Zubair Ahmed. 2021. "Overexpression of Reticulon 3 Enhances CNS Axon Regeneration and Functional Recovery after Traumatic Injury" Cells 10, no. 8: 2015. https://doi.org/10.3390/cells10082015
APA StyleAlhajlah, S., Thompson, A. M., & Ahmed, Z. (2021). Overexpression of Reticulon 3 Enhances CNS Axon Regeneration and Functional Recovery after Traumatic Injury. Cells, 10(8), 2015. https://doi.org/10.3390/cells10082015

