Forest Defender Fusion System for Early Detection of Forest Fires
Abstract
1. Introduction
2. Routing Protocol for Drones
3. Intermediate Fusion VGG16 Model for Detecting Forest Fires
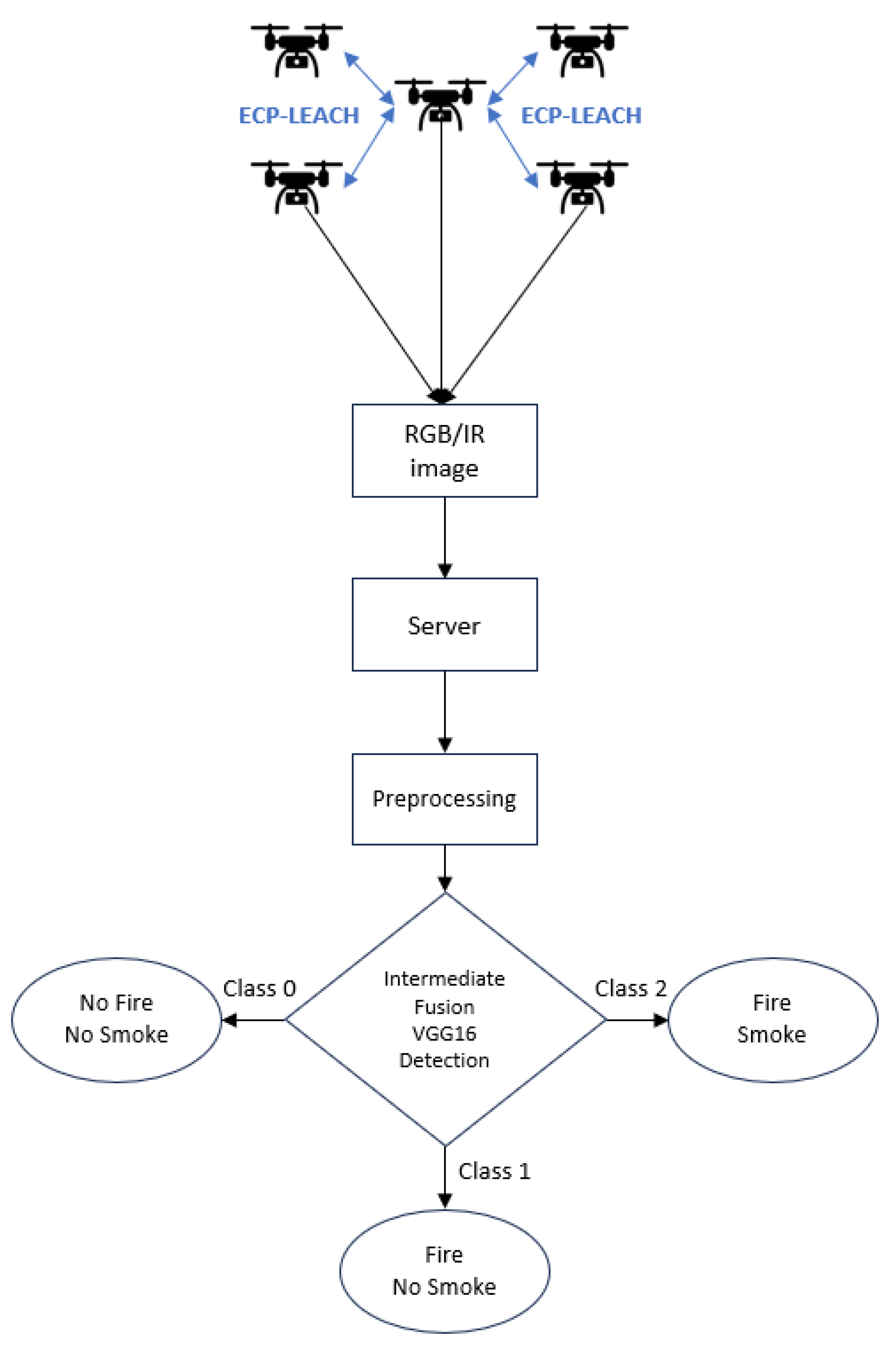
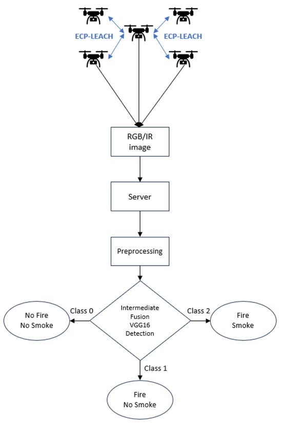
4. The Forest Defender Fusion System
5. Deploying the Forest Defender Fusion System in Simulation
6. Results and Discussions
6.1. Performance Metrics
6.2. Comparison with Fusion Methods
6.3. Comparison with Forest Fire Detection Models
6.4. Information Results from the Simulation
7. Conclusions
Author Contributions
Funding
Data Availability Statement
Conflicts of Interest
Abbreviations
| RGB | Red, Green, and Blue |
| BGR | Blue, Green, and Red |
| IR | Infrared |
| EFFIS | European Forest Fire Information System |
| TP | True Positives |
| TN | True Negatives |
| FP | False Positives |
| FN | False Negatives |
References
- Evelpidou, N.; Tzouxanioti, M.; Gavalas, T.; Spyrou, E.; Saitis, G.; Petropoulos, A.; Karkani, A. Assessment of Fire Effects on Surface Runoff Erosion Susceptibility: The Case of the Summer 2021 Forest Fires in Greece. Land 2022, 11, 21. [Google Scholar] [CrossRef]
- Meier, S.; Strobl, E.; Elliott, R.J.; Kettridge, N. Cross-country risk quantification of extreme wildfires in Mediterranean Europe. Risk Anal. 2023, 43, 1745–1762. [Google Scholar] [CrossRef] [PubMed]
- Pang, Y.; Li, Y.; Feng, Z.; Feng, Z.; Zhao, Z.; Chen, S.; Zhang, H. Forest Fire Occurrence Prediction in China Based on Machine Learning Methods. Remote Sens. 2022, 14, 5546. [Google Scholar] [CrossRef]
- Mehta, K.; Sharma, S.; Mishra, D. Internet-of-Things Enabled Forest Fire Detection System. In Proceedings of the 2021 Fifth International Conference on I-SMAC (IoT in Social, Mobile, Analytics and Cloud) (I-SMAC), Palladam, India, 11–13 November 2021; pp. 20–23. [Google Scholar] [CrossRef]
- Dampage, U.; Bandaranayake, L.; Wanasinghe, R.; Kottahachchi, K.; Jayasanka, B. Forest fire detection system using wireless sensor networks and machine learning. Sci. Rep. 2022, 12, 46. [Google Scholar] [CrossRef] [PubMed]
- Kang, Y.; Jang, E.; Im, J.; Kwon, C. A deep learning model using geostationary satellite data for forest fire detection with reduced detection latency. GISci. Remote Sens. 2022, 59, 2019–2035. [Google Scholar] [CrossRef]
- Kalaivani, V.; Chanthiya, P. An Improved Forest Fire Detection Method Based on the Detectron2 Model and a Deep Learning Approach. Sensors 2022, 15, 1285–1295. [Google Scholar] [CrossRef]
- Yandouzi, M.; Grari, M.; Idrissi, I.; Moussaoui, O.; Azizi, M.; Ghoumid, K.; Elmiad, A.K. Review on forest fires detection and prediction using deep learning and drones. J. Theor. Appl. Inf. Technol. 2022, 100, 4565–4576. [Google Scholar]
- Mashraqi, A.M.; Asiri, Y.; Algarni, A.D.; Abu-Zinadah, H. DeepFire: Drone imagery forest fire detection and classification using modified deep learning model. Therm. Sci. 2022, 26, 411–423. [Google Scholar] [CrossRef]
- Wang, Y.; Ning, W.; Wang, X.; Zhang, S.; Yang, D. A Novel Method for Analyzing Infrared Images Taken by Unmanned Aerial Vehicles for Forest Fire Monitoring. Trait. Signal 2023, 40, 1219–1226. [Google Scholar] [CrossRef]
- Chen, X.; Hopkins, B.; Wang, H.; O’Neill, L.; Afghah, F.; Razi, A.; Fulé, P.; Coen, J.; Rowell, E.; Watts, A. Wildland Fire Detection and Monitoring Using a Drone-Collected RGB/IR Image Dataset. IEEE Access 2022, 10, 121301–121317. [Google Scholar] [CrossRef]
- Behera, T.M.; Samal, U.C.; Mohapatra, S.K.; Khan, M.S.; Appasani, B.; Bizon, N.; Thounthong, P. Energy-Efficient Routing Protocols for Wireless Sensor Networks: Architectures, Strategies, and Performance. Electronics 2022, 11, 2282. [Google Scholar] [CrossRef]
- Shingare, R.; Agnihotri, S. Energy-Efficient and Fast Data Collection in WSN Using Genetic Algorithm. In Proceedings of the International Conference on Recent Trends in Computing ICRTC 2022; Springer: Singapore, 2023; pp. 361–374. [Google Scholar] [CrossRef]
- Bharany, S.; Sharma, S.; Badotra, S.; Khalaf, O.I.; Alotaibi, Y.; Alghamdi, S.; Alassery, F. Energy-Efficient Clustering Scheme for Flying Ad-Hoc Networks Using an Optimized LEACH Protocol. Energies 2021, 14, 6016. [Google Scholar] [CrossRef]
- Lansky, J.; Rahmani, A.M.; Malik, M.H.; Yousefpoor, E.; Yousefpoor, M.S.; Khan, M.U.; Hosseinzadeh, M. An energy-aware routing method using firefly algorithm for flying ad hoc networks. Sci. Rep. 2023, 13, 1323. [Google Scholar] [CrossRef]
- Ibrahim, M.S.; Shanmugaraja, P.; Raj, A.A. Energy-Efficient OLSR Routing Protocol for Flying Ad Hoc Networks. In Advances in Information Communication Technology and Computing, Proceedings of AICTC 2021; Springer: Singapore, 2022; pp. 75–88. [Google Scholar] [CrossRef]
- Ibraheem, M.K.; Mohamed, M.B.; Fakhfakh, A. SmokeNet: SEnergy Optimization Efficiency in Wireless Sensor Networks for Forest Fire Detection: An Innovative Sleep Technique. Int. J. Recent Innov. Trends Comput. Commun. 2023, 11, 253–260. [Google Scholar] [CrossRef]
- Fule, P.F.; Watts, A.W.; Afghah, F.A.; Hopkins, B.H.; O’Neill, L.O.; Razi, A.R.; Coen, J.C. FLAME 2: Fire Detection and ModeLing: Aerial Multi-Spectral ImagE Dataset; IEEE DataPort: New York, NY, USA, 2022. [Google Scholar] [CrossRef]
- Stahlschmidt, S.R.; Ulfenborg, B.; Synnergren, J. Multimodal deep learning for biomedical data fusion: A review. Brief. Bioinform. 2022, 23, 569. [Google Scholar] [CrossRef]
- Omiotek, Z.; Kotyra, A. Flame Image Processing and Classification Using a Pre-Trained VGG16 Model in Combustion Diagnosis. Sensors 2021, 21, 500. [Google Scholar] [CrossRef] [PubMed]
- Jiang, Z.-P.; Liu, Y.-Y.; Shao, Z.-E.; Huang, K.-W. An Improved VGG16 Model for Pneumonia Image Classification. Appl. Sci. 2021, 11, 11185. [Google Scholar] [CrossRef]
- Khan, S.; Khan, A. FFireNet: Deep Learning Based Forest Fire Classification and Detection in Smart Cities. Symmetry 2022, 14, 2155. [Google Scholar] [CrossRef]
- Khan, A.; Hassan, B.; Khan, S.; Ahmed, R.; Abuassba, A. DeepFire: A Novel Dataset and Deep Transfer Learning Benchmark for Forest Fire Detection. Mob. Inf. Syst. 2022, 2022, 5358359. [Google Scholar] [CrossRef]
- Sousa, M.J.; Moutinho, A.; Almeida, M. Wildfire detection using transfer learning on augmented datasets. Expert Syst. Appl. 2019, 142, 112975. [Google Scholar] [CrossRef]
- Tang, Y.; Feng, H.; Chen, J.; Chen, Y. ForestResNet: A Deep Learning Algorithm for Forest Image Classification. J. Phys. Conf. Ser. 2021, 2024, 012053. [Google Scholar] [CrossRef]
- Sun, X.; Sun, L.; Huang, Y. Forest fire smoke recognition based on convolutional neural network. J. For. Res. 2020, 32, 1921–1927. [Google Scholar] [CrossRef]













| Duty Cycle | 0.2 | 0.4 | 0.6 | 0.8 |
|---|---|---|---|---|
| 50 Node | 40.51 | 63.55 | 87.51 | 111.7 |
| 100 Node | 42.35 | 64.66 | 87.53 | 111.63 |
| 150 Node | 44.07 | 64.62 | 87.66 | 111.595 |
| Duty Cycle | 0.2 | 0.4 | 0.6 | 0.8 |
|---|---|---|---|---|
| 50 Node | 37.04 | 52.89 | 71.17 | 89.84 |
| 100 Node | 33.45 | 45.72 | 58.1 | 78.8 |
| 150 Node | 29.6 | 41.09 | 53.09 | 69.65 |
| Parameter | Value |
|---|---|
| Network Simulator | Python version 3.11.4 |
| Network Area | 2000 m × 2000 m |
| Network Components | Base Stations, Cloud, Server |
| Simulation Time | 500 s |
| Number of Drones | 100 |
| System | Forest Defender Fusion |
| Work | Accuracy | Precision | Recall | F1 Score |
|---|---|---|---|---|
| Mashraqi, A.M. et al. [9] | 99.38% | 99.38% | 99.38% | 99.38% |
| Wang, Y. et al. [10] | 98.73% | - | - | - |
| Khan, A. et al. [23] | 95.0% | 95.7% | 94.2% | 94.96% |
| Sousa, M.J. et al. [24] | 93.6% | 94.1% | 93.1% | - |
| Tang, Y. et al. [25] | 92.0% | - | - | - |
| Sun, X. et al. [26] | 94.1% | - | - | - |
| Khan, S. et al. [22] | 98.42% | 97.42% | 99.47% | 98.43% |
| Forest Defender Fusion System | 99.86% | 99.86% | 99.86% | 99.86% |
| Time | Zone Number | Drone Number | Fire Situation | Smoke Condition |
|---|---|---|---|---|
| 3.813616514 | 3 | 46 | No Fire | No Smoke |
| 13.41519356 | 1 | 1 | Fire | No Smoke |
| 21.37754154 | 2 | 28 | Fire | Smoke |
Disclaimer/Publisher’s Note: The statements, opinions and data contained in all publications are solely those of the individual author(s) and contributor(s) and not of MDPI and/or the editor(s). MDPI and/or the editor(s) disclaim responsibility for any injury to people or property resulting from any ideas, methods, instructions or products referred to in the content. |
© 2024 by the authors. Licensee MDPI, Basel, Switzerland. This article is an open access article distributed under the terms and conditions of the Creative Commons Attribution (CC BY) license (https://creativecommons.org/licenses/by/4.0/).
Share and Cite
Ibraheem, M.K.I.; Mohamed, M.B.; Fakhfakh, A. Forest Defender Fusion System for Early Detection of Forest Fires. Computers 2024, 13, 36. https://doi.org/10.3390/computers13020036
Ibraheem MKI, Mohamed MB, Fakhfakh A. Forest Defender Fusion System for Early Detection of Forest Fires. Computers. 2024; 13(2):36. https://doi.org/10.3390/computers13020036
Chicago/Turabian StyleIbraheem, Manar Khalid Ibraheem, Mbarka Belhaj Mohamed, and Ahmed Fakhfakh. 2024. "Forest Defender Fusion System for Early Detection of Forest Fires" Computers 13, no. 2: 36. https://doi.org/10.3390/computers13020036
APA StyleIbraheem, M. K. I., Mohamed, M. B., & Fakhfakh, A. (2024). Forest Defender Fusion System for Early Detection of Forest Fires. Computers, 13(2), 36. https://doi.org/10.3390/computers13020036

