An Inducible Cre-lox System to Analyze the Role of LLO in Listeria monocytogenes Pathogenesis
Abstract
1. Introduction
2. Results
2.1. Use of hlyfl in Cultured Cells
2.1.1. Cre-lox Allows for Rapid Excision of hly during Infection of Macrophages
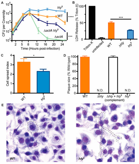
2.1.2. LLO Secreted in the Cytosol Affects Intracellular Growth and Contributes to Cytotoxicity
2.2. Use of hlyfl in Mice
2.2.1. hly is Excised In Vivo and Its Excision Reduces Virulence
2.2.2. Vaccination with hlyfl Confers Protective Immunity
3. Discussion
3.1. Insights into the Effects of LLO during Infection
3.2. Limitations of hlyfl
4. Conclusions
5. Materials and Methods
5.1. Construction of hlyfl
5.2. Bacterial Culture
5.3. Preparation of M-CSF
5.4. Bone Marrow-Derived Macrophage Culture
5.5. Blood Agar Media
5.6. Hemolysis in BMMs
5.7. Hemolysis in Mice
5.8. Lactate Dehydrogenase (LDH) Assay
5.9. Intracellular Growth Curves
5.10. Plaque Assay
5.11. Cell Spreading Assay
5.12. Animal Use Ethics Statement
5.13. Virulence in Mice
5.14. Vaccination of Mice
5.15. Statistical Analysis
Supplementary Materials
Author Contributions
Funding
Acknowledgments
Conflicts of Interest
References
- Falkow, S. Molecular Koch’s postulates applied to microbial pathogenicity. Rev. Infect. Dis. 1988, 10, S274–S276. [Google Scholar] [PubMed]
- Jones, S.; Portnoy, D.A. Characterization of Listeria monocytogenes pathogenesis in a strain expressing perfringolysin O in place of listeriolysin O. Infect. Immun. 1994, 62, 5608–5613. [Google Scholar] [CrossRef] [PubMed]
- Moors, M.A.; Levitt, B.; Youngman, P.; Portnoy, D.A. Expression of listeriolysin O and ActA by intracellular and extracellular Listeria monocytogenes. Infect. Immun. 1999, 67, 131–139. [Google Scholar] [CrossRef] [PubMed]
- Gedde, M.M.; Higgins, D.E.; Tilney, L.G.; Portnoy, D.A. Role of listeriolysin O in cell-to-cell spread of Listeria monocytogenes. Infect. Immun. 2000, 68, 999–1003. [Google Scholar] [CrossRef] [PubMed]
- Dancz, C.E.; Haraga, A.; Portnoy, D.A.; Higgins, D.E. Inducible control of virulence gene expression in Listeria monocytogenes: Temporal requirement of listeriolysin O during intracellular infection. J. Bacteriol. 2002, 184, 5935–5945. [Google Scholar] [CrossRef] [PubMed]
- Los, F.C.O.; Randis, T.M.; Aroian, R.V.; Ratner, A.J. Role of pore-forming toxins in bacterial infectious diseases. Microbiol. Mol. Biol. Rev. 2013, 77, 173–207. [Google Scholar] [CrossRef] [PubMed]
- Nguyen, B.N.; Peterson, B.N.; Portnoy, D.A. Listeriolysin O: A phagosome-specific cytolysin revisited. Cell. Microbiol. 2019, 21, e12988. [Google Scholar] [CrossRef]
- Glomski, I.J.; Gedde, M.M.; Tsang, A.W.; Swanson, J.A.; Portnoy, D.A. The Listeria monocytogenes hemolysin has an acidic pH optimum to compartmentalize activity and prevent damage to infected host cells. J. Cell Biol. 2002, 156, 1029–1038. [Google Scholar] [CrossRef]
- Schnupf, P.; Portnoy, D.A.; Decatur, A.L. Phosphorylation, ubiquitination and degradation of listeriolysin O in mammalian cells: Role of the PEST-like sequence. Cell. Microbiol. 2006, 8, 353–364. [Google Scholar] [CrossRef]
- Schnupf, P.; Portnoy, D.A. Listeriolysin O: A phagosome-specific lysin. Microbes Infect. 2007, 9, 1176–1187. [Google Scholar] [CrossRef]
- Schnupf, P.; Hofmann, J.; Norseen, J.; Glomski, I.J.; Schwartzstein, H.; Decatur, A.L. Regulated translation of listeriolysin O controls virulence of Listeria monocytogenes. Mol. Microbiol. 2006, 61, 999–1012. [Google Scholar] [CrossRef] [PubMed]
- Chen, C.; Nguyen, B.N.; Mitchell, G.; Margolis, S.R.; Ma, D.; Portnoy, D.A. The Listeriolysin O PEST-like Sequence Co-opts AP-2-Mediated Endocytosis to Prevent Plasma Membrane Damage during Listeria Infection. Cell Host Microbe 2018, 23, 786–795. [Google Scholar] [CrossRef] [PubMed]
- Glomski, I.J.; Decatur, A.L.; Portnoy, D.A. Listeria monocytogenes Mutants That Fail to Compartmentalize Listerolysin O Activity Are Cytotoxic, Avirulent, and Unable to Evade Host Extracellular Defenses. Infect. Immun. 2003, 71, 6754–6765. [Google Scholar] [CrossRef] [PubMed]
- Czuczman, M.A.; Fattouh, R.; Van Rijn, J.M.; Canadien, V.; Osborne, S.; Muise, A.M.; Kuchroo, V.K.; Higgins, D.E.; Brumell, J.H. Listeria monocytogenes exploits efferocytosis to promote cell-to-cell spread. Nature 2014, 509, 230–234. [Google Scholar] [CrossRef] [PubMed]
- Hamon, M.A.; Ribet, D.; Stavru, F.; Cossart, P. Listeriolysin O: The Swiss army knife of Listeria. Trends Microbiol. 2012, 20, 360–368. [Google Scholar] [CrossRef]
- Li, J.; Lam, W.W.; Lai, T.; Au, S.W. Degradation of nuclear Ubc9 induced by listeriolysin O is dependent on K + efflux. Biochem. Biophys. Res. Commun. 2017, 493, 1115–1121. [Google Scholar] [CrossRef]
- Stavru, F.; Bouillaud, F.; Sartori, A.; Ricquier, D.; Cossart, P. Listeria monocytogenes transiently alters mitochondrial dynamics during infection. Proc. Natl. Acad. Sci. USA 2011, 108, 3612–3617. [Google Scholar] [CrossRef]
- Hamon, M.A.; Batsché, E.; Régnault, B.; Tham, T.N.; Seveau, S.; Muchardt, C.; Cossart, P. Histone modifications induced by a family of bacterial toxins. Proc. Natl. Acad. Sci. USA 2007, 104, 13467–13472. [Google Scholar] [CrossRef]
- Osborne, S.E.; Brumell, J.H. Listeriolysin O: From bazooka to Swiss army knife. Philos. Trans. R. Soc. Lond. B. Biol. Sci. 2017, 372, 20160222. [Google Scholar] [CrossRef]
- Brundage, R.A.; Smith, G.A.; Camilli, A.; Theriot, J.A.; Portnoy, D.A. Expression and phosphorylation of the Listeria monocytogenes actA protein in mammalian cells. Proc. Natl. Acad. Sci. USA 1993, 90, 11890–11894. [Google Scholar] [CrossRef]
- Goossens, P.L.; Milon, G.; Bevan, M. Induction of protective CD8+ T lymphocytes by an attenuated listeria monocytogenes actA mutant. Int. Immunol. 1992, 4, 1413–1418. [Google Scholar] [CrossRef] [PubMed]
- Bahjat, K.S.; Meyer-Morse, N.; Lemmens, E.E.; Shugart, J.A.; Dubensky, T.W.; Brockstedt, D.G.; Portnoy, D.A. Suppression of cell-mediated immunity following recognition of phagosome-confined bacteria. PLoS Pathog. 2009, 5, e1000568. [Google Scholar] [CrossRef] [PubMed]
- Gilbert, R.J.C. Cholesterol-Dependent Cytolysins. In Proteins Membrane Binding and Pore Formation; Springer: New York, NY, USA, 2010; Available online: https://link.springer.com/chapter/10.1007%2F978-1-4419-6327-7_5 (accessed on 21 January 2020).
- Mulvihill, E.; Van Pee, K.; Mari, S.A.; Muller, D.J.; Yildiz, O. Directly Observing the Lipid-Dependent Self-Assembly and Pore-Forming Mechanism of the Cytolytic Toxin Listeriolysin O. Nano Lett. 2015, 15, 6965–6973. [Google Scholar] [CrossRef] [PubMed]
- Sauer, J.D.; Witte, C.E.; Zemansky, J.; Hanson, B.; Lauer, P.; Portnoy, D.A. Listeria monocytogenes triggers AIM2-mediated pyroptosis upon infrequent bacteriolysis in the macrophage cytosol. Cell Host Microbe 2010, 7, 412–419. [Google Scholar] [CrossRef]
- Theisen, E.; Sauer, J.-D. Listeria monocytogenes-Induced Cell Death Inhibits the Generation of Cell-Mediated Immunity. Infect. Immun. 2017, 85, e00733-16. [Google Scholar] [CrossRef]
- Perez, O.A.; Yeung, S.T.; Vera-Licona, P.; Romagnoli, P.A.; Samji, T.; Ural, B.B.; Maher, L.; Tanaka, M.; Khanna, K.M. CD169+ macrophages orchestrate innate immune responses by regulating bacterial localization in the spleen. Sci. Immunol. 2017, 2, eaah5520. [Google Scholar] [CrossRef]
- Waite, J.C.; Leiner, I.; Lauer, P.; Rae, C.S.; Barbet, G.; Zheng, H.; Portnoy, D.A.; Pamer, E.G.; Dustin, M.L. Dynamic imaging of the effector immune response to listeria infection In Vivo. PLoS Pathog. 2011, 7, e1001326. [Google Scholar] [CrossRef]
- Blériot, C.; Dupuis, T.; Jouvion, G.; Eberl, G.; Disson, O.; Lecuit, M. Liver-Resident Macrophage Necroptosis Orchestrates Type 1 Microbicidal Inflammation and Type-2-Mediated Tissue Repair during Bacterial Infection. Immunity 2015, 42, 145–158. [Google Scholar] [CrossRef]
- Conlan, J.W.; North, R.J. Early pathogenesis of infection in the liver with the facultative intracellular bacteria Listeria monocytogenes, Francisella tularensis, and Salmonella typhimurium involves lysis of infected hepatocytes by leukocytes. Infect. Immun. 1992, 60, 5164–5171. [Google Scholar] [CrossRef]
- North, R.J. The relative importance of blood monocytes and fixed macrophages to the expression of cell-mediated immunity to infection. J. Exp. Med. 1970, 132, 521–534. [Google Scholar] [CrossRef]
- Lepay, D.A.; Steinman, R.M.; Nathan, C.F.; Murray, H.W.; Cohn, Z.A. Liver macrophages in murine listeriosis: Cell-mediated immunity is correlated with an influx of macrophages capable o f generating reactive oxygen intermediates. J. Exp. Med. 1985, 161, 1503–1512. [Google Scholar] [CrossRef] [PubMed]
- Gregory, S.H.; Sagnimeni, A.J.; Wing, E.J. Bacteria in the bloodstream are trapped in the liver and killed by immigrating neutrophils. J. Immunol. 1996, 157, 2514–2520. [Google Scholar] [PubMed]
- Gilbertson, L. Cre-lox recombination: Cre-ative tools for plant biotechnology. Trends Biotechnol. 2003, 21, 550–555. [Google Scholar] [CrossRef] [PubMed]
- Mortensen, R. Overview of Gene Targeting by Homologous Recombination. In Current Protocols in Molecular Biology; John Wiley & Sons, Inc.: Hoboken, NJ, USA, 2006; Available online: https://currentprotocols.onlinelibrary.wiley.com/doi/abs/10.1002/0471142727.mb2301s76 (accessed on 21 January 2020).
- Yarmolinsky, M.; Hoess, R. The Legacy of Nat Sternberg: The Genesis of Cre-lox Technology. Annu. Rev. Virol. 2015, 2, 25–40. [Google Scholar] [CrossRef]
- Reniere, M.L.; Whiteley, A.T.; Hamilton, K.L.; John, S.M.; Lauer, P.; Brennan, R.G.; Portnoy, D.A. Glutathione activates virulence gene expression of an intracellular pathogen. Nature 2015, 517, 170–173. [Google Scholar] [CrossRef]
- Hanson, W.G.; Benanti, E.L.; Lemmens, E.E.; Liu, W.; Skoble, J.; Leong, M.L.; Rae, C.S.; Fassò, M.; Brockstedt, D.G.; Chen, C.; et al. A Potent and Effective Suicidal Listeria Vaccine Platform. Infect. Immun. 2019, 87, e00144-19. [Google Scholar] [CrossRef]
- Mitchell, G.; Cheng, M.I.; Chen, C.; Nguyen, B.N.; Whiteley, A.T.; Kianian, S.; Cox, J.S.; Green, D.R.; McDonald, K.L.; Portnoy, D.A. Listeria monocytogenes triggers noncanonical autophagy upon phagocytosis, but avoids subsequent growth-restricting xenophagy. Proc. Natl. Acad. Sci. USA 2017, 115, E210–E217. [Google Scholar] [CrossRef]
- Portnoy, D.A.; Jacks, P.S.; Hinrichs, D.J. Role of hemolysin for the intracellular growth of Listeria monocytogenes. J. Exp. Med. 1988, 167, 1459–1471. [Google Scholar] [CrossRef]
- Sun, A.N.; Camilli, A.; Portnoy, D.A. Isolation of Listeria monocytogenes small-plaque mutants defective for intracellular growth and cell-to-cell spread. Infect. Immun. 1990, 5, 3770–3778. [Google Scholar] [CrossRef]




© 2020 by the authors. Licensee MDPI, Basel, Switzerland. This article is an open access article distributed under the terms and conditions of the Creative Commons Attribution (CC BY) license (http://creativecommons.org/licenses/by/4.0/).
Share and Cite
Nguyen, B.N.; Portnoy, D.A. An Inducible Cre-lox System to Analyze the Role of LLO in Listeria monocytogenes Pathogenesis. Toxins 2020, 12, 38. https://doi.org/10.3390/toxins12010038
Nguyen BN, Portnoy DA. An Inducible Cre-lox System to Analyze the Role of LLO in Listeria monocytogenes Pathogenesis. Toxins. 2020; 12(1):38. https://doi.org/10.3390/toxins12010038
Chicago/Turabian StyleNguyen, Brittney N., and Daniel A. Portnoy. 2020. "An Inducible Cre-lox System to Analyze the Role of LLO in Listeria monocytogenes Pathogenesis" Toxins 12, no. 1: 38. https://doi.org/10.3390/toxins12010038
APA StyleNguyen, B. N., & Portnoy, D. A. (2020). An Inducible Cre-lox System to Analyze the Role of LLO in Listeria monocytogenes Pathogenesis. Toxins, 12(1), 38. https://doi.org/10.3390/toxins12010038

