Estimation of Evapotranspiration in Sparse Vegetation Areas by Applying an Optimized Two-Source Model
Abstract
1. Introduction
2. Materials and Methods
2.1. Study Area
2.2. Data
2.3. Methods
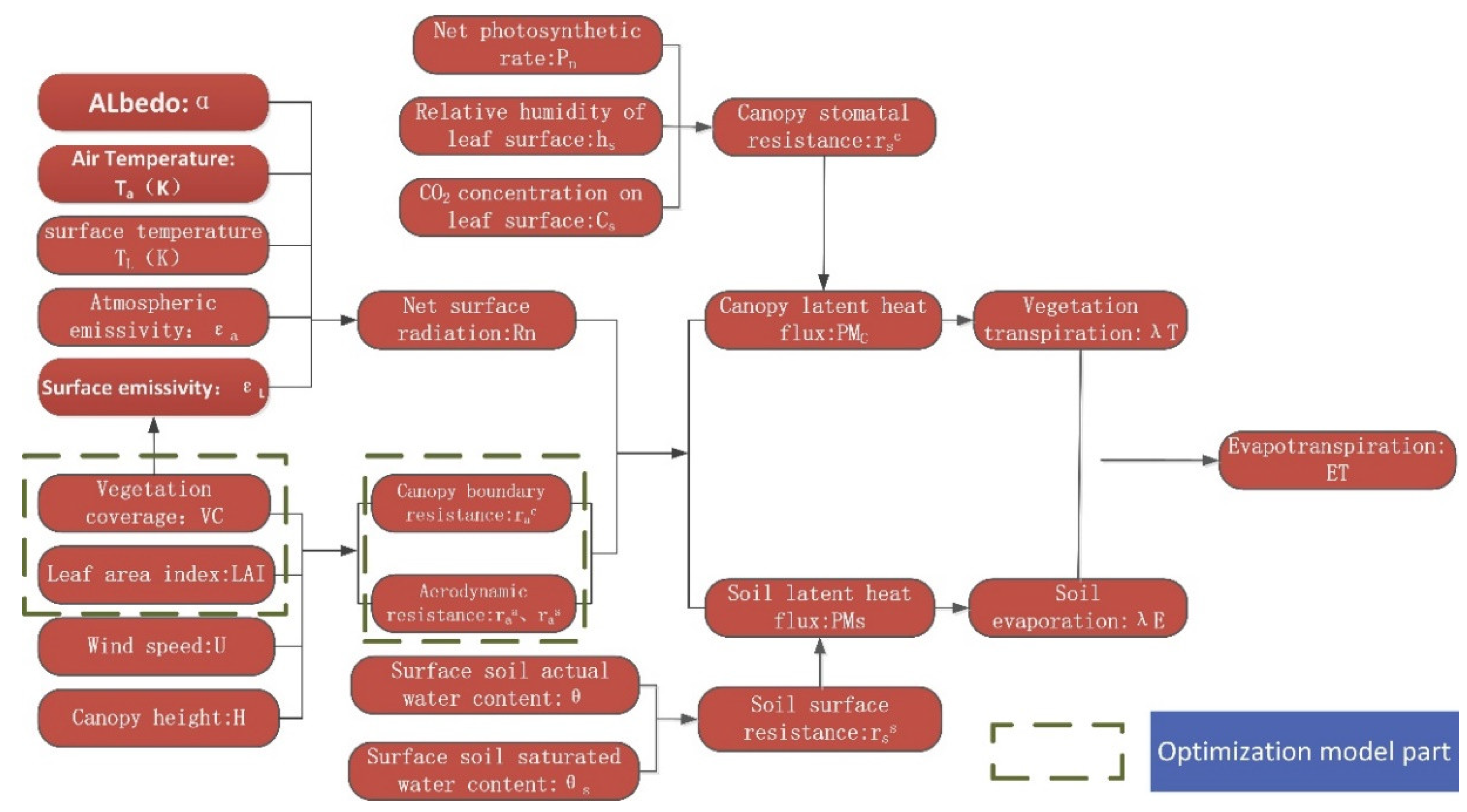
2.3.1. SW Model
2.3.2. Adaptability Optimization of SW Model in the Drylands
- (1)
- Optimization of Canopy Boundary Resistance
- (2)
- Optimization of Aerodynamic Resistance and
- (3)
- Optimization of the ET Based on Poisson Distribution
2.3.3. Relative Validation of Results
2.3.4. Changes Analysis of ET in the Vegetation Regions
3. Results and Analysis
3.1. Validation Results of the Model and the Reference Data
3.2. Temporal and Spatial Distribution of ET in the BTSSR
3.3. Temporal and Spatial Characteristics of ET in Different Vegetation Regions
3.4. Influencing Factors on ET
4. Conclusions
5. Discussion
- (1)
- The estimation results of the improved model are based on the BTSSR, and it is very site-specific. It may have the applicability in other drylands of the world which have the similar characteristics of climate and vegetation, but this needs to be verified. Although the field data of regional ET is lacking to estimate the improved model, the spatial and temporal trends of ET in many previous studies were consistent with the results of this paper [62,63,64].
- (2)
- When calculating the canopy boundary resistance, the improved model assumes that the vegetation source and the soil source are on the same plane, and ignores the water and energy exchange in the vertical direction. This may lead to underestimating the results. In addition, the improved model assumes that there is indeed an area of bare soil within the pixel, and makes it more accurate in the sparse vegetation. As for the areas with continuous vegetation, it may be a little difficult to parameterize the model, and there is need to judge in advance whether the pixel is a continuous vegetation pixel.
- (3)
- Considering the other factors simplified in this paper, the SW model may further improve the estimation accuracy of ET. First, the precipitation interception was not calculated, which may have caused the ET to seem higher. Second, we ignored the impact of snowmelt. There are freezing periods, ranging from the north to south in the study area, based on the geographical location. Although there is less precipitation in winter, the area is still affected by snowmelt. Zhao et al. found that snowmelt can cause the SW model to estimate vegetation transpiration to be too high and soil water evaporation to be too low [65]. Third, when discussing the analysis of factors affecting regional ET, we only considered the two most important factors—precipitation and VC—in this study. The next step should further analyze the vegetation itself, as well as atmospheric and surface environmental factors, in order to make the results more accurate.
Author Contributions
Funding
Conflicts of Interest
References
- Chen, Y. Comparison of satellite-based evapotranspiration models over terrestrial ecosystems in China. Remote Sens. Environ. 2014, 140, 279–293. [Google Scholar] [CrossRef]
- Jung, M. Recent decline in the global land evapotranspiration trend due to limited moisture supply. Nature 2010, 467, 951–954. [Google Scholar] [CrossRef] [PubMed]
- Liu, Q.; Yang, Z.; Cui, B. Spatial and temporal variability of annual precipitation during 1961–2006 in Yellow River Basin, China. J. Hydrol. 2008, 361, 330–338. [Google Scholar] [CrossRef]
- Sun, G. A general predictive model for estimating monthly ecosystem evapotranspiration. Ecohydrology 2011, 4, 245–255. [Google Scholar] [CrossRef]
- Wen, X. Support-vector-machine-based models for modeling daily reference evapotranspiration with limited climatic data in extreme arid regions. Water Resour. Manag. 2015, 29, 3195–3209. [Google Scholar] [CrossRef]
- Feng, S.; Fu, Q. Expansion of global drylands under a warming climate. Atmos. Chem. Phys. 2013, 13, 10081–10094. [Google Scholar] [CrossRef]
- Zhang, Q. Conversion features of evapotranspiration responding to climate warming in transitional climate regions in northern China. Clim. Dyn. 2019, 52, 3891–3903. [Google Scholar] [CrossRef]
- Shadmani, M.; Marofi, S.; Roknian, M. Trend analysis in reference evapotranspiration using Mann-Kendall and Spearman’s Rho tests in arid regions of Iran. Water Resour. Manag. 2012, 26, 211–224. [Google Scholar] [CrossRef]
- Espelta, J.M. “Mediterranean Oak Woodland Working Landscapes: Dehesas of Spain and Ranchlands of California” de Pablo Campos et al., 2013. Rev. Ecosist. 2014, 23, 79. [Google Scholar] [CrossRef]
- Du, T. Effects of distinguishing vegetation types on the estimates of remotely sensed evapotranspiration in arid regions. Remote Sens. 2019, 11, 2856. [Google Scholar] [CrossRef]
- Cleverly, J.R. Riparian ecohydrology: Regulation of water flux from the ground to the atmosphere in the Middle Rio Grande, New Mexico. Hydrol. Process. Int. J. 2006, 20, 3207–3225. [Google Scholar] [CrossRef]
- Zhang, K.; Kimball, J.S.; Running, S.W. A review of remote sensing based actual evapotranspiration estimation. Wiley Interdiscip. Rev. Water 2016, 3, 834–853. [Google Scholar] [CrossRef]
- Khosa, F.V. Evaluation of modeled actual evapotranspiration estimates from a land surface, empirical and satellite-based models using in situ observations from a South African semi-arid savanna ecosystem. Agric. For. Meteorol. 2019, 279, 107706. [Google Scholar] [CrossRef]
- Knipper, K.R. evapotranspiration estimates derived using thermal-based satellite remote sensing and data fusion for irrigation management in California vineyards. Irrig. Sci. 2019, 37, 431–449. [Google Scholar] [CrossRef]
- Li, Y. Mapping daily evapotranspiration based on spatiotemporal fusion of ASTER and MODIS images over irrigated agricultural areas in the Heihe River Basin, Northwest China. Agric. For. Meteorol. 2017, 244, 82–97. [Google Scholar] [CrossRef]
- Kalma, J.D.; McVicar, T.R.; McCabe, M.F. Estimating land surface evaporation: A review of methods using remotely sensed surface temperature data. Surv. Geophys. 2008, 29, 421–469. [Google Scholar] [CrossRef]
- Granata, F. evapotranspiration evaluation models based on machine learning algorithms—A comparative study. Agric. Water Manag. 2019, 217, 303–315. [Google Scholar] [CrossRef]
- Pan, S. Evaluation of global terrestrial evapotranspiration by state-of-the-art approaches in remote sensing, machine learning, and land surface modeling. Hydrol. Earth Syst. Sci. 2020, 24, 1485–1509. [Google Scholar] [CrossRef]
- Tang, R.; Li, Z.-L.; Tang, B. An application of the Ts–VI triangle method with enhanced edges determination for evapotranspiration estimation from MODIS data in arid and semi-arid regions: Implementation and validation. Remote Sens. Environ. 2010, 114, 540–551. [Google Scholar] [CrossRef]
- Vinukollu, R.K. Multi-model, multi-sensor estimates of global evapotranspiration: Climatology, uncertainties and trends. Hydrol. Process. 2011, 25, 3993–4010. [Google Scholar] [CrossRef]
- Chen, J.M.; Liu, J. Evolution of evapotranspiration models using thermal and shortwave remote sensing data. Remote Sens. Environ. 2020, 237, 111594. [Google Scholar] [CrossRef]
- Aboutalebi, M. Incorporation of unmanned aerial vehicle (UAV) point cloud products into remote sensing evapotranspiration models. Remote Sens. 2020, 12, 50. [Google Scholar] [CrossRef]
- Liou, Y.-A.; Kar, S.K. evapotranspiration estimation with remote sensing and various surface energy balance algorithms—A review. Energies 2014, 7, 2821–2849. [Google Scholar] [CrossRef]
- Hua, D. Uncertainty assessment of potential evapotranspiration in arid areas, as estimated by the Penman-Monteith method. J. Arid Land 2020, 12, 166–180. [Google Scholar] [CrossRef]
- McColl, K.A. Practical and Theoretical Benefits of an Alternative to the Penman-Monteith evapotranspiration Equation. Water Resour. Res. 2020, 56, e2020WR027106. [Google Scholar] [CrossRef]
- Yang, Y. Short-term forecasting of daily reference evapotranspiration using the reduced-set Penman-Monteith model and public weather forecasts. Agric. Water Manag. 2019, 211, 70–80. [Google Scholar] [CrossRef]
- Yao, Y. Differences in estimating terrestrial water flux from three satellite-based Priestley-Taylor algorithms. Int. J. Appl. Earth Obs. Geoinf. 2017, 56, 1–12. [Google Scholar] [CrossRef]
- Hao, Y.; Baik, J.; Choi, M. Developing a soil water index-based Priestley–Taylor algorithm for estimating evapotranspiration over East Asia and Australia. Agric. For. Meteorol. 2019, 279, 107760. [Google Scholar] [CrossRef]
- Glenn, E.P. Integrating remote sensing and ground methods to estimate evapotranspiration. Crit. Rev. Plant Sci. 2007, 26, 139–168. [Google Scholar] [CrossRef]
- Ochege, F.U. Mapping evapotranspiration variability over a complex oasis-desert ecosystem based on automated calibration of Landsat 7 ETM+ data in SEBAL. GISci. Remote Sens. 2019, 56, 1305–1332. [Google Scholar] [CrossRef]
- Zhao, J. Higher temporal evapotranspiration estimation with improved SEBS model from geostationary meteorological satellite data. Sci. Rep. 2019, 9, 1–15. [Google Scholar] [CrossRef] [PubMed]
- Wang, D. Improving meteorological input for surface energy balance system utilizing mesoscale weather research and forecasting model for estimating daily actual evapotranspiration. Water 2020, 12, 9. [Google Scholar] [CrossRef]
- Stannard, D.I. Comparison of Penman-Monteith, Shuttleworth-Wallace, and modified Priestley-Taylor evapotranspiration models for wildland vegetation in semiarid rangeland. Water Resour. Res. 1993, 29, 1379–1392. [Google Scholar] [CrossRef]
- Zhan, X.; Kustas, W. A coupled model of land surface CO2 and energy fluxes using remote sensing data. Agric. For. Meteorol. 2001, 107, 131–152. [Google Scholar] [CrossRef]
- Gao, G.; Zhang, X.; Yu, T. evapotranspiration of a Populus euphratica forest during the growing season in an extremely arid region of northwest China using the Shuttleworth–Wallace model. J. For. Res. 2016, 27, 879–887. [Google Scholar] [CrossRef]
- Shuttleworth, W.J.; Wallace, J. Evaporation from sparse crops-an energy combination theory. Q. J. R. Meteorol. Soc. 1985, 111, 839–855. [Google Scholar] [CrossRef]
- Huang, S. Modeling evapotranspiration for cucumber plants based on the Shuttleworth-Wallace model in a Venlo-type greenhouse. Agric. Water Manag. 2020, 228, 105861. [Google Scholar] [CrossRef]
- Chen, H.; Huang, J.J.; McBean, E. Partitioning of daily evapotranspiration using a modified shuttleworth-wallace model, random Forest and support vector regression, for a cabbage farmland. Agric. Water Manag. 2020, 228, 105923. [Google Scholar] [CrossRef]
- Jiang, Z.-Y. Revealing the spatio-temporal variability of evapotranspiration and its components based on an improved Shuttleworth-Wallace model in the Yellow River Basin. J. Environ. Manag. 2020, 262, 110310. [Google Scholar] [CrossRef] [PubMed]
- Lu, H. A hybrid dual-source model of estimating evapotranspiration over different ecosystems and implications for satellite-based approaches. Remote Sens. 2014, 6, 8359–8386. [Google Scholar] [CrossRef]
- Bao, Y.; Daun, L.; Liu, T. Simulation of evapotranspiration and its components for the mobile dune using an improved dual-source model in semi-arid regions. J. Hydrol. 2021, 592, 125796. [Google Scholar] [CrossRef]
- Delogu, E.; Boulet, G.; Olioso, A. Evaluation of the SPARSE dual-source model for predicting water stress and evapotranspiration from thermal infrared data over multiple crops and climates. Remote Sens. 2018, 10, 1806. [Google Scholar] [CrossRef]
- Wu, B.; Zhu, W.; Yan, N. Regional Actual Evapotranspiration Estimation with Land and Meteorological Variables Derived from Multi-Source Satellite Data. Remote Sens. 2020, 12, 332. [Google Scholar] [CrossRef]
- Carpintero, E. Remote-Sensing-Based Water Balance for Monitoring of evapotranspiration and Water Stress of a Mediterranean Oak–Grass Savanna. Water 2020, 12, 1418. [Google Scholar] [CrossRef]
- Li, X. A simple and objective method to partition evapotranspiration into transpiration and evaporation at eddy-covariance sites. Agric. For. Meteorol. 2019, 265, 171–182. [Google Scholar] [CrossRef]
- Turner, J.S. Termites as Mediators of the Water Economy of Arid Savanna Ecosystems, in Dryland Ecohydrology; Springer: Berlin/Heidelberg, Germany, 2019; pp. 401–414. [Google Scholar]
- Bellvert, J. Feasibility of using the two-source energy balance model (TSEB) with Sentinel-2 and Sentinel-3 images to analyze the spatio-temporal variability of vine water status in a vineyard. Remote Sens. 2020, 12, 2299. [Google Scholar] [CrossRef]
- Cha, M.; Li, M.; Wang, X. Estimation of Seasonal evapotranspiration for Crops in Arid Regions Using Multisource Remote Sensing Images. Remote Sens. 2020, 12, 2398. [Google Scholar] [CrossRef]
- Burchard-Levine, V. Seasonal adaptation of the thermal-based two-source energy balance model for estimating evapotranspiration in a semiarid tree-grass ecosystem. Remote Sens. 2020, 12, 904. [Google Scholar] [CrossRef]
- Bai, P.; Liu, X. Intercomparison and evaluation of three global high-resolution evapotranspiration products across China. J. Hydrol. 2018, 566, 743–755. [Google Scholar] [CrossRef]
- Wei, S. Global 500 m clumping index product derived from MODIS BRDF data (2001–2017). Remote Sens. Environ. 2019, 232, 111296. [Google Scholar] [CrossRef]
- Wei, S.; Fang, H. Estimation of canopy clumping index from MISR and MODIS sensors using the normalized difference hotspot and darkspot (NDHD) method: The influence of BRDF models and solar zenith angle. Remote Sens. Environ. 2016, 187, 476–491. [Google Scholar] [CrossRef]
- Lucht, W.; Roujean, J.L. Considerations in the parametric modeling of BRDF and albedo from multiangular satellite sensor observations. Remote Sens. Rev. 2000, 18, 343–379. [Google Scholar] [CrossRef]
- Schaaf, C.B. First operational BRDF, albedo nadir reflectance products from MODIS. Remote Sens. Environ. 2002, 83, 135–148. [Google Scholar] [CrossRef]
- Li, X. Modeling cherry orchard evapotranspiration based on an improved dual-source model. Agric. Water Manag. 2010, 98, 12–18. [Google Scholar] [CrossRef]
- Shuttleworth, W.J.; Gurney, R.J. The theoretical relationship between foliage temperature and canopy resistance in sparse crops. Q. J. R. Meteorol. Soc. 1990, 116, 497–519. [Google Scholar] [CrossRef]
- Hu, Z. Modeling and partitioning of regional evapotranspiration using a satellite-driven water-carbon coupling model. Remote Sens. 2017, 9, 54. [Google Scholar] [CrossRef]
- Xu, T. Evaluation of twelve evapotranspiration products from machine learning, remote sensing and land surface models over conterminous United States. J. Hydrol. 2019, 578, 124105. [Google Scholar] [CrossRef]
- Lu, X. Partitioning of evapotranspiration using a stable isotope technique in an arid and high temperature agricultural production system. Agric. Water Manag. 2017, 179, 103–109. [Google Scholar] [CrossRef]
- Tadesse, H.K. Evaluating evapotranspiration estimation methods in APEX model for dryland cropping systems in a semi-arid region. Agric. Water Manag. 2018, 206, 217–228. [Google Scholar] [CrossRef]
- Jia, Z. Validation of remotely sensed evapotranspiration over the Hai River Basin, China. J. Geophys. Res. Atmos. 2012, 117. [Google Scholar] [CrossRef]
- Shan, N. Spatiotemporal trends of reference evapotranspiration and its driving factors in the Beijing–Tianjin Sand Source Control. Project Region., China. Agric. For. Meteorol. 2015, 200, 322–333. [Google Scholar] [CrossRef]
- Han, J. Effects of different land use types on potential evapotranspiration in the Beijing-Tianjin-Hebei region, North China. J. Geogr. Sci. 2019, 29, 922–934. [Google Scholar] [CrossRef]
- Bian, Y. Spatial distribution of potential evapotranspiration trends in the Inner Mongolia Autonomous Region (1971–2016). Theor. Appl. Climatol. 2020, 140, 1161–1169. [Google Scholar] [CrossRef]
- Zhao, P. Comparison of dual crop coefficient method and Shuttleworth–Wallace model in evapotranspiration partitioning in a vineyard of northwest China. Agric. Water Manag. 2015, 160, 41–56. [Google Scholar] [CrossRef]











| Short Name | Data Products | Spatial Resolution | Time Resolution |
|---|---|---|---|
| MOD13A2 | Vegetation Indices | 1 km | 16 Day |
| MOD15A2 | Leaf Area Index | 500 m | 8 Day |
| MOD11A1 | Land Surface Temperature and Emissivity | 1 km | Daily |
| MCD43A1 | Bidirectional Reflectance Distribution Function, BRDF | 500 m | Daily |
| MCD43B3 | Albedo | 1 km | 16 Day |
| MCD12Q1C | Land Cover Type | 500 m | Yearly |
Publisher’s Note: MDPI stays neutral with regard to jurisdictional claims in published maps and institutional affiliations. |
© 2021 by the authors. Licensee MDPI, Basel, Switzerland. This article is an open access article distributed under the terms and conditions of the Creative Commons Attribution (CC BY) license (https://creativecommons.org/licenses/by/4.0/).
Share and Cite
Li, C.; Li, Z.; Gao, Z.; Sun, B. Estimation of Evapotranspiration in Sparse Vegetation Areas by Applying an Optimized Two-Source Model. Remote Sens. 2021, 13, 1344. https://doi.org/10.3390/rs13071344
Li C, Li Z, Gao Z, Sun B. Estimation of Evapotranspiration in Sparse Vegetation Areas by Applying an Optimized Two-Source Model. Remote Sensing. 2021; 13(7):1344. https://doi.org/10.3390/rs13071344
Chicago/Turabian StyleLi, Changlong, Zengyuan Li, Zhihai Gao, and Bin Sun. 2021. "Estimation of Evapotranspiration in Sparse Vegetation Areas by Applying an Optimized Two-Source Model" Remote Sensing 13, no. 7: 1344. https://doi.org/10.3390/rs13071344
APA StyleLi, C., Li, Z., Gao, Z., & Sun, B. (2021). Estimation of Evapotranspiration in Sparse Vegetation Areas by Applying an Optimized Two-Source Model. Remote Sensing, 13(7), 1344. https://doi.org/10.3390/rs13071344

