Overall Methodology Design for the United States National Land Cover Database 2016 Products
Abstract
1. Introduction
2. Materials and Methods
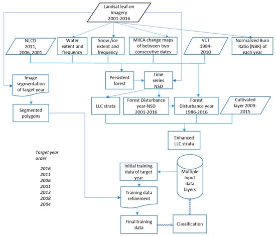
2.1. Overall Idea and Concepts
2.2. Data Preparation
2.2.1. Landsat Imagery Preparation
Landsat Imagery Selection
Landsat Imagery Cloud and Shadow Detection and Filling
2.2.2. Ancillary Data Preparation
2.3. Training Data Creation
2.3.1. Overall Strategy
2.3.2. Training Data Model Input Preparation
2.3.3. Training Data Creation Rules
Urban Classes Training
Agriculture Classes Training
Water, Snow, and Barren Classes Training
Forest-Theme Classes Training
Rangeland Shrub and Grassland Classes Training
Wetland Classes Training
2.4. Classification
2.5. Postprocessing
2.6. Final Integration
2.7. Accuracy Assessment
3. Results
3.1. Results Demonstration
3.2. Examples of Final Land Cover and Land Cover Change Results
3.3. Accuracy Assessment Results
4. Discussion
4.1. Time Series Landsat Image Preprocessing
4.2. Geographic Ancillary Data
4.3. Training Data for Large Area and Multi-Temporal Land Cover and Change
4.4. Temporal and Spatial Land Cover Characterization and Change Mapping Method
4.5. Postprocessing
4.6. Final Integration
4.7. Constraints and Limitations of NCLD 2016 Methods
5. Conclusions
Author Contributions
Funding
Acknowledgments
Conflicts of Interest
Appendix A
| 11. Open Water—All areas of open water, generally with less than 25% cover of vegetation or soil. 12. Perennial Ice/Snow—All areas characterized by a perennial cover of ice and/or snow, generally greater than 25% of total cover. 21. Developed, Open Space—Includes areas with a mixture of some constructed materials, but mostly vegetation in the form of lawn grasses. Impervious surfaces account for less than 20 percent of total cover. These areas most commonly include large-lot single family housing units, parks, golf courses, and vegetation planted in developed settings for recreation, erosion control, or aesthetic purposes 22. Developed, Low Intensity—Includes areas with a mixture of constructed materials and vegetation. Impervious surfaces account for 20–49 percent of total cover. These areas most commonly include single-family housing units. 23. Developed, Medium Intensity—Includes areas with a mixture of constructed materials and vegetation. Impervious surfaces account for 50–79 percent of the total cover. These areas most commonly include single-family housing units. 24. Developed, High Intensity—Includes highly developed areas where people reside or work in high numbers. Examples include apartment complexes, row houses, and commercial/industrial. Impervious surfaces account for 80 to100 percent of the total cover. 31. Barren Land (Rock/Sand/Clay)—Barren areas of bedrock, desert pavement, scarps, talus, slides, volcanic material, glacial debris, sand dunes, strip mines, gravel pits, and other accumulations of earthen material. Generally, vegetation accounts for less than 15% of total cover. 41. Deciduous Forest—Areas dominated by trees generally greater than 5 meters tall, and greater than 20% of total vegetation cover. More than 75 percent of the tree species shed foliage simultaneously in response to seasonal change. 42. Evergreen Forest—Areas dominated by trees generally greater than 5 meters tall, and greater than 20% of total vegetation cover. More than 75 percent of the tree species maintain their leaves all year. Canopy is never without green foliage. 43. Mixed Forest—Areas dominated by trees generally greater than 5 meters tall, and greater than 20% of total vegetation cover. Neither deciduous nor evergreen species are greater than 75 percent of total tree cover. 44*. Young-Forest—Areas identified as spectrally having properties of both shrub and forest, likely indicating a transitioning young forest. 45*. Shrub-Forest—Areas identified as current Shrub/Scrub like original Class 52 but showing spectral properties of transitioning to future forest. This class includes trees in a shrub successional stage. 46*. Herbaceous-Forest—Areas identified as current grass like original Class 71 but showing spectral properties of transitioning from being either a past forest or to future shrub-forest. This class includes trees in an early herbaceous successional stage. 52. Shrub/Scrub—Areas dominated by shrubs; less than 5 meters tall with shrub canopy typically greater than 20% of total vegetation. This class includes true shrubs, young trees in an early successional stage or trees stunted from environmental conditions. 71. Grassland/Herbaceous—Areas dominated by grammanoid or herbaceous vegetation, generally greater than 80% of total vegetation. These areas are not subject to intensive management such as tilling but can be utilized for grazing. 82. Cultivated Crops—Areas used for the production of annual crops, such as corn, soybeans, vegetables, tobacco, and cotton, and also perennial woody crops such as orchards and vineyards. Crop vegetation accounts for greater than 20 percent of total vegetation. This class also includes all land being actively tilled. 90. Woody Wetlands—Areas where forest or shrubland vegetation accounts for greater than 20 percent of vegetative cover and the soil or substrate is periodically saturated with or covered with water. 95. Emergent Herbaceous Wetlands—Areas where perennial herbaceous vegetation accounts for greater than 80 percent of vegetative cover and the soil or substrate is periodically saturated with or covered with water. |
|
References
- Foley, J.A.; Defries, R.; Asner, G.P.; Barford, C.; Bonan, G.; Carpenter, S.R.; Chapin, F.S.; Coe, M.T.; Daily, G.C.; Gibbs, H.K.; et al. Global consequences of land use. Science 2005, 309, 570–574. [Google Scholar] [CrossRef] [PubMed]
- Houghton, R.A.; House, J.I.; Pongratz, J.; van der Werf, G.R.; DeFries, R.S.; Hansen, M.C.; Le Quere, C.; Ramankutty, N. Carbon emissions from land use and land-cover change. Biogeosciences 2012, 9, 5125–5142. [Google Scholar] [CrossRef]
- Running, S.W. Climate change. Ecosystem disturbance, carbon, and climate. Science 2008, 321, 652–653. [Google Scholar] [CrossRef] [PubMed]
- Turner, B.L., 2nd; Lambin, E.F.; Reenberg, A. The emergence of land change science for global environmental change and sustainability. Proc. Natl. Acad. Sci. USA 2007, 104, 20666–20671. [Google Scholar] [CrossRef]
- Hansen, M.C.; Loveland, T.R. A review of large area monitoring of land cover change using Landsat data. Remote Sens. Environ. 2012, 122, 66–74. [Google Scholar] [CrossRef]
- Hansen, M.C.; Potapov, P.V.; Moore, R.; Hancher, M.; Turubanova, S.A.; Tyukavina, A.; Thau, D.; Stehman, S.V.; Goetz, S.J.; Loveland, T.R.; et al. High-resolution global maps of 21st-century forest cover change. Science 2013, 342, 850–853. [Google Scholar] [CrossRef]
- Hermosilla, T.; Wulder, M.A.; White, J.C.; Coops, N.C.; Hobart, G.W. Regional detection, characterization, and attribution of annual forest change from 1984 to 2012 using Landsat-derived time-series metrics. Remote Sens. Environ. 2015, 170, 121–132. [Google Scholar] [CrossRef]
- Huang, C.Q.; Coward, S.N.; Masek, J.G.; Thomas, N.; Zhu, Z.L.; Vogelmann, J.E. An automated approach for reconstructing recent forest disturbance history using dense Landsat time series stacks. Remote Sens. Environ. 2010, 114, 183–198. [Google Scholar] [CrossRef]
- Kennedy, R.E.; Cohen, W.B.; Schroeder, T.A. Trajectory-based change detection for automated characterization of forest disturbance dynamics. Remote Sens. Environ. 2007, 110, 370–386. [Google Scholar] [CrossRef]
- Wulder, M.A.; Coops, N.C.; Roy, D.P.; White, J.C.; Hermosilla, T. Land cover 2.0. Int. J. Remote Sens. 2018, 39, 4254–4284. [Google Scholar] [CrossRef]
- Witmer, R. Cataract operation and retinal detachment. Mod. Probl. Ophthalmol. 1977, 18, 477–479. [Google Scholar] [CrossRef]
- Schroeder, W.; Oliva, P.; Giglio, L.; Quayle, B.; Lorenz, E.; Morelli, F. Active fire detection using Landsat-8/OLI data. Remote Sens. Environ. 2016, 185, 210–220. [Google Scholar] [CrossRef]
- Waldner, F.; Canto, G.S.; Defourny, P. Automated annual cropland mapping using knowledge-based temporal features. ISPRS J. Photogramm. Remote Sens. 2015, 110, 1–13. [Google Scholar] [CrossRef]
- Yang, L.M.; Xian, G.; Klaver, J.M.; Deal, B. Urban land-cover change detection through sub-pixel imperviousness mapping using remotely sensed data. Photogramm. Eng. Remote Sens. 2003, 69, 1003–1010. [Google Scholar] [CrossRef]
- Tulbure, M.G.; Broich, M. Spatiotemporal dynamic of surface water bodies using Landsat time-series data from 1999 to 2011. ISPRS J. Photogramm. Remote Sens. 2013, 79, 44–52. [Google Scholar] [CrossRef]
- Vogelmann, J.E.; Howard, S.M.; Yang, L.M.; Larson, C.R.; Wylie, B.K.; Van Driel, N. Completion of the 1990s National Land Cover Data set for the conterminous United States from Landsat Thematic Mapper data and Ancillary data sources. Photogramm. Eng. Remote Sens. 2001, 67, 650. [Google Scholar] [CrossRef]
- Fry, J.; Xian, G.S.; Jin, S.; Dewitz, J.; Homer, C.; Yang, L.; Barnes, C.; Herold, N.; Wickham, J. Completion of the 2006 National Land Cover Database for the Conterminous United States. Photogramm. Eng. Remote Sens. 2011, 77, 858–864. [Google Scholar]
- Homer, C.; Dewitz, J.; Fry, J.; Coan, M.; Hossain, N.; Larson, C.; Herold, N.; McKerrow, A.; VanDriel, J.N.; Wickham, J. Completion of the 2001 National Land Cover Database for the conterminous United States. Photogramm. Eng. Remote Sens. 2007, 73, 337–341. [Google Scholar]
- Homer, C.; Dewitz, J.; Yang, L.M.; Jin, S.; Danielson, P.; Xian, G.; Coulston, J.; Herold, N.; Wickham, J.; Megown, K. Completion of the 2011 National Land Cover Database for the Conterminous United States—Representing a Decade of Land Cover Change Information. Photogramm. Eng. Remote Sens. 2015, 81, 345–354. [Google Scholar] [CrossRef]
- Emanuel, R.E. Climate Change in the Lumbee River Watershed and Potential Impacts on the Lumbee Tribe of North Carolina. J. Contemp. Water Res. Educ. 2018, 163, 79–93. [Google Scholar] [CrossRef]
- Fertner, C.; Jørgensen, G.; Sick Nielsen, T.A.; Bernhard Nilsson, K.S. Urban sprawl and growth management—Drivers, impacts and responses in selected European and US cities. Future Cities Environ. 2016, 2, 9. [Google Scholar] [CrossRef]
- Hu, S.; Niu, Z.; Chen, Y.; Li, L.; Zhang, H. Global wetlands: Potential distribution, wetland loss, and status. Sci. Total Environ. 2017, 586, 319–327. [Google Scholar] [CrossRef] [PubMed]
- Kaplan, S.; Peeters, A.; Erell, E. Predicting air temperature simultaneously for multiple locations in an urban environment: A bottom up approach. Appl. Geogr. 2016, 76, 62–74. [Google Scholar] [CrossRef]
- Martin, K.L.; Hwang, T.; Vose, J.M.; Coulston, J.W.; Wear, D.N.; Miles, B.; Band, L.E. Watershed impacts of climate and land use changes depend on magnitude and land use context. Ecohydrology 2017, 10. [Google Scholar] [CrossRef]
- Smidt, S.J.; Haacker, E.M.K.; Kendall, A.D.; Deines, J.M.; Pei, L.; Cotterman, K.A.; Li, H.; Liu, X.; Basso, B.; Hyndman, D.W. Complex water management in modern agriculture: Trends in the water-energy-food nexus over the High Plains Aquifer. Sci. Total Environ. 2016, 566–567, 988–1001. [Google Scholar] [CrossRef]
- Thompson, S.J.; Johnson, D.H.; Niemuth, N.D.; Ribic, C.A. Avoidance of unconventional oil wells and roads exacerbates habitat loss for grassland birds in the North American great plains. Biol. Conserv. 2015, 192, 82–90. [Google Scholar] [CrossRef]
- Moigne, J.L.; Grubb, T.G.; Milner, B.C. IMAGESEER: NASA IMAGEs for Science, Education, Experimentation and Research. IEEE Geosci. Remote Sens. Mag. 2013, 1, 44–58. [Google Scholar] [CrossRef]
- Dong, J.W.; Kuang, W.H.; Liu, J.Y. Continuous land cover change monitoring in the remote sensing big data era. Sci. China-Earth Sci. 2017, 60, 2223–2224. [Google Scholar] [CrossRef]
- Gong, P.; Wang, J.; Yu, L.; Zhao, Y.C.; Zhao, Y.Y.; Liang, L.; Niu, Z.G.; Huang, X.M.; Fu, H.H.; Liu, S.; et al. Finer resolution observation and monitoring of global land cover: First mapping results with Landsat TM and ETM+ data. Int. J. Remote Sens. 2013, 34, 2607–2654. [Google Scholar] [CrossRef]
- Chen, J.; Chen, J.; Liao, A.; Cao, X.; Chen, L.; Chen, X.; He, C.; Han, G.; Peng, S.; Lu, M.; et al. Global land cover mapping at 30m resolution: A POK-based operational approach. ISPRS J. Photogramm. Remote Sens. 2015, 103, 7–27. [Google Scholar] [CrossRef]
- Zhu, Z.; Woodcock, C.E. Continuous change detection and classification of land cover using all available Landsat data. Remote Sens. Environ. 2014, 144, 152–171. [Google Scholar] [CrossRef]
- Zhu, Z.; Gallant, A.L.; Woodcock, C.E.; Pengra, B.; Olofsson, P.; Loveland, T.R.; Jin, S.; Dahal, D.; Yang, L.; Auch, R.F. Optimizing selection of training and auxiliary data for operational land cover classification for the LCMAP initiative. ISPRS J. Photogramm. Remote Sens. 2016, 122, 206–221. [Google Scholar] [CrossRef]
- Franklin, S.E.; Ahmed, O.S.; Wulder, M.A.; White, J.C.; Hermosilla, T.; Coops, N.C. Large Area Mapping of Annual Land Cover Dynamics Using Multitemporal Change Detection and Classification of Landsat Time Series Data. Can. J. Remote Sens. 2015, 41, 293–314. [Google Scholar] [CrossRef]
- Latifovic, R.; Pouliot, D. Multitemporal land cover mapping for Canada: Methodology and products. Can. J. Remote Sens. 2005, 31, 347–363. [Google Scholar] [CrossRef]
- Sexton, J.O.; Noojipady, P.; Anand, A.; Song, X.P.; McMahon, S.; Huang, C.Q.; Feng, M.; Channan, S.; Townshend, J.R. A model for the propagation of uncertainty from continuous estimates of tree cover to categorical forest cover and change. Remote Sens. Environ. 2015, 156, 418–425. [Google Scholar] [CrossRef]
- Lambin, E.F.; Geist, H.J.; Lepers, E. Dynamics of land-use and land-cover change in tropical regions. Annu. Rev. Environ. Resour. 2003, 28, 205–241. [Google Scholar] [CrossRef]
- Liu, J.Y.; Kuang, W.H.; Zhang, Z.X.; Xu, X.L.; Qin, Y.W.; Ning, J.; Zhou, W.C.; Zhang, S.W.; Li, R.D.; Yan, C.Z.; et al. Spatiotemporal characteristics, patterns, and causes of land-use changes in China since the late 1980s. J. Geogr. Sci. 2014, 24, 195–210. [Google Scholar] [CrossRef]
- Rose, Z.B. The enzymology of 2,3-bisphosphoglycerate. Adv. Enzymol. Relat. Areas Mol. Biol. 1980, 51, 211–253. [Google Scholar] [CrossRef]
- Jin, S.; Homer, C.; Yang, L.; Xian, G.; Fry, J.; Danielson, P.; Townsend, P.A. Automated cloud and shadow detection and filling using two-date Landsat imagery in the USA. Int. J. Remote Sens. 2012, 34, 1540–1560. [Google Scholar] [CrossRef]
- Zhu, Z.; Wang, S.X.; Woodcock, C.E. Improvement and expansion of the Fmask algorithm: Cloud, cloud shadow, and snow detection for Landsats 4-7, 8, and Sentinel 2 images. Remote Sens. Environ. 2015, 159, 269–277. [Google Scholar] [CrossRef]
- Zhu, Z.; Woodcock, C.E. Object-based cloud and cloud shadow detection in Landsat imagery. Remote Sens. Environ. 2012, 118, 83–94. [Google Scholar] [CrossRef]
- Anderson, J.R.; Hardy, E.E.; Roach, J.T.; Witmer, R.E. A Land Use and Land Cover Classification System for Use with Remote Sensor Data; US Government Printing Office: Washington, DC, USA, 1976; Volume 964.
- Homer, C.; Huang, C.Q.; Yang, L.M.; Wylie, B.; Coan, M. Development of a 2001 National Land-Cover Database for the United States. Photogramm. Eng. Remote Sens. 2004, 70, 829–840. [Google Scholar] [CrossRef]
- Nussbaum, S.; Menz, G. eCognition Image Analysis Software. In Object-Based Image Analysis and Treaty Verification; Springer: Dordrecht, The Netherlands, 2008; pp. 29–39. [Google Scholar]
- Jin, S.M.; Yang, L.M.; Danielson, P.; Homer, C.; Fry, J.; Xian, G. A comprehensive change detection method for updating the National Land Cover Database to circa 2011. Remote Sens. Environ. 2013, 132, 159–175. [Google Scholar] [CrossRef]
- Key, C.H.; Benson, N.C. Landscape Assessment: Ground Measure of Severity, the Composite Burn Index; and Remote Sensing of Severity, the Normalized Burn Ratio; RMRS-GTR-164-CD: Ogden, UT, USA, 2006. [Google Scholar]
- García, M.J.L.; Caselles, V. Mapping burns and natural reforestation using thematic Mapper data. Geocarto Int. 2008, 6, 31–37. [Google Scholar] [CrossRef]
- Rigge, M.B.; Gass, L.; Homer, C.G.; Xian, G.Z. Methods for Converting Continuous Shrubland Ecosystem Component Values to Thematic National Land Cover Database Classes; No 2017-1119; US Geological Survey: Reston, VA, USA, 2017; p. 18. [Google Scholar]
- Quinlan, J.R. C4.5: Programs for Machine Learning; Morgan Kaufmann Publishers Inc.: Burlington, MA, USA, 1993; p. 302. [Google Scholar]
- Leo Breiman, J.F.; Charles, J.; Stone, R.A. Classification and Regression Trees; Wadsworth International Group: Camden, NJ, USA, 1984; Volume 37, pp. 237–251. [Google Scholar]
- Li, C.C.; Wang, J.; Wang, L.; Hu, L.Y.; Gong, P. Comparison of Classification Algorithms and Training Sample Sizes in Urban Land Classification with Landsat Thematic Mapper Imagery. Remote Sens. 2014, 6, 964–983. [Google Scholar] [CrossRef]
- Walters, S.P.; Schneider, N.J.; Guthrie, J.D. Geospatial Multi-Agency Coordination (GeoMAC) Wildland Fire Perimeters, 2008; No 612; US Geological Survey: Reston, VA, USA, 2011. [Google Scholar]
- Wickham, J.; Stehman, S.V.; Gass, L.; Dewitz, J.A.; Sorenson, D.G.; Granneman, B.J.; Poss, R.V.; Baer, L.A. Thematic accuracy assessment of the 2011 National Land Cover Database (NLCD). Remote Sens. Environ. 2017, 191, 328–341. [Google Scholar] [CrossRef]
- Roy, D.P.; Ju, J.C.; Kline, K.; Scaramuzza, P.L.; Kovalskyy, V.; Hansen, M.; Loveland, T.R.; Vermote, E.; Zhang, C.S. Web-enabled Landsat Data (WELD): Landsat ETM plus composited mosaics of the conterminous United States. Remote Sens. Environ. 2010, 114, 35–49. [Google Scholar] [CrossRef]
- Zhu, Z.; Woodcock, C.E.; Holden, C.; Yang, Z.Q. Generating synthetic Landsat images based on all available Landsat data: Predicting Landsat surface reflectance at any given time. Remote Sens. Environ. 2015, 162, 67–83. [Google Scholar] [CrossRef]
- Brown, J.F.; Loveland, T.R.; Merchant, J.W.; Reed, B.C.; Ohlen, D.O. Using Multisource Data in Global Land-Cover Characterization—Concepts, Requirements, and Methods. Photogramm. Eng. Remote Sens. 1993, 59, 977–987. [Google Scholar]
- Khatami, R.; Mountrakis, G.; Stehman, S.V. A meta-analysis of remote sensing research on supervised pixel-based land-cover image classification processes: General guidelines for practitioners and future research. Remote Sens. Environ. 2016, 177, 89–100. [Google Scholar] [CrossRef]
- Srinivasan, A.; Richards, J.A. Knowledge-based techniques for multi-source classification. Int. J. Remote Sens. 1990, 11, 505–525. [Google Scholar] [CrossRef]
- Vogelmann, J.; Sohl, T.; Howard, S. Regional characterization of land cover using multiple sources of data. Photogramm. Eng. Remote Sens. 1998, 64, 45–57. [Google Scholar]
- Mellor, A.; Boukir, S.; Haywood, A.; Jones, S. Exploring issues of training data imbalance and mislabelling on random forest performance for large area land cover classification using the ensemble margin. ISPRS J. Photogramm. Remote Sens. 2015, 105, 155–168. [Google Scholar] [CrossRef]
- Millard, K.; Richardson, M. On the Importance of Training Data Sample Selection in Random Forest Image Classification: A Case Study in Peatland Ecosystem Mapping. Remote Sens. 2015, 7, 8489–8515. [Google Scholar] [CrossRef]
- Ban, Y.F.; Gong, P.; Gini, C. Global land cover mapping using Earth observation satellite data: Recent progresses and challenges. ISPRS J. Photogramm. Remote Sens. 2015, 103, 1–6. [Google Scholar] [CrossRef]
- Gomez, C.; White, J.C.; Wulder, M.A. Optical remotely sensed time series data for land cover classification: A review. ISPRS J. Photogramm. Remote Sens. 2016, 116, 55–72. [Google Scholar] [CrossRef]
- Kennedy, R.E.; Andrefouet, S.; Cohen, W.B.; Gomez, C.; Griffiths, P.; Hais, M.; Healey, S.P.; Helmer, E.H.; Hostert, P.; Lyons, M.B.; et al. Bringing an ecological view of change to Landsat-based remote sensing. Front. Ecol. Environ. 2014, 12, 339–346. [Google Scholar] [CrossRef]
- Mueller, H.; Rufin, P.; Griffiths, P.; Siqueira, A.J.B.; Hostert, P. Mining dense Landsat time series for separating cropland and pasture in a heterogeneous Brazilian savanna landscape. Remote Sens. Environ. 2015, 156, 490–499. [Google Scholar] [CrossRef]
- Zhu, Z. Change detection using landsat time series: A review of frequencies, preprocessing, algorithms, and applications. ISPRS J. Photogramm. Remote Sens. 2017, 130, 370–384. [Google Scholar] [CrossRef]
- Sexton, J.O.; Urban, D.L.; Donohue, M.J.; Song, C.H. Long-term land cover dynamics by multi-temporal classification across the Landsat-5 record. Remote Sens. Environ. 2013, 128, 246–258. [Google Scholar] [CrossRef]











| Prepared Ancillary Data | Data Source | Preparation |
|---|---|---|
| NLCD legacy data: NLCD 2001, 2006, 2011 | https://www.mrlc.gov/ | updated road network data incorporated into NLCD |
| National Agricultural Statistics Service (NASS) Cropland Data Layer (CDL) 2016 | https://www.nass.usda.gov/ | Crosswalked into NLCD classes |
| NASS Cultivated layer 2009–2015 | https://www.nass.usda.gov/ | Combined 2009–2013, 2011–2015 NASS Cultivated layer to extend the time period |
| National Wetland Inventory (NWI) | https://www.fws.gov/ | Crosswalked NWI into NLCD classes |
| Hydric Soil | https://www.nrcs.usda.gov/ | Mosaicked tiles into a national map |
| Wetland Potential Index (WPI) | Created in house (USGS NLCD) The index has already been adopted for LCMAP (Zhu et al., 2016) | A 7-ranking class of wetland potential created by using the convergence of evidence from NWI, Hydric Soil, and NLCD 2011. |
| Vegetation Change Tracker (VCT) from 1984 to 2010 | https://www.landfire.gov/ | Mosaicked tiles into a national map and converted it into a disturbance-year map at 2–3-year intervals. |
| Existing Vegetation Type (EVT) 2001 | https://www.landfire.gov/ | Crosswalked into Anderson level I and climax-class like classes |
| Shrub crosswalk | Created in house (by USGS NLCD Shrub project) https://www.mrlc.gov/ | Developed models to crosswalk percentage shrub, herbaceous, barren, and other components from Shrub project products into NLCD classes (shrub, herbaceous, barren) |
| Fire from 1984 to 2016 (1) Fire_year_oldest (2) Fire_year_latest (3) Fire_intensity_oldest (4) Fire_intensity_latest (5) Fire_frequency | https://www.mtbs.gov/ https://www.geomac.gov/ | Developed models to integrate each-year fire from 1984 to 2014 from MTBS, and 2014–2016 fire from GeoMAC to produce five ancillary data related with fire year and severity |
| Fire_recovery_zone | Created in house (by USGS NLCD Shrub project) | Created a CONUS map with four fire zones with different vegetation recovery rates according to precipitation, ecoregion, and DEM |
| Fire_recovery_forest_zone | Created in house (USGS NLCD) | Created a map for the western U.S. with ten zones with different recovery rates for forest after fire according to assessment and opinions from experts |
| Digital Elevation Model (DEM) and derivatives (aspect, cti, slope) | https://nationalmap.gov/ | Removed some artifacts from DEM and calculated derivatives from smoothed DEM |
| Wetland_boundaries | Created in house (USGS NLCD) | Created a CONUS map with 6 wetland zones which characterize different kind of wetland change dynamics according to expert knowledge |
| Shrub_boundary | Created in house (USGS NLCD) | Created a CONUS map with two zones which roughly separate CONUS into west shrub and east forest regions according to expert knowledge |
| Sage_dominated_region | Created in house (by USGS NLCD Shrub project) | Created a map that indicates the area where sage shrub likely dominates according to expert knowledge |
| Percent Imperviousness maps of 2001, 2006, 2011, and 2016 | https://www.mrlc.gov/ | Created by independent NLCD urban mapping efforts to provide developed classes and changes over time |
| Reference | ||||||||||||||||||
|---|---|---|---|---|---|---|---|---|---|---|---|---|---|---|---|---|---|---|
| 11 | 21 | 22 | 23 | 24 | 41 | 42 | 43 | 52 | 71 | 81 | 82 | 90 | 95 | Total | User (%) | Auser (%) | ||
| Map | 11 | 61 | 0 | 0 | 0 | 0 | 0 | 0 | 0 | 7 | 0 | 0 | 0 | 0 | 7 | 75 | 81.3 | 100.0 |
| 21 | 0 | 56 | 7 | 0 | 0 | 7 | 0 | 0 | 0 | 7 | 0 | 7 | 0 | 0 | 84 | 66.7 | 75.0 | |
| 22 | 0 | 21 | 0 | 7 | 0 | 0 | 0 | 0 | 0 | 0 | 0 | 0 | 0 | 0 | 28 | 0.0 | 50.0 | |
| 23 | 0 | 0 | 0 | 0 | 7 | 0 | 0 | 0 | 0 | 0 | 0 | 0 | 0 | 0 | 7 | 0.0 | 0.0 | |
| 24 | 0 | 0 | 0 | 0 | 7 | 0 | 0 | 0 | 0 | 0 | 0 | 0 | 0 | 0 | 7 | 100.0 | 100.0 | |
| 41 | 0 | 0 | 0 | 0 | 0 | 32 | 12 | 25 | 7 | 0 | 0 | 0 | 0 | 0 | 76 | 42.1 | 61.8 | |
| 42 | 0 | 0 | 0 | 0 | 0 | 1 | 323 | 15 | 39 | 3 | 0 | 0 | 0 | 0 | 381 | 84.8 | 89.2 | |
| 43 | 0 | 0 | 0 | 0 | 0 | 14 | 12 | 21 | 0 | 0 | 0 | 0 | 0 | 0 | 47 | 44.7 | 74.5 | |
| 52 | 0 | 7 | 0 | 0 | 0 | 4 | 41 | 3 | 430 | 41 | 0 | 0 | 0 | 0 | 526 | 81.7 | 90.1 | |
| 71 | 0 | 0 | 0 | 0 | 0 | 5 | 6 | 0 | 141 | 119 | 4 | 0 | 0 | 0 | 275 | 43.3 | 59.3 | |
| 81 | 0 | 0 | 0 | 0 | 0 | 15 | 0 | 0 | 0 | 44 | 138 | 19 | 0 | 7 | 223 | 61.9 | 76.2 | |
| 82 | 2 | 8 | 0 | 0 | 0 | 0 | 0 | 0 | 7 | 4 | 10 | 356 | 0 | 21 | 408 | 87.3 | 95.1 | |
| 90 | 7 | 0 | 0 | 0 | 0 | 0 | 2 | 0 | 3 | 9 | 0 | 0 | 21 | 7 | 49 | 42.9 | 57.1 | |
| 95 | 2 | 0 | 0 | 0 | 0 | 0 | 0 | 0 | 0 | 7 | 7 | 10 | 7 | 21 | 54 | 38.9 | 61.1 | |
| Total | 72 | 92 | 7 | 7 | 14 | 78 | 396 | 64 | 634 | 234 | 159 | 392 | 28 | 63 | 2240 | |||
| Prod (%) | 84.7 | 60.9 | 0.0 | 0.0 | 50.0 | 41.0 | 81.6 | 32.8 | 67.8 | 50.9 | 86.8 | 90.8 | 75.0 | 33.3 | 70.8 | |||
| Aprod (%) | 89.3 | 88.7 | 66.7 | 0.0 | 50.0 | 70.1 | 87.4 | 54.7 | 77.6 | 67.1 | 95.5 | 93.7 | 80.0 | 78.6 | 82.0 | |||
| Reference | |||||||||||
|---|---|---|---|---|---|---|---|---|---|---|---|
| 10 | 20 | 40 | 50 | 70 | 80 | 90 | Total | User (%) | Auser (%) | ||
| Map | 10 | 61 | 0 | 0 | 7 | 0 | 0 | 7 | 75 | 81.3 | 100.0 |
| 20 | 0 | 105 | 7 | 0 | 7 | 7 | 0 | 126 | 83.3 | 88.9 | |
| 40 | 0 | 0 | 455 | 46 | 3 | 0 | 0 | 504 | 90.3 | 93.9 | |
| 50 | 0 | 7 | 48 | 430 | 41 | 0 | 0 | 526 | 81.7 | 90.1 | |
| 70 | 0 | 0 | 11 | 141 | 119 | 4 | 0 | 275 | 43.3 | 59.3 | |
| 80 | 2 | 8 | 15 | 7 | 48 | 523 | 28 | 631 | 82.9 | 91.0 | |
| 90 | 9 | 0 | 2 | 3 | 16 | 17 | 56 | 103 | 54.4 | 66.0 | |
| Total | 72 | 120 | 538 | 634 | 234 | 551 | 91 | 2240 | |||
| Prod (%) | 84.7 | 87.5 | 84.6 | 67.8 | 50.9 | 94.9 | 61.5 | 78.1 | |||
| Aprod (%) | 89.3 | 99.1 | 91.0 | 77.6 | 67.1 | 97.0 | 88.3 | 86.6 | |||
| Reference | ||||||
|---|---|---|---|---|---|---|
| No Change/Transition | Change/Transition | Total | User (%) | Auser (%) | ||
| Map | No change/transition | 1802 | 40 | 1842 | 97.8 | 99.2 |
| Change/transition | 56 | 22 | 78 | 28.2 | 38.5 | |
| Total | 1858 | 62 | 1920 | |||
| Prod (%) | 97.0 | 35.5 | 95.0 | |||
| Aprod (%) | 97.4 | 66.7 | 96.7 | |||
© 2019 by the authors. Licensee MDPI, Basel, Switzerland. This article is an open access article distributed under the terms and conditions of the Creative Commons Attribution (CC BY) license (http://creativecommons.org/licenses/by/4.0/).
Share and Cite
Jin, S.; Homer, C.; Yang, L.; Danielson, P.; Dewitz, J.; Li, C.; Zhu, Z.; Xian, G.; Howard, D. Overall Methodology Design for the United States National Land Cover Database 2016 Products. Remote Sens. 2019, 11, 2971. https://doi.org/10.3390/rs11242971
Jin S, Homer C, Yang L, Danielson P, Dewitz J, Li C, Zhu Z, Xian G, Howard D. Overall Methodology Design for the United States National Land Cover Database 2016 Products. Remote Sensing. 2019; 11(24):2971. https://doi.org/10.3390/rs11242971
Chicago/Turabian StyleJin, Suming, Collin Homer, Limin Yang, Patrick Danielson, Jon Dewitz, Congcong Li, Zhe Zhu, George Xian, and Danny Howard. 2019. "Overall Methodology Design for the United States National Land Cover Database 2016 Products" Remote Sensing 11, no. 24: 2971. https://doi.org/10.3390/rs11242971
APA StyleJin, S., Homer, C., Yang, L., Danielson, P., Dewitz, J., Li, C., Zhu, Z., Xian, G., & Howard, D. (2019). Overall Methodology Design for the United States National Land Cover Database 2016 Products. Remote Sensing, 11(24), 2971. https://doi.org/10.3390/rs11242971

