Abstract
The paper presents the results of theoretical discussions and research findings in the field of designing sustainable business models that support the creation of value at various stages of the business life cycle. The paper presents selected findings of extensive research into the business models of Polish companies listed on the Warsaw Stock Exchange. Companies which are at various stages of development should build and adapt their business models in order to maintain the ability to create value for stakeholders. Characteristics of business models at the early stages of development are different than at mature stages. The paper highlights the differences in business models in the context of the life cycle of companies and sustainability criteria. The paper presents research findings which show that the company’s development can be seen from the point of view of the business model. Research on business models concentrated on identifying the key attributes and the configuration of the business models appropriate for the early stage of development as well as the maturity stage. It was found that the business models of companies at an early stage of the development of companies listed on the Warsaw Stock Exchange are oriented primarily to how the company shapes, delivers, and captures value from the market in order to generate profits for shareholders and increase the value of the company, while the business models of mature companies include the intentions of management used to balance objectives with respect to different groups of stakeholders, and to carefully formulate and implement business objectives with particular attention paid to preserving the sustainability of the business. The assessment of business models from the point of view of the life cycle proves that managers change their approach to configuring business models over time; at some point, they include management intentions aimed at a broader range of goals than merely generating profits. At the early stage, it is important to adapt the business model to the ability to create value for shareholders by actively searching for the optimal configuration of the business model. Here a component approach to making rapid changes in the structure of the business model is essential. The business model of mature companies is based on assumptions ensuring the long-term viability of the business and is holistic in nature. When the company moves from the stage of early development to the maturity stage, business models change in such a way that the assumptions of the Triple Bottom Line concept become increasingly important, as expressed in the joint implementation of Corporate Social Responsibility and Value-Based Management assumptions. At the early stage of development, the business model strengthens the need to create value for shareholders and is not as dependent on strong partnerships with a large number of stakeholders. At the maturity stage, it is important to balance the objectives of all stakeholders and to build long-term relationships with them. As regards relationships with the environment, business models at these two stages are different. The paper presents research on the business models of companies at their early stage of development as well as mature companies, taking into consideration the assumptions of the Sustainable Business Model.
1. Introduction
Conducting business in the conditions of the economic crisis has given rise to a new perspective on the decision-making processes taking place in companies. Companies' ability to manage business continuity, including their abilities related to strategic revival or restructuring, is acquiring special significance which should contribute to ensuring the continued creation of company value. This is important in that the management mechanisms of the capital market are significantly influenced by changes in the macro-environment occurring at the same time, forces of sectoral determinants and internal decision-making processes in companies. One of the key strategic factors affecting these processes is to have the appropriate competencies related to company life cycle management using efficient business models. These models, which define and take advantage of the company’s potential to compete, shape the image of the company in the market and are a source of competitive advantage which the company has and renews cyclically. It should be noted that, as [1] (p. 174) writes, a business model concept is based on economic sciences and paradigms related to conducting business. This insight allows a researcher to expand the scope of research into issues related to the active conduct of modern business. The authors hypothesize that the achievement of success by a company and its ability to build company value over a long period of time depends on having an efficient business model in each period of business activity using sustainability criteria. This model should be appropriate for the present market conditions and should allow the company to adjust to ever-changing needs by managing its configuration in such a way that the interfaces between its components provide a platform for the dynamic development and growth of the company at each stage of its operation.
The purpose of the paper is to present the research findings and discussions in the field of designing business models that contribute to the creation of value at various stages of the business life cycle, and indicates that a business model at the maturity stage of development has the characteristics of sustainability. The paper presents selected theoretical aspects and the findings of extensive research into the business models of companies listed on the Warsaw Stock Exchange, as published in works by M. Jabłoński [2] and A. Jabłoński [3]. The studies described in these publications have been selectively chosen for the purpose of this paper, as well as combined and interpreted in such a way as to cover all the stages of a company’s life cycle. The same applies to studies and analyses and how they take into account the business models of both companies at the early stage of development and mature companies. Based on the data, the paper presents reflections on and analyses of business models in the life cycle in the context of business model development which fulfills the objectives of the sustainability concept. The managers of companies at the early stage of development focus their attention on designing, delivering scalability and dynamically adjusting the business model used. Conversely, in mature companies they significantly expand the understanding of the business model, adding management intentions to its attributes, based on balancing the interests of different groups of stakeholders and the coherent and coordinated use of assumptions of the Value-Based Management and Corporate Social Responsibility concepts, leading to the creation of the Sustainable Business Model. Business models examined by means of the criterion of the life cycle change due to the growing needs of stakeholders over time. As these needs and expectations are the greatest in the case of mature companies, it is therefore justifiable to create a category of a business model based on sustainability. The methodological objectives of the paper are based on the theory of a systems approach by L. von Bertalanffy [4], K.E. Boulding [5], R.L. Ackoff [6] and the approach of Resource Based View, Rumelt [7], E. T. Penrose [8], J. Barney [9,10,11], R. Amit, P., M. A. Peteraf [12], B. Wernerfelt 1984 [13], M. J. Dollinger [14], C. K. Prahalad and G. Hamel [15] (p. 81). The systems approach and resource-based view are suitable for the assessment of business models and company management in terms of the life cycle, as they take into account the pooling of resources in a relatively firm and unified whole. The business model is a system consisting of the fitting configuration of resources appropriate for a given situation.
This paper is structured as follows. After discussing the sustainability concept as a new way of understanding business sustainability (Section 2), business models are discussed in terms of the life cycle (Section 3). The literature on issues related to the life cycle and its reference to the concept of business models has been reviewed. Section 4 deals with the design of business models at the early stage of development, while Section 5 presents the design of business models at the maturity stage of development. These approaches to designing business models are slightly different as are the assumptions on which they are based. The research methodology is presented in Section 6, as well as the scope of research, research subjects, and hypotheses for both companies at the early stage of development and mature companies. The research findings are presented in Section 7 and Section 8. The discussion is presented in Section 9. The conclusion in Section 10 summarizes the core findings of the paper and the core results of the analysis.
2. A Sustainable Business Model as a New Way of Ensuring Business Sustainability
The core premise underlying the concept of sustainability is related to the philosophy of the Triple Bottom Line [16] which increases the chances of survival in various conditions. Business model sustainability is now one of the key determinants of doing business. T. Dyllick and K. Muff define the evolution of sustainability according to three levels of Business Sustainability, the development of which is presented in Figure 1.
Figure 1.
Business Sustainability: Typology with key characteristics and changes [17].
Figure 1 shows the evolution of the business sustainability concept, assuming that the formula of “Business Sustainability 3.0” is currently being developed, where the idea is action based on value creation by supplying goods and the organization’s openness to the external environment. Different models, approaches and concepts presented in the literature make the concept of sustainability ambiguous and difficult to interpret. On the one hand, it mentions ensuring business sustainability, and on the other hand, a multidimensional look at the organization considering the interests of various groups of stakeholders. W. Stubbs and C. Cocklin express the view that, in relation to sustainable enterprise, the company should aim to generate income. Profits are used to pursue sustainable goals, as well as the mission and vision based on achieving social and economic objectives and financial performance [18].
S. Schaltegger and R. Burritt highlight the ambiguous impact of social and environmental attitudes on a company’s financial performance, giving examples in which such attitudes have no effect on the economic success of the company [19].
T. Dyllick and K. Hockerts present a model based on the concept of corporate sustainability (balancing and integrating the company’s activities) mapped in the form of a triangle. In the three corners of the triangle the focus is, respectively, on the business case, natural case and societal case [20]. W. McDonough and M. Braungart present the model of corporate sustainability in the form of a fractal triangle with ecology-ecology, equity-equity and economy-economy in its corners [21].
F. Boons and F. Lüdeke-Freund focus on linking the sustainability concept with innovation. In their opinion, the sustained success of an organization depends on innovation. Rules determining the functioning of a sustainable business model should be based on creating technological innovation that can create new markets after being commercialized [22].
The relationship between the concept of CSR (Corporate Social Responsibility) and financial management is highlighted by Archie B. Carroll and Kareem M. Shabana, who believe that generally, based on the review of practical business examples, CSR has a positive effect on company performance [23].
S. Schaltegger and R. Burritt show that applying the principles of corporate social responsibility and sustainability management uses the same assumptions, based on the integration of social, economic and environmental aspects [24].
Frank Boons, Carlos Montalvo, Jaco Quist, Marcus Wagner believe that sustainable business models should be supported by government agencies through appropriate policies. Companies and government should work together to create innovations implemented in sustainable business models [25].
A business case for sustainability according to S. Schaltegger, F. Lüdeke-Freund and E.G. Hansen is the interpretation which indicates that the key aspect differentiating classic business solutions between cases based on sustainability is a primary objective and incorporating smart solutions based on environmental and social factors affecting the economic success of the company into the business model [26]. J.G. York defines three conditions that guide the investors when they invest in sustainable business, namely the required increase in ROIC (Return on Invested Capital), the minimum value of the WACC (Weighted Average Cost of Capital) and an increase in the availability of capital. This approach is cost-effective and usable for startups [27].
S. Schaltegger, E. Hansen, and F. Lüdeke-Freund define a business model for sustainability as one which helps in describing, analyzing, managing, and communicating (i) a company’s sustainable value proposition to its customers, and all other stakeholders; (ii) how it creates and delivers this value; (iii) and how it captures economic value while maintaining or regenerating natural, social, and economic capital beyond its organizational boundaries [28].
Nikolay Dentchev, Rupert Baumgartner, Hans Dieleman, Lara Johannsdottir, Jan Jonker, Timo Nyberg, Romana Rauter, Michele Rosano, Yulia Snihur, Xingfu Tang, and Bart van Hoof solicit inputs on the variety of organizational settings which support the implementation of sustainable business models.
- –
- Do organizational and legal structures matter for the development of sustainable business models? If so, how does that help or hinder utilization of the new models?
- –
- What are the drivers for profit-dominated organizations to engage in implementing sustainable business models?
- –
- How does intrapreneurship impact the implementation of sustainable business models in multinationals?
- –
- What is the role of the service sector in implementing sustainable business models, in addition to manufacturing or other types of industries?
- –
- Are there conflicts of co-existence among multinational companies which are using sustainable and conventional business models?
- –
- What are the dynamics of sustainable business model implementation in non-profit organizations and government-controlled organizations [29]?
N.M.P. Bocken, S.W. Short, P. Rana, and S. Evans believe that business model innovations for sustainability stand out from other concepts due to the fact that innovations based on reducing the adverse effects on the environment make it possible to effectively capture value from the market and increase the economic value of the company. At the same time, the product offer also changes [30].
Each approach indicates how interdisciplinary a sustainable business model concept is and how many interpretations it has. It is interesting to examine a sustainable business model from the point of view of the life cycle.
3. The Life Cycle of Business Models
The relevant literature proposes various definitions of business models. This concept is interpreted from different points of view. For example, according to R. Amit and C. Zott, “A business model describes the structure of transaction governance designed in such a way that value is created and all business opportunities are taken advantage of” [31] (p. 511).
The definition by R. Casadesus-Masanell and J.E. Ricart is based on identifying business logic in the context of creating value for stakeholders [32] (p. 196).
As far as preserving the continuity of the business in the long term is concerned, the definition of the business model was presented by B. Demil and X. Lecocq, who say that “a business model defines how the organization operates to ensure its stability” [33] (p. 231). An interesting definition has been presented by B. Mahadevan, who says that a business model is the unique configuration of three streams, namely a stream associated with customer service and cooperation with partners, a revenue stream, and a logistical stream [34] (p. 59).
D.J. Teece bases his definition on converting payments into profits [1] (p. 173).
An approach to business models based on the concept of innovation is presented by H. Chesbrough, who claims, based on joint works with R. Rosenbloom, that it is crucial for a business model to rely on assumptions resulting from presenting a value proposition, identifying market segments, designing the structure of the value chain, looking at the means of generating revenue, evaluating the cost structure, as well as describing the company’s position in the value network. All this must be supported by an adequate competitive strategy [35] (p. 355).
E. Fielt highlights the description of business operation logic in terms of capturing value from the market [36] (pp. 91–92).
There are many definitions and approaches to business models and there is still no consensus on a universal definition. They are examined in terms of the essence of their definition, the use and the configuration of components. The proposed definition of the business model concept is interdisciplinary in its nature. They prove the broad extent to which the definitions of business models are examined in relation to many areas and perspectives. Some authors focus their attention on the strategic character of delivering value to a customer, others on the results such as profit, and still others on social aspects. The definitions presented emphasize other factors that distinguish them from one another. Undoubtedly, however, all of them focus on the logic of doing business, and thus on the assumptions on which the company has based its business. The distinct characteristics of various approaches to the issue discussed result from showing other features which can ensure the company’s success. Life cycle is an important issue in terms of examining business models.
The issue of a company’s life cycle is generally widely recognized in the literature. Authors who have contributed to the development of this issue include Chandler (1962) [37], Patton (1959) [38], Levitt (1965) [39], Cox (1967) [40], Churchill and Lewis (1983), Greiner (1972) [41,42], Hofer (1975) [43], Scott and Bruce (1987) [44], Quinn and Cameron (1983) [45], and Parnell and Carraher (2003) [46]. According to Levitt (1965) and Cox (1967), different strategies are adopted at different stages of the product life cycle. Thietart and Vivas (1984) [47] argue that strategies depend not only on the stage of the life cycle, but are affected by the company’s strategic logic. In addition, the success of the strategy seems to be dependent on the sector and characteristics of the external environment.
In terms of the examination of the life cycle of companies in the context of the organization, from the point of view of business models, a cognitive gap can be observed in this area. To date, the issue of the life cycle of companies in terms of business model attributes and increasing the value of the company has not been widely discussed. The business model as an ontological being may also be examined from the point of view of the life cycle.
The authors highlight the research gap in existing studies, e.g., on strategic factors and interrelations, and derive their research questions. There is a significant research gap in management sciences in the scope of business models in the context of the life cycle, particularly in relation to the companies listed on the stock exchange applying the principles of sustainability.
As regards research into the life cycle of business models, D.R.A. Schallmo and L. Brecht show the relationship between the length of the life cycle and the application of corporate social responsibility principles, which, in a sense, is linked with the concept of sustainability. The authors suggest that the application of corporate social responsibility principles contributes to business model sustainability. These principles lengthen the life cycle of the business model [48].
Further research was done by M. de Reuver, H. Bouwman and I. MacInnes, who examined which types of external factors are most important from the point of view of the business model life cycle. They argue that, on the basis of 45 case studies from various sectors of the economy, the most important drivers of business model dynamics are technological factors. This is particularly important in the case of startups, where technological attributes should be supported by market needs, while for large companies this relationship is less important. External factors must be taken into account when designing the business model in various stages of development but also when modifying it [49].
As far as the business model at an early stage of development is concerned, some characteristics can be observed. A business model at an early stage of its development is shaped in the context of applying the effective configuration of components that constitute it, and which are conducive to the creation of value. A business model should be supported by the attributes related to the quality of the management team. This is particularly important as regards the quality of the management of companies at an early stage of their development. B. M. Martins Rodríguez [50] (p. 129) identifies a need to separate two key areas, namely the business model and the characteristics related to the top management team. A startup can succeed only if managers have high competencies and operational capabilities in terms of creating value.
A business model goes through the distinct stages of the idea, development and commercialization. Its shape is different from what it will be in the future, when, in order to maintain continuity of business, a company will need to use different methods and management concepts appropriate to the level of organizational development. The companies that are at an early stage of development and their business models should be geared to survival. However, the planning horizon in these companies is shorter due to a number of uncertainties. Young companies focus mainly on finding a viable, scalable and effective business model, which will allow the company to capture market value. Changes in such models as regards the company’s configuration can happen very quickly—companies modify their business models throughout the life cycle. Survival is a goal for both young and mature companies, at which point stakeholders will play a greater role, expecting the distribution of the value produced. The final form of the business model will be based on balancing various areas of activity in the form of constructive comparison, which may be referred to as a sustainable business model. The concept of sustainability is understood as durability; sustainability is a relatively new concept not yet fully explored. W. M. Grudzewski, I.K. Hejduk, A. Sankowska, and M. Wańtuchowicz define sustainability as the company’s ability to continuously learn, adapt and develop, revitalize, reconstruct and reorient to maintain a lasting and distinctive position in the market by offering buyers above-average value today and in the future (consistent with the paradigm of innovative growth) through organic variation constituting business models, and arising from the creation of new opportunities, objectives and responses to them, while balancing the interests of different groups [51] (p. 27). C. Kidd believes that the concept of sustainability derives from a broader look at this issue, in relation to balancing the influence of various political, social and scientific groups in time [52]. This means that there is a close correlation between the stability of the business and sustainable stakeholder relationship management. G. Svenson, G. Wood, and M. Callaghan also argue that a fundamental aspect of sustainability occurs when company expectations and ideas of the market and society affect the prevailing opinions of what can and cannot be done in sustainable business practice. In turn, stakeholders and their expectations help to answer this question [53] (p. 338). Relationships with stakeholders determine the shape and nature of the principles of sustainability in business. An interesting sustainable business model based on an original SMART concept (sustainability modeling and reporting system) has been developed by M. Daud Ahmed and D. Sundaram [54] (pp. 611–624). In this model, they defined the sustainability roadmap (sustainable business transformation roadmap) in which the key elements consist of design, transformation, monitoring and control, discovery, science and strategy. M. Yunus, B. Moingeon, and L. Lehmann-Ortega define the concept of a social business model, which can also be a sustainable business model, and have developed the foundations of building a social business model consisting of two areas also common to innovative models and areas specific to social models. They show similarities with conventional and innovative business models which include:
- –
- the challenges of conventional knowledge and basic assumptions,
- –
- the discovery of complementary business partners,
- –
- undertakings in improving process experiments.
As regards the specific assumptions relevant to social business models, they show features such as:
- –
- Encouraging social orientation in terms of profit for shareholders,
- –
- Clear, specific objectives for profit for society.
The approaches presented show the essence of the sustainability concept and direct its attention to the continuous ability of the company to remain in the market when the condition of this goal is to have an effective business model at every stage of the life cycle. It should be largely oriented to social objectives without losing the features of a company focused on generating profit. The time taken from the stage of business model development to the achievement of a state characterized by features of a sustainable business model will depend on the particular character of the company, the sector which it operates in, and market volatility. Based on observations of the phenomena occurring in the economy, it can be said that this time grows ever shorter. The ability to understand the cycle designed in such a way allows managers to quickly detect weaknesses in the business model and adjust its configuration to ensure the constant ability to create value, at the beginning mostly only for shareholders, and later also for other stakeholders by adapting it to the expected value. It is possible that, at the initial stage of company development, a business model that has the features of a sustainable business model is built. However, it rarely happens in a free market economy. In its initial stage of development, the company focuses primarily on investing and multiplying profits for further expansion and development. At a later stage of development, the company can share what was gained in previous years. Figure 2 shows the change in the business model in the life cycle of the company. A business model at an early stage of development will be characterized by features other than a business model in its maturity stage of development. To ensure their usefulness and verify their effectiveness, different management methods and techniques will be used.
Figure 2.
Change in the business model in the company life cycle [55].
Analyzing the approaches to and definitions of business models described in the literature, the authors adopt the approach by Ch. Zott and R. Amit in their reflections on further research. Their proposal is based on the fact that a business model is a package of specific actions performed in order to meet the needs of the market, in particular involving partnerships centered on the focal company and its partners [56]. The proposed approach requires a focus on how the business is conducted, on how value is created for all business participants and on identifying partners that can assist in performing actions important from the point of view of the business model. It is a holistic approach [57]. After analyzing the literature, the definition of a sustainable business model in the life cycle has been presented. A business model evolves during the life cycle of the company. In the authors’ opinion, a sustainable business model in the life cycle is a business model that is capable of evolution throughout the life cycle, assuming an incremental increase in the value of the company when the principles of Corporate Social Responsibility and Value-Based Management are adhered to.
4. The Design of Business Models at the Early Stage of Development
Companies are increasingly competing not only on products and/or services, their quality or price, but on business models as well. A company with a profitable business model achieves higher market capitalization, is attractive to investors and stakeholders, and consequently has more market opportunities. Company value depends on the attractiveness of its business model and the skills to introduce dynamic changes therein, resulting from the needs of the environment. The proposed approach to the design of strategies and business models aimed at creating value is related to the configuration of the business model. This means a set of business model components that shape its whole, characterizing the essence of this model. The word “configuration” is used as business models can be altered by modifying their components, and even in some cases totally reconfigured. In this approach, the ontological essence is not so much the business model as this configuration. Dynamics of a business model means its ability to change, which leads to a higher company value than before the change, by using a different configuration of business model components. Issues pertaining to the level of technology, processes and strategies should be included in a measuring system used to monitor the process of creating value. Designing business models requires the ability to respond to any signals forecasting changes in the external and internal environment of the company; managers not taking them into consideration in the decision-making process can lead to economic losses. The business model constantly reacts to corporate strategy. The concept of strategy geometry developed by R.W. Keidal fulfills these expectations, making a clear distinction between elements of the complexity of formulating strategies in the context of the factors that influence them [58] (p. 6). Changing the business model can be natural (resulting from the company’s flexibility in adapting to changes in its environment—a company changes when the business environment changes) or forced. Forced changes are often restructuring in their nature [59] (p. 36). This approach to management processes requires the implementation of a results-oriented organizational culture. Therefore, in the process of modifying business models quickly, it is essential to implement the concept of Strategic Performance Management. The assumptions of the concept have been presented by A. de Waal, who says that this is a process that requires company managers to regularly verify the mission, strategy and goals. As a result, these goals are measurable using key success factors and performance indicators to maintain the determined direction of the company’s operations [60] (p. 19).
A dynamic aspect of business models exposes processes and value chains, but it also significantly affects the shape of organizational structures. The proposed approach should serve to quickly move from one model to another using a different business model configuration. One of the assumptions is considering business models from the perspective of seeking an effective configuration of the company strategic structure to identify such components of the business model that are crucial in the process of the creation of company value. Treating the concepts of business models, especially in the area of their configuration, jointly with the concept of value creation appears to be an important subject today, but one which is not fully recognized as yet, especially in the area of companies classified as innovative.
5. Design of Business Models at the Maturity Stage of Development
The dynamically changing global economy in the era of the intensive development of globalization creates new needs, both in theoretical management models as well as in practical discussions related to the perception of business. This is particularly important in the current economic and moral crisis, the effects of which are visible in most developed countries. It is important to find and/or use the existing management paradigms, the examination and codification of which will provide a platform for the development and growth of companies. By observing and analyzing business trends and the behavior of companies for the past few years, it can be concluded that many business orientations and concepts, whose roots and method of evaluation are often radically different, lead to similar business results. This has happened to the concepts of Value-Based Management, Corporate Social Responsibility, Shareholders, Stakeholders as well as Sustainable Business, and was significantly influenced by the globalized nature of world economies, which resulted in the creation of values on the basis of which corporate business models were built. The strategic behavior of companies and their intercultural exchange led to the creation of new sources and platforms for building competitive advantage, and consequently a stable source for building long-term value. The principles of sustainable development are increasingly appreciated, including in the United States. Transferred to the micro level in terms of the competitiveness of the company, its strategy and by following the principles of corporate social responsibility amid the global economic crisis, they resulted in the creation of a new management concept, namely Sustainability. This can be regarded as Sustainable Development aiming to simultaneously adhere to the principles of ethics, ecology and economy, and may also be understood as the ability of the company to manage quickly and flexibly, focusing on objectives and enabling the implementation of the company mission and vision, taking into account the establishment of competitive advantage on the market. This can be achieved by creating new products and/or services and implementing modern management methods and concepts, the source of which is scientific research and solutions to business practices. Sustainable business is business conducted when concepts of value-based management and corporate social responsibility are used in a systemic way, providing value for company stakeholders.
Sustainable business at all levels of management, which includes all of the factors and functions therein, ensures business continuity as well as the power to create value in the long term, and enables a sustainable dividend payout to shareholders and the generation of a social dividend to other stakeholders of the company. The combination of these factors and functions will result in the search for the most optimal business solutions. This can be done through the mutual, constructive comparison of resources and factors influencing the ability to increase company value. Therefore, the most important factor is to find such a balance that will ensure business continuity in the market, while achieving business results which guarantee the long-term value of the company. The balance ensuring the implementation of the sustainable business concept may result from building a sustainable business model connected with the principles of VBM (Value Based Management), CSR and the concepts of Stakeholders, Shareholders and Sustainable Business. This may lead to the continuity of the business in the volatile conditions of the market environment.
Therefore, considering the theoretical and practical dimensions of the above issues, it is important to answer the question, which as yet has not been fully answered in the literature: Which strategic factors and their interrelations in the adopted business models have the greatest impact on the long-term building of a socially responsible company? What should the design of such a business model be?
A premise which says that the subject is important, difficult and requires extended research and scientific discussions is that companies want to build long-term value, to operate successfully in the market, to ensure the continuity of the business, to renew (reconstruct, adapt) their business models, and finally to win. However, they are constantly looking for the optimal ways and mechanisms allowing them to do it effectively and efficiently. At the same time, signals from the market, economic impulses, the economic crisis, chaos in the market, public disappointment with the place and role of companies in the economy, and examples of business collapses all hinder the selection of the most appropriate way to manage companies.
Moving away from certain management concepts, changes in values, the occurrence of the rapid flow of not only capital but also information and knowledge and access thereto, changes in perceiving the nature of the business, and its place in the global ecosystem also resulted in a new dimension in using the strength of management sciences in global business.
According to the authors, new dimensions of business are responsible management, sustainable management, socially acceptable management and efficient and effective management. Such an effect can be obtained by applying sustainability principles in a socially responsible manner.
A socially responsible company is a company whose business model, in increasing its value, is built on the basis of strategic factors associated with corporate social responsibility and the principles of value-based management, while determining wise organizational behavior in the company, and wise market behavior towards company stakeholders, which are based on the principles of integrity, ethics and professionalism.
Strategic factors related to corporate social responsibility and value-based management are the factors associated with the functioning and behavior of the organization towards the external and internal environment, where an appropriate combination leads to sustainable value in terms of long-term operation on the market.
As a consequence of this approach, a holistic sustainable business model is created, reduced in its nature, becoming a platform for creating long-term, sustainable value for a socially responsible company.
A company that is responsible, to a limited extent, is a company that applies the principles of corporate social responsibility only sometimes, when it is clearly profitable. It adheres to these principles not on a voluntary basis, according to the organizational culture of the company, but in a forced way.
A socially irresponsible company is a company that—in its business activities—does not obey the principles of corporate social responsibility by, inter alia, failing to abide by applicable legal and other conditions, by organizational behaviors indicating discrimination, bullying, intimidation, and other pathological behavior towards staff and other company stakeholders (including suppliers, co-operators and others) and by treating the company and company personnel only as a tool for making profit. In view of the above discussions, it can be assumed that the main components of a sustainable business model built in the subject-object system are strategic factors related to:
- A combined implementation of the concepts of corporate social responsibility and value-based management.
- Balancing the potential of the company.
- Combining the stakeholder concept and the shareholder concept, which are also strongly related to the concepts of corporate social responsibility (stakeholders) and value-based management (shareholders).
- A sustainable dividend policy.
A holistic model of sustainable business creating company value in the long term can be built on the basis of the following driving forces that give it the proper dynamics.
- Strength of conscious application of corporate social responsibility principles.
- Strength of economic sustainability of the company.
- Strength of conscious application of corporate governance principles.
- Strength of stakeholder value and the dynamics of their migration processes.
- Strength of the consensual relationship: company’s board, shareholders, stakeholders.
- Strength of implementing a sustainable strategy based on the principles of a balanced scorecard.
- Strength of balancing intellectual capital of the company.
- Strength of balancing fixed assets of the company.
- Strength of balancing internal processes of the company.
- Strength of the management style based on the logic of conscious decision-making [3] (p. 249).
6. Methodology of Research
As a research instrument, one basic method has been used, i.e., analysis of the literature concerning the life cycle of business models from startup to mature company. The authors present the problem of creating the framework of business models in their life cycle. The level of sustainability depends on the stage of company development. For this purpose, the authors have used literature research, a sustained approach to shaping the attributes of business models, the features of companies at an early stage of development and mature companies, as well as the principles for building a sustainable business model at different stages of company development. The authors have adopted an interpretative approach as the methodology of scientific research, based on the literature and a systematic retrospective assessment of the business models of companies in the course of conducting their own business activity and during their consulting practice. As regards the companies at the early stage of development, the issue of which business model components are responsible for increasing shareholder value to the greatest extent is also important. They should, therefore, be a driver of adjusting business models, and changes aimed at building company value should focus on them. The scope of the issue presented in the paper represents an attempt to link the findings of the research in the context of the business life cycle criterion, namely at an early stage of company development, and at the maturity stage. Therefore, if we add the two scopes of research, quantitative research was conducted on a sample of 220 companies listed on the Polish Stock Exchange in Warsaw (48 New Connect companies, 44 Index WIG20, WIG40, WIGdiv, Respect Index, New Connect Lead companies and 128 companies taking part in the "Environmentally Friendly Company" national ecology competition). Qualitative research was conducted on a sample of 384 companies from the New Connect market and 10 selected companies taking part in the “Environmentally Friendly Company” national competition. The research concentrated on the issue of shaping the business models of companies operating on the New Connect alternative trading system, organized by the Warsaw Stock Exchange, aiming to increase their value; its objective was to design the so-called sustainable business model of mature companies that build value over the long term and that operate on the Stock Exchange, in the following indexes: WIG20, WIG40, WIGdiv, Respect Index, New Connect Lead and companies participating in the "Environmentally Friendly Company" national ecology competition. To study companies at the early stage of development, the component approach by S.M. Shafer, H.I, Smith, I.C. Lander [61] (p. 202) and work by M. Jabłoński [62] (p. 39–47) were applied to shape the configuration of the business model. As far as the assumptions of the Value-Based Management concept are concerned, works by A. Rappaport [63] and T. Copelland, T. Koller and J. Murrin [64] were used. To study the business models of mature companies, the approach of combining VBM and CSR concepts promoted by J.D. Martin, J.W. Petty, J.S. Wallace [65] and work by A. Jabłoński [66] were used. The combination of these assumptions resulted in a coherent approach to examining business models from the point of view of the life cycle criterion. Business models change over time due to the influence of internal and external factors. In the relevant literature, the issue of business model changeability during the life cycle of the company has been studied broadly. Also, no extensive analyses have been conducted on transforming business models from the idea of building a business model configuration conducive to the creation of value, achieving scalability of the business model to obtaining the strategic balance of a holistic nature in relation to different areas.
The comparative table below shows the characteristics of a business model at the early stage of development and a sustainable business model. (see Table 1).
Table 1.
Characteristics of a business model at an early stage of development and a sustainable business model.
The study process and its scope are presented in Figure 3.
Figure 3.
The structure and scope of the study.
The life cycle of a business model is graphically depicted. During initiation and growth, business models of the companies at an early stage of development, listed on the New Connect alternative Warsaw Stock Exchange market, were examined. The maturity stage was examined as regards the companies with a strong market position in WIG20, WIG40, WIGdiv, and the Respect Index indexes. For both research areas, i.e., the early and mature stages of development, research hypotheses were formulated regarding the impact of various factors on building company value through developing business models. Research findings for both stages of company activity are presented below in Section 7 and Section 8.
7. The Findings of the Research on Business Models at an Early Stage of Development
Reviewing the trends in the Polish economy, the authors concluded that the most appropriate place where people use the idea of the business model is the Warsaw Stock Exchange. The New Connect alternative trading market is significant in the process of designing business models that create value in the initial stages of company development. The market has been operating in Poland since 30 August 2007, and commenced operations in a relatively difficult and deteriorating external environment. Despite the adverse conditions, the growth rate of IPOs (Initial Public Offerings) and the financing of their development was very high, through the market of both private and public offers prior to entry onto the New Connect market and thereafter [67] (p. 5). For the first few years of its operation, the market has produced satisfactory results. The measures of this are that of more than 400 companies listed on New Connect, about 20 companies have moved to the main market since the index was created; issuers in the alternative market have the choice of nearly 100 authorized advisers; the capitalization of all companies listed on New Connect is PLN 9.024 billion; investors may earn as much as 1875% on debut; the record drop in the share value of New Connect-listed companies to date is 99%; and there are three segments of issuers, namely ASO-NCLEAD, the best companies, NC HLR, companies with low liquidity, and NC SHLR, high-risk companies [68] (p. 37). Analyzing the data, it is possible to surmise that New Connect creates research conditions which facilitate a better understanding of the configuration of business models of Polish companies conducive to value creation. An examination of the business models of companies listed on New Connect in the context of the company value criterion is interesting, as such comprehensive studies have not been conducted to date. No recommendations on the development of these business models have been formulated, either.
It can be assumed that the configuration of business models determines their efficiency, and that skillful and rational management multiplies the wealth of investors. Managers of companies listed on New Connect should be aware of the strength of their business models on the path to the creation of value. They should also know the factors determining their design, modification and adjustment aimed at continually multiplying value for shareholders and the company, and should understand the rules affecting the ability to effectively manage business models. A business model is a kind of system which is composed of many elements, a proper configuration of which should facilitate the achievement of the ultimate goal, which is an increase in company value. The originally set goal has been expanded and new objectives have emerged during preliminary research, namely identifying the methods and tools used by the company in terms of monitoring the value creation process, the degree to which the company is results-oriented and the objective of building systems of value-based management.
The main purpose of the research was to assess the development of business models of Polish companies conducive to the creation of their value. In order to verify this relationship, it was necessary to formulate the following partial hypotheses:
The research sample was companies listed on New Connect at the time of conducting the research (desk research: 384 companies on New Connect), quantitative research (a research sample of 48 companies on New Connect) and qualitative research (12 companies selected from among the 384 companies listed on New Connect on 24 May 2012 which met the criteria of representative companies). Two case studies were developed. Research was conducted from November 2011 to May 2012, and research triangulation was applied. In terms of desk research, 384 companies listed on New Connect were studied. The research model adopted ensured the diversity of the research sample in terms of geography and the type of business. Furthermore, it ensured diversity among the business models used. Analysis was conducted based on public documents:
- −
- the information document from the debut on New Connect,
- −
- financial statements,
- −
- financial analyses carried out by brokerage houses, investment houses and banks.
The analysis included an assessment of changes in the quotations of companies on the market. The companies were evaluated on the day of their debut, after 52 weeks of the floating date (if time of operation on the market was less than 52 weeks, its total operating time on New Connect was taken into account), and on the day the research was conducted. Within the framework of the quantitative research, the sample was selected in such a way that the objectives could be achieved. The companies surveyed were capital companies, mainly small- or medium-sized. Analyzing the territorial scope of activities of the surveyed companies, it should be noted that half of them operate on the international market, 37.5% operate on a national scale, while 12.5% only operate regionally. None of the companies operate only locally, which indicates the high potential and innovative character of their product offer. Therefore, the products and services they offer find both a national and international audience. As part of the qualitative analysis of business models, companies that achieved a positive return at the end of 2011 were selected (their rate of return at the end of the period was positive); moreover, the degree to which they fulfilled forecasts specified in the information document was not less than 90%. This criterion was adopted in order to select, out of all companies listed on New Connect, those companies that were the best in terms of the scope of value creation for investors and, at the same time, which demonstrated their effectiveness compared to their forecasts. A representative sample obtained in this way was used to prepare business models that were favorable to value creation. At the end of 2011, 338 companies in total were listed on the New Connect alternative market. During the period from 1 January 2011 to 31 December 2011, only 64 entities achieved a positive return at the end of the period. These companies accounted for only 18.9% of all listed companies. An additional criterion used in the analysis was the price-to-earnings (P/E) ratio and the price-to-book value (P/BV) ratio. The criterion for accepting companies for the research project was the requirement of positive values for both ratios. This additional criterion was fulfilled by 36 companies, accounting for 10.6% of all listed companies at the end of 2011. In particular, the assessment of indicators of the degree to which the net profit assumed in financial forecasts had been achieved was adopted. The indicators were compared with the annual updated rates of return. It was also assumed that the company should have been listed on New Connect for not less than six months—which means that its debut on New Connect was before 1 June 2011. In the original version of the concept of qualitative research on business models, it was assumed that the company should have been listed not less than 12 months prior (i.e., its debut was before 1 January 2011). However, after preparing a sample meeting the proposed criteria, it turned out that only 14 companies fulfilled the criteria. It was agreed that this number was too small to conduct research reliably. Therefore, a decision was taken to accept companies with a shorter period of operation on New Connect. Presence on New Connect, which is characterized by very dynamic changes, for a period of six months, and maintaining investor confidence during this time (expressed in a positive rate of return), can provide a platform for formulating reliable conclusions in terms of the business model configuration, conducive to the process of company value creation. Out of all the companies listed on New Connect, 32 companies (accounting for 9.5% of all the listed companies at the end of 2011) fulfilled all the criteria to be accepted for analysis.
When the percentage share of these companies on New Connect at the end of 2011 was compared to the percentage share of companies examined in the NC Index (NewConnect Index), the total share of 32 companies in the NC Index was obtained, which amounted to 16.9%. The value of the percentage share in the NC Index was almost twice the percentage share in total. This means that the capitalization of New Connect companies meeting the criteria was above average. A total of 12 companies were selected for the qualitative analysis of business models, which accounts for 3.1% of all the companies listed on New Connect at the end of 2011. In order to assess the accuracy of the research sampling, the percentage share of those companies on the New Connect market at the end of 2011 was compared to the percentage share of the NC Index companies. In this way, the quantitative share was compared with the capitalization of companies. The total share of these 12 companies in the NC Index was 6.05%, and the value of the percentage share in the NC Index was almost twice the percentage share of the total. This means that the capitalization of New Connect companies meeting the criteria was above average. Being aware of the limitations resulting from the number of companies approved, they were accepted in terms of conducting the research. All 12 companies selected for qualitative research met the criterion of the degree of at least 90% net profit achieved when compared to that assumed in the financial forecasts (the level of 90% was established based on accepting 10% divergence from the expected result). Two examples were selected for the case study analysis: in the first one, an increase in company value was observed and the business model was not changed, and in the second, financial forecasts were not fulfilled and the business model had to be modified (strong pressure from investors and the Warsaw Stock Exchange Board), which resulted in the company changing its configuration and a significant increase in the share price.
There is no doubt that the business model of a company at an early stage of development is characterized by attributes other than a mature business model. Every company goes through different stages of development, which may change due to the specific nature of the business models. The stages may be as follows: conception, development, commercialization, consolidation, and maturity. At the initial stage of company operation are conception, development and commercialization. A business model should be designed in such a way that, at the expected stage of achievements, a unique combination of resources focuses on the value chain. It is also favorable to take an appropriate position in the value network in order to capture value. Moving from one priority to another in order to create value characterizes the dynamics of the business model. Managers’ knowledge of the business model structure and ability to adapt it skillfully develops the ability to create value [2] (pp. 411–412). The configuration of the business model at the initial stage of company development is based on the basic attributes and is supported with management methods and techniques focused on the concept of project management. The simplicity of the business model should be its strength as, when combined with a unique configuration of attributes, it can lead to a company gaining competitive advantage, which can thus create value for shareholders. The research and analysis conducted allowed us to prove the main hypothesis: Company value is created by shaping the configuration of the business model components. All the hypotheses presented in Figure 3 are true. Figure 4 shows the results of research on shaping the business models conducive to the creation of value for companies in the early stages of development (companies listed on New Connect). The numerical values indicate the strength of the correlation between different components and value creation (or destruction). The proposed configuration of the business model components shown in Figure 3 is the result of extensive literature research related to identifying individual components constituting the structure for describing a business model. The final number of components is a result of the reduction of the components that, based on preliminary research, were not considered by respondents to have an impact on the creation of company value. The research findings indicate the components of the business model configuration that are of significance to the process of value creation for shareholders. The most important components include: customer relationships, value proposals for customers and brands, configuration of unique resources, quality of supplier products, and configuration of the value chain. These components of the business model configuration of companies at an early stage of development should be thoroughly evaluated and strengthened in order to increase the value of these companies. The stronger the correlation between the creation of value and the business model component, the bigger the effect on the increasing value. In addition, product and business model innovation increases the chances of creating value for shareholders. Companies whose business models are characterized by higher rates of innovation have a higher price-to-earnings ratio (P/E) and price-to-book value ratio (P/BV). The price-to-book value ratio shows the attractiveness of the business model used, meaning that the company has a business model with the potential for value creation. Companies that build dynamic measurement systems based on the defined key business model components control the company better in order to increase its value. Defined business model components determine the design of the indicators for monitoring company value. Companies that are characterized by the ability to obtain their net income forecasts achieve increased levels of P/E and P/BV as well as higher annual rates of return.
Figure 4.
Relationship between a business model and the creation of value (in terms of value for investors)—correlation results [2].
In order to rate the relationship between a business model (described by means of business model innovation and product innovation) and the value of a P/E ratio and to rate the shape and strength between these characteristics, a statistical correlation was calculated.
Figure 4 shows the correlation results. In order to determine whether there is a correlation between a business model and a P/E ratio and, if so, how strong it is, Pearson’s correlation coefficient (an unloaded estimate of the correlation coefficient rxy) has been applied; the coefficient measuring the level of a linear relationship between the variables is rxy = 0.86 for the variables tested.
The figure of 0.86 indicates that the correlation between a business model and a P/E ratio is strong. In addition, the significance of the correlation was determined by calculating the value of the function t for a correlation coefficient. The number of experimental points equals the number of companies listed on New Connect; it is 24.05.2012 and n = 384. We accept the hypothesis Ho, that there is a correlation between a business model and a P/E ratio, and the alternative hypothesis H1, that there is no correlation between these characteristics. The value of the t-statistic, which has a Student’s t distribution is t = 1.9. The level of significance is α = 0.05 (standard for the population). We calculate a probability of p = 0.07. Since p > α, we accept the null hypothesis, and we reject the possible alternative hypothesis—there is a correlation between the studied characteristics. (see Table 2).
Table 2.
Relationship between a business model and the creation of value (in terms of value for investors) [2].
Figure 4 shows the data from the 384 companies listed on New Connect with a price-to-earnings ratio and the ranking of the attractiveness of business models in terms of an innovation criterion. It turns out that many companies have a high P/E ratio at a high ranking of the attractiveness of their business model, while conversely, a low ranking in terms of the attractiveness of a business model occurs in the case of many companies with a low or even negative P/E ratio. Therefore, it can be concluded that a price/earnings ratio is a good measure of business model attractiveness and can, in the long term, be used as an indicator thereof.
The result indicates that if we assume that a business model is effective when the degree of financial targets for the future in relation to the pursued strategy is at least 90%, a strong correlation, obtained as a result of research, between the extent to which the forecast net profit is achieved and an updated annual rate of return proves the relationship between a business model and an increase in value. It is possible to select such business models that enable the implementation of both forecasts and the achievement of positive returns.
To rate the relationship between business model components and an increase in company value (rated based on the answers chosen by managers in the survey), values of the mode, the median, and the arithmetic mean were determined for the factors studied. (see Table 3)
Table 3.
Impact of business model components on an increase in value [2].
All business model components were then analyzed in terms of the influence of individual components from the subsystem on the business model (see Table 4). The following factors were rated:
- –
- the customer,
- –
- value proposition for the customer,
- –
- logic of generating income,
- –
- organization of internal suppliers and their key capabilities,
- –
- competitive strategy,
- –
- position in the value network.
Table 4.
Impact of business model components on the creation of value [2].
The value of the t-statistic, which has a Student’s t distribution, is t = 2.01. The level of significance is α = 0.05 (standard for this population). We calculate the probability of p = 0.06. Since p > α we accept the null hypothesis, and reject the alternative hypothesis—there is the correlation between the studied criteria.
The test for the significance of the correlation coefficient proves the relationship between the studied criteria. The correlation is significant and strong, as indicated by the low probability coefficient. Correlations are statistically significant (at the level of p < 0.1).
The most important stakeholders are located by their impact on the value of the company and their importance for achieving long-term value.
By analogy, it is possible to adjust business models to market leaders (business model benchmarking). (see Figure 5)
Figure 5.
The generalized shape of a business model using the statistical correlation between components which ensure the creation of value for shareholders [2] (p. 337).
By making dynamic changes in the configuration of the business model, it is possible to adjust it to develop the ability to create value. The results have been analyzed based on this assumption.
Research and analysis conducted on business models of companies at an early stage of development in the context of activity on the capital market have allowed us to draw the following conclusions:
- (1)
- Referring to the review of the relevant literature on business models and value-based management, a theoretical configuration of business models was developed. The results indicate that a business model should be a unique form of resources focused on the value chain. It is also favorable to take an appropriate position in the value network in order to capture value. Moving from one priority to another in order to create value characterizes the dynamics of the business model. Managers’ knowledge of the business model structure and its skillful adaptation develops the ability to create value.
- (2)
- Based on the research, the importance of the impact of individual components of the business model on company value was determined. The results allowed us to build a business model structure that indicates what the optimal configuration of the efficient and effective business model should be like. The main components were identified, which include the value proposition for the customer, the customer himself and the configuration of the value chain. The key subsystems of these components were also specified, which indicate what configuration, from among those proposed in the theoretical model, works best for managers, in the context of the criterion of company value. These include: in the area of the customer, relationships; in the value proposition for the customer, brand and innovation; in the area of revenue generation logic, the configuration of unique resources; in the area of organization of internal suppliers, the quality of provided services. The model presents the link between the components and their impact on the configuration of the business model conducive to the creation of value. The structure of a business model which is favorable to the creation of value should be consistent and should include the above-mentioned priorities. It depends highly on the configuration of the value chain.
- (3)
- The analysis of the correlation of the degree to which the financial forecasts of net profit described in the annual information documents are fulfilled with the updated rates of return of companies listed on New Connect showed a high correlation coefficient at 0.79. If we assume that the efficiency of the business model is verified by the fulfillment of forecasts, the hypothesis that there is a relationship between the business model and the value increase can be proved. Business model configuration management aims to improve its effectiveness, including the fulfillment of expected forecasts, favors the creation of value and is verified with the values of return rates. Fulfilling forecasts, or failing to do so, significantly affects return rates.
- (4)
- In order to assess the factors affecting the rate of company value growth, 23 factors were determined, of which the factors that are most important to New Connect companies include:
- (a)
- relationships with customers,
- (b)
- a full understanding of customer needs,
- (c)
- the ability to create unique value for the customer which is not offered by competitors.
- (5)
- Having analyzed a designed portfolio of business model innovation and product innovation, it was concluded that as many as 63% of all companies listed on New Connect are characterized neither by an innovative business model nor by innovative products, which significantly affects the performance of these companies and, at the same time, their market value.
- (6)
- Companies which were characterized by both innovative business models and innovative products, recognized as models of this market, accounted for only 10% of the New Connect index. If one looks at this phenomenon positively, in the future one in 10 companies on New Connect may, through capital gained on New Connect, build the elite class of companies changing the rules of the game in the sectors in which they operate.
- (7)
- Comparing two extreme sets (the first characterized by an innovative business model and innovative products—only 10% of the companies surveyed; the second, characterized by an unimaginative business model and products—63% of companies), the result is not promising. It is necessary to verify either the potential of the business model component configuration of these companies, or specify stricter criteria for floating on the New Connect market, which should include elements of innovation.
- (8)
- During further research on the issue of whether there is a relationship between the business model and company value, it was concluded that there is a very strong correlation between the business model evaluated according to the criteria of innovation and the price/earnings ratio, at a figure of 0.86. The correlation between the degree to which financial forecasts of net profit are fulfilled and the average updated annual rate of return is strong and stands at 0.79. The results obtained give a strong message to theoreticians and practitioners of management that investment in innovation and diligent work towards fulfilling financial forecasts translate into the strong creation of value.
- (9)
- There is strong pressure from investors and the board of the Warsaw Stock Exchange to ensure that the forecasts published by the companies are reliable, as this significantly affects the modification of business models used by these companies.
The results presented show that the principles of sustainability as regards the companies at an early stage of development and with respect to incorporating them into the genotype of business models of companies at an early stage of development are used inconsistently and only selectively. The situation is different for mature companies where sustainability is regarded as a value driver.
8. Research Findings on Business Models at the Mature Stage of Development
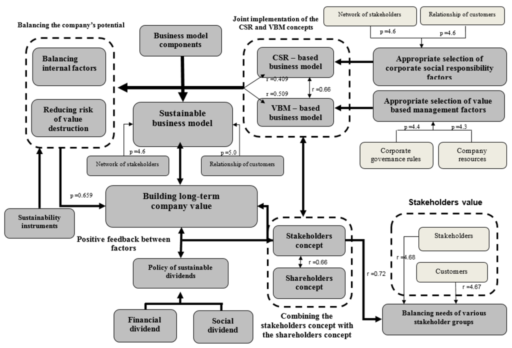
In conducting research on sustainable business models, the main hypothesis and 11 auxiliary hypotheses were proposed. The main hypothesis is that: the joint realization of the concepts of corporate social responsibility and value-based management affects the balance of the company’s potential and how (and whether) the needs of different groups of stakeholders are fulfilled, which, as a result, translates into an increase in the long-term value of the company.
In the research conducted, in order to prove the proposed hypotheses, the principles of triangulation were used. The methodological triangulation applied covered three types of research: quantitative research, qualitative research and research based on the expert method.
The main objective of the research was to create a holistic sustainable business model contributing to building the long-term value of a socially responsible company. The scope of the research covered companies currently listed on the Warsaw Stock Exchange, on the following stock indexes: WIG20, WIG40, WIGdiv, Respect Index, New Connect Lead and companies participating in the “Environmentally Friendly Company” competition; 128 companies that adhered to the principles of corporate social responsibility with a strong theme of environmental responsibility participated in the first stage of the research, on the analysis of the results of the “Environmentally Friendly Company” ecology competition. In the second phase, survey questionnaires were sent to 100 companies listed on the Polish Stock Market Respect Index, WIG20, WIG40, WIGdiv and NewConnect Lead. In the first part, the companies completed a self-assessment questionnaire and underwent a competition audit, while in the second part, research surveys (questionnaires) were sent to the companies that voluntarily self-assessed by completing the questionnaires. The return rate was 44%, which is a satisfactory result. The research sample was selected so that it would fulfill the objectives included in the subject of the paper. The selection of the Respect Index companies, which included companies operating in accordance with best practices in information governance, corporate governance, investor relationships, CSR policy, environmental management, personnel policy, and management systems, aimed to receive answers from companies which consciously follow the principles of corporate social responsibility. The Respect Index companies satisfy the strict requirements of corporate social responsibility, pursue corporate responsibility strategies, or follow an orderly plan of action in terms of company social responsibility/sustainable development. This strategy is created based on business objectives, taking into account the key risks (specific and industry) and results from the need to examine the needs and expectations of significant stakeholder groups. It is pursued on the basis of the schedule adopted and performance measures (results, benefits). The Respect Index is an index of socially responsible companies in Central and Eastern Europe, which includes companies from the main market of the Warsaw Stock Exchange in its portfolio and is one of the indicators that builds their credibility in the eyes of investors. A key element of the business model of the Respect Index companies is an increase in their value, taking into account the principles of corporate social responsibility and the needs of stakeholders.
Questionnaires were also sent to the largest listed companies, that is WSE WIG20 and WIG40 companies, in order to examine these companies in terms of the application of corporate social responsibility and value-based management principles. To fully supplement the sample so that it met the criteria related to all hypotheses assumed, a survey questionnaire was also sent to WIGdiv companies, which is the revenue index (dividends and subscription rights taken into account). WIGdiv comprises the largest companies with high liquidity, which regularly pay dividends to shareholders. The index also includes certain WIG20 companies. The selection of companies in the index was determined by the specific character of these companies, namely that their business model is based on generating profit and regularly paying dividends to shareholders, and focuses on observing the rules of so-called sustainable dividends, which are consistent with the principles of sustainable business. Due to the fact that there is an important correlation between the adopted company business model and its stock index, companies of this index are also included in the research sample.
On the other hand, engagement in corporate social responsibility was also important in the selection of companies. Research was also conducted on 128 companies participating in the Environmentally Friendly Company ecology competition, which promoted the principles of environmental responsibility and sustainable development by creating effective strategies built on ecological criteria.
The research was extended further with the qualitative analysis of 10 companies whose profiles matched the companies from the area of quantitative research, i.e., Respect Index, WIG20, WIG40, WIGdiv and New Connect Lead companies. Ten joint-stock companies were selected, all of which implement corporate social responsibility principles in order to increase competitive advantage and build long-term value. At the same time, these companies, in addition to fulfilling the criteria of ecological responsibility, met the fuller and broader criteria of corporate social responsibility.
The selection of the research sample was as follows:
To achieve the main objective of the study related to the achievement of the expected and assumed state, which is developing a holistic model of sustainable business contributing to building long-term value of a socially responsible company, surveys as well as expert studies were conducted using an evaluation questionnaire and analytical studies of existing documents related to the Respect Index stock exchange. A research criterion for choosing research companies was developed, and the analysis was conducted in terms of both subjective and objective criteria. As regards the subjective criterion, all forms of business activity in Polish legislation were analyzed: sole traders, partnerships, general partnerships, other partnerships, corporations (limited liability companies, joint stock companies). As far as an objective criterion is concerned, after reviewing the literature and business practices, evaluation criteria were defined that aim to properly select the profiles of the companies surveyed. These criteria include: company valuation (a company is subjected to valuation), the pattern of management “best practices” (it may be considered that the adopted management mechanisms, and the degree to which modern management methods and concepts are used, exceed standards in the Polish economy), a minimum market presence of 10 years (the maturity stage in business—in the author’s opinion, a minimum 10-year presence in the market indicates that the company wants to continue its business activity, develop, gain competitive advantage, ensure business continuity and build the long-term value of the company), the principles of corporate governance are fulfilled (a company wants to operate in accordance with the standards of corporate governance, wants to conduct direct and indirect dialogue with shareholders through their representatives in the supervisory board of the company, wants to seek the most effective forms of communication, dialogue and relationships to achieve satisfactory performance), social responsibility is observed (a company which fulfills the principles of corporate social responsibility and includes them in the principles of doing business, wants to balance the interests of major groups of stakeholders and wishes to observe the law, follow core values, care for the environment, and generate profits for shareholders by building an organizational culture that helps achieve this goal), functions in various sectors of the economy and services (companies operate in different sectors, therefore the picture of the study will have a cross-sectoral dimension and the solutions developed during the study and the design of a business model have a chance to be applied in various sectors of the economy and services). (see Table 5 and Table 6)
Table 5.
Legal form of the winners of the three previous editions of the “Environmentally Friendly Company” (FBŚ) competition from 2006–2008 [3].
Table 6.
Type of business activity of the winners of the three previous editions of the “Environmentally Friendly Company” (FBŚ) competition from 2006, 2007 and 2008 [3].
8.1. The Company’s Business Model Based on Fulfilling the Assumptions of the Concept of Corporate Social Responsibility
Companies’ application of the assumptions of the concept of corporate social responsibility has its own internal reference because it is based on ethical principles within the organization, that on the one hand affect decision-making systems, and on the other hand the external environment of the company, shaping its social dimension and image in the market. The conscious application of CSR assumptions was the first area studied of the activity of companies that agreed to take part in research. (see Table 7)
Table 7.
Impact of organizational cultures based on social responsibility and value-based management—statistical values [3].
Figure 6 shows the correlation results. In order to determine whether the assumed correlation between organizational cultures based on CSR and VBM exists and whether it is strong, Pearson’s coefficient was applied to the values (unloaded estimate of the correlation coefficient rxy); it is a coefficient determining the level of a linear relationship between the variables. The calculated coefficient is rxy = 0.66.
Figure 6.
A graph showing the impact of organizational cultures based on social responsibility and value-based management [3].
It can be inferred from the calculation that the relationship is strong, but its significance is determined by the results of the t-test for the correlation coefficient. The number of experimental points is n = 44. We accept the null hypothesis Ho, that there is a correlation between CSR criteria and VBM, and the alternative hypothesis H1, that there is no correlation between the criteria.
The value of the t-statistic, which has a Student’s t distribution is t = 2.3. The level of significance is α = 0.05 (standard for this population). We calculate the probability of p = 0.06. Since p > α, we accept the null hypothesis, and therefore we reject the possible alternative hypothesis—there is a correlation between the studied factors.
The test for the significance of the correlation coefficient proved the relationship between organizational culture criteria based on social responsibility and value-based management. The correlation is significant and strong, as indicated by the low coefficient of probability. Correlations were statistically significant (p < 0.1).
Subsequently, a statistical relationship between corporate social responsibility and balancing the potential of the company was calculated, as well as between value-based management factors and balancing its potential. In order to determine whether a correlation exists and, if so, the strength thereof, Pearson’s coefficient was applied to the values (unloaded estimate of the correlation coefficient rxy); it is a coefficient determining the level of a linear relationship between the variables. The results of the calculations are presented in the table below (Table 8).
Table 8.
Impact of organizational cultures based on social responsibility and value-based management on balancing the potential of the company [3].
For the correlation between the factors of social responsibility and balancing the potential of the company, the statistical value t is adopted, which has a Student’s t distribution t = 2.01. The level of significance is α = 0.05 (standard for this population). We calculate the probability of p = 0.054. Since p > α, we accept the null hypothesis, and we reject the possible alternative hypothesis—there is a correlation between the studied factors.
For the correlation between the factors of value-based management and balancing the potential of the company, the statistical value t is adopted, which has a Student’s t distribution t = 2.01. The level of significance is α = 0.05 (standard for this population). We calculate the probability of p = 0.054. Since p > α, we accept the null hypothesis, and we reject the possible alternative hypothesis—there is a correlation between the studied factors.
It can be inferred that there is no basis to reject the research hypothesis H3, which says that the joint use of the concepts of corporate social responsibility (CSR) and value-based management (VBM) balances the potentials of the company.
Research clearly shows that most of the companies have an organizational culture based on organizational behavior deeply embedded in the joint implementation of the principles of corporate social responsibility and value-based management. The companies surveyed want to apply the principles of sustainable development and growth aimed at long-term functioning and continuous profit generation, limiting the possibility of uncontrolled risks and building a positive relationship with the environment. The value of the company depends on the skill of balancing its potentials (balancing a company’s internal factors).
The most important elements of an organizational equilibrium concept are associated with the driving forces behind a sustainable business model and can be synthetically presented in the following relationships with sustainability related to:
- material balance (expressed as the strength of the economic sustainability of the company) and social balance (expressed as the strength of the conscious application of the principles of corporate social responsibility);
- internal balance, related to the strength of balancing the company’s internal processes, and external balance, expressed as the strength of stakeholders.
As well as sustainability instruments related to:
- Strategy expressed as the strength of implementing a sustainable strategy based on the principles of a balanced scorecard.
- Procedures related to the strength of the management style based on the logic of conscious decision-making.
- Culture expressed as the strength of the conscious application of the principles of corporate governance.
- Structure expressed as the strength of a consensual relationship between company management, shareholders, stakeholders.
In order to test the strength of the relationships, the correlation between sustainability and sustainability instruments was analyzed. Balance has a material and social, internal and external dimension. Organizational balance (material, social) is based on the mutual adaptation of intraorganizational relationships and the relationship between the organization and the environment in a manner that satisfies the criteria of balance. It is associated with the strength of the conscious application of the principles of corporate social responsibility and the strength of economic sustainability.
Social imbalance is expressed primarily in the reduction of activities for the organization and the delegitimization of the organization and its activities in the environment; companies then reduce their commitment to social responsibility.
Material imbalance is expressed as reducing the economic efficiency of operations and reducing material resources provided by the organization environment. Thus, the strength of economic sustainability, related to value-based management (VBM), becomes an element requiring improvement.
Imbalance provides both a stimulus for change and innovation, transferring the imbalance to other areas, as well as for actions to regain balance and to re-define the company’s criteria. The company has a number of sustainability instruments. The research examined sustainability instruments such as developing a strategy, procedures, programs, budgets, formal business structures, operating rules, procedures and systems, and organizational cultures, which aim to ensure organizational performance—this is expressed as the strength of the management style based on the logic of conscious decision-making.
The strength of the relationship between sustainability and sustainability instruments is related to the harmony between the four basic areas of balance—material, social, external and internal—where conflicts and contradictions may occur between balance requirements.
In order to determine whether there is a correlation between sustainability and sustainability instruments and, if so, whether it is strong, Pearson’s coefficient (an unloaded estimate of the correlation coefficient rxy) was applied to the values; it is a coefficient determining the level of a linear relationship between the variables. The calculated coefficient is rxy = 0.659 (Table 9).
Table 9.
Impact of organizational cultures based on social responsibility and value-based management—statistical values [3].
Based on the calculation, it can be inferred that the relationship is strong, but its significance is determined by the results of a correlation coefficient t-test. The number of experimental points is n = 44. We accept the null hypothesis Ho, that there is a correlation between CSR and VBM criteria, and the alternative hypothesis H1, that there is no correlation between the criteria.
The value of the t-statistic, which has Student’s t distribution, is t = 1.95. The level of significance is α = 0.05 (standard for this population). We calculate the probability of p = 0.06. Since p > α, we accept the null hypothesis and we reject the possible alternative hypothesis—there is a correlation between the studied factors.
The test for the significance of the correlation coefficient proved the relationship between sustainability and sustainability instruments. This correlation is significant and strong, as indicated by the low probability coefficient. Correlations are statistically significant (p < 0.1).
Due to the fact that the selection of factors for the individual balance and sustainability components depends entirely on the market situational context, managers choose the most valuable current factors out of the package of corporate social responsibility and value-based management factors, which guarantee that the forecasted results are achieved in a defined time interval. This is in fact the creation of a sustainable business model that can be applied in various sectors of the economy. From this perspective, we talk about a cross-sectoral holistic sustainable business model. (see Table 10).
Table 10.
Strength of the impact of factors [3].
Trust has the greatest impact on value and sales growth in the company, and the least impact on investment in the company’s working capital, as well as on investment in the company’s fixed capital—the average weight of this factor is 4.3 (on a scale of 1 to 5). Corporate image and brand awareness have the greatest impact on the company’s competitive advantage, and the least impact on investment in working capital, as well as on the company’s fixed capital—the average weight of this factor is 3.9 (on a scale of 1 to 5). Competency—the average weight of this factor is 3.9 (on a scale of 1 to 5)—has the greatest impact on sales growth in the company and the company’s competitive advantage, and the least impact on investment in the company’s working and fixed capital. The principles of corporate governance have the greatest impact on the company’s competitive advantage, and the least impact on two factors: investment in the company’s working capital and investment in fixed capital—the average weight of this factor is 4.4 (on a scale of 1 to 5). Customer relationships have the greatest impact on sales growth and the company’s competitive advantage. This factor has the least impact on investment in working capital and fixed capital—the average weight of this factor is 4.6 (on a scale of 1 to 5). The network of stakeholders has the greatest impact on sales growth and the company’s competitive advantage. It has the least impact on operating profit margins, investment in working capital and fixed capital—the average weight of this factor is 4.6 (on a scale of 1 to 5). Company resources have the greatest impact on investment in working capital and investment in fixed capital, and the least impact on the company’s value—the average weight of this factor is 4.3 (on a scale of 1 to 5). Social capital has the greatest impact on value and sales growth in the company, as well as the company’s competitive advantage, while it has the least impact on investment in the company’s fixed capital—the average weight of this factor is 3.4 (on a scale of 1 to 5). Customer relationships and the network of stakeholders are factors with the greatest impact in most areas. Expressed values, environmental products/services, and social capital are the least significant factors.
8.2. Research on the Fulfillment of the Needs of Different Groups of Stakeholders
In order to determine whether there is a correlation between balancing the needs of stakeholders and their migration processes and whether it is strong, Pearson’s coefficient (an unloaded estimate of the correlation coefficient rxy) was applied to these values; it is a coefficient determining the level of a linear relationship between the variables. The calculated coefficient is rxy = 0.719. (see Table 11)
Table 11.
Impact of organizational cultures based on social responsibility value-based management—statistical values [3].
On the basis of the calculation it can be inferred that the achieved relationship is strong, but the significance of the correlation is determined by the results of a t-test for the correlation coefficient. The number of experimental points is n = 44. We accept the null hypothesis Ho, that there is a correlation between the criteria, and the alternative hypothesis H1, that there is no correlation between the criteria.
The rating of the impact of the various stakeholder groups gathered around the organization on the value of the company is presented in Table 12. The results clearly indicate that the group of stakeholders that have the greatest impact (average above 4.51) on the value of the company are shareholders, followed by customers.
Table 12.
Rating of the impact of the various stakeholder groups gathered around the organization on the value of the company [3].
8.3. The Application of a Sustainable Dividend Policy
In order to ensure the company’s liquidity and profitability today and in the future, companies pay a profit in the form of dividends, which are also sustainable: the allocation of one-third of the dividends to increase the company’s equity in order to increase business credibility, also by increasing its debt-raising capacity; the allocation of one-third of the dividends for investments in tangible and intangible capital; and the allocation of one-third of the dividends for consumption by the company shareholders, who are the primary donors of cash for the development and growth of the organization and expect satisfactory return on capital employed in the reference period they establish.
It results in significant value added, arising from the application of the principles of social responsibility, and includes a financial dividend to shareholders paid in a sustainable manner and a social dividend, the beneficiaries of which are all company stakeholders.
A sustainable business model has been presented based on proving the hypotheses, as shown in Figure 5.
All the hypotheses are true. Quantitative research has been combined with qualitative research, which was supplemented with expert analysis. Methodological triangulation has been applied, i.e., the use of many methods to examine a single issue. Raw data from empirical research has been used by means of a survey questionnaire as well as secondary data from analyzing the stock exchange and documents drawn up by companies related to applying the principles of corporate governance. The result of the research is a sustainable business model built on the basis of seven driving forces with marked correlations between its elements, between which the interactions occur. A holistic sustainable business model (Figure 5) shows the key statistical links that have particularly important implications for building the long-term value of the company. The correlations between variables (empirical research findings using questionnaires) that are considered important have been shown. The model is the result of empirical research with respect to the selected variables. The variables form the shape of relationships between determinants describing an eclectic sustainable business model. Not all variables correlate with other variables—only those that are important for building the long-term value of the company have been shown.
On the basis of the above design of a sustainable business model, its new definition has been developed using the proven hypotheses. The numbers in the figure indicate the statistical relationships between the different components of the proposed sustainable business model for mature companies. Where there are no numerical values, the relationship has not been studied and only the cause and effect relationships have been shown as it is necessary to show them for the applied holistic approach. A sustainable business model building the long-term value of a socially responsible company is the model built by the joint use of the corporate social responsibility and value-based management concepts which ensures that the needs of shareholders and other stakeholder groups are fulfilled through a skillful balancing of the company’s potential towards generating value allocated in a sustainable way, enabling the continuity of company management.
A sustainable business model is a hybrid model, i.e., a model built in the subject-object system. Components of this model include entities centered on the company, forming relationships, influencing the company value drivers and strategic factors connected with the theory of corporate social responsibility, value-based management, the theory of stakeholders and the theory of shareholders functioning in the mutual relationship based on the principles of sustainability. (see Figure 7).
Figure 7.
A holistic sustainable business model by A. Jabłoński [3] (p. 401).
This model is a holistic model of reduced nature, which could be applied in different sectors of the economy, treated as a subsystem of the entire ecosystem. This means that this model and its design are included in the middle-range theory. While determining the strategic options of the companies surveyed, enabling the design of an effective sustainable business model, boundary conditions which were defined in the course of constructing a 3S (Synergy, Symbiosis, Symmetry) triangle and DSB (Durability, Sustainability, Balance) triangle must be specified.
The following are the definitions of the various elements of the triangle:
- (1)
- Synergy—the joint use of corporate social responsibility and value-based management concepts, strengthening the company’s financial and competitive strength, aimed at building its long-term value.
- (2)
- Symbiosis—the co-existence of stakeholders gathered around the company, which excludes the uncontrolled loss of the value of certain stakeholders for the benefit of other stakeholders.
- (3)
- Symmetry—the mutual, systematic development of the individual components of the company’s potential, while maintaining the ability to move towards higher value inherent in the market and its stakeholder.
- (4)
- Durability—the relationship between the strength of a consensual relationship between company management, shareholders, and stakeholders, and the strength of the conscious application of the principles of corporate governance.
- (5)
- Balance—the relationship between the strength of the economic sustainability of the company, and the strength of balancing the intellectual capital of the company.
- (6)
- Sustainability—the relationship between the strength of the conscious application of the principles of corporate social responsibility, and the strength of stakeholder value and the dynamics of their migration processes.
Below are presented key recommendation:
- (1)
- As there is no clear definition and understanding of the concept of sustainability, the authors have developed their own definition of sustainability based on durability, sustainability and balance.
- (2)
- Analyzing the behavior of companies based on research, making observations and reviewing the relevant literature, the authors have constructed a 3S triangle based on synergy, symbiosis and symmetry.
- (3)
- In the DSB triangle, a balance point has been defined, located at the intersection of three triangle diagonals, understood as a place where the definition of sustainability in business developed by the authors is fully utilized.
- (4)
- In the 3S triangle, a balance point has been defined, located at the intersection of three triangle diagonals, understood as a place where the principles of synergy, symbiosis and symmetry are fully used to build the long-term value of the company by means of the concept of sustainability.
- (5)
- Overlaying two triangles on each other along with the results of the statistical analyses resulting from the research allowed the authors to determine the strategic options of the companies surveyed, which enabled the efficient design of a sustainable business model.
- (6)
- From among the strategic options of the company presented, they choose the option which is the best, in their opinion, from the point of view of resources, business life cycle, and market relationships. (see Figure 8)
Figure 8. The imbalance gap between the 3S triangle and DSB triangle parameters by A. Jabłoński [3], (p. 393).
When the triangles overlap and are analyzed, a new triangle, which the authors call a SS (sustainability strength) triangle, is formed. In the SS triangle, the position of two points deviated from the balance point—red for the deviation from balance in the 3S triangle and green in the DSB triangle—is essential to determine the appropriate strategic options for the company. Table 2 shows the possible strategic options for the position of these points in the SS triangle. (see Table 13)
Table 13.
Possible strategic options for the positions of points of deviation from balance by A. Jabłoński [3] (p. 391–392).
The research and analysis on sustainable business models of companies in terms of activity on the capital market resulted in the following conclusions:
Companies should choose one of nine strategic options, the most appropriate to their current business context, depending on, inter alia, resources available, their relationships with stakeholders and their structure, the life cycle of the company, their location in the sector, and competitive, economic and intellectual strength:
- –
- The A-A strategic option is most appropriate for joint-stock companies that operate in the securities market. The joint implementation of corporate social responsibility and value-based management concepts, including compliance with the rules of corporate governance and the skillful interaction of key actors creating business, results in satisfying the requirements of the capital market as regards fulfilling the needs of shareholders and ensuring the company’s business security.
- –
- The A-B strategic option is most appropriate for creative businesses operating, for example, in high technology sectors. These companies create value in a responsible way through the dynamic development of intellectual capital, possessing financial capital at the same time.
- –
- The A-C strategic option is most appropriate for companies that operate in sectors where stakeholders strongly influence the market and products or services have an economic and social dimension (e.g., energy, public utility, water and sewage, or service sectors based on creating value for retail customers). Combining the principles of corporate social responsibility and value-based management with the strength of stakeholders can create new instruments for building competitive advantage while exchanging values and creating various kinds of values.
- –
- The B-A strategic option is the most appropriate for joint-stock companies operating in the securities market whose products and services have an economic and social dimension, and the creation of value proposition through products and services requires strong cooperation, alliances or presence in the network structures. Symbiosis between all significant stakeholders and mutual reinforcement of their value while applying the principles of corporate governance can ensure the stability of the business, strengthen its brand value, its reputation and the positive image of the company on the market.
- –
- The B-B strategic option is the most appropriate for companies that offer products and/or services rich in knowledge, the reception of which has a strong social dimension. Combining stakeholders’ value with the company’s economic and intellectual dimension can be a highly effective resource in achieving dynamic financial performance, taking into account the experience curve.
- –
- The B-C strategic option is most appropriate for business and social enterprises which strongly influence society and its behavior. This is the most extensive model, as it applies not only to capital companies (operating in the capital market and outside), but also to non-profit and not-for-profit organizations. Orienting the strategy to fulfilling the needs of stakeholders is associated with the concept of social entrepreneurship, where value has not only a financial dimension (financial dividend), but also a social one (social dividend).
- –
- The C-A strategic option is most appropriate for companies operating in relatively stable sectors of the economy, where the market growth rate is not high. By using creative comparison, the company may try to match its internal potential to relevant market expectations, following the principles of economic sustainability. Companies applying an evolutionary model in management can develop in a sustainable way and maintain their ability to effectively and efficiently manage business and social risk.
- –
- The C-B strategic option is most appropriate for stable companies that create products and/or services rich in knowledge, based on the mechanisms of incremental innovation. They modify the products and/or services they offer, based on the continuous study of customer needs, market observations, flexibility and changes in the area—the inside of a company—the market.
- –
- The C-C strategic option is most appropriate for companies operating in a stable market with the clearly defined, changing needs of customers and other stakeholders in a sustainable way. Stakeholders appreciate the stable state of the company operating in a stable market and seek to join the course of mutual value exchange. As a result, the value of the company increases, as well as the value of its stakeholders.
The above strategic options show the trends in the creation of sustainable business models for companies at the maturity stage of development.
9. Discussion
The assumptions of sustainability are achievable through the entire life cycle of the company—from the stage of incubation to maturity. Discussion of the results in terms of contribution to sustainability in the life cycle requires defining at least two extreme stages, the early stage of company development and the maturity stage. At each stage, the assumptions of the base business model will be different. In each case, survival in different conditions, which is a prerequisite for long-term value creation for different groups of stakeholders, should be a key stimulator of business activity. The configuration design and its monitoring of the survival strategy of business models at an early stage of development and business models operating in the market for a long time is the underlying assumption of creating value in the long term. The business model must change due to the changeable internal and external environment based on the capabilities inherent in its potential. Skillfully making changes to the business model during its life cycle enables it to survive. Therefore, survival is determined by the ability to modify the business model throughout the life cycle of the company, applying the solution appropriate for the situation in the sphere of business models. We believe that the concept of sustainability, which is based on configuring the business model in terms of its variability in the context of the company’s life cycle, is subject to interpretation. Both young and mature companies want, first of all, to be able to survive to create maximum value for stakeholders in good times. The pillars of survival will be generally the same, even though they will be different at each stage. Whether a model is sustainable depends on the ability to reconfigure the business models at different stages of development. A sustainable business model, by the criterion of the company’s life cycle, is understood as the development of a model configuration such that it will allow the company to survive on the market under all circumstances. Such logic implies that, at various stages of the company’s life cycle, managers are able to configure their business models with business model components adequate for meeting the needs of the market. The resulting business model canvas will continue to evolve by changing the components that have been fully exploited and replacing them with those that will be able to further create company value and achieve high performance. As a result, the company still has an efficient business model. That efficiency translates into achieving appropriate rates of return from the business model. The accepted methodology of business model development will then be realized.
As a result, further research and work on application should be a contribution to creating other solutions in this respect. It is also interesting to examine this issue from the point of view of the network economy. In this way, a new approach to business models has been presented, which should contribute to the development of the sustainability issue from the point of view of the company’s life cycle.
10. Conclusions
The functioning of companies in the Polish capital market in times of crisis determines new mechanisms not only of competing, but mainly of developing rules of conducting business. Companies which are at various stages of development and at different stages of functioning in their sector must design business models that can provide a platform for stability of the defined and used components, constituting an efficient business model. In order to be able to do it, they should make strategic decisions relevant to the life cycle they are in. Only such a design of the business model and strategy that is consistent with a given stage of company development may ensure an acceptable level of growth and development of the company, providing the basis for managing and maintaining its continuity over a long period of time, using sustainability principles. The assessment of business models can take into account the following factors:
- –
- developed in other stages of the company life cycle
- –
- requiring other methods and management concepts appropriate to the level of company maturity, supporting the process of value creation
- –
- if the company is a participant in the capital market it may be listed in other indices (a company at the initial stage of its development in the New Connect Index, for example, and a mature company in the Respect Index)
- –
- an emphasis on the creation of value in the short and long term
- –
- an emphasis on the creation of value mainly for shareholders and/or the concept of value creation for the company through a dialogue with stakeholders as the conditions of implementing the principles of sustainability
Research included both companies at an early stage of development and mature companies. The data of companies listed on the Stock Exchange in Warsaw in the indices relevant to their specific character were used. Using the theoretical assumptions related to the concept of the component approach to building the business model configuration of companies at an early stage of development and stakeholder theory and the joint use of the CSR and VBM concepts for mature companies, two models have been developed relating to two extreme stages of development, the stage of shaping the business model for the objective of developing the company’s ability to create value for shareholders and the stage of ensuring the long-term value of the company in the case of mature companies. In this way, individual attributes and their combinations for business models that are at two extreme stages of development have been identified. The first group of the surveyed companies was IPO companies, while the second was companies that had been listed on the Stock Exchange for a long time and that are governed by the principles of corporate governance. Thus, their business models are different. As shown in this paper, managers in start-ups focus their attention on designing, delivering scalability and dynamically adjusting the used business model, while in the case of mature companies they expand the understanding of the business model, adding management intentions to its attributes based on balancing the interests of different groups of stakeholders and a coherent and coordinated use of assumptions of the concepts of value-based management and corporate social responsibility, resulting in the creation of a sustainable business model. Business models examined using the criterion of the life cycle change due to the growing needs of stakeholders over time. As these needs and expectations are the greatest in the case of mature companies, the creation of a category of a business model concentrated on sustainability is therefore justified. In the case of companies at an early stage of development, it is also important to take into account which business model components are responsible for increasing shareholder value to the greatest extent. They should therefore be a driver of adjusting business models, and changes aiming to build company value should focus on them. Directions for further research may include the further development of the concept of business models of the early and mature stages of company development; mechanisms for creating, delivering and capturing value at various stages of the life cycle of the company; shaping networked business models in the life cycle; and the methods of achieving business model scalability at various stages of company development.
Prospects for further scientific research may include:
- (1)
- The further development of the concept of a business model in the life cycle from the point of view of its sustainability.
- (2)
- Building sustainable business models based on the network paradigm.
- (3)
- Making changes in the configuration of business models on different levels of development.
- (4)
- Studying the scalability of sustainable business models in hybrid organizations.
- (5)
- Searching the impact of cooperative behaviors in building business models.
Several issues limiting research and analysis have been selected. The subject of studying business models in their life cycle is relatively new and not fully developed. Therefore, there are not many comparable studies that may provide a reference point for the research findings. There are a small number of scientific studies on business models examined in terms of the life cycle, which also makes it difficult to explore this issue. The limitations can also include problems resulting from the research sampling. The authors intend to develop the research issue and conduct further research on the subject for different groups of companies, not only capital market participants.
Author Contributions
Adam Jabłoński and Marek Jabłoński contributed equally to the research design, data collection and the composition of the paper.
Conflicts of Interest
The authors declare no conflict of interest.
References
- Teece, D.J. Business models, business strategy and innovation. Long Range Plan. 2010, 43, 172–194. [Google Scholar] [CrossRef]
- Jabłoński, M. Kształtowanie Modeli Biznesu w Procesie Kreacji Wartości Przedsiębiorstw (Designing Business Models in the Process of Company Value Creation); Difin: Warszawa, Poland, 2013. (in Polish) [Google Scholar]
- Jabłoński, A. Modele Zrównoważonego Biznesu w Budowie Długoterminowej Wartości Przedsiębiorstw z Uwzględnieniem ich Społecznej Odpowiedzialności (Sustainable Business Models in Building Long-Term Value, Taking Their Corporate Social Responsibility into Account); Difin: Warszawa, Poland, 2013. (in Polish) [Google Scholar]
- Von Bertalanffy, L. General System Theory; George Braziller: New York, NY, USA, 1969. [Google Scholar]
- Boulding, K.E. Economic Analysis; Harper and Row: New York, NY, USA, 1966; Volume 1. [Google Scholar]
- Ackoff, R.L. Towards a system of systems concept. Manag. Sci. 1971, 17, 661–671. [Google Scholar] [CrossRef]
- Rumelt, R.P. How much does industry matter? Strateg. Manag. J. 1991, 12, 167–185. [Google Scholar] [CrossRef]
- Penrose, E.T. The Theory of the Growth of the Firm; Wiley: New York, NY, USA, 1959. [Google Scholar]
- Barney, J.B. Firm resources and sustained competitive advantage. J. Manag. 1991, 17, 99–120. [Google Scholar] [CrossRef]
- Barney, J.B. Is the resource-based “view” a useful perspective for strategic management research? Yes. Acad. Manag. Rev. 2001, 26, 41–56. [Google Scholar]
- Barney, J.B.; Clark, D.N. Resource-Based Theory: Creating And Sustaining Competitive Advantage; Oxford University Press: Oxford, UK, 2007. [Google Scholar]
- Peteraff, M. The cornerstones of competitive advantage: A resource-based view. Strateg. Manag. J. 1993, 14, 179–191. [Google Scholar] [CrossRef]
- Wernerfelt, B. A resource-based view of the firm. Strateg. Manag. J. 1984, 5, 171–180. [Google Scholar] [CrossRef]
- Dollinger, M.J. Entrepreneurship. Strategies and Resources; Prentice Hall: Upper Saddle River, NJ, USA, 2001. [Google Scholar]
- Prahalad, C.K.; Hamel, G. The Core Competence of the Corporation. Harv. Bus. Rev. 1990, 18, 79–91. [Google Scholar]
- Elkington, J. Cannibals with Forks: The Triple Bottom Line of Twenty-First Century Business; Capstone: Mankato, MN, USA, 1997. [Google Scholar]
- Dyllick, T.; Muff, K. Clarifying the meaning of sustainable business: Introducing a typology from business-as-usual to true business sustainability. Organ. Environ. 2015. [Google Scholar] [CrossRef]
- Stubbs, W.; Cocklin, C. Conceptualizing a “sustainability business model”. Organ. Environ. 2008, 21. [Google Scholar] [CrossRef]
- Schaltegger, S.; Burritt, R. Business cases and corporate engagement with sustainability: Differentiating ethical motivations. J. Bus. Ethics 2015. [Google Scholar] [CrossRef]
- Dyllick, T.; Hockerts, K. Beyond the business case for corporate sustainability. Bus. Strateg. Environ. 2002, 11, 130–141. [Google Scholar] [CrossRef]
- Mc Donough, W.; Braugnart, M. The Next Industrial Revolution; The Atlantic Monthly: Washington, DC, USA, 1998. [Google Scholar]
- Boons, F.; Lüdeke-Freund, F. Business models for sustainable innovation: State-of-the-art and steps towards a research agenda. J. Clean. Prod. 2013, 45, 9–19. [Google Scholar] [CrossRef]
- Carroll, A.; Shabana, K. The business case for corporate social responsibility: A review of concepts, research and practice. Int. J. Manag. Rev. 2010, 12, 85–105. [Google Scholar] [CrossRef]
- Schaltegger, S.; Burritt, R. Corporate sustainability. In The International Yearbook of Environmental and Resource Economics. 2005/2006: A Survey of Current Issues; Folmer, H., Tietenberg, T., Eds.; Edward Elgar: Cheltenham, UK, 2005; pp. 185–222. [Google Scholar]
- Boons, F.; Montalvo, C.; Quist, J.; Wagner, M. Sustainable innovation, business models and economic performance: An overview. J. Clean. Prod. 2013, 45, 1–8. [Google Scholar] [CrossRef]
- Schaltegger, S.; Lüdeke-Freund, F.; Hansen, E. Business cases for sustainability: The role of business model innovation for corporate sustainability. Int. J. Innov. Sustain. 2012, 6, 95–119. [Google Scholar] [CrossRef]
- York, J.G. Pragmatic sustainability: Translating environmental ethics into competitive advantage. J. Bus. Ethics 2009. [Google Scholar] [CrossRef]
- Schaltegger, S.; Hansen, E.; Lüdeke-Freund, F. Business models for sustainability: Origins, present research, and future avenues. Organ. Environ. 2015. [Google Scholar] [CrossRef]
- Dentchev, N.; Baumgartner, R.; Dieleman, H.; Jóhannsdóttir, L.; Jonker, J.; Nyberg, T.; Rauter, R.; Rosano, M.; Snihur, Y.; Tang, X.; et al. Embracing the variety of sustainable business models: Social entrepreneurship, corporate intrapreneurship, creativity, innovation, and other approaches to sustainability challenges. J. Clean. Prod. 2015. [Google Scholar] [CrossRef]
- Bocken, N.M.P.; Short, S.W.; Rana, P.; Evans, S. A literature and practice review to develop sustainable business model archetypes. J. Clean. Prod. 2014, 65, 42–56. [Google Scholar] [CrossRef]
- Amit, R.; Zott, C. Value creation in e-business. Strateg. Manag. J. 2001, 22, 493–520. [Google Scholar] [CrossRef]
- Casadesus-Masanell, R.; Ricart, J.E. From strategy to business models and onto tactics. Long Range Plan. 2010, 43, 195–215. [Google Scholar] [CrossRef]
- Demil, B.; Lecocq, X. Business model evolution: In search of dynamic consistency. Long Range Plan. 2010, 43, 227–246. [Google Scholar] [CrossRef]
- Mahadevan, B. Business models for internet-based ecommerce: An anatomy. Calif. Manag. Rev. 2000, 42, 55–69. [Google Scholar] [CrossRef]
- Chesbrough, H. Business model innovation: Opportunities and barriers. Long Range Plan. 2010, 43, 354–363. [Google Scholar] [CrossRef]
- Fielt, E. Conceptualising business models: Definitions, frameworks and classifications. J. Bus. Models 2013, 1, 85–105. [Google Scholar]
- Chandler, A. Strategy and Structure: Chapters in the History of Industrial Enterprise; Doubleday: New York, NY, USA, 1962. [Google Scholar]
- Patton, A. Stretch your product’s earning years: Top management’s stake in the product life cycle. Manag. Rev. 1959, 48, 9–14. [Google Scholar]
- Levitt, T. Exploit the product life cycle. Harv. Bus. Rev. 1965, 43, 81–94. [Google Scholar]
- Cox, W.E. Product life cycles as marketing models. J. Bus. 1967, 40, 375–384. [Google Scholar] [CrossRef]
- Churchill, N.C.; Lewis, V.L. The five stages of small business growth. Harv. Bus. Rev. 1983, 61, 30–50. [Google Scholar]
- Greiner, L. Evolution and revolution as organizations grow. Harv. Bus. Rev. 1972. [Google Scholar] [CrossRef]
- Hofer, C.W. Toward a contingency theory of business strategy. Acad. Manag. J. 1975, 18, 784–810. [Google Scholar] [CrossRef]
- Scott, M.; Bruce, R. Five stages of growth in small business. Long Range Plan. 1987, 20, 45–52. [Google Scholar] [CrossRef]
- Quinn, R.E.; Cameron, K. Organizational life cycles and shifting criteria of effectiveness: Some preliminary evidence. Manag. Sci. 1983, 29, 33–51. [Google Scholar] [CrossRef]
- Lester, D.L.; Parnell, J.A.; Carraher, S. Organization life cycle: A five-stage empirical scale. Int. J. Organ. Anal. 2003, 11, 339–354. [Google Scholar] [CrossRef]
- Thietart, R.A.; Vivas, R. An empirical investigation of success strategies for businesses along the product life cycle. Manag. Sci. 1984, 30, 1405–1423. [Google Scholar] [CrossRef]
- Schallmo, D.R.A.; Brecht, L. Business model innovation in business-to-business markets—Procedure and examples. In Proceedings of the 3rd ISPIM Innovation Symposium: Managing the Art of Innovation: Turning Concepts into Reality, Quebec City, QC, Canada, 12–15 December 2010.
- de Reuver, M.; Bouwman, H.; MacInnes, I. Business model dynamics: A case survey. J. Theor. Appl. Electron. Commer. Res. 2009, 4, 1–11. [Google Scholar] [CrossRef]
- Rodríguez, B.M.M. A new insight into the valuation of start-ups: Bridging the intellectual capital gap in venture capital appraisals. Electron. J. Knowl. Manag. 2003, 1, 125–138. [Google Scholar]
- Grudzewski, W.M.; Hejduk, I.K.; Sankowska, A.; Wańtuchowicz, M. Sustainability w Biznesie Czyli Przedsiębiorstwo Przyszłości, Zmiany Paradygmatów I Koncepcji Zarządzania; Wydawnictwo Poltext: Warszawa, Poland, 2010. [Google Scholar]
- Kidd, C.V. The evolution of sustainability. J. Agric. Environ. Ethics 1992, 5, 1–26. [Google Scholar] [CrossRef]
- Svenson, G.; Wood, G.; Callaghan, M. A corporate model of sustainable business practices: An ethical perspective. J. World Bus. 2010, 45, 336–345. [Google Scholar] [CrossRef]
- Ahmed, M.D.; Sundaram, D. Sustainability modelling and reporting: From roadmap to implementation. Decis. Support Syst. 2012, 53, 611–624. [Google Scholar] [CrossRef]
- Jabłoński, A.; Jabłoński, M. Modele biznesu w cyklu życia przedsiębiorstwa—Wyzwania strategiczne (Business models in the company life cycle—Strategic challenges). Prz. Organ. 2013, 9, 17–21. (in Polish). [Google Scholar]
- Zott, C.; Amit, R. Business model design: An activity system perspective. Special Issue on Business Models. Long Range Plan. 2010, 43, 216–226. [Google Scholar] [CrossRef]
- Zott, C.; Amit, R.; Massa, L. The business model: Theoretical roots, recent developments, and future research. Available online: www.iese.edu/research/pdfs/di-0862-e.pdf (accessed on 22 April 2016).
- Keidal, R.W. The Geometry of Strategy, Concepts for Strategic Management; Routledge Taylor & Francis Group: New York, NY, USA, 2010. [Google Scholar]
- Jabłoński, M. Geometria strategii a procesy kreacji wartości przedsiębiorstwa (The Geometry of strategy and processes of company value creation). Prz. Organ. 2011, 4, 36–41. (in Polish). [Google Scholar]
- De Waal, A. Strategic Performance Management, a Managerial and Behavioral Approach; Palgrave Macmillan: New York. NY, USA, 2007. [Google Scholar]
- Shafer, S.M.; Smith, H.I.; Lander, I.C. The power of business models. Bus. Horiz. 2005, 48, 199–207. [Google Scholar] [CrossRef]
- Jabłoński, M. Geometria modeli biznesu. Ekon. Organ. Przeds. 2011, 4, 39–47. (in Polish). [Google Scholar]
- Rappaport, A. Creating Shareholder Value: The New Standard for Business Performance; Free Press: New York, NY, USA, 1986. [Google Scholar]
- Copeland, T.; Koller, T.; Murrin, J. Valuation: Measuring and Managing the Value of Companies; John Wiley & Sons: New York, NY, USA, 1994. [Google Scholar]
- Martin, J.D.; Petty, J.W.; Wallace, J.S. Value Based Management with Corporate Social Responsibility; Oxford University Press: Oxford, UK, 2009. [Google Scholar]
- Jabłoński, A. Corporate Social Responsibility in Value Based Management; Wyższa Szkoła Biznesu: Dabrowa Górnicza, Poland, 2009. [Google Scholar]
- New Connect after One Year, Raport z Dojrzewania (A Maturity Report), Warszawa, Poland, 2008. Available online: http://www.newconnect.pl/pub/dokumenty_do_pobrania/Raport_NC.pdf (accessed on 22 April 2016).
- Niedzielska, J. A Guide to 5 Years of New Connect, New Connect.info, Warszawa, Poland, 2012. Available online: http://www.newconnect.info/przewodnik/przewodnik_zwiastun.pdf (accessed on 22 April 2016).
© 2016 by the authors; licensee MDPI, Basel, Switzerland. This article is an open access article distributed under the terms and conditions of the Creative Commons Attribution (CC-BY) license (http://creativecommons.org/licenses/by/4.0/).







